Next Article in Journal
Epidemiological Study of p16 Incidence in Head and Neck Squamous Cell Carcinoma 2005–2015 in a Representative Northern European Population
Next Article in Special Issue
Attention Cost-Sensitive Deep Learning-Based Approach for Skin Cancer Detection and Classification
Previous Article in Journal
JAG1 Intracellular Domain Enhances AR Expression and Signaling and Promotes Stem-like Properties in Prostate Cancer Cells
Previous Article in Special Issue
The Role of Deep Learning in Advancing Breast Cancer Detection Using Different Imaging Modalities: A Systematic Review
 
 
Font Type:
Arial Georgia Verdana
Font Size:
Aa Aa Aa
Line Spacing:
Column Width:
Background:
Article

Integrated Design of Optimized Weighted Deep Feature Fusion Strategies for Skin Lesion Image Classification

by
Niharika Mohanty
1,
Manaswini Pradhan
1,
Annapareddy V. N. Reddy
2,
Sachin Kumar
3,* and
Ahmed Alkhayyat
4
1
Department of Information and Communication Technology, Fakir Mohan University, Balasore 756089, India
2
Department of Information Technology, Lakireddy Bali Reddy College of Engineering, Mylavaram 521230, India
3
Big Data and Machine Learning Lab, South Ural State University, Chelyabinsk 454080, Russia
4
College of Technical Engineering, The Islamic University, Najaf 54001, Iraq
*
Author to whom correspondence should be addressed.
Cancers 2022, 14(22), 5716; https://doi.org/10.3390/cancers14225716
Submission received: 14 October 2022 / Revised: 11 November 2022 / Accepted: 11 November 2022 / Published: 21 November 2022

Abstract

Simple Summary

The reported global incidences of skin cancer led to the development of automated clinical aids for making proper clinical decision models. Correctly classifying the skin lesions during the early stage may increase the chances of being cured before cancer. However, the skin lesion dataset images pose many critical challenges related to available features to develop classification models with cross-domain adaptability and robustness. This paper made an attempt to select important features from skin lesion datasets for proper skin cancer classification by proposing some feature fusion strategies. Three pre-trained models were utilized to select the important features and then an adaptive weighted mechanism of choosing important features was explored to propose model-based and feature-based optimized feature fusion strategies by optimally and adaptively choosing the weights using a meta-heuristic artificial jellyfish algorithm. The empirical evidence shows that choosing the weights of the pre-trained networks adaptively in an optimized way gives a good starting point for initialization to mitigate the chances of exploding or vanishing gradients.

Abstract

This study mainly focuses on pre-processing the HAM10000 and BCN20000 skin lesion datasets to select important features that will drive for proper skin cancer classification. In this work, three feature fusion strategies have been proposed by utilizing three pre-trained Convolutional Neural Network (CNN) models, namely VGG16, EfficientNet B0, and ResNet50 to select the important features based on the weights of the features and are coined as Adaptive Weighted Feature Set (AWFS). Then, two other strategies, Model-based Optimized Weighted Feature Set (MOWFS) and Feature-based Optimized Weighted Feature Set (FOWFS), are proposed by optimally and adaptively choosing the weights using a meta-heuristic artificial jellyfish (AJS) algorithm. The MOWFS-AJS is a model-specific approach whereas the FOWFS-AJS is a feature-specific approach for optimizing the weights chosen for obtaining optimal feature sets. The performances of those three proposed feature selection strategies are evaluated using Decision Tree (DT), Naïve Bayesian (NB), Multi-Layer Perceptron (MLP), and Support Vector Machine (SVM) classifiers and the performance are measured through accuracy, precision, sensitivity, and F1-score. Additionally, the area under the receiver operating characteristics curves (AUC-ROC) is plotted and it is observed that FOWFS-AJS shows the best accuracy performance based on the SVM with 94.05% and 94.90%, respectively, for HAM 10000 and BCN 20000 datasets. Finally, the experimental results are also analyzed using a non-parametric Friedman statistical test and the computational times are recorded; the results show that, out of those three proposed feature selection strategies, the FOWFS-AJS performs very well because its quick converging nature is inculcated with the help of AJS.

1. Introduction

Skin lesion mainly refers to a skin area with distinctive characteristics, such as color, shape, size, and texture, from the other surrounding areas of skin. The leading cause of this may be sunburn or contact dermatitis, which causes localized damage to the skin [1,2,3]. The American Society for Dermatologic Surgery describes a skin lesion as an abnormal lump, bump, ulcer, sore, or colored skin area. Other causes of skin lesions or skin patches include any underlying disorder, infections, diabetes, or genetic disorders. It has been seen that this type of skin type may be benign non-harmless or malignant, or premalignant, leading to skin cancer. Freckles or small patches of light brown skin color can be the reason for exposure to the sun. Flat moles are the best examples of skin lesions, and a growing mole with color variation, itching, and bleeding may lead to melanoma lesions, as shown in Figure 1 for regular lesions (Figure 1a) and melanoma lesions (Figure 1b) [4].
The study reveals that this skin cancer is the 17th most common cancer worldwide and is a warning phase for researchers and academicians to develop an early detection system for this skin cancer in the form of a computer-based system for effective treatment and better outcomes treatment. The computer-assisted dermoscopic image classification has attracted significant research for its potential to timely and accurately diagnose skin lesions [4,5,6,7]. Scientists, clinicians, analyzers, and experimenters are trying to delve into this area of research to develop models and strategies by exploring artificial intelligence (AI)-, machine learning (ML)-, and deep learning (DL)-based approaches [8,9,10,11].
It is evident that DL strategies are being widely used for structure detection by researchers for localization and interpolation of anatomical structures in medical images and to accomplish this task of distinguishing the image features [10,11]. Additionally, the DL methods are highly effective in handling large samples during the training stage, and this network learns valuable representations of the features directly. For example, the convolutional neural network’s (CNN’s) pre-trained architectures can effectively identify and remove the artifacts from the images such as noise. In medial image processing, especially in skin lesion recognition, it is essential to pre-process the image concerning feature selection and feature extraction leading to feature engineering to design an effective and correctly working algorithm [12,13,14,15]. The evolution of transfer learning and its advantages of saving resources with improved efficiency concerning cost and time-consuming issues have widely used CNN’s pre-trained networks in the image analysis research domain [2,11]. In other words, this transfer learning is an ML-based approach where a pre-trained model is reused and customized to develop a new model for a new dataset. For image recognition tasks, the pre-trained models are great because they are easier to use and typically perform better with less training time. It also enables the models to train fast and accurately by extracting the relatively useful features or features of importance at the beginning of training learned from the large datasets [16,17]. The feature level fusion in the classification task has shown improved recognition performance by combining the results of multiple feature selection strategies, thereby identifying a compact set of salient features without losing any data that can improve the recognition accuracy compared to the single base models. Feature fusion, or in other words, the combination of features from different networks, is an omnipresent part of the model learning mechanisms, which is achieved in many ways. The simplest form is the concatenation of outputs of participating networks or using some means or methods of optimizing the weights of the opinions of the participating networks to obtain a good fusion of features having relative discriminative power to design a classification model [18,19,20]. The importance of using optimization in feature fusion is not only to just rank the ranking of features to obtain an optimized version of features, but also the optimized weights help to decide the impact of each feature even if a feature of first rank will have some weighted importance. Being motivated by the advantages of DL-based recognition systems, the use of transfer learning mechanism through CNN’s pre-trained networks, and the feature fusion approach, in this study, we attempted to design a few feature fusion methodologies which call for active fusion approaches resulting to an effective and robust skin lesion classification model. Our prime contributions in this research are: the transfer learning strategy was exploited with the help of CNN’s pre-trained networks for feature selection and feature fusion [2,16,17,18]; the advantages of visual geometry group network (VGG16), EfficientNet B0, and residual neural network (ResNet50) such as low number of parameters and small size filters, multi objective neural architecture optimizing the accuracy and floating point operations with a balanced depth, width, and resolution producing a scalable, accurate and easily deployable model; and the ability to solve the problem of vanishing gradients of those three pre-trained networks have been explored deeply while designing this deep feature fusion model [12,13,14,15]. The key advantages of the ensemble learning mechanism to design a robust feature selection model by proposing combined feature fusion strategies [19,20,21], such as combined feature set (CFS), adaptive weighted feature set (AWFS), model-based optimized weighted feature set (MOWFS), and feature-based optimized weighted feature set (FOWFS), are experimented and validated. In order to reduce the losses and selection of optimized weights of those three pre-trained networks, the advantages of a new meta-heuristic optimizer artificial jellyfish optimizer (AJS) [22,23,24,25,26,27,28,29] was used and finally, the performance of the proposed feature fusion strategies are likened to other combinations of the models with genetic algorithm (GA) [30] and particle swarm optimization (PSO) [31] such as MOWFA-GA, MOWFS-PSO, FOWFS-GA, and FOWPS-PSO, and it was observed that the proposed combination of FOWFS-AJS outperforms the other models used for classification of skin lesion diagnosis.
The rest of the article is organized as follows: the literature on CNN’s pre-trained networks and feature fusion approaches are discussed in Section 2. The pre-trained CNN feature extraction models are discussed in Section 3, the experimentations, results, and discussions are detailed in Section 4. Finally, the conclusion and future scope are given in Section 5.

2. Literature Survey

The key challenge associated with the available skin lesion datasets includes the selection of features of importance giving rise to feature selection and/or feature extraction as one the pre-processing task to improve the classification accuracy of the classifiers. This section mainly reviews some related feature selection and feature extraction approaches for image datasets including feature fusion or ensemble techniques. In early studies, the researchers usually used few traditional feature selection methods such as correlation-based feature selection, consistency-based filter, information gain, ReliefF etc., then they shifted their attention to using CNN to extract features. For instance, dense convolutional network (DenseNet), VGG16, Inceptionv3 (GoogLeNet), ResNet, EfficientNet, etc. are the most commonly used pre-trained models for fine-tuning the datasets to improve classification accuracy [2,12,13,14,15].
Lingzhi Kong and Jinyong Cheng [32] proposed classification of COVID-19 X-ray images using DenseNet and VGG models and fine-tuned feature fusion model. First, they applied pre-processing of images and then segmented those images for classification. In addition to this, authors also attempted to resolve the data imbalance problem by introducing fine-tuned global attention block and category attention block to obtain more detailed information of small lesions. Manjary P et al. [33] proposed a classification model to distinguish between natural and computer-generated images by designing a multi-color-space fused EfficientNet using transfer learning methodology which operates in three different color spaces. Ying Guo et al. [34] proposed an EfficientNet based multi view feature fusion model for cervical cancer screening. This proposed model takes the colposcopy images as inputs and tries to extract the features which lead to cervical intraepithelial neoplasia lesions by avoiding the negative effects caused by individual differences and non-cervical intraepithelial neoplasia lesions. An interesting study was carried out by David McNeely-White et al. [35] for comparing the utility of inception and ResNet for as a feature extractor. Authors observed that the features extracted by Inception are very similar to features extracted using ResNet, i.e., the feature set can be very well approximated by an affine transformation of the other. In other words, this literature suggests that for the CNNs, the selection of training set is more important than the selection of pre-trained models.
Yan Wang et al. [36] focused on accurate skin lesion classification by adversarial multimodal fusion with attention mechanism for classification, but before this process, they adopted a discriminator based on adversarial learning to extract the correlated features. This proposed multimodal feature extraction strategy tries to extract the features of the lesion area to enhance the feature vector to obtain more discriminative features. Moreover, the main focus was to consider both correlated and complementary information to design a multimodal fusion strategy. Lina Liu et al. [37] created an automated skin lesion classification model by extracting the region of interest from skin lesson images using ResNet and DenseNet. The authors tried to obtain the mid-level features by studying the relationships among different images based on distance metric learning and gave as an input to the classifiers instead of using the extracted features directly. A study on understanding the efficiency of 17 commonly pre-trained CNN models used for feature extraction was carried out by Samia Benyahia et al. [38]. It has been observed that DenseNet201 along with k-nearest neighbor and support sector machine (SVM) outperformed with respect to classification accuracy for the ISIC 2019 dataset. Di Zhuang et al. [39] proposed a cost-sensitive multi-classifier fusion approach for skin lesion image classification by taking the advantage of subjective weights assigned to datasets. That study utilized a concept of cost-sensitive feature by adapting to the different customized cost matrices and twelve different CNN architectures to evaluate the fusion approaches performance.
As per the study, it was seen that the ensemble learning or fusion approach made better predictions and achieved better performance than the single contributing feature or model. The higher predictive accuracy compared to individual models of this ensemble strategy gained wide use in the case of classification. Considering this advantage, many researchers are trying to use this either in the feature level or classifier level. In this section, some works done on this approach are described. Amirreza Mahbod et al. [40] proposed an automatic skin lesion ensemble-based classification model for ISIC 2017 skin lesion classification challenge dataset by combining intra and inter architecture network fusion with multiple sets of CNNs and in that model, the CNNs are pre-trained architectures. Those pre-trained CNNs are able to identify fine-tuned dermoscopic lesion images for the different settings of those models. Similarly, Nils Gessert et al. [41] also proposed an ensemble-based classification model for ISIC 2017 skin lesion classification challenge using EfficientNets, SENet, and ResNeXt WSL. Mohamed A. Elashiri et al. [19] proposed an ensemble-based classification model with the weighted deep concatenated features with long short-term memory. These ensembles of weighted features are basically concatenated features from three CNNs pre-trained models, namely DeepLabv3, ResNet50, and VGG16 integrating the optimal weights of each feature using their proposed hybrid squirrel butterfly search algorithm. Amira S. Ashour et al. [42] also proposed an ensemble-based bag of features strategy for classification of COVID-19 X-ray images.
Redha Ali et al. [43,44] proposed DL-based skin lesion analysis models in 2019 and 2022. In [43], the authors proposed a CNN-based ensemble method by utilizing VGG19-UNet, DeeplabV3+, and a few other pre-processing methodologies using the ISIC 2018 challenge dataset. Similarly, a DL-based incremental modular network named IMNets was proposed in [44] for medical imaging by using small network modules called as SubNets capable of generating salient features for a particular problem, then larger and more powerful networks were designed by combining these SubNets in different configurations. At each stage, only one new SubNet module underwent learning updates, thereby reducing the computational resource requirements for training in network optimization. Xinzi He et al. [45] proposed a segmentation and classification model by improving the CNNs through a fully transformer network to learn long-range contextual information for skin lesion analysis.

3. Methodologies

The preliminary details of VGG16, EfficientNet B0, and ResNet 50 along with their architectures are discussed in this section along with the theory and working process of AJS optimization algorithm. The broad scope of this study along with the proposed deep feature fusion strategies are also detailed along with their workflow diagrams.

3.1. CNNs’ Pre-Trained Models for Feature Selection

CNNs’ pre-trained models are saved networks that were previously trained on a large dataset for large-scale image classification and can be used as is or may be customized as per the requirements. This type of architecture of applying the gained knowledge from one source to a different but similar task is widely known as transfer learning. There are many pre-trained models of CNN available and they are being widely used in the field of image processing, such as LeNet, AlexNet, ResNet, GoogleNet or InceptionNet, VGG, DenseNet, EfficientNet, PolyNet, and many more. CNN is basically originated from neural network with convolution layers, pooling layers, activation layers, etc., and those mentioned pre-trained networks are specific CNNs designed for various applications, such as classification and localization [2,12,13,14,15,16,17,31,32,33,34,37].
In this work of designing feature fusion strategy for feature selection, three pre-trained CNNs, namely VGG16, EfficientNet B0, and ResNet50 were utilized. The VGG stands for Visual Geometry Group, consisting of blocks composed of 2D convolution and max pooling layers. This has two variants, VGG16 and VGG19, representing 16 and 19 layers in each of them and it has been seen that the performance of VGG16 is equivalent to VGG19; therefore, VGG16 is widely used rather than VGG19. VGG16 was proposed in [46] at the Visual Geometry Lab in Oxford University, United Kingdom in 2014; it is denser with small 3 × 3 filters which provides the effect of a big size filters such as 5 × 5 and 7 × 7, as shown in Figure 2a. The lowering of number of parameters and use of small size filters in the VGG16 network shows the benefit of low computational complexity which gave a new research trend to work with low filters.
EfficientNet uses the neural architecture search to design a new network and it has been scaled up to obtain a family of deep learning models. The EfficientNet B0 was developed using a multi-objective neural architecture optimizing the accuracy and floating point operations. It has been found that this network achieves better accuracy and efficiency in comparison to standard CNN models and taking this EfficientNet B0 as a baseline model, a full family of EfficientNets from EfficientNet B1 to EfficientNet B7 are being developed, and they have shown their accuracy and efficiency on ImageNet. The total number of layers in EfficientNet Bo is 237 and 11 M trainable parameters and the detailed architecture in shown in Figure 2b [47]. This model exacts features throughout the layers by using multiple convolution layers using 3 × 3 receptive field and mobile inverted bottleneck convolution layer. This network employs a balanced depth, width, and resolution which produce a scalable, accurate, and easily deployable model. This EfficientNet was proposed by Mingxing Tan and Quoc V. Le of Google Research in 2019.
Residual network or ResNet is a classic neural network used for many computer vision and image processing tasks and allowed to train more than 150 layers, being the extremely deep neural networks, leading to solving the problem of vanishing gradients introduced by Kaiming He, Xiangyu Zhang, Shaoqing Ren, and Jian Sun in 2015. ResNet50 is a deep network with 5 stages that contains 3 convolutional layers and 1 identity block, which is trained over 23 million parameters and can work very well with 50 neural network layers as shown in Figure 2c [48]. A skip connection is used in the ResNet50 to fetch the earlier parameters to the layers close to the output. It overcomes the vanishing gradient problem.
The concept of wider, deeper, and higher resolution properties of those pre-trained networks giving the network with more filters, more convolution layers and the ability to process the images with larger depth has gained popularity in the field of image processing. Considering those general advantages as well as a few other advantages, such as VGG16 is good at image classification, the effectiveness of model scaling, the proper use of baseline network in EfficientNet B0, and the principle of ResNet50 to build deeper networks and efficiency to obtain number of optimized layers to overcome the vanishing gradient problem, has been the motivation behind this work to design a deep feature fusion strategy for feature selection leading to an effective skin lesion image classification [2,8,9,10,11,12,13,14,15,17,18,19,20].

3.2. Artificial Jellyfish Search Algorithm (AJS)

This AJS is one of the newly proposed meta-heuristic swarm-based optimization algorithms derived by simulating the locomotion and dietary patterns [22,23,24,25,26,27,28,29] of jellyfish. Jellyfish are the most efficient swimmers of all aquatic animals widely seen in the oceans having umbrella-shaped bells and trailing tentacles. Their bodies are made up of 98% water which helps them to survive by blending themselves with the direction of current of ocean. The jellyfish swims in the water in such a way that creates two vortex rings, which in turn allows the jellyfish to travel 30% farther on each swimming cycle. From a study, it was observed that jellyfish are excellent swimmers and they utilizes less energy and less oxygen to travel within the water. They have a very simple nervous system which acts as a good receptor to detect light, vibration, and chemicals in the water. They also have a great ability to sense the gravity which allows the jellyfish to traverse in the ocean. The gelatinous skin of this jellyfish helps them to absorb oxygen and their thin hairs help them to bite the food. Jellyfish have stinging cells called nematocysts with tiny needle-like stingers known as tentacles to paralyze the prey before eating. The rising sea temperatures and the dead zones created for other fish or aquatic animals have given a better opportunity to the jellyfish to bloom.
The jellyfish bloom or flock is being affected by the ecosystem significantly, i.e., the amount of food varies from place to place the jellyfish moves or visits to determine the best place which contains more food. Considering this movement of jellyfish to search for more food in an ocean motivated the design of an AJS based on three idealistic rules:
(a)
The movement of the jellyfish is either drawn by the current of the ocean or looking at the swarm and controlling the switching between the mentioned two movements by a time controlled approach;
(b)
Being efficient swimmers, jellyfish swim to search for food and try to obtain the locations where a large amount of food is available.
The location simply depends on the quantity of food found and the corresponding objective function of it (i.e., location of jellyfish);
The AJS algorithm basically depends on four ingredients considering the above three rules, namely ocean current; bloom of jellyfish; the time controlled mechanism; and boundary conditions in search spaces and are mathematically formulated and detailed as follows.
(a)
Ocean current: The jellyfish is attracted to the large amount of food based on the direction (→) of the current of the ocean and the new location of the jellyfish can be formulated using Equations (1) and (2), respectively.
O c e a n C u r r e n t = J F # φ × r a n d 0 , 1 × M e a n L o c a t i o n J F
J F i t + 1 = J F i t + r a n d 0 , 1 × O c e a n C u r r e n t
where, J F # represents the jellyfish currently at the best location in a swarm or bloom; φ is the distribution coefficient and is >0 related to the direction of O c e a n C u r r e n t , J F i represents the j e l l y f i s h   i , and M e a n L o c a t i o n J F represents the new location of each jellyfish.
(b)
Jellyfish bloom or swarm: The mobility of the jellyfish is of two types, i.e., passive and active motion, and most jellyfish initially show passive motion during the formation of bloom and they progressively show active motion. Basically, the passive motion of the jellyfish is around their own locations and the corresponding updated location of each jellyfish can be obtained using Equation (3). The U p p e r b o u n d and L o w e r b o u n d are the upper and lower bounds of the search space and ω is the length of the movement around the jellyfish’s locations and is called as motion coefficient.
J F i t + 1 = J F i t + ω × r a n d 0 , 1 × U p p e r b o u n d L o w e r b o u n d
The active motion can be simulated as
(a)
either J F i moves towards J F j or moves away;
(b)
J F j other than a J F i is randomly chosen and a vector from J F i to the chosen J F j is used to determine the direction of the movement of jellyfish or motion;
(c)
when the food quantity exceeds at the chosen location of J F j that the location of J F i , a J F i moves towards a J F j ;
(d)
and if the quantity of the food available to the chosen J F j is lower than that available to a J F i , it moves away from it;
This leads every jellyfish to move in a better direction to find food in a bloom and the direction of motion is simulated and the location of the jellyfish is updated using Equations (4) and (5), respectively, where f is an objective function of location of jellyfish.
M o t i o n   D i r e c t i o n = J F j t J F i t                             i f   f J F i f J F j J F i t J F j t                             i f   f J F i < f J F j
J F i t + 1 = J F i t + r a n d 0 , 1 × M o t i o n   D i r e c t i o n
(c)
Time Controlled Mechanism: The passive or active motions of jellyfish in a bloom over a time need to be determined to control the motions of jellyfish towards the ocean current. This time controlled mechanism can be formulated using a time control function f T C which is a random value that changes between (0, 1) over time and a constant c as shown in Equation (6), where maximum number of iterations is given as I t e r a t i o n s m a x and t is the time specified with respect to the iteration number.
f T C = 1 t I t e r a t i o n s m a x × 2 × r a n d 0 , 1 1
Equation (6) computes the f T C and when this function increases the value of constant c , it signifies that, the jellyfish follow the O c e a n C u r r e n t and when f T C < c , the jellyfish move inside the bloom. In this case, f T C = c is not known as the time control changes.
(d)
Boundary Conditions: The boundary conditions represent the maximum search space defined for the jellyfish. With respect to these boundary conditions (as represented in Equation (7)), when a jellyfish progresses outside the bounds of search area, it will return to the opposite bound. In this equation, J F i , d , J F i , d , U p p e r b o u n d , d   , and L o w e r b o u n d , d   represent the location of the i t h jellyfish in d t h dimension, upper, and lower bounds of the search spaces, respectively.
J F i , d = J F i , d U p p e r b o u n d , d + L o w e r b o u n d d       i f   J F i , d > U p p e r b o u n d , d J F i , d = J F i , d L o w e r b o u n d , d + U p p e r b o u n d d       i f   J F i , d > L o w e r b o u n d , d

3.3. Proposed Deep Feature Fusion Approach for Feature Selection

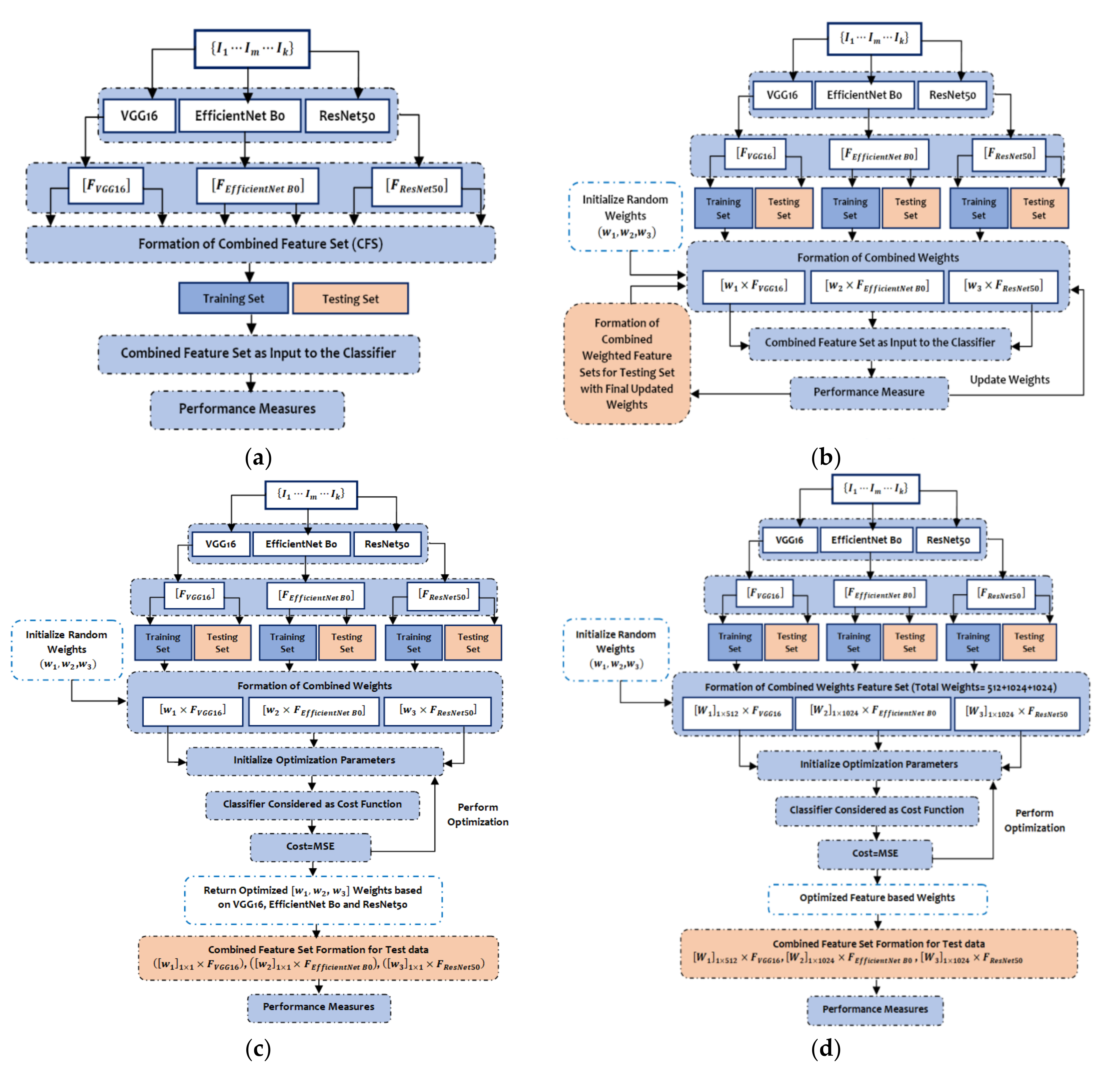
The broad scope of the proposed deep feature fusion strategy for feature selection of skin lesion classification is outlined in Figure 3. The original feature sets are given as input to the three variants of pre-trained CNN models as an initial phase of experimentation. Considering the contributing factors of ensemble techniques such as (a) the final prediction obtained by combining the results from several base models have achieved better performance and (b) the spread or dispersion of the predictions and model performance are more robust, this study mainly focused on design of ensemble-based feature fusion strategy exploring the deep learning architecture. In this work, four ensemble feature fusion strategies, namely CFS, AWFS, MOWFS, and FOWFS, are proposed, experimented, and validated.
The predicted features by VGG16, EfficientNet B0, and ResNet50 are 512, 1024, and 1024, respectively, while the input to those three models are images from HAM 10000 [49] and BCN 20000 [50] datasets represented as I 1 I m I k . The CFS is one of simplest form of ensemble techniques which simply concatenates the outputs of the three pre-trained models to form a batch of feature set as illustrated in Figure 4a. In the AWFS approach, the weights of those three pre-trained models are initialized to (0, 1) and then the combined feature set is formed by adaptively selecting weights concatenated by the extracted features from the respective pre-trained models, namely w 1 × F V G G 16 ,   w 2 × F E f f i c i e n t N e t   B 0 , and w 3 × F R e s N e t 50 as shown in Figure 4b.
The workflow of the proposed MOWFS is illustrated in Figure 4c, in which initially, the combined feature set is formed same as the AWFS strategy and then, the technique of identifying optimum point considering two special cases (active and passive) motion of AJS optimization algorithm helps to find best cost. In this model-based approach, any one of the classifiers (in our experimentation DT, NB, MLP and SVM) is considered as c o s t   f u n c t i o n , where the measured MSE of the opted classification model is taken as the cost and the weights ( w 1 , w 2   a n d   w 3 ) are taken as d e c i s i o n   v a r i a b l e s . This total process is continued for 50 iterations to obtain optimized weights from all three pre-trained models. Then the final ensemble of features is formed for test set as w 1 1 × 1 × F V G G 16 , w 2 1 × 1 × F E f f i c i e n t N e t   B 0 , w 3 1 × 1 × F R e s N e t 50 . The process of FOWFS strategy focuses on feature-based optimization of adaptively chosen weights for formation of combined weighted feature set, such as w 1 1 × 512 × F V G G 16 , w 2 1 × 1024 × F E f f i c i e n t N e t   B 0 , and w 3 1 × 1024 × F R e s N e t 50 with total weights (512+1024+1024). Then, the process of obtaining optimized weights is performed the same as the MOWFS strategy and finally it returns 512 + 1024 + 1024 number of optimized weights based on each feature and the combined feature set is formed as w 1 1 × 512 × F V G G 16 , w 2 1 × 1024 × F E f f i c i e n t N e t   B 0 , w 3 1 × 1024 × F R e s N e t 50 . The total process of this strategy is detailed in Figure 4d. Then, features having weights more than 0.5 are considered as best performing features and are considered for final classification. Finally, the performance of the proposed deep feature fusion strategies such as CFS, AWFS, MOWFS, and FOWFS are evaluated based on each classification model and the proposed optimized strategies are compared with GA and PSO two widely used meta-heuristic optimization techniques though accuracy, precision, sensitivity, and F1-score.

4. Experiments, Results, and Discussion

This segment focuses on the experimental stages in order to effectively illustrate the study’s findings. Broadly, the section discusses the datasets and parameter descriptions, the algorithm of the proposed FOWFS feature fusion approach. The experimentation was performed using Intel(R) Core(TM) i5-7200U CPU @ 2.50G Hz with 2.71 GHz processor, 4.00 GB (3.88 GB usable) RAM, 64-bit operating system, x64-based processor operating system, and executed on the platform Google Colab.

4.1. Datasets Description

This study of feature selection and classification was performed on two skin lesion datasets, HAM 10000 and BCN 20000, collected from [49,50]. The HAM 10000 dataset is the abbreviated form of Human Against Machine and it has 10,000 training images for detection of pigmented skin lesions with seven classes. The BCN 20000 dataset is composed of 19,424 demoscopic images of skin lesion collected from a hospital clinic in Barcelona during the period 2010 to 2016 and this dataset has eight classes as detailed in Table 1 and Figure 5a,b.

4.2. Parameters Discussion

The various parameters of the network models and optimization techniques used for experimentation of this study and their chosen values are discussed in Table 2.

4.3. Algorithm of Proposed FOWFS Feature Fusion Strategy

The working principle of the four feature fusion strategies, CFS, AWFS, MOWFS, and FOWFS, are depicted in Figure 4a–d. The MOWFS and FOWFS strategies are based on optimizing the chosen weights using AJS algorithm. The optimization steps of both are the same, the only difference lies in the formation of combined feature weights as detailed in Section 3.3. The hybridization of AJS for formation of combined feature sets exploring the model-based optimization and each feature-based optimization is depicted in an algorithmic form as given in Algorithm 1.
Algorithm 1 MOWFS and FOWFS: Optimized deep feature fusion strategies
For 100 population T o t a l p o p initialize   ( w 1 , w 2   a n d   w 3 ) ;
  For i = 1 :   T o t a l p o p
    Calculate MSE using extracted features and c o s t   f u n c t i o n of SVM/DT/NB/MLP classifier;
For   i = 1 :   T o t a l p o p ;
    Calculate time control function  f T C for t;
      If f T C t 0.5
        Update w 1 , w 2   and   w 3 using Equation (2);
      Else
        If r a n d 0 , 1 > ( 1 f T C t
        Update w 1 , w 2   and   w 3 using Equation (3);
        Else
          Update w 1 , w 2   and   w 3 using Equation (5);
        End if
      End for
        End for
Check the boundary conditions such as U p p e r b o u n d and L o w e r b o u n d , whether w 1 , w 2   and   w 3 range between 0~1;
Choose w 1 , w 2   and   w 3 with minimum MSE;
End for: Iterate over 50 iterations;

4.4. Result Analysis and Validation

This section discusses the experimental results of all the proposed deep feature fusion approach for skin lesion classification of HAM 10000 and BCN 20000 datasets along with the evaluation and validation of the feature selection strategies. In the first phase of experimentation, the benefit of transfer learning mechanism was achieved for obtaining the better performance with less computational effort. Here, three CNNs’ pre-trained learning models, VGG16, EfficientNet B0, and ResNet50, were used to extract the meaningful features from the new images.
Table 3 shows the experimental results of those three pre-trained models for both the skin lesion image datasets, which demonstrates the feature acquisition time (in minutes) with respect to the original features. A straightforward comparison was carried out for the accuracy validation with respect to fused feature sets and the highest ranked feature sets (features whose w e i g h t > 0.5 ) obtained from three pre-trained models using Decision Tree (DT), Naïve Bayesian (NB), Multi-Layer Perceptron (MLP), and Support Vector Machine (SVM) classifiers as discussed in Table 4, Table 5, Table 6, Table 7, respectively. From those three tables, it can be seen that for both the datasets, initially, the number of features selected from three pre-trained models is 2560 features, which form a fused feature set and the CFS selects 2560 features and as all the features are selected for the classification process, the ranking of features has not been done, therefore there is no improvement in validation accuracy.
From Table 4, it can be seen that, for the HAM 10000 dataset, the AWFS selects highest ranked feature set with weights of VGG16 (with 512 features) and any one of the other two pre-trained models (with 1024 features) based on DT classifier with an improved accuracy of 94.10%. It can also be inferred that the MOWFS-AJS and FOWFS-AJS have validation accuracy of 94.24% and 94.22%, respectively, with the highest ranked feature set of 1024 and 914 number of features. Considering the improvement in accuracy with respect to CFS, MOWFS-AJS, and FOWFS-AJS, it is clearly evident that with a lower number of feature sets, MOWFS-AJS and FOWFS-AJS achieve 3.14% and 3.12% improved accuracy for HAM 10000 dataset based on DT classifier. Similarly, for the BCN 20000 dataset, the improvement of MOWFS-AJS and FOWFS-AJS over CFS was found to be 7.77% and 7.75%, respectively, with a lower number of features selected as ranked fused feature set based on DT classifier.
The performance based on NB classifier from Table 5 can be detailed as follows. The observed improvements for HAM 10000 dataset of MOWFS-AJS and FOWFS-AJS over CFS were found to be 3.1% and 3.3%, respectively with 1024 + 1024 and 1015 ranked feature sets. Similarly, for the BCN 20000 dataset, the recorded improvements of MOWFS-AJS and FOWFS-AJS over CFS were 6.27% and 6.47%. Additionally, it was seen that the number of features selected for classification by FOWFS-AJS is only 998 features, which is much less in comparison to both strategies.
Table 6 depicts the performance of all proposed feature fusion strategies based on the MLP classifier. From this table, it can be seen that the FOWFS-AJS is outperformed over the rest of the compared methods for both the datasets. The observed improvements for HAM 10000 dataset of MOWFS-AJS and FOWFS-AJS over CFS were found to be 3.3% and 3.58%, respectively, with 512 and 975 features in ranked feature set. Similarly, for the BCN 20000 dataset, the recorded improvements of MOWFS-AJS and FOWFS-AJS over CFS are 5.49% and 5.57% with 512 + 1024 and 929 selected features from the ranked feature set.
Similarly, the performance based on the SVM classifier for both the datasets are recorded in Table 7. From this table, we can see that the improvements for the HAM 10000 dataset of MOWFS-AJS and FOWFS-AJS over CFS was found to be 3.87% and 5.54%, respectively with 512+1024 and 876 features in the ranked feature set. For the BCN 20000 dataset, the recorded improvements of MOWFS-AJS and FOWFS-AJS over CFS were 4.65% and 6.32% with 512 and 899 selected features from the ranked feature set. From Table 5 to Table 7, the FOWFS-AJS outperformed rest of the proposed feature fusion strategies with respect to validation accuracy measured using NB, MLP, and SVM for both the skin lesion datasets except the performance recorded using DT shows MOWFS-AJS better results in comparison to other strategies (Table 4), but when compared with FOWFS-AJS, it has only 0.02% improved result for both the datasets.
The recognition performance of the three CNNs’ pre-trained models and the proposed strategies, namely CFS, AWFS, MOWFS-GA, MOWFS-PSO, MOWFS-AJS, FOWFS-GA, FOWFS-PSO, and FOWFS-AJS, are recorded in Table 8 and Table 9 for HAM 10000 and BCN 20000 datasets, respectively, by measuring the accuracy, precision, sensitivity, and F1-score based on all four classification algorithms. From both tables, it is observed that the SVM shows better recognition performance and FOWFS-AJS is showing improved recognition rate with respect to all the models considered for comparison.
Further, a straightforward comparison was made considering the observed validation accuracy of all the proposed feature fusion strategies for the combined or fused feature sets and the feature sets obtained after ranking based on all four classifiers for both of the datasets as given in Figure 6, Figure 7, Figure 8, Figure 9. The differences in validation accuracy based on DT classifier for HAM 10000 and BCN 20000 datasets are represented in Figure 6a,b respectively and from this figure, we can see the significant improvement of MOWFS-AJS and FOWFS-AJS over the remaining six strategies and the MOWFS-AJS performed better in this case of classification with 1.09% (fused feature set) and 2.91% (ranked feature set) for HAM 10000 and 3.51% and 7.75% for BCN 20000 datasets. The FOWFS-AJS showed better validation accuracy with respect to the rest of the proposed strategies based on NB, MLP, and SVM classifiers. From Figure 7a,b, it can be seen that FOWFS-AJS over CFS showed improvement of 1% (fused feature set) and 2% (ranked feature set) and 3.24% (fused feature set) and 6.47% (ranked feature set) for HAM 10000 and BCN 20000 datasets, respectively. Similarly, the accuracy recorded based on MLP and SVM classifiers can be summarized as 1.34% (fused feature set),3.51% (ranked feature set), 2% (fused feature set), 5.54% (ranked feature set) for HAM 10000 dataset (Figure 8a and Figure 9a) and 2.99% (fused feature set), 5.57% (ranked feature set) and 1.64% (fused feature set) and 6.35% (ranked feature set) for BNC dataset respectively (Figure 8b and Figure 9b).
Additionally, the area under the receiver operating characteristics curves (AUC-ROC) were plotted to measure the performance and degree of separability amongst the proposed three strategies AWFS, MOWFS-AJS, and FOWFS-AJS to describe how well the models are capable of distinguishing between the classes which are represented in Figure 10, Figure 11, Figure 12, Figure 13 for both datasets based on DT, NB, MLP, and SVM classifiers. From Figure 10a,b, it is observed that FOWFS-AJS showed best accuracy performance with 90.9% and 91.06% for HAM 10000 and BCN 20000 datasets, respectively. Similarly, the recorded performance of the three remaining classifiers can be summarized as: based on NB classifier, the best recorded performance of FOWFS-AJS was 92.84% and 93.21% for HAM 10000 and BCN 20000 datasets, respectively (Figure 11a,b); based on MLP, FOWFS-AJS showed 93.24% and 93.81% for HAM 10000 and BCN 20000 datasets, respectively (Figure 12a,b); and similarly, the SVM recorded a performance of FOWFS-AJS as 94.05% and 94.90%, respectively, for HAM 10000 and BCN 20000 datasets (Figure 13a,b).
Finally, a computational comparison (in minutes) was made between the feature acquisition time by the proposed deep feature fusion strategies and the mean of time taken for classification algorithms to classify the skin lesson datasets with the updated feature sets and is shown in Figure 14a,b for HAM 10000 and BCN 20000 datasets, respectively. From those two figures, it is also evident that the proposed FOWFS-AJS comparatively showed better performance with respect to both feature acquisition and classification time for both the datasets.

4.5. Validation through Statistical Test

The experimental results were further analyzed using a non-parametric Friedman statistical test [51,52] to determine whether or not there is a statistical difference observed between the models or strategies experimented and compared. Here, this statistical test was utilized to deal with the issue of comparison between all three pre-trained CNNs’ models and the proposed fusion strategies on both HAM 10000 and BCN 20000 datasets. To analyze the performance of VGG16, EfficientNet B0, ResNet50, CFS, AWFS, MOWFS-GA, MOWFS-PSO, MOWFS-AJS, FOWFS-GA, FOWFS-PSO, and FOWFS-AJS, the test was performed from the perspective of average ranking. This Friedman test, which is under the null hypothesis, was computed as follows using Equation (8):
F M S t a t = 12 ( N × k × k + 1 × R 2 3 × N × k + 1 F M S t a t = 12 ( N × k × 3 + 1 × 32 2 + 27 2 + 13 2 3 × 12 × 3 + 1 F M S t a t = 12 144 × × 1024 + 729 + 169 144 F M S t a t = 0.083 × 1922 144 = 15.526
where F M S t a t ,   N ,   k ,   and   R represent the statistical value, number of datasets, the number of strategies used, and average ranking respectively. The statistical value F M S t a t is distributed in line with the Fisherman distribution with k 1 and ( k 1 ) ( T 1 ) degrees of freedom. The result of this test is R = 21   21   18   16   12   10   4   8   14   6   2 and the calculated F M S t a t = 19.7988 . The critical value is 2.9782 under the significance level α = 0.05 for N = 2 and k = 11 ; it is evident that the critical value is smaller than the observed values of all F M S t a t on all evaluation metrics. This means that the null hypothesis on all evaluations metrics is rejected under this test and the proposed FOWFS-AJS deep feature fusion strategy achieves satisfactory performance on two datasets and eleven compared models.

4.6. Discussions on Key Findings

The key findings of this research are as follows. The performance of the transfer learning at the feature level based on the CNNs’ three pre-trained networks achieved optimal performance faster than any other traditional feature selection models and the ensemble learning of features used to design the feature fusion models (for example, CFS) from the output of those three pre-trained networks showed their good performance to design a robust classifier for skin lesion datasets. From the experimentation, it was seen that only designing a CFS model based on basic fusion strategy does not achieve better leverage, therefore the weighted approach of selecting features and forming features sets through AWFS was experimented and shown to have better performance over CFS. Rather than only using feature fusion, it was seen that the strategy for decision on feature fusion approach by utilizing the AJS optimizer to identify the optimum point considering two special cases (active and passive) motions of this algorithm helped to find the best cost. In this study, two decision-based feature fusion models, namely model-based and feature based strategies formed by adaptively choosing the optimal weights such as MOWFS-AJS and FOWFS-AJS have showed their relatively good performance. The MSE of both model-based and feature-based strategies are measured as c o s t   f u n c t i o n , where the measured MSE of the opted classification model is taken as the cost and the weights ( w 1 , w 2   a n d   w 3 ) are taken as d e c i s i o n   v a r i a b l e s . This total process was continued for 50 iterations to obtain optimized weights from all three pre-trained models. Thus, the final ensemble of features was formed for test set as w 1 1 × 1 × F V G G 16 , w 2 1 × 1 × F E f f i c i e n t N e t   B 0 , w 3 1 × 1 × F R e s N e t 50 for model-based strategy. The feature-based strategy focused on feature-based optimization of adaptively chosen weights for formation of combined weighted feature set such as w 1 1 × 512 × F V G G 16 , w 2 1 × 1024 × F E f f i c i e n t N e t   B 0 and w 3 1 × 1024 × F R e s N e t 50 with total weights (512 + 1024 + 1024). Then, the process of obtaining optimized weights is performed and finally it returns 512 + 1024 + 1024 optimized weights based on each feature and the combined feature set is formed as w 1 1 × 512 × F V G G 16 , w 2 1 × 1024 × F E f f i c i e n t N e t   B 0 , w 3 1 × 1024 × F R e s N e t 50 . Then, features having w e i g h t s > 0.5 were considered as best performing features and were considered for final classification. The performance of the proposed deep feature fusion strategies was evaluated based on each classification model and the proposed optimized strategies were compared with GA and PSO, two widely used meta-heuristic optimization techniques, through accuracy, precision, sensitivity, and F1-score. Finally, the Friedman statistical test was performed to statistically validate the proposed strategies.
The empirical evidence showed that choosing the weights of the pre-trained networks adaptively in an optimized way gave a good starting point for initialization to mitigating the chances of exploding or vanishing gradients, thus the performance of FOWFS-AJS with SVM learning leveraged the existing network for both the skin lesion datasets and the advantage of properly selecting rich and informative beneficial feature through this feature-based optimized approach received better attention during the experimentation and validation processes.

5. Conclusions

Visual inspection and manual examination of skin lesion images has been a burden to the physicians and clinicians to detect melanoma. With the advancements of technology and computational resources, academicians and researchers are trying to develop computational models and AI, ML, and DL have given a new direction to this area of research. In this work, we tried to propose feature level fusion strategies by exploring the DL approaches which in turn help for proper classification. An empirical study was attempted for design of combined, weighted, and optimized strategies of feature selection by exploring the feature fusion approach for classification of skin lesion image classification. The key advantages of transfer learning through the CNNs’ pre-trained networks, fusion approach, selection of features sets by adaptively choosing the weights (model based and feature based) with a new meta-heuristic optimizer AJS was experimented for two skin lesion datasets and then validated through four state-of-the art classifiers, namely DT, NB, MLP, and SVM. The validations of the proposed strategies were performed based on classification accuracies, precision, sensitivity, and F1-score, the difference between the validation accuracies and the AUC-ROC curves were plotted. Extensive comparative studies and the computational time taken for acquisition of features to form features along with statistical validations were performed and the outcome of this empirical research led to conclude that in this experimental setting, the feature sets generated through the proposed FOWFS-AJS leveraged the SVM classifier to classify the HAM 10000 and BCN 20000 skin lesion datasets. This work only explored three pre-trained networks and can be further experimented for few more pre-trained networks to establish the capability of transfer learning. Further, this research can be implemented for other domains of research and specifically, the decision fusion approach can be further explored by utilizing many other upcoming meta-heuristic optimization techniques and a few other skin lesion datasets can also be experimented.

Author Contributions

Conceptualization, N.M., A.V.N.R., and S.K.; methodology, N.M. and M.P.; software, A.A.; validation, N.M. and M.P.; formal analysis, N.M.; investigation, N.M.; writing—original draft preparation, N.M. and M.P.; writing—review and editing, N.M. and M.P.; supervision, S.K. and M.P.; funding acquisition, A.A. All authors have read and agreed to the published version of the manuscript.

Funding

This research received no external funding.

Institutional Review Board Statement

Not applicable.

Informed Consent Statement

Not applicable.

Data Availability Statement

Data will be made available on request to the first author.

Acknowledgments

This work was supported by the Ministry of Science and Higher Education of the Russian Federation (Government Order FENU-2020-0022).

Conflicts of Interest

The authors declare no conflict of interest.

References

  1. Talavera-Martínez, L.; Bibiloni, P.; Giacaman, A.; Taberner, R.; Hernando, L.J.D.P.; González-Hidalgo, M. A novel approach for skin lesion symmetry classification with a deep learning model. Comput. Biol. Med. 2022, 145, 105450. [Google Scholar] [CrossRef] [PubMed]
  2. Hasan, K.; Elahi, T.E.; Alam, A.; Jawad, T.; Martí, R. DermoExpert: Skin lesion classification using a hybrid convolutional neural network through segmentation, transfer learning, and augmentation. Informatics Med. Unlocked 2022, 28, 100819. [Google Scholar] [CrossRef]
  3. Batista, L.G.; Bugatti, P.H.; Saito, P.T. Classification of Skin Lesion through Active Learning Strategies. Comput. Methods Programs Biomed. 2022, 226, 107122. [Google Scholar] [CrossRef] [PubMed]
  4. Lucieri, A.; Bajwa, M.N.; Braun, S.A.; Malik, M.I.; Dengel, A.; Ahmed, S. ExAID: A multimodal explanation framework for computer-aided diagnosis of skin lesions. Comput. Methods Programs Biomed. 2022, 215, 106620. [Google Scholar] [CrossRef] [PubMed]
  5. Calderón, C.; Sanchez, K.; Castillo, S.; Arguello, H. BILSK: A bilinear convolutional neural network approach for skin lesion classification. Comput. Methods Programs Biomed. Updat. 2021, 1, 100036. [Google Scholar] [CrossRef]
  6. Hameed, N.; Shabut, A.; Hameed, F.; Cirstea, S.; Hossain, A. Chapter 7—Achievements of neural network in skin lesions classification. In State of the Art in Neural Networks and their Applications; El-Baz, A.S., Suri, J.S., Eds.; Academic Press: Cambridge, MA, USA, 2021; pp. 133–151. [Google Scholar]
  7. Khan, M.A.; Zhang, Y.-D.; Sharif, M.; Akram, T. Pixels to Classes: Intelligent Learning Framework for Multiclass Skin Lesion Localization and Classification. Comput. Electr. Eng. 2021, 90, 106956. [Google Scholar] [CrossRef]
  8. Goyal, M.; Knackstedt, T.; Yan, S.; Hassanpour, S. Artificial intelligence-based image classification methods for diagnosis of skin cancer: Challenges and opportunities. Comput. Biol. Med. 2020, 127, 104065. [Google Scholar] [CrossRef]
  9. Tschandl, P.; Codella, N.; Akay, B.N.; Argenziano, G.; Braun, R.P.; Cabo, H.; Gutman, D.; Halpern, A.; Helba, B.; Hofmann-Wellenhof, R.; et al. Comparison of the accuracy of human readers versus machine-learning algorithms for pigmented skin lesion classification: An open, web-based, international, diagnostic study. Lancet Oncol. 2019, 20, 938–947. [Google Scholar] [CrossRef]
  10. Hameed, N.; Shabut, A.M.; Ghosh, M.K.; Hossain, M. Multi-class multi-level classification algorithm for skin lesions classification using machine learning techniques. Expert Syst. Appl. 2020, 141, 112961. [Google Scholar] [CrossRef]
  11. Shankar, K.; Dutta, A.K.; Kumar, S.; Joshi, G.P.; Doo, I.C. Chaotic Sparrow Search Algorithm with Deep Transfer Learning Enabled Breast Cancer Classification on Histopathological Images. Cancers 2022, 14, 2770. [Google Scholar] [CrossRef]
  12. Iqbal, I.; Younus, M.; Walayat, K.; Kakar, M.U.; Ma, J. Automated multi-class classification of skin lesions through deep convolutional neural network with dermoscopic images. Comput. Med Imaging Graph. 2021, 88, 101843. [Google Scholar] [CrossRef] [PubMed]
  13. Spyridonos, P.; Gaitanis, G.; Likas, A.; Bassukas, I.D. A convolutional neural network based system for detection of actinic keratosis in clinical images of cutaneous field cancerization. Biomed. Signal Process. Control 2023, 79, 104059. [Google Scholar] [CrossRef]
  14. Ali, K.; Shaikh, Z.A.; Khan, A.A.; Laghari, A.A. Multiclass skin cancer classification using EfficientNets—A first step towards preventing skin cancer. Neurosci. Inform. 2022, 2, 100034. [Google Scholar] [CrossRef]
  15. Tan, M.; Le, Q.V. EfficientNet: Rethinking Model Scaling for Convolutional Neural Networks. In Proceedings of the 36th International Conference on Machine Learning, PMLR 97, Long Beach, CA, USA, 9–15 June 2019. [Google Scholar]
  16. Guo, S.; Yang, Z. Multi-Channel-ResNet: An integration framework towards skin lesion analysis. Inform. Med. Unlocked 2018, 12, 67–74. [Google Scholar]
  17. Rodrigues, D.D.A.; Ivo, R.F.; Satapathy, S.C.; Wang, S.; Hemanth, J.; Filho, P.P.R. A new approach for classification skin lesion based on transfer learning, deep learning, and IoT system. Pattern Recognit. Lett. 2020, 136, 8–15. [Google Scholar] [CrossRef]
  18. Ali, S.; Miah, S.; Haque, J.; Rahman, M.; Islam, K. An enhanced technique of skin cancer classification using deep convolutional neural network with transfer learning models. Mach. Learn. Appl. 2021, 5, 100036. [Google Scholar] [CrossRef]
  19. Elashiri, M.A.; Rajesh, A.; Pandey, S.N.; Shukla, S.K.; Urooj, S.; Lay-Ekuakille, A. Ensemble of weighted deep concatenated features for the skin disease classification model using modified long short term memory. Biomed. Signal Process. Control 2022, 76, 103729. [Google Scholar] [CrossRef]
  20. Talukder, A.; Islam, M.; Uddin, A.; Akhter, A.; Hasan, K.F.; Moni, M.A. Machine learning-based lung and colon cancer detection using deep feature extraction and ensemble learning. Expert Syst. Appl. 2022, 205, 117695. [Google Scholar] [CrossRef]
  21. Oliveira, R.B.; Pereira, A.S.; Tavares, J.M.R. Skin lesion computational diagnosis of dermoscopic images: Ensemble models based on input feature manipulation. Comput. Methods Programs Biomed. 2017, 149, 43–53. [Google Scholar] [CrossRef]
  22. Shafiullah, M.; Abido, M.A.; Al-Mohammed, A.H. Chapter 2—Metaheuristic optimization techniques. In Power System Fault Diagnosis; Shafiullah, M., Abido, M.A., Al-Mohammed, A.H., Eds.; Elsevier: Amsterdam, The Netherlands, 2022; pp. 27–68. [Google Scholar]
  23. Khare, A.; Kakandikar, G.M.; Kulkarni, O.K. An Insight Review on Jellyfish Optimization Algorithm and Its Application in Engineering. Rev. Comput. Eng. Stud. 2021, 9, 31–40. [Google Scholar] [CrossRef]
  24. Chou, J.-S.; Truong, D.-N. Multiobjective optimization inspired by behavior of jellyfish for solving structural design problems. Chaos Solitons Fractals 2020, 135, 109738. [Google Scholar] [CrossRef]
  25. Chou, J.-S.; Truong, D.-N. A novel metaheuristic optimizer inspired by behavior of jellyfish in ocean. Appl. Math. Comput. 2021, 389, 125535. [Google Scholar] [CrossRef]
  26. Desuky, A.S.; Elbarawy, Y.M.; Kausar, S.; Omar, A.H.; Hussain, S. Single-Point Crossover and Jellyfish Optimization for Handling Imbalanced Data Classification Problem. IEEE Access 2022, 10, 11730–11749. [Google Scholar] [CrossRef]
  27. Al-Qarafi, A.; Alsolai, H.; Alzahrani, J.S.; Negm, N.; Alharbi, L.A.; Al Duhayyim, M.; Mohsen, H.; Al-Shabi, M.; Al-Wesabi, F.N. Artificial Jellyfish Optimization with Deep-Learning-Driven Decision Support System for Energy Management in Smart Cities. Appl. Sci. 2022, 12, 7457. [Google Scholar] [CrossRef]
  28. Abdel-Basset, M.; Mohamed, R.; Chakrabortty, R.; Ryan, M.; El-Fergany, A. An Improved Artificial Jellyfish Search Optimizer for Parameter Identification of Photovoltaic Models. Energies 2021, 14, 1867. [Google Scholar] [CrossRef]
  29. Farhat, M.; Kamel, S.; Atallah, A.M.; Khan, B. Optimal Power Flow Solution Based on Jellyfish Search Optimization Considering Uncertainty of Renewable Energy Sources. IEEE Access 2021, 9, 100911–100933. [Google Scholar] [CrossRef]
  30. Handels, H.; Roß, T.; Kreusch, J.; Wolff, H.; Pöppl, S. Feature selection for optimized skin tumor recognition using genetic algorithms. Artif. Intell. Med. 1999, 16, 283–297. [Google Scholar] [CrossRef]
  31. Tan, T.Y.; Zhang, L.; Neoh, S.C.; Lim, C.P. Intelligent skin cancer detection using enhanced particle swarm optimization. Knowl.-Based Syst. 2018, 158, 118–135. [Google Scholar] [CrossRef]
  32. Kong, L.; Cheng, J. Classification and detection of COVID-19 X-ray images based on DenseNet and VGG16 feature fusion. Biomed. Signal Process. Control 2022, 77, 103772. [Google Scholar] [CrossRef] [PubMed]
  33. Gangan, M.P.; Anoop, K.; Lajish, V.L. Distinguishing natural and computer generated images using Multi-Colorspace fused EfficientNet. J. Inf. Secur. Appl. 2022, 68, 103261. [Google Scholar] [CrossRef]
  34. Guo, Y.; Wang, Y.; Yang, H.; Zhang, J.; Sun, Q. Dual-attention EfficientNet based on multi-view feature fusion for cervical squamous intraepithelial lesions diagnosis. Biocybern. Biomed. Eng. 2022, 42, 529–542. [Google Scholar] [CrossRef]
  35. McNeely-White, D.; Beveridge, J.R.; Draper, B.A. Inception and ResNet features are (almost) equivalent. Cogn. Syst. Res. 2020, 59, 312–318. [Google Scholar] [CrossRef]
  36. Wang, Y.; Feng, Y.; Zhang, L.; Zhou, J.T.; Liu, Y.; Goh, R.S.M.; Zhen, L. Adversarial multimodal fusion with attention mechanism for skin lesion classification using clinical and dermoscopic images. Med Image Anal. 2022, 81, 102535. [Google Scholar] [CrossRef]
  37. Liu, L.; Mou, L.; Zhu, X.X.; Mandal, M. Automatic skin lesion classification based on mid-level feature learning. Comput. Med Imaging Graph. 2020, 84, 101765. [Google Scholar] [CrossRef]
  38. Benyahia, S.; Meftah, B.; Lézoray, O. Multi-features extraction based on deep learning for skin lesion classification. Tissue Cell 2022, 74, 101701. [Google Scholar] [CrossRef]
  39. Zhuang, D.; Chen, K.; Chang, J.M. Morris Chang, CS-AF: A cost-sensitive multi-classifier active fusion framework for skin lesion classification. Neurocomputing 2022, 491, 206–216. [Google Scholar] [CrossRef]
  40. Mahbod, A.; Schaefer, G.; Ellinger, I.; Ecker, R.; Pitiot, A.; Wang, C. Fusing fine-tuned deep features for skin lesion classification. Comput. Med. Imaging Graph. 2019, 71, 19–29. [Google Scholar] [CrossRef] [PubMed]
  41. Gessert, N.; Nielsen, M.; Shaikh, M.; Werner, R.; Schlaefer, A. Skin lesion classification using ensembles of multi-resolution EfficientNets with meta data. MethodsX 2020, 7, 100864. [Google Scholar] [CrossRef] [PubMed]
  42. Ashour, A.S.; Eissa, M.M.; Wahba, M.A.; Elsawy, R.A.; Elgnainy, H.F.; Tolba, M.S.; Mohamed, W.S. Ensemble-based bag of features for automated classification of normal and COVID-19 CXR images. Biomed. Signal Process. Control 2021, 68, 102656. [Google Scholar] [CrossRef] [PubMed]
  43. Ali, R.; Hardie, R.C.; Narayanan, B.N.; Kebede, T.M. IMNets: Deep Learning Using an Incremental Modular Network Synthesis Approach for Medical Imaging Applications. Appl. Sci. 2022, 12, 5500. [Google Scholar] [CrossRef]
  44. Ali, R.; Hardie, R.C.; Narayanan Narayanan, B.; De Silva, S. Deep learning ensemble methods for skin lesion analysis towards melanoma detection. In Proceedings of the IEEE National Aerospace and Electronics Conference (NAECON), Dayton, OH, USA, 15–19 July 2019; pp. 311–316. [Google Scholar]
  45. He, X.; Tan, E.L.; Bi, H.; Zhang, X.; Zhao, S.; Lei, B. Fully transformer network for skin lesion analysis. Med. Image Anal. 2022, 77, 102357. [Google Scholar] [CrossRef] [PubMed]
  46. Available online: https://www.geeksforgeeks.org/vgg-16-cnn-model/ (accessed on 10 January 2022).
  47. Putra, T.A.; Rufaida, S.I.; Leu, J.-S. Enhanced Skin Condition Prediction Through Machine Learning Using Dynamic Training and Testing Augmentation. IEEE Access 2020, 8, 40536–40546. [Google Scholar] [CrossRef]
  48. Available online: https://commons.wikimedia.org/wiki/File:ResNet50.png (accessed on 15 January 2022).
  49. Available online: https://www.kaggle.com/datasets/kmader/skin-cancer-mnist-ham10000 (accessed on 12 January 2022).
  50. Available online: https://paperswithcode.com/dataset/bcn-20000 (accessed on 14 January 2022).
  51. Available online: https://www.statisticshowto.com/friedmans-test/ (accessed on 17 March 2022).
  52. Available online: https://www.york.ac.uk/depts/maths/tables/friedman.pdf (accessed on 20 March 2022).
Figure 1. Examples of normal lesions and melanoma in skin lesion images [4]. (a) Normal lesion, (b) Melanoma lesion, (c) Basal cell carcinoma, (d) Squamous cell carcinoma, (e) Merkel cell carcinoma, (f) Keratoacathoma, (g) Actinic Keratoses, (h) Atypical moles, (i) Bowen’s Disease.
Figure 1. Examples of normal lesions and melanoma in skin lesion images [4]. (a) Normal lesion, (b) Melanoma lesion, (c) Basal cell carcinoma, (d) Squamous cell carcinoma, (e) Merkel cell carcinoma, (f) Keratoacathoma, (g) Actinic Keratoses, (h) Atypical moles, (i) Bowen’s Disease.
Cancers 14 05716 g001
Figure 2. VGG16, EfficientNet B0, and ResNet 50 pre-trained networks architecture. (a) VGG16 network architecture [46], (b) EfficientNet B0 network architecture [47], (c) ResNet50 network architecture [48].
Figure 2. VGG16, EfficientNet B0, and ResNet 50 pre-trained networks architecture. (a) VGG16 network architecture [46], (b) EfficientNet B0 network architecture [47], (c) ResNet50 network architecture [48].
Cancers 14 05716 g002
Figure 3. Layout of proposed feature fusion approach for skin lesion data classification.
Figure 3. Layout of proposed feature fusion approach for skin lesion data classification.
Cancers 14 05716 g003
Figure 4. The steps of (a) Combined Feature Set (CFS) generation process; (b) Adaptive Weighted Feature Set (AWFS) generation process; (c) Model-based Optimized Weighted Feature Set (MOWFS) generation process; and (d) Feature-based Optimized Weighted Feature Set (FOWFS) generation process.
Figure 4. The steps of (a) Combined Feature Set (CFS) generation process; (b) Adaptive Weighted Feature Set (AWFS) generation process; (c) Model-based Optimized Weighted Feature Set (MOWFS) generation process; and (d) Feature-based Optimized Weighted Feature Set (FOWFS) generation process.
Cancers 14 05716 g004
Figure 5. The skin lesions of (a) HAM 10000 and (b) BCN 20000 datasets.
Figure 5. The skin lesions of (a) HAM 10000 and (b) BCN 20000 datasets.
Cancers 14 05716 g005
Figure 6. Comparison of validation accuracy for fused feature set and highest ranked feature set using DT classifier for (a) HAM 10000 dataset and (b) BCN 20000 dataset.
Figure 6. Comparison of validation accuracy for fused feature set and highest ranked feature set using DT classifier for (a) HAM 10000 dataset and (b) BCN 20000 dataset.
Cancers 14 05716 g006
Figure 7. Comparison of validation accuracy for fused feature set and highest ranked feature set using NB classifier for (a) HAM 10000 dataset and (b) BCN 20000 dataset.
Figure 7. Comparison of validation accuracy for fused feature set and highest ranked feature set using NB classifier for (a) HAM 10000 dataset and (b) BCN 20000 dataset.
Cancers 14 05716 g007
Figure 8. Comparison of validation accuracy for fused feature set and highest ranked feature set using MLP classifier for (a) HAM 10000 dataset and (b) BCN 20000 dataset.
Figure 8. Comparison of validation accuracy for fused feature set and highest ranked feature set using MLP classifier for (a) HAM 10000 dataset and (b) BCN 20000 dataset.
Cancers 14 05716 g008
Figure 9. Comparison of validation accuracy for fused feature set and highest ranked feature set using SVM classifier for (a) HAM 10000 dataset and (b) BCN 20000 dataset.
Figure 9. Comparison of validation accuracy for fused feature set and highest ranked feature set using SVM classifier for (a) HAM 10000 dataset and (b) BCN 20000 dataset.
Cancers 14 05716 g009
Figure 10. ROC using DT classifier for (a) HAM 10000 dataset and (b) BCN 20000 dataset.
Figure 10. ROC using DT classifier for (a) HAM 10000 dataset and (b) BCN 20000 dataset.
Cancers 14 05716 g010
Figure 11. ROC using NB classifier for (a) HAM 10000 dataset and (b) BCN 20000 dataset.
Figure 11. ROC using NB classifier for (a) HAM 10000 dataset and (b) BCN 20000 dataset.
Cancers 14 05716 g011
Figure 12. ROC using MLP classifier for (a) HAM 10000 dataset and (b) BCN 20000 dataset.
Figure 12. ROC using MLP classifier for (a) HAM 10000 dataset and (b) BCN 20000 dataset.
Cancers 14 05716 g012
Figure 13. ROC using SVM classifier for (a) HAM 10000 dataset and (b) BCN 20000 dataset.
Figure 13. ROC using SVM classifier for (a) HAM 10000 dataset and (b) BCN 20000 dataset.
Cancers 14 05716 g013
Figure 14. Comparison of mean feature acquisition time vs. classification time of DT, NB, MLP, and SVM classifiers for (a) HAM 10000 dataset and (b) BCN 20000 dataset.
Figure 14. Comparison of mean feature acquisition time vs. classification time of DT, NB, MLP, and SVM classifiers for (a) HAM 10000 dataset and (b) BCN 20000 dataset.
Cancers 14 05716 g014
Table 1. Datasets and description of skin lesion classes.
Table 1. Datasets and description of skin lesion classes.
Dataset Classes
HAM 10000 Actinic keratoses and intraepithelial carcinoma/Bowen’s disease (AKIEC), basal cell carcinoma (BCC), benign keratosis-like lesions (BKL), dermatofibroma (DF), melanoma (MEL), melanocytic nevi (NV) and vascular lesions (VASC).
BCN 20000 Nevus, melanoma (MEL), basal cell carcinoma (BCC), seborrheic keratosis (SK), actinic keratosis (AK), squamos cell carcinoma (SCC), dermatofibroma (DF), and vascular lesions (VASC).
Table 2. Parameters and their chosen values.
Table 2. Parameters and their chosen values.
Network Models and Optimization TechniquesParameters and Their Associated Values
VGG1616 weight layers
EfficientNet B0237 weight layers
ResNet5050 weight layers
AWFSTotal weights:3; w 1 dimension = 1 × 1; w 2   dimension = 1 × 1; w 2   dimension = 1 × 1
MOWFSTotal weights:3; w 1 dimension = 1 × 1; w 2   dimension = 1 × 1; w 2   dimension = 1 × 1
FOWFSTotal weights:3; w 1 dimension = 1 × 504; w 2   dimension = 1 × 1024; w 2   dimension = 1 × 1024
GANumber of decision variables = 3; Maximum number of iterations = 50; Population size = 10; Selection method-Roulette wheel
PSONumber of decision variables = 3; Maximum number of iterations = 50; Number of particles = 10; Inertia weight = 1; Inertia weight damping ratio = 0.99; Personal learning coefficient = 1.5; Global learning coefficient = 2.0
AJSNumber of decision variables = 3; Maximum number of iterations = 50; Population size = 10
Table 3. Feature acquiring time.
Table 3. Feature acquiring time.
CNN Pre-Trained ModelsDatasetsOriginal No. of FeaturesFeature Acquisition Time
VGG16HAM 1000051210.11
EfficientNet B010248.24
ResNet5010245.42
VGG16BCN 2000051217.21
EfficientNet B0102415.11
ResNet50102410.29
Table 4. Validation accuracy of fused feature sets vs. ranked feature sets based on DT.
Table 4. Validation accuracy of fused feature sets vs. ranked feature sets based on DT.
Fused Feature ConfigurationsDatasetsDimensionality (Fused Feature Set)Validation Accuracy (Fused Feature Set)Dimensionality (Highest Ranked Feature Set)Validation Accuracy (Highest Ranked Feature Set)
CFSHAM 1000025600.911025600.9110
AWFS25600.9124512+10240.9410
MOWFS-GA25600.91165120.9411
MOWFS-PSO25600.92155120.9412
MOWFS-AJS25600.921910240.9401
FOWFS-GA25600.931010150.9312
FOWFS-PSO25600.93229540.9412
FOWFS-AJS25600.93229140.9422
CFSBCN 2000025600.884725600.8847
AWFS25600.89255120.9610
MOWFS-GA25600.8948512 + 10240.9611
MOWFS-PSO25600.9012512 + 1024 + 10240.9612
MOWFS-AJS25600.899911210.9602
FOWFS-GA25600.90159980.9512
FOWFS-PSO25600.912810190.9611
FOWFS-AJS25600.91989250.9622
Table 5. Validation accuracy of fused feature sets vs. ranked feature sets based on NB.
Table 5. Validation accuracy of fused feature sets vs. ranked feature sets based on NB.
Fused Feature ConfigurationsDatasetsDimensionality (Fused Feature Set)Validation Accuracy (Fused Feature Set)Dimensionality (Highest Ranked Feature Set)Validation Accuracy (Highest Ranked Feature Set)
CFSHAM 1000025600.911825600.9118
AWFS25600.92115120.9411
MOWFS-GA25600.91245120.9421
MOWFS-PSO25600.915810240.9422
MOWFS-AJS25600.91991024 + 10240.9428
FOWFS-GA25600.92109950.9391
FOWFS-PSO25600.92149610.9438
FOWFS-AJS25600.921810150.9448
CFSBCN 2000025600.900125600.9001
AWFS25600.9191512 + 10240.9611
MOWFS-GA25600.912510240.9621
MOWFS-PSO25600.9215512 + 10240.9622
MOWFS-AJS25600.9244512 + 1024 + 10240.9628
FOWFS-GA25600.924811150.9594
FOWFS-PSO25600.931412450.9632
FOWFS-AJS25600.93259980.9648
Table 6. Validation accuracy of fused feature sets vs. ranked feature sets based on MLP.
Table 6. Validation accuracy of fused feature sets vs. ranked feature sets based on MLP.
Fused Feature ConfigurationsDatasetsDimensionality (Fused Feature Set)Validation Accuracy (Fused Feature Set)Dimensionality (Highest Ranked Feature Set)Validation Accuracy (Highest Ranked Feature Set)
CFSHAM 1000025600.921125600.9211
AWFS25600.921410240.9550
MOWFS-GA25600.9244512 + 10240.9552
MOWFS-PSO25600.9214512 + 10240.9558
MOWFS-AJS25600.92545120.9561
FOWFS-GA25600.93119150.9342
FOWFS-PSO25600.93248980.9537
FOWFS-AJS25600.93459750.9562
CFSBCN 2000025600.911225600.9112
AWFS25600.9119512+10240.9650
MOWFS-GA25600.91321024+10240.9652
MOWFS-PSO25600.91245120.9658
MOWFS-AJS25600.9312512+10240.9661
FOWFS-GA25600.936511240.9549
FOWFS-PSO25600.93789540.9649
FOWFS-AJS25600.94119290.9669
Table 7. Validation accuracy of fused feature sets vs. ranked feature sets based on SVM.
Table 7. Validation accuracy of fused feature sets vs. ranked feature sets based on SVM.
Fused Feature ConfigurationsDatasetsDimensionality (Fused Feature Set)Validation Accuracy (Fused Feature Set)Dimensionality (Highest Ranked Feature Set)Validation Accuracy (Highest Ranked Feature Set)
CFSHAM 1000025600.922525600.9225
AWFS25600.93151024 + 10240.9599
MOWFS-GA25600.93115120.9611
MOWFS-PSO25600.9347512 + 10240.9712
MOWFS-AJS25600.9348512 + 10240.9612
FOWFS-GA25600.937811250.9479
FOWFS-PSO25600.93998970.9679
FOWFS-AJS25600.94258670.9779
CFSBCN 2000025600.914725600.9147
AWFS25600.911010240.9599
MOWFS-GA25600.91181024 + 5120.9611
MOWFS-PSO25600.92101024 + 10240.9712
MOWFS-AJS25600.92115120.9612
FOWFS-GA25600.921210050.9579
FOWFS-PSO25600.92459050.9688
FOWFS-AJS25600.93118990.9779
Table 8. Recognition performance with respect to CNNs’ pre-trained models, CFS, and feature fusion configurations for HAM 10000 dataset.
Table 8. Recognition performance with respect to CNNs’ pre-trained models, CFS, and feature fusion configurations for HAM 10000 dataset.
ClassifiersPerformance MeasuresCNN Pre-Trained ModelsCFSFeature Fusion Configurations
VGG16EfficientNet B0ResNet50AWFSMOWFS-GAMOWFS-PSOMOWFS-AJSFOWFS-GAFOWFS-PSOFOWFS-AJS
DTAccuracy0.93020.93210.93150.94120.94100.94110.94120.94240.93120.94120.9422
Precision0.91000.91120.91870.91890.91280.92540.92880.93210.91240.93110.9318
Sensitivity0.91250.91440.91280.92140.93110.93010.92990.92980.93880.92580.9301
F1-Score0.91150.91320.91200.91990.92050.92890.92890.92980.92980.92990.9304
NBAccuracy0.93080.93020.93110.93320.94110.94210.94220.94280.93980.94380.9448
Precision0.91040.91060.91110.91540.91280.91180.91870.91440.92180.92170.9288
Sensitivity0.91140.91140.91250.91280.91770.91780.91880.91980.91890.92000.9202
F1-Score0.91080.91100.91210.1420.91350.91580.91870.91580.91990.92110.9245
MLPAccuracy0.93020.930.93420.93690.95500.95520.95580.95610.93490.95490.9569
Precision0.91140.91150.91050.92000.91890.93440.93410.93580.92190.93470.9382
Sensitivity0.91480.91980.92000.92580.93010.92890.92990.93510.93740.93870.9403
F1-Score0.91510.91440.91840.92350.92150.92880.93060.93520.92540.93550.9389
SVMAccuracy0.94120.93410.94160.94770.95990.96110.97120.96120.94790.96790.9779
Precision0.92040.92050.93450.92000.93010.93010.92890.94470.93210.94980.9524
Sensitivity0.92000.92360.91240.92580.92560.93060.94010.94000.93890.94980.9499
F1-Score0.92000.2160.92050.92500.92890.93020.3250.94110.93220.94970.9510
Table 9. Recognition performance with respect to CNN’s pre-trained models, CFS, and feature fusion configurations for BCN 20000 dataset.
Table 9. Recognition performance with respect to CNN’s pre-trained models, CFS, and feature fusion configurations for BCN 20000 dataset.
ClassifiersPerformance MeasuresCNN Pre-Trained ModelsCFSFeature Fusion Configurations
VGG16EfficientNet B0ResNet50AWFSMOWFS-GAMOWFS-PSOMOWFS-AJSFOWFS-GAFOWFS-PSOFOWFS-AJS
DTAccuracy0.94020.94610.94150.95120.96100.96110.96120.96240.95120.96120.9622
Precision0.93480.93110.93210.93480.94100.94220.91480.95220.94320.94980.9509
Sensitivity0.92180.93020.91090.93580.93890.94010.94870.94510.94220.95020.9511
F1-Score0.92250.93100.92150.92500.93990.94100.92550.94580.94250.95000.9510
NBAccuracy0.94210.94020.94510.95320.96110.96210.96220.96280.95980.96380.9648
Precision0.92150.92440.93480.93240.94220.95020.92480.91000.94580.95190.9588
Sensitivity0.92570.93010.91080.94580.91090.90020.93150.94870.95180.95050.9522
F1-Score0.92220.92410.92100.93440.3240.95420.92680.92140.94610.95100.9544
MLPAccuracy0.95020.95380.95420.95690.96500.96520.96580.96610.95490.96490.9669
Precision0.93250.93280.92120.93180.94580.94280.94780.94880.94980.95000.9582
Sensitivity0.93880.93990.94580.92220.93310.94110.95010.94990.95020.93120.9401
F1-Score0.93410.93490.93320.92880.93390.94120.94810.94920.94990.95140.9554
SVMAccuracy0.95220.95410.95460.95720.95990.96110.97120.96120.95790.96790.9779
Precision0.94010.93880.94060.93990.94010.94020.95000.95020.95010.95150.9624
Sensitivity0.93580.94120.94020.93880.93850.93660.94880.94120.94990.94890.9539
F1-Score0.93660.93910.94040.93890.93900.93890.94890.94880.94880.94900.9568
Publisher’s Note: MDPI stays neutral with regard to jurisdictional claims in published maps and institutional affiliations.

Share and Cite

MDPI and ACS Style

Mohanty, N.; Pradhan, M.; Reddy, A.V.N.; Kumar, S.; Alkhayyat, A. Integrated Design of Optimized Weighted Deep Feature Fusion Strategies for Skin Lesion Image Classification. Cancers 2022, 14, 5716. https://doi.org/10.3390/cancers14225716

AMA Style

Mohanty N, Pradhan M, Reddy AVN, Kumar S, Alkhayyat A. Integrated Design of Optimized Weighted Deep Feature Fusion Strategies for Skin Lesion Image Classification. Cancers. 2022; 14(22):5716. https://doi.org/10.3390/cancers14225716

Chicago/Turabian Style

Mohanty, Niharika, Manaswini Pradhan, Annapareddy V. N. Reddy, Sachin Kumar, and Ahmed Alkhayyat. 2022. "Integrated Design of Optimized Weighted Deep Feature Fusion Strategies for Skin Lesion Image Classification" Cancers 14, no. 22: 5716. https://doi.org/10.3390/cancers14225716

APA Style

Mohanty, N., Pradhan, M., Reddy, A. V. N., Kumar, S., & Alkhayyat, A. (2022). Integrated Design of Optimized Weighted Deep Feature Fusion Strategies for Skin Lesion Image Classification. Cancers, 14(22), 5716. https://doi.org/10.3390/cancers14225716

Note that from the first issue of 2016, this journal uses article numbers instead of page numbers. See further details here.

Article Metrics

Back to TopTop