Phosphoproteomic Analysis Identifies TYRO3 as a Mediator of Sunitinib Resistance in Metastatic Thymomas
Abstract
Simple Summary
Abstract
1. Introduction
2. Material and Methods
2.1. Clinical Patient Data and Tissues
2.2. Cell Culture
2.3. Lysis of Tissues and Cells and Protein Extraction
2.4. Kinase Activity Profiling on PamChip® Peptide Microarrays
2.5. Image Filtering, Data Adaptation and Prediction Model Generation
2.6. Sunitinib Response Upstream Kinase Prediction
2.7. Transfection of siRNA and Expression Plasmids and Cell Viability Measurement
2.8. Protein Extraction and Western Blot
2.9. Protein Extraction and Screening for Activated RTKs
3. Results
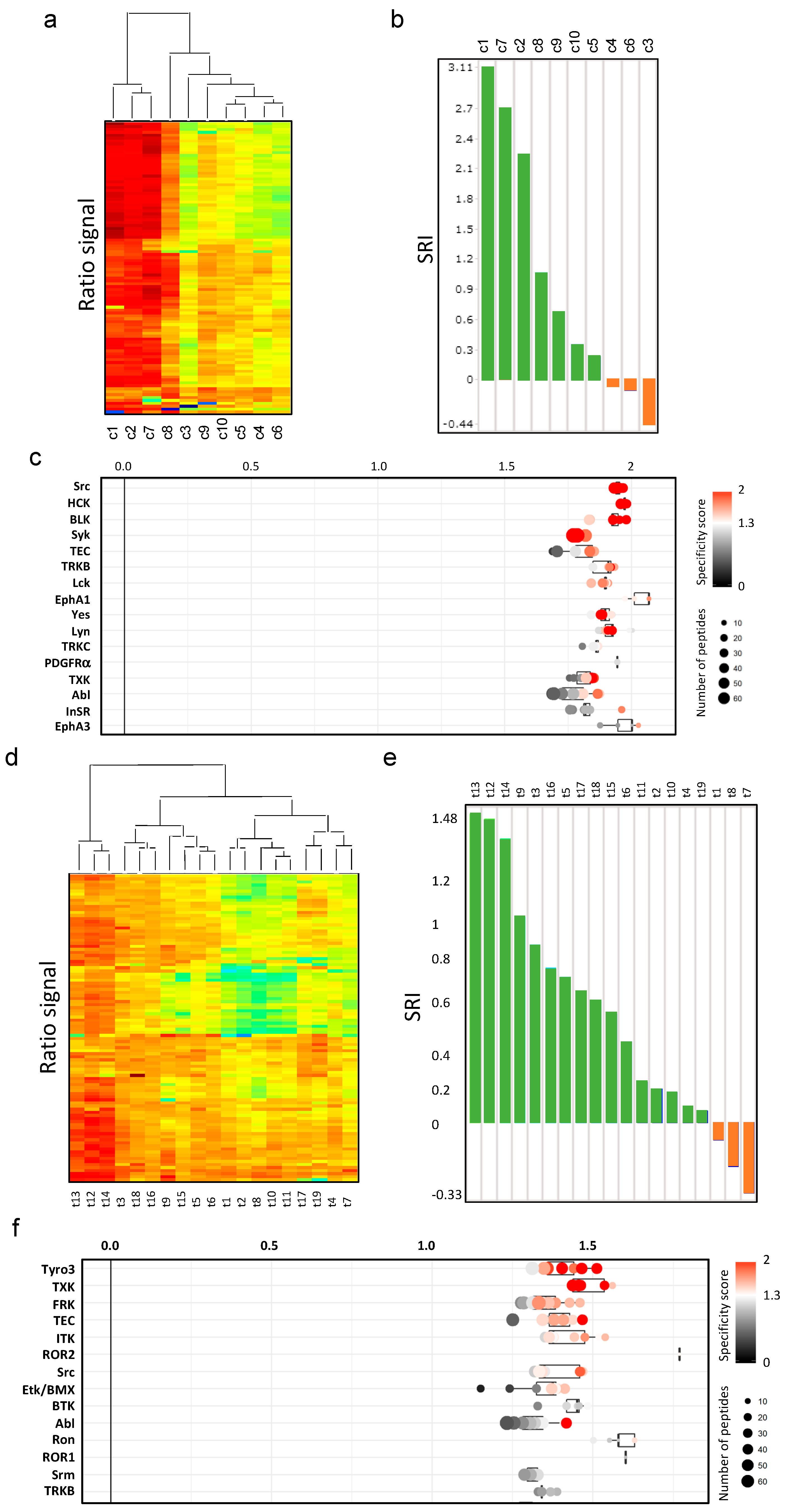
3.1. RTK Multiplex Tyrosine Phosphorylation Assay of Six Cell Lines and Ex Vivo TH and TC Samples and Generation of the SRI
3.2. The SRI Applied to Clinical TET Tissue Samples Predicts Differential Response to Sunitinib
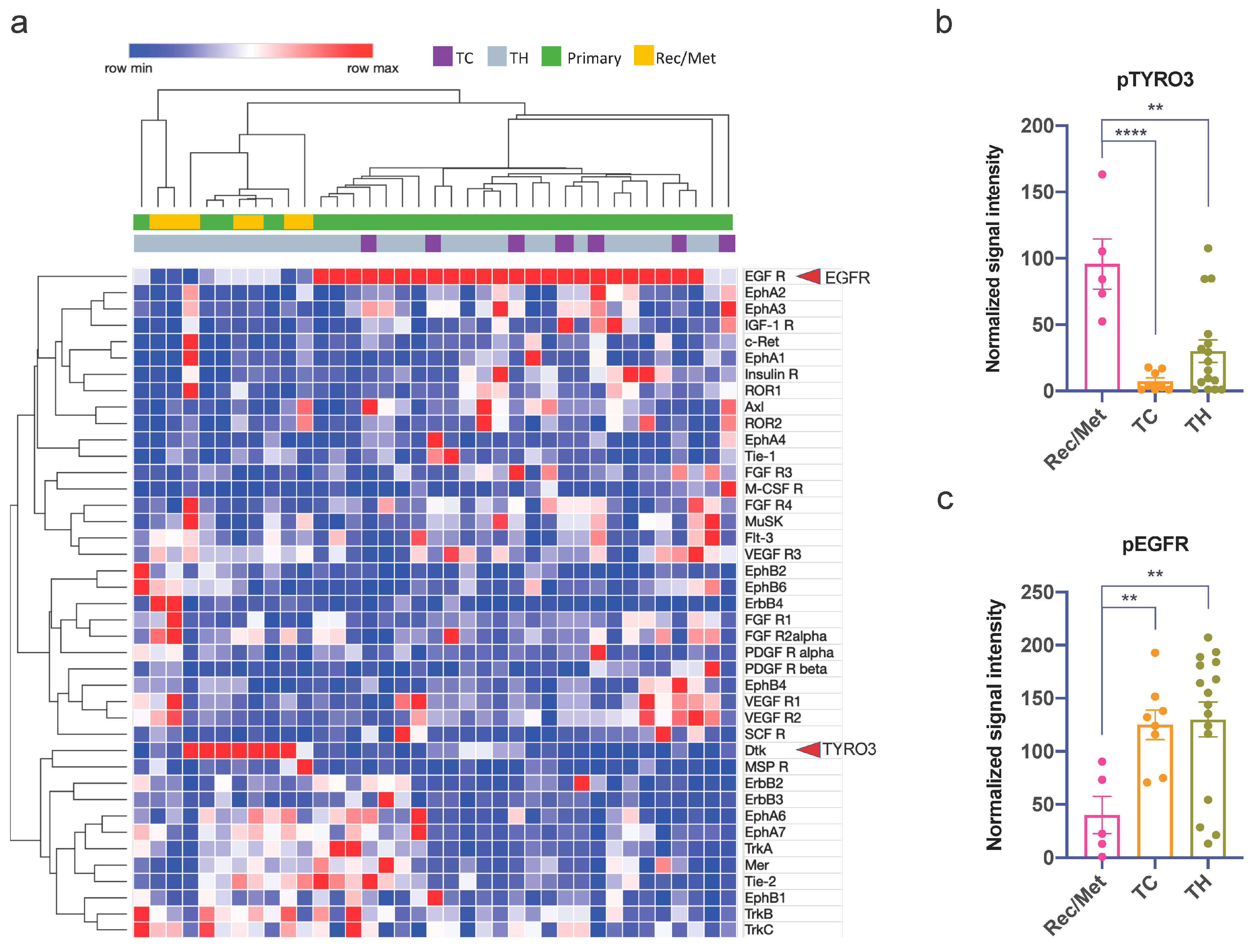
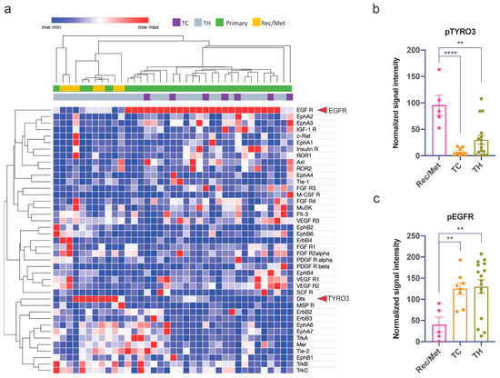
3.3. Phospho-RTK Arrays in Clinical TET Samples Reveal Stage-Related Activation Patterns of EGFR and TYRO3/Dtk
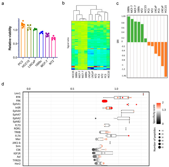
3.4. TYRO3/Dtk Activity Correlates with Sunitinib Response in Cell Lines
4. Discussion
5. Conclusions
Supplementary Materials
Author Contributions
Funding
Institutional Review Board Statement
Informed Consent Statement
Data Availability Statement
Acknowledgments
Conflicts of Interest
References
- Marx, A.; Chan, J.K.C.; Chalabreysse, L.; Dacic, S.; Detterbeck, F.; French, C.A.; Hornick, J.L.; Inagaki, H.; Jain, D.; Lazar, J.A.; et al. The 2021 Who Classification of Tumors of the Thymus and Mediastinum: What Is New in Thymic Epithelial, Germ Cell, and Mesenchymal Tumors? J. Thorac. Oncol. 2022, 17, 200–213. [Google Scholar] [CrossRef] [PubMed]
- Travis, W.D.; Brambilla, E.; Burke, A.P.; Marx, A.; Nicholson, A.G. Introduction to the 2015 World Health Organization Classification of Tumors of the Lung, Pleura, Thymus, and Heart. J. Thorac. Oncol. 2015, 10, 1240–1242. [Google Scholar] [CrossRef] [PubMed]
- Strobel, P.; Hartmann, E.; Rosenwald, A.; Kalla, J.; Ott, G.; Friedel, G.; Schalke, B.; Kasahara, M.; Tomaru, U.; Marx, A. Corticomedullary Differentiation and Maturational Arrest in Thymomas. Histopathology 2014, 64, 557–566. [Google Scholar] [CrossRef]
- Jackson, M.W.; Palma, D.A.; Camidge, D.R.; Jones, B.L.; Robin, T.P.; Sher, D.J.; Koshy, M.; Kavanagh, B.D.; Gaspar, L.E.; Rusthoven, C.G. The Impact of Postoperative Radiotherapy for Thymoma and Thymic Carcinoma. J. Thorac. Oncol. 2017, 12, 734–744. [Google Scholar] [CrossRef] [PubMed]
- Girard, N.; Ruffini, E.; Marx, A.; Faivre-Finn, C.; Peters, S.; Esmo Guidelines Committee. Thymic Epithelial Tumours: Esmo Clinical Practice Guidelines for Diagnosis, Treatment and Follow-Up. Ann. Oncol. 2015, 26, v40–v55. [Google Scholar] [CrossRef]
- Radovich, M.; Pickering, C.R.; Felau, I.; Ha, G.; Zhang, H.; Jo, H.; Hoadley, K.A.; Anur, P.; Zhang, J.; McLellan, M.; et al. The Integrated Genomic Landscape of Thymic Epithelial Tumors. Cancer Cell 2018, 33, 244–258.e10. [Google Scholar] [CrossRef]
- Strobel, P.; Hartmann, M.; Jakob, A.; Mikesch, K.; Brink, I.; Dirnhofer, S.; Marx, A. Thymic Carcinoma with Overexpression of Mutated Kit and the Response to Imatinib. N. Engl. J. Med. 2004, 350, 2625–2626. [Google Scholar] [CrossRef]
- Farina, G.; Garassino, M.C.; Gambacorta, M.; la Verde, N.; Gherardi, G.; Scanni, A. Response of Thymoma to Cetuximab. Lancet Oncol. 2007, 8, 449–450. [Google Scholar] [CrossRef]
- Kurup, A.; Loehrer, P.J., Sr. Thymoma and Thymic Carcinoma: Therapeutic Approaches. Clin. Lung Cancer 2004, 6, 28–32. [Google Scholar] [CrossRef]
- Meister, M.; Schirmacher, P.; Dienemann, H.; Mechtersheimer, G.; Schnabel, P.A.; Kern, M.A.; Herpel, E.; Xu, E.C.; Muley, T.; Thomas, M.; et al. Mutational Status of the Epidermal Growth Factor Receptor (Egfr) Gene in Thymomas and Thymic Carcinomas. Cancer Lett. 2007, 248, 186–191. [Google Scholar] [CrossRef]
- Strobel, P.; Bargou, R.; Wolff, A.; Spitzer, D.; Manegold, C.; Dimitrakopoulou-Strauss, A.; Strauss, L.; Sauer, C.; Mayer, F.; Hohenberger, P.; et al. Sunitinib in Metastatic Thymic Carcinomas: Laboratory Findings and Initial Clinical Experience. Br. J. Cancer 2010, 103, 196–200. [Google Scholar] [CrossRef]
- Thomas, A.; Rajan, A.; Berman, A.; Tomita, Y.; Brzezniak, C.; Lee, M.J.; Lee, S.; Ling, A.; Spittler, A.J.; Carter, C.A.; et al. Sunitinib in Patients with Chemotherapy-Refractory Thymoma and Thymic Carcinoma: An Open-Label Phase 2 Trial. Lancet Oncol. 2015, 16, 177–186. [Google Scholar] [CrossRef]
- Remon, J.; Girard, N.; Mazieres, J.; Dansin, E.; Pichon, E.; Greillier, L.; Dubos, C.; Lindsay, C.R.; Besse, B. Sunitinib in Patients with Advanced Thymic Malignancies: Cohort from the French Rythmic Network. Lung Cancer 2016, 97, 99–104. [Google Scholar] [CrossRef] [PubMed]
- Karaman, M.W.; Herrgard, S.; Treiber, D.K.; Gallant, P.; Atteridge, C.E.; Campbell, B.T.; Chan, K.W.; Ciceri, P.; Davis, M.I.; Edeen, P.T.; et al. A Quantitative Analysis of Kinase Inhibitor Selectivity. Nat. Biotechnol. 2008, 26, 127–132. [Google Scholar] [CrossRef] [PubMed]
- Koga, K.; Matsuno, Y.; Noguchi, M.; Mukai, K.; Asamura, H.; Goya, T.; Shimosato, Y. A Review of 79 Thymomas: Modification of Staging System and Reappraisal of Conventional Division into Invasive and Non-Invasive Thymoma. Pathol. Int. 1994, 44, 359–367. [Google Scholar] [CrossRef]
- Ehemann, V.; Kern, M.A.; Breinig, M.; Schnabel, P.A.; Gunawan, B.; Schulten, H.J.; Schlaeger, C.; Radlwimmer, B.; Steger, C.M.; Dienemann, H.; et al. Establishment, Characterization and Drug Sensitivity Testing in Primary Cultures of Human Thymoma and Thymic Carcinoma. Int. J. Cancer 2008, 122, 2719–2725. [Google Scholar] [CrossRef]
- Chirumamilla, C.S.; Fazil, M.; Perez-Novo, C.; Rangarajan, S.; de Wijn, R.; Ramireddy, P.; Verma, N.K.; Berghe, W.V. Profiling Activity of Cellular Kinases in Migrating T-Cells. Methods Mol. Biol. 2019, 1930, 99–113. [Google Scholar]
- Hurkmans, D.P.; Verdegaal, E.M.E.; Hogan, S.A.; de Wijn, R.; Hovestad, L.; van den Heuvel, D.M.A.; Ruijtenbeek, R.; Welters, M.J.P.; van Brakel, M.; Basak, E.A.; et al. Blood-Based Kinase Activity Profiling: A Potential Predictor of Response to Immune Checkpoint Inhibition in Metastatic Cancer. J. Immunother. Cancer 2020, 8, e001607. [Google Scholar] [CrossRef]
- Folkvord, S.; Flatmark, K.; Dueland, S.; de Wijn, R.; Groholt, K.K.; Hole, K.H.; Nesland, J.M.; Ruijtenbeek, R.; Boender, P.J.; Johansen, M.; et al. Prediction of Response to Preoperative Chemoradiotherapy in Rectal Cancer by Multiplex Kinase Activity Profiling. Int. J. Radiat. Oncol. Biol. Phys. 2010, 78, 555–562. [Google Scholar] [CrossRef]
- Tahiri, A.; Roe, K.; Ree, A.H.; de Wijn, R.; Risberg, K.; Busch, C.; Lonning, P.E.; Kristensen, V.; Geisler, J. Differential Inhibition of Ex-Vivo Tumor Kinase Activity by Vemurafenib in Braf(V600e) and Braf Wild-Type Metastatic Malignant Melanoma. PLoS ONE 2013, 8, e72692. [Google Scholar] [CrossRef][Green Version]
- Krayem, M.; Aftimos, P.; Najem, A.; van den Hooven, T.; van den Berg, A.; Hovestad-Bijl, L.; de Wijn, R.; Hilhorst, R.; Ruijtenbeek, R.; Sabbah, M.; et al. Kinome Profiling to Predict Sensitivity to Mapk Inhibition in Melanoma and to Provide New Insights into Intrinsic and Acquired Mechanism of Resistance. Cancers 2020, 12, 512. [Google Scholar] [CrossRef] [PubMed]
- Davis, M.I.; Hunt, J.P.; Herrgard, S.; Ciceri, P.; Wodicka, L.M.; Pallares, G.; Hocker, M.; Treiber, D.K.; Zarrinkar, P.P. Comprehensive Analysis of Kinase Inhibitor Selectivity. Nat. Biotechnol. 2011, 29, 1046–1051. [Google Scholar] [CrossRef]
- Le Tourneau, C.; Raymond, E.; Faivre, S. Sunitinib: A Novel Tyrosine Kinase Inhibitor. A Brief Review of Its Therapeutic Potential in the Treatment of Renal Carcinoma and Gastrointestinal Stromal Tumors (Gist). Ther. Clin. Risk Manag. 2007, 3, 341–348. [Google Scholar] [CrossRef] [PubMed]
- Mendel, D.B.; Laird, A.D.; Xin, X.; Louie, S.G.; Christensen, J.G.; Li, G.; Schreck, R.E.; Abrams, T.J.; Ngai, T.J.; Lee, L.B.; et al. In Vivo Antitumor Activity of Su11248, a Novel Tyrosine Kinase Inhibitor Targeting Vascular Endothelial Growth Factor and Platelet-Derived Growth Factor Receptors: Determination of a Pharmacokinetic/Pharmacodynamic Relationship. Clin. Cancer Res. 2003, 9, 327–337. [Google Scholar] [PubMed]
- Giaccone, G.; Rajan, A.; Ruijter, R.; Smit, E.; van Groeningen, C.; Hogendoorn, P.C. Imatinib Mesylate in Patients with Who B3 Thymomas and Thymic Carcinomas. J. Thorac. Oncol 2009, 4, 1270–1273. [Google Scholar] [CrossRef] [PubMed]
- Buti, S.; Donini, M.; Sergio, P.; Garagnani, L.; Schirosi, L.; Passalacqua, R.; Rossi, G. Impressive Response with Imatinib in a Heavily Pretreated Patient with Metastatic C-Kit Mutated Thymic Carcinoma. J. Clin. Oncol. 2011, 29, e803–e805. [Google Scholar] [CrossRef]
- Hagemann, I.S.; Govindan, R.; Javidan-Nejad, C.; Pfeifer, J.D.; Cottrell, C.E. Stabilization of Disease after Targeted Therapy in a Thymic Carcinoma with Kit Mutation Detected by Clinical Next-Generation Sequencing. J. Thorac. Oncol. 2014, 9, e12–e16. [Google Scholar] [CrossRef]
- Catania, C.; Conforti, F.; Spitaleri, G.; Barberis, M.; Preda, L.; Noberasco, C.; Lazzari, C.; Toffalorio, F.; de Marinis, F.; Manzotti, M.; et al. Antitumor Activity of Sorafenib and Imatinib in a Patient with Thymic Carcinoma Harboring C-Kit Exon 13 Missense Mutation K642e. Onco Targets Ther. 2014, 7, 697–702. [Google Scholar] [CrossRef]
- Hirai, F.; Edagawa, M.; Shimamatsu, S.; Toyozawa, R.; Toyokawa, G.; Nosaki, K.; Yamaguchi, M.; Seto, T.; Twakenoyama, M.; Ichinose, Y. C-Kit Mutation-Positive Advanced Thymic Carcinoma Successfully Treated as a Mediastinal Gastrointestinal Stromal Tumor: A Case Report. Mol. Clin. Oncol. 2016, 4, 527–529. [Google Scholar] [CrossRef][Green Version]
- Schoumacher, M.; Burbridge, M. Key Roles of Axl and Mer Receptor Tyrosine Kinases in Resistance to Multiple Anticancer Therapies. Curr. Oncol. Rep. 2017, 19, 19. [Google Scholar] [CrossRef]
- Bauer, T.; Cho, B.C.; Heist, R.; Bazhenova, L.; Werner, T.; Goel, S.; Kim, D.W.; Adkins, D.; Carvajal, R.D.; Alva, A.; et al. First-in-Human Phase 1/1b Study to Evaluate Sitravatinib in Patients with Advanced Solid Tumors. Investig. New Drugs 2022, 40, 990–1000. [Google Scholar] [CrossRef] [PubMed]
- Saito, T.; Itoh, M.; Tohda, S. Tyro3 Knockdown Suppresses the Growth of Myeloid Leukaemia Cells. Anticancer Res. 2022, 42, 1757–1761. [Google Scholar] [CrossRef] [PubMed]
- Pergaris, A.; Danas, E.; Goutas, D.; Sykaras, A.G.; Soranidis, A.; Theocharis, S. The Clinical Impact of the Eph/Ephrin System in Cancer: Unwinding the Thread. Int. J. Mol. Sci. 2021, 22, 8412. [Google Scholar] [CrossRef] [PubMed]
- Masaoutis, C.; Palamaris, K.; Kokkali, S.; Levidou, G.; Theocharis, S. Unraveling the Immune Microenvironment of Thymic Epithelial Tumors: Implications for Autoimmunity and Treatment. Int. J. Mol. Sci. 2022, 23, 7864. [Google Scholar] [CrossRef]
- Kim, J.; Chang, I.Y.; You, H.J. Interactions between Egfr and Epha2 Promote Tumorigenesis through the Action of Ephexin1. Cell Death Dis. 2022, 13, 528. [Google Scholar] [CrossRef]
- Wolfe, G.I.; Kaminski, H.J.; Aban, I.B.; Minisman, G.; Kuo, H.C.; Marx, A.; Strobel, P.; Mazia, C.; Oger, J.; Cea, J.G.; et al. Randomized Trial of Thymectomy in Myasthenia Gravis. N. Engl. J. Med. 2016, 375, 511–522. [Google Scholar] [CrossRef]
- Amato, K.R.; Wang, S.; Tan, L.; Hastings, A.K.; Song, W.; Lovly, C.M.; Meador, C.B.; Ye, F.; Lu, P.; Balko, J.M.; et al. Epha2 Blockade Overcomes Acquired Resistance to Egfr Kinase Inhibitors in Lung Cancer. Cancer Res. 2016, 76, 305–318. [Google Scholar] [CrossRef]
- Sakane, T.; Sakamoto, Y.; Masaki, A.; Murase, T.; Okuda, K.; Nakanishi, R.; Inagaki, H. Mutation Profile of Thymic Carcinoma and Thymic Neuroendocrine Tumor by Targeted Next-Generation Sequencing. Clin. Lung Cancer 2021, 22, 92–99.e4. [Google Scholar] [CrossRef]
- Zu, Y.; Luo, Y.; Li, C.; Zhao, J.; He, T.; Shi, X.; Li, X. Complete Remission Following Icotinib Administration in an Advanced Ectopic Thymic Carcinoma Patient Harbouring the Egfr Exon 19 Deletion. J. Gene Med. 2021, 23, e3340. [Google Scholar] [CrossRef]
- Liang, Y.; Zhang, T.; Jing, S.; Zuo, P.; Li, T.; Wang, Y.; Xing, S.; Zhang, J.; Wei, Z. 20(S)-Ginsenoside Rg3 Inhibits Lung Cancer Cell Proliferation by Targeting Egfr-Mediated Ras/Raf/Mek/Erk Pathway. Am. J. Chin. Med. 2021, 49, 753–765. [Google Scholar] [CrossRef]
- Kelly, R.J. Systemic Treatment of Advanced Thymic Malignancies. Am. Soc. Clin. Oncol Educ Book 2014, 34, e367–e373. [Google Scholar] [CrossRef] [PubMed]




| Patients | 49 |
|---|---|
| female (%) | 21 |
| male (%) | 51 |
| Average age (range) | 58.8 (36–84) |
| Thymoma | 34 |
| B1 | 1 |
| B2 | 13 |
| B3 | 20 |
| Thymic carcinoma | 15 |
| Masaoka-Koga stage (%) | |
| 1 | 0 |
| 2 | 23.5 |
| 3 | 29.4 |
| 4 | 47.1 |
Publisher’s Note: MDPI stays neutral with regard to jurisdictional claims in published maps and institutional affiliations. |
© 2022 by the authors. Licensee MDPI, Basel, Switzerland. This article is an open access article distributed under the terms and conditions of the Creative Commons Attribution (CC BY) license (https://creativecommons.org/licenses/by/4.0/).
Share and Cite
Küffer, S.; Grabowski, J.; Okada, S.; Sojka, N.; Welter, S.; von Hammerstein-Equord, A.; Hinterthaner, M.; Cordes, L.; von Hahn, X.; Müller, D.; et al. Phosphoproteomic Analysis Identifies TYRO3 as a Mediator of Sunitinib Resistance in Metastatic Thymomas. Cancers 2022, 14, 4762. https://doi.org/10.3390/cancers14194762
Küffer S, Grabowski J, Okada S, Sojka N, Welter S, von Hammerstein-Equord A, Hinterthaner M, Cordes L, von Hahn X, Müller D, et al. Phosphoproteomic Analysis Identifies TYRO3 as a Mediator of Sunitinib Resistance in Metastatic Thymomas. Cancers. 2022; 14(19):4762. https://doi.org/10.3390/cancers14194762
Chicago/Turabian StyleKüffer, Stefan, Jessica Grabowski, Satoru Okada, Nikolai Sojka, Stefan Welter, Alexander von Hammerstein-Equord, Marc Hinterthaner, Lucia Cordes, Xenia von Hahn, Denise Müller, and et al. 2022. "Phosphoproteomic Analysis Identifies TYRO3 as a Mediator of Sunitinib Resistance in Metastatic Thymomas" Cancers 14, no. 19: 4762. https://doi.org/10.3390/cancers14194762
APA StyleKüffer, S., Grabowski, J., Okada, S., Sojka, N., Welter, S., von Hammerstein-Equord, A., Hinterthaner, M., Cordes, L., von Hahn, X., Müller, D., Sauer, C., Bohnenberger, H., Marx, A., & Ströbel, P. (2022). Phosphoproteomic Analysis Identifies TYRO3 as a Mediator of Sunitinib Resistance in Metastatic Thymomas. Cancers, 14(19), 4762. https://doi.org/10.3390/cancers14194762

