Using Intervention Mapping to Develop an Education and Career Support Service for Adolescents and Young Adults Diagnosed with Cancer: Identification of the Contextual Factors That Influence Participation in Education and Employment
Simple Summary
Abstract
1. Introduction
1.1. Education and Career Support Services
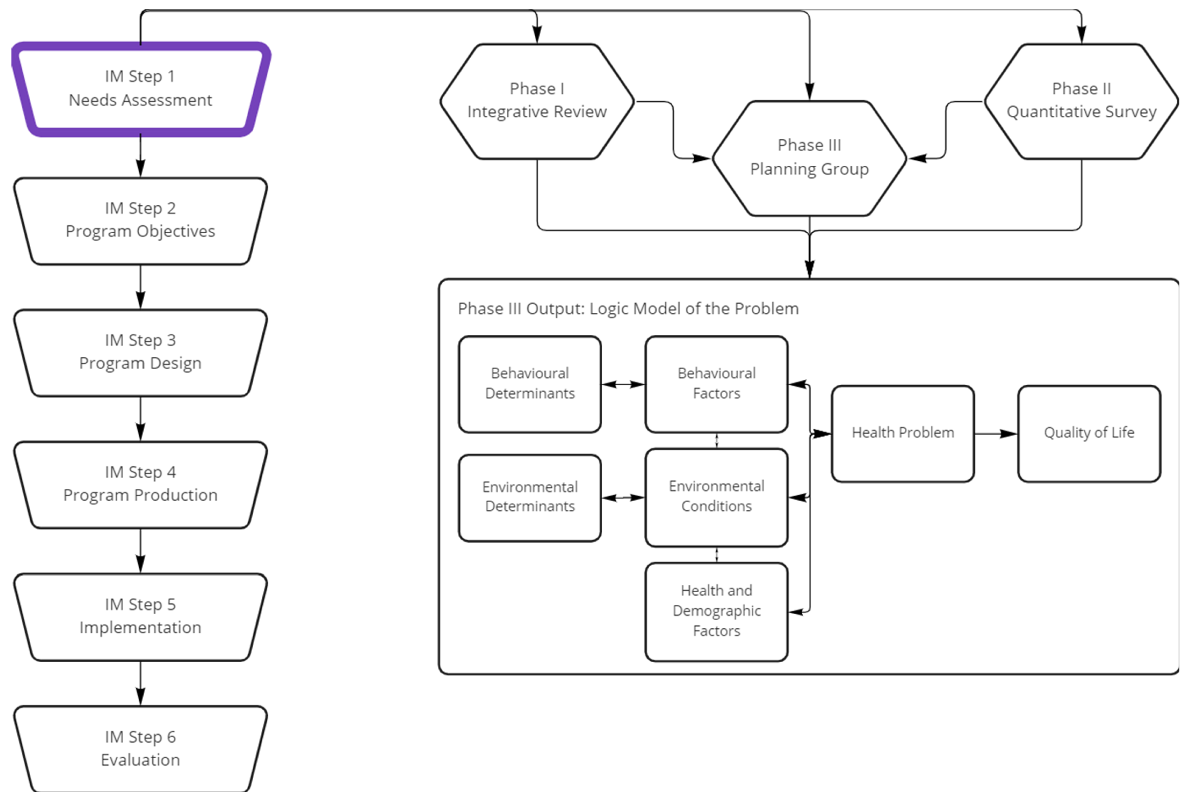
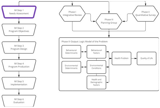
1.2. Intervention Mapping
1.3. The Current Study
2. Phase I—Integrative Review
2.1. Materials and Methods
2.1.1. Search Strategy
2.1.2. Study Selection
2.1.3. Data Extraction and Synthesis
2.2. Results
2.2.1. Impact on Capacity to Participate in Education or Employment
2.2.2. Factors Associated with Participation in Education or Employment
Individual
Environment
Sociodemographic and Health
3. Phase II—Quantitative Survey
3.1. Materials and Methods
3.1.1. Study Design
3.1.2. Procedure
3.1.3. Measures
Demographic Measures
Education and Employment Participation
Education and Employment Goals
Career Development Processes
Barriers to Education and Employment
Impact of COVID-19
3.1.4. Data Analysis
3.2. Results
3.2.1. Demographics
3.2.2. Participation in Education and Employment
3.2.3. Education and Employment Goals
3.2.4. Career Development Processes
3.2.5. Barriers to Education and Employment
3.2.6. Impact of COVID-19
3.2.7. Correlational Analysis
4. Phase III—Planning Group and Development of the Logic Model of the Problem
4.1. Materials and Methods
4.1.1. Planning Group Procedure
4.1.2. Development of the Logic Model of the Problem
4.2. Results
4.2.1. Planning Group Feedback
4.2.2. Logic Model of the Problem
5. Discussion
5.1. General Results
5.2. The Health Problem and Impact on Quality of Life
5.3. Behavioural Determinants of the Health Problem
5.4. Environmental Determinants of Outcomes
5.5. Strengths and Limitations
5.6. Implications and Next Steps
6. Conclusions
Author Contributions
Funding
Institutional Review Board Statement
Informed Consent Statement
Data Availability Statement
Acknowledgments
Conflicts of Interest
References
- Fardell, J.E.; Wakefield, C.E.; Patterson, P.; Lum, A.; Cohn, R.; Pini, S.; Sansom-Daly, U. Narrative Review of the Educational, Vocational, and Financial Needs of Adolescents and Young Adults with Cancer: Recommendations for Support and Research. J. Adolesc. Young-Adult Oncol. 2018, 7, 143–147. [Google Scholar] [CrossRef] [PubMed]
- Pini, S.; Gardner, P.; Hugh-Jones, S. How and Why School Is Important to Teenagers with Cancer: Outcomes from a Photo-Elicitation Study. J. Adolesc. Young-Adult Oncol. 2018, 8, 157–164. [Google Scholar] [CrossRef] [PubMed]
- Patterson, P.; McDonald, F.E.; Zebrack, B.; Medlow, S. Emerging Issues Among Adolescent and Young Adult Cancer Survivors. Semin. Oncol. Nurs. 2015, 31, 53–59. [Google Scholar] [CrossRef] [PubMed]
- Prasad, P.K.; Hardy, K.K.; Zhang, N.; Edelstein, K.; Srivastava, D.; Zeltzer, L.K.; Stovall, M.; Seibel, N.L.; Leisenring, W.; Armstrong, G.T.; et al. Psychosocial and Neurocognitive Outcomes in Adult Survivors of Adolescent and Early Young Adult Cancer: A Report from the Childhood Cancer Survivor Study. J. Clin. Oncol. 2015, 33, 2545–2552. [Google Scholar] [CrossRef]
- Dax, V.; Edwards, N.; Doidge, O.; Morkunas, B.; Thompson, K.; Lewin, J. Evaluation of an Educational and Vocational Service for Adolescent and Young Adults with Cancer: A Retrospective Review. J. Adolesc. Young-Adult Oncol. 2021, 10, 56–65. [Google Scholar] [CrossRef] [PubMed]
- Rickwood, D.; Kennedy, V.; Miyazaki, K.; Telford, N.; Carbone, S.; Hewitt, E.; Watts, C. An Online Platform to Provide Work and Study Support for Young People with Mental Health Challenges: Observational and Survey Study. JMIR Ment. Health 2021, 8, e21872. [Google Scholar] [CrossRef] [PubMed]
- Burns, M.A.; Fardell, J.E.; Wakefield, C.E.; Cohn, R.J.; Marshall, G.M.; Lum, A.; Ellis, S.J.; Donnan, B.; Walwyn, T.; Carter, A.; et al. School and educational support programmes for paediatric oncology patients and survivors: A systematic review of evidence and recommendations for future research and practice. Psycho-Oncol. 2021, 30, 431–443. [Google Scholar] [CrossRef]
- Strauser, D.R.; Jones, A.; Chiu, C.-Y.; Tansey, T.; Chan, F. Career development of young adult cancer survivors: A conceptual framework. J. Vocat. Rehabil. 2015, 42, 167–176. [Google Scholar] [CrossRef]
- Doidge, O.; Edwards, N.; Thompson, K.; Lewin, J. A Conceptual Framework to Identify and Address the Education and Vocational Barriers Experienced by Adolescents and Young Adults with Cancer. J. Adolesc. Young-Adult Oncol. 2019, 8, 398–401. [Google Scholar] [CrossRef]
- Tebb, K.P.; Pica, G.; Twietmeyer, L.; Diaz, A.; Brindis, C.D. Innovative Approaches to Address Social Determinants of Health Among Adolescents and Young Adults. Health Equity 2018, 2, 321–328. [Google Scholar] [CrossRef]
- Viner, R.M.; Ozer, E.M.; Denny, S.; Marmot, M.; Resnick, M.; Fatusi, A.; Currie, C. Adolescence and the social determinants of health. Lancet 2012, 379, 1641–1652. [Google Scholar] [CrossRef]
- Hale, D.R.; Bevilacqua, L.; Viner, R.M. Adolescent Health and Adult Education and Employment: A Systematic Review. Pediatrics 2015, 136, 128–140. [Google Scholar] [CrossRef]
- Patton, G.C.; Sawyer, S.M.; Santelli, J.S.; Ross, D.A.; Afifi, R.; Allen, N.B.; Arora, M.; Azzopardi, P.; Baldwin, W.; Bonell, C.; et al. Our future: A Lancet commission on adolescent health and wellbeing. Lancet 2016, 387, 2423–2478. [Google Scholar] [CrossRef]
- Pratap, P.; Dickson, A.; Love, M.; Zanoni, J.; Donato, C.; Flynn, M.A.; Schulte, P.A. Public Health Impacts of Underemployment and Unemployment in the United States: Exploring Perceptions, Gaps and Opportunities. Int. J. Environ. Res. Public Health 2021, 18, 10021. [Google Scholar] [CrossRef]
- Patterson, P.; Millar, B.; Desille, N.; McDonald, F. The Unmet Needs of Emerging Adults with a Cancer Diagnosis: A qualitative study. Cancer Nurs. 2012, 35, E32–E40. [Google Scholar] [CrossRef]
- Kosola, S.; McCarthy, M.C.; McNeil, R.; Orme, L.M.; Drew, S.; Sawyer, S.M. Early Education and Employment Outcomes After Cancer in Adolescents and Young Adults. J. Adolesc. Young-Adult Oncol. 2018, 7, 238–244. [Google Scholar] [CrossRef]
- Bashore, L.; Breyer, E. Educational and career goal attainments in young adult childhood cancer survivors. J. Spéc. Pediatr. Nurs. 2017, 22, e12180. [Google Scholar] [CrossRef]
- Kok, G.; Peters, L.; Ruiter, R.A.C. Planning theory- and evidence-based behavior change interventions: A conceptual review of the intervention mapping protocol. Psicol. Reflex. Crit. 2017, 30, 19. [Google Scholar] [CrossRef]
- Fernandez, M.E.; Ruiter, R.A.C.; Markham, C.M.; Kok, G. Intervention Mapping: Theory- and Evidence-Based Health Promotion Program Planning: Perspective and Examples. Front. Public Health 2019, 7, 209. [Google Scholar] [CrossRef]
- Bartholomew, E.L.K.; Markham, C.M.; Ruiter, R.A.C.; Fernández, M.E.; Kok, G.; Parcel, G.S. Planning Health Promotion Programs: An Intervention Mapping Approach, 4th ed.; Jossey-Bass: San Francisco, CA, USA, 2016. [Google Scholar]
- Fassier, J.-B.; Lamort-Bouché, M.; Broc, G.; Guittard, L.; Peron, J.; Rouat, S.; Carretier, J.; Fervers, B.; Letrilliart, L.; Sarnin, P. Developing a Return to Work Intervention for Breast Cancer Survivors with the Intervention Mapping Protocol: Challenges and Opportunities of the Needs Assessment. Front. Public Health 2018, 6, 35. [Google Scholar] [CrossRef]
- Greidanus, M.A.; de Boer, A.G.E.M.; Tiedtke, C.M.; Frings-Dresen, M.H.W.; de Rijk, A.E.; Tamminga, S.J. Supporting employers to enhance the return to work of cancer survivors: Development of a web-based intervention (MiLES intervention). J. Cancer Surviv. 2020, 14, 200–210. [Google Scholar] [CrossRef]
- Lamort-Bouché, M.; Sarnin, P.; Kok, G.; Rouat, S.; Péron, J.; Letrilliart, L.; Fassier, J.-B. Interventions developed with the Intervention Mapping protocol in the field of cancer: A systematic review. Psycho-Oncol. 2018, 27, 1138–1149. [Google Scholar] [CrossRef]
- Leerlooijer, J.N.; Kok, G.; Weyusya, J.; Bos, A.; Ruiter, R.A.C.; Rijsdijk, L.E.; Nshakira, N.; Bartholomew, L.K. Applying Intervention Mapping to develop a community-based intervention aimed at improved psychological and social well-being of unmarried teenage mothers in Uganda. Health Educ. Res. 2014, 29, 598–610. [Google Scholar] [CrossRef]
- Ziapour, A.; Sharma, M.; NeJhaddadgar, N.; Mardi, A.; Tavafian, S.S. Study of Adolescents’ Puberty, Adolescence Training Program: The Application of Intervention Mapping Approach. Int. Q. Community Health Educ. 2021, 42, 5–14. [Google Scholar] [CrossRef]
- Whittemore, R.; Knafl, K. The integrative review: Updated methodology. J. Adv. Nurs. 2005, 52, 546–553. [Google Scholar] [CrossRef]
- Toronto, C.E.; Remington, R. A Step-by-Step Guide to Conducting an Integrative Review; Springer: Cham, Switzerland, 2020. [Google Scholar]
- Veritas Health Innovation Ltd. Covidence Systematic Review Software; Veritas Health Innovation: Melbourne, Australia, 2021. [Google Scholar]
- Armin, J.S.; Marshall, C.A.; Kroeger, S. Exploring the Experiences of University Students with a History of Cancer: A Pilot Study. J. Cancer Educ. 2021, 36, 294–298. [Google Scholar] [CrossRef]
- Brock, H.; Friedrich, M.; Sender, A.; Richter, D.; Geue, K.; Mehnert-Theuerkauf, A.; Leuteritz, K. Work ability and cognitive impairments in young adult cancer patients: Associated factors and changes over time—results from the AYA-Leipzig study. J. Cancer Surviv. 2021, 16, 771–780. [Google Scholar] [CrossRef]
- Cheung, C.K. Occupied with Cancer: Trajectories of Employment/Education and Psychological Distress among Socioculturally Diverse Adolescent and Young Adult Cancer Patients. Ph.D. Thesis, University of California, Los Angeles, CA, USA, 2017. [Google Scholar]
- Dahl, A.A.; Fosså, S.D.; Lie, H.C.; Loge, J.H.; Reinertsen, K.V.; Ruud, E.; Kiserud, C.E. Employment Status and Work Ability in Long-Term Young Adult Cancer Survivors. J. Adolesc. Young-Adult Oncol. 2019, 8, 304–311. [Google Scholar] [CrossRef]
- Dieluweit, U.; Debatin, K.-M.; Grabow, D.; Kaatsch, P.; Peter, R.; Seitz, D.C.; Goldbeck, L. Educational and vocational achievement among long-term survivors of adolescent cancer in Germany. Pediatr. Blood Cancer 2010, 56, 432–438. [Google Scholar] [CrossRef]
- Ketterl, T.G.; Syrjala, K.L.; Casillas, J.; Jacobs, L.A.; Palmer, S.C.; McCabe, M.S.; Ganz, P.A.; Overholser, L.; Partridge, A.; Rajotte, E.J.; et al. Lasting effects of cancer and its treatment on employment and finances in adolescent and young adult cancer survivors. Cancer 2019, 125, 1908–1917. [Google Scholar] [CrossRef]
- Leuteritz, K.; Friedrich, M.; Sender, A.; Richter, D.; Mehnert-Theuerkauf, A.; Sauter, S.; Geue, K. Return to Work and Employment Situation of Young Adult Cancer Survivors: Results from the Adolescent and Young Adult-Leipzig Study. J. Adolesc. Young-Adult Oncol. 2021, 10, 226–233. [Google Scholar] [CrossRef] [PubMed]
- Mader, L.; Vetsch, J.; Christen, S.; Baenziger, J.; Roser, K.; Dehler, S.; Michel, G. Education, employment and marriage in long-term survivors of teenage and young adult cancer compared with healthy controls. Swiss Med Wkly. 2017, 147, w14419. [Google Scholar] [CrossRef] [PubMed]
- Meernik, C.; Kirchhoff, A.C.; Anderson, C.; Edwards, T.P.; Deal, A.M.; Baggett, C.D.; Kushi, L.H.; Chao, C.R.; Nichols, H.B. Material and psychological financial hardship related to employment disruption among female adolescent and young adult cancer survivors. Cancer 2020, 127, 137–148. [Google Scholar] [CrossRef] [PubMed]
- Nugent, B.D.; Bender, C.M.; Sereika, S.M.; Tersak, J.M.; Rosenzweig, M. Cognitive and Occupational Function in Survivors of Adolescent Cancer. J. Adolesc. Young-Adult Oncol. 2018, 7, 79–87. [Google Scholar] [CrossRef] [PubMed]
- Parsons, H.M.; Harlan, L.C.; Lynch, C.F.; Hamilton, A.S.; Wu, X.-C.; Kato, I.; Schwartz, S.; Smith, A.W.; Keel, G.; Keegan, T.H. Impact of Cancer on Work and Education Among Adolescent and Young Adult Cancer Survivors. J. Clin. Oncol. 2012, 30, 2393–2400. [Google Scholar] [CrossRef] [PubMed]
- Scardaville, M.C.; Murphy, K.M.; Liu, F.; Boydston, S.; Robert, R.; Shin, K.; Nguyen, V.; Frieden, L. Knowledge of Legal Protections and Employment-Related Resources Among Young Adults with Cancer. J. Adolesc. Young-Adult Oncol. 2019, 8, 312–319. [Google Scholar] [CrossRef] [PubMed]
- Sisk, B.A.; Fasciano, K.; Block, S.D.; Mack, J.W. Impact of cancer on school, work, and financial independence among adolescents and young adults. Cancer 2020, 126, 4400–4406. [Google Scholar] [CrossRef] [PubMed]
- Blanch-Hartigan, D.; Kinel, J. Addressing Career-Related Needs in Adolescent and Young Adult Cancer Survivors: University Career Service Professionals’ Experience and Resources. J. Adolesc. Young-Adult Oncol. 2018, 7, 245–248. [Google Scholar] [CrossRef]
- An, H.; Lee, S. Returning to Social Life: Development of Social Identity for Adolescent and Young Adult Survivors of Leukemia in Korea. J. Pediatr. Oncol. Nurs. 2018, 36, 35–43. [Google Scholar] [CrossRef]
- Brauer, E.R.; Pieters, H.C.; Ganz, P.A.; Landier, W.; Pavlish, C.; Heilemann, M.V. “From Snail Mode to Rocket Ship Mode”: Adolescents and Young Adults’ Experiences of Returning to Work and School After Hematopoietic Cell Transplantation. J. Adolesc. Young-Adult Oncol. 2017, 6, 551–559. [Google Scholar] [CrossRef]
- Drake, E.; Urquhart, R. “Figure Out What It Is You Love to Do and Live the Life You Love”: The Experiences of Young Adults Returning to Work After Primary Cancer Treatment. J. Adolesc. Young-Adult Oncol. 2019, 8, 368–372. [Google Scholar] [CrossRef]
- Elsbernd, A.; Pedersen, K.J.; Boisen, K.A.; Midtgaard, J.; Larsen, H.B. “On Your Own”: Adolescent and Young Adult Cancer Survivors’ Experience of Managing Return to Secondary or Higher Education in Denmark. J. Adolesc. Young-Adult Oncol. 2018, 7, 618–625. [Google Scholar] [CrossRef]
- Ghazal, L.V.; Merriman, J.; Santacroce, S.J.; Dickson, V.V. Survivors’ Dilemma: Young Adult Cancer Survivors’ Perspectives of Work-Related Goals. Work. Health Saf. 2021, 69, 506–516. [Google Scholar] [CrossRef]
- Magrath, C.M.; Critoph, D.J.; Smith, L.A.; Hatcher, H.M. “A Different Person Entirely”: Adolescent and Young Adults’ Experiences Returning to Education after Cancer Treatment. J. Adolesc. Young-Adult Oncol. 2021, 10, 562–572. [Google Scholar] [CrossRef]
- Pedersen, K.J.; Boisen, K.A.; Midtgaard, J.; Elsbernd, A.; Larsen, H.B. Facing the Maze: Young Cancer Survivors’ Return to Education and Work—A Professional Expert Key Informant Study. J. Adolesc. Young-Adult Oncol. 2018, 7, 445–452. [Google Scholar] [CrossRef]
- Raque-Bogdan, T.L.; Hoffman, M.A.; Ginter, A.C.; Piontkowski, S.; Schexnayder, K.; White, R. The work life and career development of young breast cancer survivors. J. Couns. Psychol. 2015, 62, 655–669. [Google Scholar] [CrossRef]
- Stone, D.S.; Pavlish, C.L.; Ganz, P.A.; Thomas, E.A.; Casillas, J.N.; Robbins, W.A. Understanding the Workplace Interactions of Young Adult Cancer Survivors with Occupational and Environmental Health Professionals. Work. Health Saf. 2019, 67, 179–188. [Google Scholar] [CrossRef]
- Tan, C.J.; Ke, Y.; Ng, T.; Tan, I.M.J.; Goh, W.L.; Poon, E.; Farid, M.; Neo, P.S.H.; Srilatha, B.; Chan, A. Work- and insurance-related issues among Asian adolescent and young-adult cancer survivors: A qualitative study. Support. Care Cancer 2020, 28, 5901–5909. [Google Scholar] [CrossRef]
- Vetsch, J.; Wakefield, C.E.; McGill, B.C.; Cohn, R.; Ellis, S.J.; Stefanic, N.; Sawyer, S.M.; Zebrack, B.; Sansom-Daly, U.M. Educational and vocational goal disruption in adolescent and young adult cancer survivors. Psycho-Oncol. 2017, 27, 532–538. [Google Scholar] [CrossRef]
- Stone, D.S.; Ganz, P.; Pavlish, C.; Robbins, W.A. Young adult cancer survivors and work: A systematic review. J. Cancer Surviv. 2017, 11, 765–781. [Google Scholar] [CrossRef]
- Peter MacCallum Cancer Centre. Thinking Ahead: Your Guide to School, Study and Work. 2017. Available online: https://www.petermac.org/thinking-ahead (accessed on 10 October 2021).
- Australian Bureau of Statistics. 1270.0.55.005 Australian Statistical Geography Standard (ASGS): Volume 5-Remoteness Structure, July 2016. 2018. Available online: https://www.abs.gov.au/AUSSTATS/abs@.nsf/Lookup/1270.0.55.005Main+Features1July%202016?OpenDocument (accessed on 17 November 2021).
- Australian Bureau of Statistics. Education and Work, Australia Methodology. 2021. Available online: https://www.abs.gov.au/methodologies/education-and-work-australia-methodology/may-2021#overview (accessed on 24 February 2022).
- Australian Bureau of Statistics. Labour Force, Australia Methodology. 2022. Available online: https://www.abs.gov.au/methodologies/labour-force-australia-methodology/jan-2022 (accessed on 24 February 2022).
- Strauser, D.R.; Iwagana, K.; Chan, F.; Tansey, T.N.; Carlson-Green, B.; Greco, C.; Wagner, S. Impact of self-management and functioning on the career development of young adult CNS Survivors. J. Vocat. Rehabil. 2019, 51, 409–418. [Google Scholar] [CrossRef]
- Strauser, D.R.; Chan, F.; Fine, E.; Iwanaga, K.; Greco, C.; Liptak, C. Development of the perceived barriers scale: A new instrument identifying barriers to career development and employment for young adult survivors of pediatric CNS tumors. J. Cancer Surviv. 2018, 13, 1–9. [Google Scholar] [CrossRef]
- Benjamini, Y.; Hochberg, Y. Controlling the false discovery rate: A practical and powerful approach to multiple testing. J. Royal Stat Soci. Series B Methodol. 1995, 57, 289–300. [Google Scholar] [CrossRef]
- Australian Institute of Health and Welfare. Cancer in Adolescents and Young Adults in Australia; Cat. no. CAN110; AIHW: Canberra, Australia, 2018. Available online: https://www.aihw.gov.au/getmedia/ed22109b-ab23-4273-8d23-7949a8922ea2/aihw-can-110.pdf.aspx?inline=true (accessed on 24 February 2022).
- Australian Bureau of Statistics. Education and Work, Australia. 2021. Available online: https://www.abs.gov.au/statistics/people/education/education-and-work-australia/latest-release (accessed on 24 February 2022).
- Australian Bureau of Statistics. 6202.0 Labour Force, Australia. Table 13. Labour Force Status for 15–24 Year Olds by Sex-Trend, Seasonally Adjusted and Original 2022. Available online: https://www.abs.gov.au/statistics/labour/employment-and-unemployment/labour-force-australia/apr-2022 (accessed on 7 May 2022).
- Australian Bureau of Statistics. 6202.0 Labour Force, Australia. Table 22. Underutilised Persons by Age and Sex-Trend, Seasonally Adjusted and Original 2022. Available online: https://www.abs.gov.au/statistics/labour/employment-and-unemployment/labour-force-australia/apr-2022 (accessed on 7 May 2022).
- Kemp, E.; Knott, V.; Ward, P.; Freegard, S.; Olver, I.; Fallon-Ferguson, J.; Emery, J.; Christensen, C.; Bareham, M.; Koczwara, B. Barriers to employment of Australian cancer survivors living with geographic or socio-economic disadvantage: A qualitative study. Health Expect. 2021, 24, 951–966. [Google Scholar] [CrossRef]
- Sawyer, S.M.; McNeil, R.; McCarthy, M.; Orme, L.; Thompson, K.; Drew, S.; Dunt, D. Unmet need for healthcare services in adolescents and young adults with cancer and their parent carers. Support. Care Cancer 2017, 25, 2229–2239. [Google Scholar] [CrossRef]





| Demographic Factors | |
|---|---|
| Age at survey, mean (SD) | 20.1 (3.044) |
| Gender | |
| Woman, n (%) | 62 (76%) |
| Man, n (%) | 17 (21%) |
| Non-binary, n (%) | 1 (1%) |
| Prefer not to disclose, n (%) | 2 (2%) |
| Living in major city, n (%) | 63 (77%) |
| LOTE speaker, n (%) | 13 (16%) |
| First Nations, n (%) | 5 (6%) |
| Cancer-related factors | |
| Age at diagnosis, mean (SD) | 16.3 (5.39) |
| Years since diagnosis, mean (SD) | 4.31 (4.582) |
| Current treatment status | |
| Active or maintenance treatment, n (%) | 9 (11%) |
| Completed treatment, n (%) | 69 (85%) |
| Monitoring, n (%) | 2 (2%) |
| Palliative, n (%) | 1 (1%) |
| Unknown, n (%) | 1 (1%) |
| Education and employment factors | |
| Current education enrolment | |
| Not enrolled, not seeking opportunities, n (%) | 16 (20%) |
| Not enrolled, seeking opportunities, n (%) | 12 (14%) |
| Enrolled in school qualification, n (%) | 16 (20%) |
| Enrolled in non-school qualification, n (%) | 38 (46%) |
| Current employment | |
| Not in the labour force (not employed or seeking employment), n (%) | 13 (16%) |
| In the labour force | 69 (84%) |
| Unemployed | 18 (26%) |
| Employed part-time or casually, n (%) | 40 (58%) |
| Employed full-time, n (%) | 11 (16%) |
| Highest education completed for post-school-age participants (20+ years; n = 48) | |
| Year 11 (or equivalent), n (%) | 3 (6%) |
| Year 12 (or equivalent), n (%) | 25 (52%) |
| Certificate or diploma, n (%) | 10 (21%) |
| Bachelor’s degree (with or without Honours), n (%) | 10 (21%) |
| 1 | 2 | 3 | 4 | 5 | 6 | 7 | 8 | |
|---|---|---|---|---|---|---|---|---|
| 1. Engagement in education or employment (rho, p) | --- | 0.281 0.022 | 0.391 0.001 | 0.405 <0.001 | 0.145 0.204 | 0.214 0.060 | −0.263 0.019 | −0.288 0.009 |
| 2. Education goal confidence (rho, p) | --- | 0.554 <0.001 | 0.268 0.037 | 0.237 0.064 | 0.257 0.043 | −0.239 0.057 | −0.199 0.109 | |
| 3. Employment goal confidence (rho, p) | --- | 0.449 <0.001 | 0.442 <0.001 | 0.493 <0.001 | −0.426 <0.001 | −0.417 <0.001 | ||
| 4. Career awareness (rho, p) | --- | 0.556 <0.001 | 0.521 <0.001 | −0.219 0.061 | −0.332 0.003 | |||
| 5. Career acquisition (rho, p) | --- | 0.472 <0.001 | −0.295 0.010 | −0.277 0.014 | ||||
| 6. Career maintenance (rho, p) | --- | −0.264 0.022 | −0.285 0.011 | |||||
| 7. Internal barriers (rho, p) | --- | 0.670 <0.001 | ||||||
| 8. External barriers (rho, p) | --- |
Publisher’s Note: MDPI stays neutral with regard to jurisdictional claims in published maps and institutional affiliations. |
© 2022 by the authors. Licensee MDPI, Basel, Switzerland. This article is an open access article distributed under the terms and conditions of the Creative Commons Attribution (CC BY) license (https://creativecommons.org/licenses/by/4.0/).
Share and Cite
Davis, E.L.; Clarke, K.S.; Patterson, P.; Cohen, J. Using Intervention Mapping to Develop an Education and Career Support Service for Adolescents and Young Adults Diagnosed with Cancer: Identification of the Contextual Factors That Influence Participation in Education and Employment. Cancers 2022, 14, 4590. https://doi.org/10.3390/cancers14194590
Davis EL, Clarke KS, Patterson P, Cohen J. Using Intervention Mapping to Develop an Education and Career Support Service for Adolescents and Young Adults Diagnosed with Cancer: Identification of the Contextual Factors That Influence Participation in Education and Employment. Cancers. 2022; 14(19):4590. https://doi.org/10.3390/cancers14194590
Chicago/Turabian StyleDavis, Esther L., Kristina S. Clarke, Pandora Patterson, and Jennifer Cohen. 2022. "Using Intervention Mapping to Develop an Education and Career Support Service for Adolescents and Young Adults Diagnosed with Cancer: Identification of the Contextual Factors That Influence Participation in Education and Employment" Cancers 14, no. 19: 4590. https://doi.org/10.3390/cancers14194590
APA StyleDavis, E. L., Clarke, K. S., Patterson, P., & Cohen, J. (2022). Using Intervention Mapping to Develop an Education and Career Support Service for Adolescents and Young Adults Diagnosed with Cancer: Identification of the Contextual Factors That Influence Participation in Education and Employment. Cancers, 14(19), 4590. https://doi.org/10.3390/cancers14194590

