Integrative Analysis Identifies TCIRG1 as a Potential Prognostic and Immunotherapy-Relevant Biomarker Associated with Malignant Cell Migration in Clear Cell Renal Cell Carcinoma
Abstract
Simple Summary
Abstract
1. Introduction
2. Materials and Methods
2.1. Analysis of the Connection between Prognosis and TCIRG1
2.2. Construction of the TCIRG1 Co-Expression Network and Annotation of Its Associated Genes
2.3. Correlation of TCIRG1 with Molecular and Immunological Properties
2.4. Exploration of Immunotherapy for ccRCCs
2.5. siRNAs Transfection
2.6. Detection of mRNA Expression by Quantitative Fluorescence Polymerase Chain Reaction (qRT-PCR)
2.7. Western Blotting Assay
2.8. Transwell Migration Experiments
2.9. Wound-Healing Assay to Detect Cell Migration
2.10. Immunohistochemical Stainings and Evaluation
2.11. Statistical Analysis
3. Results
3.1. Pan-Cancer Analysis of TCIRG1 Expression
3.2. Poor Prognosis for KIRC Is Indicated by High TCIRG1 Expression
3.3. Correlation between High TCIRG1 Expression and Clinical Characteristics
3.4. Molecular Characterization of Different TCIRG1 Subgroups
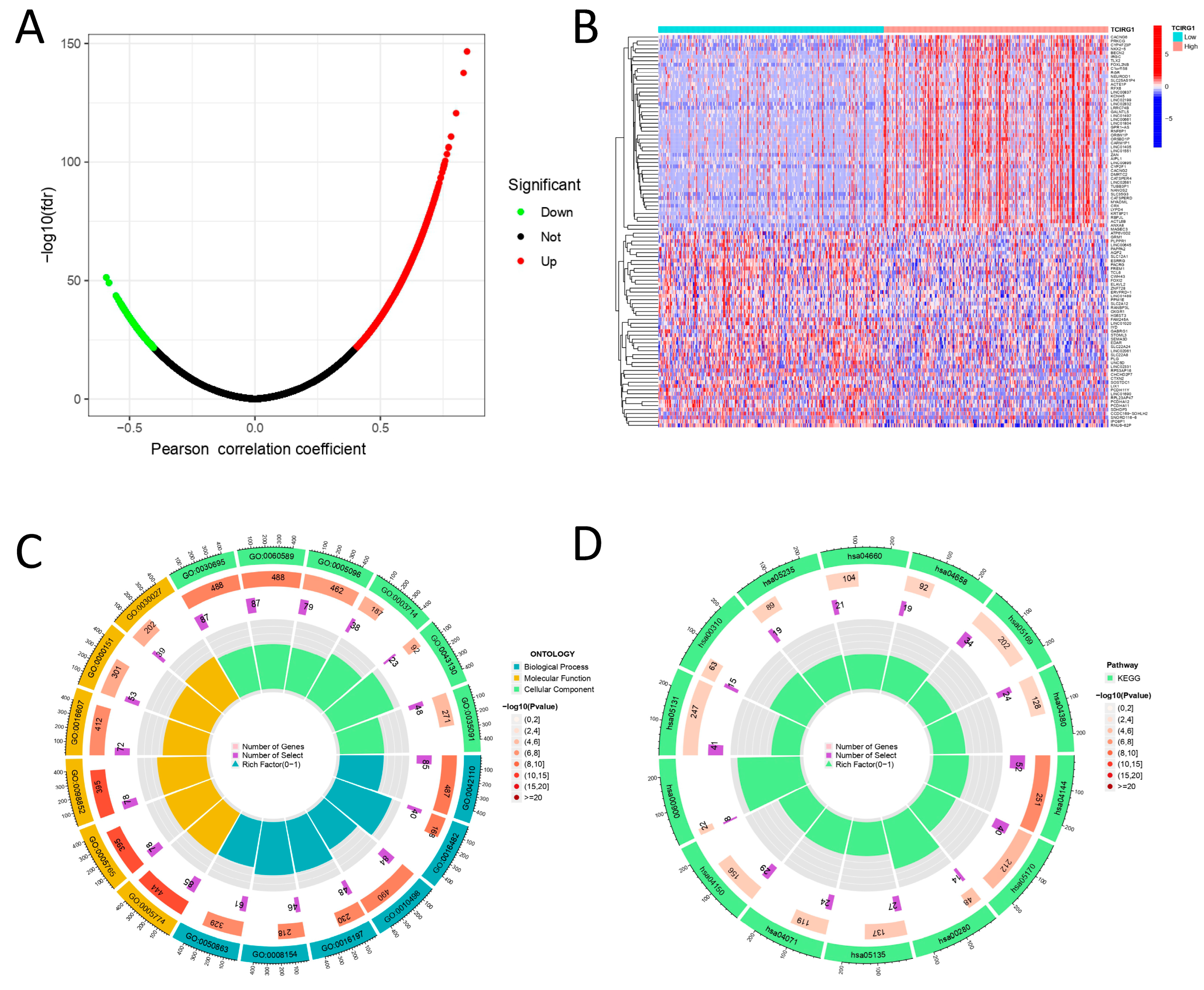
3.5. TCIRG1 Co-Expression Networks in KIRC
3.6. Correlation of TCIRG1 Expression Levels with TME Immunity and Estimate Scores
3.7. Immune-Related Analysis of TCIRG1 in ccRCC
3.8. The Potential Role of TCIRG1 Expression in ccRCC Immunotherapy
3.9. The Potential of KIRC Cells to Migrate Is Inhibited in Response to TCIRG1 Knockdown
4. Discussion
5. Conclusions
Supplementary Materials
Author Contributions
Funding
Institutional Review Board Statement
Informed Consent Statement
Data Availability Statement
Acknowledgments
Conflicts of Interest
References
- Siegel, R.L.; Miller, K.D.; Fuchs, H.E.; Jemal, A. Cancer statistics, 2022. CA A Cancer J. Clin. 2022, 72, 7–33. [Google Scholar] [CrossRef] [PubMed]
- Lai, Y.; Tang, F.; Huang, Y.; He, C.; Chen, C.; Zhao, J.; Wu, W.; He, Z. The tumour microenvironment and metabolism in renal cell carcinoma targeted or immune therapy. J. Cell. Physiol. 2021, 236, 1616–1627. [Google Scholar] [CrossRef]
- Kim, M.C.; Jin, Z.; Kolb, R.; Borcherding, N.; Chatzkel, J.A.; Falzarano, S.M.; Zhang, W. Updates on Immunotherapy and Immune Landscape in Renal Clear Cell Carcinoma. Cancers 2021, 13, 5856. [Google Scholar] [CrossRef] [PubMed]
- Heidegger, I.; Pircher, A.; Pichler, R. Targeting the Tumor Microenvironment in Renal Cell Cancer Biology and Therapy. Front. Oncol. 2019, 9, 490. [Google Scholar] [CrossRef] [PubMed]
- Chu, A.; Zirngibl, R.A.; Manolson, M.F. The V-ATPase a3 Subunit: Structure, Function and Therapeutic Potential of an Essential Biomolecule in Osteoclastic Bone Resorption. Int. J. Mol. Sci. 2021, 22, 6934. [Google Scholar] [CrossRef] [PubMed]
- Esmail, S.; Kartner, N.; Yao, Y.; Kim, J.W.; Reithmeier, R.A.F.; Manolson, M.F. Molecular mechanisms of cutis laxa- and distal renal tubular acidosis-causing mutations in V-ATPase a subunits, ATP6V0A2 and ATP6V0A4. J. Biol. Chem. 2018, 293, 2787–2800. [Google Scholar] [CrossRef]
- Whitton, B.; Okamoto, H.; Packham, G.; Crabb, S.J. Vacuolar ATPase as a potential therapeutic target and mediator of treatment resistance in cancer. Cancer Med. 2018, 7, 3800–3811. [Google Scholar] [CrossRef]
- Moscatelli, I.; Almarza, E.; Schambach, A.; Ricks, D.; Schulz, A.; Herzog, C.D.; Henriksen, K.; Askmyr, M.; Schwartz, J.D.; Richter, J. Gene therapy for infantile malignant osteopetrosis: Review of pre-clinical research and proof-of-concept for phenotypic reversal. Mol. Ther. Methods Clin. Dev. 2021, 20, 389–397. [Google Scholar] [CrossRef]
- McGuire, C.M.; Collins, M.P.; Sun-Wada, G.; Wada, Y.; Forgac, M. Isoform-specific gene disruptions reveal a role for the V-ATPase subunit a4 isoform in the invasiveness of 4T1-12B breast cancer cells. J. Biol. Chem. 2019, 294, 11248–11258. [Google Scholar] [CrossRef]
- Nishisho, T.; Hata, K.; Nakanishi, M.; Morita, Y.; Sun-Wada, G.H.; Wada, Y.; Yasui, N.; Yoneda, T. The a3 isoform vacuolar type H+-ATPase promotes distant metastasis in the mouse B16 melanoma cells. Mol. Cancer Res. MCR 2011, 9, 845–855. [Google Scholar] [CrossRef]
- Collins, M.P.; Forgac, M. Regulation of V-ATPase Assembly in Nutrient Sensing and Function of V-ATPases in Breast Cancer Metastasis. Front. Physiol. 2018, 9, 902. [Google Scholar] [CrossRef] [PubMed]
- Yang, H.D.; Eun, J.W.; Lee, K.B.; Shen, Q.; Kim, H.S.; Kim, S.Y.; Seo, D.W.; Park, W.S.; Lee, J.Y.; Nam, S.W. T-cell immune regulator 1 enhances metastasis in hepatocellular carcinoma. Exp. Mol. Med. 2018, 50, e420. [Google Scholar] [CrossRef] [PubMed]
- Wotschofsky, Z.; Gummlich, L.; Liep, J.; Stephan, C.; Kilic, E.; Jung, K.; Billaud, J.N.; Meyer, H.A. Integrated microRNA and mRNA Signature Associated with the Transition from the Locally Confined to the Metastasized Clear Cell Renal Cell Carcinoma Exemplified by miR-146-5p. PLoS ONE 2016, 11, e0148746. [Google Scholar] [CrossRef] [PubMed]
- Liep, J.; Kilic, E.; Meyer, H.A.; Busch, J.; Jung, K.; Rabien, A. Cooperative Effect of miR-141-3p and miR-145-5p in the Regulation of Targets in Clear Cell Renal Cell Carcinoma. PLoS ONE 2016, 11, e0157801. [Google Scholar] [CrossRef]
- Von Roemeling, C.A.; Radisky, D.C.; Marlow, L.A.; Cooper, S.J.; Grebe, S.K.; Anastasiadis, P.Z.; Tun, H.W.; Copland, J.A. Neuronal pentraxin 2 supports clear cell renal cell carcinoma by activating the AMPA-selective glutamate receptor-4. Cancer Res. 2014, 74, 4796–4810. [Google Scholar] [CrossRef] [PubMed]
- Jones, J.; Otu, H.; Spentzos, D.; Kolia, S.; Inan, M.; Beecken, W.D.; Fellbaum, C.; Gu, X.; Joseph, M.; Pantuck, A.J.; et al. Gene signatures of progression and metastasis in renal cell cancer. Clin. Cancer Res. 2005, 11, 5730–5739. [Google Scholar] [CrossRef]
- Skvortsova, K.; Stirzaker, C.; Taberlay, P. The DNA methylation landscape in cancer. Essays Biochem. 2019, 63, 797–811. [Google Scholar] [CrossRef]
- Chen, P.; Hsu, W.H.; Han, J.; Xia, Y.; DePinho, R.A. Cancer Stemness Meets Immunity: From Mechanism to Therapy. Cell Rep. 2021, 34, 108597. [Google Scholar] [CrossRef]
- Malta, T.M.; Sokolov, A.; Gentles, A.J.; Burzykowski, T.; Poisson, L.; Weinstein, J.N.; Kamińska, B.; Huelsken, J.; Omberg, L.; Gevaert, O.; et al. Machine Learning Identifies Stemness Features Associated with Oncogenic Dedifferentiation. Cell 2018, 173, 338–354.e315. [Google Scholar] [CrossRef]
- Newman, A.M.; Liu, C.L.; Green, M.R.; Gentles, A.J.; Feng, W.; Xu, Y.; Hoang, C.D.; Diehn, M.; Alizadeh, A.A. Robust enumeration of cell subsets from tissue expression profiles. Nat. Methods 2015, 12, 453–457. [Google Scholar] [CrossRef]
- Sturm, G.; Finotello, F.; List, M. Immunedeconv: An R Package for Unified Access to Computational Methods for Estimating Immune Cell Fractions from Bulk RNA-Sequencing Data. Methods Mol. Biol. 2020, 2120, 223–232. [Google Scholar] [CrossRef] [PubMed]
- Yoshihara, K.; Shahmoradgoli, M.; Martínez, E.; Vegesna, R.; Kim, H.; Torres-Garcia, W.; Treviño, V.; Shen, H.; Laird, P.W.; Levine, D.A.; et al. Inferring tumour purity and stromal and immune cell admixture from expression data. Nat. Commun. 2013, 4, 2612. [Google Scholar] [CrossRef] [PubMed]
- Tang, Z.; Kang, B.; Li, C.; Chen, T.; Zhang, Z. GEPIA2: An enhanced web server for large-scale expression profiling and interactive analysis. Nucleic Acids Res. 2019, 47, W556–W560. [Google Scholar] [CrossRef] [PubMed]
- Li, T.; Fu, J.; Zeng, Z.; Cohen, D.; Li, J.; Chen, Q.; Li, B.; Liu, X.S. TIMER2.0 for analysis of tumor-infiltrating immune cells. Nucleic Acids Res. 2020, 48, W509–W514. [Google Scholar] [CrossRef]
- Geeleher, P.; Cox, N.; Huang, R.S. pRRophetic: An R package for prediction of clinical chemotherapeutic response from tumor gene expression levels. PLoS ONE 2014, 9, e107468. [Google Scholar] [CrossRef]
- Ascierto, M.L.; McMiller, T.L.; Berger, A.E.; Danilova, L.; Anders, R.A.; Netto, G.J.; Xu, H.; Pritchard, T.S.; Fan, J.; Cheadle, C.; et al. The Intratumoral Balance between Metabolic and Immunologic Gene Expression Is Associated with Anti-PD-1 Response in Patients with Renal Cell Carcinoma. Cancer Immunol. Res. 2016, 4, 726–733. [Google Scholar] [CrossRef]
- Rahma, O.E.; Hodi, F.S. The Intersection between Tumor Angiogenesis and Immune Suppression. Clin. Cancer Res. 2019, 25, 5449–5457. [Google Scholar] [CrossRef]
- Eaton, A.F.; Merkulova, M.; Brown, D. The H(+)-ATPase (V-ATPase): From proton pump to signaling complex in health and disease. Am. J. Physiol. Cell Physiol. 2021, 320, C392–C414. [Google Scholar] [CrossRef]
- Duan, X.; Yang, S.; Zhang, L.; Yang, T. V-ATPases and osteoclasts: Ambiguous future of V-ATPases inhibitors in osteoporosis. Theranostics 2018, 8, 5379–5399. [Google Scholar] [CrossRef]
- Jonasch, E.; Walker, C.L.; Rathmell, W.K. Clear cell renal cell carcinoma ontogeny and mechanisms of lethality. Nat. Rev. Nephrol. 2021, 17, 245–261. [Google Scholar] [CrossRef]
- Ohue, Y.; Nishikawa, H. Regulatory T (Treg) cells in cancer: Can Treg cells be a new therapeutic target? Cancer Sci. 2019, 110, 2080–2089. [Google Scholar] [CrossRef] [PubMed]
- Miggelbrink, A.M.; Jackson, J.D.; Lorrey, S.J.; Srinivasan, E.S.; Waibl-Polania, J.; Wilkinson, D.S.; Fecci, P.E. CD4 T-Cell Exhaustion: Does It Exist and What Are Its Roles in Cancer? Clin. Cancer Res. 2021, 27, 5742–5752. [Google Scholar] [CrossRef] [PubMed]
- Murakami, T.; Tanaka, N.; Takamatsu, K.; Hakozaki, K.; Fukumoto, K.; Masuda, T.; Mikami, S.; Shinojima, T.; Kakimi, K.; Tsunoda, T.; et al. Multiplexed single-cell pathology reveals the association of CD8 T-cell heterogeneity with prognostic outcomes in renal cell carcinoma. Cancer Immunol. Immunother. 2021, 70, 3001–3013. [Google Scholar] [CrossRef] [PubMed]
- Couoh-Cardel, S.; Milgrom, E.; Wilkens, S. Affinity Purification and Structural Features of the Yeast Vacuolar ATPase Vo Membrane Sector. J. Biol. Chem. 2015, 290, 27959–27971. [Google Scholar] [CrossRef] [PubMed]
- Stransky, L.; Cotter, K.; Forgac, M. The Function of V-ATPases in Cancer. Physiol. Rev. 2016, 96, 1071–1091. [Google Scholar] [CrossRef] [PubMed]









| Covariate | Univariate Analysis | Multivariate Analysis | ||||
|---|---|---|---|---|---|---|
| HR | 95% CI | p-Value | HR | 95% CI | p-Value | |
| Age (ref. ≤ 65 y) | 1.029 | 1.016−1.043 | <0.001 | 1.031 | 1.017–1.046 | <0.001 |
| Gender (ref. female) | 0.943 | 0.689−1.291 | 0.716 | |||
| Grade (ref. G1–G4) | 2.300 | 1.873−2.824 | <0.001 | 1.417 | 1.125–1.786 | 0.003 |
| Stage (ref.I–IV) | 1.907 | 1.669−2.179 | <0.001 | 1.635 | 1.400–1.909 | <0.001 |
| TCIRG1 (ref. low) | 2.036 | 1.660−2.498 | <0.001 | 1.546 | 1.259–1.899 | <0.001 |
| GEPIA2 | Timer2.0 | ||||
|---|---|---|---|---|---|
| Description | Gene Maker | Cor | p-Value | Cor | p-Value |
| CD8+ T cell | CD8A | 0.37 | <0.001 | 0.386 | <0.001 |
| CD8B | 0.37 | <0.001 | 0.354 | <0.001 | |
| T cell(genaral) | CD3D | 0.43 | <0.001 | 0.345 | <0.001 |
| CD3E | 0.43 | <0.001 | 0.432 | <0.001 | |
| CD2 | 0.38 | <0.001 | 0.439 | <0.001 | |
| B cell | CD19 | 0.29 | <0.001 | 0.399 | <0.001 |
| CD79A | 0.17 | <0.001 | 0.406 | <0.001 | |
| Monocyte | CD86 | 0.16 | <0.001 | 0.231 | <0.001 |
| CD115 | 0.25 | <0.001 | 0.295 | <0.001 | |
| TAM | CCL2 | −0.044 | 0.31 | 0.016 | <0.001 |
| CD68 | −0.017 | 0.71 | 0.06 | <0.001 | |
| IL-10 | 0.045 | 0.31 | 0.141 | <0.001 | |
| M1 Macrophage | INOS | 0.01 | 0.82 | −0.013 | <0.001 |
| IRF5 | 0.3 | <0.001 | 0.363 | <0.001 | |
| COX2 | −0.065 | 0.14 | −0.042 | <0.001 | |
| M2 Macrophage | CD163 | 0.12 | 0.006 | 0.092 | <0.001 |
| VSIG4 | 0.14 | 0.001 | 0.182 | <0.001 | |
| MS4A4A | 0.084 | 0.055 | 0.129 | <0.001 | |
| Neutroplis | CD66b | 0.069 | 0.11 | 0.065 | <0.001 |
| CD11b | 0.093 | 0.034 | 0.282 | <0.001 | |
| CCR7 | 0.27 | <0.001 | 0.289 | <0.001 | |
| NK cell | KIR2DL1 | 0.034 | 0.44 | 0.07 | <0.001 |
| KIR2DL3 | 0.071 | 0.1 | 0.102 | <0.001 | |
| KIR2DL4 | 0.21 | <0.001 | 0.295 | <0.001 | |
| KIR3DL1 | −0.024 | 0.59 | 0.029 | <0.001 | |
| KIR3DL2 | 0.15 | <0.001 | 0.181 | <0.001 | |
| KIR3DL3 | 0.038 | 0.38 | 0.086 | <0.001 | |
| KIR2DS4 | 0.066 | 0.13 | 0.082 | <0.001 | |
| Dentritic cell | HLA-DPB1 | 0.23 | <0.001 | 0.272 | <0.001 |
| HLA-DQB1 | 0.24 | <0.001 | 0.241 | <0.001 | |
| HLA-DRA | 0.16 | <0.001 | 0.175 | <0.001 | |
| HLA-DPA1 | 0.13 | <0.001 | 0.181 | <0.001 | |
| BCDA-1 | 0.038 | 0.38 | 0.09 | <0.001 | |
| BCDA-4 | −0.14 | <0.001 | −0.128 | <0.001 | |
| CD11c | 0.57 | <0.001 | 0.508 | <0.001 | |
| Th1 | T-bet | 0.42 | <0.001 | 0.426 | <0.001 |
| STAT1 | 0.22 | <0.001 | 0.19 | <0.001 | |
| STAT4 | 0.45 | <0.001 | 0.463 | <0.001 | |
| IFN-γ | 0.37 | <0.001 | 0.411 | <0.001 | |
| TNF-α | 0.16 | <0.001 | 0.227 | <0.001 | |
| Th2 | GATA3 | 0.067 | 0.12 | 0.32 | <0.001 |
| STAT6 | 0.35 | <0.001 | 0.163 | <0.001 | |
| STAT5A | 0.33 | <0.001 | 0.375 | <0.001 | |
| IL-13 | 0.23 | <0.001 | 0.28 | <0.001 | |
| Tfh | BCL6 | 0.18 | <0.001 | 0.225 | <0.001 |
| IL-21 | 0.22 | <0.001 | 0.115 | <0.001 | |
| Th17 | STAT3 | 0.041 | 0.35 | 0.005 | <0.001 |
| IL17A | 0.024 | 0.59 | 0.046 | <0.001 | |
| Treg | FOXP3 | 0.44 | <0.001 | 0.468 | <0.001 |
| CCR8 | 0.26 | <0.001 | 0.295 | <0.001 | |
| STAT5B | −0.017 | 0.97 | −0.074 | <0.001 | |
| TGFβ | 0.24 | <0.001 | 0.22 | <0.001 | |
Publisher’s Note: MDPI stays neutral with regard to jurisdictional claims in published maps and institutional affiliations. |
© 2022 by the authors. Licensee MDPI, Basel, Switzerland. This article is an open access article distributed under the terms and conditions of the Creative Commons Attribution (CC BY) license (https://creativecommons.org/licenses/by/4.0/).
Share and Cite
Xu, C.; Jia, B.; Yang, Z.; Han, Z.; Wang, Z.; Liu, W.; Cao, Y.; Chen, Y.; Gu, J.; Zhang, Y. Integrative Analysis Identifies TCIRG1 as a Potential Prognostic and Immunotherapy-Relevant Biomarker Associated with Malignant Cell Migration in Clear Cell Renal Cell Carcinoma. Cancers 2022, 14, 4583. https://doi.org/10.3390/cancers14194583
Xu C, Jia B, Yang Z, Han Z, Wang Z, Liu W, Cao Y, Chen Y, Gu J, Zhang Y. Integrative Analysis Identifies TCIRG1 as a Potential Prognostic and Immunotherapy-Relevant Biomarker Associated with Malignant Cell Migration in Clear Cell Renal Cell Carcinoma. Cancers. 2022; 14(19):4583. https://doi.org/10.3390/cancers14194583
Chicago/Turabian StyleXu, Chao, Bolin Jia, Zhan Yang, Zhenwei Han, Zhu Wang, Wuyao Liu, Yilong Cao, Yao Chen, Junfei Gu, and Yong Zhang. 2022. "Integrative Analysis Identifies TCIRG1 as a Potential Prognostic and Immunotherapy-Relevant Biomarker Associated with Malignant Cell Migration in Clear Cell Renal Cell Carcinoma" Cancers 14, no. 19: 4583. https://doi.org/10.3390/cancers14194583
APA StyleXu, C., Jia, B., Yang, Z., Han, Z., Wang, Z., Liu, W., Cao, Y., Chen, Y., Gu, J., & Zhang, Y. (2022). Integrative Analysis Identifies TCIRG1 as a Potential Prognostic and Immunotherapy-Relevant Biomarker Associated with Malignant Cell Migration in Clear Cell Renal Cell Carcinoma. Cancers, 14(19), 4583. https://doi.org/10.3390/cancers14194583

