Association of rs9679162 Genetic Polymorphism and Aberrant Expression of Polypeptide N-Acetylgalactosaminyltransferase 14 (GALNT14) in Head and Neck Cancer
Abstract
:Simple Summary
Abstract
1. Introduction
2. Materials and Methods
2.1. Subjects
2.2. DNA and RNA Extraction from Tissues
2.3. Genotyping
2.4. RT-qPCR
2.5. Cytotoxicity Assay
2.6. Western Blotting Analysis
2.7. Statistical Analysis
3. Results
3.1. Clinical Characteristics of the Subjects in GALNT14-rs9679162 Polymorphism Analysis
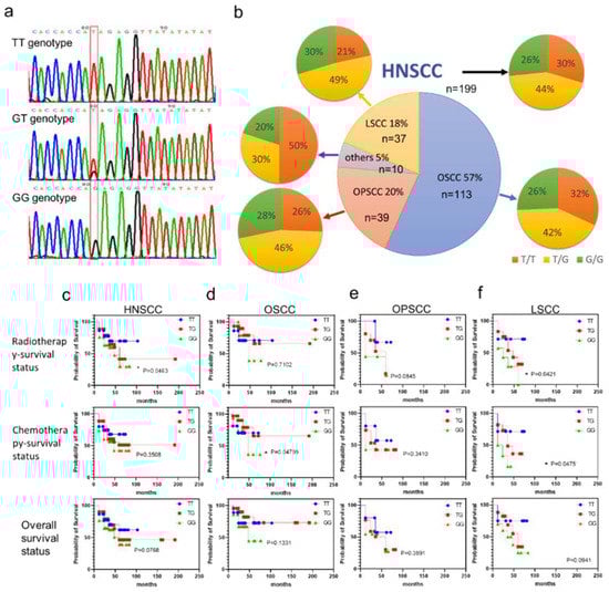
3.2. GALNT14-rs9679162 Genotype Frequency in HNSCC
3.3. Comparison of Clinical Parameters between GALNT14-rs9679162 TT and Non-TT Genotypes in HNSCC
3.4. Alleotypes of GALNT14-rs9679162 in HNSCC
3.5. Association between GALNT14-rs9679162 Genotype and Survival Rate in HNSCC Subjects
3.6. Clinical Characteristics of the Subjects in GALNT14 mRNA Expression Analysis
3.7. GALNT14 mRNA Expression in HNSCC and Its Subtypes
3.8. Association between GALNT14 Expression and Clinical Parameters in HNSCC
3.9. Correlation between GALNT14 Expression and Survival Rate in HNSCC
3.10. Correlation between GALNT14-rs9679162 Genotypes and GALNT14 mRNA Expression
3.11. Relation between OSCC Risk Factors and GALNT14-rs9679162 Genotype or GALNT14 mRNA Expression in OSCC
3.12. Relationship between Chemoresistance and GALNT14-rs9679162 Genotype or GALNT14 mRNA Expression in OSCC
4. Discussion
Supplementary Materials
Author Contributions
Funding
Institutional Review Board Statement
Informed Consent Statement
Data Availability Statement
Acknowledgments
Conflicts of Interest
References
- Li, H.W.; Liu, M.B.; Jiang, X.; Song, T.; Feng, S.X.; Wu, J.Y.; Deng, P.F.; Wang, X.Y. GALNT14 regulates ferroptosis and apoptosis of ovarian cancer through the EGFR/mTOR pathway. Future Oncol. 2022, 18, 149–161. [Google Scholar] [CrossRef] [PubMed]
- Chugh, S.; Gnanapragassam, V.S.; Jain, M.; Rachagani, S.; Ponnusamy, M.P.; Batra, S.K. Pathobiological implications of mucin glycans in cancer: Sweet poison and novel targets. Biochim. Biophys. Acta 2015, 1856, 211–225. [Google Scholar] [CrossRef] [PubMed]
- Lin, W.R.; Yeh, C.T. GALNT14: An Emerging Marker Capable of Predicting Therapeutic Outcomes in Multiple Cancers. Int. J. Mol. Sci. 2020, 21, 1491. [Google Scholar] [CrossRef] [PubMed]
- Wagner, K.W.; Punnoose, E.A.; Januario, T.; Lawrence, D.A.; Pitti, R.M.; Lancaster, K.; Lee, D.; von Goetz, M.; Yee, S.F.; Totpal, K.; et al. Death-receptor O-glycosylation controls tumor-cell sensitivity to the proapoptotic ligand Apo2L/TRAIL. Nat. Med. 2007, 13, 1070–1077. [Google Scholar] [CrossRef]
- Shan, J.; Liu, Y.; Wang, Y.; Li, Y.; Yu, X.; Wu, C. GALNT14 Involves the Regulation of Multidrug Resistance in Breast Cancer Cells. Transl. Oncol. 2018, 11, 786–793. [Google Scholar] [CrossRef]
- Yang, J.; Li, G.; Zhang, K. MiR-125a regulates ovarian cancer proliferation and invasion by repressing GALNT14 expression. Biomed. Pharmacother. 2016, 80, 381–387. [Google Scholar] [CrossRef]
- Liang, K.H.; Lin, C.C.; Yeh, C.T. GALNT14 SNP as a potential predictor of response to combination chemotherapy using 5-FU, mitoxantrone and cisplatin in advanced HCC. Pharmacogenomics 2011, 12, 1061–1073. [Google Scholar] [CrossRef]
- Chen, W.T.; Lin, S.M.; Lee, W.C.; Wu, T.J.; Lin, C.C.; Shen, C.H.; Chang, M.L.; Lin, C.L.; Yeh, C.T. GALNT14 genotype-guided chemoembolization plus sorafenib therapy in hepatocellular carcinoma: A randomized trial. Hepatol. Int. 2022, 16, 148–158. [Google Scholar] [CrossRef]
- Yeh, C.T.; Liang, K.H.; Lin, C.C.; Chang, M.L.; Hsu, C.L.; Hung, C.F. A single nucleotide polymorphism on the GALNT14 gene as an effective predictor of response to chemotherapy in advanced hepatocellular carcinoma. Int. J. Cancer 2014, 134, 1214–1224. [Google Scholar] [CrossRef]
- Lin, W.R.; Hsu, C.W.; Yeh, C.S.; Chen, Y.C.; Chang, M.L.; Liang, K.H.; Lin, C.C.; Chu, Y.D.; Yeh, C.T. Combinations of single nucleotide polymorphisms WWOX-rs13338697, GALNT14-rs9679162 and rs6025211 effectively stratify outcomes of chemotherapy in advanced hepatocellular carcinoma. Asia Pac. J. Clin. Oncol. 2018, 14, e54–e63. [Google Scholar] [CrossRef]
- Tsou, Y.K.; Liang, K.H.; Lin, W.R.; Chang, H.K.; Tseng, C.K.; Yeh, C.T. GALNT14 genotype as a response predictor for concurrent chemoradiotherapy in advanced esophageal squamous cell carcinoma. Oncotarget 2017, 8, 29151–29160. [Google Scholar] [CrossRef]
- Chiang, C.C.; Yeh, C.T.; Hwang, T.L.; Chu, Y.D.; Lim, S.N.; Chen, C.W.; Kuo, C.J.; Le, P.H.; Chen, T.H.; Lin, W.R. The GALNT14 Genotype Predicts Postoperative Outcome of Pancreatic Ductal Adenocarcinoma. J. Clin. Med. 2019, 8, 2225. [Google Scholar] [CrossRef]
- Lin, W.R.; Chiang, J.M.; Liang, K.H.; Lim, S.N.; Lai, M.W.; Tsou, Y.K.; Hsieh, T.Y.; Hsu, C.K.; Yeh, C.T. GALNT14 Genotype Predicts Postoperative Outcome of Stage III Colorectal Cancer With Oxaliplatin as Adjuvant Chemotherapy. Medicine 2016, 95, e3487. [Google Scholar] [CrossRef]
- Mody, M.D.; Rocco, J.W.; Yom, S.S.; Haddad, R.I.; Saba, N.F. Head and neck cancer. Lancet 2021, 398, 2289–2299. [Google Scholar] [CrossRef]
- Mittal, A.; Sharma, A. Current status of systemic therapy in head and neck cancer. J. Chemother. 2022, 34, 9–24. [Google Scholar] [CrossRef]
- Otoh, E.C.; Johnson, N.W.; Danfillo, I.S.; Adeleke, O.A.; Olasoji, H.A. Primary head and neck cancers in North Eastern Nigeria. West Afr. J. Med. 2004, 23, 305–313. [Google Scholar] [CrossRef] [PubMed]
- Abdul-Hamid, G.; Saeed, N.M.; Al-Kahiry, W.; Shukry, S. Pattern of head and neck cancer in Yemen. Gulf J. Oncol. 2010, 7, 21–24. [Google Scholar]
- Hwang, T.Z.; Hsiao, J.R.; Tsai, C.R.; Chang, J.S. Incidence trends of human papillomavirus-related head and neck cancer in Taiwan, 1995-2009. Int. J. Cancer 2015, 137, 395–408. [Google Scholar] [CrossRef]
- Johnson, D.E.; Burtness, B.; Leemans, C.R.; Lui, V.W.Y.; Bauman, J.E.; Grandis, J.R. Head and neck squamous cell carcinoma. Nat. Rev. Dis. Prim. 2020, 6, 92. [Google Scholar] [CrossRef]
- Pulte, D.; Brenner, H. Changes in survival in head and neck cancers in the late 20th and early 21st century: A period analysis. Oncologist 2010, 15, 994–1001. [Google Scholar] [CrossRef]
- Lin, J.T.; Lai, G.M.; Chang, T.H.; Liu, M.T.; Bi, C.P.; Wang, J.W.; Chen, M.K. Chemotherapy with modified docetaxel, cisplatin, and 5-fluorouracil in patients with metastatic head and neck cancer. Adv. Ther. 2012, 29, 71–77. [Google Scholar] [CrossRef]
- Tu, H.F.; Chen, M.Y.; Lai, J.C.; Chen, Y.L.; Wong, Y.W.; Yang, C.C.; Chen, H.Y.; Hsia, S.M.; Shih, Y.H.; Shieh, T.M. Arecoline-regulated ataxia telangiectasia mutated expression level in oral cancer progression. Head Neck 2019, 41, 2525–2537. [Google Scholar] [CrossRef] [PubMed]
- Lin, N.C.; Hsia, S.M.; Wang, T.H.; Li, P.J.; Tseng, Y.H.; Chiu, K.C.; Tu, H.F.; Shih, Y.H.; Shieh, T.M. The relation between NEAT1 expression level and survival rate in patients with oral squamous cell carcinoma. J. Dent. Sci. 2022, 17, 361–367. [Google Scholar] [CrossRef]
- Huanna, T.; Tao, Z.; Xiangfei, W.; Longfei, A.; Yuanyuan, X.; Jianhua, W.; Cuifang, Z.; Manjing, J.; Wenjing, C.; Shaochuan, Q.; et al. GALNT14 mediates tumor invasion and migration in breast cancer cell MCF-7. Mol. Carcinog. 2015, 54, 1159–1171. [Google Scholar] [CrossRef] [PubMed]
- Hsia, S.M.; Yu, C.C.; Shih, Y.H.; Yuanchien Chen, M.; Wang, T.H.; Huang, Y.T.; Shieh, T.M. Isoliquiritigenin as a cause of DNA damage and inhibitor of ataxia-telangiectasia mutated expression leading to G2/M phase arrest and apoptosis in oral squamous cell carcinoma. Head Neck 2016, 38 (Suppl. S1), E360–E371. [Google Scholar] [CrossRef] [PubMed]
- Asadi-Samani, M.; Rafieian-Kopaei, M.; Lorigooini, Z.; Shirzad, H. A screening of growth inhibitory activity of Iranian medicinal plants on prostate cancer cell lines. Biomedicine 2018, 8, 8. [Google Scholar] [CrossRef] [PubMed]
- Shih, Y.H.; Chang, K.W.; Yu, C.C.; Kao, M.C.; Chen, M.Y.; Wang, T.H.; Chi, T.Y.; Chen, Y.L.; Shieh, T.M. Hinokitiol suppressed pan-histone expression and cell growth in oral squamous cell carcinoma cells. J. Funct. Foods 2015, 15, 452–463. [Google Scholar] [CrossRef]
- Gene Expression Database of Normal and Tumor Tissues (GENT2). Available online: http://gent2.appex.kr/gent2/ (accessed on 20 May 2022).
- Database of Single Nucleotide Polymorphisms (dbSNP). Available online: https://www.ncbi.nlm.nih.gov/snp/ (accessed on 20 May 2022).
- Liao, C.; An, J.; Tan, Z.; Xu, F.; Liu, J.; Wang, Q. Changes in Protein Glycosylation in Head and Neck Squamous Cell Carcinoma. J. Cancer 2021, 12, 1455–1466. [Google Scholar] [CrossRef]
- Xena Functional Genomics Explorer. Available online: https://xenabrowser.net/heatmap/ (accessed on 20 May 2022).
- Ang, K.K.; Harris, J.; Wheeler, R.; Weber, R.; Rosenthal, D.I.; Nguyen-Tan, P.F.; Westra, W.H.; Chung, C.H.; Jordan, R.C.; Lu, C.; et al. Human papillomavirus and survival of patients with oropharyngeal cancer. N. Engl. J. Med. 2010, 363, 24–35. [Google Scholar] [CrossRef]
- Gene Expression Omnibus Database (GEO). Available online: https://www.ncbi.nlm.nih.gov/geo/tools/profileGraph.cgi?ID=GDS1667:219271_at (accessed on 20 May 2022).
- Liang, K.H.; Chen, S.F.; Lin, Y.H.; Chu, Y.D.; Lin, Y.H.; Lai, M.W.; Lin, C.L.; Yeh, C.T. Tenofovir Hampers the Efficacy of Sorafenib in Prolonging Overall Survival in Hepatocellular Carcinoma. Biomedicines 2021, 9, 1539. [Google Scholar] [CrossRef]
- Jo, B.S.; Choi, S.S. Introns: The Functional Benefits of Introns in Genomes. Genom. Inform. 2015, 13, 112–118. [Google Scholar] [CrossRef] [Green Version]
- Wang, H.; Tachibana, K.; Zhang, Y.; Iwasaki, H.; Kameyama, A.; Cheng, L.; Guo, J.; Hiruma, T.; Togayachi, A.; Kudo, T.; et al. Cloning and characterization of a novel UDP-GalNAc:polypeptide N-acetylgalactosaminyltransferase, pp-GalNAc-T14. Biochem. Biophys. Res. Commun. 2003, 300, 738–744. [Google Scholar] [CrossRef]
- Tamatani, T.; Ferdous, T.; Takamaru, N.; Hara, K.; Kinouchi, M.; Kuribayashi, N.; Ohe, G.; Uchida, D.; Nagai, H.; Fujisawa, K.; et al. Antitumor efficacy of sequential treatment with docetaxel and 5-fluorouracil against human oral cancer cells. Int. J. Oncol. 2012, 41, 1148–1156. [Google Scholar] [CrossRef]
- Chen, S.H.; Chang, J.Y. New Insights into Mechanisms of Cisplatin Resistance: From Tumor Cell to Microenvironment. Int. J. Mol. Sci. 2019, 20, 4136. [Google Scholar] [CrossRef]
- Yang, J.; Li, G.; Zhang, K. Pro-survival effects by NF-kappaB, Akt and ERK(1/2) and anti-apoptosis actions by Six1 disrupt apoptotic functions of TRAIL-Dr4/5 pathway in ovarian cancer. Biomed. Pharmacother. 2016, 84, 1078–1087. [Google Scholar] [CrossRef]
- Nebbioso, A.; Carafa, V.; Conte, M.; Tambaro, F.P.; Abbondanza, C.; Martens, J.; Nees, M.; Benedetti, R.; Pallavicini, I.; Minucci, S.; et al. c-Myc Modulation and Acetylation Is a Key HDAC Inhibitor Target in Cancer. Clin. Cancer Res. 2017, 23, 2542–2555. [Google Scholar] [CrossRef]
- Stern, H.M.; Padilla, M.; Wagner, K.; Amler, L.; Ashkenazi, A. Development of immunohistochemistry assays to assess GALNT14 and FUT3/6 in clinical trials of dulanermin and drozitumab. Clin. Cancer Res. 2010, 16, 1587–1596. [Google Scholar] [CrossRef]
- Longley, D.B.; Harkin, D.P.; Johnston, P.G. 5-fluorouracil: Mechanisms of action and clinical strategies. Nat. Rev. Cancer 2003, 3, 330–338. [Google Scholar] [CrossRef]
- Sethy, C.; Kundu, C.N. 5-Fluorouracil (5-FU) resistance and the new strategy to enhance the sensitivity against cancer: Implication of DNA repair inhibition. Biomed. Pharmacother. 2021, 137, 111285. [Google Scholar] [CrossRef]
- Pienta, K.J. Preclinical mechanisms of action of docetaxel and docetaxel combinations in prostate cancer. Semin. Oncol. 2001, 28, 3–7. [Google Scholar] [CrossRef]
- Kanno, Y.; Chen, C.Y.; Lee, H.L.; Chiou, J.F.; Chen, Y.J. Molecular Mechanisms of Chemotherapy Resistance in Head and Neck Cancers. Front. Oncol. 2021, 11, 640392. [Google Scholar] [CrossRef] [PubMed]
- Kamihara, J.; Bourdeaut, F.; Foulkes, W.D.; Molenaar, J.J.; Mosse, Y.P.; Nakagawara, A.; Parareda, A.; Scollon, S.R.; Schneider, K.W.; Skalet, A.H.; et al. Retinoblastoma and Neuroblastoma Predisposition and Surveillance. Clin. Cancer Res. 2017, 23, e98–e106. [Google Scholar] [CrossRef] [PubMed]
- Bagaria, J.; Kim, K.O.; Bagyinszky, E.; An, S.S.A.; Baek, J.H. Discriminating Potential Genetic Markers for Complete Response and Non-Complete Response Patients to Neoadjuvant Chemotherapy with Locally Advanced Rectal Cancer. Int. J. Environ. Res. Public Health 2022, 19, 4008. [Google Scholar] [CrossRef] [PubMed]





| HNSCC | OSCC | OPSCC | LSCC | |||||||||||||||||
|---|---|---|---|---|---|---|---|---|---|---|---|---|---|---|---|---|---|---|---|---|
| TT | Non-TT | p | OR | 95% CI | TT | Non-TT | p | OR | 95% CI | TT | Non-TT | p | OR | 95% CI | TT | Non-TT | p | OR | 95% CI | |
| Age | ||||||||||||||||||||
| <57 | 30 | 69 | 0.8775 | 1.064 | 0.5843–1.909 | 21 | 40 | 0.5503 | 1.295 | 0.5706–2.827 | 5 | 13 | >0.9999 | 1.231 | 0.2892–5.249 | 3 | 15 | 0.6928 | 0.56 | 0.1312–2.932 |
| ≥57 | 29 | 71 | 15 | 37 | 5 | 16 | 5 | 14 | ||||||||||||
| Alcohol | ||||||||||||||||||||
| no | 19 | 32 | 0.213 | 1.603 | 0.8075–3.206 | 15 | 16 | 0.0251 | 2.723 | 1.129–6.646 | 0 | 6 | 0.3084 | 0 | 0.000–1.536 | 1 | 10 | 0.3909 | 0.2714 | 0.02214–2.171 |
| yes | 40 | 108 | 21 | 61 | 10 | 23 | 7 | 19 | ||||||||||||
| Betel nut | ||||||||||||||||||||
| no | 16 | 35 | 0.859 | 1.116 | 0.5715–2.265 | 10 | 7 | 0.0209 | 3.846 | 1.386–10.14 | 0 | 8 | 0.0862 | 0.1204 | 0.000–1.361 | 3 | 10 | >0.9999 | 1.14 | 0.2588–6.238 |
| yes | 43 | 105 | 26 | 70 | 10 | 21 | 5 | 19 | ||||||||||||
| Cigarette | ||||||||||||||||||||
| no | 12 | 17 | 0.1854 | 1.847 | 0.7918–4.034 | 9 | 3 | 0.0016 | 8.222 | 2.326–29.24 | 0 | 2 | >0.9999 | 0 | 0.000–6.348 | 1 | 8 | 0.6487 | 0.375 | 0.02995–3.200 |
| yes | 47 | 123 | 27 | 74 | 10 | 27 | 7 | 21 | ||||||||||||
| Differentiation | ||||||||||||||||||||
| no record | 5 | 9 | 4 | 3 | 0 | 2 | 0 | 3 | ||||||||||||
| well | 6 | 10 | 6 | 9 | 0 | 1 | 0 | 0 | ||||||||||||
| moderate | 45 | 111 | 0.6152 | 1.405 | 0.3837–4.913 | 25 | 61 | >0.9999 | 1.771 | 0.2719–22.30 | 9 | 21 | >0.9999 | 2.045 | 0.2907–26.49 | 7 | 25 | 0.4207 | 0.28 | 0.01428–6.031 |
| poor | 3 | 10 | 1 | 4 | 1 | 5 | 1 | 1 | ||||||||||||
| TNM, T | ||||||||||||||||||||
| no record | 8 | 14 | 5 | 6 | 0 | 3 | 2 | 4 | ||||||||||||
| T0 + T1 + T2 | 26 | 66 | 0.8699 | 0.9455 | 0.4957–1.803 | 13 | 31 | >0.9999 | 0.9319 | 0.4040–2.164 | 4 | 18 | 0.1401 | 0.2963 | 0.07972–1.258 | 5 | 15 | 0.3826 | 3.333 | 0.4626–42.71 |
| T3 + T4 | 25 | 60 | 18 | 40 | 6 | 8 | 1 | 10 | ||||||||||||
| TNM, N | ||||||||||||||||||||
| no record | 7 | 17 | 5 | 9 | 0 | 4 | 1 | 3 | ||||||||||||
| N = 0 | 29 | 60 | 0.4134 | 1.324 | 0.6857–2.470 | 20 | 41 | 0.8243 | 1.197 | 0.4976–2.873 | 5 | 8 | 0.4437 | 2.125 | 0.4530–10.35 | 1 | 9 | 0.3968 | 0.3148 | 0.02497–2.911 |
| N > 0 | 23 | 63 | 11 | 27 | 5 | 17 | 6 | 17 | ||||||||||||
| Stage | ||||||||||||||||||||
| no record | 6 | 4 | 3 | 2 | 0 | 0 | 2 | 2 | ||||||||||||
| stage BBB | 3 | 11 | 3 | 5 | 0 | 3 | 0 | 2 | ||||||||||||
| stage I + II + III | 23 | 56 | >0.9999 | 1.05 | 0.5568–2.067 | 15 | 31 | 0.6644 | 1.258 | 0.5238–3.033 | 3 | 12 | 0.4682 | 0.5 | 0.1220–2.082 | 2 | 12 | 0.6638 | 0.5417 | 0.09199–2.914 |
| stage IV | 27 | 69 | 15 | 39 | 7 | 14 | 4 | 13 | ||||||||||||
| Radiotherapy- survival status | ||||||||||||||||||||
| live | 26 | 47 | 0.0462 | 2.489 | 1.078–5.715 | 15 | 33 | >0.9999 | 1.136 | 0.3868–3.722 | 5 | 6 | 0.084 | 5.833 | 0.9464–33.23 | 5 | 6 | 0.084 | 5.833 | 0.9464–33.23 |
| dead | 10 | 45 | 6 | 15 | 2 | 14 | 2 | 14 | ||||||||||||
| Chemotherapy-survival status | ||||||||||||||||||||
| live | 28 | 54 | 0.1279 | 1.901 | 0.8957–4.269 | 15 | 36 | >0.9999 | 1.111 | 0.3883–3.572 | 6 | 10 | 0.4646 | 1.95 | 0.4592–7.322 | 5 | 6 | 0.0946 | 5.417 | 0.8872–31.04 |
| dead | 12 | 44 | 6 | 16 | 4 | 13 | 2 | 13 | ||||||||||||
| Survival status | ||||||||||||||||||||
| live | 41 | 77 | 0.0603 | 1.864 | 1.002–3.566 | 27 | 54 | 0.659 | 1.278 | 0.5305–2.989 | 6 | 11 | 0.2819 | 2.455 | 0.6224–8.895 | 6 | 10 | 0.0554 | 5.7 | 1.020–30.23 |
| dead | 18 | 63 | 9 | 23 | 4 | 18 | 2 | 19 | ||||||||||||
| Site | 0 | 0 | ||||||||||||||||||
| tongue | 14 | 18 | 0.0881 | 2.086 | 0.8633–4.912 | |||||||||||||||
| cheek | 7 | 27 | ||||||||||||||||||
| other sites | 15 | 32 | ||||||||||||||||||
| Type | ||||||||||||||||||||
| OSCC | 36 | 77 | 0.5311 | 1.281 | 0.6778–2.401 | |||||||||||||||
| OPSCC | 10 | 29 | ||||||||||||||||||
| LSCC | 8 | 29 | ||||||||||||||||||
| others | 5 | 5 | ||||||||||||||||||
| HNSCC | OSCC | OPSCC | LSCC | |||||||||||||||||
|---|---|---|---|---|---|---|---|---|---|---|---|---|---|---|---|---|---|---|---|---|
| T | G | p | OR | 95% CI | T | G | p | OR | 95% CI | T | G | p | OR | 95% CI | T | G | p | OR | 95% CI | |
| Age | ||||||||||||||||||||
| <57 | 102 | 96 | >0.9999 | 1.001 | 0.6798–1.472 | 67 | 55 | 0.5938 | 1.172 | 0.6852–2.012 | 19 | 17 | 0.6499 | 1.353 | 0.5334–3.143 | 15 | 21 | 0.4941 | 0.7143 | 0.2907–1.703 |
| ≥57 | 103 | 97 | 53 | 51 | 19 | 23 | 19 | 19 | ||||||||||||
| Alcohol | ||||||||||||||||||||
| no | 56 | 46 | 0.4908 | 1.201 | 0.7667–1.903 | 38 | 24 | 0.138 | 1.583 | 0.8816–2.825 | 3 | 9 | 0.1157 | 0.2952 | 0.08151–1.062 | 8 | 14 | 0.3176 | 0.5714 | 0.1947–1.630 |
| yes | 149 | 147 | 82 | 82 | 35 | 31 | 26 | 26 | ||||||||||||
| Betel nut | ||||||||||||||||||||
| no | 49 | 53 | 0.424 | 0.83 | 0.5267–1.301 | 24 | 10 | 0.0392 | 2.4 | 1.066–5.095 | 5 | 11 | 0.1624 | 0.3994 | 0.1402–1.247 | 12 | 14 | >0.9999 | 1.013 | 0.3776–2.643 |
| yes | 156 | 140 | 96 | 96 | 33 | 29 | 22 | 26 | ||||||||||||
| Cigarette | ||||||||||||||||||||
| no | 34 | 24 | 0.2582 | 1.392 | 0.7926–2.475 | 19 | 5 | 0.0085 | 3.8 | 1.401–9.565 | 2 | 2 | >0.9999 | 1.056 | 0.1588–7.007 | 8 | 10 | >0.9999 | 0.9231 | 0.2953–2.616 |
| yes | 171 | 169 | 101 | 101 | 36 | 38 | 26 | 30 | ||||||||||||
| Differentiation | ||||||||||||||||||||
| no record | 14 | 14 | 10 | 4 | 1 | 3 | 0 | 6 | ||||||||||||
| well | 18 | 16 | 0.7157 | 0.8389 | 0.4009–1.673 | 18 | 12 | 0.4309 | 1.467 | 0.6698–3.267 | 0 | 2 | 0 | 0 | ||||||
| moderate | 159 | 117 | 87 | 85 | 30 | 30 | 0.7544 | 0.7143 | 0.2232–2.450 | 32 | 32 | >0.9999 | 1.000 | 0.1496–6.683 | ||||||
| poor | 14 | 12 | 5 | 5 | 7 | 5 | 2 | 2 | ||||||||||||
| TNM, T | ||||||||||||||||||||
| no record | 25 | 19 | 14 | 8 | 3 | 3 | ||||||||||||||
| T0 + T1 + T2 | 90 | 94 | 0.4584 | 0.8511 | 0.5647–1.279 | 44 | 44 | 0.6723 | 0.871 | 0.4953–1.527 | 20 | 24 | 0.6295 | 0.7222 | 0.2736–1.844 | 18 | 22 | 0.7929 | 0.8182 | 0.2986–2.227 |
| T3 + T4 | 90 | 80 | 62 | 54 | 15 | 13 | 11 | 11 | ||||||||||||
| TNM, N | ||||||||||||||||||||
| no record | 25 | 23 | 15 | 13 | 4 | 4 | ||||||||||||||
| N = 0 | 95 | 83 | 0.5211 | 1.172 | 0.7761–1.773 | 63 | 59 | 0.6620 | 0.8644 | 0.4902–1.508 | 14 | 12 | 0.6218 | 1.400 | 0.5235–3.904 | 10 | 10 | 0.7931 | 1.190 | 0.4250–3.346 |
| N > 0 | 85 | 87 | 42 | 34 | 20 | 24 | 21 | 25 | ||||||||||||
| Stage | ||||||||||||||||||||
| no record | 14 | 8 | 8 | 2 | ||||||||||||||||
| stage BBB | 14 | 14 | 9 | 7 | 3 | 3 | ||||||||||||||
| stage I + II + III | 79 | 79 | 0.9145 | 0.9592 | 0.6325–1.454 | 44 | 48 | 0.3947 | 0.7613 | 0.4293–1.338 | 14 | 16 | 0.8149 | 0.8750 | 0.3434–2.187 | 14 | 14 | 0.7987 | 1.267 | 0.4417–3.266 |
| stage IV | 98 | 94 | 59 | 49 | 21 | 21 | 15 | 19 | ||||||||||||
| Radiotherapy-survival status | ||||||||||||||||||||
| live | 84 | 62 | 0.0114 | 1.957 | 1.167–3.235 | 53 | 43 | 0.5838 | 1.233 | 0.6167–2.468 | 14 | 8 | 0.0520 | 3.341 | 1.100–9.802 | 15 | 7 | 0.0258 | 4.091 | 1.316–13.06 |
| dead | 45 | 65 | 21 | 21 | 11 | 21 | 11 | 21 | ||||||||||||
| Chemotherapy- survival status | ||||||||||||||||||||
| live | 95 | 69 | 0.0497 | 1.647 | 1.015–2.703 | 57 | 45 | 0.3734 | 1.387 | 0.6737–2.901 | 19 | 13 | 0.4697 | 1.462 | 0.5498–4.080 | 15 | 7 | 0.0483 | 3.701 | 1.168–11.99 |
| dead | 51 | 61 | 21 | 23 | 17 | 17 | 11 | 19 | ||||||||||||
| Survival status | ||||||||||||||||||||
| live | 133 | 103 | 0.0246 | 1.614 | 1.084–2.423 | 91 | 71 | 0.1828 | 1.547 | 0.8754–2.782 | 19 | 15 | 0.3612 | 1.667 | 0.6506–3.983 | 19 | 13 | 0.06 | 2.631 | 1.067–7.079 |
| dead | 72 | 90 | 29 | 35 | 19 | 25 | 15 | 27 | ||||||||||||
| Site | ||||||||||||||||||||
| tongue | 39 | 25 | 0.1428 | 1.560 | 0.8790–2.741 | |||||||||||||||
| cheek | 31 | 37 | ||||||||||||||||||
| others | 50 | 44 | ||||||||||||||||||
| Type | ||||||||||||||||||||
| OSCC | 120 | 106 | 0.4801 | 1.159 | 0.7849–1.713 | |||||||||||||||
| OPSCC | 38 | 40 | ||||||||||||||||||
| LSCC | 34 | 40 | ||||||||||||||||||
| others | 13 | 7 | ||||||||||||||||||
| HNSCC | OSCC | OPSCC | LSCC | |||||||||||||||||
|---|---|---|---|---|---|---|---|---|---|---|---|---|---|---|---|---|---|---|---|---|
| N > T | N < T | p | OR | 95% CI | N > T | N < T | p | OR | 95% CI | N >T | N < T | p | OR | 95% CI | N > T | N < T | p | OR | 95% CI | |
| Age | ||||||||||||||||||||
| <57 | 20 | 12 | 0.6265 | 1.333 | 0.5037–3.720 | 9 | 6 | 0.6828 | 0.5 | 0.1126–2.718 | 5 | 4 | 0.1597 | 5.625 | 0.8801–34.38 | 7 | 2 | 0.6424 | 2 | 0.2900–12.77 |
| ≥57 | 20 | 16 | 9 | 3 | 2 | 9 | 7 | 4 | ||||||||||||
| Alcohol | ||||||||||||||||||||
| no | 16 | 7 | 0.2977 | 2.000 | 0.6660–5.350 | 9 | 4 | >0.9999 | 1.25 | 0.2186–5.171 | 3 | 1 | 0.1011 | 6.481 | 0.7215–58.22 | 4 | 2 | 0.9999 | 0.8 | 0.09034–5.585 |
| yes | 24 | 21 | 9 | 5 | 4 | 12 | 10 | 4 | ||||||||||||
| Betel nut | ||||||||||||||||||||
| no | 15 | 10 | >0.9999 | 1.080 | 0.3830–2.821 | 8 | 4 | >0.9999 | 1 | 0.1999–4.151 | 2 | 2 | 0.5868 | 2.2 | 0.2709–16.53 | 5 | 4 | 0.3359 | 0.2778 | 0.04416–1.968 |
| yes | 25 | 18 | 10 | 5 | 5 | 11 | 9 | 2 | ||||||||||||
| Cigarette | ||||||||||||||||||||
| no | 8 | 6 | >0.9999 | 0.9167 | 0.3059–3.281 | 4 | 4 | 0.3748 | 0.3571 | 0.06951–1.723 | 2 | 0 | 0.1105 | infinity | 0.9268–Infinity | 2 | 2 | 0.5492 | 0.3333 | 0.04393–2.830 |
| yes | 32 | 22 | 14 | 5 | 5 | 13 | 12 | 4 | ||||||||||||
| Differentiation | ||||||||||||||||||||
| no record | 2 | 2 | 1 | 2 | 0 | 0 | 1 | 0 | ||||||||||||
| well | 6 | 1 | 0.2254 | 4.688 | 0.6564–55.69 | 5 | 1 | 0.6287 | 2.5 | 0.3013–33.80 | 1 | 0 | 0.35 | infinity | 0.2063–Infinity | 0 | 0 | >0.9999 | 0.000 | to Infinity |
| moderate | 29 | 24 | 12 | 6 | 3 | 12 | 13 | 6 | ||||||||||||
| poor | 3 | 1 | 0 | 0 | 3 | 1 | 0 | 0 | ||||||||||||
| TNM, T | ||||||||||||||||||||
| no record | 5 | 8 | 3 | 3 | 0 | 1 | 2 | 4 | ||||||||||||
| T0 + T1 + T2 | 21 | 14 | 0.5653 | 0.6429 | 0.1818–2.087 | 7 | 2 | 0.6594 | 1.75 | 0.2620–11.11 | 3 | 10 | 0.1287 | 0.15 | 0.02296–1.257 | 11 | 2 | >0.9999 | 0.000 | 0.000–54.00 |
| T3 + T4 | 14 | 6 | 8 | 4 | 4 | 2 | 1 | 0 | ||||||||||||
| TNM, N | ||||||||||||||||||||
| no record | 9 | 5 | 4 | 3 | 1 | 1 | 4 | 1 | ||||||||||||
| N = 0 | 18 | 6 | 0.0275 | 3.923 | 1.246–12.22 | 7 | 2 | 0.6424 | 2 | 0.2900–12.77 | 5 | 4 | 0.1312 | 10 | 1.000–129.5 | 5 | 0 | 0.1009 | infinity | 0.6674–Infinity |
| N > 0 | 13 | 17 | 7 | 4 | 1 | 8 | 5 | 5 | ||||||||||||
| Stage | ||||||||||||||||||||
| no record | 3 | 6 | 2 | 3 | 0 | 0 | 1 | 3 | ||||||||||||
| stage BBB | 2 | 2 | 1 | 0 | 0 | 1 | 1 | 1 | ||||||||||||
| stage I + II + III | 18 | 5 | 0.0879 | 3.176 | 0.9592–9.664 | 7 | 1 | 0.3359 | 4.375 | 0.5157–57.88 | 4 | 4 | 0.3765 | 2.667 | 0.4111–14.26 | 7 | 0 | 0.4615 | infinity | 0.4873–Infinity |
| stage IV | 17 | 15 | 8 | 5 | 3 | 8 | 5 | 2 | ||||||||||||
| Radiotherapy-survival status | ||||||||||||||||||||
| live | 8 | 5 | 0.5263 | 1.6 | 0.4213–5.814 | 3 | 4 | 0.1414 | 0.1667 | 0.02521–1.429 | 3 | 1 | 0.014 | infinity | 2.759–Infinity | 2 | 0 | 0.4909 | infinity | 0.2670–Infinity |
| dead | 15 | 15 | 9 | 2 | 0 | 9 | 5 | 4 | ||||||||||||
| Chemotherapy-survival status | ||||||||||||||||||||
| live | 9 | 6 | >0.9999 | 1.196 | 0.3495–4.091 | 2 | 4 | 0.1070 | 0.1 | 0.01412–1.017 | 5 | 2 | 0.0584 | 10 | 1.117–69.44 | 2 | 0 | 0.4643 | infinity | 0.2840–Infinity |
| dead | 16 | 13 | 10 | 2 | 2 | 8 | 3 | 3 | ||||||||||||
| Survival status | ||||||||||||||||||||
| Live | 18 | 9 | 0.3234 | 1.727 | 0.6249–4.711 | 7 | 5 | 0.4479 | 0.5091 | 0.1194–2.930 | 5 | 2 | 0.0223 | 13.75 | 1.646–92.10 | 6 | 2 | >0.9999 | 1.5 | 0.2120–9.753 |
| Dead | 22 | 19 | 11 | 4 | 2 | 11 | 8 | 4 | ||||||||||||
| Site | ||||||||||||||||||||
| tongue | -- | -- | -- | -- | 3 | 1 | >0.9999 | 1.6 | 0.2043–23.10 | |||||||||||
| cheek | -- | -- | -- | -- | 4 | 4 | ||||||||||||||
| others | -- | -- | -- | -- | 11 | 4 | ||||||||||||||
| Type | ||||||||||||||||||||
| OSCC | 18 | 9 | 0.0419 | 3.714 | 1.048–13.56 | |||||||||||||||
| OPSCC | 7 | 13 | ||||||||||||||||||
| LSCC | 14 | 6 | 0.0562 | 4.333 | 1.217–15.12 | |||||||||||||||
| others | 1 | 0 | ||||||||||||||||||
Publisher’s Note: MDPI stays neutral with regard to jurisdictional claims in published maps and institutional affiliations. |
© 2022 by the authors. Licensee MDPI, Basel, Switzerland. This article is an open access article distributed under the terms and conditions of the Creative Commons Attribution (CC BY) license (https://creativecommons.org/licenses/by/4.0/).
Share and Cite
Lin, N.-C.; Shih, Y.-H.; Chiu, K.-C.; Li, P.-J.; Yang, H.-W.; Lan, W.-C.; Hsia, S.-M.; Wang, T.-H.; Shieh, T.-M. Association of rs9679162 Genetic Polymorphism and Aberrant Expression of Polypeptide N-Acetylgalactosaminyltransferase 14 (GALNT14) in Head and Neck Cancer. Cancers 2022, 14, 4217. https://doi.org/10.3390/cancers14174217
Lin N-C, Shih Y-H, Chiu K-C, Li P-J, Yang H-W, Lan W-C, Hsia S-M, Wang T-H, Shieh T-M. Association of rs9679162 Genetic Polymorphism and Aberrant Expression of Polypeptide N-Acetylgalactosaminyltransferase 14 (GALNT14) in Head and Neck Cancer. Cancers. 2022; 14(17):4217. https://doi.org/10.3390/cancers14174217
Chicago/Turabian StyleLin, Nan-Chin, Yin-Hwa Shih, Kuo-Chou Chiu, Po-Jung Li, Hui-Wu Yang, Wan-Chen Lan, Shih-Min Hsia, Tong-Hong Wang, and Tzong-Ming Shieh. 2022. "Association of rs9679162 Genetic Polymorphism and Aberrant Expression of Polypeptide N-Acetylgalactosaminyltransferase 14 (GALNT14) in Head and Neck Cancer" Cancers 14, no. 17: 4217. https://doi.org/10.3390/cancers14174217
APA StyleLin, N.-C., Shih, Y.-H., Chiu, K.-C., Li, P.-J., Yang, H.-W., Lan, W.-C., Hsia, S.-M., Wang, T.-H., & Shieh, T.-M. (2022). Association of rs9679162 Genetic Polymorphism and Aberrant Expression of Polypeptide N-Acetylgalactosaminyltransferase 14 (GALNT14) in Head and Neck Cancer. Cancers, 14(17), 4217. https://doi.org/10.3390/cancers14174217

