BRPF1-KAT6A/KAT6B Complex: Molecular Structure, Biological Function and Human Disease
Abstract
Simple Summary
Abstract
1. Molecular Structure of the BRPF1-KAT6A/KAT6B Complex
2. Biological Functions of the BRPF1-KAT6A/KAT6B Complex
3. Human Diseases with Mutations in the BRPF1-KAT6A/KAT6B Complex
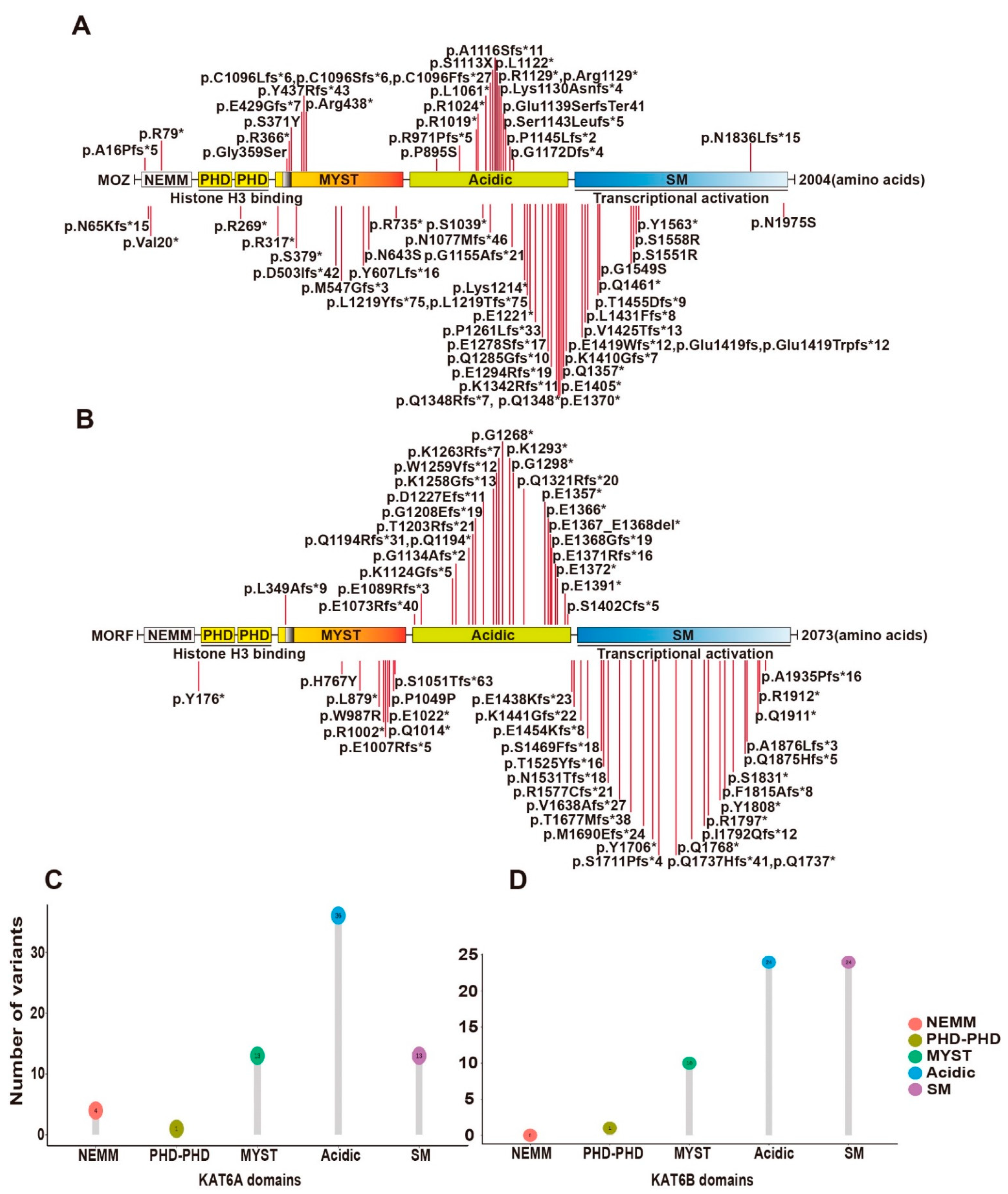
3.1. Neurodevelopmental Disorders Associated with Mutations in BRPF1/KAT6A/KAT6B
3.2. Cancers Associated with the BRPF1-KAT6A/KAT6B Complex
3.3. Other Diseases Associated with BRD1 and BRPF3
4. Conclusions and Implications
Author Contributions
Funding
Conflicts of Interest
References
- Wolffe, A.P.; Matzke, M.A. Epigenetics: Regulation through repression. Science 1999, 286, 481–486. [Google Scholar] [PubMed]
- Soffer, R.L. Post-translational modification of proteins catalyzed by aminoacyl-trna-protein transferases. Mol. Cell. Biochem. 1973, 2, 3–14. [Google Scholar] [CrossRef] [PubMed]
- Walsh, C.T.; Garneau-Tsodikova, S.; Gatto, G.J. Protein posttranslational modifications: The chemistry of proteome diversifications. Angew. Chem. Int. Ed. Engl. 2005, 44, 7342–7372. [Google Scholar] [CrossRef] [PubMed]
- Schultz, J.; Copley, R.R.; Doerks, T.; Ponting, C.P.; Bork, P. Smart: A web-based tool for the study of genetically mobile domains. Nucleic Acids Res. 2000, 28, 231–234. [Google Scholar] [CrossRef]
- Filippakopoulos, P.; Qi, J.; Picaud, S.; Shen, Y.; Smith, W.B.; Fedorov, O.; Morse, E.M.; Keates, T.; Hickman, T.T.; Felletar, I.; et al. Selective inhibition of bet bromodomains. Nature 2010, 468, 1067–1073. [Google Scholar] [CrossRef]
- Qin, S.; Jin, L.; Zhang, J.; Liu, L.; Ji, P.; Wu, M.; Wu, J.; Shi, Y. Recognition of unmodified histone h3 by the first phd finger of bromodomain-phd finger protein 2 provides insights into the regulation of histone acetyltransferases monocytic leukemic zinc-finger protein (moz) and moz-related factor (morf). J. Biol. Chem. 2011, 286, 36944–36955. [Google Scholar] [CrossRef]
- Gaub, P.; Tedeschi, A.; Puttagunta, R.; Nguyen, T.; Schmandke, A.; Di Giovanni, S. Hdac inhibition promotes neuronal outgrowth and counteracts growth cone collapse through cbp/p300 and p/caf-dependent p53 acetylation. Cell Death Differ. 2010, 17, 1392–1408. [Google Scholar] [CrossRef]
- Champagne, N.; Pelletier, N.; Yang, X.J. The monocytic leukemia zinc finger protein moz is a histone acetyltransferase. Oncogene 2001, 20, 404–409. [Google Scholar] [CrossRef]
- Holbert, M.A.; Sikorski, T.; Carten, J.; Snowflack, D.; Hodawadekar, S.; Marmorstein, R. The human monocytic leukemia zinc finger histone acetyltransferase domain contains dna-binding activity implicated in chromatin targeting. J. Biol. Chem. 2007, 282, 36603–36613. [Google Scholar] [CrossRef]
- Lan, R.; Wang, Q. Deciphering structure, function and mechanism of lysine acetyltransferase hbo1 in protein acetylation, transcription regulation, dna replication and its oncogenic properties in cancer. Cell. Mol. Life Sci. 2020, 77, 637–649. [Google Scholar] [CrossRef]
- Doyon, Y.; Cayrou, C.; Ullah, M.; Landry, A.J.; Cote, V.; Selleck, W.; Lane, W.S.; Tan, S.; Yang, X.J.; Cote, J. Ing tumor suppressor proteins are critical regulators of chromatin acetylation required for genome expression and perpetuation. Mol. Cell 2006, 21, 51–64. [Google Scholar] [CrossRef] [PubMed]
- Lalonde, M.E.; Avvakumov, N.; Glass, K.C.; Joncas, F.H.; Saksouk, N.; Holliday, M.; Paquet, E.; Yan, K.; Tong, Q.; Klein, B.J.; et al. Exchange of associated factors directs a switch in hbo1 acetyltransferase histone tail specificity. Genes Dev. 2013, 27, 2009–2024. [Google Scholar] [CrossRef] [PubMed]
- Yan, K.; Rousseau, J.; Machol, K.; Cross, L.A.; Agre, K.E.; Gibson, C.F.; Goverde, A.; Engleman, K.L.; Verdin, H.; De Baere, E.; et al. Deficient histone h3 propionylation by brpf1-kat6 complexes in neurodevelopmental disorders and cancer. Sci. Adv. 2020, 6, x21. [Google Scholar] [CrossRef]
- Ullah, M.; Pelletier, N.; Xiao, L.; Zhao, S.P.; Wang, K.; Degerny, C.; Tahmasebi, S.; Cayrou, C.; Doyon, Y.; Goh, S.L.; et al. Molecular architecture of quartet moz/morf histone acetyltransferase complexes. Mol. Cell. Biol. 2008, 28, 6828–6843. [Google Scholar] [CrossRef] [PubMed]
- Lloyd, J.T.; Glass, K.C. Biological function and histone recognition of family iv bromodomain-containing proteins. J. Cell. Physiol. 2018, 233, 1877–1886. [Google Scholar] [CrossRef] [PubMed]
- Carlson, S.; Glass, K.C. The moz histone acetyltransferase in epigenetic signaling and disease. J. Cell. Physiol. 2014, 229, 1571–1574. [Google Scholar] [CrossRef]
- Yang, X.J. Moz and morf acetyltransferases: Molecular interaction, animal development and human disease. Biochim. Biophys. Acta 2015, 1853, 1818–1826. [Google Scholar]
- Klein, B.J.; Cox, K.L.; Jang, S.M.; Cote, J.; Poirier, M.G.; Kutateladze, T.G. Molecular basis for the pzp domain of brpf1 association with chromatin. Structure 2020, 28, 105–110. [Google Scholar] [CrossRef]
- Klein, B.J.; Cox, K.L.; Jang, S.M.; Singh, R.K.; Cote, J.; Poirier, M.G.; Kutateladze, T.G. Structural and biophysical characterization of the nucleosome-binding pzp domain. STAR Protoc. 2021, 2, 100479. [Google Scholar] [CrossRef]
- Klein, B.J.; Muthurajan, U.M.; Lalonde, M.E.; Gibson, M.D.; Andrews, F.H.; Hepler, M.; Machida, S.; Yan, K.; Kurumizaka, H.; Poirier, M.G.; et al. Bivalent interaction of the pzp domain of brpf1 with the nucleosome impacts chromatin dynamics and acetylation. Nucleic Acids Res. 2016, 44, 472–484. [Google Scholar] [CrossRef]
- Poplawski, A.; Hu, K.; Lee, W.; Natesan, S.; Peng, D.; Carlson, S.; Shi, X.; Balaz, S.; Markley, J.L.; Glass, K.C. Molecular insights into the recognition of n-terminal histone modifications by the brpf1 bromodomain. J. Mol. Biol. 2014, 426, 1661–1676. [Google Scholar] [CrossRef] [PubMed]
- Zhu, J.; Zhou, C.; Caflisch, A. Structure-based discovery of selective brpf1 bromodomain inhibitors. Eur. J. Med. Chem. 2018, 155, 337–352. [Google Scholar] [CrossRef] [PubMed]
- Obi, J.O.; Lubula, M.Y.; Cornilescu, G.; Henrickson, A.; Mcguire, K.; Evans, C.M.; Phillips, M.; Boyson, S.P.; Demeler, B.; Markley, J.L.; et al. The brpf1 bromodomain is a molecular reader of di-acetyllysine. Curr. Res. Struct. Biol. 2020, 2, 104–115. [Google Scholar] [CrossRef] [PubMed]
- Lubula, M.Y.; Eckenroth, B.E.; Carlson, S.; Poplawski, A.; Chruszcz, M.; Glass, K.C. Structural insights into recognition of acetylated histone ligands by the brpf1 bromodomain. FEBS Lett. 2014, 588, 3844–3854. [Google Scholar]
- Vezzoli, A.; Bonadies, N.; Allen, M.D.; Freund, S.M.; Santiveri, C.M.; Kvinlaug, B.T.; Huntly, B.J.; Gottgens, B.; Bycroft, M. Molecular basis of histone h3k36me3 recognition by the pwwp domain of brpf1. Nat. Struct. Mol. Biol. 2010, 17, 617–619. [Google Scholar] [CrossRef]
- Wu, H.; Zeng, H.; Lam, R.; Tempel, W.; Amaya, M.F.; Xu, C.; Dombrovski, L.; Qiu, W.; Wang, Y.; Min, J. Structural and histone binding ability characterizations of human pwwp domains. PLoS ONE 2011, 6, e18919. [Google Scholar] [CrossRef]
- Cho, H.I.; Kim, M.S.; Lee, J.; Yoo, B.C.; Kim, K.H.; Choe, K.M.; Jang, Y.K. Brpf3-huwe1-mediated regulation of myst2 is required for differentiation and cell-cycle progression in embryonic stem cells. Cell Death Differ. 2020, 27, 3273–3288. [Google Scholar] [CrossRef]
- Barman, S.; Roy, A.; Bardhan, I.; Kandasamy, T.; Shivani, S.; Sudhamalla, B. Insights into the molecular mechanisms of histone code recognition by the brpf3 bromodomain. Chem. Asian J. 2021, 16, 3404–3412. [Google Scholar] [CrossRef]
- Guo, F.; Lin, P.R.; Li, Y.Q.; Su, X.L.; Wang, D.D.; Zhou, T.H. brpf2, a novel transcript of brpf1 and their expression in mice tissues. Yi Chuan 2013, 35, 79–84. [Google Scholar] [CrossRef]
- Zhang, M.; Lei, M.; Qin, S.; Dong, A.; Yang, A.; Li, Y.; Loppnau, P.; Hughes, T.R.; Min, J.; Liu, Y. Crystal structure of the brpf2 pwwp domain in complex with dna reveals a different binding mode than the hdgf family of pwwp domains. Biochim. Biophys. Acta Gene Regul. Mech. 2021, 1864, 194688. [Google Scholar] [CrossRef]
- Yang, X.J. The diverse superfamily of lysine acetyltransferases and their roles in leukemia and other diseases. Nucleic Acids Res. 2004, 32, 959–976. [Google Scholar] [CrossRef] [PubMed]
- Yang, X.J.; Ullah, M. Moz and morf, two large mystic hats in normal and cancer stem cells. Oncogene 2007, 26, 5408–5419. [Google Scholar] [CrossRef] [PubMed]
- Dreveny, I.; Deeves, S.E.; Fulton, J.; Yue, B.; Messmer, M.; Bhattacharya, A.; Collins, H.M.; Heery, D.M. The double phd finger domain of moz/myst3 induces alpha-helical structure of the histone h3 tail to facilitate acetylation and methylation sampling and modification. Nucleic Acids Res. 2014, 42, 822–835. [Google Scholar] [CrossRef] [PubMed]
- Sapountzi, V.; Cote, J. Myst-family histone acetyltransferases: Beyond chromatin. Cell. Mol. Life Sci. 2011, 68, 1147–1156. [Google Scholar] [CrossRef] [PubMed]
- Avvakumov, N.; Cote, J. The myst family of histone acetyltransferases and their intimate links to cancer. Oncogene 2007, 26, 5395–5407. [Google Scholar] [CrossRef]
- Arboleda, V.A.; Lee, H.; Dorrani, N.; Zadeh, N.; Willis, M.; Macmurdo, C.F.; Manning, M.A.; Kwan, A.; Hudgins, L.; Barthelemy, F.; et al. De novo nonsense mutations in kat6a, a lysine acetyl-transferase gene, cause a syndrome including microcephaly and global developmental delay. Am. J. Hum. Genet. 2015, 96, 498–506. [Google Scholar] [CrossRef]
- Tham, E.; Lindstrand, A.; Santani, A.; Malmgren, H.; Nesbitt, A.; Dubbs, H.A.; Zackai, E.H.; Parker, M.J.; Millan, F.; Rosenbaum, K.; et al. Dominant mutations in kat6a cause intellectual disability with recognizable syndromic features. Am. J. Hum. Genet. 2015, 96, 507–513. [Google Scholar] [CrossRef]
- Gannon, T.; Perveen, R.; Schlecht, H.; Ramsden, S.; Anderson, B.; Kerr, B.; Day, R.; Banka, S.; Suri, M.; Berland, S.; et al. Further delineation of the kat6b molecular and phenotypic spectrum. Eur. J. Hum. Genet. 2015, 23, 1165–1170. [Google Scholar] [CrossRef]
- Campeau, P.M.; Lu, J.T.; Dawson, B.C.; Fokkema, I.F.; Robertson, S.P.; Gibbs, R.A.; Lee, B.H. The kat6b-related disorders genitopatellar syndrome and ohdo/sbbys syndrome have distinct clinical features reflecting distinct molecular mechanisms. Hum. Mutat. 2012, 33, 1520–1525. [Google Scholar] [CrossRef]
- Pelletier, N.; Champagne, N.; Stifani, S.; Yang, X.J. Moz and morf histone acetyltransferases interact with the runt-domain transcription factor runx2. Oncogene 2002, 21, 2729–2740. [Google Scholar] [CrossRef]
- Tao, Y.; Zhong, C.; Zhu, J.; Xu, S.; Ding, J. Structural and mechanistic insights into regulation of hbo1 histone acetyltransferase activity by brpf2. Nucleic Acids Res. 2017, 45, 5707–5719. [Google Scholar] [CrossRef] [PubMed]
- Palacios, A.; Munoz, I.G.; Pantoja-Uceda, D.; Marcaida, M.J.; Torres, D.; Martin-Garcia, J.M.; Luque, I.; Montoya, G.; Blanco, F.J. Molecular basis of histone h3k4me3 recognition by ing4. J. Biol. Chem. 2008, 283, 15956–15964. [Google Scholar] [PubMed]
- Champagne, K.S.; Saksouk, N.; Pena, P.V.; Johnson, K.; Ullah, M.; Yang, X.J.; Cote, J.; Kutateladze, T.G. The crystal structure of the ing5 phd finger in complex with an h3k4me3 histone peptide. Proteins 2008, 72, 1371–1376. [Google Scholar] [CrossRef] [PubMed]
- Chamberlin, H.M.; Thomas, J.H. The bromodomain protein lin-49 and trithorax-related protein lin-59 affect development and gene expression in caenorhabditis elegans. Development 2000, 127, 713–723. [Google Scholar] [CrossRef]
- O’Meara, M.M.; Zhang, F.; Hobert, O. Maintenance of neuronal laterality in caenorhabditis elegans through myst histone acetyltransferase complex components lsy-12, lsy-13 and lin-49. Genetics 2010, 186, 1497–1502. [Google Scholar] [CrossRef] [PubMed][Green Version]
- Chamberlin, H.M.; Brown, K.B.; Sternberg, P.W.; Thomas, J.H. Characterization of seven genes affecting caenorhabditis elegans hindgut development. Genetics 1999, 153, 731–742. [Google Scholar] [CrossRef]
- Chang, S.; Johnston, R.J.; Hobert, O. A transcriptional regulatory cascade that controls left/right asymmetry in chemosensory neurons of C. elegans. Genes Dev. 2003, 17, 2123–2137. [Google Scholar] [CrossRef]
- Laue, K.; Daujat, S.; Crump, J.G.; Plaster, N.; Roehl, H.H.; Kimmel, C.B.; Schneider, R.; Hammerschmidt, M. The multidomain protein brpf1 binds histones and is required for hox gene expression and segmental identity. Development 2008, 135, 1935–1946. [Google Scholar] [CrossRef]
- Hibiya, K.; Katsumoto, T.; Kondo, T.; Kitabayashi, I.; Kudo, A. Brpf1, a subunit of the moz histone acetyl transferase complex, maintains expression of anterior and posterior hox genes for proper patterning of craniofacial and caudal skeletons. Dev. Biol. 2009, 329, 176–190. [Google Scholar] [CrossRef]
- You, L.; Chen, L.; Penney, J.; Miao, D.; Yang, X.J. Expression atlas of the multivalent epigenetic regulator brpf1 and its requirement for survival of mouse embryos. Epigenetics-Us 2014, 9, 860–872. [Google Scholar] [CrossRef]
- You, L.; Yan, K.; Zou, J.; Zhao, H.; Bertos, N.R.; Park, M.; Wang, E.; Yang, X.J. The chromatin regulator brpf1 regulates embryo development and cell proliferation. J. Biol. Chem. 2015, 290, 11349–11364. [Google Scholar] [CrossRef] [PubMed]
- You, L.; Yan, K.; Zou, J.; Zhao, H.; Bertos, N.R.; Park, M.; Wang, E.; Yang, X.J. The lysine acetyltransferase activator brpf1 governs dentate gyrus development through neural stem cells and progenitors. PLoS Genet. 2015, 11, e1005034. [Google Scholar]
- You, L.; Zou, J.; Zhao, H.; Bertos, N.R.; Park, M.; Wang, E.; Yang, X.J. Deficiency of the chromatin regulator brpf1 causes abnormal brain development. J. Biol. Chem. 2015, 290, 7114–7129. [Google Scholar] [CrossRef] [PubMed]
- You, L.; Li, L.; Zou, J.; Yan, K.; Belle, J.; Nijnik, A.; Wang, E.; Yang, X.J. Brpf1 is essential for development of fetal hematopoietic stem cells. J. Clin. Investig. 2016, 126, 3247–3262. [Google Scholar] [CrossRef]
- He, Q.; Hong, M.; He, J.; Chen, W.; Zhao, M.; Zhao, W. Isoform-specific involvement of brpf1 in expansion of adult hematopoietic stem and progenitor cells. J. Mol. Cell Biol. 2020, 12, 359–371. [Google Scholar] [CrossRef]
- Su, Y.; Liu, J.; Yu, B.; Ba, R.; Zhao, C. Brpf1 haploinsufficiency impairs dendritic arborization and spine formation, leading to cognitive deficits. Front. Cell. Neurosci. 2019, 13, 249. [Google Scholar] [CrossRef]
- Xian, W.; Cao, J.; Yuan, X.; Wang, G.; Jin, Q.; Zhang, H.; Zhou, G.; You, L. Deficiency of intellectual disability-related gene brpf1 attenuated hippocampal excitatory synaptic transmission and impaired spatial learning and memory ability. Front. Cell Dev. Biol. 2021, 9, 711792. [Google Scholar] [CrossRef]
- Cao, J.; Xian, W.; Palihati, M.; Zhu, Y.; Wang, G.; Xie, Y.; Zhou, G.; You, L. Deficiency of intellectual disability-related gene brpf1 reduced inhibitory neurotransmission in mge-derived gabaergic interneurons. G3 2021, 11, jkab090. [Google Scholar] [CrossRef]
- Huether, R.; Dong, L.; Chen, X.; Wu, G.; Parker, M.; Wei, L.; Ma, J.; Edmonson, M.N.; Hedlund, E.K.; Rusch, M.C.; et al. The landscape of somatic mutations in epigenetic regulators across 1000 paediatric cancer genomes. Nat. Commun. 2014, 5, 3630. [Google Scholar] [CrossRef]
- Perez-Campo, F.M.; Costa, G.; Lie-A-Ling, M.; Kouskoff, V.; Lacaud, G. The mysterious moz, a histone acetyltransferase with a key role in haematopoiesis. Immunology 2013, 139, 161–165. [Google Scholar] [CrossRef]
- Thomas, T.; Corcoran, L.M.; Gugasyan, R.; Dixon, M.P.; Brodnicki, T.; Nutt, S.L.; Metcalf, D.; Voss, A.K. Monocytic leukemia zinc finger protein is essential for the development of long-term reconstituting hematopoietic stem cells. Genes Dev. 2006, 20, 1175–1186. [Google Scholar] [CrossRef] [PubMed]
- Katsumoto, T.; Aikawa, Y.; Iwama, A.; Ueda, S.; Ichikawa, H.; Ochiya, T.; Kitabayashi, I. Moz is essential for maintenance of hematopoietic stem cells. Genes Dev. 2006, 20, 1321–1330. [Google Scholar] [CrossRef] [PubMed]
- Perez-Campo, F.M.; Costa, G.; Lie-A-Ling, M.; Stifani, S.; Kouskoff, V.; Lacaud, G. Moz-mediated repression of p16(ink) (4) (a) is critical for the self-renewal of neural and hematopoietic stem cells. Stem Cells 2014, 32, 1591–1601. [Google Scholar] [CrossRef] [PubMed]
- Voss, A.K.; Collin, C.; Dixon, M.P.; Thomas, T. Moz and retinoic acid coordinately regulate h3k9 acetylation, hox gene expression, and segment identity. Dev. Cell 2009, 17, 674–686. [Google Scholar] [CrossRef]
- Sheikh, B.N.; Downer, N.L.; Phipson, B.; Vanyai, H.K.; Kueh, A.J.; Mccarthy, D.J.; Smyth, G.K.; Thomas, T.; Voss, A.K. Moz and bmi1 play opposing roles during hox gene activation in es cells and in body segment identity specification in vivo. Proc. Natl. Acad. Sci. USA 2015, 112, 5437–5442. [Google Scholar] [CrossRef]
- Jiang, M.; Zhang, J.; Qian, L.; Miao, Y.; Song, W.; Liu, H.; Li, R. Moz forms an autoregulatory feedback loop with mir-223 in aml and monocyte/macrophage development. iScience 2019, 11, 189–204. [Google Scholar] [CrossRef]
- Sheikh, B.N.; Lee, S.C.; El-Saafin, F.; Vanyai, H.K.; Hu, Y.; Pang, S.H.; Grabow, S.; Strasser, A.; Nutt, S.L.; Alexander, W.S.; et al. Moz regulates b-cell progenitors and, consequently, moz haploinsufficiency dramatically retards myc-induced lymphoma development. Blood 2015, 125, 1910–1921. [Google Scholar] [CrossRef]
- Champagne, N.; Bertos, N.R.; Pelletier, N.; Wang, A.H.; Vezmar, M.; Yang, Y.; Heng, H.H.; Yang, X.J. Identification of a human histone acetyltransferase related to monocytic leukemia zinc finger protein. J. Biol. Chem. 1999, 274, 28528–28536. [Google Scholar] [CrossRef]
- Thomas, T.; Voss, A.K. Querkopf, a histone acetyltransferase, is essential for embryonic neurogenesis. Front. Biosci. 2004, 9, 24–31. [Google Scholar] [CrossRef][Green Version]
- Sheikh, B.N.; Dixon, M.P.; Thomas, T.; Voss, A.K. Querkopf is a key marker of self-renewal and multipotency of adult neural stem cells. J. Cell Sci. 2012, 125, 295–309. [Google Scholar] [CrossRef]
- Merson, T.D.; Dixon, M.P.; Collin, C.; Rietze, R.L.; Bartlett, P.F.; Thomas, T.; Voss, A.K. The transcriptional coactivator querkopf controls adult neurogenesis. J. Neurosci. 2006, 26, 11359–11370. [Google Scholar] [CrossRef] [PubMed]
- Shukla, S.; Levine, C.; Sripathi, R.P.; Elson, G.; Lutz, C.S.; Leibovich, S.J. The kat in the hat: The histone acetyl transferase kat6b (myst4) is downregulated in murine macrophages in response to lps. Mediat. Inflamm. 2018, 2018, 7852742. [Google Scholar] [CrossRef] [PubMed]
- Burke, T.W.; Cook, J.G.; Asano, M.; Nevins, J.R. Replication factors mcm2 and orc1 interact with the histone acetyltransferase hbo1. J. Biol. Chem. 2001, 276, 15397–15408. [Google Scholar] [CrossRef]
- Iizuka, M.; Stillman, B. Histone acetyltransferase hbo1 interacts with the orc1 subunit of the human initiator protein. J. Biol. Chem. 1999, 274, 23027–23034. [Google Scholar] [CrossRef] [PubMed]
- Iizuka, M.; Sarmento, O.F.; Sekiya, T.; Scrable, H.; Allis, C.D.; Smith, M.M. Hbo1 links p53-dependent stress signaling to dna replication licensing. Mol. Cell. Biol. 2008, 28, 140–153. [Google Scholar] [CrossRef][Green Version]
- Iizuka, M.; Matsui, T.; Takisawa, H.; Smith, M.M. Regulation of replication licensing by acetyltransferase hbo1. Mol. Cell. Biol. 2006, 26, 1098–1108. [Google Scholar] [CrossRef]
- Wu, Z.Q.; Liu, X. Role for plk1 phosphorylation of hbo1 in regulation of replication licensing. Proc. Natl. Acad. Sci. USA 2008, 105, 1919–1924. [Google Scholar] [CrossRef]
- Zong, H.; Li, Z.; Liu, L.; Hong, Y.; Yun, X.; Jiang, J.; Chi, Y.; Wang, H.; Shen, X.; Hu, Y.; et al. Cyclin-dependent kinase 11(p58) interacts with hbo1 and enhances its histone acetyltransferase activity. FEBS Lett. 2005, 579, 3579–3588. [Google Scholar] [CrossRef][Green Version]
- Johmura, Y.; Osada, S.; Nishizuka, M.; Imagawa, M. Fad24 acts in concert with histone acetyltransferase hbo1 to promote adipogenesis by controlling dna replication. J. Biol. Chem. 2008, 283, 2265–2274. [Google Scholar] [CrossRef]
- Miotto, B.; Struhl, K. Hbo1 histone acetylase is a coactivator of the replication licensing factor cdt1. Genes Dev. 2008, 22, 2633–2638. [Google Scholar] [CrossRef]
- Mishima, Y.; Miyagi, S.; Saraya, A.; Negishi, M.; Endoh, M.; Endo, T.A.; Toyoda, T.; Shinga, J.; Katsumoto, T.; Chiba, T.; et al. The hbo1-brd1/brpf2 complex is responsible for global acetylation of h3k14 and required for fetal liver erythropoiesis. Blood 2011, 118, 2443–2453. [Google Scholar] [CrossRef] [PubMed]
- Feng, Y.; Vlassis, A.; Roques, C.; Lalonde, M.E.; Gonzalez-Aguilera, C.; Lambert, J.P.; Lee, S.B.; Zhao, X.; Alabert, C.; Johansen, J.V.; et al. Brpf3-hbo1 regulates replication origin activation and histone h3k14 acetylation. EMBO J. 2016, 35, 176–192. [Google Scholar] [CrossRef] [PubMed]
- Kueh, A.J.; Dixon, M.P.; Voss, A.K.; Thomas, T. Hbo1 is required for h3k14 acetylation and normal transcriptional activity during embryonic development. Mol. Cell. Biol. 2011, 31, 845–860. [Google Scholar] [CrossRef] [PubMed]
- Yang, Y.; Kueh, A.J.; Grant, Z.L.; Abeysekera, W.; Garnham, A.L.; Wilcox, S.; Hyland, C.D.; Di Rago, L.; Metcalf, D.; Alexander, W.S.; et al. The histone lysine acetyltransferase hbo1 (kat7) regulates hematopoietic stem cell quiescence and self-renewal. Blood 2022, 139, 845–858. [Google Scholar] [CrossRef]
- Grant, Z.L.; Hickey, P.F.; Abeysekera, W.; Whitehead, L.; Lewis, S.M.; Symons, R.; Baldwin, T.M.; Amann-Zalcenstein, D.; Garnham, A.L.; Naik, S.H.; et al. Correction: The histone acetyltransferase hbo1 promotes efficient tip cell sprouting during angiogenesis. Development 2021, 148, dev199581. [Google Scholar] [CrossRef]
- Newman, D.M.; Voss, A.K.; Thomas, T.; Allan, R.S. Essential role for the histone acetyltransferase kat7 in t cell development, fitness, and survival. J. Leukoc. Biol. 2017, 101, 887–892. [Google Scholar] [CrossRef]
- Heinlein, M.; Gandolfo, L.C.; Zhao, K.; Teh, C.E.; Nguyen, N.; Baell, J.B.; Goldfarb, Y.; Abramson, J.; Wichmann, J.; Voss, A.K.; et al. The acetyltransferase kat7 is required for thymic epithelial cell expansion, expression of aire target genes, and thymic tolerance. Sci. Immunol. 2022, 7, b6032. [Google Scholar]
- Kim, M.S.; Cho, H.I.; Park, S.H.; Kim, J.H.; Chai, Y.G.; Jang, Y.K. The histone acetyltransferase myst2 regulates nanog expression, and is involved in maintaining pluripotency and self-renewal of embryonic stem cells. FEBS Lett. 2015, 589, 941–950. [Google Scholar] [CrossRef]
- Garkavtsev, I.; Grigorian, I.A.; Ossovskaya, V.S.; Chernov, M.V.; Chumakov, P.M.; Gudkov, A.V. The candidate tumour suppressor p33ing1 cooperates with p53 in cell growth control. Nature 1998, 391, 295–298. [Google Scholar] [CrossRef]
- Thalappilly, S.; Feng, X.; Pastyryeva, S.; Suzuki, K.; Muruve, D.; Larocque, D.; Richard, S.; Truss, M.; von Deimling, A.; Riabowol, K.; et al. The p53 tumor suppressor is stabilized by inhibitor of growth 1 (ing1) by blocking polyubiquitination. PLoS ONE 2011, 6, e21065. [Google Scholar] [CrossRef][Green Version]
- Shi, X.; Hong, T.; Walter, K.L.; Ewalt, M.; Michishita, E.; Hung, T.; Carney, D.; Pena, P.; Lan, F.; Kaadige, M.R.; et al. Ing2 phd domain links histone h3 lysine 4 methylation to active gene repression. Nature 2006, 442, 96–99. [Google Scholar] [CrossRef] [PubMed]
- Hung, T.; Binda, O.; Champagne, K.S.; Kuo, A.J.; Johnson, K.; Chang, H.Y.; Simon, M.D.; Kutateladze, T.G.; Gozani, O. Ing4 mediates crosstalk between histone h3 k4 trimethylation and h3 acetylation to attenuate cellular transformation. Mol. Cell 2009, 33, 248–256. [Google Scholar] [CrossRef] [PubMed]
- Melekhova, A.; Baniahmad, A. Ing tumour suppressors and ing splice variants as coregulators of the androgen receptor signalling in prostate cancer. Cells 2021, 10, 2599. [Google Scholar] [CrossRef] [PubMed]
- Liu, N.; Wang, J.; Wang, J.; Wang, R.; Liu, Z.; Yu, Y.; Lu, H. Ing5 is a tip60 cofactor that acetylates p53 in response to dna damage. Cancer Res. 2013, 73, 3749–3760. [Google Scholar] [CrossRef]
- Moreno, A.; Soleto, I.; Garcia-Sanz, P.; Moreno-Bueno, G.; Palmero, I. Ing4 regulates a secretory phenotype in primary fibroblasts with dual effects on cell proliferation and tumor growth. Oncogene 2014, 33, 1945–1953. [Google Scholar] [CrossRef]
- Watanabe, S.; Kawamoto, S.; Ohtani, N.; Hara, E. Impact of senescence-associated secretory phenotype and its potential as a therapeutic target for senescence-associated diseases. Cancer Sci. 2017, 108, 563–569. [Google Scholar] [CrossRef]
- Garkavtsev, I.; Kozin, S.V.; Chernova, O.; Xu, L.; Winkler, F.; Brown, E.; Barnett, G.H.; Jain, R.K. The candidate tumour suppressor protein ing4 regulates brain tumour growth and angiogenesis. Nature 2004, 428, 328–332. [Google Scholar] [CrossRef]
- Chen, Y.; Huang, Y.; Hou, P.; Zhang, Z.; Zhang, Y.; Wang, W.; Sun, G.; Xu, L.; Zhou, J.; Bai, J.; et al. Ing4 suppresses tumor angiogenesis and functions as a prognostic marker in human colorectal cancer. Oncotarget 2016, 7, 79017–79031. [Google Scholar] [CrossRef]
- Yan, R.; He, L.; Li, Z.; Han, X.; Liang, J.; Si, W.; Chen, Z.; Li, L.; Xie, G.; Li, W.; et al. Scf(jfk) is a bona fide e3 ligase for ing4 and a potent promoter of the angiogenesis and metastasis of breast cancer. Genes Dev. 2015, 29, 672–685. [Google Scholar] [CrossRef]
- Nozell, S.; Laver, T.; Moseley, D.; Nowoslawski, L.; De Vos, M.; Atkinson, G.P.; Harrison, K.; Nabors, L.B.; Benveniste, E.N. The ing4 tumor suppressor attenuates nf-kappab activity at the promoters of target genes. Mol. Cell. Biol. 2008, 28, 6632–6645. [Google Scholar] [CrossRef]
- Wang, J.; Huang, W.; Wu, Y.; Hou, J.; Nie, Y.; Gu, H.; Li, J.; Hu, S.; Zhang, H. Microrna-193 pro-proliferation effects for bone mesenchymal stem cells after low-level laser irradiation treatment through inhibitor of growth family, member 5. Stem Cells Dev. 2012, 21, 2508–2519. [Google Scholar] [CrossRef] [PubMed]
- Mulder, K.W.; Wang, X.; Escriu, C.; Ito, Y.; Schwarz, R.F.; Gillis, J.; Sirokmany, G.; Donati, G.; Uribe-Lewis, S.; Pavlidis, P.; et al. Diverse epigenetic strategies interact to control epidermal differentiation. Nat. Cell Biol. 2012, 14, 753–763. [Google Scholar] [CrossRef] [PubMed]
- Tanis, S.; Jansen, P.; Zhou, H.; van Heeringen, S.J.; Vermeulen, M.; Kretz, M.; Mulder, K.W. Splicing and chromatin factors jointly regulate epidermal differentiation. Cell Rep. 2018, 25, 1292–1303. [Google Scholar] [CrossRef] [PubMed]
- Liu, X.L.; Meng, J.; Zhang, X.T.; Liang, X.H.; Zhang, F.; Zhao, G.R.; Zhang, T. Ing5 inhibits lung cancer invasion and epithelial-mesenchymal transition by inhibiting the wnt/beta-catenin pathway. Thorac. Cancer 2019, 10, 848–855. [Google Scholar] [CrossRef]
- Wang, F.; Wang, A.Y.; Chesnelong, C.; Yang, Y.; Nabbi, A.; Thalappilly, S.; Alekseev, V.; Riabowol, K. Ing5 activity in self-renewal of glioblastoma stem cells via calcium and follicle stimulating hormone pathways. Oncogene 2018, 37, 286–301. [Google Scholar] [CrossRef] [PubMed]
- Yan, K.; Rousseau, J.; Littlejohn, R.O.; Kiss, C.; Lehman, A.; Rosenfeld, J.A.; Stumpel, C.; Stegmann, A.; Robak, L.; Scaglia, F.; et al. Mutations in the chromatin regulator gene brpf1 cause syndromic intellectual disability and deficient histone acetylation. Am. J. Hum. Genet. 2017, 100, 91–104. [Google Scholar] [CrossRef]
- Mattioli, F.; Schaefer, E.; Magee, A.; Mark, P.; Mancini, G.M.; Dieterich, K.; Von Allmen, G.; Alders, M.; Coutton, C.; van Slegtenhorst, M.; et al. Mutations in histone acetylase modifier brpf1 cause an autosomal-dominant form of intellectual disability with associated ptosis. Am. J. Hum. Genet. 2017, 100, 105–116. [Google Scholar] [CrossRef]
- Souza, J.; Do, V.D.; Santos, M.; Colome, F.B.; Teive, H.; Da, S.F.R.; Herai, R.H. Brpf1-associated syndrome: A patient with congenital ptosis, neurological findings, and normal intellectual development. Am. J. Med. Genet. A 2022, 188, 1875–1880. [Google Scholar] [CrossRef]
- Zhao, L.; Yang, X.; Cui, L.; Wei, J.; Ni, P.; Li, M.; Wang, Y.; He, Y.; Li, X.; Liang, S.; et al. Increased expression of a novel mirna in peripheral blood is negatively correlated with hippocampal volume in patients with major depressive disorder. J. Affect. Disord. 2019, 245, 205–212. [Google Scholar] [CrossRef]
- Naseer, M.I.; Abdulkareem, A.A.; Guzman-Vega, F.J.; Arold, S.T.; Pushparaj, P.N.; Chaudhary, A.G.; Alqahtani, M.H. Novel missense variant in heterozygous state in the brpf1 gene leading to intellectual developmental disorder with dysmorphic facies and ptosis. Front. Genet. 2020, 11, 368. [Google Scholar] [CrossRef]
- Pode-Shakked, N.; Barel, O.; Pode-Shakked, B.; Eliyahu, A.; Singer, A.; Nayshool, O.; Kol, N.; Raas-Rothschild, A.; Pras, E.; Shohat, M. Brpf1-associated intellectual disability, ptosis, and facial dysmorphism in a multiplex family. Mol. Genet. Genom. Med. 2019, 7, e665. [Google Scholar] [CrossRef] [PubMed]
- Keywan, C.; Holm, I.A.; Poduri, A.; Brownstein, C.A.; Alexandrescu, S.; Chen, J.; Geffre, C.; Goldstein, R.D. A de novo brpf1 variant in a case of sudden unexplained death in childhood. Eur. J. Med. Genet. 2020, 63, 104002. [Google Scholar] [CrossRef] [PubMed]
- Xu, B.; Roos, J.L.; Dexheimer, P.; Boone, B.; Plummer, B.; Levy, S.; Gogos, J.A.; Karayiorgou, M. Exome sequencing supports a de novo mutational paradigm for schizophrenia. Nat. Genet. 2011, 43, 864–868. [Google Scholar] [CrossRef]
- McRae, J.R.; Clayton, S.; Fitzgerald, T.W.; Kaplanis, J.; Prigmore, E.; Rajan, D.; Sifrim, A.W.; Aitken, S.; Akawi, M.; Alvi, M.; et al. Prevalence, phenotype and architecture of developmental disorders caused by de novo mutation. bioRxiv 2016, 049056. [Google Scholar] [CrossRef]
- Iossifov, I.; O’Roak, B.J.; Sanders, S.J.; Ronemus, M.; Krumm, N.; Levy, D.; Stessman, H.A.; Witherspoon, K.T.; Vives, L.; Patterson, K.E.; et al. The contribution of de novo coding mutations to autism spectrum disorder. Nature 2014, 515, 216–221. [Google Scholar] [CrossRef] [PubMed]
- Zech, M.; Boesch, S.; Skorvanek, M.; Necpal, J.; Svantnerova, J.; Wagner, M.; Dincer, Y.; Sadr-Nabavi, A.; Serranova, T.; Rektorova, I.; et al. Clinically relevant copy-number variants in exome sequencing data of patients with dystonia. Park. Relat. Disord. 2021, 84, 129–134. [Google Scholar] [CrossRef]
- Haug, P.; Koller, S.; Maggi, J.; Lang, E.; Feil, S.; Wlodarczyk, A.; Bahr, L.; Steindl, K.; Rohrbach, M.; Gerth-Kahlert, C.; et al. Whole exome sequencing in coloboma/microphthalmia: Identification of novel and recurrent variants in seven genes. Genes 2021, 12, 65. [Google Scholar] [CrossRef]
- Kraft, M.; Cirstea, I.C.; Voss, A.K.; Thomas, T.; Goehring, I.; Sheikh, B.N.; Gordon, L.; Scott, H.; Smyth, G.K.; Ahmadian, M.R.; et al. Disruption of the histone acetyltransferase myst4 leads to a noonan syndrome-like phenotype and hyperactivated mapk signaling in humans and mice. J. Clin. Investig. 2011, 121, 3479–3491. [Google Scholar] [CrossRef]
- Clayton-Smith, J.; O’Sullivan, J.; Daly, S.; Bhaskar, S.; Day, R.; Anderson, B.; Voss, A.K.; Thomas, T.; Biesecker, L.G.; Smith, P.; et al. Whole-exome-sequencing identifies mutations in histone acetyltransferase gene kat6b in individuals with the say-barber-biesecker variant of ohdo syndrome. Am. J. Hum. Genet. 2011, 89, 675–681. [Google Scholar] [CrossRef]
- Simpson, M.A.; Deshpande, C.; Dafou, D.; Vissers, L.E.; Woollard, W.J.; Holder, S.E.; Gillessen-Kaesbach, G.; Derks, R.; White, S.M.; Cohen-Snuijf, R.; et al. De novo mutations of the gene encoding the histone acetyltransferase kat6b cause genitopatellar syndrome. Am. J. Hum. Genet. 2012, 90, 290–294. [Google Scholar] [CrossRef]
- Campeau, P.M.; Kim, J.C.; Lu, J.T.; Schwartzentruber, J.A.; Abdul-Rahman, O.A.; Schlaubitz, S.; Murdock, D.M.; Jiang, M.M.; Lammer, E.J.; Enns, G.M.; et al. Mutations in kat6b, encoding a histone acetyltransferase, cause genitopatellar syndrome. Am. J. Hum. Genet. 2012, 90, 282–289. [Google Scholar] [CrossRef] [PubMed]
- Yu, H.C.; Geiger, E.A.; Medne, L.; Zackai, E.H.; Shaikh, T.H. An individual with blepharophimosis-ptosis-epicanthus inversus syndrome (bpes) and additional features expands the phenotype associated with mutations in kat6b. Am. J. Med. Genet. A 2014, 164A, 950–957. [Google Scholar] [CrossRef] [PubMed]
- Kennedy, J.; Goudie, D.; Blair, E.; Chandler, K.; Joss, S.; Mckay, V.; Green, A.; Armstrong, R.; Lees, M.; Kamien, B.; et al. Kat6a syndrome: Genotype-phenotype correlation in 76 patients with pathogenic kat6a variants. Genet. Med. 2019, 21, 850–860. [Google Scholar] [CrossRef] [PubMed]
- Brea-Fernandez, A.; Dacruz, D.; Eiris, J.; Barros, F.; Carracedo, A. Novel truncating variants expand the phenotypic spectrum of kat6b-related disorders. Am. J. Med. Genet. A 2019, 179, 290–294. [Google Scholar] [CrossRef] [PubMed]
- Alkhateeb, A.; Alazaizeh, W. A novel de novo frameshift mutation in kat6a identified by whole exome sequencing. J. Pediatr. Genet. 2019, 8, 10–14. [Google Scholar]
- Marji, F.P.; Hall, J.A.; Anstadt, E.; Madan-Khetarpal, S.; Goldstein, J.A.; Losee, J.E. A novel frameshift mutation in kat6a is associated with pancraniosynostosis. J. Pediatr. Genet. 2021, 10, 81–84. [Google Scholar] [CrossRef]
- Urreizti, R.; Lopez-Martin, E.; Martinez-Monseny, A.; Pujadas, M.; Castilla-Vallmanya, L.; Perez-Jurado, L.A.; Serrano, M.; Natera-De, B.D.; Martinez-Delgado, B.; Posada-De-La-Paz, M.; et al. Five new cases of syndromic intellectual disability due to kat6a mutations: Widening the molecular and clinical spectrum. Orphanet J. Rare Dis. 2020, 15, 44. [Google Scholar] [CrossRef]
- Lin, Y.F.; Lin, T.C.; Kirby, R.; Weng, H.Y.; Liu, Y.M.; Niu, D.M.; Tsai, S.F.; Yang, C.F. Diagnosis of arboleda-tham syndrome by whole genome sequencing in an asian boy with severe developmental delay. Mol. Genet. Metab. Rep. 2020, 25, 100686. [Google Scholar] [CrossRef]
- Bae, S.; Yang, A.; Kim, J.; Lee, H.J.; Park, H.K. Identification of a novel kat6a variant in an infant presenting with facial dysmorphism and developmental delay: A case report and literature review. BMC Med. Genom. 2021, 14, 297. [Google Scholar] [CrossRef]
- Korakavi, N.; Bupp, C.; Grysko, B.; Juusola, J.; Borta, C.; Madura, C. First case of pan-suture craniosynostosis due to de novo mosaic kat6a mutation. Childs Nerv. Syst. 2022, 38, 173–177. [Google Scholar] [CrossRef]
- Trinh, J.; Huning, I.; Yuksel, Z.; Baalmann, N.; Imhoff, S.; Klein, C.; Rolfs, A.; Gillessen-Kaesbach, G.; Lohmann, K. A kat6a variant in a family with autosomal dominantly inherited microcephaly and developmental delay. J. Hum. Genet. 2018, 63, 997–1001. [Google Scholar] [CrossRef] [PubMed]
- Efthymiou, S.; Salpietro, V.; Bettencourt, C.; Houlden, H. Paroxysmal movement disorder and epilepsy caused by a de novo truncating mutation in kat6a. J. Pediatr. Genet. 2018, 7, 114–116. [Google Scholar] [CrossRef] [PubMed]
- Jiang, M.; Yang, L.; Wu, J.; Xiong, F.; Li, J. A de novo heterozygous variant in kat6a is associated with a newly named neurodevelopmental disorder arboleda-tham syndrome-a case report. Transl. Pediatr. 2021, 10, 1748–1754. [Google Scholar] [CrossRef] [PubMed]
- Kool, M.; Jones, D.T.; Jager, N.; Northcott, P.A.; Pugh, T.J.; Hovestadt, V.; Piro, R.M.; Esparza, L.A.; Markant, S.L.; Remke, M.; et al. Genome sequencing of shh medulloblastoma predicts genotype-related response to smoothened inhibition. Cancer Cell 2014, 25, 393–405. [Google Scholar] [CrossRef] [PubMed]
- Aiello, G.; Ballabio, C.; Ruggeri, R.; Fagnocchi, L.; Anderle, M.; Morassut, I.; Caron, D.; Garilli, F.; Gianno, F.; Giangaspero, F.; et al. Truncated brpf1 cooperates with smoothened to promote adult shh medulloblastoma. Cell Rep. 2019, 29, 4036–4052. [Google Scholar] [CrossRef]
- Xia, M.; Chen, H.; Chen, T.; Xue, P.; Dong, X.; Lin, Y.; Ma, D.; Zhou, W.; Shi, W.; Li, H. Transcriptional networks identify brpf1 as a potential drug target based on inflammatory signature in primary lower-grade gliomas. Front. Oncol. 2021, 11, 766656. [Google Scholar] [CrossRef]
- Cheng, C.L.; Tsang, F.H.; Wei, L.; Chen, M.; Chin, D.W.; Shen, J.; Law, C.T.; Lee, D.; Wong, C.C.; Ng, I.O.; et al. Bromodomain-containing protein brpf1 is a therapeutic target for liver cancer. Commun. Biol. 2021, 4, 888. [Google Scholar] [CrossRef]
- Sole, C.; Goicoechea, I.; Goni, A.; Schramm, M.; Armesto, M.; Arestin, M.; Manterola, L.; Tellaetxe, M.; Alberdi, A.; Nogueira, L.; et al. The urinary transcriptome as a source of biomarkers for prostate cancer. Cancers 2020, 12, 513. [Google Scholar] [CrossRef]
- Akinsiku, O.E.; Soremekun, O.S.; Olotu, F.A.; Soliman, M. Exploring the role of asp1116 in selective drug targeting of crebcamp- responsive element-binding protein implicated in prostate cancer. Comb. Chem. High Throughput Screen 2020, 23, 178–184. [Google Scholar] [CrossRef]
- Zack, T.I.; Schumacher, S.E.; Carter, S.L.; Cherniack, A.D.; Saksena, G.; Tabak, B.; Lawrence, M.S.; Zhang, C.; Wala, J.; Mermel, C.H.; et al. Pan-cancer patterns of somatic copy number alteration. Nat. Genet. 2013, 45, 1134–1140. [Google Scholar] [CrossRef]
- Zhu, J.; Sammons, M.A.; Donahue, G.; Dou, Z.; Vedadi, M.; Getlik, M.; Barsyte-Lovejoy, D.; Al-Awar, R.; Katona, B.W.; Shilatifard, A.; et al. Gain-of-function p53 mutants co-opt chromatin pathways to drive cancer growth. Nature 2015, 525, 206–211. [Google Scholar] [CrossRef] [PubMed]
- Baell, J.B.; Leaver, D.J.; Hermans, S.J.; Kelly, G.L.; Brennan, M.S.; Downer, N.L.; Nguyen, N.; Wichmann, J.; Mcrae, H.M.; Yang, Y.; et al. Inhibitors of histone acetyltransferases kat6a/b induce senescence and arrest tumour growth. Nature 2018, 560, 253–257. [Google Scholar] [CrossRef] [PubMed]
- Kang, K.A.; Piao, M.J.; Ryu, Y.S.; Kang, H.K.; Chang, W.Y.; Keum, Y.S.; Hyun, J.W. Interaction of dna demethylase and histone methyltransferase upregulates nrf2 in 5-fluorouracil-resistant colon cancer cells. Oncotarget 2016, 7, 40594–40620. [Google Scholar] [CrossRef]
- Imamura, T.; Kakazu, N.; Hibi, S.; Morimoto, A.; Fukushima, Y.; Ijuin, I.; Hada, S.; Kitabayashi, I.; Abe, T.; Imashuku, S. Rearrangement of the moz gene in pediatric therapy-related myelodysplastic syndrome with a novel chromosomal translocation t(2;8)(p23;p11). Genes Chromosomes Cancer 2003, 36, 413–419. [Google Scholar] [CrossRef]
- Iizuka, M.; Takahashi, Y.; Mizzen, C.A.; Cook, R.G.; Fujita, M.; Allis, C.D.; Frierson, H.J.; Fukusato, T.; Smith, M.M. Histone acetyltransferase hbo1: Catalytic activity, cellular abundance, and links to primary cancers. Gene 2009, 436, 108–114. [Google Scholar] [CrossRef]
- Clark, J.; Edwards, S.; John, M.; Flohr, P.; Gordon, T.; Maillard, K.; Giddings, I.; Brown, C.; Bagherzadeh, A.; Campbell, C.; et al. Identification of amplified and expressed genes in breast cancer by comparative hybridization onto microarrays of randomly selected cdna clones. Genes Chromosomes Cancer 2002, 34, 104–114. [Google Scholar] [CrossRef]
- Hyman, E.; Kauraniemi, P.; Hautaniemi, S.; Wolf, M.; Mousses, S.; Rozenblum, E.; Ringner, M.; Sauter, G.; Monni, O.; Elkahloun, A.; et al. Impact of dna amplification on gene expression patterns in breast cancer. Cancer Res. 2002, 62, 6240–6245. [Google Scholar] [PubMed]
- Macpherson, L.; Anokye, J.; Yeung, M.M.; Lam, E.; Chan, Y.C.; Weng, C.F.; Yeh, P.; Knezevic, K.; Butler, M.S.; Hoegl, A.; et al. Hbo1 is required for the maintenance of leukaemia stem cells. Nature 2020, 577, 266–270. [Google Scholar] [CrossRef] [PubMed]
- Gao, Y.Y.; Ling, Z.Y.; Zhu, Y.R.; Shi, C.; Wang, Y.; Zhang, X.Y.; Zhang, Z.Q.; Jiang, Q.; Chen, M.B.; Yang, S.; et al. The histone acetyltransferase hbo1 functions as a novel oncogenic gene in osteosarcoma. Theranostics 2021, 11, 4599–4615. [Google Scholar] [CrossRef]
- Zhong, W.; Liu, H.; Deng, L.; Chen, G.; Liu, Y. Hbo1 overexpression is important for hepatocellular carcinoma cell growth. Cell Death Dis. 2021, 12, 549. [Google Scholar] [CrossRef]
- Shatnawi, A.; Abu, R.D.; Frigo, D.E. Roles of the tumor suppressor inhibitor of growth family member 4 (ing4) in cancer. Adv. Cancer Res. 2021, 152, 225–262. [Google Scholar] [PubMed]
- Coles, A.H.; Gannon, H.; Cerny, A.; Kurt-Jones, E.; Jones, S.N. Inhibitor of growth-4 promotes ikappab promoter activation to suppress nf-kappab signaling and innate immunity. Proc. Natl. Acad. Sci. USA 2010, 107, 11423–11428. [Google Scholar] [CrossRef] [PubMed]
- Klironomos, G.; Bravou, V.; Papachristou, D.J.; Gatzounis, G.; Varakis, J.; Parassi, E.; Repanti, M.; Papadaki, H. Loss of inhibitor of growth (ing-4) is implicated in the pathogenesis and progression of human astrocytomas. Brain Pathol. 2010, 20, 490–497. [Google Scholar] [CrossRef] [PubMed]
- Ren, Y.; Zhao, S.; Chen, H.; Fu, Y.M.; Zhao, B. Association between the expression of inhibitor of growth family member 4 and the progression of clear cell renal carcinoma. Oncol. Lett. 2017, 14, 2453–2457. [Google Scholar] [CrossRef] [PubMed]
- Shao, B.; Liu, E. Expression of ing4 is negatively correlated with cellular proliferation and microvessel density in human glioma. Oncol. Lett. 2017, 14, 3663–3668. [Google Scholar] [CrossRef] [PubMed]
- Qian, F.; Hu, Q.; Tian, Y.; Wu, J.; Li, D.; Tao, M.; Qin, L.; Shen, B.; Xie, Y. Ing4 suppresses hepatocellular carcinoma via a nf-kappab/mir-155/foxo3a signaling axis. Int. J. Biol. Sci. 2019, 15, 369–385. [Google Scholar] [CrossRef]
- Zhang, R.; Jin, J.; Shi, J.; Hou, Y. Ings are potential drug targets for cancer. J. Cancer Res. Clin. Oncol. 2017, 143, 189–197. [Google Scholar] [CrossRef]
- Zheng, H.C.; Xia, P.; Xu, X.Y.; Takahashi, H.; Takano, Y. The nuclear to cytoplasmic shift of ing5 protein during colorectal carcinogenesis with their distinct links to pathologic behaviors of carcinomas. Hum. Pathol. 2011, 42, 424–433. [Google Scholar] [CrossRef]
- Li, X.; Nishida, T.; Noguchi, A.; Zheng, Y.; Takahashi, H.; Yang, X.; Masuda, S.; Takano, Y. Decreased nuclear expression and increased cytoplasmic expression of ing5 may be linked to tumorigenesis and progression in human head and neck squamous cell carcinoma. J. Cancer Res. Clin. Oncol. 2010, 136, 1573–1583. [Google Scholar] [CrossRef]
- Mishima, Y.; Wang, C.; Miyagi, S.; Saraya, A.; Hosokawa, H.; Mochizuki-Kashio, M.; Nakajima-Takagi, Y.; Koide, S.; Negishi, M.; Sashida, G.; et al. Histone acetylation mediated by brd1 is crucial for cd8 gene activation during early thymocyte development. Nat. Commun. 2014, 5, 5872. [Google Scholar] [CrossRef]
- Nebral, K.; Denk, D.; Attarbaschi, A.; Konig, M.; Mann, G.; Haas, O.A.; Strehl, S. Incidence and diversity of pax5 fusion genes in childhood acute lymphoblastic leukemia. Leukemia 2009, 23, 134–143. [Google Scholar] [CrossRef] [PubMed]
- Nyegaard, M.; Severinsen, J.E.; Als, T.D.; Hedemand, A.; Straarup, S.; Nordentoft, M.; Mcquillin, A.; Bass, N.; Lawrence, J.; Thirumalai, S.; et al. Support of association between brd1 and both schizophrenia and bipolar affective disorder. Am. J. Med. Genet. B Neuropsychiatr. Genet 2010, 153B, 582–591. [Google Scholar] [CrossRef] [PubMed]
- Yan, K.; You, L.; Degerny, C.; Ghorbani, M.; Liu, X.; Chen, L.; Li, L.; Miao, D.; Yang, X.J. The chromatin regulator brpf3 preferentially activates the hbo1 acetyltransferase but is dispensable for mouse development and survival. J. Biol. Chem. 2016, 291, 2647–2663. [Google Scholar] [CrossRef] [PubMed]
- You, J.S.; Jones, P.A. Cancer genetics and epigenetics: Two sides of the same coin? Cancer Cell 2012, 22, 9–20. [Google Scholar] [CrossRef]
- Shen, H.; Laird, P.W. Interplay between the cancer genome and epigenome. Cell 2013, 153, 38–55. [Google Scholar] [CrossRef] [PubMed]
- Qiu, Y.; Liu, L.; Zhao, C.; Han, C.; Li, F.; Zhang, J.; Wang, Y.; Li, G.; Mei, Y.; Wu, M.; et al. Combinatorial readout of unmodified h3r2 and acetylated h3k14 by the tandem phd finger of moz reveals a regulatory mechanism for hoxa9 transcription. Genes Dev. 2012, 26, 1376–1391. [Google Scholar] [CrossRef]
- Romero, F.A.; Taylor, A.M.; Crawford, T.D.; Tsui, V.; Cote, A.; Magnuson, S. Disrupting acetyl-lysine recognition: Progress in the development of bromodomain inhibitors. J. Med. Chem. 2016, 59, 1271–1298. [Google Scholar] [CrossRef]
- Palmer, W.S.; Poncet-Montange, G.; Liu, G.; Petrocchi, A.; Reyna, N.; Subramanian, G.; Theroff, J.; Yau, A.; Kost-Alimova, M.; Bardenhagen, J.P.; et al. Structure-guided design of iacs-9571, a selective high-affinity dual trim24-brpf1 bromodomain inhibitor. J. Med. Chem. 2016, 59, 1440–1454. [Google Scholar] [CrossRef]
- Moustakim, M.; Clark, P.; Hay, D.A.; Dixon, D.J.; Brennan, P.E. Chemical probes and inhibitors of bromodomains outside the bet family. Medchemcomm 2016, 7, 2246–2264. [Google Scholar] [CrossRef]
- Clegg, M.A.; Tomkinson, N.; Prinjha, R.K.; Humphreys, P.G. Advancements in the development of non-bet bromodomain chemical probes. Chemmedchem 2019, 14, 362–385. [Google Scholar] [CrossRef]
- Bamborough, P.; Barnett, H.A.; Becher, I.; Bird, M.J.; Chung, C.W.; Craggs, P.D.; Demont, E.H.; Diallo, H.; Fallon, D.J.; Gordon, L.J.; et al. Gsk6853, a chemical probe for inhibition of the brpf1 bromodomain. ACS Med. Chem. Lett. 2016, 7, 552–557. [Google Scholar] [CrossRef] [PubMed]
- Igoe, N.; Bayle, E.D.; Tallant, C.; Fedorov, O.; Meier, J.C.; Savitsky, P.; Rogers, C.; Morias, Y.; Scholze, S.; Boyd, H.; et al. Design of a chemical probe for the bromodomain and plant homeodomain finger-containing (brpf) family of proteins. J. Med. Chem. 2017, 60, 6998–7011. [Google Scholar] [CrossRef] [PubMed]
- Bennett, J.; Fedorov, O.; Tallant, C.; Monteiro, O.; Meier, J.; Gamble, V.; Savitsky, P.; Nunez-Alonso, G.A.; Haendler, B.; Rogers, C.; et al. Discovery of a chemical tool inhibitor targeting the bromodomains of trim24 and brpf. J. Med. Chem. 2016, 59, 1642–1647. [Google Scholar] [CrossRef] [PubMed]
- Ghazy, E.; Zeyen, P.; Herp, D.; Hugle, M.; Schmidtkunz, K.; Erdmann, F.; Robaa, D.; Schmidt, M.; Morales, E.R.; Romier, C.; et al. Design, synthesis, and biological evaluation of dual targeting inhibitors of histone deacetylase 6/8 and bromodomain brpf1. Eur. J. Med. Chem. 2020, 200, 112338. [Google Scholar] [CrossRef]
- Xiang, Q.; Luo, G.; Zhang, C.; Hu, Q.; Wang, C.; Wu, T.; Xu, H.; Hu, J.; Zhuang, X.; Zhang, M.; et al. Discovery, optimization and evaluation of 1-(indolin-1-yl)ethan-1-ones as novel selective trim24/brpf1 bromodomain inhibitors. Eur. J. Med. Chem. 2022, 236, 114311. [Google Scholar] [CrossRef]
- Bouche, L.; Christ, C.D.; Siegel, S.; Fernandez-Montalvan, A.E.; Holton, S.J.; Fedorov, O.; Ter Laak, A.; Sugawara, T.; Stockigt, D.; Tallant, C.; et al. Benzoisoquinolinediones as potent and selective inhibitors of brpf2 and taf1/taf1l bromodomains. J. Med. Chem. 2017, 60, 4002–4022. [Google Scholar] [CrossRef]




Publisher’s Note: MDPI stays neutral with regard to jurisdictional claims in published maps and institutional affiliations. |
© 2022 by the authors. Licensee MDPI, Basel, Switzerland. This article is an open access article distributed under the terms and conditions of the Creative Commons Attribution (CC BY) license (https://creativecommons.org/licenses/by/4.0/).
Share and Cite
Zu, G.; Liu, Y.; Cao, J.; Zhao, B.; Zhang, H.; You, L. BRPF1-KAT6A/KAT6B Complex: Molecular Structure, Biological Function and Human Disease. Cancers 2022, 14, 4068. https://doi.org/10.3390/cancers14174068
Zu G, Liu Y, Cao J, Zhao B, Zhang H, You L. BRPF1-KAT6A/KAT6B Complex: Molecular Structure, Biological Function and Human Disease. Cancers. 2022; 14(17):4068. https://doi.org/10.3390/cancers14174068
Chicago/Turabian StyleZu, Gaoyu, Ying Liu, Jingli Cao, Baicheng Zhao, Hang Zhang, and Linya You. 2022. "BRPF1-KAT6A/KAT6B Complex: Molecular Structure, Biological Function and Human Disease" Cancers 14, no. 17: 4068. https://doi.org/10.3390/cancers14174068
APA StyleZu, G., Liu, Y., Cao, J., Zhao, B., Zhang, H., & You, L. (2022). BRPF1-KAT6A/KAT6B Complex: Molecular Structure, Biological Function and Human Disease. Cancers, 14(17), 4068. https://doi.org/10.3390/cancers14174068

