[6]-Gingerol-Derived Semi-Synthetic Compound SSi6 Inhibits Tumor Growth and Metastatic Dissemination in Triple-Negative Breast Cancer Xenograft Models
Abstract
Simple Summary
Abstract
1. Introduction
2. Materials and Methods
2.1. Isolation, Synthesis and Purification
2.2. Chemical
2.3. Cell Lines
2.4. In Vitro Assays
2.4.1. Viability
2.4.2. Cytotoxicity by Colonies
2.5. In Vivo Studies
2.5.1. Acute Toxicity and Tolerance Assays
2.5.2. Histological Analyses
2.5.3. Orthotopic Xenograft Model—Without Primary Tumor Resection
2.5.4. Metastasis Xenograft Model—Primary Tumor Resection
2.5.5. In Vivo Bioluminescence Imaging
2.5.6. Bioluminescence Imaging of Ex Vivo Organs
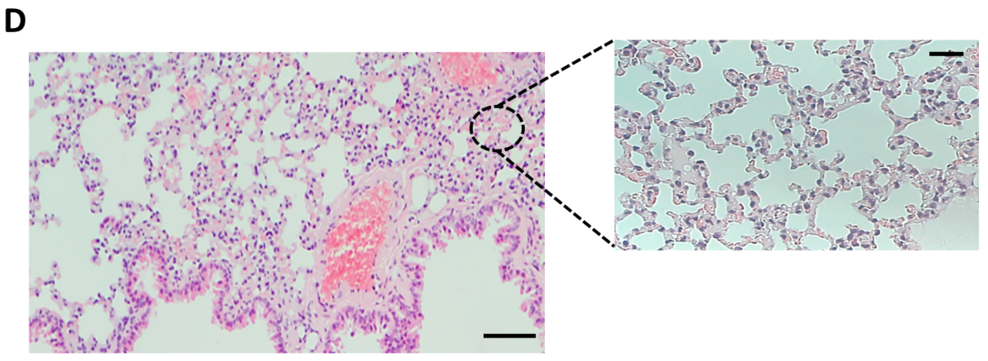
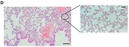
2.5.7. Histopathology
2.6. Statistics
3. Results
3.1. Effect of SSi6 on Cytotoxicity and Viability in TNBC Cell Lines: In Vitro Assays
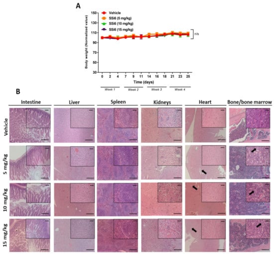
3.2. SSi6 Doses No Provoke Toxic Effects on FVB Mice
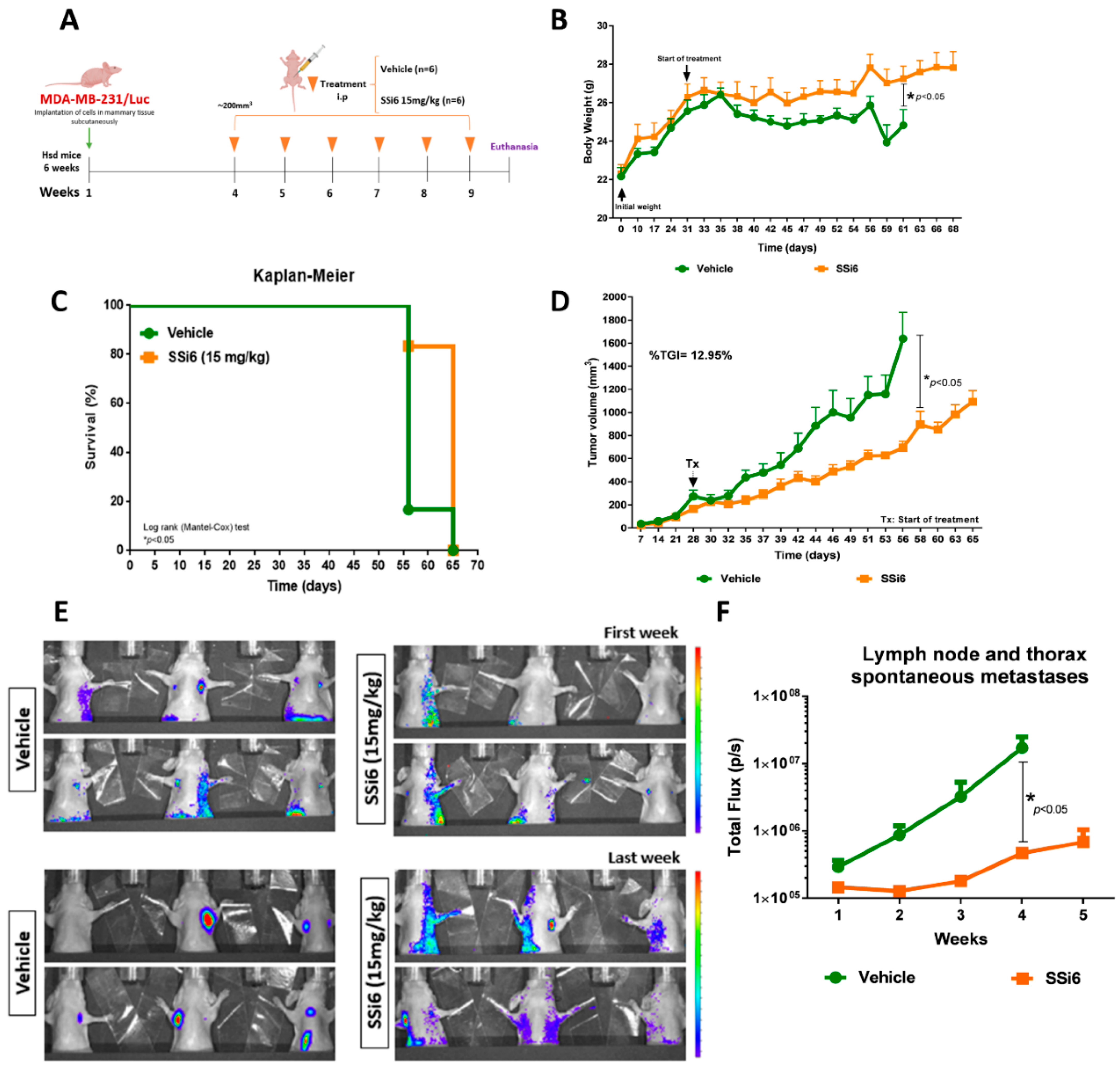
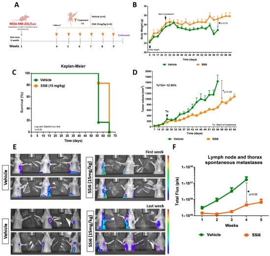
3.3. SSi6 Retards Tumor Growth and Metastatic Spontaneous Progression of MDA-MB-231 Cells
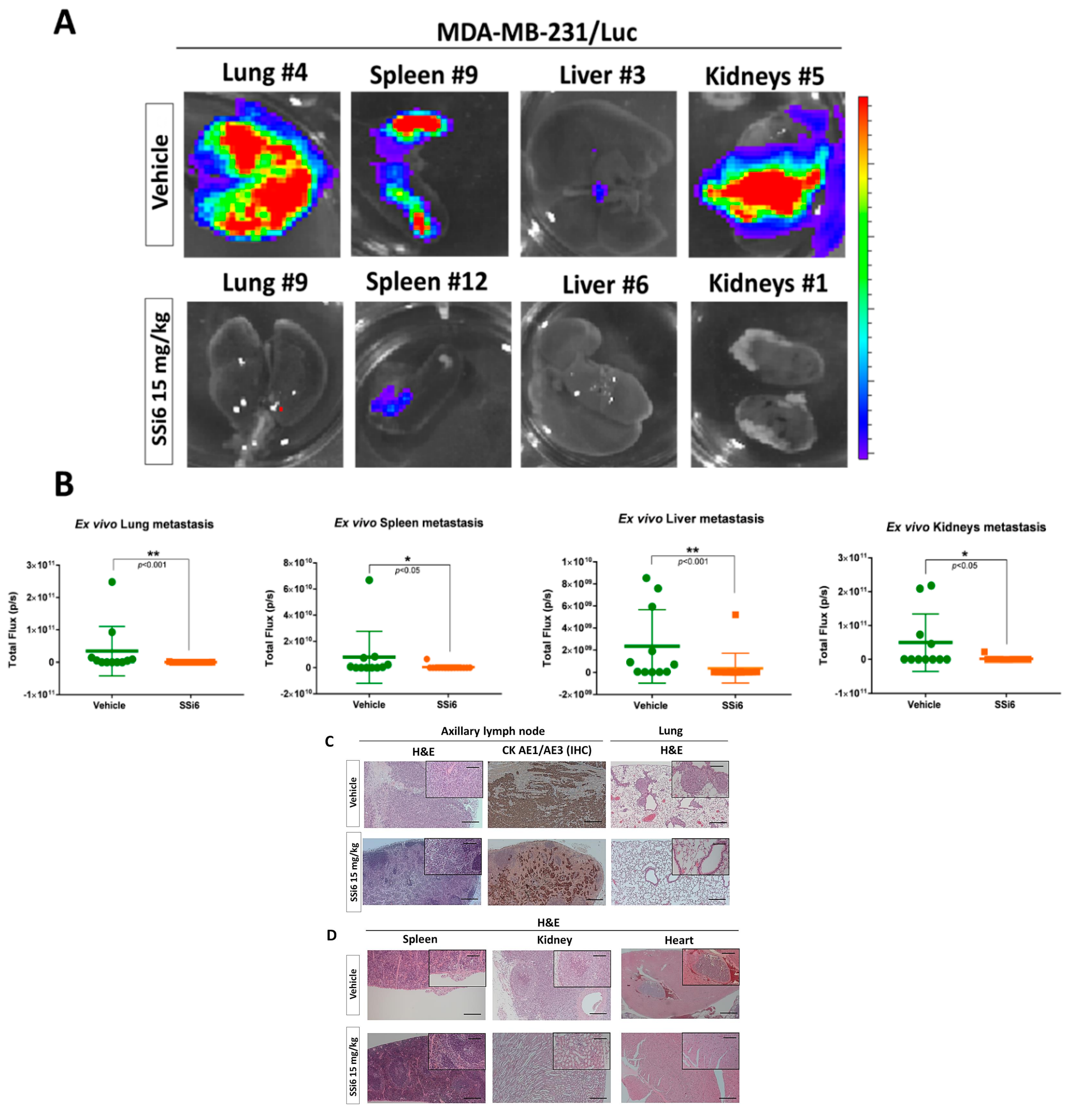
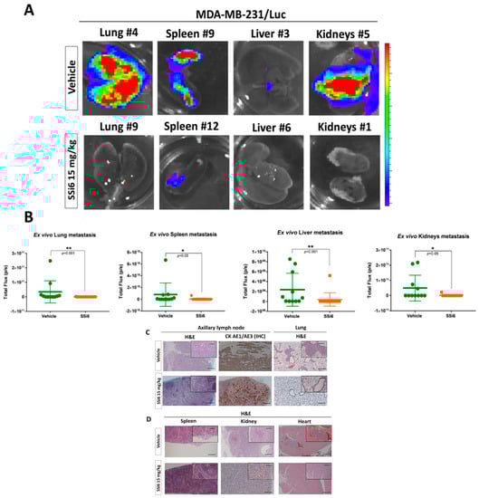
3.4. SSi6 Blocks the Progression of the Multi-Organ Metastases: Xenograft Model with Tumor Resection
4. Discussion
5. Conclusions
Supplementary Materials
Author Contributions
Funding
Institutional Review Board Statement
Informed Consent Statement
Data Availability Statement
Acknowledgments
Conflicts of Interest
References
- Bray, F.; Ferlay, J.; Soerjomataram, I.; Siegel, R.L.; Torre, L.A.; Jemal, A. Global cancer statistics 2018: GLOBOCAN estimates of incidence and mortality worldwide for 36 cancers in 185 countries. CA A Cancer J. Clin. 2018, 68, 394–424. [Google Scholar] [CrossRef] [PubMed]
- Bennett, J.E.; Stevens, G.A.; Mathers, C.D.; Bonita, R.; Rehm, J.; Kruk, M.E.; Riley, L.M.; Dain, K.; Kengne, A.P.; Chalkidou, K.; et al. NCD Countdown 2030: Worldwide trends in non-communicable disease mortality and progress towards Sustainable Development Goal target 3.4. Lancet 2018, 392, 1072–1088. [Google Scholar] [CrossRef]
- Siegel, R.L.; Miller, K.D.; Jemal, A. Cancer statistics, 2020. CA Cancer J. Clin. 2020, 70, 7–30. [Google Scholar] [CrossRef] [PubMed]
- Wang, H.; Naghavi, M.; Allen, C.; Barber, R.M.; Bhutta, Z.A.; Carter, A.; Casey, D.C.; Charlson, F.J.; Chen, A.Z.; Coates, M.M.; et al. Global, regional, and national life expectancy, all-cause mortality, and cause-specific mortality for 249 causes of death, 1980–2015: A systematic analysis for the Global Burden of Disease Study 2015. Lancet 2016, 388, 1459–1544. [Google Scholar] [CrossRef]
- Tsang, J.Y.S.; Tse, G.M. Molecular Classification of Breast Cancer. Adv. Anat. Pathol. 2020, 27, 27–35. [Google Scholar] [CrossRef]
- Kim, J.-Y.; Park, K.; Lee, E.; Hyun Jung, H.; Seok Ahn, J.; Im, Y.-H.; Park, W.-Y.; Hee Park, Y. The effect of androgen receptor expression on clinical characterization of metastatic breast cancer. Oncotarget 2017, 8, 8693. [Google Scholar] [CrossRef][Green Version]
- Yu, Q.; Niu, Y.; Liu, N.; Zhang, J.Z.; Liu, T.J.; Zhang, R.J.; Wang, S.L.; Ding, X.M.; Xiao, X.Q. Expression of androgen receptor in breast cancer and its significance as a prognostic factor. Ann. Oncol. 2011, 22, 1288–1294. [Google Scholar] [CrossRef]
- Giovannelli, P.; Di Donato, M.; Galasso, G.; Di Zazzo, E.; Bilancio, A.; Migliaccio, A. The Androgen Receptor in Breast Cancer. Front. Endocrinol. 2018, 9, 492. [Google Scholar] [CrossRef]
- Nagini, S. Breast Cancer: Current Molecular Therapeutic Targets and New Players. Anti-Cancer Agents Med. Chem. 2017, 17, 152–163. [Google Scholar] [CrossRef]
- Gerratana, L.; Basile, D.; Buono, G.; De Placido, S.; Giuliano, M.; Minichillo, S.; Coinu, A.; Martorana, F.; De Santo, I.; Del Mastro, L.; et al. Androgen receptor in triple negative breast cancer: A potential target for the targetless subtype. Cancer Treat. Rev. 2018, 68, 102–110. [Google Scholar] [CrossRef]
- Giovannelli, P.; Di Donato, M.; Galasso, G.; Di Zazzo, E.; Medici, N.; Bilancio, A.; Migliaccio, A.; Castoria, G. Breast cancer stem cells: The role of sex steroid receptors. World J. Stem. Cells 2019, 11, 594–603. [Google Scholar] [CrossRef]
- Bhatt, J.R.; Klotz, L. Overtreatment in cancer—Is it a problem? Expert. Opin. Pharmacother. 2016, 17, 1–5. [Google Scholar] [CrossRef]
- Rakha, E.A.; Chan, S. Metastatic Triple-negative Breast Cancer. Clin. Oncol. 2011, 23, 587–600. [Google Scholar] [CrossRef]
- Ahn, S.G.; Lee, H.M.; Cho, S.H.; Lee, S.A.; Hwang, S.H.; Jeong, J.; Lee, H.D. Prognostic factors for patients with bone-only metastasis in breast cancer. Yonsei Med. J. 2013, 54, 1168–1177. [Google Scholar] [CrossRef] [PubMed]
- Longley, D.B.; Johnston, P.G. Molecular mechanisms of drug resistance. J. Pathol. 2005, 205, 275–292. [Google Scholar] [CrossRef] [PubMed]
- O’Driscoll, L.; Clynes, M. Biomarkers and multiple drug resistance in breast cancer. Curr. Cancer Drug Targets 2006, 6, 365–384. [Google Scholar] [CrossRef] [PubMed]
- Nedungadi, D.; Binoy, A.; Pandurangan, N.; Pal, S.; Nair, B.G.; Mishra, N. 6-Shogaol induces caspase-independent paraptosis in cancer cells via proteasomal inhibition. Exp. Cell Res. 2018, 364, 243–251. [Google Scholar] [CrossRef]
- de Lima Silva, W.C.; Conti, R.; de Almeida, L.C.; Morais, P.A.B.; Borges, K.B.; Júnior, V.L.; Costa-Lotufo, L.V.; de Souza Borges, W. Novel [6]-gingerol Triazole Derivatives and their Antiproliferative Potential against Tumor Cells. Curr. Top. Med. Chem. 2020, 20, 161–169. [Google Scholar] [CrossRef]
- Rollas, S.; Küçükgüzel, S.G. Biological activities of hydrazone derivatives. Molecules 2007, 12, 1910–1939. [Google Scholar] [CrossRef]
- Verma, G.; Marella, A.; Shaquiquzzaman, M.; Akhtar, M.; Ali, M.R.; Alam, M.M. A review exploring biological activities of hydrazones. J. Pharm. Bioallied Sci. 2014, 6, 69–80. [Google Scholar] [CrossRef]
- Luna-Dulcey, L.; da Silva, J.A.; Cominetti, M.R. SSi6 promotes cell death by apoptosis through cell cycle arrest and inhibits migration and invasion of MDA-MB-231 human breast cancer cells. Anti-Cancer Drugs 2020, 31, 35–43. [Google Scholar] [CrossRef]
- Luna-Dulcey, L.; Tomasin, R.; Naves, M.A.; da Silva, J.A.; Cominetti, M.R. Autophagy-dependent apoptosis is triggered by a semi-synthetic [6]-gingerol analogue in triple negative breast cancer cells. Oncotarget 2018, 9, 30787–30804. [Google Scholar] [CrossRef] [PubMed]
- Villalvilla, A.; da Silva, J.A.; Largo, R.; Gualillo, O.; Vieira, P.C.; Herrero-Beaumont, G.; Gómez, R. 6-Shogaol inhibits chondrocytes’ innate immune responses and cathepsin-K activity. Mol. Nutr. Food Res. 2014, 58, 256–266. [Google Scholar] [CrossRef] [PubMed]
- Zagorac, I.; Fernandez-Gaitero, S.; Penning, R.; Post, H.; Bueno, M.J.; Mouron, S.; Manso, L.; Morente, M.M.; Alonso, S.; Serra, V.; et al. In vivo phosphoproteomics reveals kinase activity profiles that predict treatment outcome in triple-negative breast cancer. Nat. Commun. 2018, 9, 3501. [Google Scholar] [CrossRef]
- Navarro, P.; Bueno, M.J.; Zagorac, I.; Mondejar, T.; Sanchez, J.; Mourón, S.; Muñoz, J.; Gómez-López, G.; Jimenez-Renard, V.; Mulero, F.; et al. Targeting Tumor Mitochondrial Metabolism Overcomes Resistance to Antiangiogenics. Cell Rep. 2016, 15, 2705–2718. [Google Scholar] [CrossRef]
- de Camargo, L.C.B.; Guaddachi, F.; Bergerat, D.; Ourari, N.; Coillard, L.; Parietti, V.; Le Bras, M.; Lehmann-Che, J.; Jauliac, S. Extracellular vesicles produced by NFAT3-expressing cells hinder tumor growth and metastatic dissemination. Sci. Rep. 2020, 10, 8964. [Google Scholar] [CrossRef] [PubMed]
- Carneiro, M.L.B.; Lopes, C.A.P.; Miranda-Vilela, A.L.; Joanitti, G.A.; da Silva, I.C.R.; Mortari, M.R.; de Souza, A.R.; Báo, S.N. Acute and subchronic toxicity of the antitumor agent rhodium (II) citrate in Balb/c mice after intraperitoneal administration. Toxicol. Rep. 2015, 2, 1086–1100. [Google Scholar] [CrossRef] [PubMed]
- Nair, A.B.; Jacob, S. A simple practice guide for dose conversion between animals and human. J. Basic Clin. Pharm. 2016, 7, 27–31. [Google Scholar] [CrossRef]
- Kuo, M.C.; Kothari, A.N.; Kuo, P.C.; Mi, Z. Cancer stemness in bone marrow micrometastases of human breast cancer. Surgery 2018, 163, 330–335. [Google Scholar] [CrossRef]
- Mauch, P.; Constine, L.; Greenberger, J.; Knospe, W.; Sullivan, J.; Liesveld, J.L.; Deeg, H.J. Hematopoietic stem cell compartment: Acute and late effects of radiation therapy and chemotherapy. Int. J. Radiat. Oncol. Biol. Phys. 1995, 31, 1319–1339. [Google Scholar] [CrossRef]
- Tohme, S.; Simmons, R.L.; Tsung, A. Surgery for Cancer: A Trigger for Metastases. Cancer Res. 2017, 77, 1548–1552. [Google Scholar] [CrossRef] [PubMed]
- Fares, J.; Fares, M.Y.; Khachfe, H.H.; Salhab, H.A.; Fares, Y. Molecular principles of metastasis: A hallmark of cancer revisited. Signal Transduct. Target. Ther. 2020, 5, 28. [Google Scholar] [CrossRef]
- Bao, B.; Prasad, A.S. Targeting CSC in a Most Aggressive Subtype of Breast Cancer TNBC. Adv. Exp. Med. Biol. 2019, 1152, 311–334. [Google Scholar] [CrossRef]
- Singh, J.; Asad, S.; Zhang, Y.; Nock, W.; Adams, E.; Damicis, A.; Ramaswamy, B.; Williams, N.; Parsons, H.A.; Adalsteinsson, V.A.; et al. Aggressive Subsets of Metastatic Triple Negative Breast Cancer. Clin. Breast Cancer 2020, 20, e20–e26. [Google Scholar] [CrossRef] [PubMed]
- Dawson, S.J.; Provenzano, E.; Caldas, C. Triple negative breast cancers: Clinical and prognostic implications. Eur. J. Cancer 2009, 45 (Suppl. 1), 27–40. [Google Scholar] [CrossRef]
- Ali, B.H.; Blunden, G.; Tanira, M.O.; Nemmar, A. Some phytochemical, pharmacological and toxicological properties of ginger (Zingiber officinale Roscoe): A review of recent research. Food Chem. Toxicol. Int. J. Publ. Br. Ind. Biol. Res. Assoc. 2008, 46, 409–420. [Google Scholar] [CrossRef] [PubMed]
- Su, P.; Veeraraghavan, V.P.; Krishna Mohan, S.; Lu, W. A ginger derivative, zingerone-a phenolic compound-induces ROS-mediated apoptosis in colon cancer cells (HCT-116). J. Biochem. Mol. Toxicol. 2019, 33, e22403. [Google Scholar] [CrossRef]
- Xu, S.; Zhang, H.; Liu, T.; Yang, W.; Lv, W.; He, D.; Guo, P.; Li, L. 6-Gingerol induces cell-cycle G1-phase arrest through AKT-GSK 3β-cyclin D1 pathway in renal-cell carcinoma. Cancer Chemother. Pharmacol. 2020, 85, 379–390. [Google Scholar] [CrossRef]
- Luo, Y.; Chen, X.; Luo, L.; Zhang, Q.; Gao, C.; Zhuang, X.; Yuan, S.; Qiao, T. [6]-Gingerol enhances the radiosensitivity of gastric cancer via G2/M phase arrest and apoptosis induction. Oncol. Rep. 2018, 39, 2252–2260. [Google Scholar] [CrossRef]
- Rastogi, N.; Duggal, S.; Singh, S.K.; Porwal, K.; Srivastava, V.K.; Maurya, R.; Bhatt, M.L.; Mishra, D.P. Proteasome inhibition mediates p53 reactivation and anti-cancer activity of 6-gingerol in cervical cancer cells. Oncotarget 2015, 6, 43310–43325. [Google Scholar] [CrossRef] [PubMed]
- Zhong, W.; Yang, W.; Qin, Y.; Gu, W.; Xue, Y.; Tang, Y.; Xu, H.; Wang, H.; Zhang, C.; Wang, C.; et al. 6-Gingerol stabilized the p-VEGFR2/VE-cadherin/β-catenin/actin complex promotes microvessel normalization and suppresses tumor progression. J. Exp. Clin. Cancer Res. 2019, 38, 285. [Google Scholar] [CrossRef] [PubMed]
- Martin, A.; Fuzer, A.M.; Becceneri, A.B.; da Silva, J.A.; Tomasin, R.; Denoyer, D.; Kim, S.H.; McIntyre, K.A.; Pearson, H.B.; Yeo, B.; et al. [10]-gingerol induces apoptosis and inhibits metastatic dissemination of triple negative breast cancer in vivo. Oncotarget 2017, 8, 72260–72271. [Google Scholar] [CrossRef] [PubMed]
- Baptista Moreno Martin, A.C.; Tomasin, R.; Luna-Dulcey, L.; Graminha, A.E.; Araújo Naves, M.; Teles, R.H.G.; da Silva, V.D.; da Silva, J.A.; Vieira, P.C.; Annabi, B.; et al. [10]-Gingerol improves doxorubicin anticancer activity and decreases its side effects in triple negative breast cancer models. Cell. Oncol. 2020, 43, 915–929. [Google Scholar] [CrossRef] [PubMed]







| IC50 ± SD * (µM) | |||||||||||
|---|---|---|---|---|---|---|---|---|---|---|---|
| Compound | MDA-MB-231 | MDA-MB-468 | MDA-MB-157 | CAL-120 | HCC1937 | Hs578.T | BT-549 | HCC1143 | HCC38 | HEK-293T ** | SI *** |
| SSi6 | 14.51 ± 2.4 | 29.57 ± 2.9 | 28.5 ± 0.8 | 27.9 ± 3.3 | 26.1 ± 1.9 | 23.1 ± 1.1 | 20.25 ± 0.6 | 30.6 ± 1.2 | 28.9 ± 1.9 | 30.2 ± 1.8 | 2.08 |
| Parameter | Vehicle Group | SSi6 Group | Normal Range | Unit | p-Value |
|---|---|---|---|---|---|
| WBC | 5.78 | 5.78 | 0.80–10.60 | 109/L | n/s |
| Neu# | 5.00 | 2.36 | 0.23–3.60 | 109/L | * p < 0.05 |
| Lym# | 2.28 | 2.82 | 0.60–8.90 | 109/L | n/s |
| Mon# | 0.38 | 0.35 | 0.04–1.40 | 109/L | n/s |
| Eos# | 0.17 | 0.22 | 0.00–0.51 | 109/L | n/s |
| Bas# | 0.05 | 0.04 | 0.00–0.12 | 109/L | n/s |
| Neu% | 58.24 | 39.17 | 6.5–50.0 | % | * p < 0.05 |
| Lym% | 32.58 | 49.38 | 40.0–92.0 | % | * p < 0.001 |
| Mon% | 6.38 | 6.48 | 0.9–18.0 | % | n/s |
| Eos% | 3.02 | 4.20 | 0.0–7.5 | % | n/s |
| Bas% | 0.88 | 0.77 | 0.0–1.5 | % | n/s |
| RBC | 8.41 | 8.16 | 6.50–11.50 | 1012/L | n/s |
| HGB | 13.73 | 13.63 | 11.0–16.5 | g/dL | n/s |
| HCT | 39.65 | 40.92 | 35.0–55.0 | % | n/s |
| MCV | 47.13 | 50.07 | 41.0–55.0 | fL | n/s |
| MCH | 16.33 | 16.68 | 13.0–18.0 | pg | n/s |
| MCHC | 346.17 | 334.67 | 300–360 | g/L | n/s |
| RDW-CV | 14.27 | 16.10 | 12.0–19.0 | % | n/s |
| RDW-SD | 29.42 | 35.80 | 23.0–39.0 | fL | n/s |
| PLT | 756.33 | 358.54 | 400–1600 | 109/L | ** p < 0.001 |
| MPV | 5.77 | 5.93 | 4.0–6.2 | fL | n/s |
Publisher’s Note: MDPI stays neutral with regard to jurisdictional claims in published maps and institutional affiliations. |
© 2021 by the authors. Licensee MDPI, Basel, Switzerland. This article is an open access article distributed under the terms and conditions of the Creative Commons Attribution (CC BY) license (https://creativecommons.org/licenses/by/4.0/).
Share and Cite
Luna-Dulcey, L.; Almada da Silva, J.; Jimenez-Renard, V.; Caleiras, E.; Mouron, S.; Quintela-Fandino, M.; Cominetti, M.R. [6]-Gingerol-Derived Semi-Synthetic Compound SSi6 Inhibits Tumor Growth and Metastatic Dissemination in Triple-Negative Breast Cancer Xenograft Models. Cancers 2021, 13, 2855. https://doi.org/10.3390/cancers13122855
Luna-Dulcey L, Almada da Silva J, Jimenez-Renard V, Caleiras E, Mouron S, Quintela-Fandino M, Cominetti MR. [6]-Gingerol-Derived Semi-Synthetic Compound SSi6 Inhibits Tumor Growth and Metastatic Dissemination in Triple-Negative Breast Cancer Xenograft Models. Cancers. 2021; 13(12):2855. https://doi.org/10.3390/cancers13122855
Chicago/Turabian StyleLuna-Dulcey, Liany, James Almada da Silva, Veronica Jimenez-Renard, Eduardo Caleiras, Silvana Mouron, Miguel Quintela-Fandino, and Marcia R. Cominetti. 2021. "[6]-Gingerol-Derived Semi-Synthetic Compound SSi6 Inhibits Tumor Growth and Metastatic Dissemination in Triple-Negative Breast Cancer Xenograft Models" Cancers 13, no. 12: 2855. https://doi.org/10.3390/cancers13122855
APA StyleLuna-Dulcey, L., Almada da Silva, J., Jimenez-Renard, V., Caleiras, E., Mouron, S., Quintela-Fandino, M., & Cominetti, M. R. (2021). [6]-Gingerol-Derived Semi-Synthetic Compound SSi6 Inhibits Tumor Growth and Metastatic Dissemination in Triple-Negative Breast Cancer Xenograft Models. Cancers, 13(12), 2855. https://doi.org/10.3390/cancers13122855

