Glioblastoma Surgery Imaging—Reporting and Data System: Standardized Reporting of Tumor Volume, Location, and Resectability Based on Automated Segmentations
Abstract
Simple Summary
Abstract
1. Introduction
2. Materials and Methods
2.1. Patients and MR Images
2.2. Manual Tumor Segmentations
2.3. Automated Tumor Segmentations
2.4. Extracted Tumor Features
2.5. Software Module and Standard Report
2.6. Statistical Analysis
3. Results
3.1. Patients
3.2. Agreement in Tumor Features between Manual and Automated Segmentations
3.2.1. Laterality, Contralateral Infiltration, and the Laterality Index
3.2.2. Tumor Volumes
3.2.3. Multifocality and Number of Foci
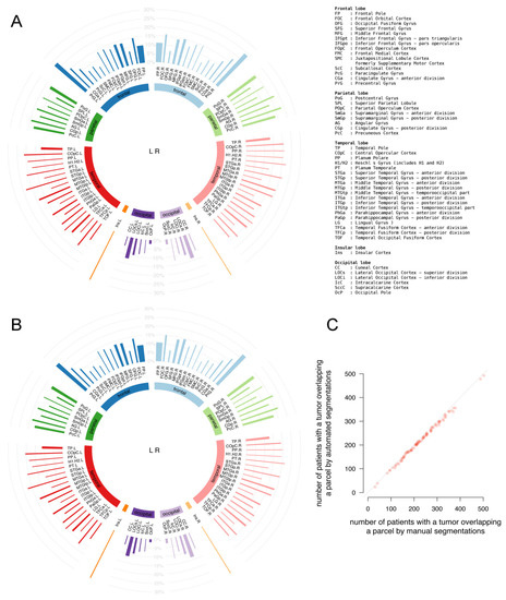
3.2.4. Location Profile of Cortical Parcels
3.2.5. Location Profile of Subcortical Structures
3.2.6. Expected Residual Tumor Volume and Expected Resectability Index
3.2.7. Tumor Probability Map
3.3. Examples of Disagreement between Manual and Automated Segmentations
3.4. GSI-RADS Software and Standard Report
4. Discussion
5. Conclusions
Author Contributions
Funding
Institutional Review Board Statement
Informed Consent Statement
Data Availability Statement
Acknowledgments
Conflicts of Interest
References
- Verduin, M.; Primakov, S.; Compter, I.; Woodruff, H.C.; van Kuijk, S.M.J.; Ramaekers, B.L.T.; Dorsthorst, M.T.; Revenich, E.G.M.; Laan, M.T.; Pegge, S.A.H.; et al. Prognostic and predictive value of integrated qualitative and quantitative magnetic resonance imaging analysis in glioblastoma. Cancers 2021, 13, 722. [Google Scholar] [CrossRef] [PubMed]
- Kickingereder, P.; Burth, S.; Wick, A.; Götz, M.; Eidel, O.; Schlemmer, H.P.; Maier-Hein, K.H.; Wick, W.; Bendszus, M.; Radbruch, A.; et al. Radiomic profiling of glioblastoma: Identifying an imaging predictor of patient survival with improved performance over established clinical and radiologic risk models. Radiology 2016, 280, 880–889. [Google Scholar] [CrossRef] [PubMed]
- Kickingereder, P.; Neuberger, U.; Bonekamp, D.; Piechotta, P.L.; Götz, M.; Wick, A.; Sill, M.; Kratz, A.; Shinohara, R.T.; Jones, D.T.W.; et al. Radiomic subtyping improves disease stratification beyond key molecular, clinical, and standard imaging characteristics in patients with glioblastoma. Neuro-Oncol. 2018, 20, 848–857. [Google Scholar] [CrossRef]
- Graus, F.; Bruna, J.; Pardo, J.; Escudero, D.; Vilas, D.; Barceló, I.; Brell, M.; Pascual, C.; Crespo, J.A.; Erro, E.; et al. Patterns of care and outcome for patients with glioblastoma diagnosed during 2008–2010 in Spain. Neuro-Oncol. 2013, 15, 797–805. [Google Scholar] [CrossRef] [PubMed]
- De Witt Hamer, P.C.; Ho, V.K.Y.; Zwinderman, A.H.; Ackermans, L.; Ardon, H.; Boomstra, S.; Bouwknegt, W.; van den Brink, W.A.; Dirven, C.M.; van der Gaag, N.A.; et al. Between-hospital variation in mortality and survival after glioblastoma surgery in the Dutch Quality Registry for Neuro Surgery. J. Neurooncol. 2019, 144, 313–323. [Google Scholar] [CrossRef]
- Mathiesen, T.; Peredo, I.; Lönn, S. Two-year survival of low-grade and high-grade glioma patients using data from the Swedish Cancer Registry. Acta Neurochir. 2011, 153, 467–471. [Google Scholar] [CrossRef]
- Wöhrer, A.; Waldhör, T.; Heinzl, H.; Hackl, M.; Feichtinger, J.; Gruber-Mösenbacher, U.; Kiefer, A.; Maier, H.; Motz, R.; Reiner-Concin, A.; et al. The Austrian Brain Tumour Registry: A cooperative way to establish a population-based brain tumour registry. J. Neurooncol. 2009, 95, 401–411. [Google Scholar] [CrossRef]
- Arrigo, R.T.; Boakye, M.; Skirboll, S.L. Patterns of care and survival for glioblastoma patients in the Veterans population. J. Neurooncol. 2012, 106, 627–635. [Google Scholar] [CrossRef]
- Sawaya, R.; Hammoud, M.; Schoppa, D.; Hess, K.R.; Wu, S.Z.; Shi, W.M.; Wildrick, D.M. Neurosurgical outcomes in a modern series of 400 craniotomies for treatment of parenchymal tumors. Neurosurgery 1998, 42, 1044–1055. [Google Scholar] [CrossRef]
- Chen, J.Y.; Hovey, E.; Rosenthal, M.; Livingstone, A.; Simes, J. Neuro-oncology practices in Australia: A Cooperative Group for Neuro-Oncology patterns of care study. Asia-Pac. J. Clin. Oncol. 2014, 10, 162–167. [Google Scholar] [CrossRef]
- Chang, S.M.; Parney, I.F.; Huang, W.; Anderson, F.A.; Asher, A.L.; Bernstein, M.; Lillehei, K.O.; Brem, H.; Berger, M.S.; Laws, E.R.; et al. Patterns of care for adults with newly diagnosed malignant glioma. JAMA 2005, 293, 557–564. [Google Scholar] [CrossRef] [PubMed]
- Chaichana, K.L.; Jusue-Torres, I.; Navarro-Ramirez, R.; Raza, S.M.; Pascual-Gallego, M.; Ibrahim, A.; Hernandez-Hermann, M.; Gomez, L.; Ye, X.; Weingart, J.D.; et al. Establishing percent resection and residual volume thresholds affecting survival and recurrence for patients with newly diagnosed intracranial glioblastoma. Neuro-Oncol. 2014, 16, 113–122. [Google Scholar] [CrossRef] [PubMed]
- Gramatzki, D.; Dehler, S.; Rushing, E.J.; Zaugg, K.; Hofer, S.; Yonekawa, Y.; Bertalanffy, H.; Valavanis, A.; Korol, D.; Rohrmann, S.; et al. Glioblastoma in the Canton of Zurich, Switzerland revisited: 2005 to 2009. Cancer 2016, 122, 2206–2215. [Google Scholar] [CrossRef] [PubMed]
- Rosenthal, M.A.; Drummond, K.J.; Dally, M.; Murphy, M.; Cher, L.; Ashley, D.; Thursfield, V.; Giles, G.G. Management of glioma in Victoria (1998–2000): Retrospective cohort study. Med. J. Aust. 2006, 184, 270–273. [Google Scholar] [CrossRef]
- Zinn, P.; Colen, R.R.; Kasper, E.M.; Burkhardt, J.-K. Extent of resection and radiotherapy in GBM: A 1973 to 2007 surveillance, epidemiology and end results analysis of 21,783 patients. Int. J. Oncol. 2013, 42, 929–934. [Google Scholar] [CrossRef]
- Brown, T.J.; Brennan, M.C.; Li, M.; Church, E.W.; Brandmeir, N.J.; Rakszawski, K.L.; Patel, A.S.; Rizk, E.B.; Suki, D.; Sawaya, R.; et al. Association of the Extent of Resection With Survival in Glioblastoma: A Systematic Review and Meta-analysis. JAMA Oncol. 2016, 2, 1460–1469. [Google Scholar] [CrossRef]
- De Witt Hamer, P.C.; Robles, S.G.; Zwinderman, A.H.; Duffau, H.; Berger, M.S. Impact of intraoperative stimulation brain mapping on glioma surgery outcome: A meta-analysis. J. Clin. Oncol. 2012, 30, 2559–2565. [Google Scholar] [CrossRef] [PubMed]
- Kickingereder, P.; Isensee, F.; Tursunova, I.; Petersen, J.; Neuberger, U.; Bonekamp, D.; Brugnara, G.; Schell, M.; Kessler, T.; Foltyn, M.; et al. Automated quantitative tumour response assessment of MRI in neuro-oncology with artificial neural networks: A multicentre, retrospective study. Lancet Oncol. 2019, 20, 728–740. [Google Scholar] [CrossRef]
- Chang, K.; Beers, A.L.; Bai, H.X.; Brown, J.M.; Ina Ly, K.; Li, X.; Senders, J.T.; Kavouridis, V.K.; Boaro, A.; Su, C.; et al. Automatic assessment of glioma burden: A deep learning algorithm for fully automated volumetric and bidimensional measurement. Neuro-Oncol. 2019, 21, 1412–1422. [Google Scholar] [CrossRef]
- Ermiş, E.; Jungo, A.; Poel, R.; Blatti-Moreno, M.; Meier, R.; Knecht, U.; Aebersold, D.M.; Fix, M.K.; Manser, P.; Reyes, M.; et al. Fully automated brain resection cavity delineation for radiation target volume definition in glioblastoma patients using deep learning. Radiat. Oncol. 2020, 15, 1–10. [Google Scholar] [CrossRef]
- Shusharina, N.; Söderberg, J.; Edmunds, D.; Löfman, F.; Shih, H.; Bortfeld, T. Automated delineation of the clinical target volume using anatomically constrained 3D expansion of the gross tumor volume. Radiother. Oncol. 2020, 146, 37–43. [Google Scholar] [CrossRef] [PubMed]
- Unkelbach, J.; Bortfeld, T.; Cardenas, C.E.; Gregoire, V.; Hager, W.; Heijmen, B.; Jeraj, R.; Korreman, S.S.; Ludwig, R.; Pouymayou, B.; et al. The role of computational methods for automating and improving clinical target volume definition. Radiother. Oncol. 2020, 153, 15–25. [Google Scholar] [CrossRef] [PubMed]
- Rahmat, R.; Brochu, F.; Li, C.; Sinha, R.; Price, S.J.; Jena, R. Semi-automated construction of patient individualised clinical target volumes for radiotherapy treatment of glioblastoma utilising diffusion tensor decomposition maps. Br. J. Radiol. 2020, 93, 20190441. [Google Scholar] [CrossRef]
- Berntsen, E.M.; Stensjøen, A.L.; Langlo, M.S.; Simonsen, S.Q.; Christensen, P.; Moholdt, V.A.; Solheim, O. Volumetric segmentation of glioblastoma progression compared to bidimensional products and clinical radiological reports. Acta Neurochir. 2020, 162, 379–387. [Google Scholar] [CrossRef]
- Fyllingen, E.H.; Stensjøen, A.L.; Berntsen, E.M.; Solheim, O.; Reinertsen, I. Glioblastoma Segmentation: Comparison of Three Different Software Packages. PLoS ONE 2016, 11, e0164891. [Google Scholar] [CrossRef]
- Huber, T.; Alber, G.; Bette, S.; Boeckh-Behrens, T.; Gempt, J.; Ringel, F.; Alberts, E.; Zimmer, C.; Bauer, J.S.; Boeckh-behrens, T.; et al. Reliability of Semi-Automated Segmentations in Glioblastoma. Clin. Neuroradiol. 2015. [Google Scholar] [CrossRef]
- Visser, M.; Müller, D.M.J.; van Duijn, R.J.M.; Smits, M.; Verburg, N.; Hendriks, E.J.; Nabuurs, R.J.A.; Bot, J.C.J.; Eijgelaar, R.S.; Witte, M.; et al. Inter-rater agreement in glioma segmentations on longitudinal MRI. NeuroImage Clin. 2019, 22, 101727. [Google Scholar] [CrossRef]
- Gooya, A.; Pohl, K.M.; Bilello, M.; Cirillo, L.; Biros, G.; Melhem, E.R.; Davatzikos, C. GLISTR: Glioma Image Segmentation and Registration. IEEE Trans. Med. Imaging 2012, 31, 1941–1954. [Google Scholar] [CrossRef] [PubMed]
- Cordova, J.S.; Schreibmann, E.; Hadjipanayis, C.G.; Guo, Y.; Shu, H.-K.G.; Shim, H.; Holder, C.A. Quantitative Tumor Segmentation for Evaluation of Extent of Glioblastoma Resection to Facilitate Multisite Clinical Trials. Transl. Oncol. 2014, 7, 40–47. [Google Scholar] [CrossRef]
- Kubben, P.L.; Postma, A.A.; Kessels, A.G.H.; van Overbeeke, J.J.; van Santbrink, H. Intraobserver and interobserver agreement in volumetric assessment of glioblastoma multiforme resection. Neurosurgery 2010, 67, 1329–1334. [Google Scholar] [CrossRef] [PubMed]
- Kleesiek, J.; Petersen, J.; Döring, M.; Maier-Hein, K.; Köthe, U.; Wick, W.; Hamprecht, F.A.; Bendszus, M.; Biller, A. Virtual Raters for Reproducible and Objective Assessments in Radiology. Sci. Rep. 2016, 6, 25007. [Google Scholar] [CrossRef]
- Menze, B.H.; Jakab, A.; Bauer, S.; Kalpathy-Cramer, J.; Farahani, K.; Kirby, J.; Burren, Y.; Porz, N.; Slotboom, J.; Wiest, R.; et al. The Multimodal Brain Tumor Image Segmentation Benchmark (BRATS). IEEE Trans. Med. Imaging 2015, 34, 1993–2024. [Google Scholar] [CrossRef]
- Porz, N.; Bauer, S.; Pica, A.; Schucht, P.; Beck, J.; Verma, R.K.; Slotboom, J.; Reyes, M.; Wiest, R. Multi-modal glioblastoma segmentation: Man versus machine. PLoS ONE 2014, 9, e96873. [Google Scholar] [CrossRef] [PubMed]
- Ghaffari, M.; Sowmya, A.; Oliver, R. Automated Brain Tumor Segmentation Using Multimodal Brain Scans: A Survey Based on Models Submitted to the BraTS 2012-2018 Challenges. IEEE Rev. Biomed. Eng. 2020, 13, 156–168. [Google Scholar] [CrossRef]
- LeCun, Y.; Boser, B.; Denker, J.S.; Henderson, D.; Howard, R.E.; Hubbard, W.; Jackel, L.D. Backpropagation Applied to Handwritten Zip Code Recognition. Neural Comput. 1989, 1, 541–551. [Google Scholar] [CrossRef]
- Ronneberger, O.; Fischer, P.; Brox, T. U-Net: Convolutional Networks for Biomedical Image Segmentation. arXiv 2015, arXiv:1505.04597. [Google Scholar]
- Weinreb, J.C.; Barentsz, J.O.; Choyke, P.L.; Cornud, F.; Haider, M.A.; Macura, K.J.; Margolis, D.; Schnall, M.D.; Shtern, F.; Tempany, C.M.; et al. PI-RADS Prostate Imaging—Reporting and Data System: 2015, Version 2. Eur. Urol. 2016, 69, 16–40. [Google Scholar] [CrossRef] [PubMed]
- Ahmed, H.U.; El-Shater Bosaily, A.; Brown, L.C.; Gabe, R.; Kaplan, R.; Parmar, M.K.; Collaco-Moraes, Y.; Ward, K.; Hindley, R.G.; Freeman, A.; et al. Diagnostic accuracy of multi-parametric MRI and TRUS biopsy in prostate cancer (PROMIS): A paired validating confirmatory study. Lancet 2017, 389, 815–822. [Google Scholar] [CrossRef]
- Chernyak, V.; Fowler, K.J.; Kamaya, A.; Kielar, A.Z.; Elsayes, K.M.; Bashir, M.R.; Kono, Y.; Do, R.K.; Mitchell, D.G.; Singal, A.G.; et al. Liver Imaging Reporting and Data System (LI-RADS) Version 2018: Imaging of Hepatocellular Carcinoma in At-Risk Patients. Radiology 2018, 289, 816–830. [Google Scholar] [CrossRef] [PubMed]
- Ashour, M.M.; Darwish, E.A.F.; Fahiem, R.M.; Abdelaziz, T.T. MRI Posttreatment Surveillance for Head and Neck Squamous Cell Carcinoma: Proposed MR NI-RADS Criteria. AJNR. Am. J. Neuroradiol. 2021. [Google Scholar] [CrossRef]
- Ribeiro, G.J.; Gillet, R.; Hossu, G.; Trinh, J.-M.; Euxibie, E.; Sirveaux, F.; Blum, A.; Teixeira, P.A.G. Solitary bone tumor imaging reporting and data system (BTI-RADS): Initial assessment of a systematic imaging evaluation and comprehensive reporting method. Eur. Radiol. 2021, 1–16. [Google Scholar] [CrossRef]
- Akcay, A.; Yagci, A.B.; Celen, S.; Ozlulerden, Y.; Turk, N.S.; Ufuk, F. VI-RADS score and tumor contact length in MRI: A potential method for the detection of muscle invasion in bladder cancer. Clin. Imaging 2021, 77, 25–36. [Google Scholar] [CrossRef]
- Kwon, M.-R.; Choi, J.S.; Won, H.; Ko, E.Y.; Ko, E.S.; Park, K.W.; Han, B.-K. Breast Cancer Screening with Abbreviated Breast MRI: 3-year Outcome Analysis. Radiology 2021, 299, 73–83. [Google Scholar] [CrossRef]
- Elsholtz, F.H.J.; Asbach, P.; Haas, M.; Becker, M.; Beets-Tan, R.G.H.; Thoeny, H.C.; Padhani, A.R.; Hamm, B. Introducing the Node Reporting and Data System 1.0 (Node-RADS): A concept for standardized assessment of lymph nodes in cancer. Eur. Radiol. 2021, 1–9. [Google Scholar] [CrossRef]
- Dyer, S.C.; Bartholmai, B.J.; Koo, C.W. Implications of the updated Lung CT Screening Reporting and Data System (Lung-RADS version 1.1) for lung cancer screening. J. Thorac. Dis. 2020, 12, 6966–6977. [Google Scholar] [CrossRef]
- Müller, D.M.J.; Robe, P.A.; Ardon, H.; Barkhof, F.; Bello, L.; Berger, M.S.; Bouwknegt, W.; Van den Brink, W.A.; Conti Nibali, M.; Eijgelaar, R.S.; et al. Quantifying eloquent locations for glioblastoma surgery using resection probability maps. J. Neurosurg. 2020, 1, 1–11. [Google Scholar] [CrossRef]
- Müller, D.M.J.; Robe, P.A.J.T.; Eijgelaar, R.S.; Witte, M.G.; Visser, M.; de Munck, J.C.; Broekman, M.L.D.; Seute, T.; Hendrikse, J.; Noske, D.P.; et al. Comparing Glioblastoma Surgery Decisions Between Teams Using Brain Maps of Tumor Locations, Biopsies, and Resections. JCO Clin. Cancer Inform. 2019, 2, 1–12. [Google Scholar] [CrossRef]
- Eijgelaar, R.S.; Visser, M.; Müller, D.M.J.; Barkhof, F.; Vrenken, H.; van Herk, M.; Bello, L.; Conti Nibali, M.; Rossi, M.; Sciortino, T.; et al. Robust Deep Learning–based Segmentation of Glioblastoma on Routine Clinical MRI Scans Using Sparsified Training. Radiol. Artif. Intell. 2020, 2, e190103. [Google Scholar] [CrossRef]
- Vezhnevets, V.; Konouchine, V. GrowCut—Interactive multi-label N-D image segmentation by cellular automata. In Proceedings of the Fifteenth International Conference on Computer Graphics and Applications (GraphiCon’2005), Novosibirsk Akademgorodok, Russia, 20–24 June 2005. [Google Scholar]
- Bouget, D.; Pedersen, A.; Hosainey, S.A.M.; Solheim, O.; Reinertsen, I. Meningioma segmentation in T1-weighted MRI leveraging global context and attention mechanisms. arXiv 2021, arXiv:2101.07715. [Google Scholar]
- Sudre, C.H.; Li, W.; Vercauteren, T.; Ourselin, S.; Jorge Cardoso, M. Generalised Dice Overlap as a Deep Learning Loss Function for Highly Unbalanced Segmentations. In Lecture Notes in Computer Science (Including Subseries Lecture Notes in Artificial Intelligence and Lecture Notes in Bioinformatics); Springer: Berlin/Heidelberg, Germany, 2017; Volume 10553 LNCS, pp. 240–248. ISBN 9783319675572. [Google Scholar]
- Fonov, V.; Evans, A.C.; Botteron, K.; Almli, C.R.; McKinstry, R.C.; Collins, D.L. Brain Development Cooperative Group Unbiased average age-appropriate atlases for pediatric studies. Neuroimage 2011, 54, 313–327. [Google Scholar] [CrossRef] [PubMed]
- Fonov, V.; Evans, A.; McKinstry, R.; Almli, C.; Collins, D. Unbiased nonlinear average age-appropriate brain templates from birth to adulthood. Neuroimage 2009, 47, S102. [Google Scholar] [CrossRef]
- Visser, M.; Petr, J.; Müller, D.M.J.; Eijgelaar, R.S.; Hendriks, E.J.; Witte, M.; Barkhof, F.; van Herk, M.; Mutsaerts, H.J.M.M.; Vrenken, H.; et al. Accurate MR Image Registration to Anatomical Reference Space for Diffuse Glioma. Front. Neurosci. 2020, 14. [Google Scholar] [CrossRef]
- Avants, B.B.; Epstein, C.; Grossman, M.; Gee, J. Symmetric diffeomorphic image registration with cross-correlation: Evaluating automated labeling of elderly and neurodegenerative brain. Med. Image Anal. 2008, 12, 26–41. [Google Scholar] [CrossRef]
- Gu, Z.; Gu, L.; Eils, R.; Schlesner, M.; Brors, B. circlize implements and enhances circular visualization in R. Bioinformatics 2014, 30, 2811–2812. [Google Scholar] [CrossRef]
- Desikan, R.S.; Ségonne, F.; Fischl, B.; Quinn, B.T.; Dickerson, B.C.; Blacker, D.; Buckner, R.L.; Dale, A.M.; Maguire, R.P.; Hyman, B.T.; et al. An automated labeling system for subdividing the human cerebral cortex on MRI scans into gyral based regions of interest. Neuroimage 2006, 31, 968–980. [Google Scholar] [CrossRef]
- Schaefer, A.; Kong, R.; Gordon, E.M.; Laumann, T.O.; Zuo, X.-N.; Holmes, A.J.; Eickhoff, S.B.; Yeo, B.T.T. Local-Global Parcellation of the Human Cerebral Cortex from Intrinsic Functional Connectivity MRI. Cereb. Cortex 2018, 28, 3095–3114. [Google Scholar] [CrossRef]
- Yeo, B.T.T.; Krienen, F.M.; Sepulcre, J.; Sabuncu, M.R.; Lashkari, D.; Hollinshead, M.; Roffman, J.L.; Smoller, J.W.; Zöllei, L.; Polimeni, J.R.; et al. The organization of the human cerebral cortex estimated by intrinsic functional connectivity. J. Neurophysiol. 2011, 106, 1125–1165. [Google Scholar] [CrossRef] [PubMed]
- Rojkova, K.; Volle, E.; Urbanski, M.; Humbert, F.; Dell’Acqua, F.; Thiebaut de Schotten, M. Atlasing the frontal lobe connections and their variability due to age and education: A spherical deconvolution tractography study. Brain Struct. Funct. 2016, 221, 1751–1766. [Google Scholar] [CrossRef] [PubMed]
- Bland, J.M.; Altman, D.G. Statistical methods for assessing agreement between two methods of clinical measurement. Lancet 1986, 1, 307–310. [Google Scholar] [CrossRef]
- Bland, J.M.; Altman, D.G. Measuring agreement in method comparison studies. Stat. Methods Med. Res. 1999, 8, 135–160. [Google Scholar] [CrossRef] [PubMed]
- McGraw, K.O.; Wong, S.P. Forming inferences about some intraclass correlation coefficients. Psychol. Methods 1996, 1, 30–46. [Google Scholar] [CrossRef]
- Shrout, P.E.; Fleiss, J.L. Intraclass correlations: Uses in assessing rater reliability. Psychol. Bull. 1979, 86, 420–428. [Google Scholar] [CrossRef] [PubMed]
- Harms, C.; Lakens, D. Making “null effects” informative: Statistical techniques and inferential frameworks. J. Clin. Transl. Res. 2018, 3, 382–393. [Google Scholar] [CrossRef]
- Eijgelaar, R.; de Witt Hamer, P.C.; Peeters, C.F.W.; Barkhof, F.; van Herk, M.; Witte, M.G. Voxelwise statistical methods to localize practice variation in brain tumor surgery. PLoS ONE 2019, 14, e0222939. [Google Scholar] [CrossRef]
- Bossuyt, P.M.M.; Reitsma, J.B.; Linnet, K.; Moons, K.G.M. Beyond diagnostic accuracy: The clinical utility of diagnostic tests. Clin. Chem. 2012, 58, 1636–1643. [Google Scholar] [CrossRef]
- Verburg, N.; Koopman, T.; Yaqub, M.M.; Hoekstra, O.S.; Lammertsma, A.A.; Barkhof, F.; Pouwels, P.J.W.; Reijneveld, J.C.; Heimans, J.J.; Rozemuller, A.J.M.; et al. Improved detection of diffuse glioma infiltration with imaging combinations: A diagnostic accuracy study. Neuro-Oncol. 2020, 22, 412–422. [Google Scholar] [CrossRef]
- Warfield, S.K.; Zou, K.H.; Wells, W.M. Simultaneous Truth and Performance Level Estimation (STAPLE): An Algorithm for the Validation of Image Segmentation. IEEE Trans. Med. Imaging 2004, 23, 903–921. [Google Scholar] [CrossRef] [PubMed]
- Tschandl, P.; Codella, N.; Akay, B.N.; Argenziano, G.; Braun, R.P.; Cabo, H.; Gutman, D.; Halpern, A.; Helba, B.; Hofmann-Wellenhof, R.; et al. Comparison of the accuracy of human readers versus machine-learning algorithms for pigmented skin lesion classification: An open, web-based, international, diagnostic study. Lancet Oncol. 2019, 20, 938–947. [Google Scholar] [CrossRef]
- Chan, S.; Siegel, E.L. Will machine learning end the viability of radiology as a thriving medical specialty? Br. J. Radiol. 2019, 92, 20180416. [Google Scholar] [CrossRef] [PubMed]
- He, J.; Baxter, S.L.; Xu, J.; Xu, J.; Zhou, X.; Zhang, K. The practical implementation of artificial intelligence technologies in medicine. Nat. Med. 2019, 25, 30–36. [Google Scholar] [CrossRef]
- Lecun, Y.; Bengio, Y.; Hinton, G. Deep learning. Nature 2015, 521, 436–444. [Google Scholar] [CrossRef] [PubMed]
- Dreyer, K.J.; Geis, J.R. When Machines Think: Radiology’s Next Frontier. Radiology 2017, 285, 713–718. [Google Scholar] [CrossRef] [PubMed]
- Porz, N.; Habegger, S.; Meier, R.; Verma, R.; Jilch, A.; Fichtner, J.; Knecht, U.; Radina, C.; Schucht, P.; Beck, J.; et al. Fully Automated Enhanced Tumor Compartmentalization: Man vs. Machine Reloaded. PLoS ONE 2016, 11, e0165302. [Google Scholar] [CrossRef] [PubMed]
- Zeppa, P.; Neitzert, L.; Mammi, M.; Monticelli, M.; Altieri, R.; Castaldo, M.; Cofano, F.; Borrè, A.; Zenga, F.; Melcarne, A.; et al. How reliable are volumetric techniques for high-grade gliomas? A comparison study of different available tools. Neurosurgery 2020, 87, E672–E679. [Google Scholar] [CrossRef]
- Ellingson, B.M.; Bendszus, M.; Boxerman, J.; Barboriak, D.; Erickson, B.J.; Smits, M.; Nelson, S.J.; Gerstner, E.; Alexander, B.; Goldmacher, G.; et al. Consensus recommendations for a standardized Brain Tumor Imaging Protocol in clinical trials. Neuro-Oncol. 2015, 17, 1188–1198. [Google Scholar] [CrossRef]









| Hospital | NWZ | SLZ | ISALA | PARIS | HUM | MUW | UMCG |
| n | 38 | 49 | 72 | 74 | 75 | 83 | 86 |
| females, n (%) | 13 (34.2%) | 25 (51.0%) | 9 (12.5%) | 33 (44.6%) | 29 (38.7%) | 36 (43.4%) | 31 (36.0%) |
| median age in years (interquartile range) | 63.4 (17.4) | 63.6 (14.2) | 67.2 (20.7) | 59.0 (13.5) | 62.7 (16.3) | 67.3 (19.7) | 62.8 (12.4) |
| Hospital | VUmc | HMC | UCSF | ETZ | UMCU | STO | overall |
| n | 97 | 103 | 134 | 153 | 171 | 461 | 1596 |
| females, n (%) | 35 (36.1%) | 38 (36.9%) | 49 (36.6%) | 50 (32.7%) | 63 (36.8%) | 189 (41.0%) | 600 (37.6%) |
| median age in years (interquartile range) | 64.0 (16.2) | 61.1 (18.1) | 64.2 (14.8) | 63.8 (12.2) | 66.2 (16.4) | 61.7 (14.4) | 63.2 (15.7) |
| Laterality by Automated Segmentation | ||||
|---|---|---|---|---|
| Laterality by Manual Segmentation | left | right | none | subtotal |
| left | 782 | 2 | 10 | 794 |
| right | 3 | 789 | 7 | 799 |
| none | 0 | 1 | 2 | 3 |
| subtotal | 785 | 792 | 19 | |
| Contralateral Infiltration by Automated Segmentation | |||
|---|---|---|---|
| Contralateral Infiltration by Manual Segmentation | no | yes | subtotal |
| no | 1110 | 17 | 1127 |
| yes | 56 | 413 | 469 |
| subtotal | 1166 | 430 | 1596 |
| Multifocality by Automated Segmentation | |||
|---|---|---|---|
| Multifocality by Manual Segmentation | no | yes | subtotal |
| no | 1165 | 57 | 1222 |
| yes | 111 | 263 | 374 |
| subtotal | 1276 | 320 | 1596 |
| Number of Foci by Automated Segmentation | |||||||
|---|---|---|---|---|---|---|---|
| Number of Foci by Manual Segmentation | 0 | 1 | 2 | 3 | 4 | 5 | subtotal |
| 0 | 2 | 1 | 0 | 0 | 0 | 0 | 3 |
| 1 | 13 | 1149 | 52 | 5 | 0 | 0 | 1219 |
| 2 | 4 | 86 | 148 | 16 | 1 | 0 | 255 |
| 3 | 0 | 19 | 32 | 36 | 2 | 0 | 89 |
| 4 | 0 | 1 | 8 | 7 | 3 | 1 | 20 |
| 5 | 0 | 1 | 2 | 2 | 2 | 0 | 7 |
| 6 | 0 | 0 | 0 | 0 | 1 | 0 | 1 |
| 7 | 0 | 0 | 0 | 0 | 0 | 1 | 1 |
| 11 | 0 | 0 | 0 | 0 | 0 | 1 | 1 |
| subtotal | 19 | 1257 | 242 | 66 | 9 | 3 | 1596 |
Publisher’s Note: MDPI stays neutral with regard to jurisdictional claims in published maps and institutional affiliations. |
© 2021 by the authors. Licensee MDPI, Basel, Switzerland. This article is an open access article distributed under the terms and conditions of the Creative Commons Attribution (CC BY) license (https://creativecommons.org/licenses/by/4.0/).
Share and Cite
Kommers, I.; Bouget, D.; Pedersen, A.; Eijgelaar, R.S.; Ardon, H.; Barkhof, F.; Bello, L.; Berger, M.S.; Conti Nibali, M.; Furtner, J.; et al. Glioblastoma Surgery Imaging—Reporting and Data System: Standardized Reporting of Tumor Volume, Location, and Resectability Based on Automated Segmentations. Cancers 2021, 13, 2854. https://doi.org/10.3390/cancers13122854
Kommers I, Bouget D, Pedersen A, Eijgelaar RS, Ardon H, Barkhof F, Bello L, Berger MS, Conti Nibali M, Furtner J, et al. Glioblastoma Surgery Imaging—Reporting and Data System: Standardized Reporting of Tumor Volume, Location, and Resectability Based on Automated Segmentations. Cancers. 2021; 13(12):2854. https://doi.org/10.3390/cancers13122854
Chicago/Turabian StyleKommers, Ivar, David Bouget, André Pedersen, Roelant S. Eijgelaar, Hilko Ardon, Frederik Barkhof, Lorenzo Bello, Mitchel S. Berger, Marco Conti Nibali, Julia Furtner, and et al. 2021. "Glioblastoma Surgery Imaging—Reporting and Data System: Standardized Reporting of Tumor Volume, Location, and Resectability Based on Automated Segmentations" Cancers 13, no. 12: 2854. https://doi.org/10.3390/cancers13122854
APA StyleKommers, I., Bouget, D., Pedersen, A., Eijgelaar, R. S., Ardon, H., Barkhof, F., Bello, L., Berger, M. S., Conti Nibali, M., Furtner, J., Fyllingen, E. H., Hervey-Jumper, S., Idema, A. J. S., Kiesel, B., Kloet, A., Mandonnet, E., Müller, D. M. J., Robe, P. A., Rossi, M., ... De Witt Hamer, P. C. (2021). Glioblastoma Surgery Imaging—Reporting and Data System: Standardized Reporting of Tumor Volume, Location, and Resectability Based on Automated Segmentations. Cancers, 13(12), 2854. https://doi.org/10.3390/cancers13122854

