TLD1433 Photosensitizer Inhibits Conjunctival Melanoma Cells in Zebrafish Ectopic and Orthotopic Tumour Models
Abstract
1. Introduction
2. Results
2.1. TLD1433 Is Phototoxic in Six Eye Melanoma Cell Lines
2.2. TLD1433 Induces Apoptosis and Necrosis in CRMM1 and CRMM2 Cells
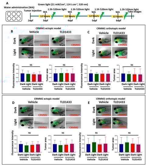
2.3. Light Toxicity and the Maximum Tolerated Dose of TLD1433 by Water, Intra-Venous and RO Administration in Zebrafish Embryos
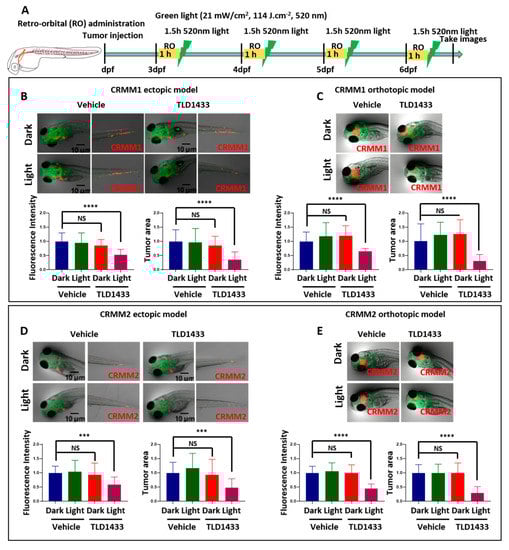
2.4. The Treatment of TLD1433 by WA, IV and RO in a Zebrafish Ectopic and Orthotopic Tumour Model
2.5. TLD1433 by Retro Orbital Administration Induces Apoptosis of CRMM1 and CRMM2 Cells in Zebrafish Orthotopic Model
3. Discussion
4. Materials and Methods
4.1. Photosensitizers
4.2. Culturing Cell Lines
4.3. In Vitro Cytotoxicity (SRB) Assay
4.4. Cell Irradiation Setup
4.5. Flow Cytometry
4.6. Zebrafish Maintenance, Tumour Cells Implantation and Tumour Analysis
4.7. Light Toxicity Assay for Zebrafish Embryos
4.8. Maximum Tolerated Dose (MTD) for Wild Type Zebrafish and Tumour Cells Injected Zebrafish
4.9. The Efficacy of TLD1433 by WA, IV and RO in a Zebrafish Ectopic and Orthotopic Tumour Models
4.10. TUNEL Assay
4.11. Statistical Analysis
5. Conclusions
Author Contributions
Funding
Conflicts of Interest
References
- Wong, J.R.; Nanji, A.A.; Galor, A.; Karp, C.L. Management of conjunctival malignant melanoma: A review and update. Expert Rev. Ophthalmol. 2014, 9, 185–204. [Google Scholar] [CrossRef]
- Eskandarpour, M.; Huang, F.; Reeves, K.A.; Clark, E.; Hansson, J. Oncogenic NRAS has multiple effects on the malignant phenotype of human melanoma cells cultured in vitro. Int. J. Cancer 2009, 124, 16–26. [Google Scholar] [CrossRef]
- Larsen, A.C. Conjunctival malignant melanoma in Denmark: Epidemiology, treatment and prognosis with special emphasis on tumorigenesis and genetic profile. Acta Ophthalmol. 2016, 94, 1–27. [Google Scholar] [CrossRef]
- Missotten, G.S.; Keijser, S.; De Keizer, R.J.; De Wolff-Rouendaal, D. Conjunctival melanoma in the Netherlands: A nationwide study. Invest. Ophthalmol. Vis. Sci. 2005, 46, 75–82. [Google Scholar] [CrossRef]
- Brouwer, N.J.; Marinkovic, M.; van Duinen, S.G.; Bleeker, J.C.; Jager, M.J.; Luyten, G.P.M. Treatment of conjunctival melanoma in a Dutch referral centre. Br. J. Ophthalmol. 2018, 102, 1277–1282. [Google Scholar] [CrossRef]
- Esmaeli, B.; Rubin, M.L.; Xu, S.; Goepfert, R.P.; Curry, J.L.; Prieto, V.G.; Ning, J.; Tetzlaff, M.T. Greater tumor thickness, ulceration, and positive sentinel lymph node are associated with worse prognosis in patients with conjunctival melanoma: Implications for future AJCC classifications. Am. J. Surg. Pathol. 2019, 43, 1701–1710. [Google Scholar] [CrossRef]
- Cao, J.; Heijkants, R.C.; Jochemsen, A.G.; Dogrusoz, M.; de Lange, M.J.; van der Velden, P.A.; van der Burg, S.H.; Jager, M.J.; Verdijk, R.M. Targeting of the MAPK and AKT pathways in conjunctival melanoma shows potential synergy. Oncotarget 2017, 8, 58021–58036. [Google Scholar] [CrossRef] [PubMed]
- Griewank, K.G.; Westekemper, H.; Murali, R.; Mach, M.; Schilling, B.; Wiesner, T.; Schimming, T.; Livingstone, E.; Sucker, A.; Grabellus, F.; et al. Conjunctival melanomas harbor BRAF and NRAS mutations and copy number changes similar to cutaneous and mucosal melanomas. Clin. Cancer Res. 2013, 19, 3143–3152. [Google Scholar] [CrossRef] [PubMed]
- Larsen, A.C.; Dahmcke, C.M.; Dahl, C.; Siersma, V.D.; Toft, P.B.; Coupland, S.E.; Prause, J.U.; Guldberg, P.; Heegaard, S. A retrospective review of conjunctival melanoma presentation, treatment, and outcome and an investigation of features associated with braf mutations. JAMA Ophthalmol. 2015, 133, 1295–1303. [Google Scholar] [CrossRef] [PubMed]
- Cao, J.; Pontes, K.C.; Heijkants, R.C.; Brouwer, N.J.; Groenewoud, A.; Jordanova, E.S.; Marinkovic, M.; van Duinen, S.; Teunisse, A.F.; Verdijk, R.M.; et al. Overexpression of EZH2 in conjunctival melanoma offers a new therapeutic target. J. Pathol. 2018, 245, 433–444. [Google Scholar] [CrossRef]
- Pontes, K.C.S.; Groenewoud, A.; Cao, J.; Ataide, L.M.S.; Snaar-Jagalska, E.; Jager, M.J. Evaluation of (fli:GFP) Casper Zebrafish Embryos as a Model for Human Conjunctival Melanoma. Invest. Ophthalmol. Vis. Sci. 2017, 58, 6065–6071. [Google Scholar] [CrossRef] [PubMed][Green Version]
- Banerji, U.; Affolter, A.; Judson, I.; Marais, R.; Workman, P. BRAF and NRAS mutations in melanoma: Potential relationships to clinical response to HSP90 inhibitors. Mol. Cancer Ther. 2008, 7, 737–739. [Google Scholar] [CrossRef] [PubMed]
- McCain, J. The MAPK (ERK) pathway: Investigational combinations for the treatment of braf-mutated metastatic melanoma. Pharmacy Ther. 2013, 38, 96–108. [Google Scholar]
- Scholz, S.L.; Cosgarea, I.; Susskind, D.; Murali, R.; Moller, I.; Reis, H.; Leonardelli, S.; Schilling, B.; Schimming, T.; Hadaschik, E.; et al. NF1 mutations in conjunctival melanoma. Br. J. Cancer 2018, 118, 1243–1247. [Google Scholar] [CrossRef]
- Dos Santos, A.l.F.; De Almeida, D.R.Q.; Terra, L.F.; Baptista, M.c.S.; Labriola, L. Photodynamic therapy in cancer treatment - an update review. J. Cancer Metastasis Treat. 2019, 2019. [Google Scholar] [CrossRef]
- Triesscheijn, M.; Baas, P.; Schellens, J.H.; Stewart, F.A. Photodynamic therapy in oncology. Oncologist 2006, 11, 1034–1044. [Google Scholar] [CrossRef]
- Dolmans, D.E.; Fukumura, D.; Jain, R.K. Photodynamic therapy for cancer. Nat. Rev. Cancer 2003, 3, 380–387. [Google Scholar] [CrossRef]
- Frochot, C.; Mordon, S. Update of the situation of clinical photodynamic therapy in Europe in the 2003–2018 period. J. Porphyr. Phthalocya. 2019, 23, 347–357. [Google Scholar] [CrossRef]
- Monro, S.; Colón, K.L.; Yin, H.; Roque, J.; Konda, P.; Gujar, S.; Thummel, R.P.; Lilge, L.; Cameron, C.G.; McFarland, S.A. Transition Metal Complexes and Photodynamic Therapy from a Tumor-Centered Approach: Challenges, Opportunities, and Highlights from the Development of TLD1433. Chem. Rev. 2019, 119, 797–828. [Google Scholar] [CrossRef]
- Chibazakura, T.; Toriyabe, Y.; Fujii, H.; Takahashi, K.; Kawakami, M.; Kuwamura, H.; Haga, H.; Ogura, S.; Abe, F.; Nakajima, M.; et al. 5-Aminolevulinic acid enhances cell death under thermal stress in certain cancer cell lines. Biosci. Biotechnol. Biochem. 2015, 79, 422–431. [Google Scholar] [CrossRef][Green Version]
- Kennedy, J.C.; Pottier, R.H.; Pross, D.C. Photodynamic therapy with endogenous protoporphyrin IX: Basic principles and present clinical experience. J. Photoch. Photobiol. B. 1990, 6, 143–148. [Google Scholar] [CrossRef]
- Kaspler, P.; Lazic, S.; Forward, S.; Arenas, Y.; Mandel, A.; Lilge, L. A ruthenium(ii) based photosensitizer and transferrin complexes enhance photo-physical properties, cell uptake, and photodynamic therapy safety and efficacy. Photoch. Photobiol. Sci. 2016, 15, 481–495. [Google Scholar] [CrossRef] [PubMed]
- Molpus, K.L.; Kato, D.; Hamblin, M.R.; Lilge, L.; Bamberg, M.; Hasan, T. Intraperitoneal photodynamic therapy of human epithelial ovarian carcinomatosis in a xenograft murine model. Cancer Res. 1996, 56, 1075–1082. [Google Scholar] [PubMed]
- Elliott, J.T.; Samkoe, K.S.; Gunn, J.R.; Stewart, E.E.; Gardner, T.B.; Tichauer, K.M.; Lee, T.Y.; Hoopes, P.J.; Pereira, S.P.; Hasan, T.; et al. Perfusion CT estimates photosensitizer uptake and biodistribution in a rabbit orthotopic pancreatic cancer model: A pilot study. Acad. Radiol. 2015, 22, 572–579. [Google Scholar] [CrossRef] [PubMed]
- Engbrecht, B.W.; Menon, C.; Kachur, A.V.; Hahn, S.M.; Fraker, D.L. Photofrin-mediated photodynamic therapy induces vascular occlusion and apoptosis in a human sarcoma xenograft model. Cancer Res. 1999, 59, 4334–4342. [Google Scholar]
- McFarland, S.A.; Mandel, A.; Dumoulin-White, R.; Gasser, G. Metal-based photosensitizers for photodynamic therapy: The future of multimodal oncology? Curr. Opin. Chem. Biol. 2019, 56, 23–27. [Google Scholar] [CrossRef]
- Ramu, V.; Aute, S.; Taye, N.; Guha, R.; Walker, M.G.; Mogare, D.; Parulekar, A.; Thomas, J.A.; Chattopadhyay, S.; Das, A. Photo-induced cytotoxicity and anti-metastatic activity of ruthenium(ii)-polypyridyl complexes functionalized with tyrosine or tryptophan. Dalton Trans. 2017, 46, 6634–6644. [Google Scholar] [CrossRef]
- Heinemann, F.; Karges, J.; Gasser, G. Critical overview of the use of ru(ii) polypyridyl complexes as photosensitizers in one-photon and two-photon photodynamic therapy. Accounts Chem. Res. 2017, 50, 2727–2736. [Google Scholar] [CrossRef]
- Fong, J.; Kasimova, K.; Arenas, Y.; Kaspler, P.; Lazic, S.; Mandel, A.; Lilge, L. A novel class of ruthenium-based photosensitizers effectively kills in vitro cancer cells and in vivo tumors. Photoch. Photobio. Sci. 2015, 14, 2014–2023. [Google Scholar] [CrossRef]
- Liu, S.; Leach, S.D. Zebrafish models for cancer. Annu. Rev. Pathol. 2011, 6, 71–93. [Google Scholar] [CrossRef]
- Goessling, W.; North, T.E.; Zon, L.I. New waves of discovery: Modeling cancer in zebrafish. J. Clin. Oncol. 2007, 25, 2473–2479. [Google Scholar] [CrossRef] [PubMed]
- Howe, K.; Clark, M.D.; Torroja, C.F.; Torrance, J.; Berthelot, C.; Muffato, M.; Collins, J.E.; Humphray, S.; McLaren, K.; Matthews, L.; et al. The zebrafish reference genome sequence and its relationship to the human genome. Nature 2013, 496, 498–503. [Google Scholar] [CrossRef] [PubMed]
- Amatruda, J.F.; Shepard, J.L.; Stern, H.M.; Zon, L.I. Zebrafish as a cancer model system. Cancer Cell 2002, 1, 229–231. [Google Scholar] [CrossRef]
- Lam, S.H.; Chua, H.L.; Gong, Z.; Lam, T.J.; Sin, Y.M. Development and maturation of the immune system in zebrafish, Danio rerio: A gene expression profiling, in situ hybridization and immunological study. Dev. Comp. Immunol. 2004, 28, 9–28. [Google Scholar] [CrossRef]
- Zon, L.I.; Peterson, R.T. In vivo drug discovery in the zebrafish. Nat. Rev. Drug Discov. 2005, 4, 35–44. [Google Scholar] [CrossRef]
- Lawson, N.D.; Weinstein, B.M. In vivo imaging of embryonic vascular development using transgenic zebrafish. Dev. Biol. 2002, 248, 307–318. [Google Scholar] [CrossRef]
- Renshaw, S.A.; Loynes, C.A.; Trushell, D.M.; Elworthy, S.; Ingham, P.W.; Whyte, M.K. A transgenic zebrafish model of neutrophilic inflammation. Blood 2006, 108, 3976–3978. [Google Scholar] [CrossRef]
- Manghnani, P.N.; Wu, W.; Xu, S.; Hu, F.; Teh, C.; Liu, B. Visualizing Photodynamic Therapy in Transgenic Zebrafish Using Organic Nanoparticles with Aggregation-Induced Emission. Nano-Micro Lett. 2018, 10, 61. [Google Scholar] [CrossRef]
- Wang, C.; Qian, Y. A water soluble carbazolyl-BODIPY photosensitizer with an orthogonal D-A structure for photodynamic therapy in living cells and zebrafish. Biomat. Sci. 2019. [Google Scholar] [CrossRef]
- Hanson, K.; Robinson, S.D.; Al-Yousuf, K.; Hendry, A.E.; Sexton, D.W.; Sherwood, V.; Wheeler, G.N. The anti-rheumatic drug, leflunomide, synergizes with MEK inhibition to suppress melanoma growth. Oncotarget 2018, 9, 3815–3829. [Google Scholar] [CrossRef]
- van der Ent, W.; Burrello, C.; Teunisse, A.F.; Ksander, B.R.; van der Velden, P.A.; Jager, M.J.; Jochemsen, A.G.; Snaar-Jagalska, B.E. Modeling of human uveal melanoma in zebrafish xenograft embryos. Invest. Ophthalmol. Vis. Sci. 2014, 55, 6612–6622. [Google Scholar] [CrossRef] [PubMed]
- He, S.; Lamers, G.E.; Beenakker, J.W.; Cui, C.; Ghotra, V.P.; Danen, E.H.; Meijer, A.H.; Spaink, H.P.; Snaar-Jagalska, B.E. Neutrophil-mediated experimental metastasis is enhanced by VEGFR inhibition in a zebrafish xenograft model. J. Pathol. 2012, 227, 431–445. [Google Scholar] [CrossRef]
- Chapman, A.; Fernandez del Ama, L.; Ferguson, J.; Kamarashev, J.; Wellbrock, C.; Hurlstone, A. Heterogeneous tumor subpopulations cooperate to drive invasion. Cell Rep. 2014, 8, 688–695. [Google Scholar] [CrossRef] [PubMed]
- Nicoli, S.; Ribatti, D.; Cotelli, F.; Presta, M. Mammalian tumor xenografts induce neovascularization in zebrafish embryos. Cancer Res. 2007, 67, 2927–2931. [Google Scholar] [CrossRef] [PubMed]
- Wang, J.; Cao, Z.; Zhang, X.M.; Nakamura, M.; Sun, M.; Hartman, J.; Harris, R.A.; Sun, Y.; Cao, Y. Novel mechanism of macrophage-mediated metastasis revealed in a zebrafish model of tumor development. Cancer Res. 2015, 75, 306–315. [Google Scholar] [CrossRef]
- Wehmas, L.C.; Tanguay, R.L.; Punnoose, A.; Greenwood, J.A. Developing a Novel Embryo-Larval Zebrafish Xenograft Assay to Prioritize Human Glioblastoma Therapeutics. Zebrafish 2016, 13, 317–329. [Google Scholar] [CrossRef]
- Hopkins, S.L.; Siewert, B.; Askes, S.H.C.; Veldhuizen, P.; Zwier, R.; Heger, M.; Bonnet, S. An in vitro cell irradiation protocol for testing photopharmaceuticals and the effect of blue, green, and red light on human cancer cell lines. Photoch. Photobiol. Sci. 2016, 15, 644–653. [Google Scholar] [CrossRef]
- Cuello-Garibo, J.-A.; Meijer, M.S.; Bonnet, S. To cage or to be caged? The cytotoxic species in ruthenium-based photoactivated chemotherapy is not always the metal. Chem. Commun. 2017, 53, 6768–6771. [Google Scholar] [CrossRef]
- Galluzzi, L.; Vitale, I.; Aaronson, S.A.; Abrams, J.M.; Adam, D.; Agostinis, P.; Alnemri, E.S.; Altucci, L.; Amelio, I.; Andrews, D.W.; et al. Molecular mechanisms of cell death: Recommendations of the Nomenclature Committee on Cell Death 2018. Cell Death Differ. 2018, 25, 486–541. [Google Scholar] [CrossRef]
- Castano, A.P.; Mroz, P.; Hamblin, M.R. Photodynamic therapy and anti-tumour immunity. Nat. Rev. Cancer 2006, 6, 535–545. [Google Scholar] [CrossRef]
- Mishra, R.R.; Kneitz, S.; Schartl, M. Comparative analysis of melanoma deregulated miRNAs in the medaka and Xiphophorus pigment cell cancer models. Comp. Biochem. Phys. C 2014, 163, 64–76. [Google Scholar] [CrossRef] [PubMed]
- Li, H.; Qian, Z.M. Transferrin/transferrin receptor-mediated drug delivery. Med. Res. Rev. 2002, 22, 225–250. [Google Scholar] [CrossRef] [PubMed]
- Qian, Z.M.; Li, H.; Sun, H.; Ho, K. Targeted drug delivery via the transferrin receptor-mediated endocytosis pathway. Pharmacol. Rev. 2002, 54, 561–587. [Google Scholar] [CrossRef] [PubMed]
- Johnsen, K.B.; Burkhart, A.; Thomsen, L.B.; Andresen, T.L.; Moos, T. Targeting the transferrin receptor for brain drug delivery. Prog. Neurobiol. 2019, 181, 101665. [Google Scholar] [CrossRef]
- Nareyeck, G.; Wuestemeyer, H.; von der Haar, D.; Anastassiou, G. Establishment of two cell lines derived from conjunctival melanomas. Exp. Eye Res. 2005, 81, 361–362. [Google Scholar] [CrossRef]
- Keijser, S.; Maat, W.; Missotten, G.S.; de Keizer, R.J. A new cell line from a recurrent conjunctival melanoma. Brit. J. Ophthalmol. 2007, 91, 1566–1567. [Google Scholar] [CrossRef][Green Version]
- Luyten, G.P.; Naus, N.C.; Mooy, C.M.; Hagemeijer, A.; Kan-Mitchell, J.; Van Drunen, E.; Vuzevski, V.; De Jong, P.T.; Luider, T.M. Establishment and characterization of primary and metastatic uveal melanoma cell lines. Int. J. Cancer 1996, 66, 380–387. [Google Scholar] [CrossRef]
- Chen, P.W.; Murray, T.G.; Uno, T.; Salgaller, M.L.; Reddy, R.; Ksander, B.R. Expression of MAGE genes in ocular melanoma during progression from primary to metastatic disease. Clin. Exp. Metastas. 1997, 15, 509–518. [Google Scholar] [CrossRef]
- Carlotti, F.; Bazuine, M.; Kekarainen, T.; Seppen, J.; Pognonec, P.; Maassen, J.A.; Hoeben, R.C. Lentiviral vectors efficiently transduce quiescent mature 3T3-L1 adipocytes. Mol. Ther. 2004, 9, 209–217. [Google Scholar] [CrossRef]













| Cell Lines | CRMM1 | CRMM2 | CM2005.1 | OMM1 | OMM2.5 | MEL270 | A431 | A375 |
|---|---|---|---|---|---|---|---|---|
| EC50, dark (µM) | 0.84 | 1.0 | 1.1 | 1.4 | 0.64 | 1.1 | >5 | >5 |
| 95% CI (µM) | −0.23 | −0.17 | −0.22 | −0.48 | −0.16 | −0.092 | n.a | −0.020 |
| +0.27 | +0.19 | +0.25 | +0.95 | +0.19 | +0.097 | n.a | +0.020 | |
| EC50,light (µM) | 0.0059 | 0.0048 | 0.0058 | 0.014 | 0.013 | 0.010 | 0.049 | 0.050 |
| 95% CI (µM) | −0.00099 | −0.00050 | −0.00061 | −0.0016 | −0.0011 | −0.0012 | −0.025 | n.a |
| +0.0012 | +0.00055 | +0.00066 | +0.0019 | +0.0013 | +0.0013 | n.a | n.a | |
| PI | 140 | 210 | 190 | 100 | 49 | 110 | >102 | >100 |
| TLD1433 Administration Type | Maximum Tolerated Dose (MTD) | |
|---|---|---|
| Wild Type Embryos | CM Engrafted Embryos Ectopic and Orthotopic Model | |
| Water | 9.2 nM | 4.6 nM |
| Intravenous | 4.6 mM | 2.3 mM |
| Retro-orbital | 4.6 mM | 2.3 mM |
| Cell Line | Route of TLD1433 Administration | Relative Tumour Burden as Measured by Fluorescence Intensity | |||||
|---|---|---|---|---|---|---|---|
| Ectopic Model | Orthotopic Model | ||||||
| Light Dose (J.cm−2) | PI | Light Dose (J.cm−2) | PI | ||||
| 0 | 114 | 0 | 114 | ||||
| CRMM1 | Water | 91% | 89% | 1.0 | 96% | 96% | 1.0 |
| Intravenous | 94% | 59% | 1.6 | 91% | 111% | 0.82 | |
| Retro-orbital | 85% | 53% | 1.6 | 120% | 65% | 1.8 | |
| CRMM2 | Water | 90% | 96% | 0.93 | 96% | 104% | 0.92 |
| Intravenous | 97% | 69% | 1.4 | 98% | 95% | 1.0 | |
| Retro-orbital | 93% | 60% | 1.6 | 100% | 45% | 2.2 | |
| Cell Line | Route of TLD1433 Administration | Tumour Area | |||||
|---|---|---|---|---|---|---|---|
| Ectopic Model | Orthotopic Model | ||||||
| Light dose (J.cm−2) | PI | Light dose (J.cm−2) | PI | ||||
| 0 | 114 | 0 | 114 | ||||
| CRMM1 | Water | 103% | 99% | 1.0 | 90% | 89% | 1.0 |
| Intra venous | 102% | 46% | 2.2 | 109% | 126% | 0.87 | |
| Retro orbital | 85% | 36% | 2.4 | 125% | 31% | 4.1 | |
| CRMM2 | Water | 92% | 102% | 0.90 | 104% | 95% | 1.1 |
| Intra venous | 99% | 50% | 2.0 | 97% | 93% | 1.1 | |
| Retro orbital | 94% | 48% | 2.0 | 99% | 29% | 3.4 | |
© 2020 by the authors. Licensee MDPI, Basel, Switzerland. This article is an open access article distributed under the terms and conditions of the Creative Commons Attribution (CC BY) license (http://creativecommons.org/licenses/by/4.0/).
Share and Cite
Chen, Q.; Ramu, V.; Aydar, Y.; Groenewoud, A.; Zhou, X.-Q.; Jager, M.J.; Cole, H.; Cameron, C.G.; McFarland, S.A.; Bonnet, S.; et al. TLD1433 Photosensitizer Inhibits Conjunctival Melanoma Cells in Zebrafish Ectopic and Orthotopic Tumour Models. Cancers 2020, 12, 587. https://doi.org/10.3390/cancers12030587
Chen Q, Ramu V, Aydar Y, Groenewoud A, Zhou X-Q, Jager MJ, Cole H, Cameron CG, McFarland SA, Bonnet S, et al. TLD1433 Photosensitizer Inhibits Conjunctival Melanoma Cells in Zebrafish Ectopic and Orthotopic Tumour Models. Cancers. 2020; 12(3):587. https://doi.org/10.3390/cancers12030587
Chicago/Turabian StyleChen, Quanchi, Vadde Ramu, Yasmin Aydar, Arwin Groenewoud, Xue-Quan Zhou, Martine J. Jager, Houston Cole, Colin G. Cameron, Sherri A. McFarland, Sylvestre Bonnet, and et al. 2020. "TLD1433 Photosensitizer Inhibits Conjunctival Melanoma Cells in Zebrafish Ectopic and Orthotopic Tumour Models" Cancers 12, no. 3: 587. https://doi.org/10.3390/cancers12030587
APA StyleChen, Q., Ramu, V., Aydar, Y., Groenewoud, A., Zhou, X.-Q., Jager, M. J., Cole, H., Cameron, C. G., McFarland, S. A., Bonnet, S., & Snaar-Jagalska, B. E. (2020). TLD1433 Photosensitizer Inhibits Conjunctival Melanoma Cells in Zebrafish Ectopic and Orthotopic Tumour Models. Cancers, 12(3), 587. https://doi.org/10.3390/cancers12030587

