The Impact of the Epigenetic Cancer Drug Azacitidine on Host Immunity: The Role of Myelosuppression, Iron Overload and tp53 Mutations in a Zebrafish Model
Abstract
1. Introduction
2. Results
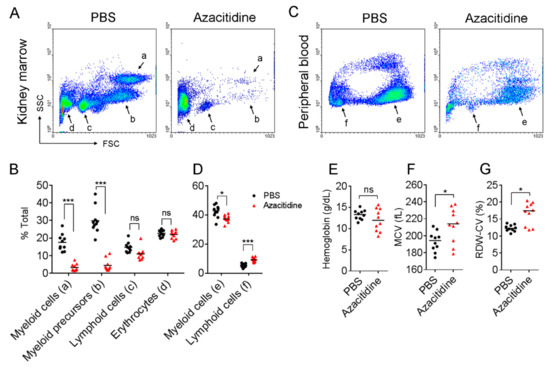
2.1. Marked Myelosuppression Iuduced by Azacitidine in Zebrafish
2.2. Impaired Antigen Processing and Allogeneic Rejection in Azacitidine-Treated Zebrafish
2.3. Increased Susceptibility to Bacterial Infection in Azacitidine-Treated Zebrafish
2.4. Increased Susceptibility to Bacterial Infection by Iron Overload in Azacitidine-Treated Zebrafish
2.5. Prolonged Survial to Bacterial Infection in Azacitidine-Treated Zebrafish Carrying the tp53M214K Mutation
2.6. Prolonged Survival to Bacterial Infection in Azacitidine-Treated Wild-Type (WT) Zebrafish Reconstituted with the tp53M214K Mutant Kidney Marrow
2.7. Clinical Relevance of Azacitidine-Induced Myelosuppression and Iron Overload
3. Discussion
4. Materials and Methods
4.1. Zebrafish Maintenance, Bacterial Strains and Drugs
4.2. Flow Cytometric Analysis of Whole Kidney Marrow (WKM) and Peripheral Blood Cells
4.3. DQ-Ovalbumin (DQ-Ova) Degradation Assay
4.4. Allogeneic Rejection Assay
4.5. Gentamicin Protection Assay
4.6. Bacterial Challenge and Survival Follow-Up
4.7. Whole Kidney Marrow (WKM) Reconstitution and Donor Chimerism
4.8. Histology
4.9. Statistical Analysis
5. Conclusions
Supplementary Materials
Author Contributions
Funding
Acknowledgments
Conflicts of Interest
References
- Baylin, S.B.; Jones, P.A. Epigenetic Determinants of Cancer. Epigenetic Determinants of Cancer. Cold Spring Harb Perspect. Biol. 2016, 8, a019505. [Google Scholar] [CrossRef] [PubMed]
- Hanahan, D.; Weinberg, R.A. Hallmarks of cancer: The next generation. Cell 2011, 144, 646–674. [Google Scholar] [CrossRef] [PubMed]
- Herman, J.G.; Umar, A.; Polyak, K.; Graff, J.R.; Ahuja, N.; Issa, J.P.; Markowitz, S.; Willson, J.K.; Hamilton, S.R.; Kinzler, K.W.; et al. Incidence and functional consequences of hMLH1 promoter hypermethylation in colorectal carcinoma. Proc. Natl. Acad. Sci. USA 1998, 95, 6870–6875. [Google Scholar] [CrossRef] [PubMed]
- Sperling, A.S.; Gibson, C.J.; Ebert, B.L. The genetics of myelodysplastic syndrome: from clonal haematopoiesis to secondary leukaemia. Nat. Rev. Cancer 2017, 17, 5–19. [Google Scholar] [CrossRef] [PubMed]
- Jiang, Y.; Dunbar, A.; Gondek, L.P.; Mohan, S.; Rataul, M.; O’Keefe, C.; Sekeres, M.; Saunthararajah, Y.; Maciejewski, J.P. Aberrant DNA methylation is a dominant mechanism in MDS progression to AML. Blood 2009, 113, 1315–1325. [Google Scholar] [CrossRef] [PubMed]
- Kaminskas, E.; Farrell, A.T.; Wang, Y.C.; Sridhara, R.; Pazdur, R. FDA drug approval summary: azacitidine (5-azacytidine, Vidaza) for injectable suspension. Oncologist 2005, 10, 176–182. [Google Scholar] [CrossRef] [PubMed]
- Fenaux, P.; Mufti, G.J.; Hellstrom-Lindberg, E.; Santini, V.; Finelli, C.; Giagounidis, A.; Schoch, R.; Gattermann, N.; Sanz, G.; List, A.; et al. International Vidaza High-Risk MDS Survival Study Group. Efficacy of azacitidine compared with that of conventional care regimens in the treatment of higher-risk myelodysplastic syndromes: a randomised, open-label, phase III study. Lancet Oncol. 2009, 10, 223–232. [Google Scholar] [CrossRef]
- Ozbalak, M.; Cetiner, M.; Bekoz, H.; Atesoglu, E.B.; Ar, C.; Salihoglu, A.; Tuzuner, N.; Ferhanoglu, B. Azacitidine has limited activity in ’real life’ patients with MDS and AML: a single centre experience. Hematol. Oncol. 2012, 30, 76–81. [Google Scholar] [CrossRef]
- Mozessohn, L.; Cheung, M.C.; Fallahpour, S.; Gill, T.; Maloul, A.; Zhang, L.; Lau, O.; Buckstein, R. Azacitidine Use in the Real World Does Not Replicate AZA-001 Results in Higher Risk MDS/Low Blast Count AML: An Audit of 1101 Patients in the Cancer Care Ontario Registry. Blood 2016, 128, 4338. [Google Scholar] [CrossRef]
- Falantes, J.; Pleyer, L.; Thépot, S.; Almeida, A.M.; Maurillo, L.; Martínez-Robles, V.; Stauder, R.; Itzykson, R.; Pinto, R.; Venditti, A.; et al. European ALMA + Investigators. Real life experience with frontline azacitidine in a large series of older adults with acute myeloid leukemia stratified by MRC/LRF score: results from the expanded international E-ALMA series (E-ALMA+). Leuk Lymphoma. 2018, 59, 1113–1120. [Google Scholar] [CrossRef]
- Gore, A.V.; Pillay, L.M.; Venero Galanternik, M.; Weinstein, B.M. The zebrafish: A fintastic model for hematopoietic development and disease. Wiley Interdiscip. Rev. Dev. Biol. 2018, 7, e312. [Google Scholar] [CrossRef] [PubMed]
- Lee, Y.G.; Kim, I.; Yoon, S.S.; Park, S.; Cheong, J.W.; Min, Y.H.; Lee, J.O.; Bang, S.M.; Yi, H.G.; Kim, C.S.; et al. Korean Society of Haematology AML/MDS working party. Comparative analysis between azacitidine and decitabine for the treatment of myelodysplastic syndrome. Br. J. Haematol. 2013, 161, 339–347. [Google Scholar] [CrossRef] [PubMed]
- Hor, L.I.; Chang, Y.K.; Chang, C.C.; Lei, H.Y.; Ou, J.T. Mechanism of high susceptibility of iron-overloaded mouse to Vibrio vulnificus infection. Microbiol. Immunol. 2000, 44, 871–878. [Google Scholar] [CrossRef] [PubMed]
- Berghmans, S.; Murphey, R.D.; Wienholds, E.; Neuberg, D.; Kutok, J.L.; Fletcher, C.D.; Morris, J.P.; Liu, T.X.; Schulte-Merker, S.; Kanki, J.P.; et al. tp53 mutant zebrafish develop malignant peripheral nerve sheath tumors. Proc. Natl. Acad. Sci. USA 2005, 102, 407–412. [Google Scholar] [CrossRef] [PubMed]
- Trotti, A.; Colevas, A.D.; Setser, A.; Rusch, V.; Jaques, D.; Budach, V.; Langer, C.; Murphy, B.; Cumberlin, R.; Coleman, C.N.; et al. CTCAE v3.0: development of a comprehensive grading system for the adverse effects of cancer treatment. Semin Radiat Oncol. 2003, 13, 176–181. [Google Scholar] [CrossRef]
- Wenk, C.; Garz, A.K.; Grath, S.; Huberle, C.; Witham, D.; Weickert, M.; Malinverni, R.; Niggemeyer, J.; Kyncl, M.; Hecker, J.; et al. Direct modulation of the bone marrow mesenchymal stromal cell compartment by azacitidine enhances healthy hematopoiesis. Blood Adv. 2018, 2, 3447–3461. [Google Scholar] [CrossRef] [PubMed]
- Kaylie, L.R.; Brittni, R.K.; Jeremiah, G.J. Heme Uptake and Utilization by Gram-Negative Bacterial Pathogens. Front. Cell. Infect. Microbiol. 2019, 9, 81. [Google Scholar]
- Wang, J.; Zou, L.L.; Li, A.X. A novel iron transporter in Streptococcus iniae. J. Fish Dis. 2013, 36, 1007–1015. [Google Scholar] [CrossRef]
- Nikolova, P.V.; Wong, K.B.; DeDecker, B.; Henckel, J.; Fersht, A.R. Mechanism of rescue of common p53 cancer mutations by second-site suppressor mutations. EMBO J. 2000, 19, 370–378. [Google Scholar] [CrossRef]
- Takahashi, K.; Patel, K.; Bueso-Ramos, C.; Zhang, J.; Gumbs, C.; Jabbour, E.; Kadia, T.; Andreff, M.; Konopleva, M.; DiNardo, C.; et al. Clinical implications of TP53 mutations in myelodysplastic syndromes treated with hypomethylating agents. Oncotarget 2016, 7, 14172–14187. [Google Scholar] [CrossRef]
- Steensma, D.P. Myelodysplastic syndromes current treatment algorithm 2018. Blood Cancer J. 2018, 8, 47. [Google Scholar] [CrossRef] [PubMed]
- Case Study: TP53-Mutated Myelodysplastic Syndrome. Available online: https://www.dana-farber.org/for-physicians/clinical-resources/hematologic-malignancies-resources/advances-in-hematologic-malignancies-newsletter/issue-9-fall-2018/tp53-mutated-myelodysplastic-syndrome/ (accessed on 18 June 2019).
- Westerfield, M. The Zebrafish Book. A Guide for the Laboratory Use of Zebrafish (Danio rerio); University of Oregon Press: Eugene, OR, USA, 2000. [Google Scholar]
- Lowe, B.A.; Miller, J.D.; Neely, M.N. Analysis of the polysaccharide capsule of the systemic pathogen Streptococcus iniae and its implications in virulence. Infect. Immun. 2007, 75, 1255–1264. [Google Scholar] [CrossRef] [PubMed]
- De Jong, J.L.; Burns, C.E.; Chen, A.T.; Pugach, E.; Mayhall, E.A.; Smith, A.C.; Feldman, H.A.; Zhou, Y.; Zon, L.I. Characterization of immune-matched hematopoietic transplantation in zebrafish. Blood 2011, 117, 4234–4242. [Google Scholar] [CrossRef] [PubMed]
- Wang, W.D.; Wu, J.C.; Hsu, H.J.; Kong, Z.L.; Hu, C.H. Overexpression of a Zebrafish ARNT2-like Factor Represses CYP1A Transcription in ZLE Cells. Mar. Biotechnol. (NY) 2000, 2, 376–386. [Google Scholar] [PubMed]
- Amiel, E.; Lovewell, R.R.; O’Toole, G.A.; Hogan, D.A.; Berwin, B. Pseudomonas aeruginosa evasion of phagocytosis is mediated by loss of swimming motility and is independent of flagellum expression. Infect. Immun. 2010, 78, 2937–2945. [Google Scholar] [CrossRef] [PubMed]
- Mosteller, R.D. Simplified Calculation of Body Surface Area. N. Engl. J. Med. 1987, 317, 1098. [Google Scholar] [PubMed]
- LeBlanc, J.; Bowman, T.V.; Zon, L. Transplantation of Whole Kidney Marrow in Adult Zebrafish. J. Vis. Exp. 2007, 2, 159. [Google Scholar] [CrossRef] [PubMed]











© 2019 by the authors. Licensee MDPI, Basel, Switzerland. This article is an open access article distributed under the terms and conditions of the Creative Commons Attribution (CC BY) license (http://creativecommons.org/licenses/by/4.0/).
Share and Cite
Wang, S.-C.; Wu, C.-T.; Wu, D.-Y.; Chen, C.G.-S.; Chang, K.-M.; Chang, C.-C. The Impact of the Epigenetic Cancer Drug Azacitidine on Host Immunity: The Role of Myelosuppression, Iron Overload and tp53 Mutations in a Zebrafish Model. Cancers 2019, 11, 1294. https://doi.org/10.3390/cancers11091294
Wang S-C, Wu C-T, Wu D-Y, Chen CG-S, Chang K-M, Chang C-C. The Impact of the Epigenetic Cancer Drug Azacitidine on Host Immunity: The Role of Myelosuppression, Iron Overload and tp53 Mutations in a Zebrafish Model. Cancers. 2019; 11(9):1294. https://doi.org/10.3390/cancers11091294
Chicago/Turabian StyleWang, Shu-Ching, Ching-Tse Wu, Dong-Yu Wu, Caleb Gon-Shen Chen, Kuo-Ming Chang, and Chien-Chung Chang. 2019. "The Impact of the Epigenetic Cancer Drug Azacitidine on Host Immunity: The Role of Myelosuppression, Iron Overload and tp53 Mutations in a Zebrafish Model" Cancers 11, no. 9: 1294. https://doi.org/10.3390/cancers11091294
APA StyleWang, S.-C., Wu, C.-T., Wu, D.-Y., Chen, C. G.-S., Chang, K.-M., & Chang, C.-C. (2019). The Impact of the Epigenetic Cancer Drug Azacitidine on Host Immunity: The Role of Myelosuppression, Iron Overload and tp53 Mutations in a Zebrafish Model. Cancers, 11(9), 1294. https://doi.org/10.3390/cancers11091294

