Advances in Silicon Based Millimeter-Wave Monolithic Integrated Circuits
Abstract
:1. Introduction
2. Silicon-Based Technologies
3. Current Status of the Circuit Component in the MMW Regime
3.1. Low Noise Amplifier (LNA)
3.1.1. LNA in CMOS Technology



3.1.2. LNA in SiGe Technology
3.2. Power Amplifier (PA)
3.2.1. PA in CMOS Technology


3.2.2. PA in SiGe Technology
3.3. Mixer
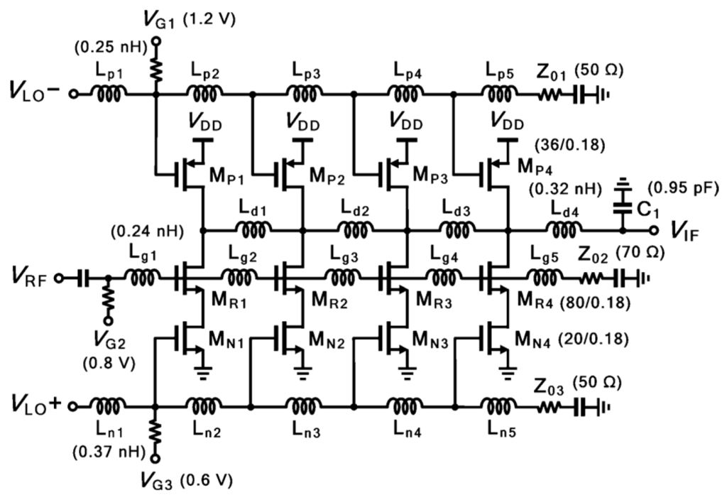
3.3.1. Mixer in CMOS Technology



3.3.2. Mixer in SiGe Technology
3.4. Modulators

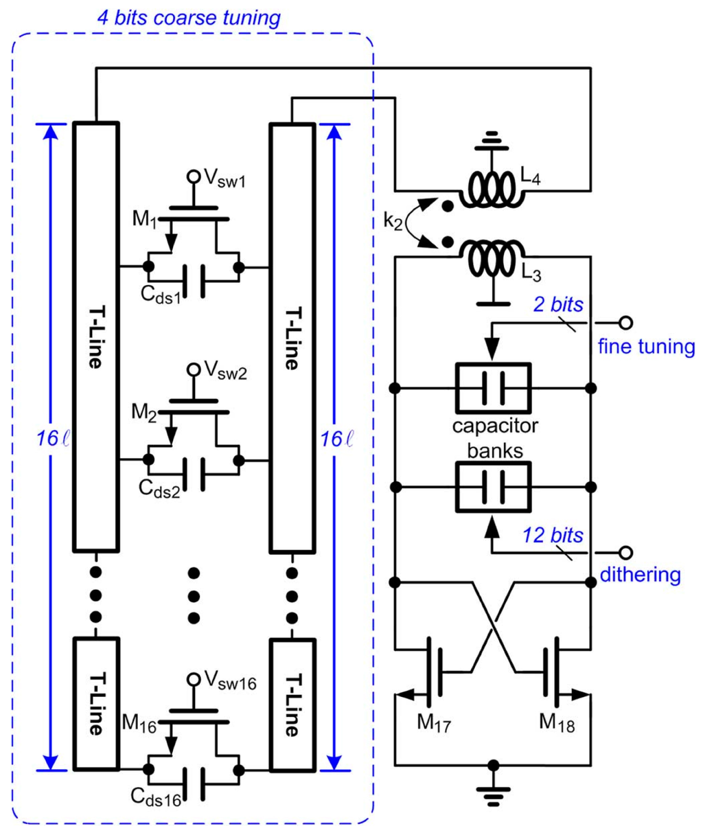
3.5. Voltage Control Oscillator (VCO)
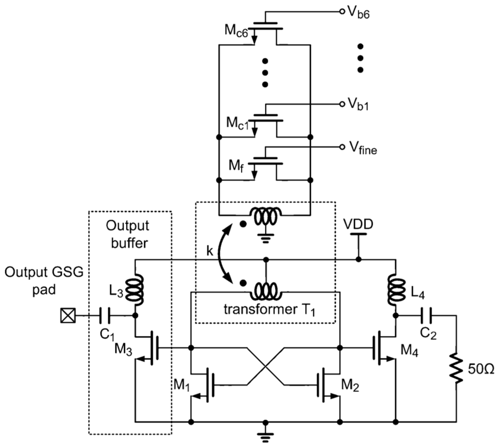
3.5.1. VCO in CMOS Technology



3.5.2. VCO in SiGe Technology
3.6. Other MMW Control Circuits
3.6.1. Switch in Si-Based Technology
3.6.2. Circulator and Isolator in Si-Based Technology
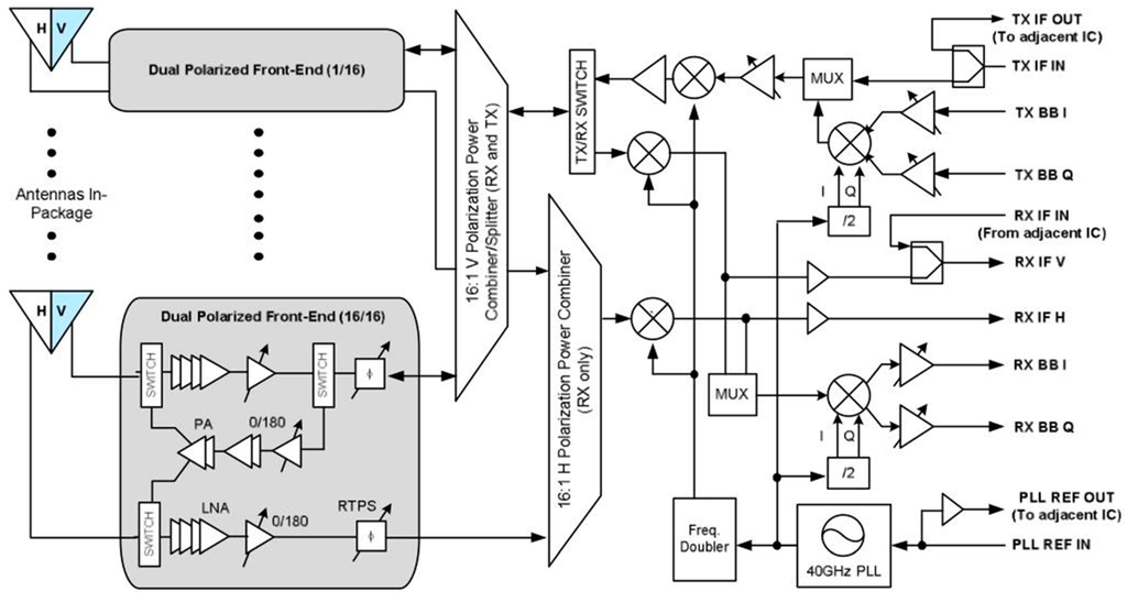
3.7. Recent Works of SoC in MMW Regime
3.7.1. CMOS MMW Transceivers

3.7.2. SiGe MMW Transceivers

4. Conclusions and Future Trends
Acknowledgments
Author Contributions
Conflicts of Interest
References
- Murphy, R.A.; Clifton, B.J. Surface-oriented Schottky barrier diodes for millimeter and submillimeter wave applications. In Proceedings of 1978 IEEE International Electron Devices Meeting, Washington, DC, USA, 4–6 December 1978; pp. 124–128.
- Chu, A.; Courtney, W.E.; Sudbury, R.W. A 31 GHz monolithic GaAs mixer/preamplifier circuit for receiver applications. IEEE Trans. Electron Devices 1981, 28, 149–154. [Google Scholar]
- Wang, H.; Chang, K.W.; Ton, T.N.; Biedenbender, M.; Chen, T.S.; Lee, J.; Dow, G.S.; Tan, K.L.; Allen, B.R. High-yield W-band monolithic HEMT low-noise amplifier and image rejection downconverter chips. IEEE Microw. Guided Wave Lett. 1993, 3, 281–283. [Google Scholar] [CrossRef]
- Chang, K.W.; Wang, H.; Dow, G.S.; Biedenbender, M.; Chen, T.H.; Lo, D.C.W.; Allen, B.R. W-band monolithic single sideband transceiver for automotive radar applications. In Proceedings of 16th Annual Technical Digest on Gallium Arsenide Integrated Circuit (GaAs IC) Symposium, Phildelphia, PA, USA, 16–19 October 1994; pp. 84–87.
- Wang, H.; Chang, K.W.; Lo, D.C.W.; Tan, K.L.; Streit, D.; Dow, G.S.; Allen, B.R. A monolithic 23.5 to 94 GHz frequency quadrupler using 0.1 μm pseudomorphic AlGaAs/InGaAs/GaAs HEMT technology. IEEE Micro. Guided Wave Lett. 1994, 4, 77–79. [Google Scholar] [CrossRef]
- Creamer, C.; Chye, P.; Sinclair, B. 43.5 to 45.5 GHz active times-4 frequency multiplier with 1.4 watt output power. In Proceedings of 1991 IEEE MTT-S International Microwave Symposium Digest, Boston, MA, USA, 10–14 July 1991; pp. 939–942.
- Tokumitsu, T.; Hirano, M.; Yamasaki, K.; Yamaguchi, C.; Nishikawa, K.; Aikawa, M. Highly integrated three-dimensional MMIC technology applied to novel masterslice GaAs- and Si-MMIC’s. IEEE J. Solid-State Circuits 1997, 32, 1334–1341. [Google Scholar] [CrossRef]
- Raman, S.; Rucky, F.; Rebeiz, G. A high-performance W-band uniplanar subharmonic mixer. IEEE Trans. Microw. Theory Tech. 1997, 45, 955–962. [Google Scholar] [CrossRef]
- Verver, C.; Laneve, T.; Stubbs, M. Design of a 60 GHz subharmonic mixer MMIC. In Proceedings of 1998 IEEE MTT-S International Microwave Symposium Digest, Ottawa, ON, Canada, 9–12 August 1998; pp. 65–68.
- Allam, R.; Kolanowski, C.; Langrez, D.; Bourne, P.; de Jaeger, J.C.; Crosnier, Y.; Salmer, G. 60 GHz MMIC mixer using a dual-gate PM HEMT. In Proceedings of 1995 URSI International Symposium on Signals, Systems, and Electronics, San Francisco, CA, USA, 25–27 October 1995; pp. 171–174.
- Wang, H.; Lai, R.; Chen, S.T.; Berenz, J. A monolithic 75–110 GHz balanced InP-based HEMT amplifier. IEEE Micro. Guided Wave Lett. 1993, 3, 381–383. [Google Scholar] [CrossRef]
- Wang, H.; Hwang, Y.; Shaw, L.; Ahmadi, M.; Siddiqui, M.; Nelson, B.L.; Sholley, M. Monolithic V-band frequency converter chip set development using 0.2 μm AlGaAs/InGaAs/GaAs pseudomorphic HEMT technology. IEEE Trans. Microw. Theory Tech. 1994, 42, 11–17. [Google Scholar] [CrossRef]
- Roodaki, P.M.; Taghian, F.; Bashizadeh, S.; Jalaali, M. A survey of millimeter-wave technologies. In Proceedings of 2011 International Conference on Electrical and Control Engineering, Yichang, China, 16–18 September 2011; pp. 5726–5728.
- Voinigesku, S.P.; Dickson, T.O.; Beerkens, R.; Khalid, I.; Westergaard, P. A comparison of Si CMOS, SiGe BiCMOS and InP HBT technologies for high-speed and millimeter-wave ICs. In Proceedings of 2004 Topical Meeting on Silicon Monolithic Integrated Circuits in RF Systems, Atlanta, GA, USA, 8–10 September 2004; pp. 111–114.
- Schellenberg, J.; Kim, B.; Phan, T. W-Band, Broadband 2 W GaN MMIC. In Proceedings of 2013 IEEE MTT-S International Microwave Symposium Digest (IMS), Seattle, WA, USA, 2–7 June 2013; pp. 1–4.
- Harutyunyan, V.A. Semiconductor nanotube in strong electrostatic field. J. Appl. Phys. 2011, 109, 014325. [Google Scholar] [CrossRef]
- Bodyopadhyay, P.K. Moore’s law governs the silicon revolution. Proc. IEEE 1998, 86, 78–81. [Google Scholar] [CrossRef]
- Radisic, V.; Keong, K.M.K.H.; Sarkozy, S.; Mei, X.; Yoshida, W.; Liu, P.H.; Deal, W.R.; Lai, R. 220-GHz solid-state power amplifier modules. IEEE J. Solid-State Circuits 2012, 47, 2291–2297. [Google Scholar] [CrossRef]
- Radisic, V.; Keong, K.M.K.H.; Mei, X.; Sarkozy, S.; Yoshida, W.; Deal, W.R.; Lai, R. Power amplification at 0.65 THz using InP HEMTs. IEEE Trans. Microw. Theory Tech. 2012, 60, 724–729. [Google Scholar] [CrossRef]
- Reed, T.B.; Rodwell, M.J.W.; Griffith, Z.; Rowell, P.; Field, M.; Urteaga, M. A 58.4 mW solid-state power amplifier at 220 GHz using InP HBTs. In Proceedings of 2012 IEEE MTT-S International Microwave Symposium Digest (MTT), Montreal, QC, Canada, 17–22 June 2012; pp. 1–3.
- Munkyo, S.; Urteaga, M.; Young, A.; Hacker, J.; Skalar, A.; Lin, R.; Rodwell, M. A single-chip 630 GHz transmitter with 210 GHz sub-harmonic PLL local oscillator in 130 nm InP HBT. In Proceedings of 2012 IEEE MTT-S International Microwave Symposium Digest (MTT), Montreal, QC, Canada, 17–22 June 2012.
- Wang, H.; Lin, K.-Y.; Tsai, Z.-M.; Lu, L.-H.; Lu, H.- C.; Wang, C.-H.; Tsai, J.-H.; Huang, T.-W.; Lin, Y.-C. MMICs in the millimeter-wave regime. IEEE Microw. Mag. 2009, 1, 99–117. [Google Scholar] [CrossRef]
- May, J.W.; Rebeiz, G.M. Design and characterization of W-Band SiGe RFICs for passive millimeter-wave imaging. IEEE Trans. Microw. Theory Tech. 2010, 58, 1420–1430. [Google Scholar] [CrossRef]
- Tomkins, A.; Garcia, P.; Voinigescu, S.P. A passive W-band imaging receiver in 65-nm bulk CMOS. IEEE J. Solid-State Circuits 2010, 45, 1981–1991. [Google Scholar] [CrossRef]
- Gilreath, L.; Jain, V.; Yao, H.-C.; Zheng, L.; Heydari, P. A 94-GHz passive imaging receiver using a balanced LNA with embedded dicke switch. In Proceedings of 2010 IEEE Radio Frequency Integrated Circuits Symposium (RFIC), Anaheim, CA, USA, 23–25 May 2010; pp. 79–82.
- Gu, Q.J.; Xu, Z.; Jian, H.-Y.; Tang, A.; Chang, M.-C.F.; Huang, C.-Y.; Nien, C.-C. A 100 GHz integrated CMOS passive imager with >100 MV/W responsivity, 23fW/ √Hz NEP. Electron. Lett. 2011, 47, 544–545. [Google Scholar] [CrossRef]
- Tang, A.; Xu, Z.; Gu, Q.J.; Wu, Y.-C.; Chang, M.-C.F. A 144 GHz 2.5 mW multi-stage regenerative receiver for mm-wave imaging in 65 nm CMOS. In Proceedings of 2011 IEEE Radio Frequency Integrated Circuits Symposium (RFIC), Baltimore, MD, USA, 5–7 June 2011.
- Okada, K.; Matsushita, K.; Bunsen, K.; Murakami, R.; Musa, A.; Sato, T.; Asada, H.; Takayama, N.; Li, N.; Ito, S.; et al. A 60 GHz 16QAM/8PSK/QPSK/BPSK direct-conversion transceiver for IEEE 802.15.3c. IEEE J. Solid-State Circuits 2011, 46, 2988–3004. [Google Scholar] [CrossRef]
- Chan, W.-L.; Long, J.; Spirito, M.; Pekarik, J. A 60 GHz-band 2x2 phased-array transmitter in 65nm CMOS. In Proceedings of 2010 IEEE International Solid-State Circuits Conference Digest of Technical Papers (ISSCC), San Francisco, CA, USA, 7–11 February 2010; pp. 42–43.
- Emami, S.; Wiser, R.F.; Ali, E.; Forbes, M.G.; Gordon, M.Q.; Guan, X.; Lo, S.; McElwee, P.T.; Parker, J.; Tani, J.R.; et al. A 60 GHz CMOS phased-array transceiver pair for multi-Gb/s wireless communications. In Proceedings of 2011 IEEE International Solid-State Circuits Conference Digest of Technical Papers (ISSCC), San Francisco, CA, USA, 20–24 February 2011; pp. 218–219.
- Jahn, M.; Feger, R.; Wagner, C.; Tong, Z.; Stelzer, A. A four-channel 94-GHz SiGe-based digital beam-forming FMCW radar. IEEE Trans. Microw. Theory Tech. 2012, 60, 861–869. [Google Scholar] [CrossRef]
- Schmid, R.-L.; Ulusoy, A.C.; Song, P.; Cressler, J.-D. A 94 GHz, 1.4 dB insertion loss single-pole double-throw switch using reverse-saturated SiGe HBTs. IEEE Microw. Wirel. Compon. Lett. 2014, 24, 56–58. [Google Scholar] [CrossRef]
- Margomenos, A. A comparison of Si CMOS and SiGe BiCMOS technologies for automotive radars. In Proceedings of 2009 IEEE Topical Meeting on Silicon Monolithic Integrated Circuits in RF Systems, San Diego, CA, USA, 19–21 January 2009.
- Kim, H.-S.; Chung, C.; Jeong, J.; Jung, S.-J.; Lim, J.; Joe, J.; Park, J.; Lee, H.W.; Jo, G.; Park, K.; et al. Effect of technology scaling on RF performance of the transistors fabricated by standard CMOS technology. In Proceedings of 2008 IEEE Radio Frequency Integrated Circuits Symposium, Atlanta, GA, USA, 17 April–17 June 2008; pp. 555–558.
- Chen, T.; Kuo, W.M.L.; Zhao, E.; Liang, Q.; Jin, Z.; Cressler, J.D.; Joseph, A.J. On the high temperature (20–300 °C) characteristics of SiGe HBTs. IEEE Trans. Electron Devices 2004, 51, 1825–1832. [Google Scholar] [CrossRef]
- Voinigescu, S.P.; Nicolsonl, S.; Laskin, E.; Tang, K.; Chevalier, P. 65 nm CMOS and SiGe BiCMOS transceivers and receivers for automotive radar and mm-wave imaging in the 80–160 GHz range. In Proceedings of IEEE International Microwave Symposium Workshop, Atlanta, GA, USA, 17 April–17 June 2008.
- Nicolson, S.T.; Tomkins, A.; Tang, K.W.; Cathelin, A.; Belot, D.; Voinigescu, S.P. A 1.2 V, 140 GHz receiver with on-die antenna in 65 nm CMOS. In Proceedings of 2008 IEEE Radio Frequency Integrated Circuits Symposium, Atlanta, GA, USA, 17 April–17 June 2008; pp. 229–232.
- Laskin, E.; Tang, K.W.; Yau, K.H.K.; Chevalier, P.; Chantre, A.; Sautreuil, B.; Voinigescu, S.P. 170 GHz transceiver with on-chip antennas in SiGe technology. In Proceedings of 2008 IEEE Radio Frequency Integrated Circuits Symposium, Atlanta, GA, USA, 17 April–17 June 2008; pp. 637–640.
- Tsai, J.H.; Chen, W.C.; Wang, T.P.; Huang, T.W.; Wang, H. A miniature Q-band low noise amplifier using 0.13-μm CMOS technology. IEEE Microw. Wirel. Compon. Lett. 2006, 16, 327–329. [Google Scholar] [CrossRef]
- Masud, M.A.; Zirath, H.; Ferndahl, M.; Vickes, H.O. 90 nm CMOS MMIC amplifier. In Proceedings of 2004 IEEE Radio Frequency Integrated Circuits (RFIC) Symposium, Forth Worth, TX, USA, 6–8 June 2004; pp. 201–204.
- Shin, S.-C.; Tsai, M.-D.; Liu, R.-C.; Lin, K.-Y.; Wang, H. A 24-GHz 3.9-dB NF low-noise amplifier using 0.18-μm CMOS technology. IEEE Microw. Wirel. Compon. Lett. 2005, 15, 448–450. [Google Scholar] [CrossRef]
- Liscidini, A.; Ghezzi, C.; Depaoli, E.; Albasini, G.; Bietti, I.; Castello, R. Common gate transformer feedback LNA in a high IIP3 current mode RF CMOS front-end. In Proceedings of 2006 IEEE Custom Integrated Circuits Conference, San Jose, CA, USA, 10–13 September 2006; pp. 25–28.
- Tang, C.-C.; Liu, S.-I. Low-voltage CMOS low-noise amplifier using planar-interleaved transformer. IEEE Electron. Lett. 2001, 47, 497–498. [Google Scholar] [CrossRef]
- Huang, B.-J.; Wang, H.; Lin, K.-Y. Millimeter-wave low power and miniature CMOS multi-cascode low noise amplifiers with noise reduction topology. IEEE Trans. Microw. Theory Tech. 2009, 57, 3049–3059. [Google Scholar] [CrossRef]
- Sun, K.-J.; Tsai, Z.-M.; Lin, K.-Y.; Wang, H. A 10.8-GHz CMOS low-noise amplifier using parallel-resonant inductor. In Proceedings of 2007 IEEE MTT-S International Microwave Symposium, Honolulu, HI, USA, 3–8 June 2007; pp. 1795–1798.
- Yeh, H.C.; Liou, Z.Y.; Wang, H. Analysis and design of millimeter-wave low power CMOS LNA with transformer-multi-cascode topology. IEEE Trans. Microw. Theory and Tech. 2011, 59, 3441–3454. [Google Scholar] [CrossRef]
- Yeh, H.-C.; Chiong, C.-C.; Wang, H. A low voltage Q-band CMOS LNA with magnetic coupled cascode topology. In Proceedings of 2012 IEEE MTT-S International Microwave Symposium Digest (MTT), Montreal, QC, Canada, 17–22 June 2012.
- Yeh, H.C.; Chiong, C.C.; Wang, H. Analysis and design of millimeter-wave low voltage CMOS cascode LNA with magnetic coupled technique. IEEE Trans. Microw. Theory Tech. 2012, 60, 4066–4079. [Google Scholar] [CrossRef]
- Feng, C.; Yu, X.P.; Lim, W.M.; Yeo, K.S. A compact 2.1–39 GHz self-biased low-noise amplifier in 65 nm CMOS technology. IEEE Microw. Wirel. Compon. Lett. 2013, 23, 662–664. [Google Scholar] [CrossRef]
- Yeh, H.-C.; Chiong, C.-C.; Aloui, S.; Wang, H. Analysis and design of millimeter-wave low-voltage CMOS cascode LNA with magnetic coupled technique. IEEE Trans. Microw. Theory Tech. 2012, 60, 161–167. [Google Scholar]
- Sakian, P.; Janssen, E.; van Roermund, A.H.M.; Mahmoudi, R. Analysis and design of a 60 GHz wideband voltage-voltage transformer feedback LNA. IEEE Trans. Microw. Theory Tech. 2012, 60, 702–713. [Google Scholar] [CrossRef]
- Cohen, E.; Degani, O.; Ritter, D. A wideband gain-boosting 8 mW LNA with 23 dB gain and 4 dB NF in 65nm CMOS process for 60 GHz applications. In Proceedings of 2012 IEEE Radio Frequency Integrated Circuits Symposium, Montreal, QC, USA, 17–19 June 2012; pp. 207–210.
- Chang, P.-Y.; Su, S.-H.; Hsu, S.S.H.; Cho, W.-H.; Jin, J.-D. An ultra-low-power transformer-feedback 60 GHz low-noise amplifier in 90 nm CMOS. IEEE Microw. Wirel. Compon. Lett. 2012, 22, 197–199. [Google Scholar] [CrossRef]
- Uzunkol, M.; Rebeiz, G.M. A 65 GHz LNA/phase shifter with 4.3 dB NF using 45 nm CMOS SOI. IEEE Microw. Wirel. Compon. Lett. 2012, 22, 530–532. [Google Scholar] [CrossRef]
- Zhang, N.; Hung, C.-M.; Kenneth, K.O. 80-GHz tuned amplifier in bulk CMOS. IEEE Microw. Wirel. Compon. Lett. 2008, 18, 121–123. [Google Scholar] [CrossRef]
- Sandstrom, D.; Varonen, M.; Karkkainen, M.; Halonen, K. W-band CMOS amplifiers achieving +10 dBm saturated output power and 7.5 dB NF. In Proceedings of 2009 IEEE International Solid-State Circuits Conference, San Francisco, CA, USA, 8–12 February 2009; pp. 486–487.
- Zhou, L.; Wang, C.-C.; Chen, Z.; Heydari, P. A W-band CMOS receiver chipset for millimeter-wave radiometer systems. IEEE J. Solid-State Circuits 2011, 46, 378–391. [Google Scholar] [CrossRef]
- Schmalz, K.; Borngraber, J.; Mao, Y.; Rucker, H.; Weber, R. A 245 GHz LNA in SiGe technology. IEEE Microw. Wirel. Compon. Lett. 2012, 22, 533–535. [Google Scholar] [CrossRef]
- Bi, X.; Guo, Y.; Xiong, Y.Z.; Arasu, M.A.; Je, M. A 19.2 mW, >45 dB Gain and High-Selectivity 94 GHz LNA in 0.13um SiGe BiCMOS. IEEE Microw. Wirel. Compon. Lett. 2013, 23, 261–263. [Google Scholar] [CrossRef]
- Ulusoy, A.C.; Kaynak, M.; Valenta, V.; Tillack, V.; Schumacher, H. A 110 GHz LNA with 20 dB gain and 4 dB noise figure in an 0.13 μm SiGe BiCMOS technology. In Proceedings of 2013 IEEE MTT-S International Microwave Symposium Digest (IMS), Seattle, WA, USA, 2–7 June 2013.
- Liu, G.; Schumacher, H. Broadband millimeter-wave LNAs (47–77 GHz and 70–140 GHz) using a T-Type matching topology. IEEE J. Solid-State Circuits 2013, 48, 2022–2029. [Google Scholar] [CrossRef]
- Khan1, W.T.; Ulusoy, A.C.; Kaynak, M.; Schumacher, H.; Papapolymerou, J. A 94 GHz flip-chip packaged SiGe BiCMOS LNA on an LCP substrat. In Proceedings of 2013 IEEE MTT-S International Microwave Symposium Digest (IMS), Seattle, WA, USA, 2–7 June 2013.
- Raczkowski, K.; Thijs, S.; Raedt, W.D.; Nauwelaers, B.; Wambacq, P. 50-to-67 GHz ESD-protected power amplifiers in digital 45 nm LP CMOS. In Proceedings of 2009 IEEE International Solid-State Circuits Conference, San Francisco, CA, USA, 8–12 February 2009; pp. 382–383.
- Chan, W.L.; Long, J.R.; Spirito, M.; Pekarik, J.J. A 60 GHz-band 1 V 11.5 dBm power amplifier with 11% PAE in 65nm CMOS. In Proceedings of 2009 IEEE International Solid-State Circuits Conference, San Francisco, CA, USA, 8–12 February 2009; pp. 380–381.
- Kurita, N.; Kondoh, H. 60 GHz and 80 GHz wide band power amplifier MMICs in 90 nm CMOS technology. In Proceedings of 2009 IEEE Radio Frequency Integrated Circuits Symposium, Boston, MA, USA, 7–9 June 2009; pp. 39–42.
- Bohsali, M.; Niknejad, A.M. Current combining 60 GHz CMOS power amplifiers. In Proceedings of 2009 IEEE Radio Frequency Integrated Circuits Symposium, Boston, MA, USA, 7–9 June 2009; pp. 31–34.
- Quemerais, T.; Moquillon, L.; Huard, V.; Fournier, J.-M.; Benech, P.; Corrao, N. DC hot carrier stress effect on CMOS 65 nm 60 GHz power amplifiers. In Proceedings of 2010 IEEE Radio Frequency Integrated Circuits Symposium (RFIC), Anaheim, CA, USA, 23–25 May 2010; pp. 351–354.
- Aloui, S.; Kerherve, E.; Plana, R.; Belot, D. RF-pad, transmission lines and balun optimization for 60 GHz 65 nm CMOS power amplifier. In Proceedings of 2010 IEEE Radio Frequency Integrated Circuits Symposium (RFIC), Anaheim, CA, USA, 23–25 May 2010; pp. 211–214.
- Martineau, B.; Lnopik, V.; Siligaris, A.; Gianesello, F.; Belot, D. A 53-to-68 GHz 18 dBm power amplifier with an 8-way combiner in standard 65 nm CMOS. In Proceedings of 2010 IEEE International Solid-State Circuits Conference, San Francisco, CA, USA, 7–11 February 2010; pp. 428–429.
- Boers, M. A 60 GHz transformer coupled amplifier in 65 nm digital CMOS. In Proceedings of Radio Frequency Integrated Circuits Symposium (RFIC), 2010 IEEE, Anaheim, CA, USA, 23–25 May 2010; pp. 343–346.
- Lai, J.-W.; Garcia, A.V. A 1 V 17.9 dBm 60 GHz power amplifier in standard 65 nm CMOS. In Proceedings of 2010 IEEE International Solid-State Circuits Conference, San Francisco, CA, USA, 7–11 February 2010; pp. 424–425.
- Chen, J.; Niknejad, A.M. A compact 1 V 18.6 dBm 60 GHz power amplifier in 65 nm CMOS. In Proceedings of 2011 IEEE International Solid-State Circuits Conference, San Francisco, CA, USA, 20–24 February 2011; pp. 432–433.
- Tsai, K.-J.; Kuo, J.-L.; Wang, H. A W-band power amplifier in 65- nm CMOS with 27 GHz bandwidth and 14.8 dBm saturated output power. In Proceedings of 2012 IEEE Radio Frequency Integrated Circuits Symposium (RFIC), Montreal, QC, Canada, 17–19 June 2012; pp. 69–72.
- Tsai, Z.-M.; Liao, H.-C.; Hsiao, Y.-H.; Wang, H.; Liu, J.Y.-C.; Chang, M.-C.F.; Teng, Y.-M.; Huang, G.-W. A 1.2 V broadband D-band power amplifier with 13.2-dBm output power in standard 65-nm CMOS. In Proceedings of 2012 IEEE MTT-S International Microwave Symposium Digest (MTT), Montreal, QC, Canada, 17–22 June 2012.
- Tsai, J.-H.; Lee, Y.-L.; Huang, T.-W.; Yu, C.-M.; Chern, J.G.J. A 90-nm CMOS broadband and miniature Q-band balanced medium power amplifier. In Proceedings of 2007 IEEE/MTT-S International Microwave Symposium, Honolulu, HI, USA, 3–8 June 2007; pp. 1129–1132.
- Lee, J.; Chen, C.-C.; Tsai, J.-H.; Lin, K.-Y.; Wang, H. A 68–83 GHz power amplifier in 90 nm CMOS. In Proceedings of 2009 IEEE MTT-S International Microwave Symposium Digest, Boston, MA, USA, 7–12 June 2009; pp. 437–440.
- Jiang, Y.-S.; Tsai, J.-H.; Wang, H. A W-band medium power amplifier in 90 nm CMOS. IEEE Microw. Wirel. Compon. Lett. 2008, 18, 818–820. [Google Scholar] [CrossRef]
- Wu, C.-L.; Yun, Y.H.; Yu, C.; O, K.K. High linearity 23–33 GHz SOI CMOS downconversion double balanced mixer. Electron. Lett. 2011, 47, 1283–1284. [Google Scholar] [CrossRef]
- Wang, H.; Tsai, J.-H.; Lin, K.-Y.; Tsai, Z.-M.; Huang, T.-W. MM-wave integration and combinations. IEEE Microw. Mag. 2012, 13, 49–57. [Google Scholar] [CrossRef]
- Chen, A.Y.-K.; Baeyens, Y.; Chen, Y.-K.; Lin, J. A W-band highly linear SiGe BiCMOS double-balanced active up-conversion mixer using multi-tanh triplet technique. IEEE Microw. Wirel. Compon. Lett. 2010, 20, 220–222. [Google Scholar] [CrossRef]
- Jen, Y.-N.; Tsai, J.-H.; Huang, T.-W.; Wang, H. Design and analysis of a 55 to 71-GHz compact and broadband distributed active transformer power amplifier in 90-nm CMOS process. IEEE Trans. Microw. Theory Tech. 2009, 57, 1637–1646. [Google Scholar] [CrossRef]
- Pozar, D.M. Microwave Engineering, 3rd ed.; Wiley: Hoboken, NJ, USA, 2004. [Google Scholar]
- Gonzalez, G. Microwave Transistor Amplifiers Analysis and Design, 2nd ed.; Prentice-Hall: Upper Saddle River, NJ, USA, 1997. [Google Scholar]
- Pfeiffer, U.R.; Goren, D. A 23-dBm 60-GHz distributed active transformer in a silicon process technology. IEEE Trans. Microw. Theory Tech. 2007, 55, 857–865. [Google Scholar] [CrossRef]
- Hsu, Y.-C.; Chen, Y.-S.; Tsai, T.-C.; Lin, K.-Y. A K-band CMOS cascode power amplifier using optimal bias selection methodology. In Proceedings of 2011 Asia-Pacific Microwave Conference, Melbourne, VIC, Australia, 5–8 December 2011; pp. 793–796.
- Tsai, J.-H.; Wu, C.-H.; Yang, H.-Y.; Huang, T.-W. A 60 GHz CMOS power amplifier with built-in pre-distortion linearizer. IEEE Microw. Wirel. Compon. Lett. 2011, 21, 676–678. [Google Scholar] [CrossRef]
- Fei, W.; Yu, H.; Shang, Y.; Yeo, K.S. A 2D distributed power combining by metamaterial-based zero-phase-shifter for 60 GHz power amplifier in 65 nm CMOS. IEEE Trans. Microw. Theory Tech. 2013, 61, 505–516. [Google Scholar] [CrossRef]
- Dabag, H.T.; Hanafi, B.; Golcuk, F.; Agah, A.; Buckwalter, J.F.; Asbeck, P.M. Analysis and design of stacked-FET millimeter-wave power amplifiers. IEEE Trans. Microw. Theory Tech. 2013, 61, 1543–1556. [Google Scholar] [CrossRef]
- Oh, J.; Ku, B.; Hong, S. A 77-GHz CMOS power amplifier with a parallel power combiner based on transmission-line transformer. IEEE Trans. Microw. Theory Tech. 2013, 61, 2662–2669. [Google Scholar] [CrossRef]
- Agah, A.; Dabag, H.T.; Hanafi, B.; Asbeck, P.M.; Buckwalter, J.F.; Larson, L.E. Active millimeter-wave phase-shift doherty power amplifier in 45-nm SOI CMOS. IEEE J. Solid-State Circuits 2013, 48, 2338–2350. [Google Scholar] [CrossRef]
- Shirinfar, F.; Nariman, M.; Sowlati, T.; Rofougaran, M.; Rofougaran, R.; Pamarti, S. A fully integrated 22.6 dBm mm-wave PA in 40nm CMOS. In Proceedings of 2013 IEEE Radio Frequency Integrated Circuits Symposium (RFIC), Seattle, WA, USA, 2–4 June 2013; pp. 279–282.
- Bhat, R.; Chakrabarti, A.; Krishnaswamy, H. Large-scale power-combining and linearization in watt-class mmWave CMOS power amplifiers. In Proceedings of 2013 IEEE Radio Frequency Integrated Circuits Symposium (RFIC), Seattle, WA, USA, 2–4 June 2013; pp. 283–286.
- Zhao, D.; Reynaert, P. A 60-GHz dual-mode class AB power amplifier in 40-nm CMOS. IEEE J. Solid-State Circuits 2013, 48, 2323–2337. [Google Scholar] [CrossRef]
- Thyagarajan, S.V.; Niknejad, A.M.; Hull, C.D. A 60 GHz linear wideband power amplifier using cascode neutralization in 28 nm CMOS. In Proceedings of 2013 IEEE Custom Integrated Circuits Conference (CICC), San Jose, CA, USA, 22–25 September 2013.
- Hsiao, Y.-H.; Tsai, Z.-M.; Liao, H.-C.; Kao, J.-C.; Wang, H. Millimeter-wave CMOS power amplifiers with high output power and wideband performances. IEEE Trans. Microw. Theory Tech. 2013, 61, 4520–4533. [Google Scholar] [CrossRef]
- Giammello, V.; Ragonese, E.; Palmisano, G. A transformer-coupling current-reuse SiGe HBT power amplifier for 77-GHz automotive radar. IEEE Trans. Microw. Theory Tech. 2012, 60, 1676–1683. [Google Scholar] [CrossRef]
- Zhao, Y.; Long, J.R. A wideband, dual-path, millimeter-wave power amplifier with 20 dBm output power and PAE above 15% in 130 nm SiGe-BiCMOS. IEEE J. Solid-State Circuits 2012, 47, 1981–1997. [Google Scholar] [CrossRef]
- Pfeiffer, U.; Goren, D. A 20 dBm fully-integrated 60 GHz SiGe power amplifier with automatic level control. IEEE J. Solid-State Circuits 2007, 42, 1455–1463. [Google Scholar] [CrossRef]
- Afshari, E.; Bhat, H.; Li, X.; Hajimiri, A. Electrical funnel: A broadband signal combining method. In Proceedings of 2006 IEEE International Solid State Circuits Conference, San Francisco, CA, USA, 6–9 February 2006; pp. 751–760.
- Komijani, A.; Hajimiri, A. A wideband 77-GHz, 17.5-dBm fully integrated power amplifier in silicon. IEEE J. Solid-State Circuits 2006, 41, 1749–1756. [Google Scholar] [CrossRef]
- Pfeiffer, U.R.; Ojefors, E.; Zhao, Y. A SiGe quadrature transmitter and receiver chipset for emerging high-frequency applications at 160 GHz. In Proceedings of 2010 IEEE International Solid-State Circuits Conference, San Francisco, CA, USA, 7–11 February 2010; pp. 416–417.
- Thian, M.; Tiebout, M.; Buchanan, N.B.; Fusco, V.F.; Dielacher, F. A 76–84 GHz SiGe power amplifier array employing low-loss four-way differential combining transformer. IEEE Trans. Microw. Theory Tech. 2013, 61, 931–938. [Google Scholar] [CrossRef]
- Laskin, E.; Chevalier, P.; Chantre, A.; Sautreuil, B.; Voinigescu, S. 165-GHz transceiver in SiGe technology. IEEE J. Solid-State Circuits 2008, 43, 1087–1100. [Google Scholar] [CrossRef]
- Hou, D.; Xiong, Y.-Z.; Goh, W.-L.; Hong, W.; Madihian, M. A D-band cascode amplifier with 24.3 dB gain and 7.7 dBm output power in 0.13um SiGe BiCMOS technology. IEEE Microw. Wirel. Compon. Lett. 2012, 22, 191–193. [Google Scholar] [CrossRef]
- Datta, K.; Roderick, J.; Hashemi, H. Analysis, design and implementation of mm-Wave SiGe stacked Class-E power amplifiers. In Proceedings of 2013 IEEE Radio Frequency Integrated Circuits Symposium (RFIC), Seattle, WA, USA, 2–4 June 2013; pp. 275–278.
- Sarmah, N.; Chevalier, P.; Pfeiffer, U. 160-GHz power amplifier design in advanced SiGe HBT technologies With Psat in excess of 10 dBm. IEEE Trans. Microw. Theory Tech. 2012, 61, 939–947. [Google Scholar] [CrossRef]
- Chevalier, P.; Lacave, T.; Canderle, E.; Pottrain, A.; Carminati, Y.; Rosa, J.; Pourchon, F.; Derrier, N.; Avenier, G.; Montagne, A.; et al. Scaling of SiGe BiCMOS technologies for applications above 100 GHz. In Proceedings of 2012 IEEE Compound Semiconductor Integrated Circuit Symposium (CSICS), La Jolla, CA, USA, 14–17 October 2012; pp. 1–4.
- Sarmah, N.; Chevalier, P.; Pfeiffer, U. A 135–170 GHz power amplifier in an advanced sige HBT technology. In Proceedings of 2013 IEEE Radio Frequency Integrated Circuits Symposium (RFIC), Seattle, WA, USA, 2–4 June 2013; pp. 287–290.
- Maas, S. Microwave Mixers, 2nd ed.; Artech House: Norwood, MA, USA, 1993. [Google Scholar]
- Lien, C.-H.; Wang, C.-H.; Lin, C.-S.; Wu, P.-S.; Lin, K.-Y.; Wang, H. Analysis and design of reduced-size Marchand-rat-race hybrid for millimeter-wave compact balanced mixers in 130-nm CMOS process. IEEE Trans. Microw. Theory Tech. 2009, 57, 1966–1977. [Google Scholar] [CrossRef]
- Wu, P.-S.; Lin, C.-S.; Huang, T.-W.; Wang, H. A millimeter-wave ultra-compact broadband diode mixer using modified Marchand balun. In Proceedings of 2005 European Gallium Arsenide and Other Semiconductor Application Symposium, Paris, France, 3–4 October 2005.
- Chiou, H.K.; Chou, H.T.; Liang, C.J. A 35 to 85 GHz multiconductor-lines signal combiner for high linear and wideband mixer. IEEE Microw. Wirel. Compon. Lett. 2013, 23, 548–550. [Google Scholar] [CrossRef]
- Gavell, M.; Ferndahl, M.; Gunnarsson, S.E.; Abbasi, M.; Zirath, H. An image reject mixer for high-speed E-band (71–76, 81–86 GHz) wireless communication. In Proceedings of 2009 Annual IEEE Compound Semiconductor Integrated Circuit Symposium, Greensboro, NC, USA, 11–14 October 2009; pp. 1–4.
- Ton, T.N.; Chen, T.H.; Chang, K.W.; Wang, H.; Tan, K.L.; Dow, G.S.; Hayashibara, G.M.; Allen, B.; Berenz, J. A W-band monolithic InGaAs/GaAs HEMT Schottky diode image reject mixer. In Proceedings of 14th Annual IEEE Gallium Arsenide Integrated Circuit (GaAs IC) Symposium, Miami Beach, FL, USA, 4–7 October 1997.
- Wu, Y.-C.; Lin, S.-K.; Chiong, C.-C.; Tsai, Z.-M.; Wang, H. A W-band image-rejection mixer for astronomical observation system. In Proceedings of 2011 IEEE MTT-S International Microwave Symposium Digest (MTT), Baltimore, MD, USA, 5–10 June 2011.
- Kim, J.; Choi, W.; Park, Y.; Kwon, Y. 60 GHz broadband image rejection receiver using varactor tuning. In Proceedings of 2010 IEEE Radio Frequency Integrated Circuits Symposium (RFIC), Anaheim, CA, USA, 23–25 May 2010; pp. 381–384.
- Kuo, C.-L.; Huang, B.-J.; Kuo, C.-C.; Lin, K.-Y.; Wang, H. A 10-35 GHz low power bulk-driven mixer using 0.13-μm CMOS process. IEEE Microw. Wirel. Compon. Lett. 2008, 18, 455–457. [Google Scholar] [CrossRef]
- Lee, W.-S.; Yang, H.-Y.; Chiang, Y.-C.; Tsai, J.S.; Wu, M.H.; Huang, T.W. A 453-uW 53–70-GHz ultra-low-power double-balanced source-driven mixer using 90-nm CMOS technology. IEEE Trans. Microw. Theory Tech. 2013, 61, 1903–1912. [Google Scholar] [CrossRef]
- Chiou, H.-K.; Chou, H.-T. A 0.4 V microwatt power consumption current-reused up-conversion mixer. IEEE Microw. Wirel. Compon. Lett. 2013, 23, 40–42. [Google Scholar] [CrossRef]
- Byeon, C.W.; Lee, J.J.; Song, I.S.; Park, C.S. A 60 GHz current-reuse LO-boosting mixer in 90 nm CMOS. IEEE Microw. Wirel. Compon. Lett. 2012, 22, 135–137. [Google Scholar] [CrossRef]
- Leung, B. VLSI for Wireless Communication; Prentice Hall: Upper Saddle River, NJ, USA, 2002. [Google Scholar]
- Lin, C.-S.; Wu, P.-S.; Chang, H.-Y.; Wang, H. A 9-50-GHz Gilbert-cell down-conversion mixer in 0.13-m CMOS technology. IEEE Microw. Wirel. Compon. Lett. 2006, 16, 293–295. [Google Scholar] [CrossRef]
- Tsai, J.-H.; Yang, H.-Y.; Huang, T.-W.; Wang, H. A 30-100-GHz wideband sub-harmonic active mixer in 90-nm CMOS technology. IEEE Microw. Wirel. Compon. Lett. 2008, 18, 554–556. [Google Scholar] [CrossRef]
- Tsai, P.-H.; Kuo, C.-C.; Kuo, J.-L.; Aloui, S.; Wang, H. A 30-65 GHz reduced-size with low LO power modulator using sub-harmonic pumping in 90-nm CMOS technology. In 2012 IEEE Proceedings of Radio Frequency Integrated Circuits Symposium (RFIC), Montreal, QC, Canada, 17–19 June 2012.
- </i>Chiou, H.-K.; Chou, H.T. An ultra-low power V-band source-driven down-conversion mixer with low-loss and broadband asymmetrical broadside-coupled balun in 90-nm CMOS technology. IEEE Trans. Microw. Theory Tech. 2013, 61, 2620–2631. [Google Scholar] [CrossRef]
- Nouri, N.; Nezhad-Ahamdi, M.R.; Mirabbasi, S.; Safavi-Naeini, S. A double-balanced CMOS mixer with on-chip balun for 60-GHz receivers. In Proceedings of 8th IEEE International NEWCAS Conference, Montreal, QC, Canada, 20–23 June 2010; pp. 321–324.
- Lee, J.H.; Lin, Y.S. 60 GHz CMOS downconversion mixer with 15.46 dB gain and 64.7 dB LO-RF isolation. Electron. Lett. 2013, 49, 264–266. [Google Scholar] [CrossRef]
- Yang, T.-Y.; Chiou, H.K. A 16–46 GHz mixer using broadband multilayer balun in 0.18-um CMOS technology. IEEE Microw. Wirel. Compon. Lett. 2007, 17, 534–536. [Google Scholar] [CrossRef]
- Kuo, J.-J.; Lien, C.-H.; Tasi, Z.-M.; Lin, K.Y.; Schmalz, K.; Scheytt, J.C.; Wang, H. Design and analysis of down-conversion gate/base-pumped harmonic mixers using novel reduced-size 180° hybrid with different input frequencies. IEEE Trans. Microw. Theory Tech. 2012, 60, 2473–2485. [Google Scholar] [CrossRef]
- Lin, S.-K.; Kuo, J.-L.; Wang, H. A 60-GHz sub-harmonic resistive FET mixer 0.13-um CMOS technology. IEEE Microw. Wirel. Compon. Lett. 2011, 21, 562–564. [Google Scholar] [CrossRef]
- Chiou, H.-K.; Lin, J.-Y. Symmetric offset stack balun in standard 0.13-μm CMOS technology for three broadband and low-loss balanced passive mixer designs. IEEE Trans. Microw. Theory Tech. 2011, 59, 1529–1538. [Google Scholar] [CrossRef]
- Lin, Y.S.; Lu, C.L.; Wang, Y.H. A 5 to 45 GHz distributed mixer with cascoded complementary switching pairs. IEEE Microw. Wirel. Compon. Lett. 2013, 23, 495–497. [Google Scholar] [CrossRef]
- Zhang, F.; Yang, B.; Skafidas, E. A low-power 5–75-GHz common-gate subharmonic mixer in 65-nm CMOS. In Proceedings of 11th IEEE Topical Meeting on Silicon Monolithic Integrated Circuits in RF Systems, Phoenix, AZ, USA, 17–19 January 2011; pp. 133–136.
- Lin, K.-C.; Chiou, H.-K.; Chien, K.-H.; Yang, T.-Y.; Wu, P.-C.; Ko, C.-L.; Juang, Y.-Z. A 4.2-mW 6 dB gain 5–65-GHz gate-pumped down-conversion mixer using darlington cell for 60-GHz CMOS receiver. IEEE Trans. Microw. Theory Tech. 2013, 61, 1516–1522. [Google Scholar] [CrossRef]
- Chiou, H.-K.; Yang, T.-Y. Low-loss and broadband asymmetrical broadside-coupled balun for mixer design in 0.18-um CMOS technology. IEEE Trans. Microw. Theory Tech. 2008, 56, 835–848. [Google Scholar] [CrossRef]
- Chen, A.Y.-K.; Baeyens, Y.; Chen, Y.-K.; Lin, J. An 80 GHz high gain double-balanced active up-conversion mixer using 0.18 μm SiGe BiCMOS technology. IEEE Microw. Wirel. Compon. Lett. 2011, 21, 326–222. [Google Scholar] [CrossRef]
- Lin, Y.S.; Wen, W.C.; Wang, C.C. 13.6 mW 79 GHz CMOS up-conversion mixer with 2.1 dB gain and 35.9 dB LO-RF isolation. IEEE Microw. Wirel. Compon. Lett. 2013, 23, 126–128. [Google Scholar]
- Mao, Y.; Schmalz, K.; Borngraber, J.; Scheytt, J.C. 245-GHz LNA, mixer, and subharmonic receiver in SiGe technology. IEEE Trans. Microw. Theory Tech. 2012, 60, 3823–3833. [Google Scholar] [CrossRef]
- Kim, D.H.; Rieh, J.S. A 135 GHz differential active star mixer in SiGe BiCMOS technology. IEEE Microw. Wirel. Compon. Lett. 2012, 22, 409–411. [Google Scholar] [CrossRef]
- Sun, Y.; Scheytt, C.J. A 122 GHz sub-harmonic mixer with a modified APDP topology for IC integration. IEEE Microw. Wirel. Compon. Lett. 2010, 21, 679–681. [Google Scholar] [CrossRef]
- Gupta, A.K.; Kim, J.; Asbeck, P.; Buckwalter, J.F. A 9 mW, Q-Band direct-conversion I/Q modulator in SiGe BiCMOS process. IEEE Microw. Wirel. Compon. Lett. 2012, 22, 327–329. [Google Scholar] [CrossRef]
- Gupta, A.K.; Buckwalter, J.F. Linearity considerations for low-EVM, millimeter-wave direct-conversion modulators. IEEE Trans. Microw. Theory Tech. 2012, 60, 3272–3285. [Google Scholar] [CrossRef]
- Parlak, M.; Buckwalter, J.F. A passive I/Q millimeter-wave mixer and switch in 45-nm CMOS SOI. IEEE Trans. Microw. Theory Tech. 2013, 61, 1131–1139. [Google Scholar] [CrossRef]
- Tsai, Y.-C.; Kuo, J.-L.; Tsai, J.-H.; Lin, K.-Y.; Wang, H. A 50-70 GHz I/Q modulator with improved sideband suppression using HPF/LPF based quadrature power splitter. In Proceedings of 2011 IEEE MTT-S International Microwave Symposium Digest (MTT), Baltimore, MD, USA, 5–10 June 2011.
- IEEE 802.11 Task Group AD. In PHY/MAC Complete Proposal Specification; IEEE 802.11-10/0433r2; IEEE: New York, NY, 2010.
- Lin, W.H.; Yang, H.Y.; Tsai, J.S.; Huang, T.W.; Wang, H. 1024-QAM high image rejection E-band sub-harmonic IQ modulator and transmitter in 65-nm CMOS process. IEEE Trans. Microw. Theory Tech. 2013, 61, 3974–3985. [Google Scholar] [CrossRef]
- Yu, L.; Snelgrove, W.M. A novel adaptive mismatch cancellation system for quadrature IF radio receivers. IEEE Trans. Circuits Syst. II 1999, 46, 789–801. [Google Scholar] [CrossRef]
- Valkama, M.; Renfors, M. Advanced DSP for I/Q imbalance compensation in a low-IF receiver. In Proceedings of 2000 IEEE International Conference on Communications, New Orleans, LA, USA, 18–22 June 2000.
- Der, L.; Razavi, B. A 2-GHz CMOS image reject receiver with LMS calibration. IEEE J. Solid-State Circuits 2003, 38, 167–175. [Google Scholar] [CrossRef]
- Shahramian, S.; Baeyens, Y.; Chen, Y.-K. A 70–100 GHz direct conversion transmitter and receiver phased array chipset in 0.18 μm SiGe BiCMOS technology. In Proceedings of 2012 IEEE Radio Frequency Integrated Circuits Symposium, Montreal, QC, Canada, 17–19 June 2012; pp. 123–126.
- Tsai, Z.-M.; Liao, H.-C.; Hsiao, Y.-H.; Wang, H. V-band high data-rate I/Q modulator and demodulator with a power-locked loop LO source in 0.15-um GaAs pHEMT technology. IEEE Trans. Microw. Theory Tech. 2013, 61, 2670–2684. [Google Scholar] [CrossRef]
- Chang, H.-Y.; Wu, P.-S.; Huang, T.-W.; Wang, H.; Chang, C.-L.; Chern, J.G.J. Design and analysis of CMOS broadband compact high-linearity modulators for gigabit microwave/millimeter-wave applications. IEEE Trans. Microw. Theory Tech. 2006, 54, 20–30. [Google Scholar] [CrossRef]
- Chang, H.-Y. Design of broadband highly linear IQ modulator. IEEE Microw. Wirel. Compon. Lett. 2008, 18, 491–493. [Google Scholar] [CrossRef]
- Rael, J.J.; Abidi, A.A. Physical processes of phase noise in differential LC oscillators. In Proceedings of 2000 IEEE Custom Integrated Circuits Conference, Orlando, FL, USA, 21–24 May 2000; pp. 569–572.
- Andress, W.F.; Ham, D. Standing wave oscillators utilizing wave-adaptive tapered transmission lines. IEEE J. Solid-State Circuits 2005, 40, 638–651. [Google Scholar] [CrossRef]
- Wu, H.; Hajimiri, A. Silicon-based distributed voltage-controlled oscillators. IEEE J. Solid-State Circuits 2001, 36, 493–502. [Google Scholar] [CrossRef]
- Yanez, M.; Cartledge, J.C. Synthesis of distributed phase-locked oscillators. IEEE Trans. Circuits Syst. I 2009, 56, 1146–1159. [Google Scholar] [CrossRef]
- Catli, B.; Hella, M.M. A 30-GHz triple-push oscillator on silicon for mm-wave applications. In Proceedings of 2009 IEEE International Symposium on Circuits and Systems, Taipei, Taiwan, 24–27 May 2009; pp. 2037–2040.
- Tang, Y.-L.; Wang, H. Triple-push oscillator approach: Theory and experiments. IEEE J. Solid-State Circuits 2001, 36, 1472–1479. [Google Scholar] [CrossRef]
- Chen, C.-C.; Li, C.-C.; Huang, B.-J.; Lin, K.-Y.; Tsao, H.-W.; Wang, H. Ring-based triple-push VCOs with wide continuous tuning ranges. IEEE Trans. Microw. Theory Tech. 2009, 57, 2173–2183. [Google Scholar] [CrossRef]
- Catli, B.; Hella, M.M. Triple-push operation for combined oscillation/division functionality in millimeter-wave frequency synthesizers. IEEE J. Solid-State Circuits 2010, 45, 1575–1589. [Google Scholar] [CrossRef]
- Reynolds, S.K.; Floyd, B.A.; Pfeiffer, U.R.; Beukema, T.; Grzyb, J.; Haymes, C.; Gaucher, B.; Soyuer, M. A silicon 60-GHz receiver and transmitter chipset for broadband communications. IEEE J. Solid-State Circuits 2006, 41, 2820–2831. [Google Scholar] [CrossRef]
- Han, R.; Zhang, Y.; Kim, Y.; Kim, D.Y.; Shichijo, H.; Afshari, E.; O, K.K. Active terahertz imaging using Schottky diodes in CMOS: Array and 860-GHz pixel. IEEE J. Solid-State Circuits 2013, 48, 2296–2308. [Google Scholar] [CrossRef]
- Nouri, N.; Buckwalter, J.F. A 45-GHz rotary-wave voltage-controlled oscillator. IEEE Trans. Microw. Theory Tech. 2011, 59, 383–392. [Google Scholar] [CrossRef]
- Trivedi, V.P.; To, K.-H. A novel mm-wave CMOS VCO with an AC-coupled LC tank. In Proceedings of 2012 IEEE Radio Frequency Integrated Circuits Symposium (RFIC), Montreal, QC, Canada, 17–19 June 2012; pp. 515–518.
- Wang, Z.; Chiang, P.; Nazari, P.; Wang, C.; Chen, Z.; Heydari, P. A 210 GHz fully integrated differential transceiver with fundamental- frequency VCO in 32 nm SOI CMOS. In Proceedings of 2013 IEEE International Solid-State Circuits Conference, San Francisco, CA, USA, 17–21 February 2013.
- Adnan, M.; Afshari, E. A 105 GHz VCO with 9.5% tuning range and 2.8 mW peak output power using coupled colpitts oscillators in 65 nm bulk CMOS. In Proceedings of 2013 IEEE Radio Frequency Integrated Circuits Symposium (RFIC), Seattle, WA, USA, 2-4 June 2013; pp. 239–242.
- Jerry, S.Y.-S.; Huang, G.-W.; Chuang, C.-W.; Hsieh, H.-H.; Jou, C.-P.; Hsueh, F.-L. A 100-GHz varactorless CMOS VCO using source degeneration. In Proceedings of 2012 IEEE MTT-S International Microwave Symposium Digest (MTT), Montreal, QC, Canada, 17–22 June 2012; pp. 1–3.
- Tousi, Y.; Momeni, O.; Afshari, E. A novel CMOS high-power terahertz VCO based on coupled oscillators: theory and implementation. IEEE J. Solid-State Circuits 2012, 47, 3032–3042. [Google Scholar] [CrossRef]
- Trivedi, V.P.; To, K.-H.; Huang, W.M. A 77 GHz CMOS VCO with 11.3 GHz tuning range, 6dBm output power, and competitive phase noise in 65 nm bulk CMOS. In Proceedings of 2011 IEEE Radio Frequency Integrated Circuits Symposium (RFIC), Baltimore, MD, USA, 5–7 June 2011; pp. 1–4.
- Li, M.; Amaya, R.E. Design of mm-W fully integrated CMOS standing-wave VCOs using low-loss CPW resonators. IEEE Trans. Circuits and Systems 2012, 59, 78–82. [Google Scholar] [CrossRef]
- Wu, Q.; Quach, T.K.; Mattamana, A.; Elabd, S.; Orlando, P.L.; Dooley, S.R.; McCure, J.J.; Creech, G.L.; Khalil, W. Frequency tuning range extension in LC-VCOs using negative-capacitance circuits. IEEE Trans. Circuit System 2013, 60, 182–186. [Google Scholar]
- Nakamura, T.; Masuda, T.; Washio, K.; Kondoh, H. A push-push VCO with 13.9-GHz wide tuning range using loop-ground transmission line for full-band 60-GHz transceiver. IEEE J. Solid-State Circuits 2012, 47, 1267–1277. [Google Scholar] [CrossRef]
- Chiang, P.-Y.; Momeni, O.; Heydari, P. A 200-GHz inductively tuned VCO with 7-dBm output power in 130-nm SiGe BiCMOS. IEEE Trans. Microw. Theory Tech. 2013, 61, 3666–3673. [Google Scholar] [CrossRef]
- Sapone, G.; Ragonese, E.; Italia, A.; Palmisano, G. A 0.13-um SiGe BiCMOS colpitts-based VCO for W-band radar transmitters. IEEE Trans. Microw. Theory Tech. 2013, 61, 185–194. [Google Scholar] [CrossRef]
- Jahn, M.; Aufinger, K.; Meister, T.F.; Stelzer, A. 125 to 181 GHz fundamental-wave VCO chips in SiGe technology. In Proceedings of 2012 IEEE Radio Frequency Integrated Circuits Symposium (RFIC), Montreal, QC, Canada, 17–19 June 2012; pp. 87–90.
- Chen, Y.; Pei, Y.; Leenaerts, D.M.W. A dual-band LO generation system using a 40 GHz VCO with a phase noise of −106.8 dBc/Hz at 1-MHz. In Proceedings of 2013 IEEE Radio Frequency Integrated Circuits Symposium (RFIC), Seattle, WA, USA, 2–4 June 2013; pp. 203–206.
- Tomkins, A.; Garcia, P.; Voinigescu, S.P. A 94 GHz SPST switch in 65 nm bulk CMOS. In Proceedings of IEEE 2008 Compound Semiconductor Integrated Circuits Symposium, Monterey, CA, USA, 12–15 October 2008; pp. 1–4.
- Chao, S.F.; Wang, H.; Su, C.-Y.; Chern, J.G.J. A 50 to 94-GHz CMOS SPDT switch using traveling-wave concept. IEEE Microw. Wirel. Compon. Lett. 2007, 17, 130–132. [Google Scholar] [CrossRef]
- Ta, C.M.; Skafidas, E.; Evans, R.J. A 60-GHz CMOS transmit/receive switch. In Proceedings of 2007 IEEE Radio Frequency Integrated Circuits (RFIC) Symposium, Honolulu, HI, USA, 3–5 June 2007; pp. 725–728.
- Yeh, M.C.; Tsai, Z.M.; Wang, H. A miniature DC-to-50 GHz CMOS SPDT distributed switch. In Proceedings of 2005 European Gallium Arsenide and Other Semiconductor Application Symposium, Paris, France, 3–4 October 2005; pp. 193–196.
- Lam, K.; Ding, H.; Liu, X.; Orner, B.A.; Rascoe, J.; Dewitt, B.; Mina, E.; Gaucher, B. Wideband millimeter wave PIN diode SPDT switch using IBM 0.13 µm SiGe technology. In Proceedings of 2nd European Microwave Integrated Circuits Conference, Munich, Germany, 8–10 October 2007; pp. 108–111.
- Atesal, Y.A.; Cetinoneri, B.; Rebeiz, G.M. Low-loss 0.13-µm CMOS 50–70 GHz SPDT and SP4T switches. In Proceedings of IEEE 2009 Radio Frequency Integrated Circuits Symposium, Boston, MA, USA, 7–9 June 2009; pp. 43–46.
- Tsai, Z.M.; Yeh, M.C.; Lei, M.F.; Chang, H.Y.; Lin, C.S.; Wang, H. FET-integrated CPW and the application in filter synthesis de- sign method on traveling-wave switch above 100 GHz. IEEE Trans. Microw. Theory Tech. 2006, 54, 2090–2097. [Google Scholar] [CrossRef]
- Tsai, Z.M.; Jiang, Y.S.; Lee, J.; Lin, K.Y.; Wang, H. Analysis and design of bandpass single-pole-double-throw FET filter-integrated switches. IEEE Trans. Microw. Theory Tech. 2007, 55, 1601–1610. [Google Scholar] [CrossRef]
- Jin, Y.; Nguyen, C. Ultra-compact high-linearity high-power fully integrated DC-20 GHz 0.18 µm CMOS T/R switch. IEEE Trans. Microw. Theory Tech. 2007, 55, 30–36. [Google Scholar] [CrossRef]
- Yeh, M.-C.; Tsai, Z.-M.; Liu, R.-C.; Lin, K.-Y.; Chang, Y.-T.; Wang, H. Design and analysis for a miniature CMOS SPDT switch using body-floating technique to improve power performance. IEEE Trans. Microw. Theory Tech. 2006, 54, 31–39. [Google Scholar] [CrossRef]
- Lai, R.-B.; Kuo, J.-J.; Wang, H. A 60–110 GHz transmission-line integrated SPDT switch in 90 nm CMOS technology. IEEE Microw. Wirel. Compon. Lett. 2010, 20, 85–87. [Google Scholar] [CrossRef]
- Byeon, C.; Park, C.S. Design and analysis of the millimeter-wave SPDT switch for TDD applications. IEEE Trans. Microw. Theory Tech. 2013, 61, 2258–2864. [Google Scholar]
- Lee, J.; Huang, Y.; Chen, Y.; Lu, H.; Chang, C. A low-power fully integrated 60 GHz transceiver system with OOK modulation and on-board antenna assembly. In Proceedings of 2009 IEEE International Solid-State Circuits Conference, San Francisco, CA, USA, 8–12 February 2009; pp. 316–317.
- Marcu, C.; Chowdhury, D.; Thakkar, C.; Kong, L.; Tabesh, M.; Park, J.; Wang, Y.; Afshar, B.; Gupta, A.; Arbabian, A.; et al. A 90 nm CMOS low-power 60 GHz transceiver with integrated baseband circuitry. IEEE J. Solid-State Circuits 2009, 44, 3434–3447. [Google Scholar] [CrossRef]
- Siligaris, A.; Tsutsumi, Y.; Hoshino, H.; Hosoya, M.; Wang, T.; Tsubouchi, Y.; Tachibana, R.; Sai, A.; Kobayashi, Y.; Kurose, D.; et al. A 2 Gb/s-throughput CMOS transceiver chipset with in-package antenna for 60 GHz short-range wireless communication. IEEE J. Solid-State Circuits 2012, 47, 266–268. [Google Scholar]
- Lin, K.-Y.; Tu, W.-H.; Chen, P.-Y.; Chang, H.-Y.; Wang, H.; Wu, R.-B. Millimeter-wave MMIC passive HEMT switches using traveling-wave concept. IEEE Trans. Microw. Theory Tech. 2004, 52, 1798–1808. [Google Scholar] [CrossRef]
- Chang, H.-Y.; Chan, C.-Y. A low loss high isolation DC-60 GHz SPDT traveling-wave switch with a body bias technique in 90 nm CMOS process. IEEE Microw. Wirel. Compon. Lett. 2010, 20, 82–84. [Google Scholar] [CrossRef]
- Tomkins, A.; Garcia, P.; Voinigescu, S.P. A passive W-band imaging receiver in 65-nm bulk CMOS. IEEE J. Solid-State Circuits 2010, 45, 1981–1991. [Google Scholar] [CrossRef]
- He, J.; Xiong, Y.-Z.; Zhang, Y.P. Analysis and design of 60-GHz SPDT switch in 130-nm CMOS. IEEE Trans. Microw. Theory Tech. 2012, 60, 3113–3119. [Google Scholar] [CrossRef]
- Chang, R.F.; Kao, J.C.; Lin, Y.H.; Wang, H. A 24-GHz fully integrated isolator with high isolation in standard RF 180-nm CMOS technology. In Proceedings of 2014 IEEE MTT-S International Microwave Symposium (IMS), Tampa, FL, USA, 1–6 June 2014.
- Ishak, I.S.; Keating, R.A.; Chakrabarty, C.K. RF substrate noise characterization for CMOS 0.18 μm. In Proceedings of 2004 RF and Microwave Conference, Selangor, Malaysia, 5–6 October 2004; pp. 60–63.
- Wang, C.-H.; Chang, H.Y.; Wu, P.S.; Lin, K.Y.; Huang, T.W.; Wang, H.; Chen, C.H. A 60 GHz low-power six-port transceiver for gigabit software-defined transceiver application. In Proceedings of 2007 IEEE International Solid-State Circuits Conference, San Francisco, CA, USA, 11–15 February 2007; pp. 192–193.
- Tsukizawa, T.; Shirakata, N.; Morita, T.; Tanaka, K.; Sato, J.; Morishita, Y.; Kanemaru, M.; Kitamura, R.; Shima, T.; Nakatani, T.; et al. A fully integrated 60 GHz CMOS transceiver chipset based on WiGig/IEEE 802. 11ad with built-in self-calibration for mobile applications. In Proceedings of 2013 IEEE International Solid-State Circuits Conference, San Francisco, CA, USA, 17–21 February 2013; pp. 230–231.
- Kawano, Y.; Suzuki, T.; Sato, M.; Hirose, T.; Joshin, K. A 77 GHz transceiver in 90 nm CMOS. In Proceedings of 2009 IEEE International Solid-State Circuits Conference, San Francisco, CA, USA, 8–12 February 2009; pp. 309–311.
- Laskin, E.; Khanpour, M.; Nicolson, S.T.; Tomkins, A.; Garcia, P.; Cathelin, A.; Belot, D.; Voinigescu, S.P. Nanoscale CMOS transceiver design in the 90–170-GHz range. IEEE Trans. Microw. Theory Tech. 2009, 57, 3477–3490. [Google Scholar] [CrossRef]
- Kao, T.-Y.J.; Yan, Y.; Shen, T.-M.; Chen, A.Y.-K.; Lin, J. Design and analysis of a 60-GHz CMOS doppler micro-radar system-in-package for vital-sign and vibration detection. IEEE Trans. Microw. Theory Tech. 2013, 57, 1649–1659. [Google Scholar] [CrossRef]
- Kim, C.; Park, P.; Kim, D.Y.; Park, K.H.; Park, M.; Cho, M.K.; Lee, S.J.; Yun, J.G.K.; Eo, S.; Park, J.; et al. A CMOS centric 77 GHz automotive radar architecture. In Proceedings of 2012 IEEE Radio Frequency Integrated Circuits Symposium (RFIC), Montreal, QC, Canada, 17–19 June 2012; pp. 131–134.
- Kong, L.; Seo, D.; Sato, M.; Alon, E. A 50 mW-Tx 65 mW-Rx 60 GHz 4-element phased-array transceiver with integrated antennas in 65 nm CMOS. In Proceedings of 2013 IEEE International Solid-State Circuits Conference, San Francisco, CA, USA, 17–21 February 2013; pp. 234–235.
- Razavi, B. A 60 GHz receiver front-end. IEEE J. Solid-State Circuits 2006, 41, 17–22. [Google Scholar] [CrossRef]
- Lu, H.C.; Kuo, C.C.; Lin, P.A.; Tai, C.F.; Chang, Y.L.; Jiang, Y.S.; Tsai, J.H.; Hsin, Y.M.; Wang, H. Flip-chip-assembled W-Band CMOS chip modules on ceramic integrated passive device with transition compensation for millimeter-wave system-in-package integration. IEEE Trans. Microw. Theory Tech. 2012, 60, 766–777. [Google Scholar] [CrossRef]
- Abidi, A.A. Phase noise and jitter in CMOS ring oscillators. IEEE J. Solid-State Circuits 2006, 41, 1803–1816. [Google Scholar] [CrossRef]
- Tasic, A.; Serdijn, W.A. Concept of spectrum-signal transformation. In Proceedings of 2002 IEEE International Symposium on Circuits and Systems, Phoenix-Scottsdale, AZ, USA, 26–29 May 2002.
- Hung, S.H.; Lee, Y.C.; Su, C.C.; Wang, Y.H. High-isolation millimeter-wave subharmonic monolithic mixer with modified quasi-circulator. IEEE Trans. Microw. Theory Tech. 2013, 61, 1140–1149. [Google Scholar] [CrossRef]
- Hara, S.; Tokumitsu, T.; Aikawa, M. Novel unilateral circuits for MMIC circulators. IEEE Trans. Microw. Theory Tech. 1990, 38, 1399–1405. [Google Scholar] [CrossRef]
- Valdes-Garcia, A.; Nicolson, S.; Lai, J.-W.; Natarajan, A.; Chen, P.-Y.; Reynolds, S.; Zhan, J.-H.C.; Floyd, B. A SiGe BiCMOS 16-Element phased-array transmitter for 60 GHz communications. In Proceedings of 2010 IEEE International Solid-State Circuits Conference, San Francisco, CA, USA, 7–11 February 2010; pp. 218–220.
- Natarajan, A.; Reynolds, S.K.; Tsai, M.-D.; Nicolson, S.T.; Zhan, J.-H.C.; Kam, D.G.; Liu, D.; Huang, Y.-L.O.; Valdes-Garcia, A.; Floyd, B.A. A fully-integrated 16-Element phased-array receiver in SiGe BiCMOS for 60-GHz communications. IEEE J. Solid-State Circuits 2011, 46, 1059–1075. [Google Scholar] [CrossRef]
- Garcia, A.V.; Natarajan, A.; Liu, D.; Sanduleanu, M.; Gu, X.; Ferriss, M.; Parker, B.; Baks, C.; Plouchart, J.O.; Anispan, H.; et al. A fully-integrated dual-polarization 16-element W-band phased-array transceiver in SiGe BiCMOS. In Proceedings of 2013 IEEE Radio Frequency Integrated Circuits Symposium (RFIC), Seattle, WA, USA, 2–4 June 2013; pp. 375–378.
- Ojefors, E.; Pfeiffer, U.R. A 650 GHz SiGe receiver front-end for terahertz imaging arrays. In Proceedings of 2010 IEEE International Solid-State Circuits Conference, San Francisco, CA, USA, 7–11 February 2010; pp. 430–432.
- Park, J.-D.; Kang, S.; Niknejad, A.M. A 0.38 THz Fully Integrated transceiver utilizing a quadrature push-push harmonic circuitry in SiGe BiCMOS. IEEE J. Solid-State Circuits 2012, 47, 2344–2354. [Google Scholar] [CrossRef]
- Sun, Y.; Marinkovic, M.; Fischer, G.; Winkler, W.; Debski, W.; Beer, S.; Zwick, T.; Girma, M.G.; Hasch, J.; Scheytt, C.J. A low-cost miniature 120 GHz SiP SiP FMCW/CW radar sensor with software linearization. In Proceedings of 2013 IEEE International Solid-State Circuits Conference, San Francisco, CA, USA, 17–21 February 2013.
- Bredendiek, C.; Pohl, N.; Jaeschke, T.; Aufinger, K.; Bilgic, J. A 240 GHz single-chip radar transceiver in a SiGe bipolar technology with on-chip antennas and ultra-wide tuning range. In Proceedings of 2013 IEEE Radio Frequency Integrated Circuits Symposium (RFIC), Seattle, WA, USA, 2–4 June 2013; pp. 309–312.
- Saha, P.K.; Howard, D.C.; Shankar, S.; Diestelhorst, R.; England, T.; Cressler, J.D. A 6–20 GHz adaptive SiGe image reject mixer for a self-healing receiver. IEEE J. Solid-State Circuits 2012, 47, 1998–2006. [Google Scholar] [CrossRef]
- HRRX Chipsets. Available online: http://www.siliconimage.com/solutions/wireless/hrrx/ (accessed on 8 June 2013).
- Yamauchi, K.; Iyama, Y.; Yamaguchi, M.; Ikeda, Y.; Urasaki, S.; Takagi, T. X-band MMIC power amplifier with an on-chip temperature-compensation circuit. IEEE Trans. Microw. Theory Tech. 2001, 49, 2501–2506. [Google Scholar] [CrossRef]
- Hua, W.-C.; Lai, H.-H.; Lin, P.-T.; Liu, C.W.; Yang, T.-Y.; Ma, G.-K. High-linearity and temperature-insensitive 2.4 GHz SiGe power amplifier with dynamic-bias control. In Proceedings of 2005 IEEE Radio Frequency integrated Circuits (RFIC) Symposium, Long Beach, CA, USA, 12–14 June 2005; pp. 609–612.
- Yoshida, T.; Takano, K.; Li, Chenyang; Motoyoshi, M.; Katayama, K.; Amakawa, S.; Fujishima, M. CMOS power amplifier with temperature compensation for 79 GHz radar system. In Proceedings of 2013 Asia-Pacific Microwave Conference, Seoul, Korea, 5–8 November 2013; pp. 239–241.
© 2014 by the authors; licensee MDPI, Basel, Switzerland. This article is an open access article distributed under the terms and conditions of the Creative Commons Attribution license (http://creativecommons.org/licenses/by/4.0/).
Share and Cite
Yeh, H.-C.; Chiong, C.-C.; Chen, M.-T.; Wang, H. Advances in Silicon Based Millimeter-Wave Monolithic Integrated Circuits. Micromachines 2014, 5, 1373-1415. https://doi.org/10.3390/mi5041373
Yeh H-C, Chiong C-C, Chen M-T, Wang H. Advances in Silicon Based Millimeter-Wave Monolithic Integrated Circuits. Micromachines. 2014; 5(4):1373-1415. https://doi.org/10.3390/mi5041373
Chicago/Turabian StyleYeh, Han-Chih, Ching-Chau Chiong, Ming-Tang Chen, and Huei Wang. 2014. "Advances in Silicon Based Millimeter-Wave Monolithic Integrated Circuits" Micromachines 5, no. 4: 1373-1415. https://doi.org/10.3390/mi5041373
APA StyleYeh, H.-C., Chiong, C.-C., Chen, M.-T., & Wang, H. (2014). Advances in Silicon Based Millimeter-Wave Monolithic Integrated Circuits. Micromachines, 5(4), 1373-1415. https://doi.org/10.3390/mi5041373
