A Capacitive Pressure Sensor Interface IC with Wireless Power and Data Transfer
Abstract
1. Introduction
2. System Overview and Circuit Implementation
2.1. The Rectifier and Shorting Control Circuit
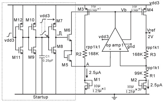
2.2. 2.5V HV LDO Circuit
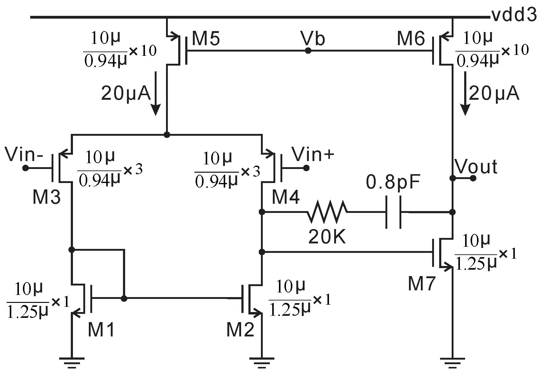
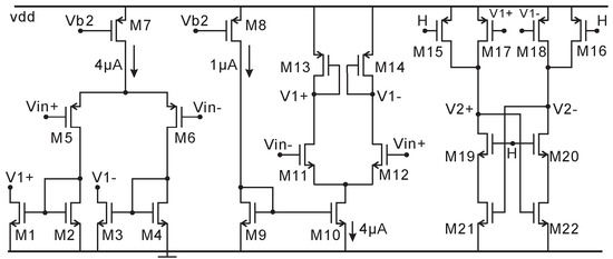
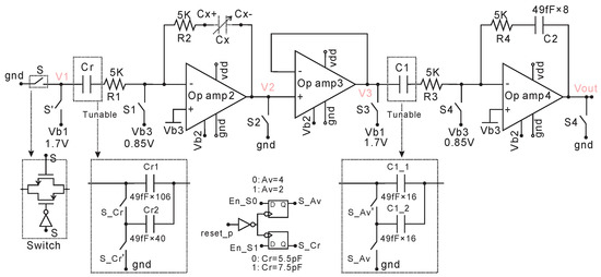
2.3. Analog Front End (AFE)
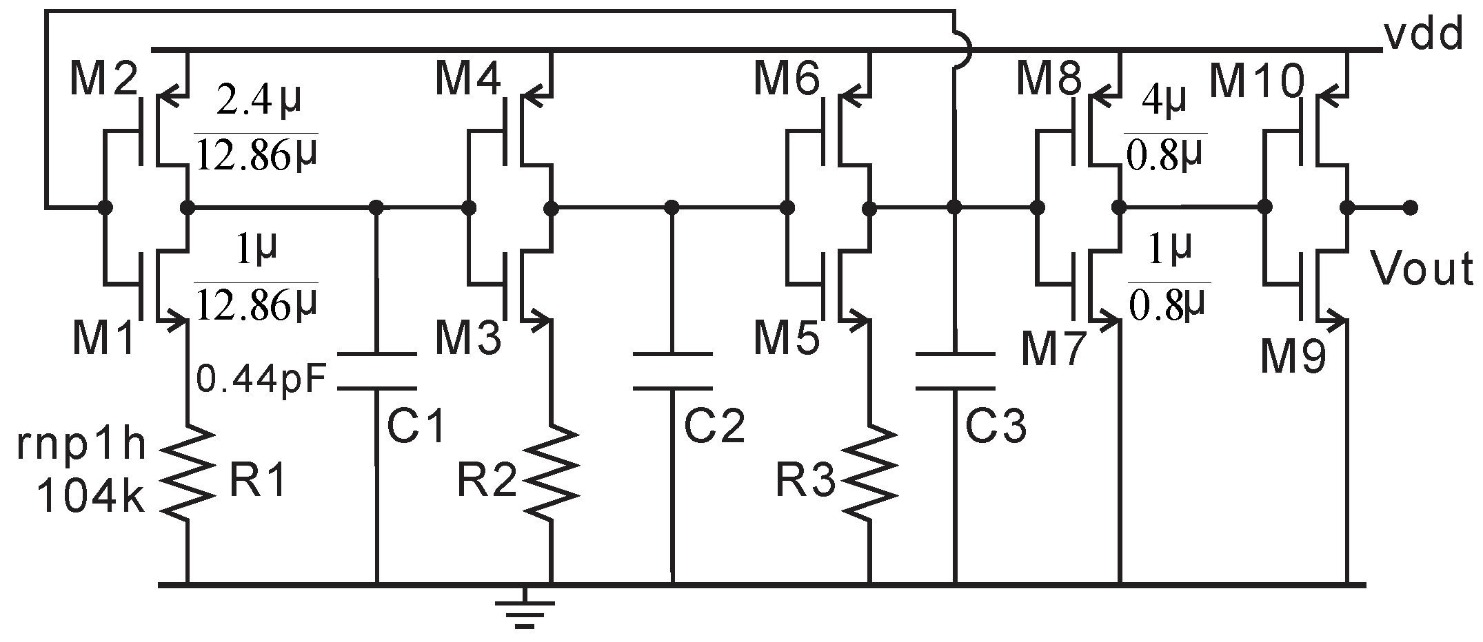
2.4. Single Slope ADC
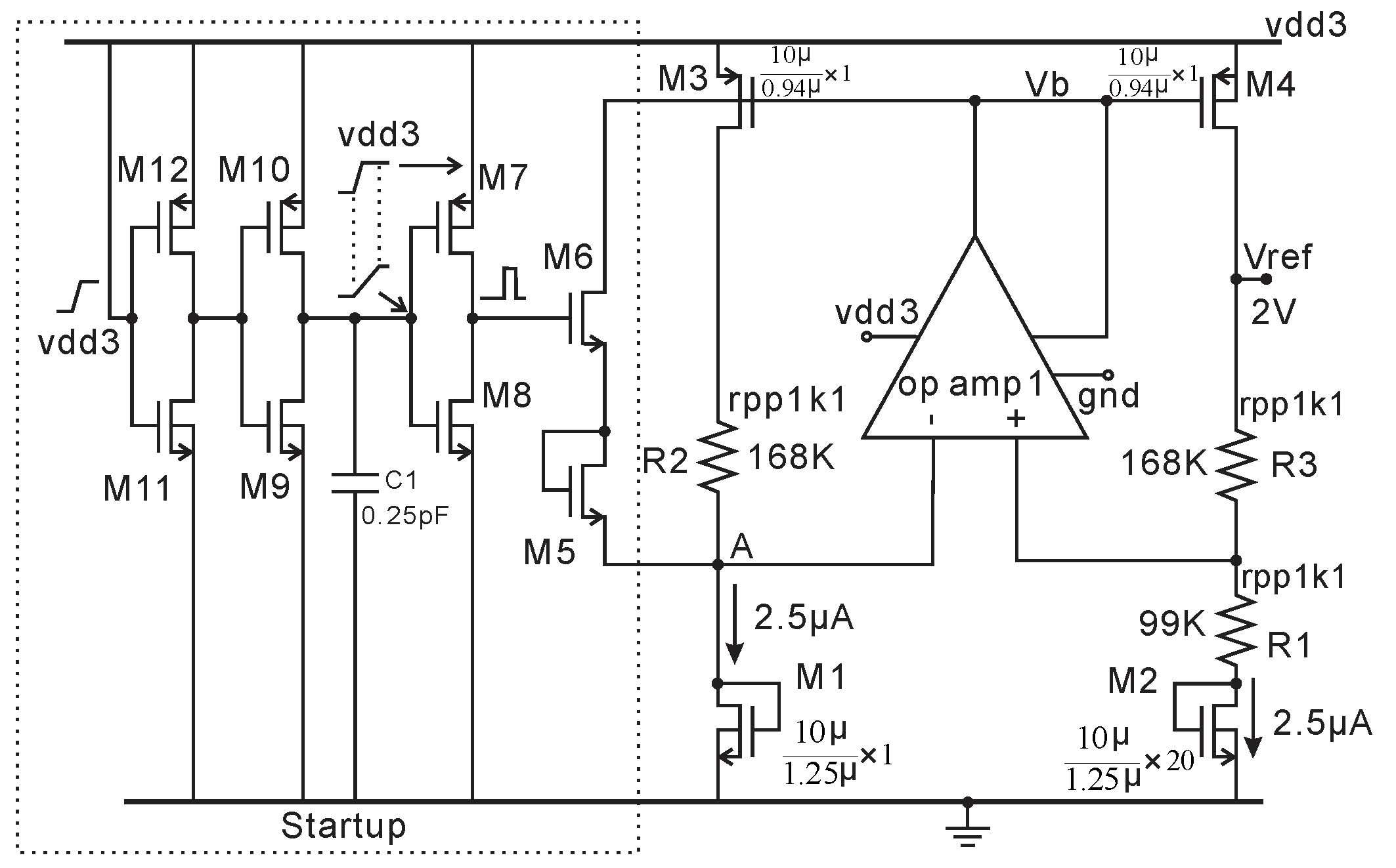
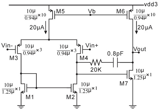
2.5. BGR for Voltage Bias
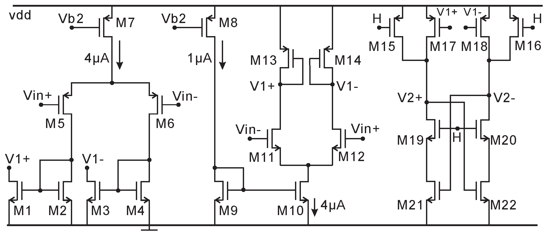
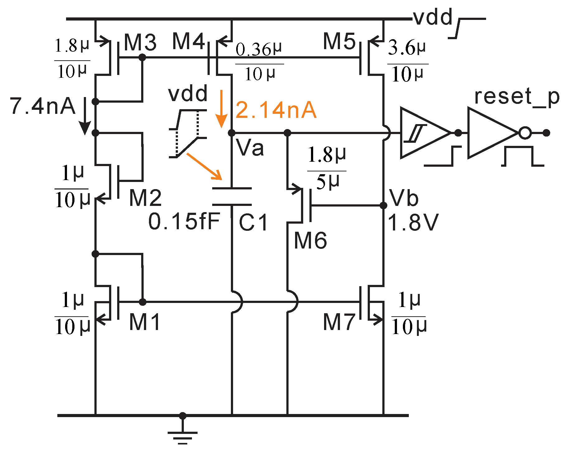
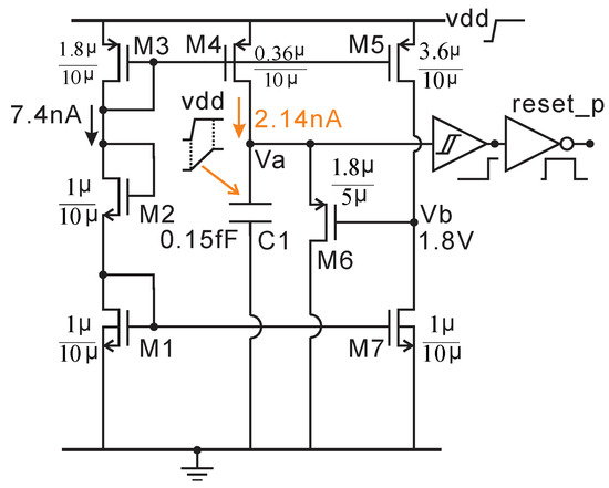
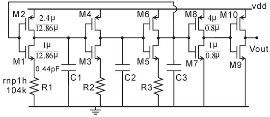
2.6. Power-on-Reset Circuit and 500kHz RC Oscillator
3. Performance of this ASIC
4. Conclusions
Author Contributions
Funding
Conflicts of Interest
References
- Yu, L.; Kim, B.J.; Meng, E. Chronically implanted pressure sensors: Challenges and state of the field. Sensors 2014, 14, 20620–20644. [Google Scholar] [CrossRef] [PubMed]
- Spender, R.R.; Fleischer, B.M.; Barth, P.W.; Angell, J.B. A theoretical study of transducer noise in piezoresistive and capacitive silicon pressure sensors. IEEE Trans. Electron Devices 1988, 35, 1289–1298. [Google Scholar] [CrossRef]
- Lee, Y.S.; Wise, K.D. A batch-fabricated silicon capacitive pressure transducer with low temperature sensitivity. IEEE Trans. Electron Devices 1982, 29, 42–48. [Google Scholar] [CrossRef]
- Shih, Y.; Shen, T.; Otis, B.P. A 2.3 µW Wireless Intraocular Pressure/Temperature Monitor. IEEE J. Solid State Circuits 2011, 46, 2592–2601. [Google Scholar] [CrossRef]
- Sreenath, V.; George, B. An improved closed-loop switched capacitor capacitance-to-frequency converter and its evaluation. IEEE Trans. Instrum. Meas. 2018, 67, 1028–1035. [Google Scholar] [CrossRef]
- Matko, V.; Milanović, M. Temperature-compensated capacitance-frequency converter with high resolution. Sens. Actuators A Phys. 2014, 220, 262–269. [Google Scholar] [CrossRef]
- Chow, E.Y.; Chlebowski, A.L.; Chakraborty, S.; Chappell, W.J.; Irazoqui, P.P. Fully Wireless Implantable Cardiovascular Pressure Monitor Integrated with a Medical Stent. IEEE Trans. Biomed. Eng. 2010, 57, 1487–1496. [Google Scholar] [CrossRef]
- Montiel-Nelson, J.A.; Sosa, J.; Pulido, R.; Beriain, A.; Solar, H.; Berenguer, R. Digital output MEMS pressure sensor using capacitance-to-time converter. IEEE Des. Circuits Integr. Syst. 2017, 1–4. [Google Scholar] [CrossRef]
- Nagai, M.; Ogawa, S. A high-accuracy differential-capacitance-to-time converter for capacitive sensors. In Proceedings of the 2015 IEEE 58th International Midwest Symposium on Circuits and Systems (MWSCAS), Fort Collins, CO, USA, 2–5 August 2015; pp. 1–4. [Google Scholar]
- Yamada, M.; Takebayashi, T.; Notoyama, S.; Watanabe, K. A switched-capacitor interface for capacitive pressure sensors. IEEE Trans. Instrum. Meas. 1992, 41, 81–86. [Google Scholar] [CrossRef]
- Yamada, M.; Watanabe, K. A capacitive pressure sensor interface using oversampling Δ-∑demodulation techniques. IEEE Trans. Instrum. Meas. 1997, 46, 3–7. [Google Scholar] [CrossRef]
- Weber, M.J.; Yoshihara, Y.; Sawaby, A.; Charthad, J.; Chang, T.C.; Arbabian, A. A Miniaturized Single-Transducer Implantable Pressure Sensor with Time-Multiplexed Ultrasonic Data and Power Links. IEEE J. Solid State Circuits 2018, 53, 1089–1101. [Google Scholar] [CrossRef]
- Cong, P.; Chaimanonart, N.; Ko, W.H.; Young, D.J. A Wireless and Batteryless 10-Bit Implantable Blood Pressure Sensing Microsystem with Adaptive RF Powering for Real-Time Laboratory Mice Monitoring. IEEE J. Solid State Circuits 2009, 44, 3631–3644. [Google Scholar] [CrossRef]
- George, B.; Kumar, V.J. Analysis of the Switched-Capacitor Dual-Slope Capacitance-to-Digital Converter. IEEE Trans. Instrum. Meas. 2010, 59, 997–1006. [Google Scholar] [CrossRef]
- Jafari, H.; Soleymani, L.; Genov, R. 16-channel CMOS impedance spectroscopy DNA analyzer with dual-slope multiplying ADCs. IEEE Trans. Biomed. Circuits Syst. 2012, 6, 468–478. [Google Scholar] [CrossRef] [PubMed]
- Philip, N.; George, B. Design and analysis of a dual-slope inductance-to-digital converter for differential reluctance sensors. IEEE Trans. Instrum. Meas. 2014, 63, 1364–1371. [Google Scholar] [CrossRef]
- Zou, L. A resistive sensing and dual-slope ADC based smart temperature sensor. Analog Integr. Circuits Signal Process. 2016, 87, 57–63. [Google Scholar] [CrossRef]
- Hong, H.C.; Lin, L.Y.; Liu, C.J. Design of an on-scribe-line 12-bit dual-slope ADC for wafer acceptance test. In Proceedings of the 2017 International Conference on Applied System Innovation (ICASI), Sapporo, Japan, 13–17 May 2017; pp. 1751–1754. [Google Scholar]
- Zhang, D.; Bhide, A.; Alvandpour, A. A 53-nW 9.1-ENOB 1-kS/s SAR ADC in 0.13µm CMOS for Medical Implant Devices. IEEE J. Solid State Circuits 2012, 47, 1585–1593. [Google Scholar] [CrossRef]
- Kapusta, R.; Shen, J.; Decker, S.; Li, H.; Ibaragi, E.; Zhu, H. A 14b 80 ms/s sar adc with 73.6 db sndr in 65 nm cmos. IEEE J. Solid State Circuits 2013, 48, 3059–3066. [Google Scholar] [CrossRef]
- Lee, S.; Chandrakasan, A.P.; Lee, H.S. A 1 GS/s 10b 18.9 mW time-interleaved SAR ADC with background timing skew calibration. IEEE J. Solid State Circuits 2014, 49, 2846–2856. [Google Scholar] [CrossRef]
- Petkov, V.P.; Boser, B.E. A fourth-order Delta Sigma interface for micromachined inertial sensors. IEEE J. Solid State Circuits 2005, 40, 1602–1609. [Google Scholar] [CrossRef]
- Reddy, K.; Rao, S.; Inti, R.; Young, B.; Elshazly, A.; Talegaonkar, M.; Hanumolu, P.K. A 16-mW 78-dB SNDR 10-MHz BW CT Δ∑ ADC Using Residue-Cancelling VCO-Based Quantizer. IEEE J. Solid State Circuits 2012, 47, 2916–2927. [Google Scholar] [CrossRef]
- Souri, K.; Chae, Y.; Makinwa, K.A. A CMOS Temperature Sensor With a Voltage-Calibrated Inaccuracy of ±0.15 °C 3σ From −55 °C to 125 °C. IEEE J. Solid State Circuits 2012, 48, 292–301. [Google Scholar] [CrossRef]
- Luo, H.; Han, Y.; Cheung, R.C.; Liu, X.; Cao, T. A 0.8-V 230µW 98-dB DR Inverter-Based Δ∑ Modulator for Audio Applications. IEEE J. Solid State Circuits 2013, 48, 2430–2441. [Google Scholar] [CrossRef]
- Chae, Y.; Han, G. Low Voltage, Low Power, Inverter-Based Switched-Capacitor Delta-Sigma Modulator. IEEE J. Solid State Circuits 2009, 44, 458–472. [Google Scholar] [CrossRef]
- Akar, O.; Akin, T.; Najafi, K. A wireless batch sealed absolute capacitive pressure sensor. Sens. Actuators A Phys. 2001, 95, 29–38. [Google Scholar] [CrossRef]
- Huang, S.M.; Stott, A.L.; Green, R.G.; Beck, M.S. Electronic transducers for industrial measurement of low value capacitances. J. Phys. E Sci. Instrum. 1988, 21, 242. [Google Scholar] [CrossRef]
- Protron Pressure Sensor. Available online: http://www.protron-mikrotechnik.de/download/Protron-Pressure-Sensor-11_2014.pdf (accessed on 22 September 2020).
- Leung, K.N.; Mok, P.K.; Leung, C.Y. A 2-V 23-µA 5.3-ppm/°C curvature-ompensated CMOS bandgap voltage reference. IEEE J. Solid State Circuits 2003, 38, 561–564. [Google Scholar] [CrossRef]
- Zhang, C.; Gallichan, R.; Budgett, D.M.; McCormick, D. A precision low-power analog front end in 180 nm CMOS for wireless implantable capacitive pressure sensors. Integration 2020, 70, 151–158. [Google Scholar] [CrossRef]
- Schreier, R.; Temes, G.C. Understanding Delta-Sigma Data Converters; Wiley-IEEE Press: Piscataway, NJ, USA, 2005; p. 74. [Google Scholar]






















| Pressure Sensor Interface | This Work | JSSC [4] 2011 | TBE [7] 2010 | JSSC [12] 2018 | JSSC [13] 2009 |
|---|---|---|---|---|---|
| Technology (µm) | 0.18 | 0.13 | 0.13 | 0.18 | 1.5 |
| Supply (V) | 1.8 | 1.5 | 2.2 | 2.1 | 2 |
| Temperature (°C) | −20 to 80 | 27–45 | NA | NA | NA |
| Capacitance | 6~7 | 6.4–6.5 | 5.23–5.56 | 10–12 pF | 2–2.2 |
| (pF) | |||||
| Pressure range (mmHg) | 300~1000 | 750–817 | 760–810 | 600–1100 | 750–950 |
| Resolution | 0.98 | 1.32 | 0.5 | 0.78 | 1 |
| (mmHg) | |||||
| AFE | SC | C-F | C to time | SC | SC |
| ADC | Single slope | No need | Schmitt trigger | SAR | Cyclic |
| Wireless power | Inductive | Inductive RF | mRF | Ultrasonic | Inductive RF |
| Wireless data transfer | backscatter | backscatter | mRF | Ultrasonic | FSK |
| Data rate (kHz) | 0.05 | NA | 0.2 | 0~1 | 1 |
| Power (W) | 7.8 m | 2.3 µ | 3.2 | 800 m | 36 µ |
| Pressure Sensor Interface | Bias Circuit | AFE | ADC | Oscillator | Power on Reset | 1.8 V LDO | 2.5 V HV LDO | Data Transmission | Total |
|---|---|---|---|---|---|---|---|---|---|
| Voltage (V) | 1.8 | 1.8 | 1.8 | 1.8 | 1.8 | 2.5 | 4.2 | 2.38 (rms) | - |
| Current (µA) | 52 | 68 | 56.8 | 3.2 | 0.015 | 42.5 | 94 | 2.95 m (rms) | 3.27 m |
| Power (µW) | 93.6 | 122.4 | 102.24 | 5.76 | 0.027 | 106.25 | 394.8 | 7 m | 7.8 mW |
© 2020 by the authors. Licensee MDPI, Basel, Switzerland. This article is an open access article distributed under the terms and conditions of the Creative Commons Attribution (CC BY) license (http://creativecommons.org/licenses/by/4.0/).
Share and Cite
Zhang, C.; Gallichan, R.; Budgett, D.M.; McCormick, D. A Capacitive Pressure Sensor Interface IC with Wireless Power and Data Transfer. Micromachines 2020, 11, 897. https://doi.org/10.3390/mi11100897
Zhang C, Gallichan R, Budgett DM, McCormick D. A Capacitive Pressure Sensor Interface IC with Wireless Power and Data Transfer. Micromachines. 2020; 11(10):897. https://doi.org/10.3390/mi11100897
Chicago/Turabian StyleZhang, Chaoping, Robert Gallichan, David M. Budgett, and Daniel McCormick. 2020. "A Capacitive Pressure Sensor Interface IC with Wireless Power and Data Transfer" Micromachines 11, no. 10: 897. https://doi.org/10.3390/mi11100897
APA StyleZhang, C., Gallichan, R., Budgett, D. M., & McCormick, D. (2020). A Capacitive Pressure Sensor Interface IC with Wireless Power and Data Transfer. Micromachines, 11(10), 897. https://doi.org/10.3390/mi11100897

