Integrative Metabolomics and Proteomics Detected Hepatotoxicity in Mice Associated with Alkaloids from Eupatorium fortunei Turcz.
Abstract
1. Introduction
2. Results
2.1. PAs Dominated EFTAs
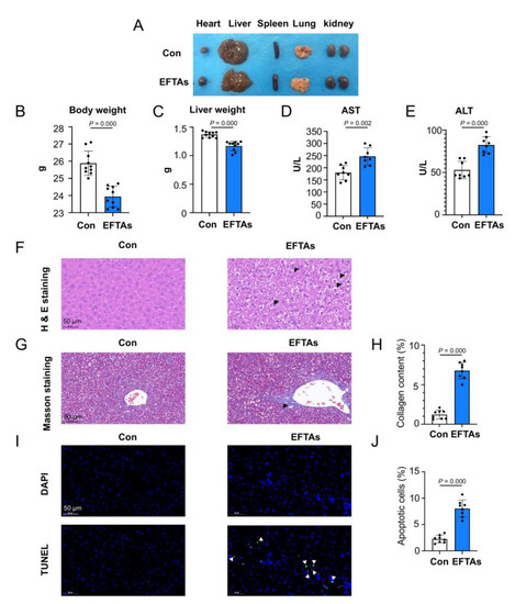
2.2. EFTAs Induced Severe Hepatotoxicity
2.3. EFTAs Exacerbated Circulating Inflammatory and Oxidative Stress
2.4. Hepatic Proteomics Revealed That EFTAs Disturbed Oxidative Phosphorylation and Glycerophospholipid Metabolism
2.5. Hepatic Metabolomics Demonstrated That EFTAs Disturbed Glutathione Metabolism, Primary Bile Acid Biosynthesis, and Glycerophospholipid Metabolism
2.6. EFTAs Disturbed Glycerophospholipid Metabolism
3. Discussion
4. Conclusions
5. Materials and Methods
5.1. Chemicals and Reagents
5.2. Plant Samples
5.3. Preparation of Total Alkaloids from E. fortunei
5.4. Animals
5.5. Pathological Histology and TUNEL Staining
5.6. Biochemical Assay
5.7. Hepatic Proteomics
5.7.1. Protein Sample Extraction
5.7.2. LC–MS Assay for Proteomics
5.8. Hepatic Metabolomics
5.8.1. Hepatic Metabolite Extraction
5.8.2. LC–MS Assay for Metabolomics
5.9. Western Blots
5.10. Statistical Analysis
Supplementary Materials
Author Contributions
Funding
Institutional Review Board Statement
Informed Consent Statement
Data Availability Statement
Conflicts of Interest
List of Abbreviations
| Abbreviation | Expansion | Abbreviations | Expansion |
| ALT | Alanine transaminase | Im | Intermedine |
| AST | Aspartate transaminase | ImNO | Intermedine N-oxide |
| BCA | Bicinchoninic acid | iNOS | Inducible nitric oxide synthase |
| CHKB | Choline/Ethanolamine kinase beta | LDH | Lactate dehydrogenase |
| CEPT | Choline-ethanolamine phosphotransferase 1 | Ly | Lycopsamine |
| DHP | (±)-6,7-dihydro-7-hydroxy-1-hydroxymethyl-5H-pyrrolizine | LPGAT1 | Lysophosphatidylglycerol acyltransferase 1 |
| DHPAs | Dehydropyrrolizidine alkaloids | LyNO | Lycopsamine N-oxide |
| E. fortunei | Eupatorium fortunei Turcz. | NF-κB | Nuclear factor kappa B |
| EFTAs | Total alkaloids in E. fortunei | PAs | Pyrrolizidine alkaloids |
| ELISA | Enzyme-linked immunosorbent assay | PLD4 | Phospholipase D4 |
| En | Echinatine | Rd | Rinderine |
| EnNO | Echinatine N-oxide | RdNO | Rinderine N-oxide |
| GAPDH | Glyceraldehyde-3-phosphate dehydrogenase | SOD | Superoxide dismutase |
| GST | Glutathione-S-transferase | TIC | Total ion chromatogram |
| IL-6 | Interleukin-6 | TNF-α | Tumor necrosis factor-alpha |
References
- Chinese Pharmacopoeia Commission. Chinese Pharmacopoeia 2020; China Medical Science Press: Beijing, China, 2020; Volume I, p. 226.
- Choi, J.G.; Lee, H.; Hwang, Y.H.; Lee, J.S.; Cho, W.K.; Ma, J.Y. Eupatorium fortunei and its components increase antiviral immune responses against RNA viruses. Front. Pharmacol. 2017, 8, 511. [Google Scholar] [CrossRef] [PubMed]
- Pham, T.M.; Pham, H.D.; Dang, D.K.; Duong, T.T.; Le, T.; Nguyen, Q.D.; Tien, D.N. Anticyanobacterial phenolic constituents from the aerial parts of Eupatorium fortunei Turcz. Nat. Prod. Res. 2019, 33, 1345–1348. [Google Scholar] [CrossRef] [PubMed]
- Zhang, Y.; Yang, F.F.; Chen, H.; Qi, Y.D.; Si, J.Y.; Wu, Q.; Liao, Y.H. Analysis of pyrrolizidine alkaloids in Eupatorium fortunei Turcz. and their in vitro neurotoxicity. Food Chem. Toxicol. 2021, 151, 112151. [Google Scholar] [CrossRef] [PubMed]
- Chang, C.H.; Wu, S.; Hsu, K.C.; Huang, W.J.; Chen, J.J. Dibeenzofuran, 4-chromanone, acetophenone, and dithiecine derivatives: Cytotoxic constituents from Eupatorium fortunei. Int. J. Mol. Sci. 2021, 22, 7448. [Google Scholar] [CrossRef]
- Wang, S.X.; Wang, Y.; Lu, Y.B.; Li, J.Y.; Song, Y.J.; Nyamgerelt, M.; Wang, X.X. Diagnosis and treatment of novel coronavirus pneumonia based on the theory of traditional Chinese medicine. J. Integr. Med. 2020, 18, 275–283. [Google Scholar] [CrossRef]
- Schrenk, D.; Gao, L.; Lin, G.; Mahony, C.; Mulder, P.P.; Peijnennburg, A.; Pfuhler, S.; Rietjens, I.M.; Rutz, L.; Steinhoff, B.; et al. Pyrrolizidine alkaloids in food and phytomedicine: Occurrence, exposure, toxicity, mechanisms, and risks assessment—A review. Food Chem. Toxicol. 2020, 136, 111107. [Google Scholar] [CrossRef] [PubMed]
- He, Y.S.; Ma, J.; Fan, X.Y.; Ding, L.; Ding, X.X.; Zhang, Q.Y.; Lin, G. The key role of gut-liver axis in pyrrolizidine alkaloid-induced hepatotoxicity and enterotoxicity. Acta Pharm. Sin. B 2021, 11, 3820–3835. [Google Scholar] [CrossRef]
- Zhu, L.; Zhang, C.Y.; Li, D.P.; Chen, H.B.; Ma, J.; Gao, H.; Ye, Y.; Wang, J.Y.; Fu, P.P.; Lin, G. Tu-San-Qi (Gynura japonica): The culprit behind pyrrolizidine alkaloid-induced liver injury in China. Acta Pharmacol. Sin. 2021, 42, 1212–1222. [Google Scholar] [CrossRef]
- Lee, J.; Park, J.; Kim, J.; Jeong, B.; Choi, S.Y.; Jang, H.S.; Yang, H. Targeted isolation of cytotoxic sesquiterpene lactones from Eupatorium fortunei by the NMR annotation tool, SMART 2.0. ACS Omega 2020, 5, 23989–23995. [Google Scholar] [CrossRef]
- Ma, J.; Ruan, J.; Chen, X.; Li, D.; Yao, S.; Fu, P.P.; Yang, Y.; Gao, H.; Wang, J.Y.; Lin, G. Pyrrole-hemoglobin adducts, a more feasible potential biomarker of pyrrolizidine alkaloid exposure. Chem. Res. Toxicol. 2019, 32, 1027–1039. [Google Scholar] [CrossRef]
- Wang, Z.T.; Ma, J.; He, Y.S.; Miu, K.K.; Yao, S.; Tang, C.P.; Ye, Y.; Lin, G. Nrf2-mediated liver protection by 18β-glycyrrhetinic acid against pyrrolizidine alkaloid-induced toxicity through PI3K/AKT/GSK3β pathway. Phytomedicine 2022, 102, 154162. [Google Scholar] [CrossRef] [PubMed]
- He, X.; Xia, Q.; Shi, Q.; Fu, P.P. Effects of glutathione and cysteine on pyrrolizidine alkaloid-induced hepatotoxicity and DNA adduct formation in rat primary hepatocytes. J. Environ. Sci. Health C Toxicol. Carcinog. 2020, 38, 109–123. [Google Scholar] [CrossRef] [PubMed]
- Ogino, N.; Nagaoka, K.; Tomizuka, K.; Matsuura-Harada, Y.; Eitoku, M.; Suganuma, N.; Ogino, K. Compromised glutathione synthesis results in high susceptibility to acetaminophen hepatotoxicity in acatalasemic mice. Food Chem Toxicol. 2021, 156, 112509. [Google Scholar] [CrossRef] [PubMed]
- Chen, Y.A.; Zhou, J.K.; Xu, S.S.; Liu, M.; Wang, M.; Ma, Y.Y.; Zhao, M.M.; Wang, Z.Y.; Guo, Y.J.; Zhao, L.M. Association between the perturbation of bile acid homeostasis and valproic acid-induced hepatotoxicity. Biochem. Pharmacol. 2019, 170, 113669. [Google Scholar] [CrossRef] [PubMed]
- Zhou, C.; Jia, H.M.; Liu, Y.T.; Yu, M.; Chang, X.; Ba, Y.M.; Zou, Z.M. Metabolism of glycerophospholipid, bile acid and retinol is correlated with the early outcomes of autoimmune hepatitis. Mol. Biosyst. 2016, 12, 1574–1585. [Google Scholar] [CrossRef]
- Buechler, C.; Aslanidis, C. Role of lipids in pathophysiology, diagnosis and therapy of hepatocellular carcinoma. Biochim. Biophys. Acta Mol. Cell Biol. Lipids 2020, 1865, 158658. [Google Scholar] [CrossRef]
- Li, Y.; Li, C.Y.; Xiong, Y.H.; Fang, B.; Lin, X.; Huang, Q.F. Didymin ameliorates liver fibrosis by alleviating endoplasmic reticulum stress and glycerophospholipid metabolism: Based on transcriptomics and metabolomics. Drug Des. Devel. Ther. 2022, 16, 1713–1729. [Google Scholar] [CrossRef]
- Tavasoli, M.; Lahire, S.; Sokolenko, S.; Novorolsky, R.; Reid, S.A.; Lefsay, A.; Otley, M.O.; Uaesoontrachoon, K.; Rowsell, J.; Srinivassane, S.; et al. Mechanism of action and therapeutic route for a muscular dystrophy caused by a genetic defect in lipid metabolism. Nat. Commun. 2022, 13, 1559. [Google Scholar] [CrossRef]
- Zayed, M.A.; Jin, X.H.; Yang, C.; Belaygorod, L.; Engel, C.; Desai, K.; Harroun, N.; Saffaf, O.; Patterson, B.W.; Hsu, F.F.; et al. CEPT1-mediated phospholipogenesis regulates endothelial cell function and ischemia-induced angiogenesis through PPARα. Diabetes 2021, 70, 549–561. [Google Scholar] [CrossRef]
- Gavin, A.L.; Huang, D.; Blane, T.R.; Thinnes, T.C.; Murakami, Y.; Fukui, R.; Miyake, K.; Nemazee, D. Cleavage of DNA and RNA by PLD3 and PLD4 limits antoinflammatory triggering by multiple sensors. Nat. Commun. 2021, 12, 5874. [Google Scholar] [CrossRef]
- Zhang, X.Y.; Zhang, J.; Sun, H.R.; Liu, X.L.; Zheng, Y.; Xu, D.; Wang, J.; Jia, D.D.; Han, X.L.; Liu, F.; et al. Defective phosphatidylglycerol remodeling causes hepatopathy, linking mitochondrial dysfunction to hepatosteatosis. Cell Mol. Gastroenterol. Hepatol. 2019, 7, 763–781. [Google Scholar]
- Zan, K.; Hu, X.W.; Li, Y.L.; Wang, Y.; Jin, H.Y.; Zuo, T.T.; Ma, S.C. Simultaneous determination of eight pyrrolizidine alkaloids in various parts of Eupatorium lindleyanum by UHPLC-MS/MS and risk assessments based on a real-life exposure scenario. J. Sep. Sci. 2021, 44, 3237–3247. [Google Scholar] [CrossRef] [PubMed]






| Compound | Im | Ly | Rd | En | RdNO | EnNO | ImNO | LyNO | Total |
|---|---|---|---|---|---|---|---|---|---|
| Content (%) | 4.15 | 4.77 | 6.39 | 17.28 | 7.14 | 29.55 | 8.63 | 14.47 | 92.38 |
Publisher’s Note: MDPI stays neutral with regard to jurisdictional claims in published maps and institutional affiliations. |
© 2022 by the authors. Licensee MDPI, Basel, Switzerland. This article is an open access article distributed under the terms and conditions of the Creative Commons Attribution (CC BY) license (https://creativecommons.org/licenses/by/4.0/).
Share and Cite
Zan, K.; Lei, W.; Li, Y.; Wang, Y.; Liu, L.; Zuo, T.; Jin, H.; Ma, S. Integrative Metabolomics and Proteomics Detected Hepatotoxicity in Mice Associated with Alkaloids from Eupatorium fortunei Turcz. Toxins 2022, 14, 765. https://doi.org/10.3390/toxins14110765
Zan K, Lei W, Li Y, Wang Y, Liu L, Zuo T, Jin H, Ma S. Integrative Metabolomics and Proteomics Detected Hepatotoxicity in Mice Associated with Alkaloids from Eupatorium fortunei Turcz. Toxins. 2022; 14(11):765. https://doi.org/10.3390/toxins14110765
Chicago/Turabian StyleZan, Ke, Wei Lei, Yaolei Li, Ying Wang, Lina Liu, Tiantian Zuo, Hongyu Jin, and Shuangcheng Ma. 2022. "Integrative Metabolomics and Proteomics Detected Hepatotoxicity in Mice Associated with Alkaloids from Eupatorium fortunei Turcz." Toxins 14, no. 11: 765. https://doi.org/10.3390/toxins14110765
APA StyleZan, K., Lei, W., Li, Y., Wang, Y., Liu, L., Zuo, T., Jin, H., & Ma, S. (2022). Integrative Metabolomics and Proteomics Detected Hepatotoxicity in Mice Associated with Alkaloids from Eupatorium fortunei Turcz. Toxins, 14(11), 765. https://doi.org/10.3390/toxins14110765

