Bifidobacterium animalis subsp. lactis Ca360 Promotes Oral Iron Repletion, Alters the Gut Microbiota, and Regulates Host Metabolism and Inflammatory Status in a Murine Model of Iron Deficiency Anemia Caused by a Low-Iron Diet
Abstract
1. Introduction
2. Materials and Methods
2.1. Materials and Reagents
2.2. Preparation of B. lactis Ca360 Suspension
2.3. Experimental Animal Model of Iron Deficiency Anemia
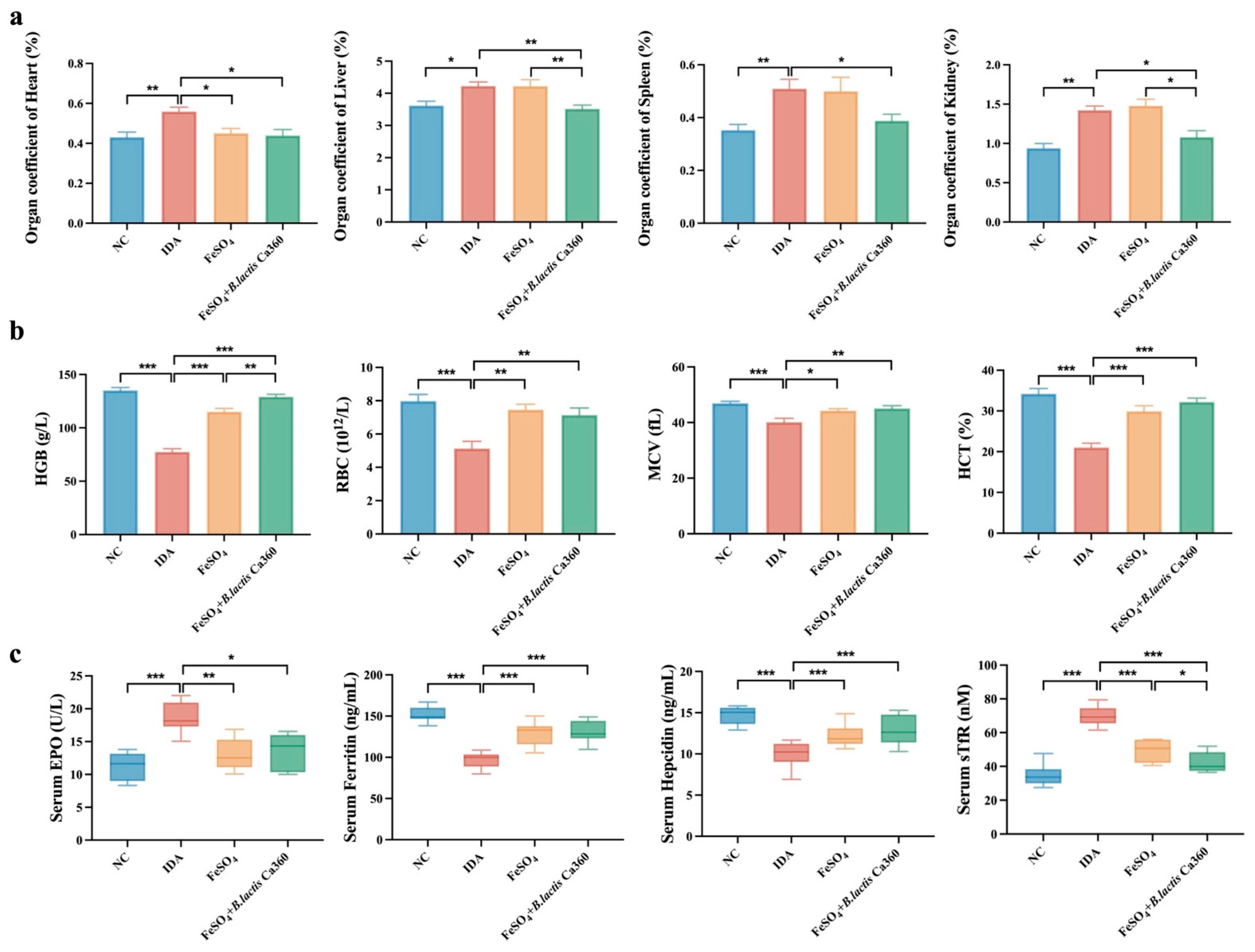
2.4. Organ Coefficient
2.5. Hematological Test
2.6. Enzyme-Linked Immunosorbent Assay (ELISA)
2.7. Histological Analysis
2.8. Reverse Transcription Quantitative Real-Time PCR (RT-qPCR)
2.9. 16S rDNA Sequencing
2.10. Short-Chain Fatty Acid Analysis
2.11. Statistical Analysis
3. Results
3.1. B. lactis Ca360 Significantly Ameliorates the Symptoms of Iron Deficiency Anemia Induced by a Low-Iron Diet in Mice
3.2. B. lactis Ca360 Ameliorates IDA-Induced Histopathological Alterations in the Liver and Spleen
3.3. B. lactis Ca360-Mediated Modulation of Duodenal Iron Metabolism and Inflammation in IDA Mice
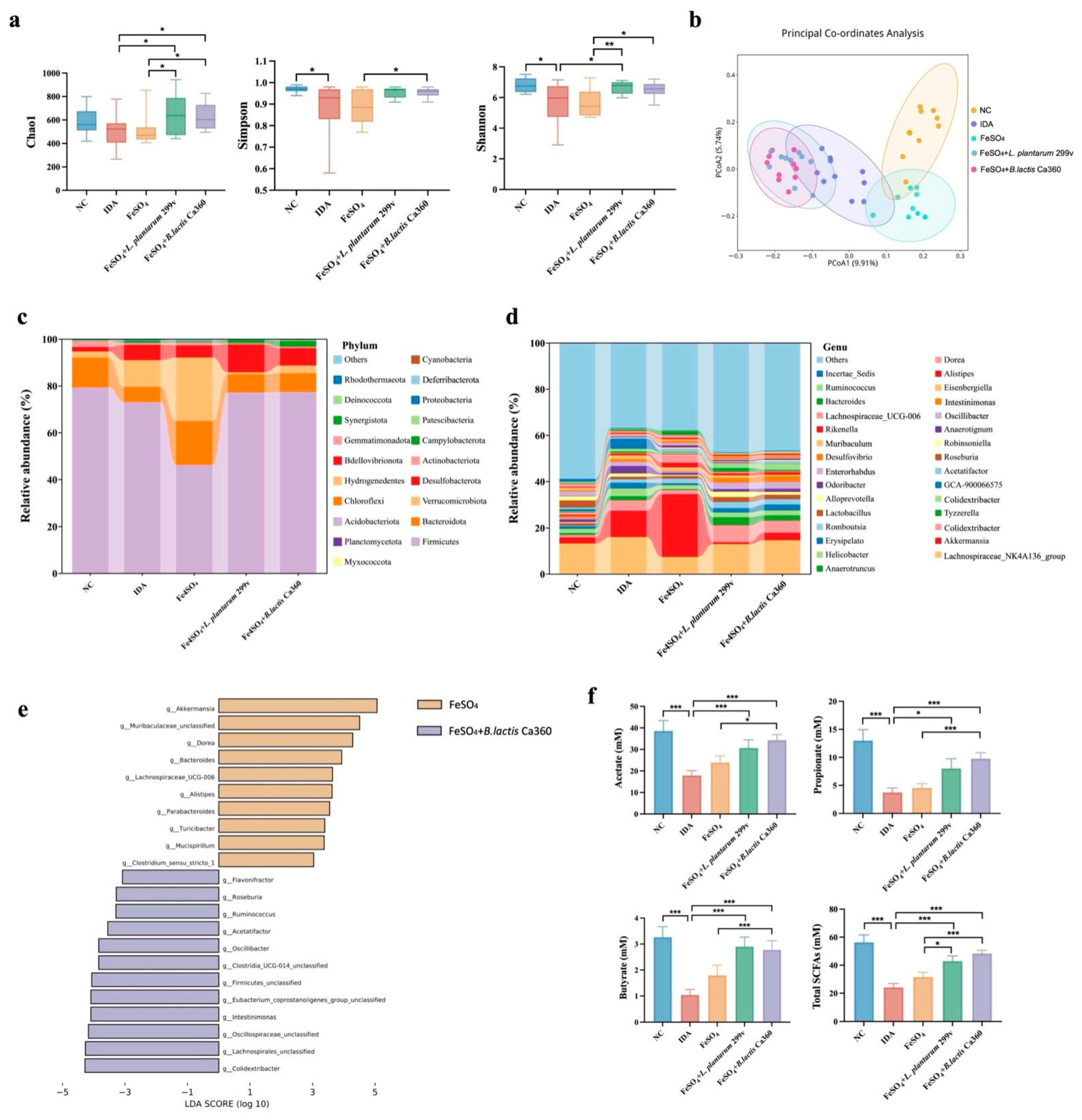
3.4. B. lactis Ca360 Reshapes Gut Microbiota Composition and Enhances SCFA Production in IDA Mice
3.5. Spearman Correlation Analysis
4. Discussion
5. Conclusions
6. Patents
Supplementary Materials
Author Contributions
Funding
Institutional Review Board Statement
Informed Consent Statement
Data Availability Statement
Acknowledgments
Conflicts of Interest
Abbreviations
| IDA | Iron deficiency anemia |
| B. lactis Ca360 | Bifidobacterium animalis subsp. lactis Ca360 |
| L. plantarum 299v | Lactobacillus plantarum 299v |
| SCFA | Short-chain fatty acid |
| FeSO4 | Ferrous sulfate |
| PBS | Phosphate-buffered saline |
| HGB | Hemoglobin content |
| RBC | Red blood cells |
| HCT | Hematocrit |
| MCV | Mean corpuscular volume |
| ELISA | Enzyme-linked immunosorbent assay |
| EPO | Erythropoietin |
| sTfR | Soluble transferrin receptor |
| H&E | Hematoxylin and Eosin |
| RT-qPCR | Real-time quantitative polymerase chain reaction |
| DcytB | Duodenal cytochrome B |
| DMT1 | Divalent metal transporter 1 |
| H2 | Hydrogen |
| PCoA | Principal coordinate analysis |
References
- Galy, B.; Conrad, M.; Muckenthaler, M. Mechanisms controlling cellular and systemic iron homeostasis. Nat. Rev. Mol. Cell Biol. 2024, 25, 133–155. [Google Scholar] [CrossRef] [PubMed]
- Turawa, E.; Awotiwon, O.; Dhansay, M.A.; Cois, A.; Labadarios, D.; Bradshaw, D.; Pillay-van Wyk, V. Prevalence of Anaemia, Iron Deficiency, and Iron Deficiency Anaemia in Women of Reproductive Age and Children under 5 Years of Age in South Africa (1997–2021): A Systematic Review. Int. J. Environ. Res. Public Health 2021, 18, 12799. [Google Scholar] [CrossRef]
- Gutema, B.T.; Sorrie, M.B.; Megersa, N.D.; Yesera, G.E.; Yeshitila, Y.G.; Pauwels, N.S.; De Henauw, S.; Abbeddou, S. Effects of iron supplementation on cognitive development in school-age children: Systematic review and meta-analysis. PLoS ONE 2023, 18, e0287703. [Google Scholar] [CrossRef] [PubMed]
- Ebea-Ugwuanyi, P.O.; Vidyasagar, S.; Connor, J.R.; Frazer, D.M.; Knutson, M.D.; Collins, J.F. Oral iron therapy: Current concepts and future prospects for improving efficacy and outcomes. Br. J. Haematol. 2024, 204, 759–773. [Google Scholar] [CrossRef] [PubMed]
- Bloor, S.R.; Schutte, R.; Hobson, A.R. Oral Iron Supplementation—Gastrointestinal Side Effects and the Impact on the Gut Microbiota. Microbiol. Res. 2021, 12, 491–502. [Google Scholar] [CrossRef]
- Finlayson-Trick, E.; Nearing, J.; Fischer, J.A.; Ma, Y.; Wang, S.; Krouen, H.; Goldfarb, D.M.; Karakochuk, C.D. The Effect of Oral Iron Supplementation on Gut Microbial Composition: A Secondary Analysis of a Double-Blind, Randomized Controlled Trial among Cambodian Women of Reproductive Age. Microbiol. Spectr. 2023, 11, e0527322. [Google Scholar] [CrossRef]
- Huynh, U.; Zastrow, M.L. Metallobiology of Lactobacillaceae in the gut microbiome. J. Inorg. Biochem. 2023, 238, 112023. [Google Scholar] [CrossRef]
- Xiao, L.; Tang, R.; Wang, J.; Wan, D.; Yin, Y.; Xie, L. Gut microbiota bridges the iron homeostasis and host health. Sci. China Life Sci. 2023, 66, 1952–1975. [Google Scholar] [CrossRef]
- Kalyanaraman, B.; Cheng, G.; Hardy, M. The role of short-chain fatty acids in cancer prevention and cancer treatment. Arch. Biochem. Biophys. 2024, 761, 110172. [Google Scholar] [CrossRef] [PubMed]
- Yang, Y.; Yang, L.; Yang, R.; Deng, F.; Tian, Q.; Yu, Z.; Zhang, L. Gut microbiome restoring biogenic ferritin mineral as an effective oral iron supplement for iron deficiency anemia. J. Nanobiotechnol. 2025, 23, 726. [Google Scholar] [CrossRef]
- Bushman, S.D.; Skaar, E.P. The exploitation of nutrient metals by bacteria for survival and infection in the gut. PLoS Pathog. 2025, 21, e1013580. [Google Scholar] [CrossRef]
- Huttenhower, C.; Gevers, D.; Knight, R.; Abubucker, S.; Badger, J.H.; Chinwalla, A.T.; Creasy, H.H.; Earl, A.M.; FitzGerald, M.G.; Fulton, R.S.; et al. Structure, function and diversity of the healthy human microbiome. Nature 2012, 486, 207–214. [Google Scholar] [CrossRef]
- Faradina, A.; Tinkov, A.A.; Skalny, A.V.; Chang, J.-S. Micronutrient (iron, selenium, vitamin D) supplementation and the gut microbiome. Curr. Opin. Clin. Nutr. Metab. Care 2024, 27, 421–427. [Google Scholar] [CrossRef]
- El-Sayed, E.M.; Ibrahim, K.S. Ameliorating effects of probiotics on alterations in iron homeostasis and inflammation in COVID-19. Mol. Biol. Rep. 2022, 49, 5153–5163. [Google Scholar] [CrossRef]
- Soriano-Lerma, A.; García-Burgos, M.; Alférez, M.J.M.; Pérez-Carrasco, V.; Sanchez-Martin, V.; Linde-Rodríguez, Á.; Ortiz-González, M.; Soriano, M.; García-Salcedo, J.A.; López-Aliaga, I. Gut microbiome–short-chain fatty acids interplay in the context of iron deficiency anaemia. Eur. J. Nutr. 2022, 61, 399–412. [Google Scholar] [CrossRef] [PubMed]
- Koker, G.; Sahinturk, Y.; Ozcelik Koker, G.; Coskuner, M.A.; Eren Durmus, M.; Catli, M.M.; Cekin, A.H. Improved gastrointestinal tolerance and iron status via probiotic use in iron deficiency anaemia patients initiating oral iron replacement: A randomised controlled trial. Br. J. Nutr. 2024, 132, 1308–1316. [Google Scholar] [CrossRef]
- Peng, L.; Li, Z.-R.; Green, R.S.; Holzmanr, I.R.; Lin, J. Butyrate Enhances the Intestinal Barrier by Facilitating Tight Junction Assembly via Activation of AMP-Activated Protein Kinase in Caco-2 Cell Monolayers12. J. Nutr. 2009, 139, 1619–1625. [Google Scholar] [CrossRef]
- Bessman, N.J.; Mathieu, J.R.R.; Renassia, C.; Zhou, L.; Fung, T.C.; Fernandez, K.C.; Austin, C.; Moeller, J.B.; Zumerle, S.; Louis, S.; et al. Dendritic cell–derived hepcidin sequesters iron from the microbiota to promote mucosal healing. Science 2020, 368, 186–189. [Google Scholar] [CrossRef] [PubMed]
- Hoppe, M.; Önning, G.; Berggren, A.; Hulthén, L. Probiotic strain Lactobacillus plantarum 299v increases iron absorption from an iron-supplemented fruit drink: A double-isotope cross-over single-blind study in women of reproductive age. Br. J. Nutr. 2015, 114, 1195–1202. [Google Scholar] [CrossRef] [PubMed]
- Barkhidarian, B.; Roldos, L.; Iskandar, M.M.; Saedisomeolia, A.; Kubow, S. Probiotic Supplementation and Micronutrient Status in Healthy Subjects: A Systematic Review of Clinical Trials. Nutrients 2021, 13, 3001. [Google Scholar] [CrossRef]
- Sandberg, A.S.; Önning, G.; Engström, N.; Scheers, N. Iron Supplements Containing Lactobacillus plantarum 299v Increase Ferric Iron and Up-regulate the Ferric Reductase DCYTB in Human Caco-2/HT29 MTX Co-Cultures. Nutrients 2018, 10, 1949. [Google Scholar] [CrossRef]
- Osman, E.E.A.; Neamati, N. Ironing Out the Mechanism of gp130 Signaling. Pharmacol. Rev. 2024, 76, 1399–1443. [Google Scholar] [CrossRef]
- Nordström, E.A.; Teixeira, C.; Montelius, C.; Jeppsson, B.; Larsson, N. Lactiplantibacillus plantarum 299v (LP299V(®)): Three decades of research. Benef. Microbes 2021, 12, 441–465. [Google Scholar] [CrossRef]
- GB/T 14924.1; Laboratory Animals—General Quality Standard for Formula Feeds. General Administration of Quality Supervision, Inspection and Quarantine of the People’s Republic of China: Beijing, China, 2001.
- GB/T 14924.2; Laboratory Animals—Hygienic Standard for Formula Feeds. General Administration of Quality Supervision, Inspection and Quarantine of the People’s Republic of China: Beijing, China, 2001.
- GB/T 14924.3; Laboratory Animals—Nutrients for Formula Feeds. General Administration of Quality Supervision, Inspection and Quarantine of the People’s Republic of China: Beijing, China, 2010.
- GB 13078; Hygienical Standard for Feeds. General Administration of Quality Supervision, Inspection and Quarantine of the People’s Republic of China: Beijing, China, 2017.
- Raveschot, C.; Coutte, F.; Frémont, M.; Vaeremans, M.; Dugersuren, J.; Demberel, S.; Drider, D.; Dhulster, P.; Flahaut, C.; Cudennec, B. Probiotic Lactobacillus strains from Mongolia improve calcium transport and uptake by intestinal cells in vitro. Food Res. Int. 2020, 133, 109201. [Google Scholar] [CrossRef]
- Mcfarland, J. The nephelometer: An instrument for estimating the number of bacteria in suspensions used for calculating the opsonic index and for vaccines. JAMA 1907, 49, 1176–1178. [Google Scholar] [CrossRef]
- Ding, X.; Xu, M.; Li, H.; Li, X.; Li, M. Improvement of in vivo iron bioavailability using mung bean peptide-ferrous chelate. Food Res. Int. 2024, 190, 114602. [Google Scholar] [CrossRef] [PubMed]
- Li, G.; Yu, X.; Zhou, S.; Liu, X.; Yin, F.; Li, D.; Xu, B.; Zhou, D. Preparations of Mytilus edulis protein hydrolysate-iron complexes and their ameliorative effects on mice with iron deficiency anemia. Food Sci. Hum. Wellness 2025. [Google Scholar] [CrossRef]
- Li, G.; Liu, Y.-T.; Yang, F.; Li, M.; Zhang, Z.; Pascual, J.; Wang, Z.-K.; Wei, S.-Z.; Zhao, X.-Y.; Liu, H.-R.; et al. Biotoxicity of Halide Perovskites in Mice. Adv. Mater. 2024, 36, 2306860. [Google Scholar] [CrossRef] [PubMed]
- Kleiner, D.E.; Brunt, E.M.; Van Natta, M.; Behling, C.; Contos, M.J.; Cummings, O.W.; Ferrell, L.D.; Liu, Y.C.; Torbenson, M.S.; Unalp-Arida, A.; et al. Design and validation of a histological scoring system for nonalcoholic fatty liver disease. Hepatology 2005, 41, 1313–1321. [Google Scholar] [CrossRef]
- Gibson-Corley, K.N.; Olivier, A.K.; Meyerholz, D.K. Principles for valid histopathologic scoring in research. Vet. Pathol. 2013, 50, 1007–1015. [Google Scholar] [CrossRef]
- Chen, J.; Li, Z.; Wang, X.; Fan, B.; Deng, F.; Yu, H.D.; Ze, X.; Zhu, L.; Yin, Y.; Chen, Y.; et al. Isomaltooligosaccharides Sustain the Growth of Prevotella Both In Vitro and in Animal Models. Microbiol. Spectr. 2022, 10, e0262121. [Google Scholar] [CrossRef] [PubMed]
- Dzikowska, I.; Wanat, J.; Warunek, A.; Stefaniak, D.; Homa, W.; Gronowicz, G.; Siejka, A.; Zielińska, W.; Chról, M. Iron Deficiency Anemia in Inflammatory Bowel Disease. J. Educ. Health Sport 2025, 80, 59418. [Google Scholar] [CrossRef]
- Alharbi, B.S.; Alqaidi, B.Z.; Alharbi, F.S.; Alharbi, A.M.; Alsharif, M.S. Comparing the Efficacy of Intravenous Versus Oral Iron Supplementation for Anemic Patients with Inflammatory Bowel Disease: A Meta-Analysis. Cureus 2025, 17, e97917. [Google Scholar] [CrossRef]
- Koleini, N.; Shapiro, J.S.; Geier, J.; Ardehali, H. Ironing out mechanisms of iron homeostasis and disorders of iron deficiency. J. Clin. Investig. 2021, 131, e148671. [Google Scholar] [CrossRef]
- Klag, K.A.; Bell, R.; Jia, X.; Seguin, A.; Maschek, J.A.; Bronner, M.; Cox, J.E.; Round, J.L.; Ward, D.M. Low-Iron Diet-Induced Fatty Liver Development Is Microbiota Dependent and Exacerbated by Loss of the Mitochondrial Iron Importer Mitoferrin2. Nutrients 2024, 16, 1804. [Google Scholar] [CrossRef]
- Zakrzewska, Z.; Zawartka, A.; Schab, M.; Martyniak, A.; Skoczeń, S.; Tomasik, P.J.; Wędrychowicz, A. Prebiotics, Probiotics, and Postbiotics in the Prevention and Treatment of Anemia. Microorganisms 2022, 10, 1330. [Google Scholar] [CrossRef] [PubMed]
- Pirman, T.; Lenardic, A.; Nemec Svete, A.; Horvat, S. Supplementation with >Your< Iron Syrup Corrects Iron Status in a Mouse Model of Diet-Induced Iron Deficiency. Biology 2021, 10, 357. [Google Scholar] [CrossRef]
- Loveikyte, R.; Bourgonje, A.R.; van Goor, H.; Dijkstra, G.; van der Meulen-de Jong, A.E. The effect of iron therapy on oxidative stress and intestinal microbiota in inflammatory bowel diseases: A review on the conundrum. Redox Biol. 2023, 68, 102950. [Google Scholar] [CrossRef]
- Chen, Y.; Li, X.; Wang, Z.; Yuan, S.; Shen, X.; Xie, X.; Xing, K.; Zhu, Q. Iron deficiency affects oxygen transport and activates HIF1 signaling pathway to regulate phenotypic transformation of VSMC in aortic dissection. Mol. Med. 2024, 30, 90. [Google Scholar] [CrossRef]
- Zhang, H.; Jamieson, K.L.; Grenier, J.; Nikhanj, A.; Tang, Z.; Wang, F.; Wang, S.; Seidman, J.G.; Seidman, C.E.; Thompson, R.; et al. Myocardial Iron Deficiency and Mitochondrial Dysfunction in Advanced Heart Failure in Humans. J. Am. Heart Assoc. 2022, 11, e022853. [Google Scholar] [CrossRef] [PubMed]
- Rusu, I.G.; Suharoschi, R.; Vodnar, D.C.; Pop, C.R.; Socaci, S.A.; Vulturar, R.; Istrati, M.; Moroșan, I.; Fărcaș, A.C.; Kerezsi, A.D.; et al. Iron Supplementation Influence on the Gut Microbiota and Probiotic Intake Effect in Iron Deficiency—A Literature-Based Review. Nutrients 2020, 12, 1993. [Google Scholar] [CrossRef]
- Bonaccorsi-Riani, E.; Danger, R.; Lozano, J.J.; Martinez-Picola, M.; Kodela, E.; Mas-Malavila, R.; Bruguera, M.; Collins, H.L.; Hider, R.C.; Martinez-Llordella, M.; et al. Iron Deficiency Impairs Intra-Hepatic Lymphocyte Mediated Immune Response. PLoS ONE 2015, 10, e0136106. [Google Scholar] [CrossRef] [PubMed]
- Nehar, K.; Bakal, R.; Hatwar, P.; Gawai, A.; Diwnale, S. Iron Deficiency Anemia: Etiology, Pathophysiology, Diagnosis, and Treatment Approaches. J. Drug Deliv. Ther. 2024, 14, 185–199. [Google Scholar] [CrossRef]
- Schwartz, A.J.; Converso-Baran, K.; Michele, D.E.; Shah, Y.M. A genetic mouse model of severe iron deficiency anemia reveals tissue-specific transcriptional stress responses and cardiac remodeling. J. Biol. Chem. 2019, 294, 14991–15002. [Google Scholar] [CrossRef]
- Hiraiwa, H.; Yura, Y.; Okumura, T.; Murohara, T. Interplay of the heart, spleen, and bone marrow in heart failure: The role of splenic extramedullary hematopoiesis. Heart Fail. Rev. 2024, 29, 1049–1063. [Google Scholar] [CrossRef] [PubMed]
- Chen, M.; Li, Y.; Zhai, Z.; Wang, H.; Lin, Y.; Chang, F.; Ge, S.; Sun, X.; Wei, W.; Wang, D.; et al. Bifidobacterium animalis subsp. lactis A6 ameliorates bone and muscle loss via modulating gut microbiota composition and enhancing butyrate production. Bone Res. 2025, 13, 28. [Google Scholar] [CrossRef]
- Das, N.K.; Schwartz, A.J.; Barthel, G.; Inohara, N.; Liu, Q.; Sankar, A.; Hill, D.R.; Ma, X.; Lamberg, O.; Schnizlein, M.K.; et al. Microbial Metabolite Signaling Is Required for Systemic Iron Homeostasis. Cell Metab. 2020, 31, 115–130.e116. [Google Scholar] [CrossRef] [PubMed]
- Mastrogiannaki, M.; Matak, P.; Keith, B.; Simon, M.C.; Vaulont, S.; Peyssonnaux, C. HIF-2α, but not HIF-1α, promotes iron absorption in mice. J. Clin. Investig. 2009, 119, 1159–1166. [Google Scholar] [CrossRef] [PubMed]
- Pantopoulos, K. Oral iron supplementation: New formulations, old questions. Haematologica 2024, 109, 2790–2801. [Google Scholar] [CrossRef]
- Patino, E.; Bhatia, D.; Vance, S.Z.; Antypiuk, A.; Uni, R.; Campbell, C.; Castillo, C.G.; Jaouni, S.; Vinchi, F.; Choi, M.E.; et al. Iron therapy mitigates chronic kidney disease progression by regulating intracellular iron status of kidney macrophages. JCI Insight 2022, 8, e159235. [Google Scholar] [CrossRef]
- Jankowska, E.A.; von Haehling, S.; Anker, S.D.; Macdougall, I.C.; Ponikowski, P. Iron deficiency and heart failure: Diagnostic dilemmas and therapeutic perspectives. Eur. Heart J. 2012, 34, 816–829. [Google Scholar] [CrossRef]
- Philippe, D.; Favre, L.; Foata, F.; Adolfsson, O.; Perruisseau-Carrier, G.; Vidal, K.; Reuteler, G.; Dayer-Schneider, J.; Mueller, C.; Blum, S.; et al. Bifidobacterium lactis attenuates onset of inflammation in a murine model of colitis. World J. Gastroenterol. 2011, 17, 459–469. [Google Scholar] [CrossRef]
- Khurshid, H.; Jamshaid, M.B.; Salahuudin, Z.; Sibtain, K.; Fayyaz, I.; Ameer, A.; Kerbiriou, C.; McKirdy, S.; Malik, S.N.; Gerasimidis, K.; et al. Gut microbial ecology and function of a Pakistani cohort with Iron deficiency Anemia. Sci. Rep. 2025, 15, 17532. [Google Scholar] [CrossRef]
- Axling, U.; Önning, G.; Martinsson Niskanen, T.; Larsson, N.; Hansson, S.R.; Hulthén, L. The effect of Lactiplantibacillus plantarum 299v together with a low dose of iron on iron status in healthy pregnant women: A randomized clinical trial. Acta Obstet. Gynecol. Scand. 2021, 100, 1602–1610. [Google Scholar] [CrossRef]
- Zhang, H.; Liu, M.; Liu, X.; Zhong, W.; Li, Y.; Ran, Y.; Guo, L.; Chen, X.; Zhao, J.; Wang, B.; et al. Bifidobacterium animalis ssp. Lactis 420 Mitigates Autoimmune Hepatitis Through Regulating Intestinal Barrier and Liver Immune Cells. Front. Immunol. 2020, 11, 569104. [Google Scholar] [CrossRef] [PubMed]
- Li, T.; Gao, X.; Yan, Z.; Wai, T.-S.; Yang, W.; Chen, J.; Yan, R. Understanding the tonifying and the detoxifying properties of Chinese medicines from their impacts on gut microbiota and host metabolism: A case study with four medicinal herbs in experimental colitis rat model. Chin. Med. 2022, 17, 118. [Google Scholar] [CrossRef] [PubMed]
- Van-Wehle, T.; Vital, M. Investigating the response of the butyrate production potential to major fibers in dietary intervention studies. npj Biofilms Microbiomes 2024, 10, 63. [Google Scholar] [CrossRef]
- Sasaki, M.; Schwab, C.; Ramirez Garcia, A.; Li, Q.; Ferstl, R.; Bersuch, E.; Akdis, C.A.; Lauener, R.; CK-CARE study group; Frei, R.; et al. The abundance of Ruminococcus bromii is associated with faecal butyrate levels and atopic dermatitis in infancy. Allergy 2022, 77, 3629–3640. [Google Scholar] [CrossRef]
- Kläring, K.; Hanske, L.; Bui, N.; Charrier, C.; Blaut, M.; Haller, D.; Plugge, C.M.; Clavel, T. Intestinimonas butyriciproducens gen. nov., sp. nov., a butyrate-producing bacterium from the mouse intestine. Int. J. Syst. Evol. Microbiol. 2013, 63, 4606–4612. [Google Scholar] [CrossRef]
- Li, S.; Ma, X.; Mei, H.; Chang, X.; He, P.; Sun, L.; Xiao, H.; Wang, S.; Li, R. Association between gut microbiota and short-chain fatty acids in children with obesity. Sci. Rep. 2025, 15, 483. [Google Scholar] [CrossRef] [PubMed]
- Wu, T.; Zhang, Y.; Li, W.; Zhao, Y.; Long, H.; Muhindo, E.M.; Liu, R.; Sui, W.; Li, Q.; Zhang, M. Lactobacillus rhamnosus LRa05 Ameliorate Hyperglycemia through a Regulating Glucagon-Mediated Signaling Pathway and Gut Microbiota in Type 2 Diabetic Mice. J. Agric. Food Chem. 2021, 69, 8797–8806. [Google Scholar] [CrossRef] [PubMed]
- Sun, M.; Wu, W.; Liu, Z.; Cong, Y. Microbiota metabolite short chain fatty acids, GPCR, and inflammatory bowel diseases. J. Gastroenterol. 2017, 52, 1–8. [Google Scholar] [CrossRef]
- Schwartz, A.J.; Das, N.K.; Ramakrishnan, S.K.; Jain, C.; Jurkovic, M.T.; Wu, J.; Nemeth, E.; Lakhal-Littleton, S.; Colacino, J.A.; Shah, Y.M. Hepatic hepcidin/intestinal HIF-2α axis maintains iron absorption during iron deficiency and overload. J. Clin. Investig. 2018, 129, 336–348. [Google Scholar] [CrossRef]
- Kimura, I.; Inoue, D.; Maeda, T.; Hara, T.; Ichimura, A.; Miyauchi, S.; Kobayashi, M.; Hirasawa, A.; Tsujimoto, G. Short-chain fatty acids and ketones directly regulate sympathetic nervous system via G protein-coupled receptor 41 (GPR41). Proc. Natl. Acad. Sci. USA 2011, 108, 8030–8035. [Google Scholar] [CrossRef]
- Wu, J.; Xin, Q.; Wang, S.; Zhang, X.; Jiang, C. Aqueous extracts of Elsholtzia ciliata and Hovenia dulcis ameliorate loperamide-induced constipation in mice by promoting intestinal peristalsis and barrier function and the abundance of intestinal beneficial bacteria. Front. Microbiol. 2025, 16, 1531232. [Google Scholar] [CrossRef] [PubMed]
- Kropp, C.; Tambosco, K.; Chadi, S.; Langella, P.; Claus, S.P.; Martin, R. Christensenella minuta protects and restores intestinal barrier in a colitis mouse model by regulating inflammation. npj Biofilms Microbiomes 2024, 10, 88. [Google Scholar] [CrossRef] [PubMed]
- Dje Kouadio, D.K.; Wieringa, F.; Greffeuille, V.; Humblot, C. Bacteria from the gut influence the host micronutrient status. Crit. Rev. Food Sci. Nutr. 2024, 64, 10714–10729. [Google Scholar] [CrossRef]





Disclaimer/Publisher’s Note: The statements, opinions and data contained in all publications are solely those of the individual author(s) and contributor(s) and not of MDPI and/or the editor(s). MDPI and/or the editor(s) disclaim responsibility for any injury to people or property resulting from any ideas, methods, instructions or products referred to in the content. |
© 2026 by the authors. Licensee MDPI, Basel, Switzerland. This article is an open access article distributed under the terms and conditions of the Creative Commons Attribution (CC BY) license.
Share and Cite
Jiang, P.; Yang, J.; Mao, Y.; Wu, L.; Li, X.; Bian, X.; Kuang, J.; Li, J.; Shi, F.; Han, X.; et al. Bifidobacterium animalis subsp. lactis Ca360 Promotes Oral Iron Repletion, Alters the Gut Microbiota, and Regulates Host Metabolism and Inflammatory Status in a Murine Model of Iron Deficiency Anemia Caused by a Low-Iron Diet. Nutrients 2026, 18, 900. https://doi.org/10.3390/nu18060900
Jiang P, Yang J, Mao Y, Wu L, Li X, Bian X, Kuang J, Li J, Shi F, Han X, et al. Bifidobacterium animalis subsp. lactis Ca360 Promotes Oral Iron Repletion, Alters the Gut Microbiota, and Regulates Host Metabolism and Inflammatory Status in a Murine Model of Iron Deficiency Anemia Caused by a Low-Iron Diet. Nutrients. 2026; 18(6):900. https://doi.org/10.3390/nu18060900
Chicago/Turabian StyleJiang, Peiqing, Jing Yang, Yuejian Mao, Linjun Wu, Xiaoqiong Li, Xiangyu Bian, Jian Kuang, Jianqiang Li, Fangshu Shi, Xiaoqiang Han, and et al. 2026. "Bifidobacterium animalis subsp. lactis Ca360 Promotes Oral Iron Repletion, Alters the Gut Microbiota, and Regulates Host Metabolism and Inflammatory Status in a Murine Model of Iron Deficiency Anemia Caused by a Low-Iron Diet" Nutrients 18, no. 6: 900. https://doi.org/10.3390/nu18060900
APA StyleJiang, P., Yang, J., Mao, Y., Wu, L., Li, X., Bian, X., Kuang, J., Li, J., Shi, F., Han, X., Li, J., & Sun, H. (2026). Bifidobacterium animalis subsp. lactis Ca360 Promotes Oral Iron Repletion, Alters the Gut Microbiota, and Regulates Host Metabolism and Inflammatory Status in a Murine Model of Iron Deficiency Anemia Caused by a Low-Iron Diet. Nutrients, 18(6), 900. https://doi.org/10.3390/nu18060900

