Identifying Predictors for the Acquisition of Tolerance to Cow’s Milk Protein in Infants with Food Protein-Induced Allergic Proctocolitis (FPIAP): Multifactorial Analysis of Two Italian Cohorts
Abstract
1. Introduction
2. Materials and Methods
2.1. Study Design and Patients
2.2. Variable Specification and Measurement
2.3. Statistical Analyses
3. Results
3.1. Demographic and Clinical Findings
3.2. Rectal Bleeding Duration Before Starting Elimination Diet
3.3. Age at Onset of FPIAP and Sex
3.4. Neonatal and Growth Data
3.5. Atopy and IgE Sensitization
3.6. Infant Feeding
3.7. Recurrent Infections
3.8. Rotavirus Vaccination
3.9. Food Tolerance
3.10. Factors Associated with Food Tolerance That May Potentially Function as Predictors of Tolerance Acquisition to CM
4. Discussion
5. Conclusions
Supplementary Materials
Author Contributions
Funding
Institutional Review Board Statement
Informed Consent Statement
Data Availability Statement
Conflicts of Interest
References
- Nowak-Węgrzyn, A.; Katz, Y.; Mehr, S.S.; Koletzko, S. Non–IgE-mediated gastrointestinal food allergy. J. Allergy Clin. Immunol. 2015, 135, 1114–1124. [Google Scholar] [CrossRef] [PubMed]
- Tran, K.L.; Wisner, E.L.; Jeha, G.M.; Wall, L.A. Development of IgE-mediated food allergies in children with history of food protein-induced allergic proctocolitis: A series of five cases. Front. Allergy 2024, 5, 1354106. [Google Scholar] [CrossRef] [PubMed] [PubMed Central]
- Liu, Y.; Li, Z.; Shen, L.; Shuai, K.; Zhang, C.; Ning, Z. Trends in food protein-induced allergic proctocolitis (FPIAP): Mechanisms and treatment targeting gut microbiome. Clin. Res. Hepatol. Gastroenterol. 2025, 49, 102634. [Google Scholar] [CrossRef] [PubMed]
- Vallianatou, G.N.; Douladiris, N.; Mageiros, L.; Manousakis, E.; Zisaki, V.; Galani, M.; Xepapadaki, P.; Taka, S.; Papadopoulos, N.G. Duration of food protein-induced allergic proctocolitis (FPIAP) and the role of intestinal microbiota. Pediatr. Allergy Immunol. 2024, 35, e70008. [Google Scholar] [CrossRef] [PubMed] [PubMed Central]
- Senocak, N.; Ertugrul, A.; Ozmen, S.; Bostanci, I. Clinical Features and Clinical Course of Food Protein—Induced Allergic Proctocolitis: 10-Year Experience of a Tertiary Medical Center. J. Allergy Clin. Immunol. Pr. 2022, 10, 1608–1613. [Google Scholar] [CrossRef]
- Cuomo, B.; Anania, C.; D’aUria, E.; Decimo, F.; Indirli, G.C.; Manca, E.; Marseglia, G.L.; Mastrorilli, V.; Panetta, V.; Santoro, A.; et al. The role of the atopy patch test in the diagnostic work-up of non-IgE gastrointestinal food allergy in children: A systematic review. Eur. J. Pediatr. 2023, 182, 3419–3431. [Google Scholar] [CrossRef] [PubMed] [PubMed Central]
- Su, K.W.; Shreffler, W.G.; Yuan, Q. Gastrointestinal immunopathology of food protein–induced enterocolitis syndrome and other non-immunoglobulin E–mediated food allergic diseases. Ann. Allergy Asthma Immunol. 2021, 126, 516–523. [Google Scholar] [CrossRef]
- Yu, M.C.; Tsai, C.L.; Yang, Y.J.; Yang, S.S.; Wang, L.H.; Lee, C.T.; Jan, R.L.; Wang, J.Y. Allergic Colitis in Infants Related to Cow’s Milk: Clinical Characteristics, Pathologic Changes, and Immunologic Findings. Pediatr. Neonatol. 2013, 54, 49–55. [Google Scholar] [CrossRef] [PubMed]
- Sahiner, U.M.; Layhadi, J.A.; Golebski, K.; Komlósi, Z.I.; Peng, Y.; Sekerel, B.; Durham, S.R.; Brough, H.; Morita, H.; Akdis, M.; et al. Innate lymphoid cells: The missing part of a puzzle in food allergy. Allergy 2021, 76, 2002–2016. [Google Scholar] [CrossRef] [PubMed]
- Buyuktiryaki, B.; Celik, I.K.; Erdem, S.B.; Capanoglu, M.; Civelek, E.; Guc, B.U.; Guvenir, H.; Cakir, M.; Misirlioglu, E.D.; Akcal, O.; et al. Risk Factors Influencing Tolerance and Clinical Features of Food Protein–induced Allergic Proctocolitis. J. Pediatr. Gastroenterol. Nutr. 2020, 70, 574–579. [Google Scholar] [CrossRef] [PubMed]
- Martin, V.M.; Virkud, Y.V.; Phadke, N.A.; Su, K.W.; Seay, H.; Atkins, M.R.; Keet, C.; Shreffler, W.G.; Yuan, Q. Increased IgE-Mediated Food Allergy with Food Protein-Induced Allergic Proctocolitis. Pediatrics 2020, 146, e20200202. [Google Scholar] [CrossRef]
- Salvatore, S.; Folegatti, A.; Ferrigno, C.; Pensabene, L.; Agosti, M.; D’auria, E. To Diet or Not to Diet This Is the Question in Food-Protein-Induced Allergic Proctocolitis (FPIAP)—A Comprehensive Review of Current Recommendations. Nutrients 2024, 16, 589. [Google Scholar] [CrossRef] [PubMed] [PubMed Central]
- Meyer, R.; Lozinsky, A.C.; Fleischer, D.M.; Vieira, M.C.; Du Toit, G.; Vandenplas, Y.; Dupont, C.; Knibb, R.; Uysal, P.; Cavkaytar, O.; et al. Diagnosis and management of Non-IgE gastrointestinal allergies in breastfed infants—An EAACI Position Paper. Allergy 2019, 75, 14–32. [Google Scholar] [CrossRef] [PubMed]
- Meyer, R.; Wright, K.; Vieira, M.C.; Chong, K.W.; Chatchatee, P.; Vlieg-Boerstra, B.J.; Groetch, M.; Dominguez-Ortega, G.; Heath, S.; Lang, A.; et al. International survey on growth indices and impacting factors in children with food allergies. J. Hum. Nutr. Diet. 2018, 32, 175–184. [Google Scholar] [CrossRef] [PubMed]
- Di Nardo, G.; Cremon, C.; Frediani, S.; Lucarelli, S.; Villa, M.P.; Stanghellini, V.; La Torre, G.; Martemucci, L.; Barbara, G. Allergic Proctocolitis Is a Risk Factor for Functional Gastrointestinal Disorders in Children. J. Pediatr. 2018, 195, 128–133.e1. [Google Scholar] [CrossRef] [PubMed]
- Labrosse, R.; Graham, F.; Caubet, J.C. Non-IgE-Mediated Gastrointestinal Food Allergies in Children: An Update. Nutrients 2020, 12, 2086. [Google Scholar] [CrossRef] [PubMed] [PubMed Central]
- Erdem, S.; Nacaroglu, H.; Karaman, S.; Erdur, C.; Karkıner, C.; Can, D. Tolerance development in food protein-induced allergic proctocolitis: Single centre experience. Allergol. Immunopathol. 2017, 45, 212–219. [Google Scholar] [CrossRef] [PubMed]
- Carucci, L.; Nocerino, R.; Coppola, S.; Bedogni, G.; Capasso, P.; Giglio, V.; Canani, R.B. Factors influencing the natural history of non-IgE-mediated gastrointestinal food allergies in paediatric age: A prospective multicentre cohort study. BMJ Paediatr. Open 2025, 9, e003203. [Google Scholar] [CrossRef] [PubMed] [PubMed Central]
- Feketea, G.; Lakoumentas, J.; Konstantinou, G.N.; Douladiris, N.; Papadopoulos, N.G.; Petrodimopoulou, M.; Tasios, I.; Valianatou, M.; Vourga, V.; Vassilopoulou, E. Dietary Factors May Delay Tolerance Acquisition in Food Protein-Induced Allergic Proctocolitis. Nutrients 2023, 15, 425. [Google Scholar] [CrossRef] [PubMed] [PubMed Central]
- Cetinkaya, P.G.; Kahveci, M.; Karaatmaca, B.; Esenboga, S.; Sahiner, U.M.; Sekerel, B.E.; Soyer, O. Predictors for late tolerance development in food protein-induced allergic proctocolitis. Allergy Asthma Proc. 2020, 41, e11–e18. [Google Scholar] [CrossRef] [PubMed]
- Barni, S.; Pessina, B.; Fioretti, L.; Scarallo, L.; Di Siena, A.; Bramuzzo, M.; Liccioli, G.; Sarti, L.; Tomei, L.; Giovannini, M.; et al. Food Protein-Induced Allergic Proctocolitis: Real-World Experience from an Italian Cohort. Nutrients 2024, 17, 98. [Google Scholar] [CrossRef] [PubMed] [PubMed Central]
- Vandenplas, Y.; Broekaert, I.; Domellöf, M.; Indrio, F.; Lapillonne, A.; Pienar, C.; Ribes-Koninckx, C.; Shamir, R.; Szajewska, H.; Thapar, N.; et al. An ESPGHAN Position Paper on the Diagnosis, Management, and Prevention of Cow’s Milk Allergy. J. Pediatr. Gastroenterol. Nutr. 2024, 78, 386–413. [Google Scholar] [CrossRef] [PubMed]
- Meyer, R.; Nowak-Wegrzyn, A. Food allergy ladders: When to use them? Ann. Allergy Asthma Immunol. 2024, 132, 263–264. [Google Scholar] [CrossRef] [PubMed]
- Alford, S.H.; Zoratti, E.; Peterson, E.L.; Maliarik, M.; Ownby, D.R.; Johnson, C.C. Parental history of atopic disease: Disease pattern and risk of pediatric atopy in offspring. J. Allergy Clin. Immunol. 2004, 114, 1046–1050. [Google Scholar] [CrossRef] [PubMed]
- Langan, S.M.; Irvine, A.D.; Weidinger, S. Atopic dermatitis. Lancet 2020, 396, 345–360, Erratum in Lancet 2020, 396, 758. https://doi.org/10.1016/S0140-6736(20)31825-0. PMID: 32738956. [Google Scholar] [CrossRef]
- Hanifin, J.M.; Rajka, G. Diagnostic Features of Atopic Dermatitis. Acta Derm.-Venereol. 1980, 60, 44–47. [Google Scholar] [CrossRef]
- Blencowe, H.; Cousens, S.; Chou, D.; Oestergaard, M.; Say, L.; Moller, A.-B.; Kinney, M.; Lawn, J.; the Born Too Soon Preterm Birth Action Group. Born Too Soon: The global epidemiology of 15 million preterm births. Reprod. Health 2013, 10, S2. [Google Scholar] [CrossRef] [PubMed] [PubMed Central]
- Cuomo, B.; Indirli, G.C.; Bianchi, A.; Arasi, S.; Caimmi, D.; Dondi, A.; La Grutta, S.; Panetta, V.; Verga, M.C.; Calvani, M. Specific IgE and skin prick tests to diagnose allergy to fresh and baked cow’s milk according to age: A systematic review. Ital. J. Pediatr. 2017, 43, 93. [Google Scholar] [CrossRef] [PubMed] [PubMed Central]
- Homan, G.J. Failure to Thrive: A Practical Guide. Am. Fam. Physician 2016, 94, 295–299. [Google Scholar] [PubMed]
- Butte, M.J. Approach to the Child with Recurrent Infections; UpToDate, Connor, R.F., Eds.; Wolters Kluwer: Alphen aan den Rijn, The Netherlands, 2025; Available online: https://www.uptodate.com/contents/approach-to-the-child-with-recurrent-infections (accessed on 7 September 2025).
- Ministry of Health. National Vaccination Prevention Plan (PNPV) 2023–2025; Ministry of Health of Italy: Rome, Italy, 2023. Available online: https://www.trovanorme.salute.gov.it/norme/dettaglioAtto.spring?id=95963&page=newsett (accessed on 18 September 2025).
- World Health Organization; Food and Agriculture Organization. Guidelines on Food Fortification with Micronutrients; WHO: Geneva, Switzerland, 2006. [Google Scholar]
- İsKender, N.; Uluç, N.N.; Ozanli, I.; Ipekci, B.; Akın, T.Y.; Cogurlu, M.T.; Uncuoğlu, A.; Aksu, N.U.; Balcı, S.; Simsek, I.E.; et al. Time Course Until Tolerance for Food Protein–Induced Allergic Proctocolitis Varies by the Causal Food. J. Allergy Clin. Immunol. Pr. 2025, 13, 2429–2436. [Google Scholar] [CrossRef] [PubMed]
- Nacaroglu, H.T.; Erdem, S.B.; Durgun, E.; Karaman, S.; Erdur, C.B.; Karkiner, C.S.U.; Can, D. Markers of inflammation and tolerance development in allergic proctocolitis. Arch. Argent. de Pediatr. 2018, 116, E1–E6. [Google Scholar] [CrossRef] [PubMed]
- Meyer, R.; Fleming, C.; Dominguez-Ortega, G.; Lindley, K.; Michaelis, L.; Thapar, N.; Elawad, M.; Chakravarti, V.; Fox, A.T.; Shah, N. Manifestations of food protein induced gastrointestinal allergies presenting to a single tertiary paediatric gastroenterology unit. World Allergy Organ. J. 2013, 6, 1–13. [Google Scholar] [CrossRef] [PubMed Central]
- Meyer, R.; Fox, A.T.; Lozinsky, A.C.; Michaelis, L.J.; Shah, N. Non-IgE-mediated gastrointestinal allergies—Do they have a place in a new model of the Allergic March. Pediatr. Allergy Immunol. 2018, 30, 149–158. [Google Scholar] [CrossRef] [PubMed]
- Yuan, Q. Food Protein-Induced Allergic Proctocolitis (FPIAP): New Insights into Pathogenesis and Implications. Arch. Gastroenterol. Res. 2025, 6, 13–18. [Google Scholar] [CrossRef]
- D’auria, E.; Cavigioli, F.; Acunzo, M.; La Verde, P.A.; Di Gallo, A.; Piran, C.; Sterzi, L.; Zuccotti, G.V.; Lista, G. Food-Protein-Induced Proctocolitis in Pre-Term Newborns with Bloody Stools in a Neonatal Intensive Care Unit. Nutrients 2024, 16, 3036. [Google Scholar] [CrossRef] [PubMed] [PubMed Central]
- Diaferio, L.; Caimmi, D.; Verga, M.C.; Palladino, V.; Trovè, L.; Giordano, P.; Verduci, E.; Miniello, V.L. May Failure to Thrive in Infants Be a Clinical Marker for the Early Diagnosis of Cow’s Milk Allergy? Nutrients 2020, 12, 466. [Google Scholar] [CrossRef] [PubMed] [PubMed Central]
- Akbulut, O.; Köksal, B.T.; Aydın, B.; Colak, M.Y.; Ozbek, O.Y. Food protein-induced allergic proctocolitis: Long-term dietary behaviors and course of allergic diseases. Nutrition 2025, 141, 112935. [Google Scholar] [CrossRef]
- Anderson, E.J. Rotavirus vaccines: Viral shedding and risk of transmission. Lancet Infect. Dis. 2008, 8, 642–649. [Google Scholar] [CrossRef]







| Total (n) | ||
|---|---|---|
| Age of onset [months] (median and IQR) | 2.9 (1.9–4.7) | 94 |
| Male sex | 57% | 54 |
| Preterm | 19% | 18 |
| ◦ extremely-very preterm | 5% | 5 |
| ◦ moderate-late preterm | 14% | 13 |
| Growth faltering | 15% | 14 |
| Antibiotic treatment within the first seven days of age | 19% | 18 |
| Fortification of milk in the first weeks of life | 13% | 12 |
| Family history of atopy | 44% | 41 |
| Atopic dermatitis (AD) | 19% | 18 |
| Culprit food | ||
| ◦ cow milk (CM) | 100% | 94 |
| ◦ others (e.g., egg, soy, wheat) | - | 0 |
| ◦ multiple food | - | 0 |
| Clinical features | ||
| ◦ rectal bleeding | 100% | 94 |
| ◦ recurrent vomit | 6% | 6 |
| ◦ crying/colic | 5% | 5 |
| ◦ diarrhea | 3% | 3 |
| Type of feeding | ||
| ◦ breastfeeding | 62% | 58 |
| ◦ formula feeding | 18% | 17 |
| ◦ breast and formula feeding | 20% | 19 |
| Type of elimination diet | ||
| ◦ maternal CM free diet | 62% | 58 |
| ◦ extensive CM based hydrolyzed formula | 32% | 30 |
| ◦ amino acid formula [AAF] | 5% | 5 |
| ◦ rice-based HF | 1% | 1 |
| IgE sensitization | 15% | 14 |
| ◦ positive SPTs | 5% | 5 |
| ◦ positive specific IgE | 10% | 9 |
| Recurrent infections | 16% | 15 |
| Rotavirus vaccination | 54% | 51 |
| Varese Cohort (n = 61) | Milan (n = 33) | |
|---|---|---|
| Age of onset [months] (median and IQR) | 3.2 (2–5) | 2.4 (1.3–4.2) |
| Male sex | 30 (49%) | 24 (73%) |
| Preterm | 7 (11%) | 11 (33%) |
| Growth faltering | 10 (16%) | 4 (12%) |
| Antibiotic treatment within the first seven days of age | 10 (16%) | 8 (24%) |
| Fortification of milk in the first weeks of life | 5 (8%) | 7 (21%) |
| Family history of atopy | 24 (39%) | 17 (52%) |
| Atopic dermatitis (AD) | 14 (23%) | 4 (12%) |
| Type of feeding | ||
| ◦ breastfeeding | 48 (79%) | 10 (30%) |
| ◦ formula feeding | 6 (10%) | 11 (33%) |
| ◦ breast and formula feeding | 7 (11%) | 12 (37%) |
| Type of elimination diet | ||
| ◦ maternal CM free diet | 48 (79%) | 10 (30%) |
| ◦ extensive CM based hydrolyzed formula | 12 (20%) | 18 (55%) |
| ◦ amino acid formula [AAF] | 0 | 5 (15%) |
| ◦ rice-based HF | 1 (1%) | 0 |
| IgE sensitization | 10 (16%) | 4 (12%) |
| ◦ positive SPTs | 8 (13%) | 1 (3%) |
| ◦ positive specific IgE | 2 (3%) | 3 (9%) |
| Recurrent infections | 10 (16%) | 5 (15%) |
| Rotavirus vaccination | 35 (57%) | 16 (48%) |
| Total (n) | ||
|---|---|---|
| Age of tolerance acquistion [months] (median and IQR) | 12 (9.7–18) | 94 |
| Food reintroduction [cow’s milk (CM)] | ||
| ◦ ladder modality | 84% | 79 |
| ◦ CM | 11% | 10 |
| ◦ dairy products | 4% | 4 |
| ◦ reintroduction of CM in maternal diet | 1% | 1 |
| Odds Ratio (OR) | Odds Ratio (OR) 95%CI Lower Bound | Odds Ratio (OR) 95%CI Upper Bound | p-Value | |
|---|---|---|---|---|
| Family history of atopy | 5.433 | 1.164 | 25.356 | 0.031 |
| Atopic dermatitis | 8.211 | 1.659 | 40.653 | 0.010 |
| Preterm delivery | 4.754 | 0.548 | 41.273 | 0.157 |
| Fortification of milk in the first weeks of life | 0.138 | 0.011 | 1.674 | 0.120 |
| Growth faltering | 1.528 | 0.264 | 8.824 | 0.636 |
| Rectal bleeding duration >18 days before starting elimination diet | 5.948 | 1.276 | 27.720 | 0.023 |
| Antibiotic treatment within the first seven days of age | 1.437 | 0.201 | 10.266 | 0.718 |
| Recurrent infections | 1.654 | 0.307 | 8.921 | 0.233 |
| IgE sensitization | 6.352 | 1.151 | 35.043 | 0.034 |
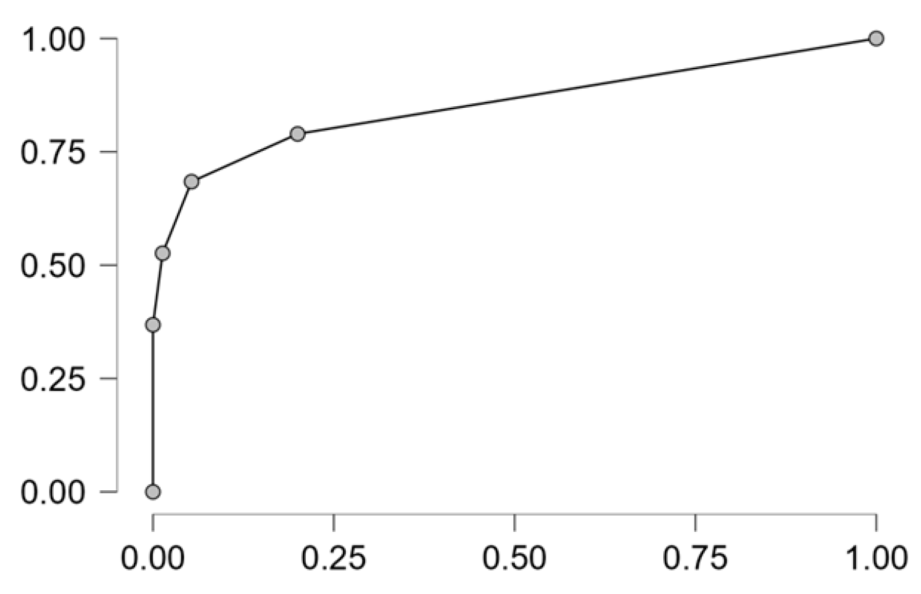
| accuracy | 0.883 |
| AUC | 0.888 |
| sensitivity | 0.526 |
| specificity | 0.973 |
| precision | 0.833 |
Disclaimer/Publisher’s Note: The statements, opinions and data contained in all publications are solely those of the individual author(s) and contributor(s) and not of MDPI and/or the editor(s). MDPI and/or the editor(s) disclaim responsibility for any injury to people or property resulting from any ideas, methods, instructions or products referred to in the content. |
© 2025 by the authors. Licensee MDPI, Basel, Switzerland. This article is an open access article distributed under the terms and conditions of the Creative Commons Attribution (CC BY) license.
Share and Cite
Scavella, A.; Ferrigno, C.; Baù, M.; Colombo, A.; Tavernelli, C.I.; Zobele, M.; Borgetto, R.; Maggi, A.; Baronti, A.; Francone, A.; et al. Identifying Predictors for the Acquisition of Tolerance to Cow’s Milk Protein in Infants with Food Protein-Induced Allergic Proctocolitis (FPIAP): Multifactorial Analysis of Two Italian Cohorts. Nutrients 2026, 18, 95. https://doi.org/10.3390/nu18010095
Scavella A, Ferrigno C, Baù M, Colombo A, Tavernelli CI, Zobele M, Borgetto R, Maggi A, Baronti A, Francone A, et al. Identifying Predictors for the Acquisition of Tolerance to Cow’s Milk Protein in Infants with Food Protein-Induced Allergic Proctocolitis (FPIAP): Multifactorial Analysis of Two Italian Cohorts. Nutrients. 2026; 18(1):95. https://doi.org/10.3390/nu18010095
Chicago/Turabian StyleScavella, Andrea, Cristina Ferrigno, Mario Baù, Alessandra Colombo, Claudia Ivonne Tavernelli, Marianna Zobele, Roberta Borgetto, Alessandra Maggi, Alice Baronti, Antonio Francone, and et al. 2026. "Identifying Predictors for the Acquisition of Tolerance to Cow’s Milk Protein in Infants with Food Protein-Induced Allergic Proctocolitis (FPIAP): Multifactorial Analysis of Two Italian Cohorts" Nutrients 18, no. 1: 95. https://doi.org/10.3390/nu18010095
APA StyleScavella, A., Ferrigno, C., Baù, M., Colombo, A., Tavernelli, C. I., Zobele, M., Borgetto, R., Maggi, A., Baronti, A., Francone, A., Zuccotti, G. V., Agosti, M., D’Auria, E., & Salvatore, S. (2026). Identifying Predictors for the Acquisition of Tolerance to Cow’s Milk Protein in Infants with Food Protein-Induced Allergic Proctocolitis (FPIAP): Multifactorial Analysis of Two Italian Cohorts. Nutrients, 18(1), 95. https://doi.org/10.3390/nu18010095

