Moderate Highland Barley Intake Affects Anti-Fatigue Capacity in Mice via Metabolism, Anti-Oxidative Effects and Gut Microbiota
Abstract
1. Introduction
2. Materials and Methods
2.1. Determination of Basic Nutritional Components in Highland Barley
2.2. Animal Experiment Protocol
2.3. Anti-Fatigue Experiment
- Rotarod Test
- Running Test
- Exhaustive Swimming Test
2.4. Measurement of Anti-Fatigue-Related Indicators
2.5. Determination of Biochemical Indexes
2.6. 16S rRNA Sequencing
2.7. Data Processing and Statistical Analysis
3. Results
3.1. Effects of Different Levels of Highland Barley Intake on Growth and Exercise Endurance in Mice
3.1.1. Rotarod Test
3.1.2. Running Test
3.1.3. Swimming Test
3.2. Effects of Different Levels of Highland Barley Intake on the Organ Index of Mice
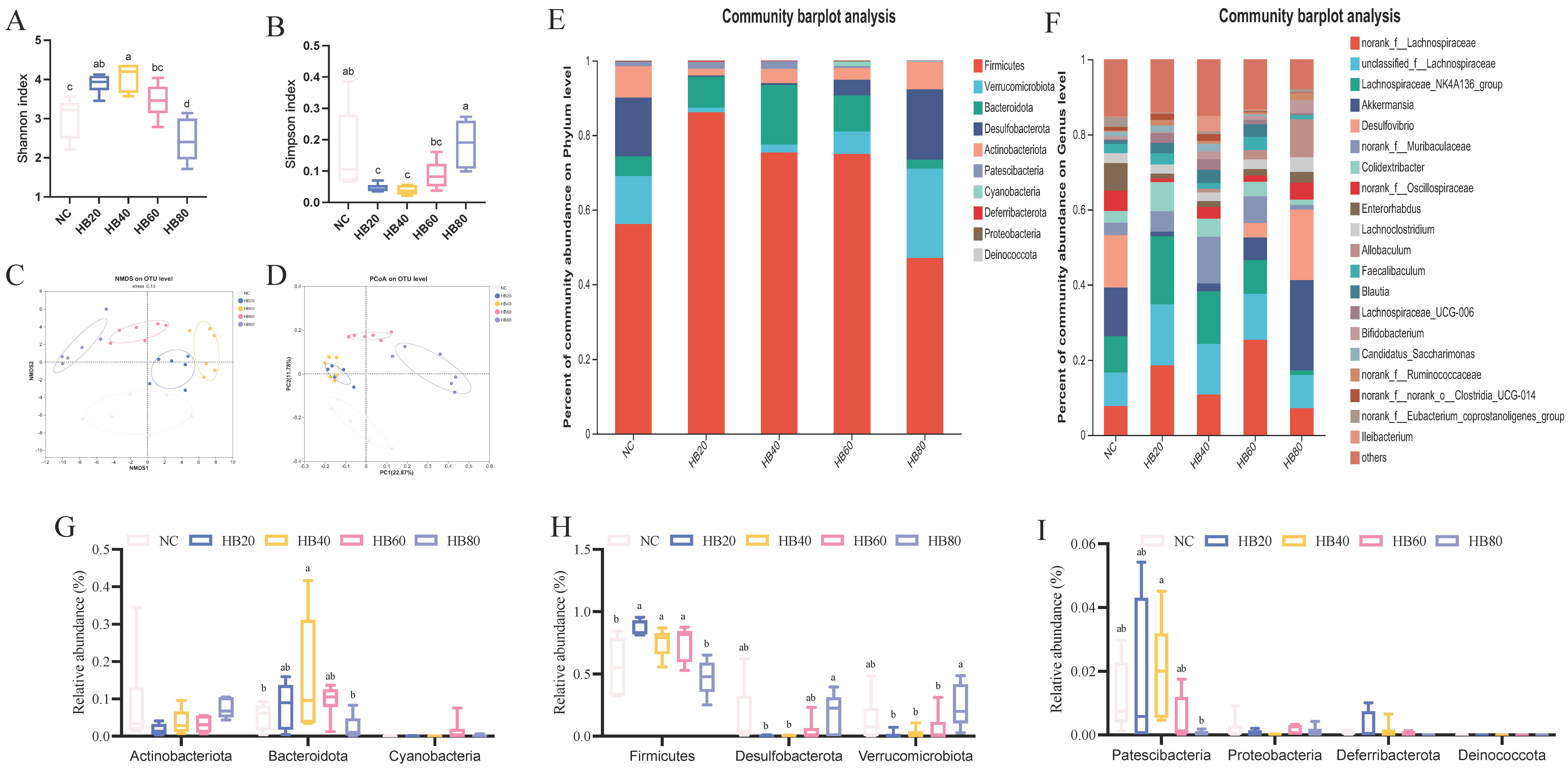
3.3. Effects of Different Levels of Highland Barley Intake on the Gut Microbiota of Mice
3.4. Effects of Different Levels of Highland Barley Intake on Energy Metabolism in Mice
3.5. Effect of Different Levels of Highland Barley Supplementation on Accumulation of Metabolic Waste in Mice
3.6. Effect of Different Levels of Highland Barley Supplementation on Oxidative Stress in Mice
4. Discussion
5. Conclusions
Supplementary Materials
Author Contributions
Funding
Institutional Review Board Statement
Informed Consent Statement
Data Availability Statement
Conflicts of Interest
Abbreviations
| Acronym | Full Name |
| BUN | Blood urea nitrogen |
| LD | Lactic acid |
| HG | Hepatic glycogen |
| MG | Muscle glycogen |
| SOD | Superoxide dismutase |
| MDA | Malondialdehyde |
| GSH-Px | Glutathione peroxidase |
| CAT | Catalase |
| ROS | Reactive oxygen species |
References
- Ma, X.; Chen, H.; Cao, L.X.; Zhao, S.; Zhao, C.; Yin, S.T.; Hu, H.B. Mechanisms of Physical Fatigue and its Applications in Nutritional Supplementations. J. Agric. Food Chem. 2021, 69, 6755–6768. [Google Scholar] [CrossRef] [PubMed]
- Li, Y.; Li, J.; Xu, F.; Liu, G.; Pang, B.; Liao, N.; Li, H.; Shi, J. Gut microbiota as a potential target for developing anti-fatigue foods. Crit. Rev. Food Sci. Nutr. 2023, 63, 3065–3080. [Google Scholar] [CrossRef]
- Zajac, A.; Chalimoniuk, M.; Maszczyk, A.; Golas, A.; Langfort, J. Central and Peripheral Fatigue During Resistance Exercise A Critical Review. J. Hum. Kinet. 2015, 49, 159–169. [Google Scholar] [CrossRef] [PubMed]
- Green, H.J. Mechanisms of muscle fatigue in intense exercise. J. Sports Sci. 1997, 15, 247–256. [Google Scholar] [CrossRef]
- Wang, P.; Wang, D.; Hu, J.; Tan, B.K.; Zhang, Y.; Lin, S. Natural bioactive peptides to beat exercise-induced fatigue: A review. Food Biosci. 2021, 43, 101298. [Google Scholar] [CrossRef]
- Liu, Y.; Li, C.; Shen, X.; Liu, Y. The use of traditional Chinese medicines in relieving exercise-induced fatigue. Front. Pharmacol. 2022, 13, 969827. [Google Scholar] [CrossRef]
- Clemente-Suarez, V.J.; Bustamante-Sanchez, A.; Mielgo-Ayuso, J.; Martinez-Guardado, I.; Martin-Rodriguez, A.; Tornero-Aguilera, J.F. Antioxidants and Sports Performance. Nutrients 2023, 15, 2371. [Google Scholar] [CrossRef] [PubMed]
- Wu, J.; Saovieng, S.; Cheng, I.S.; Jensen, J.; Jean, W.-H.; Alkhatib, A.; Kao, C.-L.; Huang, C.-Y.; Kuo, C.-H. Satellite cells depletion in exercising human skeletal muscle is restored by ginseng component Rg1 supplementation. J. Funct. Foods 2019, 58, 27–33. [Google Scholar] [CrossRef]
- Alkhatib, A.; Hsieh, M.-J.; Kuo, C.-H.; Hou, C.-W. Caffeine Optimizes HIIT Benefits on Obesity-associated Metabolic Adversity in Women. Med. Sci. Sports Exerc. 2020, 52, 1793–1800. [Google Scholar] [CrossRef] [PubMed]
- Wang, X.; Qu, Y.; Zhang, Y.; Li, S.; Sun, Y.; Chen, Z.; Teng, L.; Wang, D. Antifatigue Potential Activity of Sarcodon imbricatus in Acute Excise-Treated and Chronic Fatigue Syndrome in Mice via Regulation of Nrf2-Mediated Oxidative Stress. Oxidative Med. Cell. Longev. 2018, 2018, 9140896. [Google Scholar] [CrossRef] [PubMed]
- Lu, G.; Liu, Z.; Wang, X.; Wang, C. Recent Advances in Panax ginseng C.A. Meyer as a Herb for Anti-Fatigue: An Effects and Mechanisms Review. Foods 2021, 10, 1030. [Google Scholar] [CrossRef] [PubMed]
- Medrado de Barcellos, L.A.; Goncalves, W.A.; Esteves de Oliveira, M.P.; Guimaraes, J.B.; Queiroz-Junior, C.M.; de Resende, C.B.; Russo, R.C.; Coimbra, C.C.; Silva, A.N.; Teixeira, M.M.; et al. Effect of Physical Training on Exercise-Induced Inflammation and Performance in Mice. Front. Cell Dev. Biol. 2021, 9, 625680. [Google Scholar] [CrossRef]
- Mozaffarian, D.; Blanck, H.M.; Garfield, K.M.; Wassung, A.; Petersen, R. A Food is Medicine approach to achieve nutrition security and improve health. Nat. Med. 2022, 28, 2238–2240. [Google Scholar] [CrossRef] [PubMed]
- Coyle, E.F. Fluid and fuel intake during exercise. J. Sports Sci. 2004, 22, 39–55. [Google Scholar] [CrossRef] [PubMed]
- Lei, Z.; Shi, Y.; Zou, J.; Zhang, X.; Xin, B.; Guo, D.; Sun, J.; Luan, F. A review of the polysaccharides against fatigue and the underlying mechanism. Int. J. Biol. Macromol. 2024, 275, 133601. [Google Scholar] [CrossRef] [PubMed]
- Xu, C.; Lv, J.; Lo, Y.M.; Cui, S.W.; Hu, X.; Fan, M. Effects of oat β-glucan on endurance exercise and its anti-fatigue properties in trained rats. Carbohydr. Polym. 2013, 92, 1159–1165. [Google Scholar] [CrossRef] [PubMed]
- Zhong, L.; Ma, N.; Zheng, H.; Ma, G.; Zhao, L.; Hu, Q. Tuber indicum polysaccharide relieves fatigue by regulating gut microbiota in mice. J. Funct. Foods 2019, 63, 103580. [Google Scholar] [CrossRef]
- Peng, Y.-C.; Xu, J.-X.; Zeng, C.-F.; Zhao, X.-H.; Li, L.-Q.; Qi, L.-N. Gut microbiome dysbiosis in patients with hepatitis B virus-related hepatocellular carcinoma after extended hepatectomy liver failure. Ann. Transl. Med. 2022, 10, 549. [Google Scholar] [CrossRef] [PubMed]
- Clark, A.; Mach, N. Exercise-induced stress behavior, gut-microbiota-brain axis and diet: A systematic review for athletes. J. Int. Soc. Sports Nutr. 2016, 13, 43. [Google Scholar] [CrossRef]
- Du, S.-B.; Zhou, H.-H.; Wang, P.-F.; Wang, X.-P.; Xue, Z.-P.; Li, J.; Gao, S.; Li, N.; Bai, J.-Q.; Xie, L.-H. Modulation effects of danshen-honghua herb pair on gut microbiota of acute myocardial ischemia model rat. Fems Microbiol. Lett. 2022, 369, fnac036. [Google Scholar] [CrossRef] [PubMed]
- Zhu, T.; Pan, Q.; Xiao, K.; Zuo, C.; Liu, Q.; Zhou, D.; Tu, K. Stilbenes-enriched peanut sprouts alleviated physical fatigue via regulating interactions of nutrients-microbiota-metabolites revealed by multi-omics analysis. Food Funct. 2024, 15, 2960–2973. [Google Scholar] [CrossRef] [PubMed]
- Silva, Y.P.; Bernardi, A.; Frozza, R.L. The Role of Short-Chain Fatty Acids From Gut Microbiota in Gut-Brain Communication. Front. Endocrinol. 2020, 11, 25. [Google Scholar] [CrossRef]
- Duttagupta, S.; Roy, N.K.; Dey, G. Efficacy of amino acids in sports nutrition- review of clinical evidences. Food Res. Int. 2024, 187, 114311. [Google Scholar] [CrossRef]
- Kanehira, T.; Nakamura, Y.; Nakamura, K.; Horie, K.; Horie, N.; Furugori, K.; Sauchi, Y.; Yokogoshi, H. Relieving Occupational Fatigue by Consumption of a Beverage Containing γ-Amino Butyric Acid. J. Nutr. Sci. Vitaminol. 2011, 57, 9–15. [Google Scholar] [CrossRef]
- Teng, Y.-S.; Wu, D. Anti-Fatigue Effect of Green Tea Polyphenols (-)- Epigallocatechin-3-Gallate (EGCG). Pharmacogn. Mag. 2017, 13, 326–331. [Google Scholar] [CrossRef] [PubMed]
- Tardy, A.-L.; Pouteau, E.; Marquez, D.; Yilmaz, C.; Scholey, A. Vitamins and Minerals for Energy, Fatigue and Cognition: A Narrative Review of the Biochemical and Clinical Evidence. Nutrients 2020, 12, 228. [Google Scholar] [CrossRef] [PubMed]
- Xu, C.; Hu, X.; Luo, Q.; Zhang, Z. Antifatigue Effects of Oat on Mice. J. Chin. Cereals Oils Assoc. 2009, 24, 36–39. [Google Scholar]
- Guo, T.; Horvath, C.; Chen, L.; Chen, J.; Zheng, B. Understanding the nutrient composition and nutritional functions of highland barley (Qingke): A review. Trends Food Sci. Technol. 2020, 103, 109–117. [Google Scholar] [CrossRef]
- Zhang, L. Preparation of Barley Green in Highland Barley and Evaluation of its Anti-Fatigue and Anti-Hypoxia Functions. Master’s Thesis, Southwest University of Agriculture, Chongqing, China, 2005. [Google Scholar]
- Daniell, E.L.; Ryan, E.P.; Brick, M.A.; Thompson, H.J. Dietary dry bean effects on hepatic expression of stress and toxicity-related genes in rats. Br. J. Nutr. 2012, 108, S37–S45. [Google Scholar] [CrossRef]
- Zhi, L.; Zhu, Y.Q.; Zhao, L.X.; Chen, R.; Zhao, Q.Y.; Wang, C.; Xue, Y.; Shen, Q. Dose conversion analysis of whole grains and legumes between mice and humans. Food Sci. 2025, 46, 118–125. [Google Scholar]
- Lu, X.; Chen, J.; Huang, L.; Ou, Y.; Wu, J.; Guo, Z.; Zheng, B. The Anti-Fatigue Effect of Glycoprotein from Hairtail Fish (Trichiurus lepturus) on BALB/c Mice. Foods 2023, 12, 1245. [Google Scholar] [CrossRef]
- Ding, J.-F.; Li, Y.-Y.; Xu, J.-J.; Su, X.-R.; Gao, X.; Yue, F.-P. Study on effect of jellyfish collagen hydrolysate on anti-fatigue and anti-oxidation. Food Hydrocoll. 2011, 25, 1350–1353. [Google Scholar] [CrossRef]
- Zhu, Y.; Huang, Y.; Li, M.; Sun, B.; Liu, L.; Lv, M.; Qu, M.; Guan, H.; Zhu, X. High Fischer ratio peptide of hemp seed: Preparation and anti-fatigue evaluation in vivo and in vitro. Food Res. Int. 2023, 165, 112534. [Google Scholar] [CrossRef]
- Chen, Y.-M.; Tsai, Y.-H.; Tsai, T.-Y.; Chiu, Y.-S.; Wei, L.; Chen, W.-C.; Huang, C.-C. Fucoidan Supplementation Improves Exercise Performance and Exhibits Anti-Fatigue Action in Mice. Nutrients 2015, 7, 239–252. [Google Scholar] [CrossRef]
- Li, Q.; Wang, Y.; Cai, G.; Kong, F.; Wang, X.; Liu, Y.; Yang, C.; Wang, D.; Teng, L. Antifatigue Activity of Liquid Cultured Tricholoma matsutake Mycelium Partially via Regulation of Antioxidant Pathway in Mouse. Biomed. Res. Int. 2015, 2015, 562345. [Google Scholar] [CrossRef]
- Seiler, S.E.; Koves, T.R.; Gooding, J.R.; Wong, K.E.; Stevens, R.D.; Ilkayeva, O.R.; Wittmann, A.H.; DeBalsi, K.L.; Davies, M.N.; Lindeboom, L.; et al. Carnitine Acetyltransferase Mitigates Metabolic Inertia and Muscle Fatigue during Exercise. Cell Metab. 2015, 22, 65–76. [Google Scholar] [CrossRef] [PubMed]
- Guo, Z.; Lin, D.; Guo, J.; Zhang, Y.; Zheng, B. In Vitro Antioxidant Activity and In Vivo Anti-Fatigue Effect of Sea Horse (Hippocampus) Peptides. Molecules 2017, 22, 482. [Google Scholar] [CrossRef] [PubMed]
- Hou, D.; Zhao, Q.; Chen, B.; Ren, X.; Yousaf, L.; Shen, Q. Dietary supplementation with mung bean coat alleviates the disorders in serum glucose and lipid profile and modulates gut microbiota in high-fat diet and streptozotocin-induced prediabetic mice. J. Food Sci. 2021, 86, 4183–4196. [Google Scholar] [CrossRef] [PubMed]
- Shen, W.-D.; Li, X.-Y.; Deng, Y.-Y.; Zha, X.-Q.; Pan, L.-H.; Li, Q.-M.; Luo, J.-P. Polygonatum cyrtonema Hua polysaccharide exhibits anti-fatigue activity via regulating osteocalcin signaling. Int. J. Biol. Macromol. 2021, 175, 235–241. [Google Scholar] [CrossRef] [PubMed]
- Asmussen, E. Muscle fatigue. Med. Sci. Sports 1979, 11, 313–321. [Google Scholar] [CrossRef] [PubMed]
- Chen, H.; Ma, X.; Cao, L.; Zhao, S.; Zhao, C.; Yin, S.; Hu, H. A Multi-Ingredient Formula Ameliorates Exercise-Induced Fatigue by Changing Metabolic Pathways and Increasing Antioxidant Capacity in Mice. Foods 2021, 10, 3120. [Google Scholar] [CrossRef] [PubMed]
- Chen, Y.; Chen, J.; Zheng, Y.; Yu, H.; Zhao, J.; Chen, J.; Zhu, J. Dunaliella salina-derived peptide protects from bone loss: Isolation, purification and identification. Lwt-Food Sci. Technol. 2021, 137, 110437. [Google Scholar] [CrossRef]
- Wang, F.; Wang, X.; Liu, Y.; Zhang, Z. Effects of Exercise-Induced ROS on the Pathophysiological Functions of Skeletal Muscle. Oxidative Med. Cell. Longev. 2021, 2021, 3846122. [Google Scholar] [CrossRef]
- Burt, D.; Lamb, K.; Nicholas, C.; Twist, C. Effects of muscle-damaging exercise on physiological, metabolic, and perceptual responses during two modes of endurance exercise. J. Exerc. Sci. Fit. 2012, 10, 70–77. [Google Scholar] [CrossRef]
- Gao, H.; Zhang, W.; Wang, B.; Hui, A.; Du, B.; Wang, T.; Meng, L.; Bian, H.; Wu, Z. Purification, characterization and anti-fatigue activity of polysaccharide fractions from okra (Abelmoschus esculentus (L.) Moench). Food Funct. 2018, 9, 1088–1101. [Google Scholar] [CrossRef]
- Xu, X.; Ding, Y.; Yang, Y.; Gao, Y.; Sun, Q.; Liu, J.; Yang, X.; Wang, J.; Zhang, J. β-glucan Salecan Improves Exercise Performance and Displays Anti-Fatigue Effects through Regulating Energy Metabolism and Oxidative Stress in Mice. Nutrients 2018, 10, 858. [Google Scholar] [CrossRef]
- Wang, X.; Xing, R.; Chen, Z.; Yu, H.; Li, R.; Li, P. Effect and mechanism of mackerel (Pneumatophorus japonicus) peptides for anti-fatigue. Food Funct. 2014, 5, 2113–2119. [Google Scholar] [CrossRef] [PubMed]
- Giera, M.; Lingeman, H.; Niessen, W.M.A. Recent Advancements in the LC- and GC-Based Analysis of Malondialdehyde (MDA): A Brief Overview. Chromatographia 2012, 75, 433–440. [Google Scholar] [CrossRef]
- Brady, P.S.; Brady, L.J.; Ullrey, D.E. Selenium, vitamin E and the response to swimming stress in the rat. J. Nutr. 1979, 109, 1103–1109. [Google Scholar] [CrossRef] [PubMed]
- Kankofer, M.; Kolm, G.; Aurich, J.; Aurich, C. Activity of glutathione peroxidase, superoxide dismutase and catalase and lipid peroxidation intensity in stallion semen during storage at 5 °C. Theriogenology 2005, 63, 1354–1365. [Google Scholar] [CrossRef]
- Qiao, Y.; Ye, Y.; Cai, T.; Li, S.; Liu, X. Anti-fatigue activity of the polysaccharides isolated from Ribes stenocarpum Maxim. J. Funct. Foods 2022, 89, 104947. [Google Scholar] [CrossRef]
- Liu, J.; Wang, X.; Zhao, Z. Effect of whey protein hydrolysates with different molecular weight on fatigue induced by swimming exercise in mice. J. Sci. Food Agric. 2014, 94, 126–130. [Google Scholar] [CrossRef]
- Li, D.; Ren, J.-W.; Zhang, T.; Liu, R.; Wu, L.; Du, Q.; Li, Y. Anti-fatigue effects of small-molecule oligopeptides isolated from Panax quinquefolium L. in mice. Food Funct. 2018, 9, 4266–4273. [Google Scholar] [CrossRef]
- Yang, L.; Wang, Y.; Zheng, G.; Li, Z.; Mei, J. Resveratrol-loaded selenium/chitosan nano-flowers alleviate glucolipid metabolism disorder-associated cognitive impairment in Alzheimer’s disease. Int. J. Biol. Macromol. 2023, 239, 124316. [Google Scholar] [CrossRef]
- Xu, S.-Y.; Chen, X.-Q.; Liu, Y.; Cheong, K.-L. Ultrasonic/microwave-assisted extraction, simulated digestion, and fermentation in vitro by human intestinal flora of polysaccharides from Porphyra haitanensis. Int. J. Biol. Macromol. 2020, 152, 748–756. [Google Scholar] [CrossRef]
- Zang, Y.; Liu, J.; Zhai, A.; Wu, K.; Chuang, Y.; Ge, Y.; Wang, C. Effects of highland barley p-glucan on blood glucose and gut microbiota in streptozotocin-induced, diabetic, C57BL/6 mice on a high-fat diet. Nutrition 2023, 107, 111882. [Google Scholar] [CrossRef] [PubMed]
- Schlesinger, S.; Neuenschwander, M.; Schwedhelm, C.; Hoffmann, G.; Bechthold, A.; Boeing, H.; Schwingshackl, L. Food Groups and Risk of Overweight, Obesity, and Weight Gain: A Systematic Review and Dose-Response Meta-Analysis of Prospective Studies. Adv. Nutr. 2019, 10, 205–218. [Google Scholar] [CrossRef]
- Fang, X.; Liang, C.; Li, M.; Montgomery, S.; Fall, K.; Aaseth, J.; Cao, Y. Dose-response relationship between dietary magnesium intake and cardiovascular mortality: A systematic review and dose-based meta-regression analysis of prospective studies. J. Trace Elem. Med. Biol. 2016, 38, 64–73. [Google Scholar] [CrossRef] [PubMed]
- Cleary, L.; Brennan, C. The influence of a (1→3)(1→4)-β-D-glucan rich fraction from barley on the physico-chemical properties and in vitro reducing sugars release of durum wheat pasta. Int. J. Food Sci. Technol. 2006, 41, 910–918. [Google Scholar] [CrossRef]
- Kokou, F.; Fountoulaki, E. Aquaculture waste production associated with antinutrient presence in common fish feed plant ingredients. Aquaculture 2018, 495, 295–310. [Google Scholar] [CrossRef]
- Skibola, C.F.; Smith, M.T. Potential health impacts of excessive flavonoid intake. Free Radic. Biol. Med. 2000, 29, 375–383. [Google Scholar] [CrossRef]
- Guo, H.; Yang, X.; Dang, B.; Liang, F.; Ma, P. Quality characteristics of highland barley powder with different particle sizes. Food Mach. 2023, 39, 150–156. [Google Scholar]
- Deng, T.; Dang, B.; Kuang, J.; Ma, P.; Yang, J.; Yang, X. Study on the Structure and Functional Properties of Highland Barley Glutenin. J. Nucl. Agric. Sci. 2024, 38, 1539–1549. [Google Scholar]
- Waterschoot, J.; Gomand, S.V.; Fierens, E.; Delcour, J.A. Production, structure, physicochemical and functional properties of maize, cassava, wheat, potato and rice starches. Starch-Starke 2015, 67, 14–29. [Google Scholar] [CrossRef]
- Ferreira-Junior, A.S.; Borgonovi, T.F.; De Salis, L.V.V.; Leite, A.Z.; Dantas, A.S.; De Salis, G.V.V.; Cruz, G.N.F.; De Oliveira, L.F.V.; Gomes, E.; Penna, A.L.B.; et al. Detection of Intestinal Dysbiosis in Post-COVID-19 Patients One to Eight Months after Acute Disease Resolution. Int. J. Environ. Res. Public Health 2022, 19, 10189. [Google Scholar] [CrossRef]
- Rice, T.A.; Bielecka, A.A.; Nguyen, M.T.; Rosen, C.E.; Song, D.; Sonnert, N.D.; Yang, Y.; Cao, Y.; Khetrapal, V.; Catanzaro, J.R.; et al. Interspecies commensal interactions have nonlinear impacts on host immunity. Cell Host Microbe 2022, 30, 988–1002. [Google Scholar] [CrossRef] [PubMed]
- Fu, Y.; Chen, B.; Liu, Z.; Wang, H.; Zhang, F.; Zhao, Q.; Zhu, Y.; Xue, Y.; Shen, Q. Effects of different foxtail millet additional amounts on the cognitive ability of mice. Food Biosci. 2023, 51, 102286. [Google Scholar] [CrossRef]
- Sun, X.; Deng, H.; Shan, B.; Shan, Y.; Huang, J.; Feng, X.; Tang, X.; Ge, Y.; Liao, P.; Yang, Q. Flavonoids contribute most to discriminating aged Guang Chenpi (Citrus reticulata Chachi’) by spectrum-effect relationship analysis between LC-Q-Orbitrap/MS fingerprint and ameliorating spleen deficiency activity. Food Sci. Nutr. 2023, 11, 7039–7060. [Google Scholar] [CrossRef] [PubMed]
- Zhou, Q.; Zhang, Y.; Wang, X.; Yang, R.; Zhu, X.; Zhang, Y.; Chen, C.; Yuan, H.; Yang, Z.; Sun, L. Gut bacteria Akkermansia is associated with reduced risk of obesity: Evidence from the American Gut Project. Nutr. Metab. 2020, 17, 90. [Google Scholar] [CrossRef] [PubMed]
- Xiao, M.; Lin, L.; Chen, H.; Ge, X.; Huang, Y.; Zheng, Z.; Li, S.; Pan, Y.; Liu, B.; Zeng, F. Anti-fatigue property of the oyster polypeptide fraction and its effect on gut microbiota in mice. Food Funct. 2020, 11, 8659–8669. [Google Scholar] [CrossRef] [PubMed]








| Component | Content (g/100 g) | Amino Acid | Content (g/100 g) |
|---|---|---|---|
| Carbohydrates | 62.2 | Aspartic Acid | 6.228 ± 2.9 |
| Protein | 12.7 | Glutamic Acid | 16.033 ± 3.0 |
| Fat | 3.1 | Valine | 3.063 ± 4.4 |
| Dietary Fiber | 8.89 | Isoleucine | 2.547 ± 1.6 |
| Ash | 1.8 | Leucine | 5.304 ± 2.1 |
| Moisture | 11.3 | Tyrosine | 2.993 ± 0.4 |
| β-glucan | 2.13 | Phenylalanine | 3.719 ± 0.7 |
| Polyphenols | 0.33 | Lysine | 3.906 ± 3.3 |
| Crude Polysaccharides | 9.74 | Arginine | 4.718 ± 2.3 |
Disclaimer/Publisher’s Note: The statements, opinions and data contained in all publications are solely those of the individual author(s) and contributor(s) and not of MDPI and/or the editor(s). MDPI and/or the editor(s) disclaim responsibility for any injury to people or property resulting from any ideas, methods, instructions or products referred to in the content. |
© 2025 by the authors. Licensee MDPI, Basel, Switzerland. This article is an open access article distributed under the terms and conditions of the Creative Commons Attribution (CC BY) license (https://creativecommons.org/licenses/by/4.0/).
Share and Cite
Zhao, L.; Zhao, Q.; Sharafeldin, S.; Sang, L.; Wang, C.; Xue, Y.; Shen, Q. Moderate Highland Barley Intake Affects Anti-Fatigue Capacity in Mice via Metabolism, Anti-Oxidative Effects and Gut Microbiota. Nutrients 2025, 17, 733. https://doi.org/10.3390/nu17040733
Zhao L, Zhao Q, Sharafeldin S, Sang L, Wang C, Xue Y, Shen Q. Moderate Highland Barley Intake Affects Anti-Fatigue Capacity in Mice via Metabolism, Anti-Oxidative Effects and Gut Microbiota. Nutrients. 2025; 17(4):733. https://doi.org/10.3390/nu17040733
Chicago/Turabian StyleZhao, Liangxing, Qingyu Zhao, Sameh Sharafeldin, Luman Sang, Chao Wang, Yong Xue, and Qun Shen. 2025. "Moderate Highland Barley Intake Affects Anti-Fatigue Capacity in Mice via Metabolism, Anti-Oxidative Effects and Gut Microbiota" Nutrients 17, no. 4: 733. https://doi.org/10.3390/nu17040733
APA StyleZhao, L., Zhao, Q., Sharafeldin, S., Sang, L., Wang, C., Xue, Y., & Shen, Q. (2025). Moderate Highland Barley Intake Affects Anti-Fatigue Capacity in Mice via Metabolism, Anti-Oxidative Effects and Gut Microbiota. Nutrients, 17(4), 733. https://doi.org/10.3390/nu17040733

