Huaier Polysaccharide Alleviates Dextran Sulphate Sodium Salt-Induced Colitis by Inhibiting Inflammation and Oxidative Stress, Maintaining the Intestinal Barrier, and Modulating Gut Microbiota
Abstract
1. Introduction
2. Materials and Methods
2.1. Antibodies
2.2. Cell Culture
2.3. CCK-8 Assay
2.4. Apoptosis Assay
2.5. Reactive Oxygen Species (ROS) Assay
2.6. Animal Experiments
2.7. Evaluation of Disease Activity Index
2.8. Enzyme-Linked Immunosorbent Assay (ELISA)
2.9. Histopathological Staining
2.10. Western Blotting and Immunohistochemistry
2.11. 16 S rRNA Sequencing
2.12. Nontargeted Metabolomics
2.13. Statistical Analysis
3. Results
3.1. HP Alleviates H2O2-Induced Cellular Damage
3.2. HP Relieves the Symptoms of DSS-Induced Colitis
3.3. HP Inhibits DSS-Induced Inflammation and Oxidative Stress
3.4. HP Alleviates DSS-Induced Damage to the Gut Barrier
3.5. HP Alleviates DSS-Induced Gut Microbiota Disorder
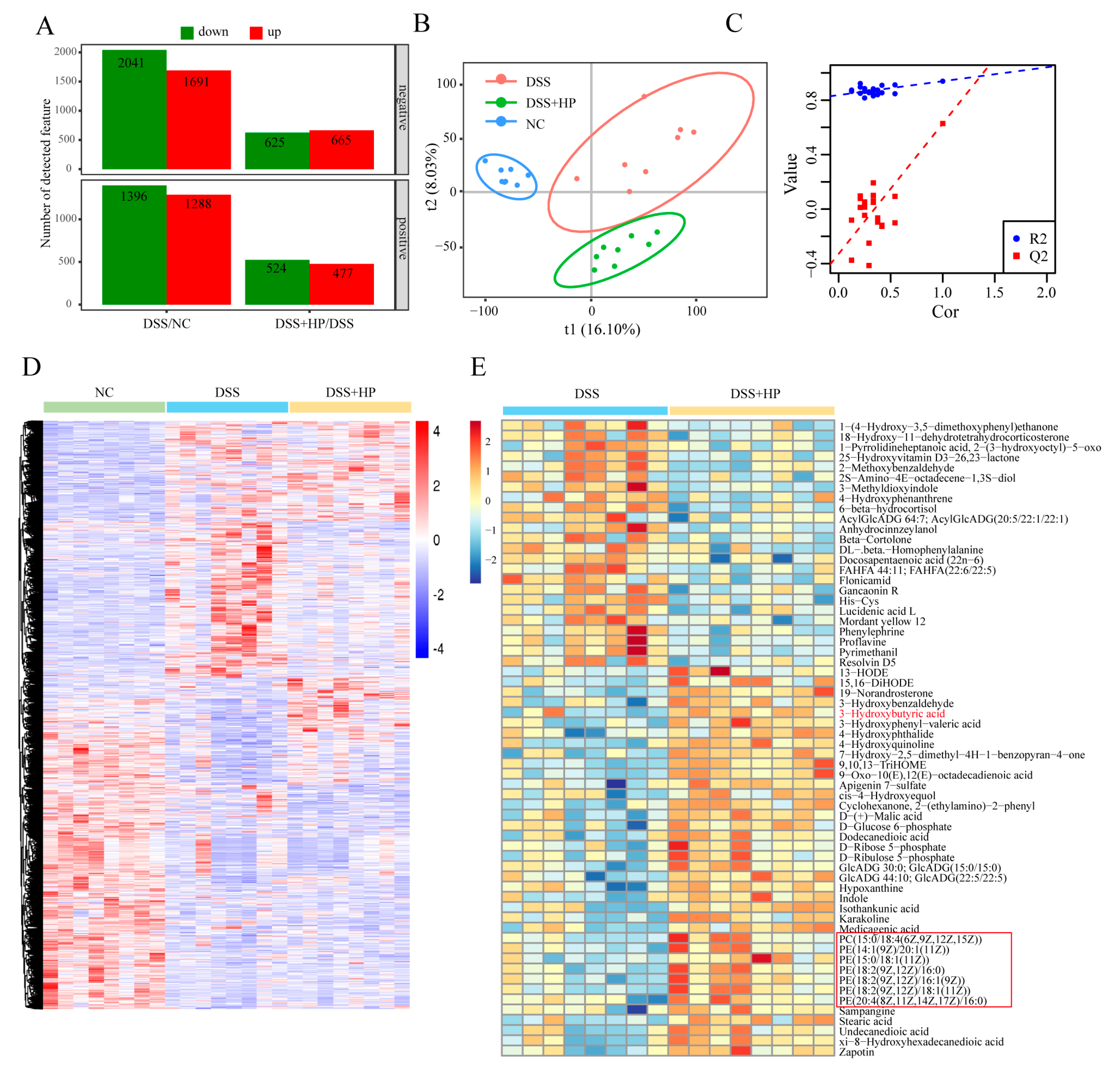
3.6. Effect of HP on Intestinal Metabolism
3.7. Spearman Correlation Analysis Results
4. Discussion
5. Conclusions
Author Contributions
Funding
Institutional Review Board Statement
Informed Consent Statement
Data Availability Statement
Acknowledgments
Conflicts of Interest
References
- Le Berre, C.; Honap, S.; Peyrin-Biroulet, L. Ulcerative colitis. Lancet 2023, 402, 571–584. [Google Scholar] [CrossRef] [PubMed]
- Kobayashi, T.; Siegmund, B.; Le Berre, C.; Wei, S.C.; Ferrante, M.; Shen, B.; Bernstein, C.N.; Danese, S.; Peyrin-Biroulet, L.; Hibi, T. Ulcerative colitis. Nat. Rev. Dis. Primers 2020, 6, 74. [Google Scholar] [CrossRef] [PubMed]
- Le Berre, C.; Roda, G.; Nedeljkovic Protic, M.; Danese, S.; Peyrin-Biroulet, L. Modern use of 5-aminosalicylic acid compounds for ulcerative colitis. Expert. Opin. Biol. Ther. 2020, 20, 363–378. [Google Scholar] [CrossRef] [PubMed]
- Bots, S.; Gecse, K.; Barclay, M.; D’Haens, G. Combination Immunosuppression in IBD. Inflamm. Bowel Dis. 2018, 24, 539–545. [Google Scholar] [CrossRef] [PubMed]
- Xu, J.; Hu, F.L.; Wang, W.; Wan, X.C.; Bao, G.H. Investigation on biochemical compositional changes during the microbial fermentation process of Fu brick tea by LC-MS based metabolomics. Food Chem. 2015, 186, 176–184. [Google Scholar] [CrossRef] [PubMed]
- Chen, G.J.; Peng, Y.J.; Xie, M.H.; Xu, W.Q.; Chen, C.X.; Zeng, X.X.; Liu, Z.H. A critical review of Fuzhuan brick tea: Processing, chemical constituents, health benefits and potential risk. Crit. Rev. Food Sci. 2023, 63, 5447–5464. [Google Scholar] [CrossRef] [PubMed]
- Yang, W.; Ren, D.; Zhao, Y.; Liu, L.; Yang, X. Fuzhuan Brick Tea Polysaccharide Improved Ulcerative Colitis in Association with Gut Microbiota-Derived Tryptophan Metabolism. J. Agric. Food Chem. 2021, 69, 8448–8459. [Google Scholar] [CrossRef] [PubMed]
- Li, D.; Zhang, X.; Fan, Y.; Zhang, Y.; Tao, X.; Yang, J. Lycium barbarum Polysaccharides Improved Glucose Metabolism in Prediabetic Mice by Regulating Duodenal Contraction. Nutrients 2023, 15, 4437. [Google Scholar] [CrossRef] [PubMed]
- Cui, L.; Guan, X.; Ding, W.; Luo, Y.; Wang, W.; Bu, W.; Song, J.; Tan, X.; Sun, E.; Ning, Q.; et al. Scutellaria baicalensis Georgi polysaccharide ameliorates DSS-induced ulcerative colitis by improving intestinal barrier function and modulating gut microbiota. Int. J. Biol. Macromol. 2021, 166, 1035–1045. [Google Scholar] [CrossRef]
- Luo, K.F.; Zhou, L.X.; Wu, Z.W.; Tian, Y.; Jiang, J.; Wang, M.H. Molecular mechanisms and therapeutic applications of huaier in breast cancer treatment. Front. Pharmacol. 2023, 14, 1269096. [Google Scholar] [CrossRef] [PubMed]
- Zheng, J.; Li, C.; Wu, X.; Liu, M.; Sun, X.; Yang, Y.; Hao, M.; Sheng, S.; Sun, Y.; Zhang, H.; et al. Huaier polysaccharides suppresses hepatocarcinoma MHCC97-H cell metastasis via inactivation of EMT and AEG-1 pathway. Int. J. Biol. Macromol. 2014, 64, 106–110. [Google Scholar] [CrossRef]
- Tian, Y.; Wu, J.; Zeng, L.; Zhou, L.; Hu, Y.; Pan, Q.; Liu, W.; Yan, Y.; Wu, Z.; Wang, Z.; et al. Huaier polysaccharides suppress triple-negative breast cancer metastasis and epithelial-mesenchymal transition by inducing autophagic degradation of Snail. Cell Biosci. 2021, 11, 170. [Google Scholar] [CrossRef] [PubMed]
- Ma, Y.; Wang, C.; Zhang, Q.; Peng, X.; Feng, Y.; Meng, X. The effects of polysaccharides from Auricularia auricula (Huaier) in adjuvant anti-gastrointestinal cancer therapy: A systematic review and network meta-analysis. Pharmacol. Res. 2018, 132, 80–89. [Google Scholar] [CrossRef] [PubMed]
- Sun, Y.; Sun, T.; Wang, F.; Zhang, J.; Li, C.; Chen, X.; Li, Q.; Sun, S. A polysaccharide from the fungi of Huaier exhibits anti-tumor potential and immunomodulatory effects. Carbohydr. Polym. 2013, 92, 577–582. [Google Scholar] [CrossRef] [PubMed]
- Long, H.; Wu, Z. Immunoregulatory effects of Huaier (Trametes robiniophila Murr) and relevant clinical applications. Front. Immunol. 2023, 14, 1147098. [Google Scholar] [CrossRef] [PubMed]
- Yuan, B.; Yin, C.; Ye, X.; Bai, Z.; Lu, Z.; Li, X.; Al-Azab, M.; Mu, L.; Li, W. Differential effects of Huaier aqueous extract on human CD4(+)T lymphocytes from patients with primary immune thrombocytopenia. Exp. Hematol. 2021, 101–102, 58–67. [Google Scholar] [CrossRef] [PubMed]
- Pan, J.; Jiang, Z.; Wu, D.; Yang, C.; Wang, Z.; Huang, J. Huaier Extractum Promotes Dendritic Cells Maturation and Favors them to Induce Th1 Immune Response: One of the Mechanisms Underlying Its Anti-Tumor Activity. Integr. Cancer Ther. 2020, 19, 1534735420946830. [Google Scholar] [CrossRef] [PubMed]
- Zhou, L.; Pan, L.C.; Zheng, Y.G.; Zhang, X.X.; Liu, Z.J.; Meng, X.; Shi, H.D.; Du, G.S.; He, Q. Reduction of FoxP3(+) Tregs by an immunosuppressive protocol of rapamycin plus Thymalfasin and Huaier extract predicts positive survival benefits in a rat model of hepatocellular carcinoma. Ann. Transl. Med. 2020, 8, 472. [Google Scholar] [CrossRef] [PubMed]
- Zhu, Z.; Wang, X.; Zhang, W.; Gong, M.; Zhang, S.; Yang, B.; Qu, B.; Wu, Z.; Ma, Q.; Wang, Z.; et al. Huaier suppresses pancreatic cancer progression via activating cell autophagy induced ferroptosis. Front. Oncol. 2022, 12, 960858. [Google Scholar] [CrossRef] [PubMed]
- Ma, X.; Gao, H.; Yang, B.; Zhao, H.; Zhu, Z. Huaier Polysaccharide Attenuates Doxorubicin-Induced Acute Cardiotoxicity by Regulating Ferroptosis. Bull. Exp. Biol. Med. 2022, 174, 37–42. [Google Scholar] [CrossRef] [PubMed]
- Zhao, J.Y.; Wu, Y.B. Huaier Extract Attenuates Acute Kidney Injury to Chronic Kidney Disease Transition by Inhibiting Endoplasmic Reticulum Stress and Apoptosis via miR-1271 Upregulation. Biomed. Res. Int. 2020, 2020, 9029868. [Google Scholar] [CrossRef] [PubMed]
- Wang, L.; Yu, Z.; Wei, C.; Zhang, L.; Song, H.; Chen, B.; Yang, Q. Huaier aqueous extract protects against dextran sulfate sodium-induced experimental colitis in mice by inhibiting NLRP3 inflammasome activation. Oncotarget 2017, 8, 32937–32945. [Google Scholar] [CrossRef] [PubMed]
- Zou, Y.F.; Rong, Y.M.; Chen, Z.X.; Shen, Z.H.; Chen, X.; Tan, Y.X.; Weng, J.R.; Huang, X.M.; Lin, X.T. Effects of Huaier Extract on Ameliorating Colitis-Associated Colorectal Tumorigenesis in Mice. Onco Targets Ther. 2020, 13, 8691–8704. [Google Scholar] [CrossRef] [PubMed]
- Perse, M.; Cerar, A. Dextran sodium sulphate colitis mouse model: Traps and tricks. J. Biomed. Biotechnol. 2012, 2012, 718617. [Google Scholar] [CrossRef] [PubMed]
- Lira, A.B.; Parrilha, G.L.; Dias, G.T.; de Sousa Saraiva, F.S.; Verissimo, G.C.; de Sousa, R.S.; da Silva, T.G.; de Oliveira Filho, A.A.; Alves, A.F.; de Souza-Fagundes, E.M.; et al. Evaluation of Toxicity and Oxidative Stress of 2-Acetylpyridine-N(4)-orthochlorophenyl Thiosemicarbazone. Oxid. Med. Cell Longev. 2022, 2022, 4101095. [Google Scholar] [CrossRef] [PubMed]
- Hajiaghaalipour, F.; Kanthimathi, M.S.; Sanusi, J.; Rajarajeswaran, J. White tea (Camellia sinensis) inhibits proliferation of the colon cancer cell line, HT-29, activates caspases and protects DNA of normal cells against oxidative damage. Food Chem. 2015, 169, 401–410. [Google Scholar] [CrossRef] [PubMed]
- Yang, W.; Ren, D.; Shao, H.; Zhang, X.; Li, T.; Zhang, L.; Liu, L.; Zhao, Y.; Niu, P.; Yang, X. Theabrownin from Fu Brick Tea Improves Ulcerative Colitis by Shaping the Gut Microbiota and Modulating the Tryptophan Metabolism. J. Agric. Food Chem. 2023, 71, 2898–2913. [Google Scholar] [CrossRef] [PubMed]
- Liu, X.; Zhang, Y.; Li, W.; Zhang, B.; Yin, J.; Liuqi, S.; Wang, J.; Peng, B.; Wang, S. Fucoidan Ameliorated Dextran Sulfate Sodium-Induced Ulcerative Colitis by Modulating Gut Microbiota and Bile Acid Metabolism. J. Agric. Food Chem. 2022, 70, 14864–14876. [Google Scholar] [CrossRef] [PubMed]
- Xiao, H.; Li, H.; Wen, Y.; Jiang, D.; Zhu, S.; He, X.; Xiong, Q.; Gao, J.; Hou, S.; Huang, S.; et al. Tremella fuciformis polysaccharides ameliorated ulcerative colitis via inhibiting inflammation and enhancing intestinal epithelial barrier function. Int. J. Biol. Macromol. 2021, 180, 633–642. [Google Scholar] [CrossRef]
- Zhang, J.; Liang, F.; Chen, Z.; Chen, Y.; Yuan, J.; Xiong, Q.; Hou, S.; Huang, S.; Liu, C.; Liang, J. Vitexin Protects against Dextran Sodium Sulfate-Induced Colitis in Mice and Its Potential Mechanisms. J. Agric. Food Chem. 2022, 70, 12041–12054. [Google Scholar] [CrossRef]
- Wirtz, S.; Popp, V.; Kindermann, M.; Gerlach, K.; Weigmann, B.; Fichtner-Feigl, S.; Neurath, M.F. Chemically induced mouse models of acute and chronic intestinal inflammation. Nat. Protoc. 2017, 12, 1295–1309. [Google Scholar] [CrossRef] [PubMed]
- Guo, C.; Guo, D.; Fang, L.; Sang, T.; Wu, J.; Guo, C.; Wang, Y.; Wang, Y.; Chen, C.; Chen, J.; et al. Ganoderma lucidum polysaccharide modulates gut microbiota and immune cell function to inhibit inflammation and tumorigenesis in colon. Carbohydr. Polym. 2021, 267, 118231. [Google Scholar] [CrossRef] [PubMed]
- Katsandegwaza, B.; Horsnell, W.; Smith, K. Inflammatory Bowel Disease: A Review of Pre-Clinical Murine Models of Human Disease. Int. J. Mol. Sci. 2022, 23, 9344. [Google Scholar] [CrossRef] [PubMed]
- Recinella, L.; Gorica, E.; Chiavaroli, A.; Fraschetti, C.; Filippi, A.; Cesa, S.; Cairone, F.; Martelli, A.; Calderone, V.; Veschi, S.; et al. Anti-Inflammatory and Antioxidant Effects Induced by Allium sativum L. Extracts on an Ex Vivo Experimental Model of Ulcerative Colitis. Foods 2022, 11, 3559. [Google Scholar] [CrossRef]
- Fang, L.; Zhang, Y.; Wang, Q.; Zang, Y.; Li, Z.; Duan, Z.; Ren, J.; Xu, Z. A polysaccharide from Huaier ameliorates cisplatin nephrotoxicity by decreasing oxidative stress and apoptosis via PI3K/AKT signaling. Int. J. Biol. Macromol. 2019, 139, 932–943. [Google Scholar] [CrossRef] [PubMed]
- Yang, A.; Fan, H.; Zhao, Y.; Chen, X.; Zhu, Z.; Zha, X.; Zhao, Y.; Chai, X.; Li, J.; Tu, P.; et al. An immune-stimulating proteoglycan from the medicinal mushroom Huaier up-regulates NF-kappaB and MAPK signaling via Toll-like receptor 4. J. Biol. Chem. 2019, 294, 2628–2641. [Google Scholar] [CrossRef] [PubMed]
- Li, Y.; Qi, W.; Song, X.; Lv, S.; Zhang, H.; Yang, Q. Huaier extract suppresses breast cancer via regulating tumor-associated macrophages. Sci. Rep. 2016, 6, 20049. [Google Scholar] [CrossRef] [PubMed]
- Wang, J.; Han, L.; Liu, Z.; Zhang, W.; Zhang, L.; Jing, J.; Gao, A. Genus unclassified_Muribaculaceae and microbiota-derived butyrate and indole-3-propionic acid are involved in benzene-induced hematopoietic injury in mice. Chemosphere 2023, 313, 137499. [Google Scholar] [CrossRef] [PubMed]
- Li, Z.; Zhang, S.; Xu, L.; Fang, X.; Wan, Y.; Yu, D.; Guo, Y. A tetrapeptide from maize combined with probiotics exerted strong anti-inflammatory effects and modulated gut microbiota in DSS-induced colitis mice. Food Funct. 2022, 13, 12602–12618. [Google Scholar] [CrossRef] [PubMed]
- Li, S.; Qian, Q.; Yang, H.; Wu, Z.; Xie, Y.; Yin, Y.; Cui, Y.; Li, X. Fucoidan alleviated dextran sulfate sodium-induced ulcerative colitis with improved intestinal barrier, reshaped gut microbiota composition, and promoted autophagy in male C57BL/6 mice. Nutr. Res. 2023, 122, 1–18. [Google Scholar] [CrossRef] [PubMed]
- Guo, M.; Xing, D.; Wang, J.; Zhang, Y.; Li, Z.; Jiao, X. Potent Intestinal Mucosal Barrier Enhancement of Nostoc commune Vaucher Polysaccharide Supplementation Ameliorates Acute Ulcerative Colitis in Mice Mediated by Gut Microbiota. Nutrients 2023, 15, 3054. [Google Scholar] [CrossRef] [PubMed]
- Xiao, L.; Chen, B.; Feng, D.; Yang, T.; Li, T.; Chen, J. TLR4 May Be Involved in the Regulation of Colonic Mucosal Microbiota by Vitamin A. Front. Microbiol. 2019, 10, 268. [Google Scholar] [CrossRef] [PubMed]
- Leung, H.; Xiong, L.; Ni, Y.; Busch, A.; Bauer, M.; Press, A.T.; Panagiotou, G. Impaired flux of bile acids from the liver to the gut reveals microbiome-immune interactions associated with liver damage. NPJ Biofilms Microbiomes 2023, 9, 35. [Google Scholar] [CrossRef] [PubMed]
- Mo, C.; Zhao, J.; Liang, J.; Chen, Y.; Wang, H.; Dai, Y.; Huang, G. Effects of Zhuang medicine compound Xiancao Granules on diabetic kidney disease: A multi-omics analysis. J. Ethnopharmacol. 2023, 321, 117517. [Google Scholar] [CrossRef]
- Ji, X.; Yang, Q.; Zhu, X.L.; Xu, L.; Guo, J.Y.; Rong, Y.; Cai, Y.L. Association between gut microbiota and endometriosis: A two-sample Mendelian randomization study. Front. Microbiol. 2023, 14, 1188458. [Google Scholar] [CrossRef]
- Mao, D.; Tao, B.; Sheng, S.; Jin, H.; Chen, W.; Gao, H.; Deng, J.; Li, Z.; Chen, F.; Chan, S.; et al. Causal Effects of Gut Microbiota on Age-Related Macular Degeneration: A Mendelian Randomization Study. Investig. Ophthalmol. Vis. Sci. 2023, 64, 32. [Google Scholar] [CrossRef] [PubMed]
- Qiao, X.; Gao, Q.; Yang, L.; Wang, X.; Wang, Z.; Li, Z.; Xu, J.; Xue, C. In-Depth Analysis of the Mechanism of Astaxanthin Succinate Diester in Reducing Ulcerative Colitis in C57BL/6J Mice Based on Microbiota Informatics. Molecules 2023, 28, 6513. [Google Scholar] [CrossRef]
- Schirmer, M.; Garner, A.; Vlamakis, H.; Xavier, R.J. Microbial genes and pathways in inflammatory bowel disease. Nat. Rev. Microbiol. 2019, 17, 497–511. [Google Scholar] [CrossRef] [PubMed]
- Wang, X.; Xiao, Y.; Xu, X.; Guo, L.; Yu, Y.; Li, N.; Xu, C. Characteristics of Fecal Microbiota and Machine Learning Strategy for Fecal Invasive Biomarkers in Pediatric Inflammatory Bowel Disease. Front. Cell Infect. Microbiol. 2021, 11, 711884. [Google Scholar] [CrossRef]
- Abdelbary, M.M.H.; Hatting, M.; Bott, A.; Dahlhausen, A.; Keller, D.; Trautwein, C.; Conrads, G. The oral-gut axis: Salivary and fecal microbiome dysbiosis in patients with inflammatory bowel disease. Front. Cell Infect. Microbiol. 2022, 12, 1010853. [Google Scholar] [CrossRef] [PubMed]
- Xu, J.; Chen, N.; Wu, Z.; Song, Y.; Zhang, Y.; Wu, N.; Zhang, F.; Ren, X.; Liu, Y. 5-Aminosalicylic Acid Alters the Gut Bacterial Microbiota in Patients with Ulcerative Colitis. Front. Microbiol. 2018, 9, 1274. [Google Scholar] [CrossRef] [PubMed]
- Yu, S.; Guo, H.; Ji, Z.; Zheng, Y.; Wang, B.; Chen, Q.; Tang, H.; Yuan, B. Sea Cucumber Peptides Ameliorate DSS-Induced Ulcerative Colitis: The Role of the Gut Microbiota, the Intestinal Barrier, and Macrophage Polarization. Nutrients 2023, 15, 4813. [Google Scholar] [CrossRef] [PubMed]
- Li, S.; Guo, Y.; Guo, X.; Shi, B.; Ma, G.; Yan, S.; Zhao, Y. Effects of Artemisia ordosica Crude Polysaccharide on Antioxidant and Immunity Response, Nutrient Digestibility, Rumen Fermentation, and Microbiota in Cashmere Goats. Animals 2023, 13, 3575. [Google Scholar] [CrossRef] [PubMed]
- Cao, M.; Chen, P.; Peng, B.; Cheng, Y.; Xie, J.; Hou, Z.; Chen, H.; Ye, L.; Li, H.; Wang, H.; et al. The transcription factor ELF4 alleviates inflammatory bowel disease by activating IL1RN transcription, suppressing inflammatory TH17 cell activity, and inducing macrophage M2 polarization. Front. Immunol. 2023, 14, 1270411. [Google Scholar] [CrossRef] [PubMed]
- Yan, Y.; Lei, Y.; Qu, Y.; Fan, Z.; Zhang, T.; Xu, Y.; Du, Q.; Brugger, D.; Chen, Y.; Zhang, K.; et al. Bacteroides uniformis-induced perturbations in colonic microbiota and bile acid levels inhibit TH17 differentiation and ameliorate colitis developments. NPJ Biofilms Microbiomes 2023, 9, 56. [Google Scholar] [CrossRef] [PubMed]
- Mohebali, N.; Weigel, M.; Hain, T.; Sutel, M.; Bull, J.; Kreikemeyer, B.; Breitruck, A. Faecalibacterium prausnitzii, Bacteroides faecis and Roseburia intestinalis attenuate clinical symptoms of experimental colitis by regulating Treg/Th17 cell balance and intestinal barrier integrity. Biomed. Pharmacother. 2023, 167, 115568. [Google Scholar] [CrossRef] [PubMed]
- Liang, P.; Peng, S.; Zhang, M.; Ma, Y.; Zhen, X.; Li, H. Huai Qi Huang corrects the balance of Th1/Th2 and Treg/Th17 in an ovalbumin-induced asthma mouse model. Biosci. Rep. 2017, 37, BSR20171071. [Google Scholar] [CrossRef] [PubMed]
- Chakraborty, S.; Galla, S.; Cheng, X.; Yeo, J.Y.; Mell, B.; Singh, V.; Yeoh, B.; Saha, P.; Mathew, A.V.; Vijay-Kumar, M.; et al. Salt-Responsive Metabolite, beta-Hydroxybutyrate, Attenuates Hypertension. Cell Rep. 2018, 25, 677–689 e674. [Google Scholar] [CrossRef] [PubMed]
- Wang, L.; Chen, P.; Xiao, W. beta-hydroxybutyrate as an Anti-Aging Metabolite. Nutrients 2021, 13, 3420. [Google Scholar] [CrossRef] [PubMed]
- Dmitrieva-Posocco, O.; Wong, A.C.; Lundgren, P.; Golos, A.M.; Descamps, H.C.; Dohnalova, L.; Cramer, Z.; Tian, Y.; Yueh, B.; Eskiocak, O.; et al. beta-Hydroxybutyrate suppresses colorectal cancer. Nature 2022, 605, 160–165. [Google Scholar] [CrossRef] [PubMed]
- Suzuki, R.; Mishima, M.; Nagane, M.; Mizugaki, H.; Suzuki, T.; Komuro, M.; Shimizu, T.; Fukuyama, T.; Takeda, S.; Ogata, M.; et al. The novel sustained 3-hydroxybutyrate donor poly-D-3-hydroxybutyric acid prevents inflammatory bowel disease through upregulation of regulatory T-cells. FASEB J. 2023, 37, e22708. [Google Scholar] [CrossRef] [PubMed]
- Wang, Z.; Yang, M.; Yang, Y.; He, Y.; Qian, H. Structural basis for catalysis of human choline/ethanolamine phosphotransferase 1. Nat. Commun. 2023, 14, 2529. [Google Scholar] [CrossRef] [PubMed]
- Lordan, R.; Tsoupras, A.; Zabetakis, I. Phospholipids of Animal and Marine Origin: Structure, Function, and Anti-Inflammatory Properties. Molecules 2017, 22, 1964. [Google Scholar] [CrossRef] [PubMed]
- Reagan-Shaw, S.; Nihal, M.; Ahmad, N. Dose translation from animal to human studies revisited. FASEB J. 2008, 22, 659–661. [Google Scholar] [CrossRef] [PubMed]
- Georgescu, M.T.; Moorehead, P.C.; van Velzen, A.S.; Nesbitt, K.; Reipert, B.M.; Steinitz, K.N.; Schuster, M.; Hough, C.; Lillicrap, D. Dexamethasone promotes durable factor VIII-specific tolerance in hemophilia A mice via thymic mechanisms. Haematologica 2018, 103, 1403–1413. [Google Scholar] [CrossRef] [PubMed]
- Chiu, C.T.; Chen, J.H.; Chou, F.P.; Lin, H.H. Hibiscus sabdariffa Leaf Extract Inhibits Human Prostate Cancer Cell Invasion via Down-Regulation of Akt/NF-kB/MMP-9 Pathway. Nutrients 2015, 7, 5065–5087. [Google Scholar] [CrossRef] [PubMed]
- Li, C.; Wang, X.; Chen, T.; Wang, W.; Yang, Q. Trametes robiniophila Murr in the treatment of breast cancer. Biomed. Pharmacother. 2020, 128, 110254. [Google Scholar] [CrossRef] [PubMed]
- Yao, X.; Wu, W.; Qu, K.; Xi, W. Traditional Chinese biomedical preparation (Huaier Granule) for breast cancer: A PRISMA-compliant meta-analysis. Biosci. Rep. 2020, 40, BSR20202509. [Google Scholar] [CrossRef]








Disclaimer/Publisher’s Note: The statements, opinions and data contained in all publications are solely those of the individual author(s) and contributor(s) and not of MDPI and/or the editor(s). MDPI and/or the editor(s) disclaim responsibility for any injury to people or property resulting from any ideas, methods, instructions or products referred to in the content. |
© 2024 by the authors. Licensee MDPI, Basel, Switzerland. This article is an open access article distributed under the terms and conditions of the Creative Commons Attribution (CC BY) license (https://creativecommons.org/licenses/by/4.0/).
Share and Cite
Tang, Y.-F.; Xie, W.-Y.; Wu, H.-Y.; Guo, H.-X.; Wei, F.-H.; Ren, W.-Z.; Gao, W.; Yuan, B. Huaier Polysaccharide Alleviates Dextran Sulphate Sodium Salt-Induced Colitis by Inhibiting Inflammation and Oxidative Stress, Maintaining the Intestinal Barrier, and Modulating Gut Microbiota. Nutrients 2024, 16, 1368. https://doi.org/10.3390/nu16091368
Tang Y-F, Xie W-Y, Wu H-Y, Guo H-X, Wei F-H, Ren W-Z, Gao W, Yuan B. Huaier Polysaccharide Alleviates Dextran Sulphate Sodium Salt-Induced Colitis by Inhibiting Inflammation and Oxidative Stress, Maintaining the Intestinal Barrier, and Modulating Gut Microbiota. Nutrients. 2024; 16(9):1368. https://doi.org/10.3390/nu16091368
Chicago/Turabian StyleTang, Yi-Fei, Wen-Yin Xie, Hong-Yu Wu, Hai-Xiang Guo, Fan-Hao Wei, Wen-Zhi Ren, Wei Gao, and Bao Yuan. 2024. "Huaier Polysaccharide Alleviates Dextran Sulphate Sodium Salt-Induced Colitis by Inhibiting Inflammation and Oxidative Stress, Maintaining the Intestinal Barrier, and Modulating Gut Microbiota" Nutrients 16, no. 9: 1368. https://doi.org/10.3390/nu16091368
APA StyleTang, Y.-F., Xie, W.-Y., Wu, H.-Y., Guo, H.-X., Wei, F.-H., Ren, W.-Z., Gao, W., & Yuan, B. (2024). Huaier Polysaccharide Alleviates Dextran Sulphate Sodium Salt-Induced Colitis by Inhibiting Inflammation and Oxidative Stress, Maintaining the Intestinal Barrier, and Modulating Gut Microbiota. Nutrients, 16(9), 1368. https://doi.org/10.3390/nu16091368

