Methionine Supplementation Alleviates the Germ Cell Apoptosis Increased by Maternal Caffeine Intake in a C. elegans Model
Abstract
1. Introduction

2. Materials and Methods
2.1. C. elegans Strains and Culture
2.2. Quantification of Methionine in CIA Using Gas Chromatography–Time-of-Flight Mass Spectrometry (GCTOF-MS)
2.3. Quantitative Reverse Transcriptase-Polymerase Chain Reaction (qRT-PCR)
2.4. Germ Cell Apoptosis Assay
2.5. Germ Cell Proliferation Assay
2.6. RNA Interference (RNAi) Assay
2.7. Western Blot Analysis
2.8. Observation of VIT-2::GFP Expression
2.9. Observation of Developmental Stages of Animals
2.10. Statistical Analysis
3. Results
3.1. Maternal Caffeine Intake Causes Alterations in Methionine Metabolism in C. elegans
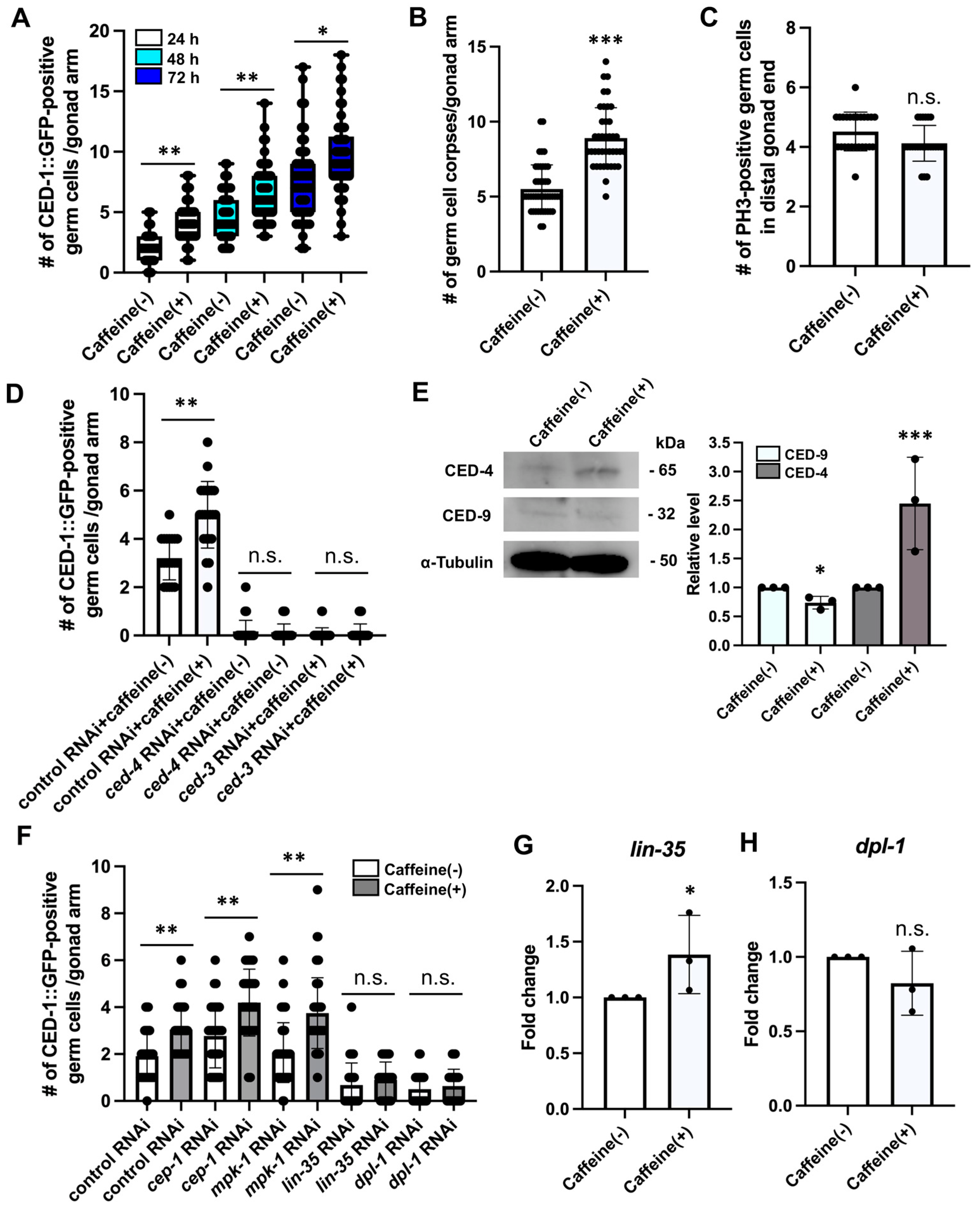
3.2. Caffeine-Induced Impaired Methionine Cycle Increases Germ Cell Apoptosis in an LIN-35/RB-Dependent Manner
3.3. Methionine Metabolism Is Involved in Physiological Germ Cell Apoptosis and Vitellogenesis
3.4. Methionine Supplementation Alleviates the Effects of Caffeine Intake
4. Discussion
5. Conclusions
Supplementary Materials
Author Contributions
Funding
Data Availability Statement
Acknowledgments
Conflicts of Interest
Abbreviations
| Abbreviation | Definition |
| mel-32 | Serine hydroxymethyltransferase |
| mthf-1 | Methylenetetrahydrofolate reductase (NADPH) |
| mtrr-1 | Methionine synthase reductase |
| sams-1 | S-adenosylmethionine synthase |
| metr-1 | 5-methyltetrahydrofolate-homocysteine methyltransferase |
| ahcy-1 | Adenosylhomocysteinase |
| cep-1 | C. elegans p-53-like protein |
| p53 | Tumor protein |
| lin-35 | Retinoblastoma-like protein homolog |
| RB | Retinoblastoma-associated protein |
| ced-9 | Apoptosis regulator |
| Bcl-2 | BCL2 apoptosis regulator |
| ced-4 | Cell death protein 4 |
| Apaf-1 | Apoptotic peptidase activating factor 1 |
| ced-3 | Cell death protein 3 subunit p17 |
| Caspase | Caspase-3 |
| dpl-1 | Vertebrate transcription factor DP-like |
| DP | DP transcription factor |
| vit-2 | Vitellogenin structural genes (yolk protein genes) |
| ced-1 | Cell death abnormality protein 1 |
References
- Błaszczyk-Bębenek, E.; Jagielski, P.; Schlegel-Zawadzka, M. Caffeine Consumption in a Group of Adolescents from South East Poland—A Cross Sectional Study. Nutrients 2021, 13, 2084. [Google Scholar] [CrossRef] [PubMed]
- Aguiar, A.S.; Speck, A.E.; Canas, P.M.; Cunha, R.A. Neuronal adenosine A2A receptors signal ergogenic effects of caffeine. Sci. Rep. 2020, 10, 13414. [Google Scholar] [CrossRef] [PubMed]
- Liu, H.; Xia, Y. Beneficial and detrimental role of adenosine signaling in diseases and therapy. J. Appl. Physiol. 2015, 119, 1173–1182. [Google Scholar] [CrossRef] [PubMed]
- Lopes, J.P.; Pliássova, A.; Cunha, R.A. The physiological effects of caffeine on synaptic transmission and plasticity in the mouse hippocampus selectively depend on adenosine A1 and A2A receptors. Biochem. Pharmacol. 2019, 166, 313. [Google Scholar] [CrossRef] [PubMed]
- Bidel, S.; Tuomilehto, J. The Emerging Health Benefits of Coffee with an Emphasis on Type 2 Diabetes and Cardiovascular Disease. Eur. Endocrinol. 2013, 9, 99. [Google Scholar] [CrossRef]
- Ren, X.; Chen, J. Caffeine and Parkinson’s Disease: Multiple Benefits and Emerging Mechanisms. Front. Neurosci. 2020, 14, 602697. [Google Scholar] [CrossRef] [PubMed]
- Ikram, M.; Park, T.J.; Ali, T.; Kim, M.O. Antioxidant and Neuroprotective Effects of Caffeine against Alzheimer’s and Parkinson’s Disease: Insight into the Role of Nrf-2 and A2AR Signaling. Antioxidants 2020, 9, 902. [Google Scholar] [CrossRef]
- Wikoff, D.; Welsh, B.T.; Henderson, R.; Brorby, G.P.; Britt, J.; Myers, E.; Goldberger, J.; Lieberman, H.R.; O’Brien, C.; Peck, J.; et al. Systematic review of the potential adverse effects of caffeine consumption in healthy adults, pregnant women, adolescents, and children. Food Chem. Toxicol. 2017, 109, 585–648. [Google Scholar] [CrossRef]
- Grosso, G.; Godos, J.; Galvano, F.; Giovannucci, E.L. Coffee, Caffeine, and Health Outcomes: An Umbrella Review. Annu. Rev. Nutr. 2017, 37, 131–156. [Google Scholar] [CrossRef]
- Parkhitko, A.A.; Jouandin, P.; Mohr, S.E. Methionine metabolism and methyltransferases in the regulation of aging and lifespan extension across species. Aging Cell 2019, 18, e13034. [Google Scholar] [CrossRef]
- Ducker, G.S.; Rabinowitz, J.D. One-Carbon Metabolism in Health and Disease. Cell Metab. 2018, 25, 27–42. [Google Scholar] [CrossRef]
- Song, B.; Zeng, Q.; Liu, Y.; Wu, B. Effect of methionine deficiency on the apoptosis and cell cycle of kidney in broilers. Res. Vet. Sci. 2021, 135, 228–236. [Google Scholar] [CrossRef] [PubMed]
- Kalvandi, O.; Sadeghi, A.; Karimi, A. Methionine supplementation improves reproductive performance, antioxidant status, immunity and maternal antibody transmission in breeder Japanese quail under heat stress conditions. Arch. Anim. Breed. 2019, 62, 275–286. [Google Scholar] [CrossRef] [PubMed]
- Yilmaz, L.S.; Walhout, A.J. Worms, bacteria, and micronutrients: An elegant model of our diet. Trends Genet. 2014, 30, 496–503. [Google Scholar] [CrossRef] [PubMed]
- Wan, Q.L.; Shi, X.; Liu, J.; Ding, A.J.; Pu, Y.Z.; Li, Z.; Wu, G.S.; Luo, H.R. Metabolomic signature associated with reproduction-regulated aging in Caenorhabditis elegans. Aging 2017, 9, 447–474. [Google Scholar] [CrossRef] [PubMed]
- Gumienny, T.L.; Lambie, E.; Hartwieg, E.; Horvits, H.R.; Hengartner, M.O. Genetic control of programmed cell death in the Caenorhabditis elegans hermaphrodite germline. Development 1999, 126, 1011–1022. [Google Scholar] [CrossRef] [PubMed]
- Gartner, A.; Boag, P.R.; Blackwell, T.K. Germline Survival and Apoptosis; WormBook: New York, NY, USA, 2008; pp. 1–20. [Google Scholar] [CrossRef]
- Lettre, G.; Hengartner, M. Developmental apoptosis in C. elegans: A complex CEDnario. Nat. Rev. Mol. Cell Biol. 2006, 7, 97–108. [Google Scholar] [CrossRef] [PubMed]
- Schertel, C.; Conradt, B.C. elegans orthologs of components of the RB tumor suppressor complex have distinct pro-apoptotic functions. Development 2007, 134, 3691–3701. [Google Scholar] [CrossRef]
- Schumacher, B.; Schertel, C.; Wittenburg, N.; Tuck, S.; Mitani, S.; Gartner, A.; Conradt, B.; Shaham, S. C. elegans ced-13 can promote apoptosis and is induced in response to DNA damage. Cell Death Differ. 2005, 12, 153–161. [Google Scholar] [CrossRef]
- Andux, S.; Ellis, R.E. Apoptosis Maintains Oocyte Quality in Aging Caenorhabditis elegans Females. PLoS Genet. 2008, 4, e1000295. [Google Scholar] [CrossRef]
- Fausett, S.; Poullet, N.; Gimond, C.; Vielle, A.; Bellone, M.; Braendle, C. Germ cell apoptosis is critical to maintain Caenorhabditis elegans offspring viability in stressful environments. PLoS ONE 2021, 16, e0260573. [Google Scholar] [CrossRef] [PubMed]
- Brenner, S. The genetics of Caenorhabditis elegans. Genetics 1974, 77, 71–94. [Google Scholar] [CrossRef] [PubMed]
- Min, H.; Youn, E.; Shim, Y.H. Maternal Caffeine Intake Disrupts Eggshell Integrity and Retards Larval Development by Reducing Yolk Production in a Caenorhabditis elegans Model. Nutrients 2020, 12, 1334. [Google Scholar] [CrossRef] [PubMed]
- Nass, R.; Hall, D.H.; Miller, D.M.; Blakely, R.D. Neurotoxin-induced degeneration of dopamine neurons in Caenorhabditis elegans. Proc. Natl. Acad. Sci. USA 2002, 99, 3264–3269. [Google Scholar] [CrossRef]
- Perez, M.F.; Lehner, B. Vitellogenins—Yolk Gene Function and Regulation in Caenorhabditis elegans. Front. Physiol. 2019, 10, 1067. [Google Scholar] [CrossRef]
- Geier, F.M.; Want, E.J.; Leroi, A.M.; Bundy, J.G. Cross-Platform Comparison of Caenorhabditis elegans Tissue Extraction Strategies for Comprehensive Metabolome Coverage. Anal. Chem. 2011, 83, 3730. [Google Scholar] [CrossRef] [PubMed]
- Min, H.; Youn, E.; Kim, J.; Son, S.Y.; Lee, C.H.; Shim, Y.-H. Effects of Phosphoethanolamine Supplementation on Mitochondrial Activity and Lipogenesis in a Caffeine Ingestion Caenorhabditis elegans Model. Nutrients 2020, 12, 3348. [Google Scholar] [CrossRef] [PubMed]
- Yang, H.; Suh, D.H.; Kim, D.H.; Jung, E.S.; Liu, K.; Lee, C.H.; Park, C. Metabolomic and lipidomic analysis of the effect of pioglitazone on hepatic steatosis in a rat model of obese Type 2 diabetes. Br. J. Pharmacol. 2018, 175, 3610–3625. [Google Scholar] [CrossRef]
- Lant, B.; Derry, W.B. Methods for detection and analysis of apoptosis signaling in the C. elegans germline. Methods 2013, 61, 174–182. [Google Scholar] [CrossRef]
- Zhou, Z.; Hartwieg, E.; Horvitz, H.R. CED-1 is a transmembrane receptor that mediates cell corpse engulfment in C. elegans. Cell 2001, 104, 43–56. [Google Scholar] [CrossRef]
- Lee, Y.U.; Son, M.; Kim, J.; Shim, Y.H.; Kawasaki, I. CDC-25.2, a C. elegans Ortholog of Cdc25, Is Essential for the Progression of Intestinal Divisions. Cell Cycle 2016, 15, 654–666. [Google Scholar] [CrossRef] [PubMed]
- Min, H.; Kawasaki, I.; Gong, J.; Shim, Y.H. Caffeine Induces High Expression of cyp-35A Family Genes and Inhibits the Early Larval Development in Caenorhabditis elegans. Mol Cells. 2015, 38, 236–242. [Google Scholar] [CrossRef] [PubMed]
- Min, H.; Lee, M.; Kang, S.; Shim, Y.H. Vitamin B12 Supplementation Improves Oocyte Development by Modulating Mitochondria and Yolk Protein in a Caffeine-Ingested Caenorhabditis elegans Model. Antioxidants 2024, 13, 53. [Google Scholar] [CrossRef] [PubMed]
- Zhou, G.; Huang, C.; Xing, L.; Li, L.; Jiang, Y.; Wei, Y. Methionine Increases Yolk Production to Offset the Negative Effect of Caloric Restriction on Reproduction without Affecting Longevity in C. elegans. Aging 2020, 12, 2680–2697. [Google Scholar] [CrossRef] [PubMed]
- Fang, W.; Jiang, L.; Zhu, Y.; Yang, S.; Qiu, H.; Cheng, J.; Liang, Q.; Tu, Z.C.; Ye, C. Methionine restriction constrains lipoylation and activates mitochondria for nitrogenic synthesis of amino acids. Nat. Commun. 2023, 14, 2504. [Google Scholar] [CrossRef] [PubMed]
- Tripodi, F.; Castoldi, A.; Nicastro, R.; Reghellin, V.; Lombardi, L.; Airoldi, C.; Falletta, E.; Maffioli, E.; Scarcia, P.; Palmieri, L.; et al. Methionine supplementation stimulates mitochondrial respiration. BBA Mol. Cell Res. 2018, 1865, 1901–1913. [Google Scholar] [CrossRef] [PubMed]
- Rosenberger, F.A.; Moore, D.; Atanassov, I.; Moedas, M.F.; Clemente, P.; Végvári, Á.; Fissi, N.E.; Filograna, R.; Bucher, A.L.; Hinze, Y.; et al. The one-carbon pool controls mitochondrial energy metabolism via complex I and iron-sulfur clusters. Sci. Adv. 2021, 7, eabf0717. [Google Scholar] [CrossRef] [PubMed]
- Khan, S.A.; Reed, L.; Schoolcraft, W.B.; Yuan, Y.; Krisher, R.L. Control of mitochondrial integrity influences oocyte quality during reproductive aging. Mol. Hum. Reprod. 2023, 29, gaad028. [Google Scholar] [CrossRef]
- Babayev, E.; Seli, E. Oocyte mitochondrial function and reproduction. Curr. Opin. Obstet. Gynecol. 2015, 27, 175–181. [Google Scholar] [CrossRef]
- Min, H.; Lee, M.; Cho, K.S.; Lim, H.J.; Shim, Y.-H. Nicotinamide Supplementation Improves Oocyte Quality and Offspring Development by Modulating Mitochondrial Function in an Aged Caenorhabditis elegans Model. Antioxidants 2021, 10, 519. [Google Scholar] [CrossRef]
- Harbour, J.W.; Dean, D.C. The Rb/E2F pathway: Expanding roles and emerging paradigms. Genes Dev. 2000, 14, 2393–2409. [Google Scholar] [CrossRef] [PubMed]
- Ferecatu, I.; Le Floch, N.; Bergeaud, M.; Rodríguez-Enfedaque, A.; Rincheval, V.; Oliver, L.; Vallette, F.M.; Mignotte, B.; Vayssière, J.L. Evidence for a mitochondrial localization of the retinoblastoma protein. BMC Cell Biol. 2009, 10, 50. [Google Scholar] [CrossRef] [PubMed]
- Hilgendorf, K.I.; Leshchiner, E.S.; Nedelcu, S.; Maynard, M.A.; Calo, E.; Ianari, A.; Walensky, L.D.; Lees, J.A. The retinoblastoma protein induces apoptosis directly at the mitochondria. Genes Dev. 2013, 27, 1003–1015. [Google Scholar] [CrossRef] [PubMed]
- Attardi, L.D.; Sage, J. RB goes mitochondrial. Genes Dev. 2013, 27, 975–979. [Google Scholar] [CrossRef] [PubMed]
- Láscarez-Lagunas, L.I.; Silva-García, C.G.; Dinkova, T.D.; Navarro, R.E. LIN-35/Rb Causes Starvation-Induced Germ Cell Apoptosis via CED-9/Bcl2 Downregulation in Caenorhabditis elegans. Mol. Cell. Biol. 2014, 34, 2499–2516. [Google Scholar] [CrossRef] [PubMed][Green Version]
- Lee, H.S. Impact of Maternal Diet on the Epigenome during In Utero Life and the Developmental Programming of Diseases in Childhood and Adulthood. Nutrients 2015, 7, 9492–9507. [Google Scholar] [CrossRef] [PubMed]
- Khanal, P.; Nielsen, M. Impacts of prenatal nutrition on animal production and performance: A focus on growth and metabolic and endocrine function in sheep. J. Anim. Sci. Biotechnol. 2017, 8, 75. [Google Scholar] [CrossRef]
- Koletzko, B.; Godfrey, K.M.; Poston, L.; Szajewska, H.; Goudoever, J.B.; Waard, M.D.; Brands, B.; Grivell, R.M.; Deussen, A.R.; Dodd, J.M.; et al. Nutrition During Pregnancy, Lactation and Early Childhood and its Implications for Maternal and Long-Term Child Health: The Early Nutrition Project Recommendations. Ann. Nutr. Metab. 2019, 74, 93–106. [Google Scholar] [CrossRef]
- Liu, L.; Amorín, R.; Moriel, P.; DiLorenzo, N.; Lancaster, P.A.; Peñagaricano, F. Maternal methionine supplementation during gestation alters alternative splicing and DNA methylation in bovine skeletal muscle. BMC Genom. 2021, 22, 780. [Google Scholar] [CrossRef]
- Shafer, D.J.; Carey, J.B.; Prochaska, J.F. Effect of Dietary Methionine Intake on Egg Component Yield and Composition. Poult. Sci. 1996, 75, 1080–1085. [Google Scholar] [CrossRef]
- Patton, R.A. Effect of rumen-protected methionine on feed intake, milk production, true milk protein concentration, and true milk protein yield, and the factors that influence these effects: A meta-analysis. J. Dairy Sci. 2010, 93, 2105–2118. [Google Scholar] [CrossRef]
- Petrascheck, M.; Ye, X.; Buck, L.B. An antidepressant that extends lifespan in adult Caenorhabditis elegans. Nature 2007, 450, 553–556. [Google Scholar] [CrossRef]
- Melov, S.; Ravenscroft, J.; Malik, S.; Gill, M.S.; Walker, D.W.; Clayton, P.E.; Wallace, D.C.; Malfroy, B.; Doctrow, S.R.; Lithgow, G.J. Extension of life-span with superoxide dismutase/catalase mimetics. Science 2000, 289, 1567–1569. [Google Scholar] [CrossRef]
- Zarse, K.; Ristow, M. Antidepressants of the serotonin-antagonist type increase body fat and decrease lifespan of adult Caenorhabditis elegans. PLoS ONE 2008, 3, e4062. [Google Scholar] [CrossRef]
- Keaney, M.; Gems, D. No increase in lifespan in Caenorhabditis elegans upon treatment with the superoxide dismutase mimetic EUK-8. Free Radic. Biol. Med. 2003, 34, 277–282. [Google Scholar] [CrossRef]





| mRNA Target | Primer Sequence | GenBank Database | |
|---|---|---|---|
| act-1 | forward | 5’-CCAGGAATTGCTGATCGTATGCAGAA-3′ | NC_003283.11, Chr V: 11081052.11082415: 133 bp |
| reverse | 5’-TGGAGAGGGAAGCGAGGATAG-3′ | ||
| sams-1 | forward | 5′-ATTATCAAGGAGCTCGACCT-3′ | NC_003284.9, Chr X: 11965962.11969893: 318 bp |
| reverse | 5′-ATGGGAACTCAGAGTGACC-3′ | ||
| metr-1 | forward | 5′-GGAGCAGCTACTGGTAGAC-3′ | NC_003280.10, Chr II: 10926561.10931078: 194 bp |
| reverse | 5′-CACAGATGGCGAAATTGAGAG-3′ | ||
| mtrr-1 | forward | 5′-TACGTTCTTCTCGGTCTCG-3′ | NC_003280.10, Chr II: 9285975.9289132: 121 bp |
| reverse | 5′-AGAGCTGTCAGTTGTTTGTC-3′ | ||
| mel-32 | forward | 5′-TGACTCATGGATTCTTCACCC-3′ | NC_003281.10, Chr III: 6440148.6442815, complement: 119 bp |
| reverse | 5′-GATCAACCTTGTATGGAAGAGAC-3′ | ||
| ahcy-1 | forward | 5′-CGATTGCGAGATTGACGTC-3′ | NC_003279.8, Chr I: 6836469.6838140: 221 bp |
| reverse | 5′-GTGTAACGGTCAACCTGTG-3′ | ||
| mthf-1 | forward | 5′-GTTGAGACCGATGAGAATGC-3 | NC_003280.10, Chr II: 7773908.7777823, complement: 306 bp |
| reverse | 5′-TTCATAATGCTTTGGTGACCAG-3′ | ||
| lin-35 | forward | 5′-ACTGGAATTCCGTCCACTTG-3′ | NC_003279.8, Chr I: 5807709.5815637: 327 bp |
| reverse | 5′-TCCGCTCATCAATACTTCCA-3′ | ||
| dpl-1 | forward | 5′-GGTCAGAGATATAGAGTTCGTCC-3′ | NC_003280.10, Chr II: 9169910.9172565: 402 bp |
| reverse | 5′-CTGATGTCCAGAAATGCTTCCAG-3′. | ||
| Primer | Primer Sequence |
|---|---|
| T7 primer | 5′-GTAATACGACTCACTATAGGGC-3′ |
| CMo422 primer | 5′-GCGTAATACGACTCACTATAGGGAACAAAAGCTGGAGCT-3′ |
| Primary Antibodies | ||||
|---|---|---|---|---|
| Antigen | Host | Reference | Dilution | |
| CED-9 | Rabbit | Santa Cruz Biotechnology, Dallas, TX, USA | 1:500 | |
| CED-4 | Goat | Santa Cruz Biotechnology, Dallas, TX, USA | 1:100 | |
| α-tubulin | Mouse | Sigma-Aldrich, St. Louis, MO, USA | 1:200 | |
| Secondary Antibodies | ||||
| Antigen | Host | Reference | Conjugated | Dilution |
| Anti-rabbit IgG | Goat | Santa Cruz Biotechnology, Dallas, TX, USA | HRP | 1:10,000 |
| Anti-goat IgG | Donkey | Santa Cruz Biotechnology, Dallas, TX, USA | HRP | 1:10,000 |
| Anti-mouse IgG | Donkey | Jackson ImmunoResearch, PA, USA | HRP | 1:1000 |
| Developmental Stages | Characteristics |
|---|---|
| L1 stage | smallest larvae less than 0.3 mm |
| L2 stage | larva larger than L1 but have no characteristics of L3 (body length, 0.3–0.4 mm) |
| L3 stage | larvae containing a white spot at the vulva region (body length, 0.4–0.6 mm) |
| L4 stage | larvae containing a half-moon-like shape at the vulva region (body length, 0.6–0.8 mm) |
| Adult stage | worms with an opened vulva with eggs in the uterus |
Disclaimer/Publisher’s Note: The statements, opinions and data contained in all publications are solely those of the individual author(s) and contributor(s) and not of MDPI and/or the editor(s). MDPI and/or the editor(s) disclaim responsibility for any injury to people or property resulting from any ideas, methods, instructions or products referred to in the content. |
© 2024 by the authors. Licensee MDPI, Basel, Switzerland. This article is an open access article distributed under the terms and conditions of the Creative Commons Attribution (CC BY) license (https://creativecommons.org/licenses/by/4.0/).
Share and Cite
Min, H.; Kim, J.; Lee, M.; Kang, S.; Shim, Y.-H. Methionine Supplementation Alleviates the Germ Cell Apoptosis Increased by Maternal Caffeine Intake in a C. elegans Model. Nutrients 2024, 16, 894. https://doi.org/10.3390/nu16060894
Min H, Kim J, Lee M, Kang S, Shim Y-H. Methionine Supplementation Alleviates the Germ Cell Apoptosis Increased by Maternal Caffeine Intake in a C. elegans Model. Nutrients. 2024; 16(6):894. https://doi.org/10.3390/nu16060894
Chicago/Turabian StyleMin, Hyemin, Juhae Kim, Mijin Lee, Sangwon Kang, and Yhong-Hee Shim. 2024. "Methionine Supplementation Alleviates the Germ Cell Apoptosis Increased by Maternal Caffeine Intake in a C. elegans Model" Nutrients 16, no. 6: 894. https://doi.org/10.3390/nu16060894
APA StyleMin, H., Kim, J., Lee, M., Kang, S., & Shim, Y.-H. (2024). Methionine Supplementation Alleviates the Germ Cell Apoptosis Increased by Maternal Caffeine Intake in a C. elegans Model. Nutrients, 16(6), 894. https://doi.org/10.3390/nu16060894

