Zinc Ameliorates High Pi and Ca-Mediated Osteogenic Differentiation of Mesenchymal Stem Cells
Abstract
1. Introduction
2. Methods
2.1. Materials
2.2. Cell Culture
2.3. Alizarin Red (AR) Staining and Quantification
2.4. Quantification of Ca Deposition
2.5. Intracellular Phosphate Measurement
2.6. Quantification of OCN
2.7. Determination of Cell Viability
2.8. Intracellular Zinc Detection
2.9. Quantitative RT-PCR
2.10. Western Blot
2.11. Intracellular ROS Measurement
2.12. Statistical Analysis
3. Results
3.1. PiCa Induces the Mineralization of BMSCs in a Dose-Dependent Manner
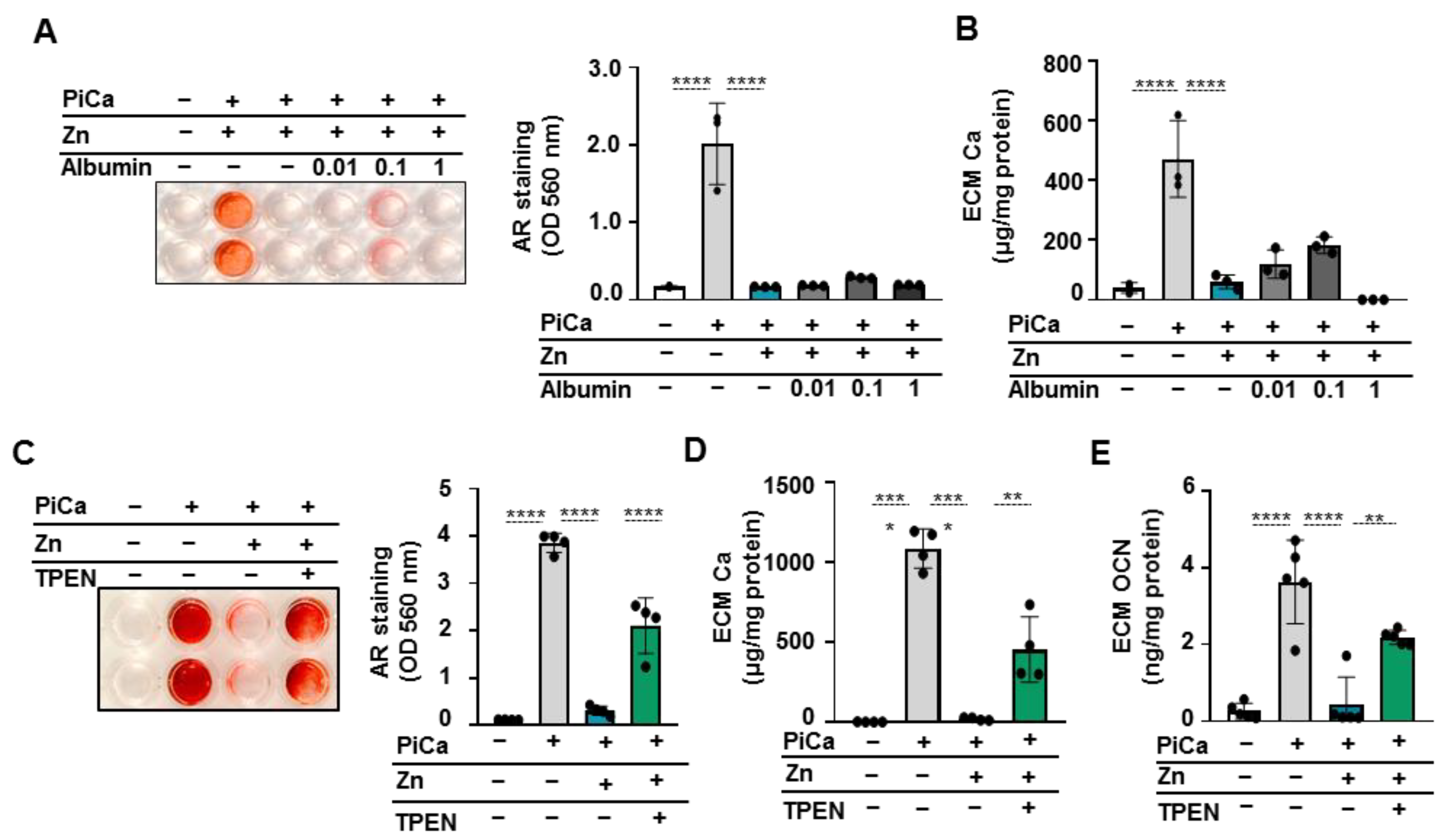
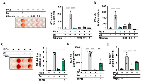
3.2. Zinc Supplementation Inhibits the PiCa-Induced Mineralization of BMSCs in a Dose-Dependent Manner
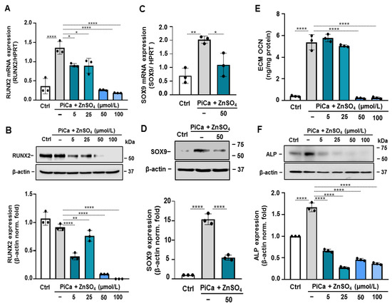
3.3. Zinc Down-Regulates the Expression of RUNX2, SOX9, and Its Downstream Targets ALP and OCN
3.4. Zinc Chelator-TPEN Abrogates the Inhibitory Effect of Zinc in BMSCs
3.5. Zinc Prevents PiCa-Mediated Phosphate Uptake
3.6. Zinc Prevents PiCa-Mediated ROS Production
4. Discussion
5. Conclusions
Author Contributions
Funding
Institutional Review Board Statement
Informed Consent Statement
Data Availability Statement
Conflicts of Interest
Abbreviations
| ALP | Alkaline phosphatase |
| elcsúszott a jobb oldalraAR | Alizarin Red |
| Ca | Calcium |
| Ctrl | Control |
| DMEM | Dulbecco’s modified eagle medium |
| DMSO | Dimethyl sulfoxide |
| BMSCs | Bone marrow-derived mesenchymal stem cells |
| ECM | Extracellular matrix |
| EDTA | Ethylenediamine-tetra acetic acid |
| ELISA | Enzyme-linked immunosorbent assay |
| FBS | Fetal bovine serum |
| MTT | 3-[4,5-Dimethylthiazol-2-yl]-2,5-diphenyl-tetrazolium bromide |
| HBSS | Hank’s balanced salt solution |
| MSCs | Mesenchymal stem cells |
| NAC | N-acetyl cysteine |
| OCN | Osteocalcin |
| OM | Osteogenic medium |
| PBS | Phosphate-buffered saline |
| PFA | Paraformaldehyde |
| Pi | Inorganic phosphate |
| RANKL | Receptor activator of nuclear factor-kappa B ligand |
| ROS | Reactive oxygen species |
| Runx2 | Runt-related transcription factor 2 |
| SOX9 | SRY-box-containing gene 9 |
| TPEN | N, N, N, N’-tetrakis (2-pyridinylmethyl)-1, 2-ethylenediamine |
| VSMCs | Vascular smooth muscle cells |
References
- MacDonald, R.S. The Role of Zinc in Growth and Cell Proliferation. J. Nutr. 2000, 130, 1500S–1508S. [Google Scholar] [CrossRef] [PubMed]
- Hie, M.; Tsukamoto, I. Administration of Zinc Inhibits Osteoclastogenesis through the Suppression of RANK Expression in Bone. Eur. J. Pharmacol. 2011, 668, 140–146. [Google Scholar] [CrossRef] [PubMed]
- Harada, S.; Rodan, G.A. Control of Osteoblast Function and Regulation of Bone Mass. Nature 2003, 423, 349–355. [Google Scholar] [CrossRef] [PubMed]
- Delany, A.M.; Amling, M.; Priemel, M.; Howe, C.; Baron, R.; Canalis, E. Osteopenia and Decreased Bone Formation in Osteonectin-Deficient Mice. J. Clin. Investig. 2000, 105, 915–923. [Google Scholar] [CrossRef]
- Wastney, M.E.; McDonald, C.M.; King, J.C. A Dynamic Model for Predicting Growth in Zinc-Deficient Stunted Infants given Supplemental Zinc. Am. J. Clin. Nutr. 2018, 107, 808–816. [Google Scholar] [CrossRef]
- Rossi, L.; Migliaccio, S.; Corsi, A.; Marzia, M.; Bianco, P.; Teti, A.; Gambelli, L.; Cianfarani, S.; Paoletti, F.; Branca, F. Reduced Growth and Skeletal Changes in Zinc-Deficient Growing Rats Are Due to Impaired Growth Plate Activity and Inanition. J. Nutr. 2001, 131, 1142–1146. [Google Scholar] [CrossRef]
- Imdad, A.; Rogner, J.; Sherwani, R.N.; Sidhu, J.; Regan, A.; Haykal, M.R.; Tsistinas, O.; Smith, A.; Chan, X.H.S.; Mayo-Wilson, E.; et al. Zinc Supplementation for Preventing Mortality, Morbidity, and Growth Failure in Children Aged 6 Months to 12 Years. Cochrane Database Syst. Rev. 2023, 2023, CD009384. [Google Scholar] [CrossRef]
- Devine, A.; Rosen, C.; Mohan, S.; Baylink, D.; Prince, R.L. Effects of Zinc and Other Nutritional Factors on Insulin-like Growth Factor I and Insulin-like Growth Factor Binding Proteins in Postmenopausal Women. Am. J. Clin. Nutr. 1998, 68, 200–206. [Google Scholar] [CrossRef]
- Hyun, T.H.; Barrett-Connor, E.; Milne, D.B. Zinc Intakes and Plasma Concentrations in Men with Osteoporosis: The Rancho Bernardo Study. Am. J. Clin. Nutr. 2004, 80, 715–721. [Google Scholar] [CrossRef]
- Yamaguchi, M. Role of Nutritional Zinc in the Prevention of Osteoporosis. Mol. Cell. Biochem. 2010, 338, 241–254. [Google Scholar] [CrossRef]
- Chen, X.; Wang, Z.; Duan, N.; Zhu, G.; Schwarz, E.M.; Xie, C. Osteoblast-Osteoclast Interactions. Connect. Tissue Res. 2018, 59, 99–107. [Google Scholar] [CrossRef] [PubMed]
- Fang, F.; Yang, J.; Wang, J.; Li, T.; Wang, E.; Zhang, D.; Liu, X.; Zhou, C. The Role and Applications of Extracellular Vesicles in Osteoporosis. Bone Res. 2024, 12, 4. [Google Scholar] [CrossRef] [PubMed]
- Liu, H.; Xia, X.; Li, B. Mesenchymal Stem Cell Aging: Mechanisms and Influences on Skeletal and Non-Skeletal Tissues. Exp. Biol. Med. 2015, 240, 1099–1106. [Google Scholar] [CrossRef] [PubMed]
- Vacanti, V.; Kong, E.; Suzuki, G.; Sato, K.; Canty, J.M.; Lee, T. Phenotypic Changes of Adult Porcine Mesenchymal Stem Cells Induced by Prolonged Passaging in Culture. J. Cell. Physiol. 2005, 205, 194–201. [Google Scholar] [CrossRef] [PubMed]
- Alcantara, E.H.; Lomeda, R.-A.R.; Feldmann, J.; Nixon, G.F.; Beattie, J.H.; Kwun, I.-S. Zinc Deprivation Inhibits Extracellular Matrix Calcification Through Decreased Synthesis of Matrix Proteins in Osteoblasts. Mol. Nutr. Food Res. 2011, 55, 1552–1560. [Google Scholar] [CrossRef]
- Kwun, I.-S.; Cho, Y.-E.; Lomeda, R.-A.R.; Shin, H.-I.; Choi, J.-Y.; Kang, Y.-H.; Beattie, J.H. Zinc Deficiency Suppresses Matrix Mineralization and Retards Osteogenesis Transiently with Catch-up Possibly through Runx 2 Modulation. Bone 2010, 46, 732–741. [Google Scholar] [CrossRef]
- Park, K.H.; Park, B.; Yoon, D.S.; Kwon, S.-H.; Shin, D.M.; Lee, J.W.; Lee, H.G.; Shim, J.-H.; Park, J.H.; Lee, J.M. Zinc Inhibits Osteoclast Differentiation by Suppression of Ca2+-Calcineurin-NFATc1 Signaling Pathway. Cell Commun. Signal. CCS 2013, 11, 74. [Google Scholar] [CrossRef]
- Moonga, B.S.; Dempster, D.W. Zinc Is a Potent Inhibitor of Osteoclastic Bone Resorption in Vitro. J. Bone Miner. Res. Off. J. Am. Soc. Bone Miner. Res. 1995, 10, 453–457. [Google Scholar] [CrossRef]
- Park, K.H.; Choi, Y.; Yoon, D.S.; Lee, K.-M.; Kim, D.; Lee, J.W. Zinc Promotes Osteoblast Differentiation in Human Mesenchymal Stem Cells Via Activation of the cAMP-PKA-CREB Signaling Pathway. Stem Cells Dev. 2018, 27, 1125–1135. [Google Scholar] [CrossRef]
- Voelkl, J.; Tuffaha, R.; Luong, T.T.D.; Zickler, D.; Masyout, J.; Feger, M.; Verheyen, N.; Blaschke, F.; Kuro-O, M.; Tomaschitz, A.; et al. Zinc Inhibits Phosphate-Induced Vascular Calcification through TNFAIP3-Mediated Suppression of NF-κB. J. Am. Soc. Nephrol. JASN 2018, 29, 1636–1648. [Google Scholar] [CrossRef]
- Nagy, A.; Pethő, D.; Gáll, T.; Zavaczki, E.; Nyitrai, M.; Posta, J.; Zarjou, A.; Agarwal, A.; Balla, G.; Balla, J. Zinc Inhibits HIF-Prolyl Hydroxylase Inhibitor-Aggravated VSMC Calcification Induced by High Phosphate. Front. Physiol. 2019, 10, 1584. [Google Scholar] [CrossRef] [PubMed]
- Shin, M.-Y.; Kwun, I.-S. Role of zinc for calcification inhibitor protein in vascular smooth muscle cell plaque formation. J. Nutr. Health 2016, 49, 59–62. [Google Scholar] [CrossRef]
- Jono, S.; McKee, M.D.; Murry, C.E.; Shioi, A.; Nishizawa, Y.; Mori, K.; Morii, H.; Giachelli, C.M. Phosphate Regulation of Vascular Smooth Muscle Cell Calcification. Circ. Res. 2000, 87, E10–E17. [Google Scholar] [CrossRef] [PubMed]
- Handing, K.B.; Shabalin, I.G.; Kassaar, O.; Khazaipoul, S.; Blindauer, C.A.; Stewart, A.J.; Chruszcz, M.; Minor, W. Circulatory Zinc Transport Is Controlled by Distinct Interdomain Sites on Mammalian Albumins. Chem. Sci. 2016, 7, 6635–6648. [Google Scholar] [CrossRef] [PubMed]
- Chen, Z.; Gordillo-Martinez, F.; Jiang, L.; He, P.; Hong, W.; Wei, X.; Staines, K.A.; Macrae, V.E.; Zhang, C.; Yu, D.; et al. Zinc Ameliorates Human Aortic Valve Calcification through GPR39 Mediated ERK1/2 Signalling Pathway. Cardiovasc. Res. 2021, 117, 820–835. [Google Scholar] [CrossRef]
- Vervloet, M.G.; van Ballegooijen, A.J. Prevention and Treatment of Hyperphosphatemia in Chronic Kidney Disease. Kidney Int. 2018, 93, 1060–1072. [Google Scholar] [CrossRef]
- Mahmoudi-Nejad, S.; Ahmadi, S.; Hassan-Nejhad, M.; Azimi, M.; Dadvand, H.; Bagheri, M. Zinc Supplementation Reduces ROS Production and Prevents MDMA-Induced Apoptosis in TM3 Leydig Cells via the Inhibition of Pro-Apoptotic Proteins. In Biological Trace Element Research; Springer: Berlin/Heidelberg, Germany, 2024. [Google Scholar] [CrossRef]
- Shin, M.-Y.; Kwun, I.-S. Phosphate-Induced Rat Vascular Smooth Muscle Cell Calcification and the Implication of Zinc Deficiency in A7r5 Cell Viability. Prev. Nutr. Food Sci. 2013, 18, 92–97. [Google Scholar] [CrossRef]
- Shin, M.-Y.; Kwun, I.-S. Zinc Restored the Decreased Vascular Smooth Muscle Cell Viability under Atherosclerotic Calcification Conditions. Prev. Nutr. Food Sci. 2014, 19, 363–366. [Google Scholar] [CrossRef]
- Henze, L.A.; Estepa, M.; Pieske, B.; Lang, F.; Eckardt, K.-U.; Alesutan, I.; Voelkl, J. Zinc Ameliorates the Osteogenic Effects of High Glucose in Vascular Smooth Muscle Cells. Cells 2021, 10, 3083. [Google Scholar] [CrossRef]
- Friedenstein, A.J.; Chailakhyan, R.K.; Gerasimov, U.V. Bone Marrow Osteogenic Stem Cells: In Vitro Cultivation and Transplantation in Diffusion Chambers. Cell Tissue Kinet. 1987, 20, 263–272. [Google Scholar] [CrossRef]
- Oryan, A.; Bigham-Sadegh, A.; Abbasi-Teshnizi, F. Effects of Osteogenic Medium on Healing of the Experimental Critical Bone Defect in a Rabbit Model. Bone 2014, 63, 53–60. [Google Scholar] [CrossRef] [PubMed]
- Okamoto, T.; Aoyama, T.; Nakayama, T.; Nakamata, T.; Hosaka, T.; Nishijo, K.; Nakamura, T.; Kiyono, T.; Toguchida, J. Clonal Heterogeneity in Differentiation Potential of Immortalized Human Mesenchymal Stem Cells. Biochem. Biophys. Res. Commun. 2002, 295, 354–361. [Google Scholar] [CrossRef] [PubMed]
- Shanahan, C.M.; Crouthamel, M.H.; Kapustin, A.; Giachelli, C.M. Arterial Calcification in Chronic Kidney Disease: Key Roles for Calcium and Phosphate. Circ. Res. 2011, 109, 697–711. [Google Scholar] [CrossRef] [PubMed]
- Shiota, J.; Tagawa, H.; Izumi, N.; Higashikawa, S.; Kasahara, H. Effect of Zinc Supplementation on Bone Formation in Hemodialysis Patients with Normal or Low Turnover Bone. Ren. Fail. 2015, 37, 57–60. [Google Scholar] [CrossRef] [PubMed]
- Seo, H.-J.; Cho, Y.-E.; Kim, T.; Shin, H.-I.; Kwun, I.-S. Zinc May Increase Bone Formation through Stimulating Cell Proliferation, Alkaline Phosphatase Activity and Collagen Synthesis in Osteoblastic MC3T3-E1 Cells. Nutr. Res. Pract. 2010, 4, 356–361. [Google Scholar] [CrossRef]
- Ganguly, P.; El-Jawhari, J.J.; Giannoudis, P.V.; Burska, A.N.; Ponchel, F.; Jones, E.A. Age-Related Changes in Bone Marrow Mesenchymal Stromal Cells: A Potential Impact on Osteoporosis and Osteoarthritis Development. Cell Transplant. 2017, 26, 1520–1529. [Google Scholar] [CrossRef]
- Zarjou, A.; Jeney, V.; Arosio, P.; Poli, M.; Antal-Szalmás, P.; Agarwal, A.; Balla, G.; Balla, J. Ferritin Prevents Calcification and Osteoblastic Differentiation of Vascular Smooth Muscle Cells. J. Am. Soc. Nephrol. JASN 2009, 20, 1254–1263. [Google Scholar] [CrossRef]
- Balogh, E.; Tolnai, E.; Nagy, B.; Nagy, B.; Balla, G.; Balla, J.; Jeney, V. Iron Overload Inhibits Osteogenic Commitment and Differentiation of Mesenchymal Stem Cells via the Induction of Ferritin. Biochim. Biophys. Acta BBA Mol. Basis Dis. 2016, 1862, 1640–1649. [Google Scholar] [CrossRef]
- Komori, T. Regulation of Osteoblast Differentiation by Transcription Factors. J. Cell. Biochem. 2006, 99, 1233–1239. [Google Scholar] [CrossRef]
- Adhami, M.D.; Rashid, H.; Chen, H.; Clarke, J.C.; Yang, Y.; Javed, A. Loss of Runx2 in Committed Osteoblasts Impairs Postnatal Skeletogenesis. J. Bone Miner. Res. Off. J. Am. Soc. Bone Miner. Res. 2015, 30, 71–82. [Google Scholar] [CrossRef]
- Liu, W.; Toyosawa, S.; Furuichi, T.; Kanatani, N.; Yoshida, C.; Liu, Y.; Himeno, M.; Narai, S.; Yamaguchi, A.; Komori, T. Overexpression of Cbfa1 in Osteoblasts Inhibits Osteoblast Maturation and Causes Osteopenia with Multiple Fractures. J. Cell Biol. 2001, 155, 157–166. [Google Scholar] [CrossRef] [PubMed]
- Hambidge, K.M.; Miller, L.V.; Westcott, J.E.; Sheng, X.; Krebs, N.F. Zinc Bioavailability and Homeostasis. Am. J. Clin. Nutr. 2010, 91, 1478S–1483S. [Google Scholar] [CrossRef] [PubMed]
- Paul, S.; Prashant, A.; Chaitra, T.R.; Suma, M.N.; Vishwanath, P.; Devaki, R.N. The Micronutrient Levels in the Third Trimester of Pregnancy and Assessment of the Neonatal Outcome: A Pilot Study. J. Clin. Diagn. Res. JCDR 2013, 7, 1572–1575. [Google Scholar] [CrossRef] [PubMed]
- Li, X.; Yang, H.-Y.; Giachelli, C.M. Role of the Sodium-Dependent Phosphate Cotransporter, Pit-1, in Vascular Smooth Muscle Cell Calcification. Circ. Res. 2006, 98, 905–912. [Google Scholar] [CrossRef] [PubMed]
- Atashi, F.; Modarressi, A.; Pepper, M.S. The Role of Reactive Oxygen Species in Mesenchymal Stem Cell Adipogenic and Osteogenic Differentiation: A Review. Stem Cells Dev. 2015, 24, 1150–1163. [Google Scholar] [CrossRef]
- Mody, N.; Parhami, F.; Sarafian, T.A.; Demer, L.L. Oxidative Stress Modulates Osteoblastic Differentiation of Vascular and Bone Cells. Free Radic. Biol. Med. 2001, 31, 509–519. [Google Scholar] [CrossRef]
- Choi, S.; Liu, X.; Pan, Z. Zinc Deficiency and Cellular Oxidative Stress: Prognostic Implications in Cardiovascular Diseases. Acta Pharmacol. Sin. 2018, 39, 1120–1132. [Google Scholar] [CrossRef]







Disclaimer/Publisher’s Note: The statements, opinions and data contained in all publications are solely those of the individual author(s) and contributor(s) and not of MDPI and/or the editor(s). MDPI and/or the editor(s) disclaim responsibility for any injury to people or property resulting from any ideas, methods, instructions or products referred to in the content. |
© 2024 by the authors. Licensee MDPI, Basel, Switzerland. This article is an open access article distributed under the terms and conditions of the Creative Commons Attribution (CC BY) license (https://creativecommons.org/licenses/by/4.0/).
Share and Cite
Balogh, E.; Tóth, A.; Csiki, D.M.; Jeney, V. Zinc Ameliorates High Pi and Ca-Mediated Osteogenic Differentiation of Mesenchymal Stem Cells. Nutrients 2024, 16, 4012. https://doi.org/10.3390/nu16234012
Balogh E, Tóth A, Csiki DM, Jeney V. Zinc Ameliorates High Pi and Ca-Mediated Osteogenic Differentiation of Mesenchymal Stem Cells. Nutrients. 2024; 16(23):4012. https://doi.org/10.3390/nu16234012
Chicago/Turabian StyleBalogh, Enikő, Andrea Tóth, Dávid Máté Csiki, and Viktória Jeney. 2024. "Zinc Ameliorates High Pi and Ca-Mediated Osteogenic Differentiation of Mesenchymal Stem Cells" Nutrients 16, no. 23: 4012. https://doi.org/10.3390/nu16234012
APA StyleBalogh, E., Tóth, A., Csiki, D. M., & Jeney, V. (2024). Zinc Ameliorates High Pi and Ca-Mediated Osteogenic Differentiation of Mesenchymal Stem Cells. Nutrients, 16(23), 4012. https://doi.org/10.3390/nu16234012

