Are Maternal Dietary Patterns During Pregnancy Associated with the Risk of Gestational Diabetes Mellitus? A Systematic Review of Observational Studies
Abstract
1. Introduction
2. Materials and Methods
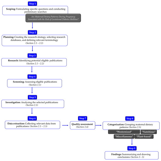
2.1. Research Strategy
2.2. Inclusion and Exclusion Criteria
2.3. Data Extraction
- Study details, including author names, year of publication, and study design.
- Population details such as the total number of participants, the percentage (%) of GDM cases, and the location of participant recruitment.
- Details on exposure assessment, including the dietary assessment method, the period (gestational week—trimester) over which it was assessed, and the statistical analysis used to extract dietary patterns.
- Information on outcome assessment detailing the method used for GDM screening and the diagnostic criteria.
- Results, including the dietary patterns identified, the associations between these patterns and GDM, and any covariates or confounding factors considered.
2.4. Quality Assessment
2.5. Categorization of Maternal Dietary Patterns
- “Westernized”: This umbrella term encompasses dietary patterns designated as “Western”, “Μeat-based”, “Sweet foods”, “Processed”, “Junk”, etc. The commonality among these patterns lies in their promotion of energy-dense, nutrient-poor foods [14,16]. Consistent with definitions and descriptions found in previous research [14,28], these dietary patterns are characterized by the excessive intake of refined cereals, red and processed meat, fast foods, sweets, beverages, and other energy-dense foods and limited consumption of fruits, vegetables, whole grains, and nuts. These foods are typically rich in total and saturated fat and have an elevated glycaemic index, contributing to an unbalanced dietary profile [14,16,29,36].
- “Plant-based”: A general term that refers to dietary habits focusing on primarily consuming vegetables, fruits, and other plant-origin foods, such as cereals and pulses, while reducing meat consumption and other animal-based products [37]. These food groups are essential sources of fibre, vitamins, minerals, and phytochemical compounds [29,35,37].
- “Nutritious”: This is also an umbrella term for “Nutritious”, “Prudent”, “Health-conscious”, and other dietary patterns that share several key characteristics focused on promoting overall health [28,29]. These dietary patterns are defined by high consumption of whole-grain cereals, fruits, vegetables, white meat, and fish. Given that dairy products are essential for meeting increased maternal calcium requirements during pregnancy [35], we also incorporated patterns characterized by a high intake of either low- or full-fat dairy products. Furthermore, these patterns prioritize balanced nutrition, ensuring the adequate intake of fibre, vital micronutrients, and bioactive compounds and the low consumption of added sugars and total fat [38,39,40].
- “Miscellaneous”: These patterns feature a unique combination of specific food items—i.e., the inclusion of energy-dense, nutrient-poor foods alongside more traditional nutrient-rich staples—reflecting a blend of conventional and contemporary dietary choices shaped by the influences of westernization/globalization, cultural heritage, socioeconomic status, and individual preferences [41]. For example, red meat and junk food are combined with fruits, vegetables, poultry or fish, and traditional cereal-based products [42]. Thus, although systematically identified in nutritional research [41,42,43], these dietary patterns could not strictly fit into one of the previously defined categories, forming a diverse and heterogeneous group collectively referred to as “miscellaneous”.
2.6. Analysis of Stratified Data
3. Results
3.1. Study Selection
3.2. Study Characteristics
3.3. Quality Assessment
3.4. Potential Associations Between Maternal Dietary Patterns and GDM
- ✓
- Westernized Dietary Patterns
- ✓
- Nutritious Dietary Patterns
- ✓
- Plant-based Dietary Patterns
- ✓
- Miscellaneous Dietary Patterns
3.5. Analysis of Stratified Data
3.6. Region-Specific Analysis: The Case of China
4. Discussion
4.1. General Commentary
4.2. Exploring the Underlying Causes for the Observed Lack of Associations Between Maternal A-Posteriori Dietary Patterns and GDM
4.3. Potential Strengths and Limitations
5. Conclusions
Supplementary Materials
Author Contributions
Funding
Data Availability Statement
Conflicts of Interest
References
- Ma, G.; Xu, Y.; Li, H.; Zeng, Y.; Wang, X.; Shan, S.; Xiong, J.; Cheng, G. Dietary Factors and Gestational Diabetes Mellitus: An Umbrella Review. Trends Food Sci. Technol. 2023, 138, 229–237. [Google Scholar] [CrossRef]
- Alejandro, E.U.; Mamerto, T.P.; Chung, G.; Villavieja, A.; Gaus, N.L.; Morgan, E.; Pineda-Cortel, M.R.B. Gestational Diabetes Mellitus: A Harbinger of the Vicious Cycle of Diabetes. Int. J. Mol. Sci. 2020, 21, 5003. [Google Scholar] [CrossRef] [PubMed]
- Lizárraga, D.; Gómez-Gil, B.; García-Gasca, T.; Ávalos-Soriano, A.; Casarini, L.; Salazar-Oroz, A.; García-Gasca, A. Gestational Diabetes Mellitus: Genetic Factors, Epigenetic Alterations, and Microbial Composition. Acta Diabetol. 2023, 61, 1–17. [Google Scholar] [CrossRef]
- Plows, J.; Stanley, J.; Baker, P.; Reynolds, C.; Vickers, M. The Pathophysiology of Gestational Diabetes Mellitus. Int. J. Mol. Sci. 2018, 19, 3342. [Google Scholar] [CrossRef]
- Tossetta, G.; Fantone, S.; Gesuita, R.; Di Renzo, G.C.; Meyyazhagan, A.; Tersigni, C.; Scambia, G.; Di Simone, N.; Marzioni, D. HtrA1 in Gestational Diabetes Mellitus: A Possible Biomarker? Diagnostics 2022, 12, 2705. [Google Scholar] [CrossRef]
- International Diabetes Federation. IDF Diabetes Atlas, 10th ed.; Brussels International Diabetes Federation: Brussels, Belgium, 2021; ISBN 9782930229812. [Google Scholar]
- Zuccolotto, D.C.C.; Crivellenti, L.C.; Franco, L.J.; Sarotelli, D.S. Dietary Patterns of Pregnant Women, Maternal Excessive Body Weight and Gestational Diabetes. Rev. De Saúde Pública 2019, 53, 52. [Google Scholar] [CrossRef]
- Chen, Q.; Wu, W.; Yang, H.; Zhang, P.; Feng, Y.; Wang, K.; Wang, Y.; Wang, S.; Zhang, Y. A Vegetable Dietary Pattern Is Associated with Lowered Risk of Gestational Diabetes Mellitus in Chinese Women. Diabetes Metab. J. 2020, 44, 887–896. [Google Scholar] [CrossRef]
- Eletri, L.; Mitanchez, D. How Do the Different Types of Maternal Diabetes during Pregnancy Influence Offspring Outcomes? Nutrients 2022, 14, 3870. [Google Scholar] [CrossRef]
- Moon, J.H.; Jang, H.C. Gestational Diabetes Mellitus: Diagnostic Approaches and Maternal-Offspring Complications. Diabetes Metab. J. 2022, 46, 3–14. [Google Scholar] [CrossRef]
- Tranidou, A.; Dagklis, T.; Magriplis, E.; Apostolopoulou, A.; Tsakiridis, I.; Chroni, V.; Tsekitsidi, E.; Kalaitzopoulou, I.; Pazaras, N.; Chourdakis, M. Pre-Pregnancy Adherence to Mediterranean Diet and Risk of Gestational Diabetes Mellitus: A Prospective Cohort Study in Greece. Nutrients 2023, 15, 848. [Google Scholar] [CrossRef]
- Perugini, J.; Mercurio, E.D.; Tossetta, G.; Severi, I.; Monaco, F.; Reguzzoni, M.; Tomasetti, M.; Dani, C.; Cinti, S.; Giordano, A. Biological Effects of Ciliary Neurotrophic Factor on HMADS Adipocytes. Front. Endocrinol. 2019, 10, 768. [Google Scholar] [CrossRef] [PubMed]
- Parrettini, S.; Caroli, A.; Torlone, E. Nutrition and Metabolic Adaptations in Physiological and Complicated Pregnancy: Focus on Obesity and Gestational Diabetes. Front. Endocrinol. 2020, 11, 611929. [Google Scholar] [CrossRef] [PubMed]
- Quan, W.; Zeng, M.; Jiao, Y.; Li, Y.; Xue, C.; Liu, G.; Wang, Z.; Qin, F.; He, Z.; Chen, J. Western Dietary Patterns, Foods, and Risk of Gestational Diabetes Mellitus: A Systematic Review and Meta-Analysis of Prospective Cohort Studies. Adv. Nutr. 2021, 12, 1353–1364. [Google Scholar] [CrossRef] [PubMed]
- Schoenaker, D.A.J.M.; Mishra, G.D.; Callaway, L.K.; Soedamah-Muthu, S.S. The Role of Energy, Nutrients, Foods, and Dietary Patterns in the Development of Gestational Diabetes Mellitus: A Systematic Review of Observational Studies. Diabetes Care 2015, 39, 16–23. [Google Scholar] [CrossRef]
- Paula, W.O.; Patriota, E.S.O.; Gonçalves, V.S.S.; Pizato, N. Maternal Consumption of Ultra-Processed Foods-Rich Diet and Perinatal Outcomes: A Systematic Review and Meta-Analysis. Nutrients 2022, 14, 3242. [Google Scholar] [CrossRef]
- Rasmussen, L.; Poulsen, C.W.; Kampmann, U.; Smedegaard, S.B.; Ovesen, P.G.; Fuglsang, J. Diet and Healthy Lifestyle in the Management of Gestational Diabetes Mellitus. Nutrients 2020, 12, 3050. [Google Scholar] [CrossRef]
- Liao, Y.-P.; Zheng, Q.-X.; Jiang, X.-M.; Chen, X.-Q.; Gao, X.-X.; Pan, Y.-Q. Fruit, Vegetable, and Fruit Juice Consumption and Risk of Gestational Diabetes Mellitus: A Systematic Review and Meta-Analysis. Nutr. J. 2023, 22, 27. [Google Scholar] [CrossRef]
- Borges, C.A.; Rinaldi, A.E.; Conde, W.L.; Mainardi, G.M.; Behar, D.; Slater, B. Dietary patterns: A literature review of the methodological characteristics of the main step of the multivariate analyzes. Rev. Bras. Epidemiol. 2015, 18, 837–857. [Google Scholar] [CrossRef]
- Zhao, J.; Li, Z.; Gao, Q.; Zhao, H.; Chen, S.; Huang, L.; Wang, W.; Wang, T. A Review of Statistical Methods for Dietary Pattern Analysis. Nutr. J. 2021, 20, 37. [Google Scholar] [CrossRef]
- Wingrove, K.; Lawrence, M.A.; McNaughton, S.A. A Systematic Review of the Methods Used to Assess and Report Dietary Patterns. Front. Nutr. 2022, 9, 892351. [Google Scholar] [CrossRef]
- Flynn, A.C.; Seed, P.T.; Patel, N.; Barr, S.; Bell, R.; Briley, A.L.; Godfrey, K.M.; Nelson, S.M.; Oteng-Ntim, E.; Robinson, S.M.; et al. Dietary Patterns in Obese Pregnant Women; Influence of a Behavioral Intervention of Diet and Physical Activity in the UPBEAT Randomized Controlled Trial. Int. J. Behav. Nutr. Phys. Act. 2016, 13, 124. [Google Scholar] [CrossRef] [PubMed]
- Du, H.Y.; Jiang, H.; Karmin, O.; Chen, B.; Xu, L.J.; Liu, S.P.; Yi, J.P.; He, G.S.; Qian, X. Association of Dietary Pattern during Pregnancy and Gestational Diabetes Mellitus: A Prospective Cohort Study in Northern China. Biomed. Environ. Sci. BES 2017, 30, 887–897. [Google Scholar] [CrossRef] [PubMed]
- Hajianfar, H.; Esmaillzadeh, A.; Feizi, A.; Shahshahan, Z.; Azadbakht, L. The Association between Major Dietary Patterns and Pregnancy-Related Complications. Arch. Iran Med. 2018, 21, 443–451. [Google Scholar]
- Shin, D.; Lee, K.; Song, W. Dietary Patterns during Pregnancy Are Associated with Risk of Gestational Diabetes Mellitus. Nutrients 2015, 7, 9369–9382. [Google Scholar] [CrossRef]
- Lawrence, R.L.; Wall, C.R.; Bloomfield, F.H. Dietary Patterns and Dietary Adaptations in Women with and without Gestational Diabetes: Evidence from the Growing up in New Zealand Study. Nutrients 2020, 12, 227. [Google Scholar] [CrossRef]
- Kibret, K.T.; Chojenta, C.; Gresham, E.; Tegegne, T.K.; Loxton, D. Maternal Dietary Patterns and Risk of Adverse Pregnancy (Hypertensive Disorders of Pregnancy and Gestational Diabetes Mellitus) and Birth (Preterm Birth and Low Birth Weight) Outcomes: A Systematic Review and Meta-Analysis. Public Health Nutr. 2018, 22, 506–520. [Google Scholar] [CrossRef]
- Hassani Zadeh, S.; Boffetta, P.; Hosseinzadeh, M. Dietary Patterns and Risk of Gestational Diabetes Mellitus: A Systematic Review and Meta-Analysis of Cohort Studies. Clin. Nutr. ESPEN 2020, 36, 1–9. [Google Scholar] [CrossRef]
- Haghighatdoost, F.; Riahi, R.; Safari, S.; Heidari, Z. Dose–Response Association between Dietary Patterns and Gestational Diabetes Mellitus Risk: A Systematic Review and Meta-Analysis of Observational Studies. Food Sci. Nutr. 2022, 11, 57–92. [Google Scholar] [CrossRef]
- McNaughton, S. Dietary Patterns. In Present Knowledge in Nutrition; Marriott, B., Birt, D., Stallings, V., Yates, A., Eds.; Academic Press: Cambridge, MA, USA, 2020; pp. 235–248. [Google Scholar]
- The PRISMA 2020 Statement. Available online: https://www.prisma-statement.org/ (accessed on 20 May 2022).
- Wells, G.; Shea, B.; O’Connell, D.; Peterson, J.; Welch, V.; Losos, M.; Tugwell, P. The Newcastle-Ottawa Scale (NOS) for Assessing the Quality of Nonrandomised Studies in Meta-Analyses. Available online: https://www.ohri.ca/programs/clinical_epidemiology/oxford.asp (accessed on 14 February 2023).
- Herzog, R.; Álvarez-Pasquin, M.J.; Díaz, C.; Del Barrio, J.L.; Estrada, J.M.; Gil, Á. Are Healthcare Workers’ Intentions to Vaccinate Related to Their Knowledge, Beliefs and Attitudes? A Systematic Review. BMC Public Health 2013, 13, 154. [Google Scholar] [CrossRef]
- Modesti, P.A.; Reboldi, G.; Cappuccio, F.P.; Agyemang, C.; Remuzzi, G.; Rapi, S.; Perruolo, E.; Parati, G. Panethnic Differences in Blood Pressure in Europe: A Systematic Review and Meta-Analysis. PLoS ONE 2016, 11, e0147601. [Google Scholar] [CrossRef]
- Eckl, M.R.; Brouwer-Brolsma, E.M.; Küpers, L.K. Maternal Adherence to the Mediterranean Diet during Pregnancy: A Review of Commonly Used a Priori Indexes. Nutrients 2021, 13, 582. [Google Scholar] [CrossRef] [PubMed]
- Rossi, P.H.S.; Barbalho, S.M.; Oshiiwa, M.; Sampaio, A.A.J. Glycemic Index of Foods: A Review. Pubsaúde 2020, 4, a072. [Google Scholar] [CrossRef]
- Zhu, Y.; Zheng, Q.; Huang, L.; Jiang, X.; Gao, X.; Li, J.; Liu, R. The Effects of Plant-Based Dietary Patterns on the Risk of Developing Gestational Diabetes Mellitus: A Systematic Review and Meta-Analysis. PLoS ONE 2023, 18, e0291732. [Google Scholar] [CrossRef]
- Miller, V.; Mente, A.; Dehghan, M.; Rangarajan, S.; Zhang, X.; Swaminathan, S.; Dagenais, G.; Gupta, R.; Mohan, V.; Lear, S.; et al. Fruit, Vegetable, and Legume Intake, and Cardiovascular Disease and Deaths in 18 Countries (PURE): A Prospective Cohort Study. Lancet 2017, 390, 2037–2049. [Google Scholar] [CrossRef]
- Jayedi, A.; Soltani, S.; Abdolshahi, A.; Shab-Bidar, S. Healthy and Unhealthy Dietary Patterns and the Risk of Chronic Disease: An Umbrella Review of Meta-Analyses of Prospective Cohort Studies. Br. J. Nutr. 2020, 124, 1133–1144. [Google Scholar] [CrossRef]
- Koutras, Y.; Chrysostomou, S.; Poulimeneas, D.; Yannakoulia, M. Examining the Associations between a Posteriori Dietary Patterns and Obesity Indexes: Systematic Review of Observational Studies. Nutr. Health 2021, 28, 026010602110209. [Google Scholar] [CrossRef]
- Hu, F.B. Dietary Pattern Analysis: A New Direction in Nutritional Epidemiology. Curr. Opin. Lipidol. 2002, 13, 3–9. [Google Scholar] [CrossRef]
- You, Z.; Shan, L.; Cheng, S.; Xia, Y.; Zhao, Y.; Zhang, H.; Zhao, Z. Dietary Intake Patterns during Pregnancy and Excessive Gestational Weight Gain: A Systematic Review and Meta-Analysis. Food Funct. 2023, 14, 5910–5920. [Google Scholar] [CrossRef]
- Abdollahi, S.; Soltani, S.; de Souza, R.J.; Forbes, S.C.; Toupchian, O.; Salehi-Abargouei, A. Associations between Maternal Dietary Patterns and Perinatal Outcomes: A Systematic Review and Meta-Analysis of Cohort Studies. Adv. Nutr. 2021, 12, 1332–1352. [Google Scholar] [CrossRef]
- Radesky, J.S.; Oken, E.; Rifas-Shiman, S.L.; Kleinman, K.P.; Rich-Edwards, J.W.; Gillman, M.W. Diet during Early Pregnancy and Development of Gestational Diabetes. Paediatr. Perinat. Epidemiol. 2007, 22, 47–59. [Google Scholar] [CrossRef]
- He, J.-R.; Yuan, M.-Y.; Chen, N.-N.; Lu, J.-H.; Hu, C.-Y.; Mai, W.-B.; Zhang, R.-F.; Pan, Y.-H.; Qiu, L.; Wu, Y.-F.; et al. Maternal Dietary Patterns and Gestational Diabetes Mellitus: A Large Prospective Cohort Study in China. Br. J. Nutr. 2015, 113, 1292–1300. [Google Scholar] [CrossRef] [PubMed]
- Tryggvadottir, E.A.; Medek, H.; Birgisdottir, B.E.; Geirsson, R.T.; Gunnarsdottir, I. Association between Healthy Maternal Dietary Pattern and Risk for Gestational Diabetes Mellitus. Eur. J. Clin. Nutr. 2015, 70, 237–242. [Google Scholar] [CrossRef] [PubMed]
- Nascimento, G.R.; Alves, L.V.; Leal Fonseca, C.; Natal Figueiroa, J.; Alves, J.G. Dietary patterns and gestational diabetes mellitus in a low income pregnant women population in Brazila cohort study. Arch. Latinoam. De Nutr. 2016, 66, 301–308. [Google Scholar]
- Mak, J.K.L.; Pham, N.M.; Lee, A.H.; Tang, L.; Pan, X.-F.; Binns, C.W.; Sun, X. Dietary Patterns during Pregnancy and Risk of Gestational Diabetes: A Prospective Cohort Study in Western China. Nutr. J. 2018, 17, 107. [Google Scholar] [CrossRef]
- Zhou, X.; Chen, R.; Zhong, C.; Wu, J.; Li, X.; Li, Q.; Cui, W.; Yi, N.; Xiao, M.; Yin, H.; et al. Maternal Dietary Pattern Characterised by High Protein and Low Carbohydrate Intake in Pregnancy Is Associated with a Higher Risk of Gestational Diabetes Mellitus in Chinese Women: A Prospective Cohort Study. Br. J. Nutr. 2018, 120, 1045–1055. [Google Scholar] [CrossRef]
- Hu, J.; Oken, E.; Aris, I.; Lin, P.-I.; Ma, Y.; Ding, N.; Gao, M.; Wei, X.; Wen, D. Dietary Patterns during Pregnancy Are Associated with the Risk of Gestational Diabetes Mellitus: Evidence from a Chinese Prospective Birth Cohort Study. Nutrients 2019, 11, 405. [Google Scholar] [CrossRef]
- Yong, H.Y.; Mohd Shariff, Z.; Mohd Yusof, B.-N.; Rejali, Z.; Appannah, G.; Bindels, J.; Tee, Y.Y.S.; van der Beek, E.M. The Association between Dietary Patterns before and in Early Pregnancy and the Risk of Gestational Diabetes Mellitus (GDM): Data from the Malaysian SECOST Cohort. PLoS ONE 2020, 15, e0227246. [Google Scholar] [CrossRef]
- de Seymour, J.V.; Beck, K.L.; Conlon, C.A.; Jones, M.B.; Colombo, J.; Xia, Y.-Y.; Han, T.-L.; Qi, H.-B.; Zhang, H.; Baker, P.N. An Investigation of the Relationship between Dietary Patterns in Early Pregnancy and Maternal/Infant Health Outcomes in a Chinese Cohort. Front. Nutr. 2022, 9, 775557. [Google Scholar] [CrossRef]
- Wang, S.; Liu, H.; Luo, C.; Zhao, R.; Zhou, L.; Huang, S.; Ge, Y.; Cui, N.; Shen, J.; Yang, X.; et al. Association of Maternal Dietary Patterns Derived by Multiple Approaches with Gestational Diabetes Mellitus: A Prospective Cohort Study. Int. J. Food Sci. Nutr. 2023, 74, 487–500. [Google Scholar] [CrossRef]
- de Seymour, J.; Chia, A.; Colega, M.; Jones, B.; McKenzie, E.; Shirong, C.; Godfrey, K.; Kwek, K.; Saw, S.-M.; Conlon, C.; et al. Maternal Dietary Patterns and Gestational Diabetes Mellitus in a Multi-Ethnic Asian Cohort: The GUSTO Study. Nutrients 2016, 8, 574. [Google Scholar] [CrossRef]
- Sartorelli, D.S.; Zuccolotto, D.C.C.; Crivellenti, L.C.; Franco, L.J. Dietary Patterns during Pregnancy Derived by Reduced-Rank Regression and Their Association with Gestational Diabetes Mellitus. Nutrition 2019, 60, 191–196. [Google Scholar] [CrossRef] [PubMed]
- Pajunen, L.; Korkalo, L.; Koivuniemi, E.; Houttu, N.; Pellonperä, O.; Mokkala, K.; Shivappa, N.; Hébert, J.; Vahlberg, T.; Tertti, K.; et al. A Healthy Dietary Pattern with a Low Inflammatory Potential Reduces the Risk of Gestational Diabetes Mellitus. Eur. J. Nutr. 2022, 61, 1477–1490. [Google Scholar] [CrossRef] [PubMed]
- Wu, W.; Tang, N.; Zeng, J.; Jing, J.; Cai, L. Dietary Protein Patterns during Pregnancy Are Associated with Risk of Gestational Diabetes Mellitus in Chinese Pregnant Women. Nutrients 2022, 14, 1623. [Google Scholar] [CrossRef]
- Ebrahimi, S.; Ellery, S.J.; Leech, R.M.; van der Pligt, P.F. Associations between Diet Quality and Dietary Patterns and Gestational Diabetes Mellitus in a Low-Risk Cohort of Pregnant Women in Australia: A Cross-Sectional Study. J. Hum. Nutr. Diet. 2024, 37, 503–513. [Google Scholar] [CrossRef]
- Zareei, S.; Homayounfar, R.; mehdi Naghizadeh, M.; Ehrampoush, E.; Rahimi, M. Dietary Pattern in Pregnancy and Risk of Gestational Diabetes Mellitus (GDM). Diabetes Metab. Syndr. Clin. Res. Rev. 2018, 12, 399–404. [Google Scholar] [CrossRef]
- Roustazadeh, A.; Mir, H.; Jafarirad, S.; Mogharab, F.; Hosseini, S.A.; Abdoli, A.; Erfanian, S. A Dietary Pattern Rich in Fruits and Dairy Products Is Inversely Associated to Gestational Diabetes: A Case-Control Study in Iran. BMC Endocr. Disord. 2021, 21, 41. [Google Scholar] [CrossRef]
- Wahedy, K.; El Bilbeisi, A.H.; Bakry, M. Dietary Patterns and Their Association with Glycemic Control and Risk of Gestational Diabetes Mellitus in Gaza Strip, Palestine: A Case Control Study. Bull. Pharm. Sci. Assiut Univ. 2021, 44, 537–549. [Google Scholar] [CrossRef]
- Liu, Y.; Lu, L.; Yi, M.; Shen, C.; Lu, G.; Jia, J.; Wu, H. Study on the Correlation between Homocysteine-Related Dietary Patterns and Gestational Diabetes Mellitus:a Reduced-Rank Regression Analysis Study. BMC Pregnancy Childbirth 2022, 22, 306. [Google Scholar] [CrossRef]
- Cui, N.; Li, Y.; Huang, S.; Ge, Y.; Guo, S.; Tan, L.; Hao, L.; Liu, G.; Shang, X.; Xiong, G.; et al. Cholesterol-Rich Dietary Pattern during Early Pregnancy and Genetic Variations of Cholesterol Metabolism Genes in Predicting Gestational Diabetes Mellitus: A Nested Case-Control Study. Am. J. Clin. Nutr. 2023, 118, 966–976. [Google Scholar] [CrossRef]
- Shan, X.; Peng, C.; Zou, H.; Pan, Y.; Wu, M.; Xie, Q.; Lin, Q. Association of Vegetables-Fruits Dietary Patterns with Gestational Diabetes Mellitus: Mediating Effects of Gut Microbiota. Nutrients 2024, 16, 2300. [Google Scholar] [CrossRef]
- Walsh, E.I.; Jacka, F.N.; Butterworth, P.; Anstey, K.J.; Cherbuin, N. The Association between Western and Prudent Dietary Patterns and Fasting Blood Glucose Levels in Type 2 Diabetes and Normal Glucose Metabolism in Older Australian Adults. Heliyon 2017, 3, e00315. [Google Scholar] [CrossRef] [PubMed]
- Ghiasvand, R.; Beigrezaei, S.; Feizi, A.; Iraj, B. Relationship between Dietary Patterns and Incidence of Type 2 Diabetes. Int. J. Prev. Med. 2019, 10, 122. [Google Scholar] [CrossRef] [PubMed]
- Karamanos, B.; Thanopoulou, A.; Anastasiou, E.; Assaad-Khalil, S.; Albache, N.; Bachaoui, M.; Slama, C.B.; El Ghomari, H.; Jotic, A.; Lalic, N.; et al. Relation of the Mediterranean Diet with the Incidence of Gestational Diabetes. Eur. J. Clin. Nutr. 2013, 68, 8–13. [Google Scholar] [CrossRef]
- Lorenzo, P.I.; Martín-Montalvo, A.; Cobo Vuilleumier, N.; Gauthier, B.R. Molecular Modelling of Islet β-Cell Adaptation to Inflammation in Pregnancy and Gestational Diabetes Mellitus. Int. J. Mol. Sci. 2019, 20, 6171. [Google Scholar] [CrossRef]
- Kim, C.; Liu, T.; Valdez, R.; Beckles, G.L. Does Frank Diabetes in First-Degree Relatives of a Pregnant Woman Affect the Likelihood of Her Developing Gestational Diabetes Mellitus or Non-Gestational Diabetes? Am. J. Obstet. Gynecol. 2009, 201, 576.e1–576.e6. [Google Scholar] [CrossRef]
- Schiattarella, A.; Lombardo, M.; Morlando, M.; Rizzo, G. The Impact of a Plant-Based Diet on Gestational Diabetes: A Review. Antioxidants 2021, 10, 557. [Google Scholar] [CrossRef]
- de Mendonça, E.L.S.S.; Fragoso, M.B.T.; de Oliveira, J.M.; Xavier, J.A.; Goulart, M.O.F.; de Oliveira, A.C.M. Gestational Diabetes Mellitus: The Crosslink among Inflammation, Nitroxidative Stress, Intestinal Microbiota and Alternative Therapies. Antioxidants 2022, 11, 129. [Google Scholar] [CrossRef]
- Wan, C.S.; Abell, S.; Aroni, R.; Nankervis, A.; Boyle, J.; Teede, H. Ethnic Differences in Prevalence, Risk Factors, and Perinatal Outcomes of Gestational Diabetes Mellitus: A Comparison between Immigrant Ethnic Chinese Women and Australian-Born Caucasian Women in Australia. J. Diabetes 2019, 11, 809–817. [Google Scholar] [CrossRef]
- Yahaya, T.O.; Salisu, T.; Abdulrahman, Y.B.; Umar, A.K. Update on the Genetic and Epigenetic Etiology of Gestational Diabetes Mellitus: A Review. Egypt. J. Med. Hum. Genet. 2020, 21, 13. [Google Scholar] [CrossRef]
- Wu, L.; Cui, L.; Tam, W.H.; Ma, R.C.W.; Wang, C.C. Genetic Variants Associated with Gestational Diabetes Mellitus: A Meta-Analysis and Subgroup Analysis. Sci. Rep. 2016, 6, 30539. [Google Scholar] [CrossRef]
- Singh, P.; Elhaj, D.A.I.; Ibrahim, I.; Abdullahi, H.; Al Khodor, S. Maternal Microbiota and Gestational Diabetes: Impact on Infant Health. J. Transl. Med. 2023, 21, 364. [Google Scholar] [CrossRef] [PubMed]
- Langley-Evans, S.C. Early Life Programming of Health and Disease: The Long-Term Consequences of Obesity in Pregnancy: A Narrative Review. J. Hum. Nutr. Diet. 2022, 35, 816–832. [Google Scholar] [CrossRef]
- Cristian, A.; Tarry-Adkins, J.L.; Aiken, C.E. The Uterine Environment and Childhood Obesity Risk: Mechanisms and Predictions. Curr. Nutr. Rep. 2023, 12, 416–425. [Google Scholar] [CrossRef]
- Kang, B.S.; Lee, S.U.; Hong, S.; Choi, S.K.; Shin, J.H.; Wie, J.H.; Jo, Y.S.; Kim, Y.H.; Kil, K.C.; Chung, Y.H.; et al. Prediction of Gestational Diabetes Mellitus in Asian Women Using Machine Learning Algorithms. Sci. Rep. 2023, 13, 13356. [Google Scholar] [CrossRef]
- da Costa, G.G.; da Conceição Nepomuceno, G.; da Silva Pereira, A.; Simões, B.F.T. Worldwide Dietary Patterns and Their Association with Socioeconomic Data: An Ecological Exploratory Study. Glob. Health 2022, 18, 31. [Google Scholar] [CrossRef]
- Huang, L.; Shang, L.; Yang, W.; Li, D.; Qi, C.; Xin, J.; Wang, S.; Yang, L.; Zeng, L.; Chung, M. High Starchy Food Intake May Increase the Risk of Adverse Pregnancy Outcomes: A Nested Case-Control Study in the Shaanxi Province of Northwestern China. BMC Pregnancy Childbirth 2019, 19, 362. [Google Scholar] [CrossRef]
- Papazian, T.; Salameh, P.; Tayeh, G.A.; Kesrouani, A.; Aoun, C.; Diwan, M.A.; Khabbaz, L.R. Dietary Patterns and Birth Outcomes of Healthy Lebanese Pregnant Women. Front. Nutr. 2022, 9, 977288. [Google Scholar] [CrossRef]
- Lu, L.W.; Chen, J.-H. Seaweeds as Ingredients to Lower Glycemic Potency of Cereal Foods Synergistically—A Perspective. Foods 2022, 11, 714. [Google Scholar] [CrossRef]
- Juan, J.; Yang, H. Prevalence, Prevention, and Lifestyle Intervention of Gestational Diabetes Mellitus in China. Int. J. Environ. Res. Public Health 2020, 17, 9517. [Google Scholar] [CrossRef]
- Jebeile, H.; Mijatovic, J.; Louie, J.C.Y.; Prvan, T.; Brand-Miller, J.C. A Systematic Review and Metaanalysis of Energy Intake and Weight Gain in Pregnancy. Am. J. Obstet. Gynecol. 2016, 214, 465–483. [Google Scholar] [CrossRef]













| Electronic Database | Terms Syntax | Filters |
|---|---|---|
| PubMed | (“Gestational diabetes mellitus”) AND (“Dietary pattern”) [all fields]; (“Gestational diabetes mellitus”) AND (“Dietary habit”) [all fields]; (“Gestational diabetes mellitus”) AND (“Maternal Diet”) [all fields]; (“Gestational diabetes mellitus”) AND (“a-posteriori”) [all fields]; (“Gestational diabetes mellitus”) AND (“Eating habit”) [all fields]; ((dietary patterns) AND (pregnancy)) AND (GDM) [all fields] | Year: - Species: Humans Age: Adult: 19+ years |
| Science Direct | (“Gestational diabetes mellitus”) AND (“Dietary pattern”) [all fields]; (“Gestational diabetes mellitus”) AND (“Dietary habit”) [all fields]; (“Gestational diabetes mellitus”) AND (“Maternal Diet”) [all fields] | Year: - Article type:
|
| Web of Science | (“Gestational diabetes mellitus”) AND (“Dietary pattern”) [all fields]; (“Gestational diabetes mellitus”) AND (“Dietary habit”) [all fields]; (“Gestational diabetes mellitus”) AND (“Maternal Diet”) [all fields] | Year: - Article type:
|
| Scopus | (“Gestational diabetes mellitus”) AND (“Dietary pattern”) [Article/abstract/keywords]; (“Gestational diabetes mellitus”) AND (“Dietary habit”) [Article/abstract/keywords]; (“Gestational diabetes mellitus”) AND (“Maternal Diet”) [Article/abstract/keywords] | Year: - Article type:
|
| Study | Country | Sample Size (n) | Follow-Up (Week) | Dietary Assessment Tool | Dietary Patterns Extraction Method | GDM Diagnosis | Confounding Factors | ||
|---|---|---|---|---|---|---|---|---|---|
| Diagnostic Tool | Criteria | Prevalence (%) | |||||||
| Cohort Studies | |||||||||
| Radesky et al. (2007) The “Project Viva” [44] | USA | 1733 | N/A | (v) FFQ | FA | 50 g, 1 h OGCT ^ | ACOG | 5 | Maternal age, pp-BMI, race, family history of DM, previous history of GDM smoking. |
| He et al. (2015) [45] | China | 3063 | 8–14 w | (v) FFQ | FA | 75 g, 2 h OGTT | IADPSG | 18 | Maternal age, education, monthly income, parity, pp-BMI, family history of DM |
| Tryggvadottir et al. (2015) [46] | Iceland | 168 | 4–9 w | 4 d FR | PCA | 75 g, 2 h OGTT | WHO | 10 | Maternal age, parity, pp-weight, EI, weekly GWG, total MET |
| Nascimento et al. (2016) [47] | Brazil | 838 | Until delivery | (v) FFQ | FA | 75 g, 2 h OGTT | IADPSG | 11 | Maternal age, education, pp-BMI, family history of DM, parity |
| Du et al. (2017) [23] | China | 753 | 9–23 w | 24 hR (x2) | PCA | Medical records | IADPSG | 9 | Maternal age, pp-BMI, education, partner smoking, family history of DM, parity, daily EI, PA |
| Hajianfar et al. (2018) [24] | Iran | 812 | 8–20 w | (v) FFQ | FA | 50 g, 1 h OGCT | N/A | N/A | Maternal age, EI, BMI, SES, PA |
| Mak et al. (2018) [48] | China | 1337 | 4–13 w | (v) FFQ | FA | 75 g, 2 h OGTT | IADPSG | 15 | Maternal age, pp-BMI, family history of DM, parity, education, PA |
| Zhou et al. (2018) [49] The “Tongji Maternal and Child Health Cohort” | China | 2755 | 2 w | (v) FFQ | PCA | 75 g, 2 h OGTT | IADPSG | 9 | Maternal age, ethnicity, education, average personal income, family history of DM, family history of obesity, smoking, alcohol, parity, pp-BMI, GWG before GDM diagnosis, other dietary patterns, EI |
| Hu et al. (2019) The “Born in Shenyang Cohort Study” [50] | China | 1014 | ~2 w | 3 d FD and FFQ | FA | 75 g, 2 h OGTT | IADPSG | 24 | Maternal age, pp-BMI, parity, family income, education, ethnicity, smoking, EI, PA, other dietary patterns |
| Lawrence, Wall, & Bloomfield (2020) The “Growing Up in New Zealand Study” [26] | New Zealand | 5384 | N/A | FFQ | PCA | Coded clinical data | NZSSD | 5 | Maternal age, ethnicity, NZDep06 score, pp-BMI, pp and 1st trimester PA, smoking, alcohol, alternative DP, maternal socioeconomic deprivation |
| Yong et al. (2020) The “Malaysian SECOST Cohort” [51] | Malaysia | 452 | ~14 w | (v) FFQ | PCA | 75 g, 2 h OGTT | Ministry of Health Malaysia guidelines | 11 | Maternal age, ethnicity, history of GDM and family history of DM |
| De Seymour et al. (2022) [52] The “Complex Lipids in Mothers and Babies Cohort” | China | 1437 | Every trimester until 1 year postpartum | FFQ | FA | 75 g, 2 h OGTT | IADPSG | 28 | Maternal age, offspring gender, EI, BMI, CLIMB treatment group, education, family income, ethnicity |
| Wang et al. (2023) The “Tianjin Birth Cohort” [53] | China | 2202 | N/A | (v) FFQ | PCA and RRR | 75 g, 2 h OGTT | IADPSG | 17 | Maternal age, pp-BMI, ethnicity, education, monthly incomes, parity, family history of DM, smoking, alcohol, PA, EI |
| Cross-Sectional Studies | |||||||||
| Shin et al. (2015) The “NHANES Study” [25] | USA | 249 | - | 24 hR | RRR | FBG, insulin, HOMA-IR | IADPSG | 14 | Maternal age, pp-BMI, GWG, ethnicity, family poverty, income, education, marital status, CRP, PA |
| De Seymour et al. (2016) “The GUSTO Study” [54] | Singapore | 909 | - | 24 hR | FA | OGTT | WHO | 18 | Maternal age, BMI, EI, household income, previous history of GDM, family history of DM, ethnicity, education, birth order, smoking, alcohol intake |
| Flynn et al. (2016) Part of the “UPBEAT Randomized Controlled Trial” [22] | UK | 1023 | - | FFQ | FA | 75 g, OGTT | IADPSG | 23 | Maternal age, parity, ethnicity, BMI, living in a deprived area, treatment allocation |
| Sartorelli et al. (2019) [55] | Brazil | 785 | - | 24 hR (x2) ◊ | RRR | 75 g, 2 h OGTT | WHO | 18 | Maternal age, education, smoking, PA, parity, history of GDM and family history of DM, GWG-GA, EI, dietary underreporting |
| Zuccolotto et al. (2019) [7] | Brazil | 785 | - | 24 hR (x2) | PCA | 75 g, 2 h OGTT | WHO | 18 | Maternal age, GA, previous GDM, education, family history of DM, smoking, PA, number of children, excessive body weight |
| Pajunen et al. (2022) [56] | Finland | 351 | - | 3 d FD | PCA | 75 g, 2 h OGTT | Finnish Current Care Guidelines | 23 | Pp-BMI, original trial intervention group * |
| Wu et al. (2022) [57] | China | 1014 | - | (v) FFQ | K-means CA | 75 g, 2 h OGTT | IADPSG | 19 | Maternal age, education, monthly household income, GA, pp-BMI, family history of DM, history of GDM, smoking, alcohol intake, PA, EI, fibre, PI:EI, CI:EI, FI:EI, cholesterol |
| Ebrahimi et al. (2024) The “Creatine and Pregnancy Outcomes Study” [58] | Australia | 215 | - | (v) FFQ | PCA | 75 g, 2 h OGTT | Australian Diabetes in Pregnancy Society guidelines | 10 | Maternal age, ethnicity, BMI |
| Case–Control Studies | |||||||||
| Zareei et al. (2018) [59] | Iran | 104 GDM and 100 controls | - | (v) FFQ | PCA | 50 g, 1 h OGCT | N/A | - | Maternal age, education, BMI, GWG, number of deliveries, GDM history, job, PA |
| Chen et al. (2020) [8] | China | 1464 GDM and 8092 controls | - | (v) FFQ | FA | Medical records | IADPSG | - | Maternal age, education, BMI, GA, alcohol intake, smoking, parity, gestational hypertension, preterm, GWG, family history of GDM, EI |
| Roustazadeh et al. (2021) [60] | Iran | 306 GDM and 387 controls | - | (v) FFQ | PCA | 75 g, 2 h OGTT | ADA | - | Maternal age, pp-BMI, GWG, energy intake, SES, education, PA, number of pregnancies |
| Waheby et al. (2021) [61] | Gaza strip | 70 GDM and 140 controls | - | (v) FFQ | FA | 75 g, 2 h OGTT | WHO | - | Family history of DM, CVD, hyperlipidaemia, PA, GWG, FBG |
| Liu et al., (2022) [62] | China | 143 GDM and 345 controls | - | FFQ | RRR | 75 g, 2 h OGTT | China’s Guidelinesfor Diagnosis and Treatment of GDM | - | Maternal age, education, number of pregnancies, pp-BMI, GWG, EI, and supplement intake (folic acid, B12, and B6) |
| Cui et al. (2023) [63] | China | 372 GDM and 744 controls | - | (v) FFQ | RRR | 75 g, 2 h OGTT | IADPSG | - | Maternal age, pp-BMI, ethnicity, primiparity, per capita monthly income, education, family history of DM and obesity, smoking, drinking, PA, insomnia, GWG, EI, SFA, MUFA, PUFA |
| Shah et al. (2024) [64] | China | 107 GDM and 78 controls | - | FFQ | FA | 75 g, 2 h OGTT | IADPSG | - | Maternal age, gestational week, pp-BMI, parity, passive smoking, other dietary patterns and EI. |
Disclaimer/Publisher’s Note: The statements, opinions and data contained in all publications are solely those of the individual author(s) and contributor(s) and not of MDPI and/or the editor(s). MDPI and/or the editor(s) disclaim responsibility for any injury to people or property resulting from any ideas, methods, instructions or products referred to in the content. |
© 2024 by the authors. Licensee MDPI, Basel, Switzerland. This article is an open access article distributed under the terms and conditions of the Creative Commons Attribution (CC BY) license (https://creativecommons.org/licenses/by/4.0/).
Share and Cite
Kyrkou, C.; Athanasiadis, A.P.; Chourdakis, M.; Kada, S.; Biliaderis, C.G.; Menexes, G.; Michaelidou, A.-M. Are Maternal Dietary Patterns During Pregnancy Associated with the Risk of Gestational Diabetes Mellitus? A Systematic Review of Observational Studies. Nutrients 2024, 16, 3632. https://doi.org/10.3390/nu16213632
Kyrkou C, Athanasiadis AP, Chourdakis M, Kada S, Biliaderis CG, Menexes G, Michaelidou A-M. Are Maternal Dietary Patterns During Pregnancy Associated with the Risk of Gestational Diabetes Mellitus? A Systematic Review of Observational Studies. Nutrients. 2024; 16(21):3632. https://doi.org/10.3390/nu16213632
Chicago/Turabian StyleKyrkou, Charikleia, Apostolos P. Athanasiadis, Michael Chourdakis, Stefania Kada, Costas G. Biliaderis, Georgios Menexes, and Alexandra-Maria Michaelidou. 2024. "Are Maternal Dietary Patterns During Pregnancy Associated with the Risk of Gestational Diabetes Mellitus? A Systematic Review of Observational Studies" Nutrients 16, no. 21: 3632. https://doi.org/10.3390/nu16213632
APA StyleKyrkou, C., Athanasiadis, A. P., Chourdakis, M., Kada, S., Biliaderis, C. G., Menexes, G., & Michaelidou, A.-M. (2024). Are Maternal Dietary Patterns During Pregnancy Associated with the Risk of Gestational Diabetes Mellitus? A Systematic Review of Observational Studies. Nutrients, 16(21), 3632. https://doi.org/10.3390/nu16213632

