Hesperetin Attenuates T-2 Toxin-Induced Chondrocyte Injury by Inhibiting the p38 MAPK Signaling Pathway
Abstract
1. Introduction
2. Materials and Methods
2.1. Establishment of Animal Models
2.2. High-Throughput Sequencing
2.3. Quantitative Real-Time PCR
2.4. Western Blot
2.5. Histological Staining
2.6. Immunohistochemistry
2.7. Establishment of Cell Model
2.8. CCK-8 Assay
2.9. Transmission Electron Microscopy
2.10. Statistical Analysis
3. Results
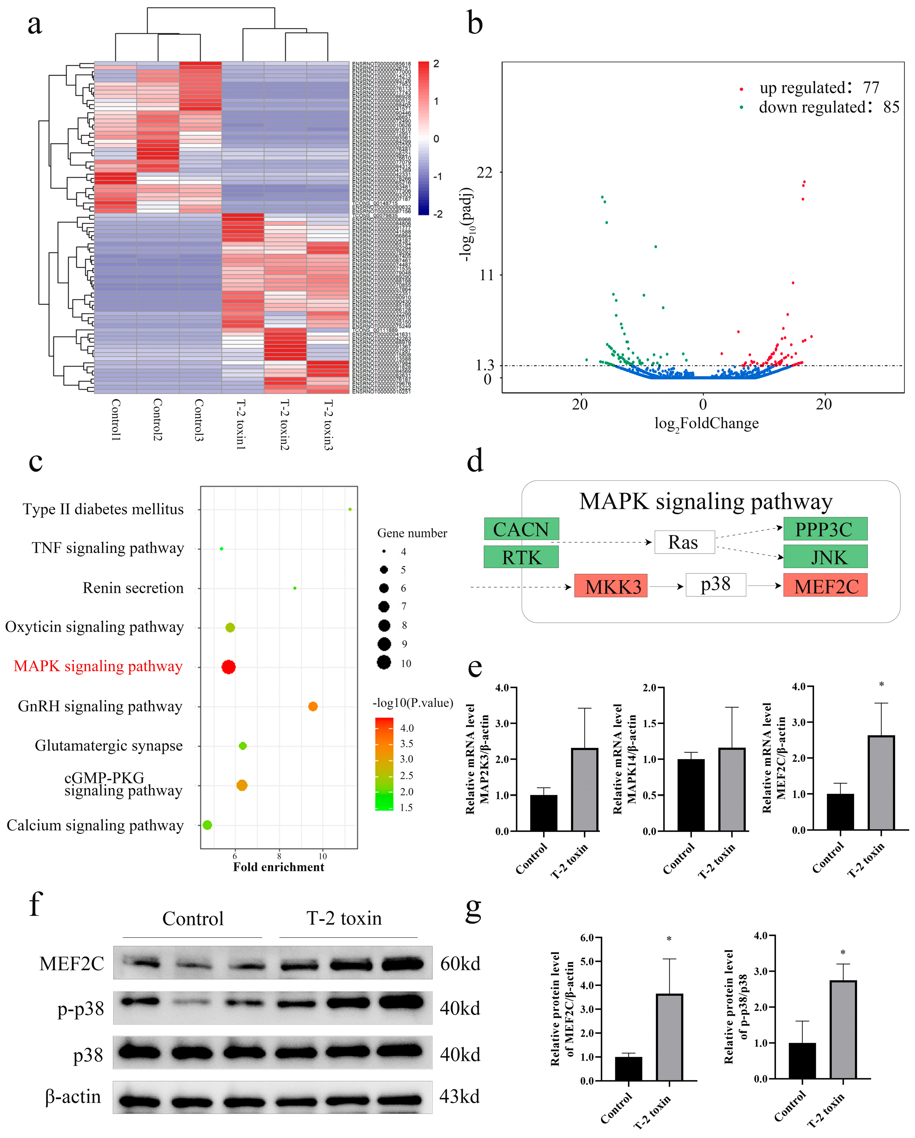
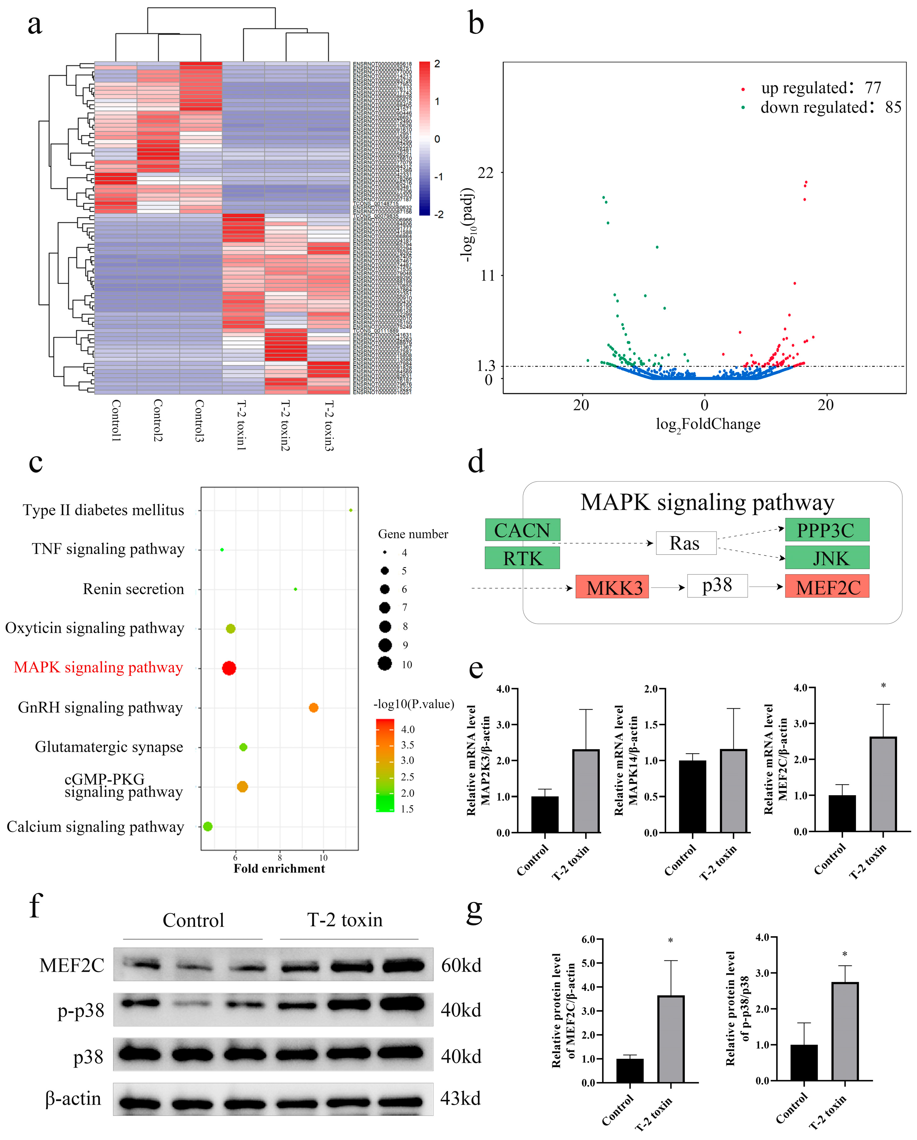
3.1. Activation of the MAPK Signaling Pathway in Rat Cartilage Tissue by T-2 Toxin
3.2. Hesperetin Intervention Modulates Cell Count and Hypertrophic Chondrocyte Transformation in T-2 Toxin-Exposed Knee Cartilage
3.3. Hesperetin Attenuates T-2 Toxin-Induced Reduction in Collagen II and MMP13 Expression in Rat Knee Cartilage
3.4. Modulation of p38 and MEF2C Protein Expression in Cartilage by T-2 Toxin and the Ameliorative Role of Hesperetin
3.5. Impact of T-2 Toxin on Viability of Primary Rat Chondrocytes and Determination of Intervention Dose
3.6. Cellular Characteristics and Hesperetin’s Protective Effects on T-2 Toxin-Induced Chondrocyte Damage
3.7. Hesperetin Modulates the p38/MEF2C Signaling Axis to Protect against T-2 Toxin-Induced Cartilage Damage
4. Discussion
5. Conclusions
Author Contributions
Funding
Institutional Review Board Statement
Informed Consent Statement
Data Availability Statement
Conflicts of Interest
References
- Meneely, J.; Greer, B.; Kolawole, O.; Elliott, C. T-2 and HT-2 Toxins: Toxicity, Occurrence and Analysis: A Review. Toxins 2023, 15, 481. [Google Scholar] [CrossRef] [PubMed]
- Zhou, X.; Yang, H.; Guan, F.; Xue, S.; Song, D.; Chen, J.; Wang, Z. T-2 Toxin Alters the Levels of Collagen II and Its Regulatory Enzymes MMPs/TIMP-1 in a Low-Selenium Rat Model of Kashin-Beck Disease. Biol. Trace Elem. Res. 2016, 169, 237–246. [Google Scholar] [CrossRef] [PubMed]
- Li, D.; Han, J.; Guo, X.; Qu, C.; Yu, F.; Wu, X. The effects of T-2 toxin on the prevalence and development of Kashin-Beck disease in China: A meta-analysis and systematic review. Toxicol. Res. 2016, 5, 731–751. [Google Scholar] [CrossRef] [PubMed]
- Guo, X.; Ma, W.J.; Zhang, F.; Ren, F.L.; Qu, C.J.; Lammi, M.J. Recent advances in the research of an endemic osteochondropathy in China: Kashin-Beck disease. Osteoarthr. Cartil. 2014, 22, 1774–1783. [Google Scholar] [CrossRef]
- Cui, S.; Que, W.; Jiao, Z.; Deng, Q.; Zhang, X.; Cao, Y.; Liu, N.; Li, A.; Sowanou, A.; Li, Z.; et al. Disease and Economic Burden of Kashin-Beck Disease—China, 2021. China CDC Wkly. 2024, 6, 40–44. [Google Scholar] [CrossRef]
- Ye, Y.; Zhou, J. The protective activity of natural flavonoids against osteoarthritis by targeting NF-κB signaling pathway. Front. Endocrinol. 2023, 14, 1117489. [Google Scholar] [CrossRef]
- Ding, H.; Ding, H.; Mu, P.; Lu, X.; Xu, Z. Diosmetin inhibits subchondral bone loss and indirectly protects cartilage in a surgically-induced osteoarthritis mouse model. Chem.-Biol. Interact. 2023, 370, 110311. [Google Scholar] [CrossRef]
- Ji, Z.; Deng, W.; Chen, D.; Liu, Z.; Shen, Y.; Dai, J.; Zhou, H.; Zhang, M.; Xu, H.; Dai, B. Recent understanding of the mechanisms of the biological activities of hesperidin and hesperetin and their therapeutic effects on diseases. Heliyon 2024, 10, e26862. [Google Scholar] [CrossRef]
- Liu, H.; Dong, Y.; Gao, Y.; Zhao, L.; Cai, C.; Qi, D.; Zhu, M.; Zhao, L.; Liu, C.; Guo, F.; et al. Hesperetin suppresses RANKL-induced osteoclastogenesis and ameliorates lipopolysaccharide-induced bone loss. J. Cell. Physiol. 2019, 234, 11009–11022. [Google Scholar] [CrossRef]
- Ouyang, Z.; Tan, T.; Liu, C.; Duan, J.; Wang, W.; Guo, X.; Zhang, Q.; Li, Z.; Huang, Q.; Dou, P.; et al. Targeted delivery of hesperetin to cartilage attenuates osteoarthritis by bimodal imaging with Gd2(CO3)3@PDA nanoparticles via TLR-2/NF-κB/Akt signaling. Biomaterials 2019, 205, 50–63. [Google Scholar] [CrossRef]
- Lin, Z.; Fu, C.; Yan, Z.; Wu, Y.; Zhan, J.; Lou, Z.; Liao, X.; Pan, J. The protective effect of hesperetin in osteoarthritis: An in vitro and in vivo study. Food Funct. 2020, 11, 2654–2666. [Google Scholar] [CrossRef] [PubMed]
- Wu, J.; Qian, Y.; Chen, C.; Feng, F.; Pan, L.; Yang, L.; Wang, C. Hesperetin Exhibits Anti-Inflammatory Effects on Chondrocytes via the AMPK Pathway to Attenuate Anterior Cruciate Ligament Transection-Induced Osteoarthritis. Front. Pharmacol. 2021, 12, 735087. [Google Scholar] [CrossRef] [PubMed]
- Qi, F.; Cui, S.L.; Zhang, B.; Li, H.N.; Yu, J. T-2 toxin-induced damage to articular cartilage in rats coincided with impaired autophagy linked to the HIF-1α/AMPK signaling axis. Toxicon 2024, 243, 107735. [Google Scholar] [CrossRef] [PubMed]
- Wang, L.H.; Fu, Y.; Shi, Y.X.; Wang, W.G. T-2 toxin induces degenerative articular changes in rodents: Link to Kaschin-Beck disease. Toxicol. Pathol. 2011, 39, 502–507. [Google Scholar] [CrossRef]
- Li, Y.; Kang, P.; Zhou, Z.; Pei, F.; He, Q.; Ruan, D. Magnetic resonance imaging at 7.0 T for evaluation of early lesions of epiphyseal plate and epiphyseal end in a rat model of Kashin-Beck disease. BMC Musculoskelet. Disord. 2020, 21, 540. [Google Scholar] [CrossRef]
- Bai, X.; Yang, P.; Zhou, Q.; Cai, B.; Buist-Homan, M.; Cheng, H.; Jiang, J.; Shen, D.; Li, L.; Luo, X.; et al. The protective effect of the natural compound hesperetin against fulminant hepatitis in vivo and in vitro. Br. J. Pharmacol. 2017, 174, 41–56. [Google Scholar] [CrossRef]
- Sun, H.; Yang, Y.; Shao, H.; Sun, W.; Gu, M.; Wang, H.; Jiang, L.; Qu, L.; Sun, D.; Gao, Y. Sodium Arsenite-Induced Learning and Memory Impairment Is Associated with Endoplasmic Reticulum Stress-Mediated Apoptosis in Rat Hippocampus. Front. Mol. Neurosci. 2017, 10, 286. [Google Scholar] [CrossRef]
- Milicevic, D.R.; Skrinjar, M.; Baltic, T. Real and perceived risks for mycotoxin contamination in foods and feeds: Challenges for food safety control. Toxins 2010, 2, 572–592. [Google Scholar] [CrossRef]
- Zhang, Y.; Li, Z.; He, Y.; Liu, Y.; Mi, G.; Chen, J. T-2 toxin induces articular cartilage damage by increasing the expression of MMP-13 via the TGF-β receptor pathway. Hum. Exp. Toxicol. 2022, 41, 9603271221075555. [Google Scholar] [CrossRef]
- Liu, Y.N.; Mu, Y.D.; Wang, H.; Zhang, M.; Shi, Y.W.; Mi, G.; Peng, L.X.; Chen, J.H. Endoplasmic reticulum stress pathway mediates T-2 toxin-induced chondrocyte apoptosis. Toxicology 2021, 464, 152989. [Google Scholar] [CrossRef]
- Morrison, D.K. MAP kinase pathways. Cold Spring Harb. Perspect. Biol. 2012, 4, a011254. [Google Scholar] [CrossRef] [PubMed]
- Yu, F.; Luo, K.; Wang, M.; Luo, J.; Sun, L.; Yu, S.; Zuo, J.; Wang, Y. Selenomethionine Antagonized microRNAs Involved in Apoptosis of Rat Articular Cartilage Induced by T-2 Toxin. Toxins 2023, 15, 496. [Google Scholar] [CrossRef] [PubMed]
- Yang, X.; Xiao, X.; Zhang, L.; Wang, B.; Li, P.; Cheng, B.; Liang, C.; Ma, M.; Guo, X.; Zhang, F.; et al. An integrative analysis of DNA methylation and transcriptome showed the dysfunction of MAPK pathway was involved in the damage of human chondrocyte induced by T-2 toxin. BMC Mol. Cell. Biol. 2022, 23, 4. [Google Scholar] [CrossRef] [PubMed]
- Takebe, K.; Nishiyama, T.; Hayashi, S.; Hashimoto, S.; Fujishiro, T.; Kanzaki, N.; Kawakita, K.; Iwasa, K.; Kuroda, R.; Kurosaka, M. Regulation of p38 MAPK phosphorylation inhibits chondrocyte apoptosis in response to heat stress or mechanical stress. Int. J. Mol. Med. 2011, 27, 329–335. [Google Scholar] [CrossRef] [PubMed][Green Version]
- Chen, X.; Wei, W.; Li, Y.; Huang, J.; Ci, X. Hesperetin relieves cisplatin-induced acute kidney injury by mitigating oxidative stress, inflammation and apoptosis. Chem. Biol. Interact. 2019, 308, 269–278. [Google Scholar] [CrossRef]
- Roohbakhsh, A.; Parhiz, H.; Soltani, F.; Rezaee, R.; Iranshahi, M. Molecular mechanisms behind the biological effects of hesperidin and hesperetin for the prevention of cancer and cardiovascular diseases. Life Sci. 2015, 124, 64–74. [Google Scholar] [CrossRef]
- Jo, S.H.; Kim, M.E.; Cho, J.H.; Lee, Y.; Lee, J.; Park, Y.D.; Lee, J.S. Hesperetin inhibits neuroinflammation on microglia by suppressing inflammatory cytokines and MAPK pathways. Arch. Pharmacal Res. 2019, 42, 695–703. [Google Scholar] [CrossRef]
- Lee, J.; Kim, D.H.; Kim, J.H. Combined administration of naringenin and hesperetin with optimal ratio maximizes the anti-cancer effect in human pancreatic cancer via down regulation of FAK and p38 signaling pathway. Phytomedicine 2019, 58, 152762. [Google Scholar] [CrossRef]
- Zhang, Q.; Tang, X.; Liu, Z.; Song, X.; Peng, D.; Zhu, W.; Ouyang, Z.; Wang, W. Hesperetin Prevents Bone Resorption by Inhibiting RANKL-Induced Osteoclastogenesis and Jnk Mediated Irf-3/c-Jun Activation. Front. Pharmacol. 2018, 9, 1028. [Google Scholar] [CrossRef]
- Guan, F.; Li, S.; Wang, Z.L.; Yang, H.; Xue, S.; Wang, W.; Song, D.; Zhou, X.; Zhou, W.; Chen, J.H.; et al. Histopathology of chondronecrosis development in knee articular cartilage in a rat model of Kashin-Beck disease using T-2 toxin and selenium deficiency conditions. Rheumatol. Int. 2013, 33, 157–166. [Google Scholar] [CrossRef]
- Kumar, M.; Dahiya, V.; Kasala, E.R.; Bodduluru, L.N.; Lahkar, M. The renoprotective activity of hesperetin in cisplatin induced nephrotoxicity in rats: Molecular and biochemical evidence. Biomed. Pharmacother. 2017, 89, 1207–1215. [Google Scholar] [CrossRef] [PubMed]
- Aswar, M.; Kute, P.; Mahajan, S.; Mahajan, U.; Nerurkar, G.; Aswar, U. Protective effect of hesperetin in rat model of partial sciatic nerve ligation induced painful neuropathic pain: An evidence of anti-inflammatory and anti-oxidative activity. Pharmacol. Biochem. Behav. 2014, 124, 101–107. [Google Scholar] [CrossRef] [PubMed]
- Guo, Y.; Zhou, Y.; Yan, S.; Qu, C.; Wang, L.; Guo, X.; Han, J. Decreased Expression of CHST-12, CHST-13, and UST in the Proximal Interphalangeal Joint Cartilage of School-Age Children with Kashin-Beck Disease: An Endemic Osteoarthritis in China Caused by Selenium Deficiency. Biol. Trace Elem. Res. 2019, 191, 276–285. [Google Scholar] [CrossRef] [PubMed]
- Li, J.; Wang, Y.; Deng, Y.; Wang, X.; Wu, W.; Nepovimova, E.; Wu, Q.; Kuca, K. Toxic mechanisms of the trichothecenes T-2 toxin and deoxynivalenol on protein synthesis. Food Chem. Toxicol. 2022, 164, 113044. [Google Scholar] [CrossRef] [PubMed]
- Arner, E.C. Aggrecanase-mediated cartilage degradation. Curr. Opin. Pharmacol. 2002, 2, 322–329. [Google Scholar] [CrossRef] [PubMed]
- Jia, H.; Ma, X.; Tong, W.; Doyran, B.; Sun, Z.; Wang, L.; Zhang, X.; Zhou, Y.; Badar, F.; Chandra, A.; et al. EGFR signaling is critical for maintaining the superficial layer of articular cartilage and preventing osteoarthritis initiation. Proc. Natl. Acad. Sci. USA 2016, 113, 14360–14365. [Google Scholar] [CrossRef]
- Hattori, K.; Takahashi, N.; Terabe, K.; Ohashi, Y.; Kishimoto, K.; Yokota, Y.; Suzuki, M.; Kojima, T.; Imagama, S. Activation of transient receptor potential vanilloid 4 protects articular cartilage against inflammatory responses via CaMKK/AMPK/NF-κB signaling pathway. Sci. Rep. 2021, 11, 15508. [Google Scholar] [CrossRef]
- Aszodi, A.; Hunziker, E.B.; Olsen, B.R.; Fassler, R. The role of collagen II and cartilage fibril-associated molecules in skeletal development. Osteoarthr. Cartil. 2001, 9 (Suppl. A), S150–S159. [Google Scholar]
- Mehana, E.E.; Khafaga, A.F.; El-Blehi, S.S. The role of matrix metalloproteinases in osteoarthritis pathogenesis: An updated review. Life Sci. 2019, 234, 116786. [Google Scholar] [CrossRef]
- Hu, Q.; Ecker, M. Overview of MMP-13 as a Promising Target for the Treatment of Osteoarthritis. Int. J. Mol. Sci. 2021, 22, 1742. [Google Scholar] [CrossRef]
- Liu, Y.N.; Jiang, Z.C.; Li, S.Y.; Li, Z.Z.; Wang, H.; Liu, Y.; Liao, Y.C.; Han, J.; Chen, J.H. Integrin α2β1 is involved in T-2 toxin-induced decrease of type II collagen in C28/I2 chondrocytes. Toxicon 2020, 186, 12–18. [Google Scholar] [CrossRef] [PubMed]
- Pasteels, J.L.; Liu, F.D.; Hinsenkamp, M.; Rooze, M.; Mathieu, F.; Perlmutter, N. Histology of Kashin-Beck lesions. Int. Orthop. 2001, 25, 151–153. [Google Scholar] [CrossRef]
- Kuma, Y.; Sabio, G.; Bain, J.; Shpiro, N.; Marquez, R.; Cuenda, A. BIRB796 inhibits all p38 MAPK isoforms in vitro and in vivo. J. Biol. Chem. 2005, 280, 19472–19479. [Google Scholar] [CrossRef] [PubMed]
- Yu, F.F.; Yu, S.Y.; Sun, L.; Zuo, J.; Luo, K.T.; Wang, M.; Fu, X.L.; Zhang, F.; Huang, H.; Zhou, G.Y.; et al. T-2 toxin induces mitochondrial dysfunction in chondrocytes via the p53-cyclophilin D pathway. J. Hazard. Mater. 2024, 465, 133090. [Google Scholar] [CrossRef] [PubMed]
- Calabrese, E.J.; Blain, R. The occurrence of hormetic dose responses in the toxicological literature, the hormesis database: An overview. Toxicol. Appl. Pharmacol. 2005, 202, 289–301. [Google Scholar] [CrossRef] [PubMed]
- Poudel, S.; Martins, G.; Cancela, M.L.; Gavaia, P.J. Regular Supplementation with Antioxidants Rescues Doxorubicin-Induced Bone Deformities and Mineralization Delay in Zebrafish. Nutrients 2022, 14, 4959. [Google Scholar] [CrossRef]
- Concetta Scuto, M.; Mancuso, C.; Tomasello, B.; Laura Ontario, M.; Cavallaro, A.; Frasca, F.; Maiolino, L.; Trovato Salinaro, A.; Calabrese, E.J.; Calabrese, V. Curcumin, Hormesis and the Nervous System. Nutrients 2019, 11, 2417. [Google Scholar] [CrossRef]
- Arnold, M.A.; Kim, Y.; Czubryt, M.P.; Phan, D.; McAnally, J.; Qi, X.; Shelton, J.M.; Richardson, J.A.; Bassel-Duby, R.; Olson, E.N. MEF2C transcription factor controls chondrocyte hypertrophy and bone development. Dev. Cell 2007, 12, 377–389. [Google Scholar] [CrossRef]
- Zhang, J.; Yan, C.; He, W.; Wang, M.; Liu, J. Inhibition against p38/MEF2C pathway by Pamapimod protects osteoarthritis chondrocytes hypertrophy. Panminerva Med. 2020. [Google Scholar] [CrossRef]
- Li, Y.; Zou, N.; Wang, J.; Wang, K.W.; Li, F.Y.; Chen, F.X.; Sun, B.Y.; Sun, D.J. TGF-β1/Smad3 Signaling Pathway Mediates T-2 Toxin-Induced Decrease of Type II Collagen in Cultured Rat Chondrocytes. Toxins 2017, 9, 359. [Google Scholar] [CrossRef]
- Long, D.L.; Loeser, R.F. p38γ mitogen-activated protein kinase suppresses chondrocyte production of MMP-13 in response to catabolic stimulation. Osteoarthr. Cartil. 2010, 18, 1203–1210. [Google Scholar] [CrossRef] [PubMed]







| Gene | Primer Sequence |
|---|---|
| MAP2K3-F | 5′-GCACTGTCGACTGCTTCTATAC-3′ |
| MAP2K3-R | 5′-GCACCTTCCGGTAGAACTTATC-3′ |
| MAPK14-F | 5′-GACATAATCCACAGGGACCTAAA-3′ |
| MAPK14-R | 5′-TAGCCGGTCATTTCGTCATC-3′ |
| MEF2C-F | 5′-AGCAGCAGCACCTACATAAC-3′ |
| MEF2C-R | 5′-GTAGAAGGCAGGGAGAGATTTG-3′ |
| β-actin-F | 5′-ACAGGATGCAGAAGGAGATTAC-3′ |
| β-actin-R | 5′-ACAGTGAGGCCAGGATAGA-3′ |
Disclaimer/Publisher’s Note: The statements, opinions and data contained in all publications are solely those of the individual author(s) and contributor(s) and not of MDPI and/or the editor(s). MDPI and/or the editor(s) disclaim responsibility for any injury to people or property resulting from any ideas, methods, instructions or products referred to in the content. |
© 2024 by the authors. Licensee MDPI, Basel, Switzerland. This article is an open access article distributed under the terms and conditions of the Creative Commons Attribution (CC BY) license (https://creativecommons.org/licenses/by/4.0/).
Share and Cite
Lu, C.; Yang, W.; Chu, F.; Wang, S.; Ji, Y.; Liu, Z.; Yu, H.; Qin, S.; Sun, D.; Jiao, Z.; et al. Hesperetin Attenuates T-2 Toxin-Induced Chondrocyte Injury by Inhibiting the p38 MAPK Signaling Pathway. Nutrients 2024, 16, 3107. https://doi.org/10.3390/nu16183107
Lu C, Yang W, Chu F, Wang S, Ji Y, Liu Z, Yu H, Qin S, Sun D, Jiao Z, et al. Hesperetin Attenuates T-2 Toxin-Induced Chondrocyte Injury by Inhibiting the p38 MAPK Signaling Pathway. Nutrients. 2024; 16(18):3107. https://doi.org/10.3390/nu16183107
Chicago/Turabian StyleLu, Chunqing, Wenjing Yang, Fang Chu, Sheng Wang, Yi Ji, Zhipeng Liu, Hao Yu, Shaoxiao Qin, Dianjun Sun, Zhe Jiao, and et al. 2024. "Hesperetin Attenuates T-2 Toxin-Induced Chondrocyte Injury by Inhibiting the p38 MAPK Signaling Pathway" Nutrients 16, no. 18: 3107. https://doi.org/10.3390/nu16183107
APA StyleLu, C., Yang, W., Chu, F., Wang, S., Ji, Y., Liu, Z., Yu, H., Qin, S., Sun, D., Jiao, Z., & Sun, H. (2024). Hesperetin Attenuates T-2 Toxin-Induced Chondrocyte Injury by Inhibiting the p38 MAPK Signaling Pathway. Nutrients, 16(18), 3107. https://doi.org/10.3390/nu16183107

