Placental Element Content Assessed via Synchrotron-Based X-ray Fluorescence Microscopy Identifies Low Molybdenum Concentrations in Foetal Growth Restriction, Postdate Delivery and Stillbirth
Abstract
1. Introduction
2. Materials and Methods
2.1. Ethics Statement
2.2. Sample Collection
2.3. Processing of Placental Tissues
2.4. X-ray Fluorescence Microscopy
2.5. Statistical Analysis and Representation of Data
3. Results
3.1. Study Population Characteristics
3.2. Elemental Abundance of Placental Samples
3.3. Comparison of Essential Macronutrients in Healthy and Pathological Placentae
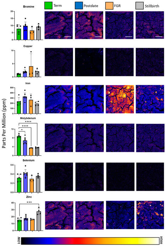
3.4. Comparison of Essential Micronutrients in Healthy and Pathological Placentae
3.5. Comparison of Non-Essential Elements in Healthy and Pathological Placentae
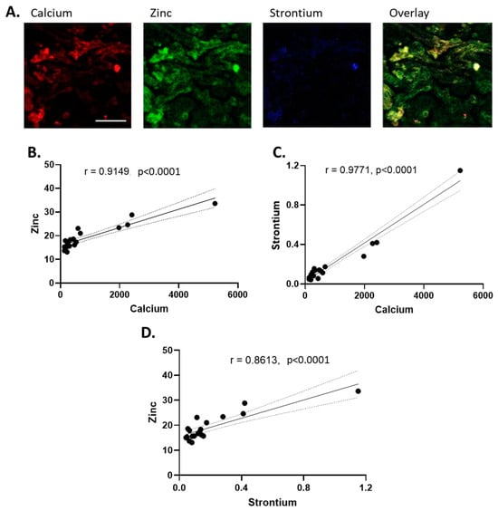
3.6. Correlation Analysis of Essential and Non-Essential Elements in Placental Tissue
4. Discussion
| Element | Synchrotron Values (Min–Max ppm) | Combined Research Values (Min–Max ppm) | Methods of Detection | References |
|---|---|---|---|---|
| Arsenic | 0.002–0.105 | 0.00006–0.17 | ICP-MS; ICP-OES; INAA | [20,22,23,37] |
| Bromine | 4.08–10.4 | 2.8–52.7 | INAA | [21,38] |
| Calcium | 132–435 | 67.3–54,480 | ICP-MS; ICP-OES; FAAS | [20,39,40] |
| Copper | 0.83–1.3 | 0.05–15.391 | ICP-MS; ICP-OES; FAAS; ICP-AES; AAS | [20,22,39,40,41] |
| Iron | 169–362 | 22.2–1648 | FAAS; ICP-AES; AAS; ICP-MS | [20,39,40,41] |
| Molybdenum | 8.17–10 | 0.0061–0.170 | ICP-AES; ICP-OES; ICP-MS | [8,22,40] |
| Phosphorous | 8559–12,069 | 3540–14,300 | ICP-OES | [20] |
| Potassium | 3340–6892 | 115–10,093.3 | ICP-OES; FAAS | [20,39] |
| Rubidium | 4.1–8.3 | 0.42–19.6 | ICP-MS; ICP-OES; INAA | [20,21,22,38] |
| Selenium | 0.23–0.4 | 0.0834–2.67 | INAA; ICP-MS; | [21,22,23,37] |
| Strontium | 0.043–0.08 | 0.0406–16.990 | ICP-AES; ICP-MS | [22,40] |
| Zinc | 13.1–18.6 | 3.3–109.288 | FAAS; ICP-AES; AAS; ICP-MS | [22,23,39,40,41] |
Limitations of the Study
5. Conclusions
Supplementary Materials
Author Contributions
Funding
Institutional Review Board Statement
Informed Consent Statement
Data Availability Statement
Acknowledgments
Conflicts of Interest
References
- Burton, G.J.; Fowden, A.L.; Thornburg, K.L. Placental Origins of Chronic Disease. Physiol. Rev. 2016, 96, 1509–1565. [Google Scholar] [CrossRef] [PubMed]
- Lean, S.C.; Heazell, A.E.P.; Dilworth, M.R.; Mills, T.A.; Jones, R.L. Placental Dysfunction Underlies Increased Risk of Fetal Growth Restriction and Stillbirth in Advanced Maternal Age Women. Sci. Rep. 2017, 7, 9677. [Google Scholar] [CrossRef] [PubMed]
- Gagnon, R. Placental insufficiency and its consequences. Eur. J. Obstet. Gynecol. Reprod. Biol. 2003, 110, S99–S107. [Google Scholar] [CrossRef] [PubMed]
- Bastek, J.A.; Brown, A.G.; Anton, L.; Srinivas, S.K.; D’Addio, A.; Elovitz, M.A. Biomarkers of inflammation and placental dysfunction are associated with subsequent preterm birth. J. Matern.-Fetal Neonatal Med. 2011, 24, 600–605. [Google Scholar] [CrossRef] [PubMed]
- Barker, D.J.P. Intrauterine programming of adult disease. Mol. Med. Today 1995, 1, 418–423. [Google Scholar] [CrossRef] [PubMed]
- Neiger, R. Long-Term Effects of Pregnancy Complications on Maternal Health: A Review. J. Clin. Med. 2017, 6, 76. [Google Scholar] [CrossRef] [PubMed]
- Mousa, A.; Naqash, A.; Lim, S. Macronutrient and Micronutrient Intake during Pregnancy: An Overview of Recent Evidence. Nutrients 2019, 11, 443. [Google Scholar] [CrossRef] [PubMed]
- Gómez-Roig, M.D.; Mazarico, E.; Cuadras, D.; Muniesa, M.; Pascal, R.; Ferrer, P.; Cantallops, M.; Arraez, M.; Gratacós, E.; Falcon, M. Placental chemical elements concentration in small fetuses and its relationship with Doppler markers of placental function. Placenta 2021, 110, 1–8. [Google Scholar] [CrossRef]
- Kurlak, L.O.; Scaife, P.J.; Briggs, L.V.; Broughton Pipkin, F.; Gardner, D.S.; Mistry, H.D. Alterations in Antioxidant Micronutrient Concentrations in Placental Tissue, Maternal Blood and Urine and the Fetal Circulation in Pre-eclampsia. Int. J. Mol. Sci. 2023, 24, 3579. [Google Scholar] [CrossRef]
- Mistry, H.D.; Williams, P.J. The Importance of Antioxidant Micronutrients in Pregnancy. Oxidative Med. Cell. Longev. 2011, 2011, 841749. [Google Scholar] [CrossRef]
- McKeating, D.R.; Fisher, J.J.; Perkins, A.V. Elemental Metabolomics and Pregnancy Outcomes. Nutrients 2019, 11, 73. [Google Scholar] [CrossRef] [PubMed]
- Wang, Y.; Walsh, S.W. Antioxidant Activities and mRNA Expression of Superoxide Dismutase, Catalase, and Glutathione Peroxidase in Normal and Preeclamptic Placentas. J. Soc. Gynecol. Investig. 1996, 3, 179–184. [Google Scholar] [CrossRef] [PubMed]
- Ghneim, H.K.; Alshebly, M.M. Biochemical Markers of Oxidative Stress in Saudi Women with Recurrent Miscarriage. J. Korean Med Sci. 2015, 31, 98–105. [Google Scholar] [CrossRef] [PubMed]
- Richard, K.; Holland, O.; Landers, K.; Vanderlelie, J.J.; Hofstee, P.; Cuffe, J.S.M.; Perkins, A.V. Review: Effects of maternal micronutrient supplementation on placental function. Placenta 2017, 54, 38–44. [Google Scholar] [CrossRef] [PubMed]
- Stenhouse, C.; Suva, L.J.; Gaddy, D.; Wu, G.; Bazer, F.W. Phosphate, Calcium, and Vitamin D: Key Regulators of Fetal and Placental Development in Mammals. In Recent Advances in Animal Nutrition and Metabolism; Wu, G., Ed.; Springer International Publishing: Cham, Switzerland, 2022; pp. 77–107. [Google Scholar]
- Chen, K.H.; Chen, L.R.; Lee, Y.H. Exploring the relationship between preterm placental calcification and adverse maternal and fetal outcome. Ultrasound Obstet. Gynecol. 2011, 37, 328–334. [Google Scholar] [CrossRef] [PubMed]
- Huang, W.; Fu, J.; Yuan, Z.; Gu, H. Impact of prenatal exposure to metallic elements on neural tube defects: Insights from human investigations. Ecotoxicol. Environ. Saf. 2023, 255, 114815. [Google Scholar] [CrossRef] [PubMed]
- Stojsavljević, A.; Perović, M.; Nešić, A.; Miković, Ž.; Manojlović, D. Levels of non-essential trace metals and their impact on placental health: A review. Environ. Sci. Pollut. Res. 2022, 29, 43662–43674. [Google Scholar] [CrossRef]
- Foteva, V.; Fisher, J.J.; Qiao, Y.; Smith, R. Does the Micronutrient Molybdenum Have a Role in Gestational Complications and Placental Health? Nutrients 2023, 15, 3348. [Google Scholar] [CrossRef] [PubMed]
- Rduch, T.; Tsolaki, E.; El Baz, Y.; Leschka, S.; Born, D.; Kinkel, J.; Anthis, A.H.C.; Fischer, T.; Jochum, W.; Hornung, R.; et al. The Role of Inorganics in Preeclampsia Assessed by Multiscale Multimodal Characterization of Placentae. Front. Med. 2022, 9, 857529. [Google Scholar] [CrossRef]
- Alexiou, D.; Grimanis, A.P.; Grimani, M.; Papaevangelou, G.; Koumantakis, E.; Papadatos, C. Trace Elements (Zinc, Cobalt, Selenium, Rubidium, Bromine, Gold) in Human Placenta and Newborn Liver at Birth. Pediatr. Res. 1977, 11, 646–648. [Google Scholar] [CrossRef]
- Stojsavljević, A.; Rovčanin, M.; Rovčanin, B.; Miković, Ž.; Jeremić, A.; Perović, M.; Manojlović, D. Human biomonitoring of essential, nonessential, rare earth, and noble elements in placental tissues. Chemosphere 2021, 285, 131518. [Google Scholar] [CrossRef] [PubMed]
- Mikelson, C.K.; Troisi, J.; LaLonde, A.; Symes, S.J.K.; Thurston, S.W.; DiRe, L.M.; David Adair, C.; Miller, R.K.; Richards, S.M. Placental concentrations of essential, toxic, and understudied metals and relationships with birth outcomes in Chattanooga, TN. Environ. Res 2019, 168, 118–129. [Google Scholar] [CrossRef] [PubMed]
- McKeating, D.R.; Fisher, J.J.; MacDonald, T.; Walker, S.; Tong, S.; Bennett, W.W.; Kaitu’u-Lino, T.J.; Perkins, A.V. Circulating trace elements for the prediction of preeclampsia and small for gestational age babies. Metabolomics 2021, 17, 90. [Google Scholar] [CrossRef] [PubMed]
- Al-Saleh, I.; Shinwari, N.; Mashhour, A.; Mohamed, G.E.D.; Rabah, A. Heavy metals (lead, cadmium and mercury) in maternal, cord blood and placenta of healthy women. Int. J. Hyg. Environ. Health 2011, 214, 79–101. [Google Scholar] [CrossRef] [PubMed]
- Wilschefski, S.C.; Baxter, M.R. Inductively Coupled Plasma Mass Spectrometry: Introduction to Analytical Aspects. Clin. Biochem. Rev. 2019, 40, 115–133. [Google Scholar] [CrossRef]
- Verma, H. X-ray fluorescence (XRF) and particle-induced X-ray emission (PIXE). In Atomic and Nuclear Analytical Methods: XRF, Mössbauer, XPS, NAA and B63Ion-Beam Spectroscopic Techniques; Springer: Berlin/Heidelberg, Germany, 2007; pp. 1–90. [Google Scholar]
- Jones, M.W.M.; Hare, D.J.; James, S.A.; de Jonge, M.D.; McColl, G. Radiation Dose Limits for Bioanalytical X-ray Fluorescence Microscopy. Anal. Chem. 2017, 89, 12168–12175. [Google Scholar] [CrossRef] [PubMed]
- Howard, D.L.; de Jonge, M.D.; Afshar, N.; Ryan, C.G.; Kirkham, R.; Reinhardt, J.; Kewish, C.M.; McKinlay, J.; Walsh, A.; Divitcos, J.; et al. The XFM beamline at the Australian Synchrotron. J. Synchrotron Radiat. 2020, 27, 1447–1458. [Google Scholar] [CrossRef] [PubMed]
- Punshon, T.; Chen, S.; Finney, L.; Howard, L.; Jackson, B.P.; Karagas, M.R.; Ornvold, K. High-resolution elemental mapping of human placental chorionic villi using synchrotron X-ray fluorescence spectroscopy. Anal. Bioanal. Chem. 2015, 407, 6839–6850. [Google Scholar] [CrossRef] [PubMed]
- Hauser, S.; Andres, S.; Leopold, K. Determination of trace elements in placenta by total reflection X-ray fluorescence spectrometry: Effects of sampling and sample preparation. Anal. Bioanal. Chem. 2022, 414, 4519–4529. [Google Scholar] [CrossRef]
- Marguí, E.; Ricketts, P.; Fletcher, H.; Karydas, A.G.; Migliori, A.; Leani, J.J.; Hidalgo, M.; Queralt, I.; Voutchkov, M. Total reflection X-ray fluorescence as a fast multielemental technique for human placenta sample analysis. Spectrochim. Acta Part B At. Spectrosc. 2017, 130, 53–59. [Google Scholar] [CrossRef]
- Burton, G.J.; Sebire, N.J.; Myatt, L.; Tannetta, D.; Wang, Y.L.; Sadovsky, Y.; Staff, A.C.; Redman, C.W. Optimising sample collection for placental research. Placenta 2014, 35, 9–22. [Google Scholar] [CrossRef] [PubMed]
- Ryan, C.G.; Etschmann, B.E.; Vogt, S.; Maser, J.; Harland, C.L.; van Achterbergh, E.; Legnini, D. Nuclear microprobe—Synchrotron synergy: Towards integrated quantitative real-time elemental imaging using PIXE and SXRF. Nucl. Instrum. Methods Phys. Res. Sect. B Beam Interact. Mater. At. 2005, 231, 183–188. [Google Scholar] [CrossRef]
- Silver, W.L.; Perez, T.; Mayer, A.; Jones, A.R. The role of soil in the contribution of food and feed. Philos. Trans. R. Soc. Lond. B Biol. Sci. 2021, 376, 20200181. [Google Scholar] [CrossRef] [PubMed]
- Moreno-Jiménez, E.; Maestre, F.T.; Flagmeier, M.; Guirado, E.; Berdugo, M.; Bastida, F.; Dacal, M.; Díaz-Martínez, P.; Ochoa-Hueso, R.; Plaza, C.; et al. Soils in warmer and less developed countries have less micronutrients globally. Glob. Chang. Biol. 2023, 29, 522–532. [Google Scholar] [CrossRef] [PubMed]
- Llanos, M.N.; Ronco, A.M. Fetal growth restriction is related to placental levels of cadmium, lead and arsenic but not with antioxidant activities. Reprod. Toxicol. 2009, 27, 88–92. [Google Scholar] [CrossRef] [PubMed]
- Grant, C.; Lalor, G.; Fletcher, H.; Potter, T.; Vutchkov, M.; Reid, M. Elements in human placentae in Jamaica. West Indian Med. J. 2010, 59, 479–485. [Google Scholar] [PubMed]
- Mazurek, D.; Łoźna, K.; Bronkowska, M. The concentration of selected elements in the placenta according to selected sociodemographic factors and their effect on birth mass and birth length of newborns. J. Trace Elem. Med. Biol. 2020, 58, 126425. [Google Scholar] [CrossRef] [PubMed]
- Kot, K.; Kosik-Bogacka, D.; Łanocha-Arendarczyk, N.; Malinowski, W.; Szymański, S.; Mularczyk, M.; Tomska, N.; Rotter, I. Interactions between 14 Elements in the Human Placenta, Fetal Membrane and Umbilical Cord. Int. J. Environ. Res. Public Health 2019, 16, 1615. [Google Scholar] [CrossRef]
- Mbofung, C.M.F.; Subbarau, V.V. Trace element (Zinc, copper, iron and magnesium) concentrations in human placenta and their relationship to birth weight of babies. Nutr. Res. 1990, 10, 359–366. [Google Scholar] [CrossRef]
- Blaschko, S.D.; Chi, T.; Miller, J.; Flechner, L.; Fakra, S.; Kapahi, P.; Kahn, A.; Stoller, M.L. Strontium substitution for calcium in lithogenesis. J. Urol. 2013, 189, 735–739. [Google Scholar] [CrossRef]
- Barneo-Caragol, C.; Martínez-Morillo, E.; Rodríguez-González, S.; Lequerica-Fernández, P.; Vega-Naredo, I.; Álvarez, F.V. Increased serum strontium levels and altered oxidative stress status in early-onset preeclampsia. Free Radic. Biol. Med. 2019, 138, 1–9. [Google Scholar] [CrossRef]
- Zadrożna, M.; Gawlik, M.; Nowak, B.; Marcinek, A.; Mrowiec, H.; Walas, S.; Wietecha-Posłuszny, R.; Zagrodzki, P. Antioxidants activities and concentration of selenium, zinc and copper in preterm and IUGR human placentas. J. Trace Elem. Med. Biol. 2009, 23, 144–148. [Google Scholar] [CrossRef] [PubMed]
- Osada, H.; Watanabe, Y.; Nishimura, Y.; Yukawa, M.; Seki, K.; Sekiya, S. Profile of trace element concentrations in the feto-placental unit in relation to fetal growth. Acta Obstet. Gynecol. Scand. 2002, 81, 931–937. [Google Scholar] [CrossRef] [PubMed]
- Duntas, L.H. Selenium and at-risk pregnancy: Challenges and controversies. Thyroid Res. 2020, 13, 16. [Google Scholar] [CrossRef] [PubMed]
- Grzeszczak, K.; Kwiatkowski, S.; Kosik-Bogacka, D. The Role of Fe, Zn, and Cu in Pregnancy. Biomolecules 2020, 10, 1176. [Google Scholar] [CrossRef] [PubMed]
- Wilson, R.L.; Grieger, J.A.; Bianco-Miotto, T.; Roberts, C.T. Association between Maternal Zinc Status, Dietary Zinc Intake and Pregnancy Complications: A Systematic Review. Nutrients 2016, 8, 641. [Google Scholar] [CrossRef] [PubMed]
- Gernand, A.D. The upper level: Examining the risk of excess micronutrient intake in pregnancy from antenatal supplements. Ann. N. Y. Acad. Sci. 2019, 1444, 22–34. [Google Scholar] [CrossRef]
- Ronco, A.M.; Arguello, G.; Muñoz, L.; Gras, N.; Llanos, M. Metals content in placentas from moderate cigarette consumers: Correlation with newborn birth weight. Biometals 2005, 18, 233–241. [Google Scholar] [CrossRef] [PubMed]
- Martinez, V.D.; Lam, W.L. Health Effects Associated With Pre- and Perinatal Exposure to Arsenic. Front. Genet. 2021, 12, 664717. [Google Scholar] [CrossRef]
- Qiao, Y.; Maiti, K.; Sultana, Z.; Fu, L.; Smith, R. Inhibition of vertebrate aldehyde oxidase as a therapeutic treatment for cancer, obesity, aging and amyotrophic lateral sclerosis. Eur. J. Med. Chem. 2020, 187, 111948. [Google Scholar] [CrossRef]
- Maiti, K.; Sultana, Z.; Aitken, R.J.; Morris, J.; Park, F.; Andrew, B.; Riley, S.C.; Smith, R. Evidence that fetal death is associated with placental aging. Am. J. Obstet. Gynecol. 2017, 217, 441.e1–441.e14. [Google Scholar] [CrossRef] [PubMed]
- Ceko, M.J.; Hummitzsch, K.; Hatzirodos, N.; Rodgers, R.J.; Harris, H.H. Quantitative elemental analysis of bovine ovarian follicles using X-ray fluorescence imaging. Metallomics 2015, 7, 828–836. [Google Scholar] [CrossRef] [PubMed]




| Term, a n = 5 | Postdates, b n = 7 | FGR, c n = 3 | Stillbirth, d n = 4 | ANOVA F, p Value | Pairwise Comparison | |||
|---|---|---|---|---|---|---|---|---|
| Weeks’ Gestation | 37.94 ± 0.74 | 41.34 ± 0.2 | 32.23 ± 2.28 | 39.1 ± 1.23 | 51.56, <0.0001 | a–b | 0.0004 | |
| a–c | <0.0001 | |||||||
| b–c | <0.0001 | |||||||
| b–d | 0.0213 | |||||||
| c–d | <0.0001 | |||||||
| Birthweight (g) | 3212 ± 518.91 | 3690 ± 556.66 | 1350.0 ± 296.14 | 3387.5 ± 533.82 | 15.13, <0.0001 | a–c | 0.0009 | |
| b–c | <0.0001 | |||||||
| c–d | 0.0006 | |||||||
| Infant Sex | Female | 4 | 5 | 2 | 2 | |||
| Male | 1 | 2 | 1 | 2 | ||||
| Delivery Method | Vaginal | 3 | 5 | 0 | 4 | |||
| Emergency Caesarean | 1 | 2 | 3 | 0 | ||||
| Elective Caesarean | 1 | 0 | 0 | 0 | ||||
| Maternal BMI | 21.014 ± 4.25 | 27.46 ± 6.64 | 30.01 ± 2.78 | 23.66 ± 4.31 | ||||
| Maternal Age | 29.24 ± 4.3 | 29.49 ± 5.06 | 26.87 ± 3.24 | 30.28 ± 6.08 | ||||
| Smoked During Pregnancy | Yes | 0 | 1 | 2 | 0 | |||
| No | 5 | 6 | 1 | 4 | ||||
| Asthma | 0 | 3 | 2 | 1 | ||||
| Depression (Treated) | 0 | 1 | 0 | 0 | ||||
| Pre-eclampsia | 0 | 0 | 2 | 0 | ||||
| Anaemia | 1 | 1 | 0 | 0 | ||||
| Steroid Treatment | 0 | 0 | 3 | 0 | ||||
| Fatty Liver Disease | 0 | 0 | 1 | 0 | ||||
| PCOS | 0 | 1 | 1 | 0 | ||||
Disclaimer/Publisher’s Note: The statements, opinions and data contained in all publications are solely those of the individual author(s) and contributor(s) and not of MDPI and/or the editor(s). MDPI and/or the editor(s) disclaim responsibility for any injury to people or property resulting from any ideas, methods, instructions or products referred to in the content. |
© 2024 by the authors. Licensee MDPI, Basel, Switzerland. This article is an open access article distributed under the terms and conditions of the Creative Commons Attribution (CC BY) license (https://creativecommons.org/licenses/by/4.0/).
Share and Cite
Foteva, V.; Maiti, K.; Fisher, J.J.; Qiao, Y.; Paterson, D.J.; Jones, M.W.M.; Smith, R. Placental Element Content Assessed via Synchrotron-Based X-ray Fluorescence Microscopy Identifies Low Molybdenum Concentrations in Foetal Growth Restriction, Postdate Delivery and Stillbirth. Nutrients 2024, 16, 2549. https://doi.org/10.3390/nu16152549
Foteva V, Maiti K, Fisher JJ, Qiao Y, Paterson DJ, Jones MWM, Smith R. Placental Element Content Assessed via Synchrotron-Based X-ray Fluorescence Microscopy Identifies Low Molybdenum Concentrations in Foetal Growth Restriction, Postdate Delivery and Stillbirth. Nutrients. 2024; 16(15):2549. https://doi.org/10.3390/nu16152549
Chicago/Turabian StyleFoteva, Vladimira, Kaushik Maiti, Joshua J. Fisher, Yixue Qiao, David J. Paterson, Michael W. M. Jones, and Roger Smith. 2024. "Placental Element Content Assessed via Synchrotron-Based X-ray Fluorescence Microscopy Identifies Low Molybdenum Concentrations in Foetal Growth Restriction, Postdate Delivery and Stillbirth" Nutrients 16, no. 15: 2549. https://doi.org/10.3390/nu16152549
APA StyleFoteva, V., Maiti, K., Fisher, J. J., Qiao, Y., Paterson, D. J., Jones, M. W. M., & Smith, R. (2024). Placental Element Content Assessed via Synchrotron-Based X-ray Fluorescence Microscopy Identifies Low Molybdenum Concentrations in Foetal Growth Restriction, Postdate Delivery and Stillbirth. Nutrients, 16(15), 2549. https://doi.org/10.3390/nu16152549

