Structural Characterization of a Pleurotus sajor-caju Polysaccharide and Its Neuroprotection Related to the Inhibition of Oxidative Stress
Abstract
1. Introduction
2. Results and Discussion
2.1. Purification and Physicochemical Characteristics of Polysaccharide PSP2-1
2.2. Methylation Results of PSP2-1
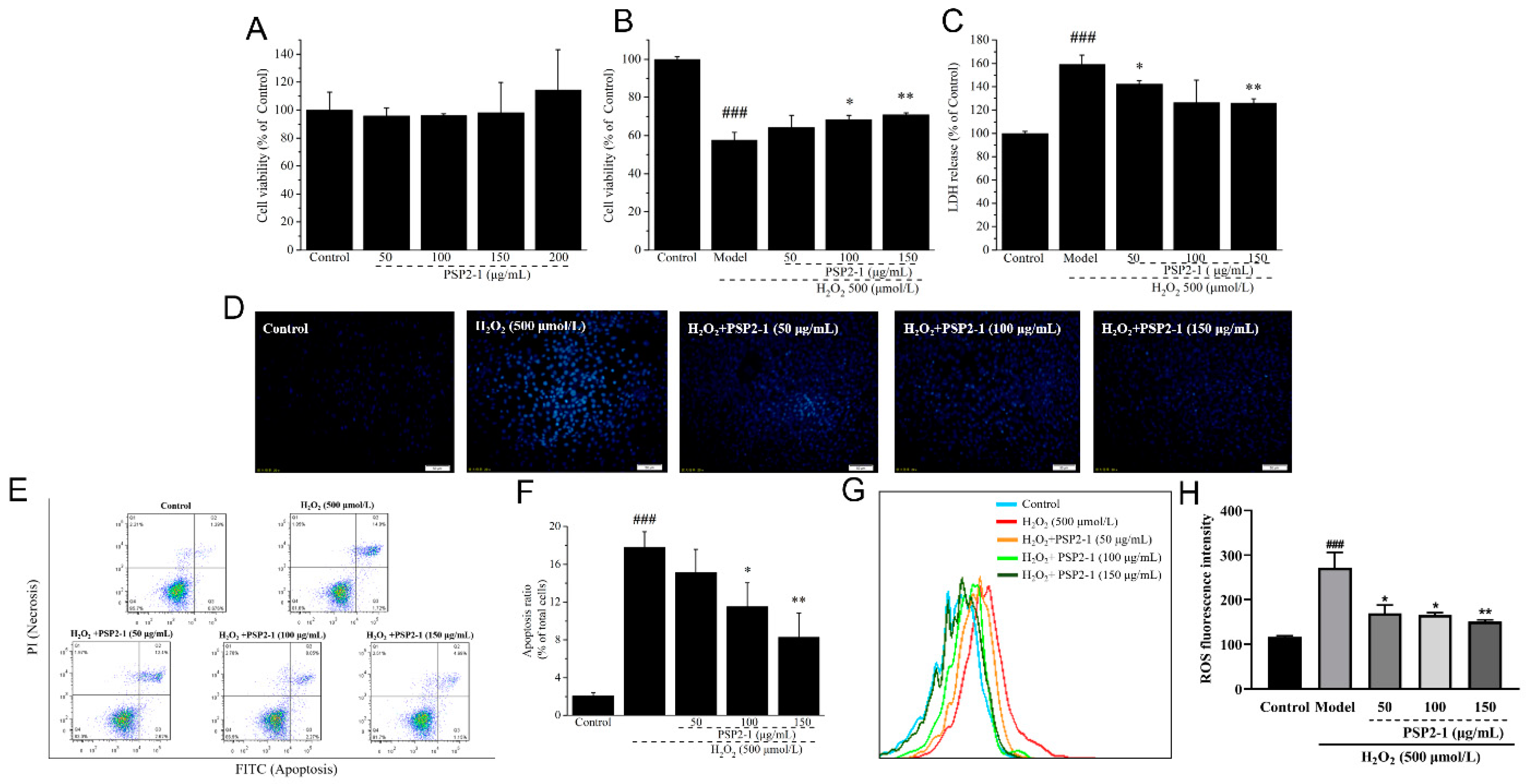
2.3. Effects of PSP2-1 on H2O2-Induced HT22 Cell
2.4. PSP2-1 Inhibited H2O2-Induced HT22 Cell Mitochondrial Dysfunction
2.5. Effect of PSP2-1 on ROS Level
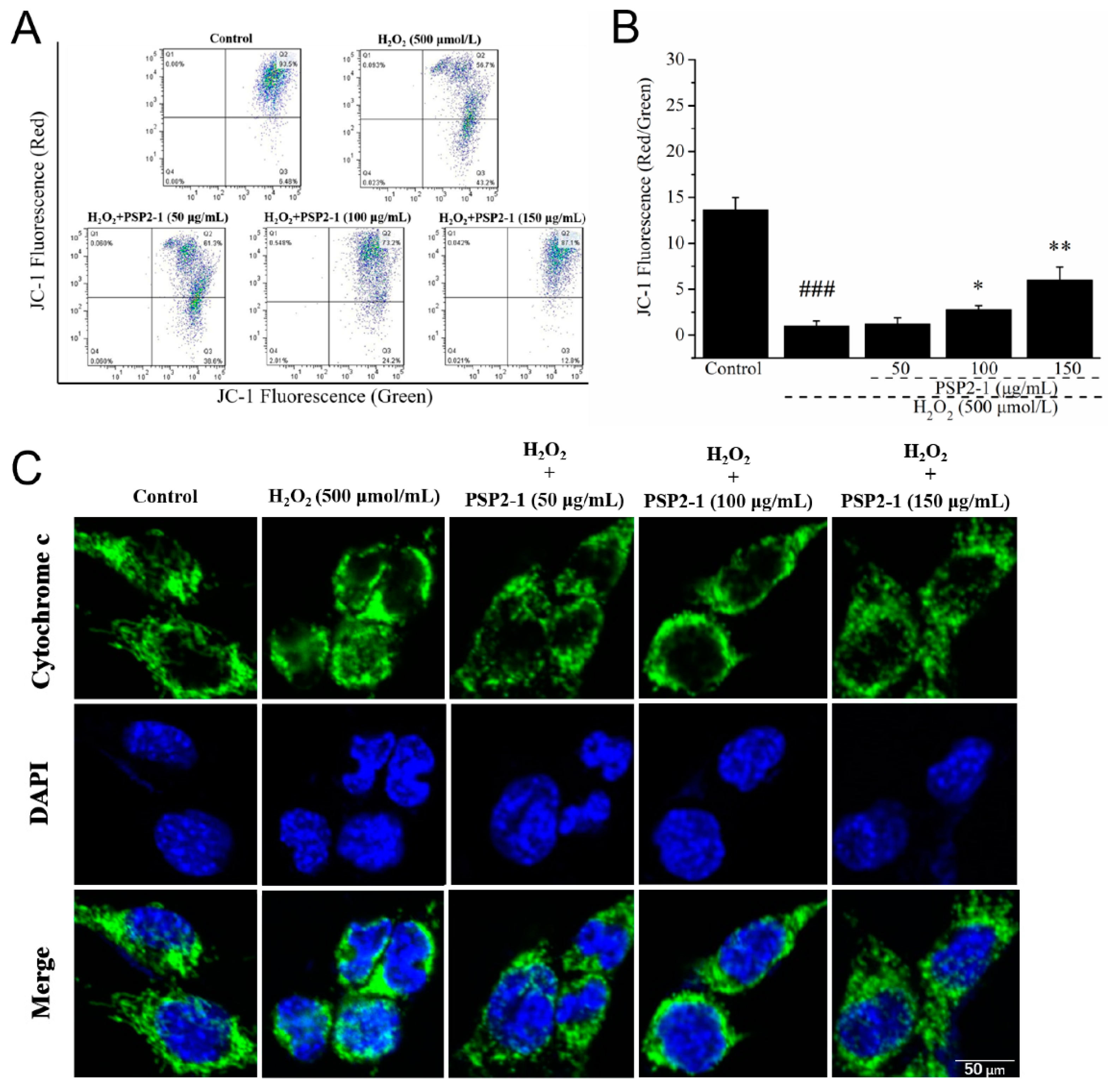
2.6. Effect of PSP2-1 on the Mitochondrial Membrane and Release of Cytochrome c
2.7. Effects of PSP2-1 on the Expression of Apoptotic Proteins in H2O2-Induced HT22 Cells
2.8. The Mechanism of PSP2-1 Inhibiting H2O2-Induced Apoptosis of Oxidatively Damaged Nerve Cells
2.9. Effects of PSP2-1 on Cognition of Mice with Aging Induced by D-Galactose
2.10. Effect of PSP2-1 on Oxidative Stress Injury Induced by D-Galactose in Aging Mice
3. Materials and Methods
3.1. Materials and Chemicals
3.2. Extraction and Purification of the Polysaccharide
3.3. Molecular Weight and Monosaccharide Composition
3.4. FTIR and UV Spectra Analysis
3.5. Methylation of PSP2-1
3.6. Cell Culture
3.7. Cell Viability Assay
3.8. Detection of Intracellular ROS Level
3.9. Apoptosis Quantification
3.10. Lactate Dehydrogenase (LDH) Release Analysis
3.11. DAPI Staining
3.12. JC-1 Assay for Mitochondrial Membrane Potential
3.13. Immunohistochemistry
3.14. Western Blot Analysis
3.15. Establishment of Animal Model
3.16. Morris Water Maze Test (MWM)
3.17. Oxidative Stress Index Detection
3.18. Statistical Analysis
4. Conclusions
Supplementary Materials
Author Contributions
Funding
Institutional Review Board Statement
Informed Consent Statement
Data Availability Statement
Conflicts of Interest
Sample Availability
References
- Lushchak, V.I. Free radicals, reactive oxygen species, oxidative stress and its classification. Chem. Biol. Interact. 2014, 224, 164–175. [Google Scholar] [CrossRef] [PubMed]
- Singh, A.; Kukreti, R.; Saso, L.; Kukreti, S. Oxidative Stress: A Key Modulator in Neurodegenerative Diseases. Molecules 2019, 24, 1583. [Google Scholar] [CrossRef] [PubMed]
- Cao, H.; Zuo, C.; Gu, Z.; Huang, Y.; Yang, Y.; Zhu, L.; Jiang, Y.; Wang, F. High frequency repetitive transcranial magnetic stimulation alleviates cognitive deficits in 3xTg-AD mice by modulating the PI3K/Akt/GLT-1 axis. Redox Biol. 2022, 54, 102354. [Google Scholar] [CrossRef] [PubMed]
- Iqbal, S.; Khan, M.A.; Jabeen, A.; Yousuf, S.; Zafar, F.; Batool, F.; Ganatra, M.U.; Basha, F.Z. Synthesis, crystal structure, and reactive oxygen species (ROS) inhibition of N– and O–linked triazole analogues of harmine. J. Mol. Struct. 2022, 1261, 132796. [Google Scholar] [CrossRef]
- Habib, M.Z.; Tadros, M.G.; Abd-Alkhalek, H.A.; Mohamad, M.I.; Eid, D.M.; Hassan, F.E.; Elhelaly, H.; Faramawy, Y.E.; Aboul-Fotouh, S. Harmine prevents 3-nitropropionic acid-induced neurotoxicity in rats via enhancing NRF2-mediated signaling: Involvement of p21 and AMPK. Eur. J. Pharmacol. 2022, 927, 175046. [Google Scholar] [CrossRef]
- Jiang, T.; Sun, Q.; Chen, S. Oxidative stress: A major pathogenesis and potential therapeutic target of antioxidative agents in Parkinson’s disease and Alzheimer’s disease. Prog. Neurobiol. 2016, 147, 1–19. [Google Scholar] [CrossRef]
- Gao, Q.H.; Fu, X.; Zhang, R.; Wang, Z.; Guo, M. Neuroprotective effects of plant polysaccharides: A review of the mechanisms. Int. J. Biol. Macromol. 2018, 106, 749–754. [Google Scholar] [CrossRef]
- Zhang, Y.; Yang, X.; Jin, G.; Yang, X.; Zhang, Y. Polysaccharides from Pleurotus ostreatus alleviate cognitive impairment in a rat model of Alzheimer’s disease. Int. J. Biol. Macromol. 2016, 92, 935–941. [Google Scholar] [CrossRef] [PubMed]
- Zhang, J.; An, S.; Hu, W.; Teng, M.; Wang, X.; Qu, Y.; Liu, Y.; Yuan, Y.; Wang, D. The Neuroprotective Properties of Hericium erinaceus in Glutamate-Damaged Differentiated PC12 Cells and an Alzheimer’s Disease Mouse Model. Int. J. Mol. Sci. 2016, 17, 1810. [Google Scholar] [CrossRef] [PubMed]
- Huang, S.; Mao, J.; Ding, K.; Zhou, Y.; Zeng, X.; Yang, W.; Wang, P.; Zhao, C.; Yao, J.; Xia, P.; et al. Polysaccharides from Ganoderma lucidum Promote Cognitive Function and Neural Progenitor Proliferation in Mouse Model of Alzheimer’s Disease. Stem. Cell Rep. 2017, 8, 84–94. [Google Scholar] [CrossRef]
- Pramanik, M.; Chakraborty, I.; Mondal, S.; Islam, S.S. Structural analysis of a water-soluble glucan (Fr.I) of an edible mushroom, Pleurotus sajor-caju. Carbohydr. Res. 2007, 342, 2670–2675. [Google Scholar] [CrossRef] [PubMed]
- Telles, C.B.S.; Sabry, D.A.; Almeida-Lima, J.; Costa, M.S.S.P.; Melo-Silveira, R.F.; Trindade, E.S.; Sassaki, G.L.; Wisbeck, E.; Furlan, S.A.; Leite, E.L.; et al. Sulfation of the extracellular polysaccharide produced by the edible mushroom Pleurotus sajor-caju alters its antioxidant, anticoagulant and antiproliferative properties in vitro. Carbohydr. Polym. 2011, 85, 514–521. [Google Scholar] [CrossRef]
- Silveira, M.L.; Smiderle, F.R.; Agostini, F.; Pereira, E.M.; Bonatti-Chaves, M.; Wisbeck, E.; Ruthes, A.C.; Sassaki, G.L.; Cipriani, T.R.; Furlan, S.A.; et al. Exopolysaccharide produced by Pleurotus sajor-caju: Its chemical structure and anti-inflammatory activity. Int. J. Biol. Macromol. 2015, 75, 90–96. [Google Scholar] [CrossRef] [PubMed]
- Boonsong, S.; Klaypradit, W.; Wilaipun, P. Antioxidant activities of extracts from five edible mushrooms using different extractants. Agric. Nat. Resour. 2016, 50, 89–97. [Google Scholar] [CrossRef]
- Carbonero, E.R.; Ruthes, A.C.; Freitas, C.S.; Utrilla, P.; Galvez, J.; da Silva, E.V.; Sassaki, G.L.; Gorin, P.A.; Iacomini, M. Chemical and biological properties of a highly branched beta-glucan from edible mushroom Pleurotus sajor-caju. Carbohydr. Polym. 2012, 90, 814–819. [Google Scholar] [CrossRef] [PubMed]
- Finimundy, T.C.; Abreu, R.M.V.; Bonetto, N.; Scariot, F.J.; Dillon, A.J.P.; Echeverrigaray, S.; Barros, L.; Ferreira, I.; Henriques, J.A.P.; Roesch-Ely, M. Apoptosis induction by Pleurotus sajor-caju (Fr.) Singer extracts on colorectal cancer cell lines. Food Chem. Toxicol. 2018, 112, 383–392. [Google Scholar] [CrossRef] [PubMed]
- Roy, S.K.; Maiti, D.; Mondal, S.; Das, D.; Islam, S.S. Structural analysis of a polysaccharide isolated from the aqueous extract of an edible mushroom, Pleurotus sajor-caju, cultivar Black Japan. Carbohydr. Res. 2008, 343, 1108–1113. [Google Scholar] [CrossRef]
- Baca-Bocanegra, B.; Martinez-Lapuente, L.; Nogales-Bueno, J.; Hernandez-Hierro, J.M.; Ferrer-Gallego, R. Feasibility study on the use of ATR-FTIR spectroscopy as a tool for the estimation of wine polysaccharides. Carbohydr. Polym. 2022, 287, 119365. [Google Scholar] [CrossRef]
- Chen, S.; Huang, H.; Huang, G. Extraction, derivatization and antioxidant activity of cucumber polysaccharide. Int. J. Biol. Macromol. 2019, 140, 1047–1053. [Google Scholar] [CrossRef]
- Nawrocka, A.; Krekora, M.; Niewiadomski, Z.; Mis, A. FTIR studies of gluten matrix dehydration after fibre polysaccharide addition. Food Chem. 2018, 252, 198–206. [Google Scholar] [CrossRef]
- Guerrero, P.; Kerry, J.P.; de la Caba, K. FTIR characterization of protein-polysaccharide interactions in extruded blends. Carbohydr. Polym. 2014, 111, 598–605. [Google Scholar] [CrossRef] [PubMed]
- Chen, H.; Huang, Y.; Zhou, C.; Xu, T.; Chen, X.; Wu, Q.; Zhang, K.; Li, Y.; Li, D.; Chen, Y. Effects of ultra-high pressure treatment on structure and bioactivity of polysaccharides from large leaf yellow tea. Food Chem. 2022, 387, 132862. [Google Scholar] [CrossRef] [PubMed]
- Li, X.; Wang, L.; Wang, Z. Structural characterization and antioxidant activity of polysaccharide from Hohenbuehelia serotina. Int. J. Biol. Macromol. 2017, 98, 59–66. [Google Scholar] [CrossRef] [PubMed]
- Qu, H.; Gao, X.; Cheng, C.; Zhao, H.; Wang, Z.; Yi, J. Hepatoprotection mechanism against alcohol-induced liver injury in vivo and structural characterization of Pinus koraiensis pine nut polysaccharide. Int. J. Biol. Macromol. 2020, 154, 1007–1021. [Google Scholar] [CrossRef] [PubMed]
- Carbonero, E.R.; Gracher, A.H.; Rosa, M.C.; Torri, G.; Sassaki, G.L.; Gorin, P.A.; Iacomini, M. Unusual partially 3-O-methylated alpha-galactan from mushrooms of the genus Pleurotus. Phytochemistry 2008, 69, 252–257. [Google Scholar] [CrossRef] [PubMed]
- Smiderle, F.R.; Carbonero, E.R.; Sassaki, G.L.; Gorin, P.A.J.; Iacomini, M. Characterization of a heterogalactan: Some nutritional values of the edible mushroom Flammulina velutipes. Food Chem. 2008, 108, 329–333. [Google Scholar] [CrossRef]
- Kushairi, N.; Phan, C.W.; Sabaratnam, V.; Naidu, M.; David, P. Dietary amino acid ergothioneine protects HT22 hippocampal neurons against H2O2-induced neurotoxicity via antioxidative mechanism. PharmaNutrition 2020, 13, 100214. [Google Scholar] [CrossRef]
- Iacovino, L.G.; Rossi, M.; Di Stefano, G.; Rossi, V.; Binda, C.; Brigotti, M.; Tomaselli, F.; Pasti, A.P.; Dal Piaz, F.; Cerini, S.; et al. Allosteric transitions of rabbit skeletal muscle lactate dehydrogenase induced by pH-dependent dissociation of the tetrameric enzyme. Biochimie 2022, 199, 23–35. [Google Scholar] [CrossRef]
- Fan, S.; Li, X.; Ma, F.; Yang, M.; Su, J.; Chen, X. Sulfur quantum dot based fluorescence assay for lactate dehydrogenase activity detection. J. Photochem. Photobiol. A Chem. 2022, 430, 113989. [Google Scholar] [CrossRef]
- Rao, Y.; Gammon, S.T.; Sutton, M.N.; Zacharias, N.M.; Bhattacharya, P.; Piwnica-Worms, D. Excess exogenous pyruvate inhibits lactate dehydrogenase activity in live cells in an MCT1-dependent manner. J. Biol. Chem. 2021, 297, 100775. [Google Scholar] [CrossRef]
- Zhang, L.; Fang, Y.; Zhao, X.; Zheng, Y.; Ma, Y.; Li, S.; Huang, Z.; Li, L. miR-204 silencing reduces mitochondrial autophagy and ROS production in a murine AD model via the TRPML1-activated STAT3 pathway. Mol. Ther. Nucleic. Acids 2021, 24, 822–831. [Google Scholar] [CrossRef] [PubMed]
- Choi, A.Y.; Choi, J.H.; Yoon, H.; Hwang, K.Y.; Noh, M.H.; Choe, W.; Yoon, K.S.; Ha, J.; Yeo, E.J.; Kang, I. Luteolin induces apoptosis through endoplasmic reticulum stress and mitochondrial dysfunction in Neuro-2a mouse neuroblastoma cells. Eur. J. Pharmacol. 2011, 668, 115–126. [Google Scholar] [CrossRef] [PubMed]
- Pernelle, K.; Le Guevel, R.; Glaise, D.; Stasio, C.G.; Le Charpentier, T.; Bouaita, B.; Corlu, A.; Guguen-Guillouzo, C. Automated detection of hepatotoxic compounds in human hepatocytes using HepaRG cells and image-based analysis of mitochondrial dysfunction with JC-1 dye. Toxicol. Appl. Pharmacol. 2011, 254, 256–266. [Google Scholar] [CrossRef] [PubMed]
- Chaoui, D.; Faussat, A.M.; Majdak, P.; Tang, R.; Perrot, J.Y.; Pasco, S.; Klein, C.; Marie, J.P.; Legrand, O. JC-1, a sensitive probe for a simultaneous detection of P-glycoprotein activity and apoptosis in leukemic cells. Cytom. B Clin. Cytom. 2006, 70, 189–196. [Google Scholar] [CrossRef] [PubMed]
- Laleve, A.; Panozzo, C.; Kuhl, I.; Bourand-Plantefol, A.; Ostojic, J.; Sissoko, A.; Tribouillard-Tanvier, D.; Cornu, D.; Burg, A.; Meunier, B.; et al. Artemisinin and its derivatives target mitochondrial c-type cytochromes in yeast and human cells. Biochim. Biophys. Acta Mol. Cell Res. 2020, 1867, 118661. [Google Scholar] [CrossRef]
- Saleh, A.; Srinivasula, S.M.; Acharya, S.; Fishel, R.; Alnemri, E.S. Cytochrome c and dATP-mediated oligomerization of Apaf-1 is a prerequisite for procaspase-9 activation. J. Biol. Chem. 1999, 274, 17941–17945. [Google Scholar] [CrossRef]
- Tsikarishvili, S.; Karapetian, M.; Kulikova, N.; Zaalishvili, G. PARP inhibition suppresses topoisomerase 1 poisoning induced Caspase-3 dependent cell death in zebrafish embryos. Biochem. Biophys. Res. Commun. 2021, 550, 166–170. [Google Scholar] [CrossRef]
- Alamro, A.A.; Al-Malky, M.M.; Ansari, M.G.A.; Amer, O.E.; Alnaami, A.M.; Hussain, S.D.; Barhoumi, T.A.; Alghamdi, A.A.; Haq, S.H.; Sabico, S.; et al. The effects of melatonin and vitamin D3 on the gene expression of BCl-2 and BAX in MCF-7 breast cancer cell line. J. King Saud Univ.-Sci. 2020, 33, 101287. [Google Scholar] [CrossRef]
- Wang, Y.; Yin, H.; Lou, J.; Han, B.; Qin, X.; Meng, F.; Geng, S.; Liu, Y. Effects of curcumin on hippocampal Bax and Bcl-2 expression and cognitive function of a rat model of Alzheimer’s disease. Neural Regen. Res. 2011, 6, 1845–1849. [Google Scholar] [CrossRef]
- Yang, G.; Lin, S.-m.; Zhao, W.-k. Effect of TX0201 on expression of the apoptosis signal transduction molecule caspase-3 and apoptosis associated genes bcl-2 and bax mRNA in brain tissue of rat analogue model of Alzheimer’s disease. Chin. J. Integr. Tradit. West. Med. 2006, 26, 147–151. [Google Scholar]
- Zhao, Z.Y.; Luan, P.; Huang, S.X.; Xiao, S.H.; Zhao, J.; Zhang, B.; Gu, B.B.; Pi, R.B.; Liu, J. Edaravone protects HT22 neurons from H2O2-induced apoptosis by inhibiting the MAPK signaling pathway. CNS Neurosci. Ther. 2013, 19, 163–169. [Google Scholar] [CrossRef] [PubMed]
- Yang, Y.; Zhu, X.; Chen, Y.; Wang, X.; Chen, R. p38 and JNK MAPK, but not ERK1/2 MAPK, play important role in colchicine-induced cortical neurons apoptosis. Eur. J. Pharmacol. 2007, 576, 26–33. [Google Scholar] [CrossRef] [PubMed]
- Kang, X.; Zhang, J.; Xu, Y.; Zhang, X.; Cui, F.; Li, H. Knocking-out ARO80 promotes the intracellular ROS accumulation through weakening MAPK pathway of Saccharomyces cerevisiae. Chem. Eng. Sci. 2022, 252, 117507. [Google Scholar] [CrossRef]
- Jang, E.J.; Kim, H.; Baek, S.E.; Jeon, E.Y.; Kim, J.W.; Kim, J.Y.; Kim, C.D. HMGB1 increases RAGE expression in vascular smooth muscle cells via ERK and p-38 MAPK-dependent pathways. Korean J. Physiol. Pharmacol. 2022, 26, 389–396. [Google Scholar] [CrossRef]
- Liu, Y.; Meng, X.; Sun, L.; Pei, K.; Chen, L.; Zhang, S.; Hu, M. Protective effects of hydroxy-alpha-sanshool from the pericarp of Zanthoxylum bungeanum Maxim. On D-galactose/AlCl3-induced Alzheimer’s disease-like mice via Nrf2/HO-1 signaling pathways. Eur. J. Pharmacol. 2022, 914, 174691. [Google Scholar] [CrossRef]
- Li, Z.; Chen, X.; Zhang, Y.; Liu, X.; Wang, C.; Teng, L.; Wang, D. Protective roles of Amanita caesarea polysaccharides against Alzheimer’s disease via Nrf2 pathway. Int. J. Biol. Macromol. 2019, 121, 29–37. [Google Scholar] [CrossRef]
- Qu, Z.; Zhang, J.; Yang, H.; Huo, L.; Gao, J.; Chen, H.; Gao, W. Protective effect of tetrahydropalmatine against D-galactose induced memory impairment in rat. Physiol. Behav. 2016, 154, 114–125. [Google Scholar] [CrossRef]
- Ullah, F.; Ali, T.; Ullah, N.; Kim, M.O. Caffeine prevents D-galactose-induced cognitive deficits, oxidative stress, neuroinflammation and neurodegeneration in the adult rat brain. Neurochem. Int. 2015, 90, 114–124. [Google Scholar] [CrossRef]
- Prakash, A.; Kumar, A. Pioglitazone alleviates the mitochondrial apoptotic pathway and mito-oxidative damage in the d-galactose-induced mouse model. Clin. Exp. Pharmacol. Physiol. 2013, 40, 644–651. [Google Scholar] [CrossRef]
- Hu, W.; Song, M.; Wang, C.; Guo, Z.; Li, Y.; Wang, D. Structural characterization of polysaccharide purified from Hericium erinaceus fermented mycelium and its pharmacological basis for application in Alzheimer’s disease: Oxidative stress related calcium homeostasis. Int. J. Biol. Macromol. 2021, 193, 358–369. [Google Scholar] [CrossRef]
- Meng, J.; Ma, A.; Zhang, S.; Lin, D.; Lin, S.; Li, M.; Zhou, H.; Yang, B. Ganoderma Lucidum Polysaccharide Peptide attenuates post myocardial infarction fibrosis via down-regulating TGF-β1/SMAD and relieving oxidative stress. Pharmacol. Res. Mod. Chin. Med. 2022, 4, 100152. [Google Scholar] [CrossRef]
- Minutoli, L.; Marini, H.; Rinaldi, M.; Bitto, A.; Irrera, N.; Pizzino, G.; Pallio, G.; Calo, M.; Adamo, E.B.; Trichilo, V.; et al. A dual inhibitor of cyclooxygenase and 5-lipoxygenase protects against kainic acid-induced brain injury. Neuromolecular Med. 2015, 17, 192–201. [Google Scholar] [CrossRef] [PubMed]
- Marini, H.R.; Micali, A.; Squadrito, G.; Puzzolo, D.; Freni, J.; Antonuccio, P.; Minutoli, L. Nutraceuticals: A New Challenge against Cadmium-Induced Testicular Injury. Nutrients 2022, 14, 663. [Google Scholar] [CrossRef] [PubMed]
- Dubois, M.; Giles, K.; Rebers, P.; Smith, F. Colorimetric method for determination of sugars and related substances. Anal. Biochem. 1956, 28, 350–356. [Google Scholar] [CrossRef]
- Bradford, M. A rapid and sensitive method for the quantitation of microgram quantities of protein utilizing the principle of protein-dye binding. Anal. Biochem. 1976, 72, 248–254. [Google Scholar] [CrossRef]
- Zhang, C.; Li, Z.; Zhang, C.Y.; Li, M.; Lee, Y.; Zhang, G.G. Extract Methods, Molecular Characteristics, and Bioactivities of Polysaccharide from Alfalfa (Medicago sativa L.). Nutrients 2019, 11, 1181. [Google Scholar] [CrossRef]
- Nie, S.-P.; Cui, S.W.; Phillips, A.O.; Xie, M.-Y.; Phillips, G.O.; Al-Assaf, S.; Zhang, X.-L. Elucidation of the structure of a bioactive hydrophilic polysaccharide from Cordyceps sinensis by methylation analysis and NMR spectroscopy. Carbohydr. Polym. 2011, 84, 894–899. [Google Scholar] [CrossRef]
- Chen, S.; Zhou, H.; Zhang, G.; Meng, J.; Deng, K.; Zhou, W.; Wang, H.; Wang, Z.; Hu, N.; Suo, Y. Anthocyanins from Lycium ruthenicum Murr. Ameliorated d-Galactose-Induced Memory Impairment, Oxidative Stress, and Neuroinflammation in Adult Rats. J. Agric. Food Chem. 2019, 67, 3140–3149. [Google Scholar] [CrossRef]








| Sample | PSP2-1 |
|---|---|
| Carbohydrate (%) | 85.30 |
| Protein (%) | 3.10 |
| Molecular weight (kDa) | 44.90 |
| Monosaccharide composition (mol %) | |
| Fucose (mol %) | 2.40 |
| Galactose (mol %) | 28.81 |
| Glucose (mol %) | 30.63 |
| Mannose (mol %) | 37.79 |
| Methylation | Retention Time (min) | Linkage Type | Molar Ratio (%) |
|---|---|---|---|
| 1,5-di-O-acetyl-6-deoxy-2,3,4- tri-O-methyl fucitol | 11.03 | T-Fuc (p) | 1.51 |
| 1,5,6-tri-O-acetyl-2,3,4-tri-O- methyl galactitol | 18.80 | 1,6-Gal (p) | 25.57 |
| 1,5-di-O-acetyl-2,3,4,6-tetra-O- methyl glucitol | 14.21 | T-Glc (p) | 19.57 |
| 1,5,6-tri-O-acetyl-2,3,4-tri-O- methyl glucitol | 17.79 | 1,6-Glc (p) | 4.33 |
| 1,3,5,6-tetra-O-acetyl-2,4-di-O- methyl glucitol | 20.71 | 1,3,6-Glc (p) | 6.74 |
| 1,3,5-tri-O-acetyl-2,4,6-tri-O- methyl mannitol | 16.96 | 1,3-Man (p) | 13.44 |
| 1,2,5,6-tetra-O-acetyl-3,4-di-O- methyl mannitol | 21.49 | 1,2,6-Man (p) | 16.72 |
| 1,5-di-O-acetyl-2,3,4,6-tetra-O- methyl mannitol | 14.13 | T-Man (p) | 7.16 |
Publisher’s Note: MDPI stays neutral with regard to jurisdictional claims in published maps and institutional affiliations. |
© 2022 by the authors. Licensee MDPI, Basel, Switzerland. This article is an open access article distributed under the terms and conditions of the Creative Commons Attribution (CC BY) license (https://creativecommons.org/licenses/by/4.0/).
Share and Cite
Liu, M.; Dai, Y.; Song, C.; Wang, J.; Liu, Y.; Wang, Q. Structural Characterization of a Pleurotus sajor-caju Polysaccharide and Its Neuroprotection Related to the Inhibition of Oxidative Stress. Nutrients 2022, 14, 4047. https://doi.org/10.3390/nu14194047
Liu M, Dai Y, Song C, Wang J, Liu Y, Wang Q. Structural Characterization of a Pleurotus sajor-caju Polysaccharide and Its Neuroprotection Related to the Inhibition of Oxidative Stress. Nutrients. 2022; 14(19):4047. https://doi.org/10.3390/nu14194047
Chicago/Turabian StyleLiu, Mengdi, Yingdi Dai, Chengming Song, Jia Wang, Yang Liu, and Qi Wang. 2022. "Structural Characterization of a Pleurotus sajor-caju Polysaccharide and Its Neuroprotection Related to the Inhibition of Oxidative Stress" Nutrients 14, no. 19: 4047. https://doi.org/10.3390/nu14194047
APA StyleLiu, M., Dai, Y., Song, C., Wang, J., Liu, Y., & Wang, Q. (2022). Structural Characterization of a Pleurotus sajor-caju Polysaccharide and Its Neuroprotection Related to the Inhibition of Oxidative Stress. Nutrients, 14(19), 4047. https://doi.org/10.3390/nu14194047
