Addition of Prebiotics to the Ketogenic Diet Improves Metabolic Profile but Does Not Affect Seizures in a Rodent Model of Infantile Spasms Syndrome
Abstract
:1. Introduction
2. Materials and Methods
2.1. Animals
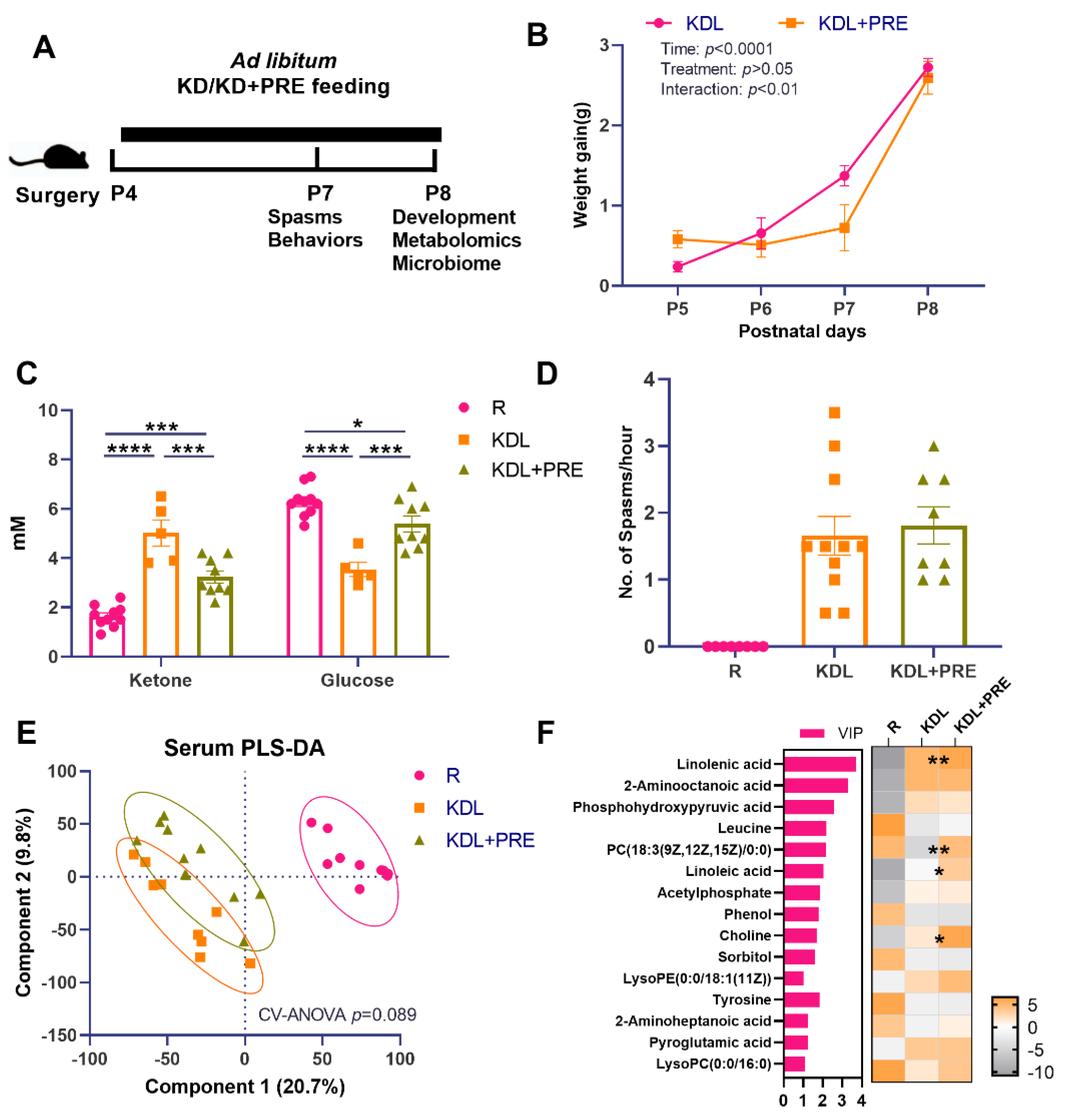
2.2. Spasms/Seizure Quantification
2.3. Developmental Milestones
2.4. Blood and Serum Measurements
2.5. Total RNA Extraction and Real-Time q-PCR
2.6. DNA Extraction and 16S rRNA Gene Sequencing
2.7. Mitochondrial Respirometry
2.8. Metabolomics Profiling
2.9. Statistical Analysis
3. Results
3.1. Animal Characteristics and Seizure Frequency
3.2. Developmental Milestones and Communication
3.3. Metabolic Alterations by Prebiotic Fiber Inclusion
3.4. Hippocampal Metabolites
3.5. Colonic Microbiota Composition
4. Discussion
5. Conclusions
Supplementary Materials
Author Contributions
Funding
Institutional Review Board Statement
Informed Consent Statement
Data Availability Statement
Acknowledgments
Conflicts of Interest
References
- Bergin, A.M. Ketogenic Diet in Established Epilepsy Indications. In Ketogenic Diet and Metabolic Therapies: Expanded Roles in Health and Disease; Oxford University Press: New York, NY, USA, 2017; pp. 40–49. [Google Scholar]
 - Kossoff, E.H.; Zupec-Kania, B.A.; Auvin, S.; Ballaban-Gil, K.R.; Christina Bergqvist, A.G.; Blackford, R.; Buchhalter, J.R.; Caraballo, R.H.; Cross, J.H.; Dahlin, M.G.; et al. Optimal Clinical Management of Children Receiving Dietary Therapies for Epilepsy: Updated Recommendations of the International Ketogenic Diet Study Group. Epilepsia Open 2018, 3, 175–192. [Google Scholar] [CrossRef] [PubMed]
 - Mu, C.; Choudhary, A.; Mayengbam, S.; Barrett, K.T.; Rho, J.M.; Shearer, J.; Scantlebury, M.H. Seizure Modulation by the Gut Microbiota and Tryptophan-Kynurenine Metabolism in an Animal Model of Infantile Spasms. EBioMedicine 2022, 76, 103833. [Google Scholar] [CrossRef] [PubMed]
 - Mu, C.; Nikpoor, N.; Tompkins, T.A.; Choudhary, A.; Wang, M.; Marks, W.N.; Rho, J.M.; Scantlebury, M.H.; Shearer, J. Targeted Gut Microbiota Manipulation Attenuates Seizures in a Model of Infantile Spasms Syndrome. JCI Insight 2022, in press. [Google Scholar]
 - Paoli, A.; Mancin, L.; Bianco, A.; Thomas, E.; Mota, J.F.; Piccini, F. Ketogenic Diet and Microbiota: Friends or Enemies? Genes 2019, 10, 534. [Google Scholar] [CrossRef] [Green Version]
 - Mu, C.; Shearer, J.; Scantlebury, M.H.; Marks, W.N. The Ketogenic Diet and the Gut Microbiome. In Ketogenic Diet and Metabolic Therapies: Expanded Roles in Health and Disease; Oxford University Press: New York, NY, USA, 2022. [Google Scholar]
 - Olson, C.A.; Vuong, H.E.; Yano, J.M.; Liang, Q.X.Y.; Nusbaum, D.J.; Hsiao, E.Y. The Gut Microbiota Mediates the Anti-Seizure Effects of the Ketogenic Diet. Cell 2018, 173, 1728–1741. [Google Scholar] [CrossRef] [Green Version]
 - Mu, C.; Nikpoor, N.; Tompkins, T.A.; Rho, J.M.; Scantlebury, M.H.; Shearer, J. Probiotics Counteract Hepatic Steatosis Caused by Ketogenic Diet and Upregulate AMPK Signaling in a Model of Infantile Epilepsy. EBioMedicine 2022, 76, 103838. [Google Scholar] [CrossRef]
 - Mu, C.; Tompkins, T.A.; Rho, J.M.; Scantlebury, M.H.; Shearer, J. Gut-Based Manipulations Spur Hippocampal Mitochondrial Bioenergetics in a Model of Pediatric Epilepsy. Biochim. et Biophys. Acta (BBA)—Mol. Basis Dis. 2022, 166446. [Google Scholar] [CrossRef]
 - Simm, P.J.; Bicknell-Royle, J.; Lawrie, J.; Nation, J.; Draffin, K.; Stewart, K.G.; Cameron, F.J.; Scheffer, I.E.; Mackay, M.T. The Effect of the Ketogenic Diet on the Developing Skeleton. Epilepsy Res. 2017, 136, 62–66. [Google Scholar] [CrossRef]
 - Hong, A.M.; Turner, Z.; Hamdy, R.F.; Kossoff, E.H. Infantile Spasms Treated with the Ketogenic Diet: Prospective Single-center Experience in 104 Consecutive Infants. Epilepsia 2010, 51, 1403–1407. [Google Scholar] [CrossRef]
 - Arslan, N.; Guzel, O.; Kose, E.; Yılmaz, U.; Kuyum, P.; Aksoy, B.; Çalık, T. Is Ketogenic Diet Treatment Hepatotoxic for Children with Intractable Epilepsy? Seizure 2016, 43, 32–38. [Google Scholar] [CrossRef]
 - Kang, H.C.; Lee, Y.J.; Lee, J.S.; Lee, E.J.; Eom, S.; You, S.J.; Kim, H.D. Comparison of Short- versus Long-Term Ketogenic Diet for Intractable Infantile Spasms. Epilepsia 2011, 52, 781–787. [Google Scholar] [CrossRef]
 - Dressler, A.; Benninger, F.; Trimmel-Schwahofer, P.; Groppel, G.; Porsche, B.; Abraham, K.; Muhlebner, A.; Samueli, S.; Male, C.; Feucht, M. Efficacy and Tolerability of the Ketogenic Diet versus High-Dose Adrenocorticotropic Hormone for Infantile Spasms: A Single-Center Parallel-Cohort Randomized Controlled Trial. Epilepsia 2019, 60, 441–451. [Google Scholar] [CrossRef]
 - Lyons, L.; Schoeler, N.E.; Langan, D.; Cross, J.H. Use of Ketogenic Diet Therapy in Infants with Epilepsy: A Systematic Review and Meta-analysis. Epilepsia 2020, 61, 1261–1281. [Google Scholar] [CrossRef]
 - Delzenne, N.M.; Neyrinck, A.M.; Cani, P.D. Gut Microbiota and Metabolic Disorders: How Prebiotic Can Work? Br. J. Nutr. 2013, 109, S81–S85. [Google Scholar] [CrossRef] [Green Version]
 - Scantlebury, M.H.; Galanopoulou, A.S.; Chudomelova, L.; Raffo, E.; Betancourth, D.; Moshé, S.L. A Model of Symptomatic Infantile Spasms Syndrome. Neurobiol. Dis. 2010, 37, 604–612. [Google Scholar] [CrossRef] [Green Version]
 - Panayiotopoulos, C.P. Epileptic Encephalopathies in Infancy and Early Childhood. In A Clinical Guide to Epileptic Syndromes and Their Treatment; Springer: Berlin/Heidelberg, Germany, 2010; pp. 275–326. [Google Scholar]
 - Watanabe, K. West Syndrome: Etiological and Prognostic Aspects. Brain Dev. 1998, 20, 1–8. [Google Scholar] [CrossRef]
 - Karvelas, G.; Lortie, A.; Scantlebury, M.H.; Duy, P.T.; Cossette, P.; Carmant, L. A Retrospective Study on Aetiology Based Outcome of Infantile Spasms. Seizure 2009, 18, 197–201. [Google Scholar] [CrossRef] [Green Version]
 - Wilmshurst, J.M.; Gaillard, W.D.; Vinayan, K.P.; Tsuchida, T.N.; Plouin, P.; van Bogaert, P.; Carrizosa, J.; Elia, M.; Craiu, D.; Jovic, N.J.; et al. Summary of Recommendations for the Management of Infantile Seizures: Task Force Report for the ILAE Commission of Pediatrics. Epilepsia 2015, 56, 1185–1197. [Google Scholar] [CrossRef]
 - Lux, A.L.; Edwards, S.W.; Hancock, E.; Johnson, A.L.; Kennedy, C.R.; Newton, R.W.; O’Callaghan, F.J.; Verity, C.M.; Osborne, J.P.; United Kingdom Infantile Spasms, S. The United Kingdom Infantile Spasms Study (UKISS) Comparing Hormone Treatment with Vigabatrin on Developmental and Epilepsy Outcomes to Age 14 Months: A Multicentre Randomised Trial. Lancet Neurol. 2005, 4, 712–717. [Google Scholar] [CrossRef]
 - O’Callaghan, F.J.; Lux, A.L.; Darke, K.; Edwards, S.W.; Hancock, E.; Johnson, A.L.; Kennedy, C.R.; Newton, R.W.; Verity, C.M.; Osborne, J.P. The Effect of Lead Time to Treatment and of Age of Onset on Developmental Outcome at 4 Years in Infantile Spasms: Evidence from the United Kingdom Infantile Spasms Study. Epilepsia 2011, 52, 1359–1364. [Google Scholar] [CrossRef]
 - Closa-Monasterolo, R.; Gispert-Llaurado, M.; Luque, V.; Ferre, N.; Rubio-Torrents, C.; Zaragoza-Jordana, M.; Escribano, J. Safety and Efficacy of Inulin and Oligofructose Supplementation in Infant Formula: Results from a Randomized Clinical Trial. Clin. Nutr. 2013, 32, 918–927. [Google Scholar] [CrossRef] [PubMed]
 - Vandenplas, Y.; de Greef, E.; Veereman, G. Prebiotics in Infant Formula. Gut Microbes. 2014, 5, 681–687. [Google Scholar] [CrossRef] [PubMed] [Green Version]
 - Choudhary, A.; Mu, C.; Barrett, K.; Williams-Dyjur, C.; Marks, W.N.; Shearer, J.; Rho, J.M.; Scantlebury, M.H. The Link between Brain Acidosis, Breathing, and Seizures: A Novel Mechanism of Action for the Ketogenic Diet in a Model of Infantile Spasms. Brain Commun. 2021, 3, fcab189. [Google Scholar] [CrossRef] [PubMed]
 - Ruhela, R.K.; Soni, S.; Sarma, P.; Prakash, A.; Medhi, B. Negative Geotaxis: An Early Age Behavioral Hallmark to VPA Rat Model of Autism. Ann. Neurosci. 2019, 26, 25–31. [Google Scholar] [CrossRef] [Green Version]
 - Shearer, J.; Fueger, P.T.; Vorndick, B.; Bracy, D.P.; Rottman, J.N.; Clanton, J.A.; Wasserman, D.H. AMP Kinase-Induced Skeletal Muscle Glucose but Not Long-Chain Fatty Acid Uptake Is Dependent on Nitric Oxide. Diabetes 2004, 53, 1429–1435. [Google Scholar] [CrossRef]
 - Kozich, J.J.; Westcott, S.L.; Baxter, N.T.; Highlander, S.K.; Schloss, P.D. Development of a Dual-Index Sequencing Strategy and Curation Pipeline for Analyzing Amplicon Sequence Data on the MiSeq Illumina Sequencing Platform. Appl. Environ. Microbiol. 2013, 79, 5112–5120. [Google Scholar] [CrossRef] [Green Version]
 - Hughey, C.C.; Ma, L.; James, F.D.; Bracy, D.P.; Wang, Z.; Wasserman, D.H.; Rottman, J.N.; Hittel, D.S.; Shearer, J. Mesenchymal Stem Cell Transplantation for the Infarcted Heart: Therapeutic Potential for Insulin Resistance beyond the Heart. Cardiovasc. Diabetol. 2013, 12, 128. [Google Scholar] [CrossRef] [Green Version]
 - Newell, C.; Sabouny, R.; Hittel, D.S.; Shutt, T.E.; Khan, A.; Klein, M.S.; Shearer, J. Mesenchymal Stem Cells Shift Mitochondrial Dynamics and Enhance Oxidative Phosphorylation in Recipient Cells. Front. Physiol. 2018, 9, 1572. [Google Scholar] [CrossRef]
 - Herbst, E.A.; Holloway, G.P. Permeabilization of Brain Tissue in Situ Enables Multiregion Analysis of Mitochondrial Function in a Single Mouse Brain. J. Physiol. 2015, 593, 787–801. [Google Scholar] [CrossRef] [Green Version]
 - Southam, A.D.; Weber, R.J.; Engel, J.; Jones, M.R.; Viant, M.R. A Complete Workflow for High-Resolution Spectral-Stitching Nanoelectrospray Direct-Infusion Mass-Spectrometry-Based Metabolomics and Lipidomics. Nat. Protoc. 2016, 12, 310–328. [Google Scholar] [CrossRef]
 - Lai, Y.-S.; Chen, W.-C.; Kuo, T.-C.; Ho, C.-T.; Kuo, C.-H.; Tseng, Y.J.; Lu, K.-H.; Lin, S.-H.; Panyod, S.; Sheen, L.-Y. Mass-Spectrometry-Based Serum Metabolomics of a C57BL/6J Mouse Model of High-Fat-Diet-Induced Non-Alcoholic Fatty Liver Disease Development. J. Agric. Food Chem. 2015, 63, 7873–7884. [Google Scholar] [CrossRef]
 - Mayengbam, S.; Chleilat, F.; Reimer, R.A. Dietary Vitamin B6 Deficiency Impairs Gut Microbiota and Host and Microbial Metabolites in Rats. Biomedicines 2020, 8, 469. [Google Scholar] [CrossRef]
 - Tautenhahn, R.; Patti, G.J.; Rinehart, D.; Siuzdak, G. XCMS Online: A Web-Based Platform to Process Untargeted Metabolomic Data. Anal. Chem. 2012, 84, 5035–5039. [Google Scholar] [CrossRef] [PubMed] [Green Version]
 - Smith, C.A.; O’Maille, G.; Want, E.J.; Qin, C.; Trauger, S.A.; Brandon, T.R.; Custodio, D.E.; Abagyan, R.; Siuzdak, G. METLIN: A Metabolite Mass Spectral Database. Ther. Drug Monit. 2005, 27, 747–751. [Google Scholar] [CrossRef]
 - Wishart, D.S.; Jewison, T.; Guo, A.C.; Wilson, M.; Knox, C.; Liu, Y.; Djoumbou, Y.; Mandal, R.; Aziat, F.; Dong, E.; et al. HMDB 3.0—The Human Metabolome Database in 2013. Nucleic Acids Res. 2013, 41, D801-7. [Google Scholar] [CrossRef] [PubMed]
 - Pang, Z.; Chong, J.; Zhou, G.; de Lima Morais, D.A.; Chang, L.; Barrette, M.; Gauthier, C.; Jacques, P.-É.; Li, S.; Xia, J. MetaboAnalyst 5.0: Narrowing the Gap between Raw Spectra and Functional Insights. Nucleic Acids Res. 2021, 49, W388–W396. [Google Scholar] [CrossRef]
 - Kim, D.Y.; Rho, J.M. The Ketogenic Diet and Epilepsy. Curr. Opin. Clin. Nutr. Metab. Care 2008, 11, 113–120. [Google Scholar] [CrossRef] [PubMed]
 - Peng, M.; Tabashsum, Z.; Patel, P.; Bernhardt, C.; Biswas, D. Linoleic Acids Overproducing Lactobacillus Casei Limits Growth, Survival, and Virulence of Salmonella Typhimurium and Enterohaemorrhagic Escherichia Coli. Front. Microbiol. 2018, 9, 2663. [Google Scholar] [CrossRef] [PubMed] [Green Version]
 - Wright, A.T. Gut Commensals Make Choline Too. Nat. Microbiol. 2019, 4, 4–5. [Google Scholar] [CrossRef]
 - Simeone, T.A.; Simeone, K.A.; Stafstrom, C.E.; Rho, J.M. Do Ketone Bodies Mediate the Anti-Seizure Effects of the Ketogenic Diet? Neuropharmacology 2018, 133, 233–241. [Google Scholar] [CrossRef]
 - Styr, B.; Gonen, N.; Zarhin, D.; Ruggiero, A.; Atsmon, R.; Gazit, N.; Braun, G.; Frere, S.; Vertkin, I.; Shapira, I.; et al. Mitochondrial Regulation of the Hippocampal Firing Rate Set Point and Seizure Susceptibility. Neuron 2019, 102, 1009–1024.e8. [Google Scholar] [CrossRef] [Green Version]
 - Gibson, G.R.; Hutkins, R.; Sanders, M.E.; Prescott, S.L.; Reimer, R.A.; Salminen, S.J.; Scott, K.; Stanton, C.; Swanson, K.S.; Cani, P.D.; et al. Expert Consensus Document: The International Scientific Association for Probiotics and Prebiotics (ISAPP) Consensus Statement on the Definition and Scope of Prebiotics. Nat. Rev. Gastroenterol. Hepatol. 2017, 14, 491–502. [Google Scholar] [CrossRef] [Green Version]
 - Zupec-Kania, B.A.; Aldaz, V.; Montgomery, M.E.; Kostas, K.C. Enteral and Parenteral Applications of Ketogenic Diet Therapy: Experiences from Four Centers. ICAN Infant Child Adolesc. Nutr. 2011, 3, 274–281. [Google Scholar] [CrossRef] [Green Version]
 - Janicot, R.; Shao, L.; Stafstrom, C.E. 2-deoxyglucose and Β-hydroxybutyrate Fail to Attenuate Seizures in the Betamethasone-NMDA Model of Infantile Spasms. Epilepsia Open 2021, 7, 181–186. [Google Scholar] [CrossRef]
 - Yum, M.-S.; Lee, M.; Woo, D.-C.; Kim, D.W.; Ko, T.-S.; Velíšek, L. β-Hydroxybutyrate Attenuates NMDA-Induced Spasms in Rats with Evidence of Neuronal Stabilization on MR Spectroscopy. Epilepsy Res. 2015, 117, 125–132. [Google Scholar] [CrossRef] [PubMed]
 - Amadieu, C.; Coste, V.; Neyrinck, A.M.; Thijssen, V.; Leyrolle, Q.; Bindels, L.B.; Piessevaux, H.; Starkel, P.; de Timary, P.; Delzenne, N.M.; et al. Restoring an Adequate Dietary Fiber Intake by Inulin Supplementation: A Pilot Study Showing an Impact on Gut Microbiota and Sociability in Alcohol Use Disorder Patients. Gut Microbes. 2022, 14, 2007042. [Google Scholar] [CrossRef] [PubMed]
 - Nettleton, J.E.; Klancic, T.; Schick, A.; Choo, A.C.; Cheng, N.; Shearer, J.; Borgland, S.L.; Rho, J.M.; Reimer, R.A. Prebiotic, Probiotic, and Synbiotic Consumption Alter Behavioral Variables and Intestinal Permeability and Microbiota in BTBR Mice. Microorganisms 2021, 9, 1833. [Google Scholar] [CrossRef]
 - Coffey, K.R.; Marx, R.G.; Neumaier, J.F. DeepSqueak: A Deep Learning-Based System for Detection and Analysis of Ultrasonic Vocalizations. Neuropsychopharmacology 2019, 44, 859–868. [Google Scholar] [CrossRef] [Green Version]
 - Paul, H.A.; Collins, K.H.; Nicolucci, A.C.; Urbanski, S.J.; Hart, D.A.; Vogel, H.J.; Reimer, R.A. Maternal Prebiotic Supplementation Reduces Fatty Liver Development in Offspring through Altered Microbial and Metabolomic Profiles in Rats. FASEB J. 2019, 33, 5153–5167. [Google Scholar] [CrossRef]
 - Reid, D.T.; Eller, L.K.; Nettleton, J.E.; Reimer, R.A. Postnatal Prebiotic Fibre Intake Mitigates Some Detrimental Metabolic Outcomes of Early Overnutrition in Rats. Eur. J. Nutr. 2016, 55, 2399–2409. [Google Scholar] [CrossRef]
 - Loman, B.R.; Hernandez-Saavedra, D.; An, R.; Rector, R.S. Prebiotic and Probiotic Treatment of Nonalcoholic Fatty Liver Disease: A Systematic Review and Meta-Analysis. Nutr. Rev. 2018, 76, 822–839. [Google Scholar] [CrossRef]
 - Parnell, J.A.; Raman, M.; Rioux, K.P.; Reimer, R.A. The Potential Role of Prebiotic Fibre for Treatment and Management of Non-Alcoholic Fatty Liver Disease and Associated Obesity and Insulin Resistance. Liver Int. 2012, 32, 701–711. [Google Scholar] [CrossRef]
 - Beisner, J.; Rosa, L.F.; Kaden-Volynets, V.; Stolzer, I.; Gunther, C.; Bischoff, S.C. Prebiotic Inulin and Sodium Butyrate Attenuate Obesity-Induced Intestinal Barrier Dysfunction by Induction of Antimicrobial Peptides. Front. Immunol. 2021, 12, 678360. [Google Scholar] [CrossRef]
 - Bomhof, M.R.; Paul, H.A.; Geuking, M.B.; Eller, L.K.; Reimer, R.A. Improvement in Adiposity with Oligofructose Is Modified by Antibiotics in Obese Rats. FASEB J. 2016, 30, 2720–2732. [Google Scholar] [CrossRef] [Green Version]
 - Mayengbam, S.; Lambert, J.E.; Parnell, J.A.; Tunnicliffe, J.M.; Nicolucci, A.C.; Han, J.; Sturzenegger, T.; Shearer, J.; Mickiewicz, B.; Vogel, H.J.; et al. Impact of Dietary Fiber Supplementation on Modulating Microbiota-Host-Metabolic Axes in Obesity. J. Nutr. Biochem. 2019, 64, 228–236. [Google Scholar] [CrossRef] [PubMed]
 - Tap, J.; Furet, J.P.; Bensaada, M.; Philippe, C.; Roth, H.; Rabot, S.; Lakhdari, O.; Lombard, V.; Henrissat, B.; Corthier, G.; et al. Gut Microbiota Richness Promotes Its Stability upon Increased Dietary Fibre Intake in Healthy Adults. Environ. Microbiol. 2015, 17, 4954–4964. [Google Scholar] [CrossRef]
 - Cardenas-Rodriguez, N.; Coballase-Urrutia, E.; Perez-Cruz, C.; Montesinos-Correa, H.; Rivera-Espinosa, L.; Sampieri, A., 3rd; Carmona-Aparicio, L. Relevance of the Glutathione System in Temporal Lobe Epilepsy: Evidence in Human and Experimental Models. Oxid. Med. Cell. Longev. 2014, 2014, 759293. [Google Scholar] [CrossRef]
 - Ahn, Y.; Sabouny, R.; Villa, B.R.; Yee, N.C.; Mychasiuk, R.; Uddin, G.M.; Rho, J.M.; Shutt, T.E. Aberrant Mitochondrial Morphology and Function in the BTBR Mouse Model of Autism Is Improved by Two Weeks of Ketogenic Diet. Int. J. Mol. Sci. 2020, 21, 3266. [Google Scholar] [CrossRef]
 - Andersen, J.V.; Westi, E.W.; Jakobsen, E.; Urruticoechea, N.; Borges, K.; Aldana, B.I. Astrocyte Metabolism of the Medium-Chain Fatty Acids Octanoic Acid and Decanoic Acid Promotes GABA Synthesis in Neurons via Elevated Glutamine Supply. Mol. Brain 2021, 14, 1–13. [Google Scholar] [CrossRef]
 - Spector, R. Fatty-Acid Transport through the Blood-Brain Barrier. J. Neurochem. 1988, 50, 639–643. [Google Scholar] [CrossRef]
 - Ebert, D.; Haller, R.G.; Walton, M.E. Energy Contribution of Octanoate to Intact Rat Brain Metabolism Measured by 13C Nuclear Magnetic Resonance Spectroscopy. J. Neurosci. 2003, 23, 5928–5935. [Google Scholar] [CrossRef] [PubMed] [Green Version]
 - Whiting, S.; Donner, E.; RamachandranNair, R.; Grabowski, J.; Jette, N.; Duque, D.R. Decreased Health Care Utilization and Health Care Costs in the Inpatient and Emergency Department Setting Following Initiation of Ketogenic Diet in Pediatric Patients: The Experience in Ontario, Canada. Epilepsy Res. 2017, 131, 51–57. [Google Scholar] [CrossRef] [PubMed]
 






Publisher’s Note: MDPI stays neutral with regard to jurisdictional claims in published maps and institutional affiliations.  | 
© 2022 by the authors. Licensee MDPI, Basel, Switzerland. This article is an open access article distributed under the terms and conditions of the Creative Commons Attribution (CC BY) license (https://creativecommons.org/licenses/by/4.0/).
Share and Cite
Mu, C.; Pochakom, A.; Reimer, R.A.; Choudhary, A.; Wang, M.; Rho, J.M.; Scantlebury, M.H.; Shearer, J. Addition of Prebiotics to the Ketogenic Diet Improves Metabolic Profile but Does Not Affect Seizures in a Rodent Model of Infantile Spasms Syndrome. Nutrients 2022, 14, 2210. https://doi.org/10.3390/nu14112210
Mu C, Pochakom A, Reimer RA, Choudhary A, Wang M, Rho JM, Scantlebury MH, Shearer J. Addition of Prebiotics to the Ketogenic Diet Improves Metabolic Profile but Does Not Affect Seizures in a Rodent Model of Infantile Spasms Syndrome. Nutrients. 2022; 14(11):2210. https://doi.org/10.3390/nu14112210
Chicago/Turabian StyleMu, Chunlong, Angela Pochakom, Raylene A. Reimer, Anamika Choudhary, Melinda Wang, Jong M. Rho, Morris H. Scantlebury, and Jane Shearer. 2022. "Addition of Prebiotics to the Ketogenic Diet Improves Metabolic Profile but Does Not Affect Seizures in a Rodent Model of Infantile Spasms Syndrome" Nutrients 14, no. 11: 2210. https://doi.org/10.3390/nu14112210
APA StyleMu, C., Pochakom, A., Reimer, R. A., Choudhary, A., Wang, M., Rho, J. M., Scantlebury, M. H., & Shearer, J. (2022). Addition of Prebiotics to the Ketogenic Diet Improves Metabolic Profile but Does Not Affect Seizures in a Rodent Model of Infantile Spasms Syndrome. Nutrients, 14(11), 2210. https://doi.org/10.3390/nu14112210
        
                                                
