The Functional Vision Protection Effect of Danshensu via Dopamine D1 Receptors: In Vivo Study
Abstract
1. Introduction
2. Materials and Methods
2.1. Animal
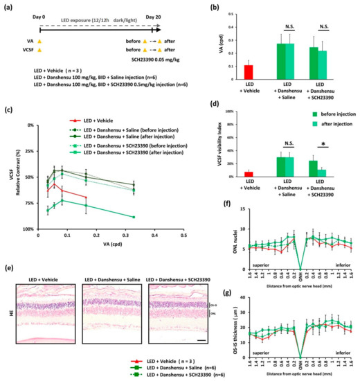
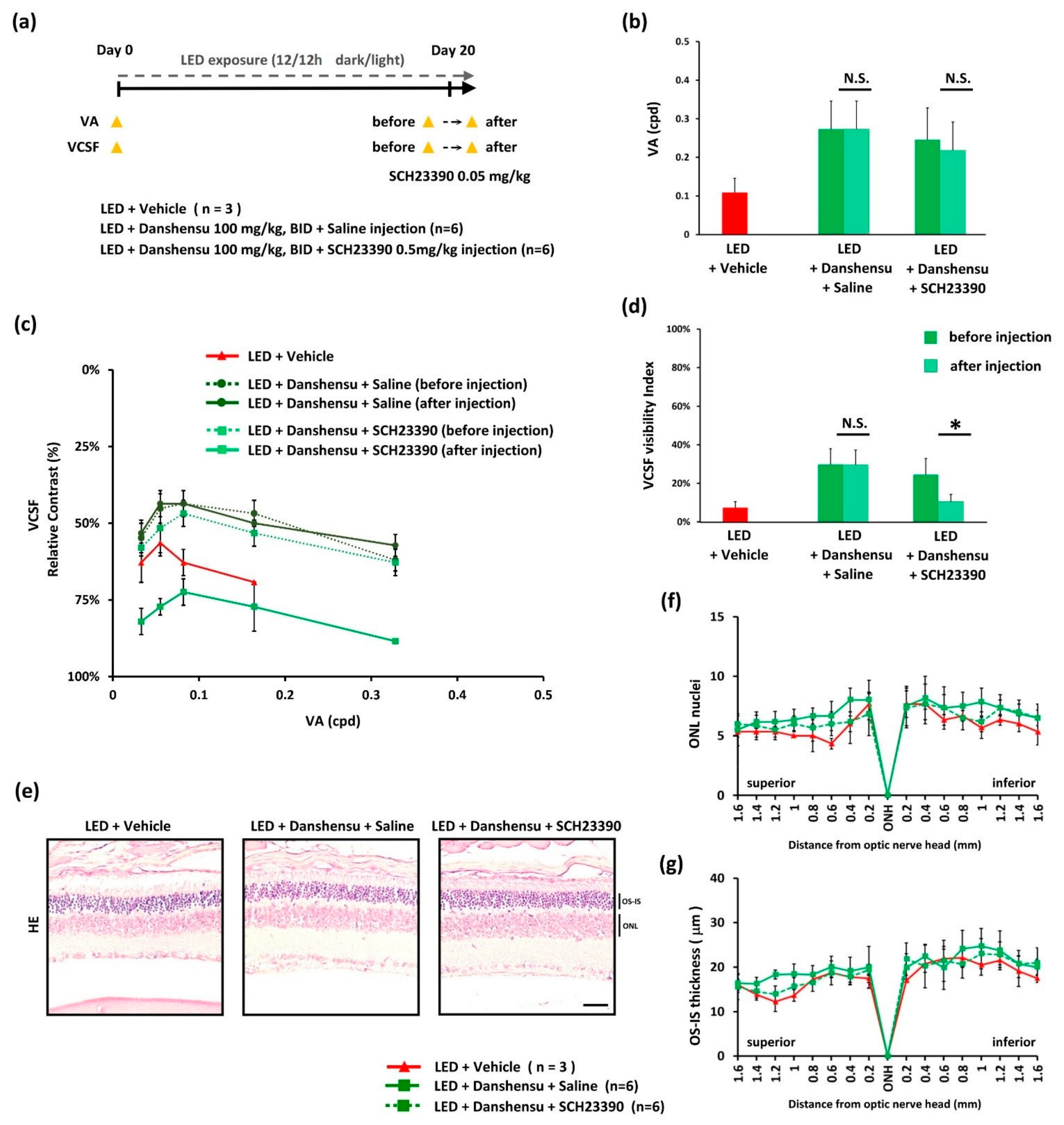
2.2. Experimental Design and Animal Grouping
2.3. Determination of Thresholds of Visual Acuity (VA) and Visual Contrast Sensitivity Function (VCSF)
2.4. Histological Analyses and Immunohistochemistry
2.5. Statistical Analysis
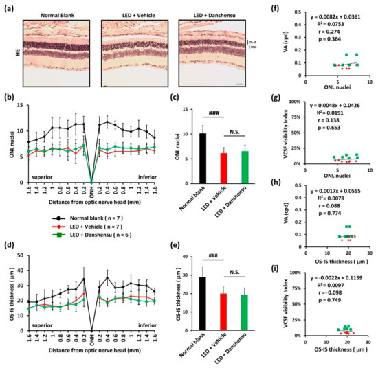
3. Results
3.1. Effect of Danshensu on the Progression of Light-Evoked Visual Acuity Deterioration
3.2. Protection of Low Spatial Frequency Vision against High Energy Light-Evoked Vision Damage by Danshensu
3.3. Prevention of Müller Cell Gliosis by Danshensu
3.4. Improvement of VCSF by Danshensu via Modulation of Dopamine Receptor
4. Discussion
Supplementary Materials
Author Contributions
Funding
Institutional Review Board Statement
Informed Consent Statement
Data Availability Statement
Acknowledgments
Conflicts of Interest
References
- Wu, W.-Y.; Wang, Y.-P. Pharmacological actions and therapeutic applications of Salvia miltiorrhiza depside salt and its active components. Acta Pharmacol. Sin. 2012, 33, 1119–1130. [Google Scholar] [CrossRef]
- Li, Z.-M.; Xu, S.-W.; Liu, P.-Q. Salvia miltiorrhiza Burge (Danshen): A golden herbal medicine in cardiovascular therapeutics. Acta Pharmacol. Sin. 2018, 39, 802–824. [Google Scholar] [CrossRef] [PubMed]
- Chong, C.-M.; Su, H.; Lu, J.-J.; Wang, Y. The effects of bioactive components from the rhizome of Salvia miltiorrhiza (Danshen) on the characteristics of Alzheimer’s disease. Chin. Med. 2019, 14, 19. [Google Scholar] [CrossRef] [PubMed]
- Zhang, X.-Z.; Qian, S.-S.; Zhang, Y.-J.; Wang, R.-Q. Salvia miltiorrhiza: A source for anti-Alzheimer’s disease drugs. Pharm. Biol. 2016, 54, 18–24. [Google Scholar] [CrossRef] [PubMed]
- Zhao, G.-R.; Zhang, H.-M.; Ye, T.-X.; Xiang, Z.-J.; Yuan, Y.-J.; Guo, Z.-X.; Zhao, L.-B. Characterization of the radical scavenging and antioxidant activities of danshensu and salvianolic acid B. Food Chem. Toxicol. 2008, 46, 73–81. [Google Scholar] [CrossRef]
- Wang, T.; Li, C.; Han, B.; Wang, Z.; Meng, X.; Zhang, L.; He, J.; Fu, F. Neuroprotective effects of Danshensu on rotenone-induced Parkinson’s disease models in vitro and in vivo. BMC Complement. Ther. 2020, 20, 20. [Google Scholar] [CrossRef]
- Zhang, Y.; Zhang, G.; Liang, Y.; Wang, H.; Wang, Q.; Zhang, Y.; Zhang, X.; Zhang, J.; Chu, L. Potential Mechanisms Underlying the Hepatic–Protective Effects of Danshensu on Iron Overload Mice. Biol. Pharm. Bull. 2020, 43, 968–975. [Google Scholar] [CrossRef] [PubMed]
- Han, B.; Che, X.; Zhao, Y.; Li, C.; He, J.; Lu, Y.; Wang, Z.; Wang, T. Neuroprotective effects of Danshensu in Parkinson’s disease mouse model induced by 1-methyl-4-phenyl-1,2,3,6-tetrahydropyridine. Behav. Pharmacol. 2019, 30, 36–44. [Google Scholar] [CrossRef] [PubMed]
- Teng, M.-C.; Wu, P.C.; Lin, S.-P.; Wu, C.-Y.; Wang, P.-H.; Chen, C.-T.; Chen, B.-Y. Danshensu Decreases UVB-Induced Corneal Inflammation in an Experimental Mouse Model via Oral Administration. Curr. Eye Res. 2018, 43, 27–34. [Google Scholar] [CrossRef]
- Qi, H.-P.; Wei, S.-Q.; Zhang, L.-Q.; Gao, X.-C.; Yu, N.-N.; Bi, S.; Cui, H. Preventive effect of danshensu on selenite-induced cataractogenesis in cultured rat lens. Clin. Exp. Ophthalmol. 2013, 41, 172–179. [Google Scholar] [CrossRef] [PubMed]
- Bae, H.J.; Sowndhararajan, K.; Park, H.B.; Kim, S.Y.; Kim, S.; Kim, D.H.; Choi, J.W.; Jang, D.S.; Ryu, J.H.; Park, S.J. Danshensu attenuates scopolamine and amyloid-beta-induced cognitive impairments through the activation of PKA-CREB signaling in mice. Neurochem. Int. 2019, 131, 104537. [Google Scholar] [CrossRef] [PubMed]
- Kwon, G.; Kim, H.J.; Park, S.J.; Lee, H.E.; Woo, H.; Ahn, Y.J.; Gao, Q.; Cheong, J.H.; Jang, D.S.; Ryu, J.H. Anxiolytic-like effect of danshensu [(3-(3,4-dihydroxyphenyl)-lactic acid)] in mice. Life Sci. 2014, 101, 73–78. [Google Scholar] [CrossRef]
- Rodnitzky, R.L. Visual dysfunction in Parkinson’s disease. Clin. Neurosci. 1998, 5, 102–106. [Google Scholar] [PubMed]
- Guo, L.; Normando, E.M.; Shah, P.A.; De Groef, L.; Cordeiro, M.F. Oculo-visual abnormalities in Parkinson’s disease: Possible value as biomarkers. Mov. Disord. 2018, 33, 1390–1406. [Google Scholar] [CrossRef] [PubMed]
- Lee, S.E.; Han, K.; Baek, J.Y.; Ko, K.S.; Lee, K.-U.; Koh, E.H. Association between Diabetic Retinopathy and Parkinson Disease: The Korean National Health Insurance Service Database. J. Clin. Endocrinol. Metab. 2018, 103, 3231–3238. [Google Scholar] [CrossRef]
- Aung, M.H.; Na Park, H.; Han, M.K.; Obertone, T.S.; Abey, J.; Aseem, F.; Thule, P.M.; Iuvone, P.M.; Pardue, M.T. Dopamine Deficiency Contributes to Early Visual Dysfunction in a Rodent Model of Type 1 Diabetes. J. Neurosci. 2014, 34, 726–736. [Google Scholar] [CrossRef] [PubMed]
- Behl, T.; Kotwani, A. Chinese herbal drugs for the treatment of diabetic retinopathy. J. Pharm. Pharmacol. 2017, 69, 223–235. [Google Scholar] [CrossRef] [PubMed]
- Zhang, Q.-L.; Fu, B.M.; Zhang, Z.-J. Borneol, a novel agent that improves central nervous system drug delivery by enhancing blood–brain barrier permeability. Drug Deliv. 2017, 24, 1037–1044. [Google Scholar] [CrossRef]
- Zheng, Q.; Chen, Z.-X.; Xu, M.-B.; Zhou, X.-L.; Huang, Y.-Y.; Zheng, G.-Q.; Wang, Y. Borneol, a messenger agent, improves central nervous system drug delivery through enhancing blood–brain barrier permeability: A preclinical systematic review and meta-analysis. Drug Deliv. 2018, 25, 1617–1633. [Google Scholar] [CrossRef] [PubMed]
- Li, Z.; Sun, D.; Yang, H.; Liu, X.; Luan, L.; Bai, J.; Cui, H. Effect of Borneol on the Distribution of Danshensu to the Eye in Rabbit via Oral Administration. Curr. Eye Res. 2010, 35, 565–572. [Google Scholar] [CrossRef]
- Kim, J.; Jin, H.L.; Jang, D.S.; Jeong, K.W.; Choung, S.-Y. Quercetin-3-O-α-l-arabinopyranoside protects against retinal cell death via blue light-induced damage in human RPE cells and Balb-c mice. Food Funct. 2018, 9, 2171–2183. [Google Scholar] [CrossRef]
- Bian, M.; Du, X.; Wang, P.; Cui, J.; Xu, J.; Gu, J.; Zhang, T.; Chen, Y. Combination of ginsenoside Rb1 and Rd protects the retina against bright light-induced degeneration. Sci. Rep. 2017, 7, 6015. [Google Scholar] [CrossRef] [PubMed]
- Liou, J.-C.; Yang, S.-L.; Wang, P.-H.; Wu, J.-L.; Huang, Y.-P.; Chen, B.-Y.; Lee, M.-C. Protective effect of crocin against the declining of high spatial frequency-based visual performance in mice. J. Funct. Foods 2018, 49, 314–323. [Google Scholar] [CrossRef]
- Xu, P.; Hong, F.; Wang, J.; Wang, J.; Zhao, X.; Wang, S.; Xue, T.; Xu, J.; Zheng, X.; Zhai, Y. DBZ is a putative PPARγ agonist that prevents high fat diet-induced obesity, insulin resistance and gut dysbiosis. Biochim. Biophys. Acta Gen. Subj. 2017, 1861, 2690–2701. [Google Scholar] [CrossRef]
- Rauhut, A.S. Timing of SCH 23390 administration influences extinction of conditioned hyperactivity in mice. Behav. Pharmacol. 2016, 27, 73–76. [Google Scholar] [CrossRef]
- Prusky, G.T.; Alam, N.M.; Beekman, S.; Douglas, R.M. Rapid Quantification of Adult and Developing Mouse Spatial Vision Using a Virtual Optomotor System. Investig. Ophthalmol. Vis. Sci. 2004, 45, 4611–4616. [Google Scholar] [CrossRef]
- Umino, Y.; Solessio, E.; Barlow, R.B. Speed, Spatial, and Temporal Tuning of Rod and Cone Vision in Mouse. J. Neurosci. 2008, 28, 189–198. [Google Scholar] [CrossRef] [PubMed]
- Kretschmer, F.; Tariq, M.; Chatila, W.; Wu, B.; Badea, T.C. Comparison of optomotor and optokinetic reflexes in mice. J. Neurophysiol. 2017, 118, 300–316. [Google Scholar] [CrossRef]
- Zhang, J.; Zhang, Q.; Liu, G.; Zhang, N. Therapeutic potentials and mechanisms of the Chinese traditional medicine Danshensu. Eur. J. Pharmacol. 2019, 864, 172710. [Google Scholar] [CrossRef]
- Ye, T.; Xiong, D.; Li, Y.; Gong, S.; Zhang, L.; Li, B.; Pan, J.; Qian, J.; Qu, H. Inhibition of nuclear factor kappa B as a mechanism of Danshensu during Toll-like receptor 2-triggered inflammation in macrophages. Int. Immunopharmacol. 2020, 83, 106419. [Google Scholar] [CrossRef]
- Zhang, N.; Zou, H.; Jin, L.; Wang, J.; Zhong, M.-F.; Huang, P.; Gu, B.-Q.; Mao, S.-L.; Zhang, C.; Chen, H. Biphasic effects of sodium danshensu on vessel function in isolated rat aorta. Acta Pharmacol. Sin. 2010, 31, 421–428. [Google Scholar] [CrossRef] [PubMed]
- Zhang, L.; Dai, S.-Z.; Nie, X.-D.; Zhu, L.; Xing, F.; Wang, L.-Y. Effect of Salvia miltiorrhiza on retinopathy. Asian Pac. J. Trop. Med. 2013, 6, 145–149. [Google Scholar] [CrossRef]
- Xing, W.; Song, Y.; Li, H.; Wang, Z.; Wu, Y.; Li, C.; Wang, Y.; Liu, Y.; Wang, W.; Han, J. Fufang Xueshuantong protects retinal vascular endothelial cells from high glucose by targeting YAP. Biomed. Pharmacother. 2019, 120, 109470. [Google Scholar] [CrossRef]
- Sun, H.-H.; Chai, X.-L.; Li, H.-L.; Tian, J.-Y.; Jiang, K.-X.; Song, X.-Z.; Wang, X.-R.; Fang, Y.-S.; Ji, Q.; Liu, H.; et al. Fufang Xueshuantong alleviates diabetic retinopathy by activating the PPAR signalling pathway and complement and coagulation cascades. J. Ethnopharmacol. 2021, 265, 113324. [Google Scholar] [CrossRef] [PubMed]
- Tan, S.M.; Deliyanti, D.; Figgett, W.A.; Talia, D.M.; de Haan, J.B.; Wilkinson-Berka, J.L. Ebselen by modulating oxidative stress improves hypoxia-induced macroglial Müller cell and vascular injury in the retina. Exp. Eye Res. 2015, 136, 1–8. [Google Scholar] [CrossRef]
- Osada, H.; Okamoto, T.; Kawashima, H.; Toda, E.; Miyake, S.; Nagai, N.; Kobayashi, S.; Tsubota, K.; Ozawa, Y. Neuroprotective effect of bilberry extract in a murine model of photo-stressed retina. PLoS ONE 2017, 12, e0178627. [Google Scholar] [CrossRef]
- Roy, S.; Field, G.D. Dopaminergic modulation of retinal processing from starlight to sunlight. J. Pharmacol. Sci. 2019, 140, 86–93. [Google Scholar] [CrossRef] [PubMed]
- Mazade, R.E.; Flood, M.D.; Eggers, E.D. Dopamine D1 receptor activation reduces local inner retinal inhibition to light-adapted levels. J. Neurophysiol. 2019, 121, 1232–1243. [Google Scholar] [CrossRef] [PubMed]
- Herrmann, R.; Heflin, S.J.; Hammond, T.; Lee, B.; Wang, J.; Gainetdinov, R.R.; Caron, M.G.; Eggers, E.D.; Frishman, L.J.; McCall, M.A.; et al. Rod Vision Is Controlled by Dopamine-Dependent Sensitization of Rod Bipolar Cells by GABA. Neuron 2011, 72, 101–110. [Google Scholar] [CrossRef] [PubMed]
- Masson, G.; Mestre, D.; Blin, O. Dopaminergic modulation of visual sensitivity in man. Fundam. Clin. Pharmacol. 1993, 7, 449–463. [Google Scholar] [CrossRef] [PubMed]
- Witkovsky, P. Dopamine and retinal function. Doc. Ophthalmol. 2004, 108, 17–39. [Google Scholar] [CrossRef] [PubMed]
- Jackson, C.R.; Ruan, G.-X.; Aseem, F.; Abey, J.; Gamble, K.L.; Stanwood, G.; Palmiter, R.D.; Iuvone, P.M.; McMahon, D.G. Retinal Dopamine Mediates Multiple Dimensions of Light-Adapted Vision. J. Neurosci. 2012, 32, 9359–9368. [Google Scholar] [CrossRef] [PubMed]





Publisher’s Note: MDPI stays neutral with regard to jurisdictional claims in published maps and institutional affiliations. |
© 2021 by the authors. Licensee MDPI, Basel, Switzerland. This article is an open access article distributed under the terms and conditions of the Creative Commons Attribution (CC BY) license (http://creativecommons.org/licenses/by/4.0/).
Share and Cite
Chen, Y.-W.; Huang, Y.-P.; Wu, P.-C.; Chiang, W.-Y.; Wang, P.-H.; Chen, B.-Y. The Functional Vision Protection Effect of Danshensu via Dopamine D1 Receptors: In Vivo Study. Nutrients 2021, 13, 978. https://doi.org/10.3390/nu13030978
Chen Y-W, Huang Y-P, Wu P-C, Chiang W-Y, Wang P-H, Chen B-Y. The Functional Vision Protection Effect of Danshensu via Dopamine D1 Receptors: In Vivo Study. Nutrients. 2021; 13(3):978. https://doi.org/10.3390/nu13030978
Chicago/Turabian StyleChen, Yun-Wen, Yun-Ping Huang, Pei-Chang Wu, Wei-Yu Chiang, Ping-Hsun Wang, and Bo-Yie Chen. 2021. "The Functional Vision Protection Effect of Danshensu via Dopamine D1 Receptors: In Vivo Study" Nutrients 13, no. 3: 978. https://doi.org/10.3390/nu13030978
APA StyleChen, Y.-W., Huang, Y.-P., Wu, P.-C., Chiang, W.-Y., Wang, P.-H., & Chen, B.-Y. (2021). The Functional Vision Protection Effect of Danshensu via Dopamine D1 Receptors: In Vivo Study. Nutrients, 13(3), 978. https://doi.org/10.3390/nu13030978

