Reporting of Perinatal Outcomes in Probiotic Randomized Controlled Trials. A Systematic Review and Meta-Analysis
Abstract
1. Introduction
2. Materials and Methods
2.1. Literature Search
2.2. Inclusion and Exclusion Criteria
2.3. Study Outcomes
2.4. Data Extraction
2.5. Quality Assessment
2.6. Data Synthesis and Statistical Analysis
3. Results
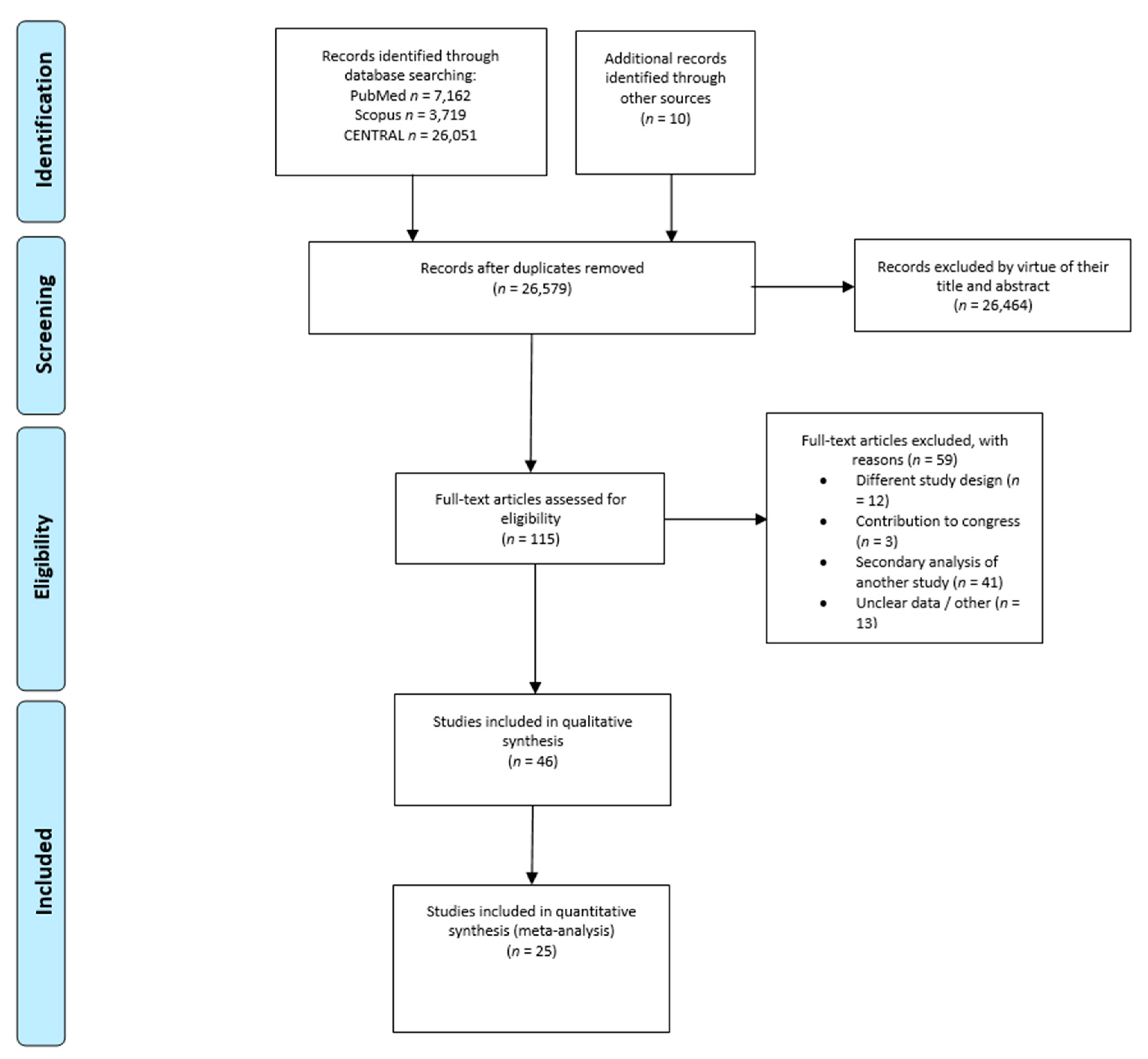
3.1. Selection Process
3.2. Characteristics of the Studies
3.3. Reporting of Perinatal Outcomes
3.4. Administration of Probiotics during Pregnancy and Length of Gestation
3.5. Administration of Probiotics during Pregnancy and Birth Weight
3.6. Administration of Probiotics during Pregnancy and Cesarean Section
4. Discussion
5. Conclusions
Supplementary Materials
Author Contributions
Funding
Institutional Review Board Statement
Informed Consent Statement
Data Availability Statement
Acknowledgments
Conflicts of Interest
References
- Joint FAO/WHO Expert Consultation on Evaluation of Health and Nutritional Properties of Probiotics in Food including Powder Milk with Live Lactic Acid Bacteria. In Proceedings of the Food and Agriculture Organizationof the United Nations, Amerian Córdoba Park Hotel, Córdoba, Argentina, 1–4 October 2001.
- Hill, C.; Guarner, F.; Reid, G.; Gibson, G.R.; Merenstein, D.J.; Pot, B.; Morelli, L.; Canani, R.B.; Flint, H.J.; Salminen, S.; et al. Expert consensus document: The international scientific association for probiotics and prebiotics consensus statement on the scope and appropriate use of the term probiotic. Nat. Rev. Gastroenterol. Hepatol. 2014, 11, 506–514. [Google Scholar] [CrossRef]
- Swanson, K.S.; Gibson, G.R.; Hutkins, R.; Reimer, R.A.; Reid, G.; Verbeke, K.; Scott, K.P.; Holscher, H.D.; Azad, M.B.; Delzenne, N.M.; et al. The International Scientific Association for Probiotics and Prebiotics (ISAPP) consensus statement on the definition and scope of synbiotics. Nat. Rev. Gastroenterol. Hepatol. 2020, 17, 687–701. [Google Scholar] [CrossRef] [PubMed]
- de Simone, C. The unregulated probiotic market. Clin. Gastroenterol. Hepatol. 2019, 17, 809–817. [Google Scholar] [CrossRef] [PubMed]
- Probiotics Market Size & Share | Industry Research Report. 2019–2025. Available online: https://www.grandviewresearch.com/industry-analysis/probiotics-market (accessed on 6 December 2020).
- Goldin, B.R.; Gorbach, S.L. Clinical indications for probiotics: An overview. Clin. Infect. Dis. 2008, 46 (Suppl. S2). [Google Scholar] [CrossRef] [PubMed]
- Łagowska, K.; Malinowska, A.M.; Zawieja, B.; Zawieja, E. Improvement of glucose metabolism in pregnant women through probiotic supplementation depends on gestational diabetes status: Meta-Analysis. Sci. Rep. 2020, 10. [Google Scholar] [CrossRef]
- Kuang, L.; Jiang, Y. Effect of probiotic supplementation in pregnant women: A meta-analysis of randomised controlled trials. Br. J. Nutr. 2020, 123, 870–880. [Google Scholar] [CrossRef] [PubMed]
- Zhang, J.; Ma, S.; Wu, S.; Guo, C.; Long, S.; Tan, H. Effects of probiotic supplement in pregnant women with gestational diabetes mellitus: A systematic review and meta-analysis of randomized controlled trials. J. Diabetes Res. 2019, 2019, 5364730. [Google Scholar] [CrossRef]
- Jarde, A.; Lewis-Mikhael, A.-M.; Moayyedi, P.; Stearns, J.C.; Collins, S.M.; Beyene, J.; McDonald, S.D. Pregnancy outcomes in women taking probiotics or prebiotics: A systematic review and meta-analysis. BMC Pregnancy Childbirth 2018, 18. [Google Scholar] [CrossRef]
- Mor, G.; Aldo, P.; Alvero, A.B. The unique immunological and microbial aspects of pregnancy. Nat. Rev. Immunol. 2017, 17, 469–482. [Google Scholar] [CrossRef]
- Bastek, J.A.; Gómez, L.M.; Elovitz, M.A. The role of inflammation and infection in preterm birth. Clin. Perinatol. 2011, 38, 385–406. [Google Scholar] [CrossRef]
- Ashraf, R.; Shah, N.P. Immune system stimulation by probiotic microorganisms. Crit. Rev. Food Sci. Nutr. 2014, 54, 938–956. [Google Scholar] [CrossRef] [PubMed]
- Chen, Y.; Li, Z.; Tye, K.D.; Luo, H.; Tang, X.; Liao, Y.; Wang, D.; Zhou, J.; Yang, P.; Li, Y.; et al. Probiotic supplementation during human pregnancy affects the gut microbiota and immune status. Front. Cell. Infect. Microbiol. 2019, 9, 254. [Google Scholar] [CrossRef] [PubMed]
- Forsberg, A.; Abrahamsson, T.R.; Nilsson, L.; Ernerudh, J.; Duchén, K.; Jenmalm, M.C. Changes in peripheral immune populations during pregnancy and modulation by probiotics and ω-3 fatty acids. Sci. Rep. 2020, 10. [Google Scholar] [CrossRef] [PubMed]
- Baldassarre, M.E.; Palladino, V.; Amoruso, A.; Pindinelli, S.; Mastromarino, P.; Fanelli, M.; Di Mauro, A.; Laforgia, N. Rationale of probiotic supplementation during pregnancy and neonatal period. Nutrients 2018, 10, 1693. [Google Scholar] [CrossRef] [PubMed]
- Dugoua, J.J.; Machado, M.; Zhu, X.; Chen, X.; Koren, G.; Einarson, T.R. Probiotic safety in pregnancy: A systematic review and meta-analysis of randomized controlled trials of lactobacillus, bifidobacterium, and saccharomyces spp. J. Obstet. Gynaecol. Can. 2009, 31, 542–552. [Google Scholar] [CrossRef]
- Vandevusse, L.; Hanson, L.; Safdar, N. Perinatal outcomes of prenatal probiotic and prebiotic administration: An integrative review. J. Perinat. Neonatal Nurs. 2013, 27, 288–301. [Google Scholar] [CrossRef] [PubMed]
- McFarland, L.V.; Evans, C.T.; Goldstein, E.J.C. Strain-Specificity and disease-specificity of probiotic efficacy: A systematic review and meta-analysis. Front. Med. 2018, 5. [Google Scholar] [CrossRef]
- Lerner, A.; Shoenfeld, Y.; Matthias, T. Probiotics: If it does not help it does not do any harm. Really? Microorganisms 2019, 7, 104. [Google Scholar] [CrossRef]
- Moher, D.; Liberati, A.; Tetzlaff, J.; Altman, D.G.; The PRISMA Group. Preferred reporting items for systematic reviews and meta-analyses: The PRISMA statement. PLoS Med. 2009, 6. [Google Scholar] [CrossRef]
- World Health Organization. WHO: Recommended definitions, terminology and format for statistical tables related to the perinatal period and use of a new certificate for cause of perinatal deaths. Acta Obstet. Gynecol. Scand. 1977, 56, 247–253. [Google Scholar]
- Battaglia, F.C.; Lubchenco, L.O. A practical classification of newborn infants by weight and gestational age. J. Pediatrics 1967, 71, 159–163. [Google Scholar] [CrossRef]
- World Health Organization. ICD-10: International Statistical Classification of Diseases and Related Health Problems: Tenth Revision, 2nd ed.; World Health Organization: Geneva, Switzerland, 2004. [Google Scholar]
- ACOG. Clinical management guidelines for obstetrician—Gynecologists. Obstet. Gynecol. 2019, 133, 168–186. [Google Scholar]
- Higgins, J.P.; Savović, J.; Page, M.J.; Elbers, R.G.; Sterne, J.A. Assessing risk of bias in a randomized trial. Cochrane Handb. Syst. Rev. Interv. 2019, 205–228. [Google Scholar] [CrossRef]
- Cochrane Handbook for Systematic Reviews of Interventions | Cochrane Training. Available online: https://training.cochrane.org/handbook/current (accessed on 6 December 2020).
- Wan, X.; Wang, W.; Liu, J.; Tong, T. Estimating the sample mean and standard deviation from the sample size, median, range and/or interquartile range. BMC Med. Res. Methodol. 2014, 14. [Google Scholar] [CrossRef] [PubMed]
- Abrahamsson, T.R.; Jakobsson, T.; Böttcher, M.F.; Fredrikson, M.; Jenmalm, M.C.; Björkstén, B.; Oldaeus, G. Probiotics in prevention of IgE-associated eczema: A double-blind, randomized, placebo-controlled trial. J. Allergy Clin. Immunol. 2007, 119, 1174–1180. [Google Scholar] [CrossRef] [PubMed]
- Ahmadi, S.; Jamilian, M.; Tajabadi-Ebrahimi, M.; Jafari, P.; Asemi, Z. The effects of synbiotic supplementation on markers of insulin metabolism and lipid profiles in gestational diabetes: A randomised, double-blind, placebo-controlled trial. Br. J. Nutr. 2016, 116, 1394–1401. [Google Scholar] [CrossRef]
- Pourmirzaiee, M.A.; Famouri, F.; Moazeni, W.; Hassanzadeh, A.; Hajihashemi, M. The efficacy of the prenatal administration of lactobacillus reuteri LR92 DSM 26866 on the prevention of infantile colic: A randomized control trial. Eur. J. Pediatr. 2020, 179, 1619–1626. [Google Scholar] [CrossRef]
- Allen, S.J.; Jordan, S.; Storey, M.; Thornton, C.A.; Gravenor, M.; Garaiova, I.; Plummer, S.F.; Wang, D.; Morgan, G. Dietary supplementation with lactobacilli and bifidobacteria is well tolerated and not associated with adverse events during late pregnancy and early infancy. J. Nutr. 2010, 140, 483–488. [Google Scholar] [CrossRef]
- Asemi, Z.; Jazayeri, S.; Najafi, M.; Samimi, M.; Mofid, V.; Shidfar, F.; Shakeri, H.; Esmaillzadeh, A. Effect of daily consumption of probiotic yogurt on oxidative stress in pregnant women: A randomized controlled clinical trial. Ann. Nutr. Metab. 2012, 60, 62–68. [Google Scholar] [CrossRef]
- Asgharian, H.; Homayouni-Rad, A.; Mirghafourvand, M.; Mohammad-Alizadeh-Charandabi, S. Effect of probiotic yoghurt on plasma glucose in overweight and obese pregnant women: A randomized controlled clinical trial. Eur. J. Nutr. 2020, 59, 205–215. [Google Scholar] [CrossRef]
- Babadi, M.; Khorshidi, A.; Aghadavood, E.; Samimi, M.; Kavossian, E.; Bahmani, F.; Mafi, A.; Shafabakhsh, R.; Satari, M.; Asemi, Z. The effects of probiotic supplementation on genetic and metabolic profiles in patients with gestational diabetes mellitus: A randomized, double-blind, placebo-controlled trial. Probiotics Antimicrob. Proteins 2019, 11, 1227–1235. [Google Scholar] [CrossRef] [PubMed]
- Badehnoosh, B.; Karamali, M.; Zarrati, M.; Jamilian, M.; Bahmani, F.; Tajabadi-Ebrahimi, M.; Jafari, P.; Rahmani, E.; Asemi, Z. The effects of probiotic supplementation on biomarkers of inflammation, oxidative stress and pregnancy outcomes in gestational diabetes. J. Matern. Neonatal Med. 2018, 31, 1128–1136. [Google Scholar] [CrossRef] [PubMed]
- Boyle, R.J.; Ismail, I.H.; Kivivuori, S.; Licciardi, P.V.; Robins-Browne, R.M.; Mah, L.-J.; Axelrad, C.; Moore, S.; Donath, S.; Carlin, J.B.; et al. Lactobacillus GG treatment during pregnancy for the prevention of eczema: A randomized controlled trial. Allergy 2011, 66, 509–516. [Google Scholar] [CrossRef] [PubMed]
- Callaway, L.K.; McIntyre, H.D.; Barrett, H.L.; Foxcroft, K.; Tremellen, A.; Lingwood, B.E.; Tobin, J.M.; Wilkinson, S.; Kothari, A.; Morrison, M.; et al. Probiotics for the prevention of gestational diabetes mellitus in overweight and obese women: Findings from the SPRING double-blind randomized controlled trial. Diabetes Care 2019, 42, 364–371. [Google Scholar] [CrossRef] [PubMed]
- Dewanto, N.E.F.; Firmansyah, A.; Sungkar, A.; Dharmasetiawani, N.; Kresno, S.B.; Suradi, R.; Bardosono, S.; Prasetyo, D. The effect of bifidobacterium animalis lactis HNO19 supplementation among pregnant and lactating women on interleukin-8 level in breast milk and infant’s gut mucosal integrity. Med J. Indones. 2017, 26, 204–211. [Google Scholar] [CrossRef]
- Dolatkhah, N.; Hajifaraji, M.; Abbasalizadeh, F.; Aghamohammadzadeh, N.; Mehrabi, Y.; Abbasi, M.M. Is there a value for probiotic supplements in gestational diabetes mellitus? A randomized clinical trial. J. Health Popul. Nutr. 2015, 33, 25. [Google Scholar] [CrossRef] [PubMed]
- Dotterud, C.K.; Storrø, O.; Johnsen, R.; Oien, T. Probiotics in pregnant women to prevent allergic disease: A randomized, double-blind trial. Br. J. Dermatol. 2010, 163, 616–623. [Google Scholar] [CrossRef]
- Fernández, L.; Cárdenas, N.; Arroyo, R.; Manzano, S.; Jiménez, E.; Martín, V.; Rodríguez, J.M. Prevention of infectious mastitis by oral administration of lactobacillus salivarius PS2 during late pregnancy. Clin. Infect. Dis. 2016, 62, 568–573. [Google Scholar] [CrossRef]
- Gille, C.; Böer, B.; Marschal, M.; Urschitz, M.S.; Heinecke, V.; Hund, V.; Speidel, S.; Tarnow, I.; Mylonas, I.; Franz, A.; et al. Effect of probiotics on vaginal health in pregnancy. EFFPRO, a randomized controlled trial. Am. J. Obstet. Gynecol. 2016, 215, 608.e1–608.e7. [Google Scholar] [CrossRef]
- Halkjær, S.I.; de Knegt, V.E.; Lo, B.; Nilas, L.; Cortes, D.; Pedersen, A.E.; Mirsepasi-Lauridsen, H.C.; Andersen, L.O.; Nielsen, H.V.; Stensvold, C.R.; et al. Multistrain probiotic increases the gut microbiota diversity in obese pregnant women: Results from a randomized, double-blind placebo-controlled study. Curr. Dev. Nutr. 2020, 4, nzaa095. [Google Scholar] [CrossRef]
- Ho, M.; Chang, Y.-Y.; Chang, W.-C.; Lin, H.-C.; Wang, M.-H.; Lin, W.-C.; Chiu, T.-H. Oral lactobacillus rhamnosus GR-1 and lactobacillus reuteri RC-14 to reduce group B streptococcus colonization in pregnant women: A randomized controlled trial. Taiwan. J. Obstet. Gynecol. 2016, 55, 515–518. [Google Scholar] [CrossRef] [PubMed]
- Jafarnejad, S.; Saremi, S.; Jafarnejad, F.; Arab, A. Effects of a multispecies probiotic mixture on glycemic control and inflammatory status in women with gestational diabetes: A randomized controlled clinical trial. J. Nutr. Metab. 2016, 2016. [Google Scholar] [CrossRef] [PubMed]
- Jamilian, M.; Bahmani, F.; Vahedpoor, Z.; Salmani, A.; Tajabadi-Ebrahimi, M.; Jafari, P.; Hashemi Dizaji, S.; Asemi, Z. Effects of probiotic supplementation on metabolic status in pregnant women: A randomized, double-blind, placebo-controlled trial. Arch. Iran. Med. 2016, 19, 687–692. [Google Scholar] [PubMed]
- Jamilian, M.; Amirani, E.; Asemi, Z. The effects of vitamin D and probiotic co-supplementation on glucose homeostasis, inflammation, oxidative stress and pregnancy outcomes in gestational diabetes: A randomized, double-blind, placebo-controlled trial. Clin. Nutr. 2019, 38, 2098–2105. [Google Scholar] [CrossRef] [PubMed]
- Kalliomäki, M.; Salminen, S.; Arvilommi, H.; Kero, P.; Koskinen, P.; Isolauri, E. Probiotics in primary prevention of atopic disease: A randomised placebo-controlled trial. Lancet 2001, 357, 1076–1079. [Google Scholar] [CrossRef]
- Karamali, M.; Dadkhah, F.; Sadrkhanlou, M.; Jamilian, M.; Ahmadi, S.; Tajabadi-Ebrahimi, M.; Jafari, P.; Asemi, Z. Effects of probiotic supplementation on glycaemic control and lipid profiles in gestational diabetes: A randomized, double-blind, placebo-controlled trial. Diabetes Metab. 2016, 42, 234–241. [Google Scholar] [CrossRef]
- Karamali, M.; Nasiri, N.; Shavazi, N.T.; Jamilian, M.; Bahmani, F.; Tajabadi-Ebrahimi, M.; Asemi, Z. The effects of synbiotic supplementation on pregnancy outcomes in gestational diabetes. Probiotics Antimicrob. Proteins 2018, 10, 496–503. [Google Scholar] [CrossRef]
- Kijmanawat, A.; Panburana, P.; Reutrakul, S.; Tangshewinsirikul, C. Effects of probiotic supplements on insulin resistance in gestational diabetes mellitus: A double-blind randomized controlled trial. J. Diabetes Investig. 2019, 10, 163–170. [Google Scholar] [CrossRef]
- Kim, J.Y.; Kwon, J.H.; Ahn, S.H.; Lee, S.I.; Han, Y.S.; Choi, Y.O.; Lee, S.Y.; Ahn, K.M.; Ji, G.E. Effect of probiotic mix (Bifidobacterium bifidum, Bifidobacterium lactis, Lactobacillus acidophilus) in the primary prevention of eczema: A double-blind, randomized, placebo-controlled trial. Pediatr. Allergy Immunol. 2010, 21, e386–e393. [Google Scholar] [CrossRef]
- Kopp, M.V.; Hennemuth, I.; Heinzmann, A.; Urbanek, R. Randomized, double-blind, placebo-controlled trial of probiotics for primary prevention: No clinical effects of lactobacillus Gg supplementation. Pediatrics 2008, 121, e850–e856. [Google Scholar] [CrossRef]
- Kukkonen, K.; Savilahti, E.; Haahtela, T.; Juntunen-Backman, K.; Korpela, R.; Poussa, T.; Tuure, T.; Kuitunen, M. Probiotics and prebiotic galacto-oligosaccharides in the prevention of allergic diseases: A randomized, double-blind, placebo-controlled trial. J. Allergy Clin. Immunol. 2007, 119, 192–198. [Google Scholar] [CrossRef] [PubMed]
- Laitinen, K.; Poussa, T.; Isolauri, E. Probiotics and dietary counselling contribute to glucose regulation during and after pregnancy: A randomised controlled trial. Br. J. Nutr. 2009, 101, 1679–1687. [Google Scholar] [CrossRef] [PubMed]
- Luoto, R.; Laitinen, K.; Nermes, M.; Isolauri, E. Impact of maternal probiotic-supplemented dietary counselling on pregnancy outcome and prenatal and postnatal growth: A double-blind, placebo-controlled study. Br. J. Nutr. 2010, 103, 1792–1799. [Google Scholar] [CrossRef] [PubMed]
- Lindsay, K.L.; Kennelly, M.; Culliton, M.; Smith, T.; Maguire, O.C.; Shanahan, F.; Brennan, L.; McAuliffe, F.M. Probiotics in obese pregnancy do not reduce maternal fasting glucose: A double-blind, placebo-controlled, randomized trial (probiotics in pregnancy study). Am. J. Clin. Nutr. 2014, 99, 1432–1439. [Google Scholar] [CrossRef]
- Lindsay, K.L.; Brennan, L.; Kennelly, M.A.; Maguire, O.C.; Smith, T.; Curran, S.; Coffey, M.; Foley, M.E.; Hatunic, M.; Shanahan, F.; et al. Impact of probiotics in women with gestational diabetes mellitus on metabolic health: A randomized controlled trial. Am. J. Obstet. Gynecol. 2015, 212, 496.e1–496.e11. [Google Scholar] [CrossRef]
- Mantaring, J.; Benyacoub, J.; Destura, R.; Pecquet, S.; Vidal, K.; Volger, S.; Guinto, V. Effect of maternal supplement beverage with and without probiotics during pregnancy and lactation on maternal and infant health: A randomized controlled trial in the philippines. BMC Pregnancy Childbirth 2018, 18. [Google Scholar] [CrossRef]
- Baldassarre, M.E.; Di Mauro, A.; Mastromarino, P.; Fanelli, M.; Martinelli, D.; Urbano, F.; Capobianco, D.; Laforgia, N. Administration of a multi-strain probiotic product to women in the perinatal period differentially affects the breast milk cytokine profile and may have beneficial effects on neonatal gastrointestinal functional symptoms. A randomized clinical trial. Nutrients 2016, 8, 677. [Google Scholar] [CrossRef]
- Mastromarino, P.; Capobianco, D.; Miccheli, A.; Praticò, G.; Campagna, G.; Laforgia, N.; Capursi, T.; Baldassarre, M.E. Administration of a multistrain probiotic product (VSL#3) to women in the perinatal period differentially affects breast milk beneficial microbiota in relation to mode of delivery. Pharmacol. Res. 2015, 95–96, 63–70. [Google Scholar] [CrossRef]
- McMillan, A.; Rulisa, S.; Gloor, G.B.; Macklaim, J.M.; Sumarah, M.; Reid, G. Pilot assessment of probiotics for pregnant women in rwanda. PLoS ONE 2018, 13. [Google Scholar] [CrossRef]
- Nabhani, Z.; Hezaveh, S.J.G.; Razmpoosh, E.; Asghari-Jafarabadi, M.; Gargari, B.P. The effects of synbiotic supplementation on insulin resistance/sensitivity, lipid profile and total antioxidant capacity in women with gestational diabetes mellitus: A randomized double blind placebo controlled clinical trial. Diabetes Res. Clin. Pract. 2018, 138, 149–157. [Google Scholar] [CrossRef]
- Niers, L.; Martín, R.; Rijkers, G.; Sengers, F.; Timmerman, H.; Van Uden, N.; Smidt, H.; Kimpen, J.; Hoekstra, M. The effects of selected probiotic strains on the development of eczema (the PandA Study). Allergy Eur. J. Allergy Clin. Immunol. 2009, 64, 1349–1358. [Google Scholar] [CrossRef] [PubMed]
- Okesene-Gafa, K.A.M.; Li, M.; McKinlay, C.J.D.; Taylor, R.S.; Rush, E.C.; Wall, C.R.; Wilson, J.; Murphy, R.; Taylor, R.; Thompson, J.M.D.; et al. Effect of antenatal dietary interventions in maternal obesity on pregnancy weight-gain and birthweight: Healthy mums and babies (HUMBA) randomized trial. Am. J. Obstet. Gynecol. 2019, 221, 152.e1–152.e13. [Google Scholar] [CrossRef] [PubMed]
- Olsen, P.; Williamson, M.; Traynor, V.; Georgiou, C. The impact of oral probiotics on vaginal group B streptococcal colonisation rates in pregnant women: A pilot randomised control study. Women Birth 2018, 31, 31–37. [Google Scholar] [CrossRef] [PubMed]
- Ou, C.Y.; Kuo, H.C.; Wang, L.; Hsu, T.Y.; Chuang, H.; Liu, C.A.; Chang, J.C.; Yu, H.R.; Yang, K.D. Prenatal and postnatal probiotics reduces maternal but not childhood allergic diseases: A randomized, double-blind, placebo-controlled trial. Clin. Exp. Allergy 2012, 42, 1386–1396. [Google Scholar] [CrossRef] [PubMed]
- Pellonperä, O.; Mokkala, K.; Houttu, N.; Vahlberg, T.; Koivuniemi, E.; Tertti, K.; Rönnemaa, T.; Laitinen, K. Efficacy of fish oil and/or probiotic intervention on the incidence of gestational diabetes mellitus in an at-risk group of overweight and obese women: A randomized, placebo-controlled, double-blind clinical trial. Diabetes Care 2019, 42, 1009–1017. [Google Scholar] [CrossRef]
- Ebrahimi, F.S.; Homayouni Rad, A.; Mosen, M.; Abbasalizadeh, F.; Tabrizi, A.; Khalili, L. Effect of L. acidophilus and B. lactis on blood glucose in women with gestational diabetes mellitus: A randomized placebo-controlled trial. Diabetol. Metab. Syndr. 2019, 11, 1–7. [Google Scholar] [CrossRef]
- Sharpe, M.; Shah, V.; Freire-Lizama, T.; Cates, E.C.; McGrath, K.; David, I.; Cowan, S.; Letkeman, J.; Stewart-Wilson, E. Effectiveness of oral intake of lactobacillus rhamnosus GR-1 and lactobacillus reuteri RC-14 on group B streptococcus colonization during pregnancy: A midwifery-led double-blind randomized controlled pilot trial. J. Matern. Neonatal Med. 2019, 7058. [Google Scholar] [CrossRef]
- Taghizadeh, M.; Asemi, Z. Effects of synbiotic food consumption on glycemic status and serum Hs-CRP in pregnant women: A randomized controlled clinical trial. Hormones 2014, 13, 398–406. [Google Scholar] [CrossRef]
- Wickens, K.; Black, P.N.; Stanley, T.V.; Mitchell, E.; Fitzharris, P.; Tannock, G.W.; Purdie, G.; Crane, J. A differential effect of 2 probiotics in the prevention of eczema and atopy: A double-blind, randomized, placebo-controlled trial. J. Allergy Clin. Immunol. 2008, 122, 788–794. [Google Scholar] [CrossRef]
- Wickens, K.L.; Barthow, C.A.; Murphy, R.; Abels, P.R.; Maude, R.M.; Stone, P.R.; Mitchell, E.A.; Stanley, T.V.; Purdie, G.L.; Kang, J.M.; et al. Early pregnancy probiotic supplementation with lactobacillus rhamnosus HN001 may reduce the prevalence of gestational diabetes mellitus: A randomised controlled trial. Br. J. Nutr. 2017, 117, 804–813. [Google Scholar] [CrossRef]
- Yang, S.; Reid, G.; Challis, J.R.G.; Gloor, G.B.; Asztalos, E.; Money, D.; Seney, S.; Bocking, A.D. Effect of oral probiotic lactobacillus rhamnosus GR-1 and lactobacillus reuteri RC-14 on the vaginal microbiota, cytokines and chemokines in pregnant women. Nutrients 2020, 12, 368. [Google Scholar] [CrossRef] [PubMed]
- Sanders, M.E.; Akkermans, L.M.A.; Haller, D.; Hammerman, C.; Heimbach, J.; Hörmannsperger, G.; Huys, G.; Levy, D.D.; Lutgendorff, F.; Mack, D.; et al. Safety assessment of probiotics for human use. Gut Microbes 2010, 1, 164–185. [Google Scholar] [CrossRef] [PubMed]
- Royal College of Obstetricians & Gynaecologists; British Association for Sexual Health and HIV. The management of women of reproductive age attending non-genitourinary medicine settings complaining of vaginal discharge. J. Fam. Plan. Reprod. Health Care 2006, 32, 33–41. [CrossRef][Green Version]
- Lee, J.E.; Han, J.Y.; Choi, J.S.; Ahn, H.K.; Lee, S.W.; Kim, M.H.; Ryu, H.M.; Yang, J.H.; Nava-Ocampo, A.A.; Koren, G. Pregnancy outcome after exposure to the probiotic lactobacillus in early pregnancy. J. Obstet. Gynaecol. 2012, 32, 227–229. [Google Scholar] [CrossRef] [PubMed]
- Wang, C.C.; Tung, Y.T.; Chang, H.C.; Lin, C.H.; Chen, Y.C. Effect of probiotic supplementation on newborn birth weight for mother with gestational diabetes mellitus or overweight/obesity: A systematic review and meta-analysis. Nutrients 2020, 12, 3477. [Google Scholar] [CrossRef] [PubMed]
- Chawanpaiboon, S.; Vogel, J.P.; Moller, A.B.; Lumbiganon, P.; Petzold, M.; Hogan, D.; Landoulsi, S.; Jampathong, N.; Kongwattanakul, K.; Laopaiboon, M.; et al. Global, regional, and national estimates of levels of preterm birth in 2014: A systematic review and modelling analysis. Lancet Glob. Health 2019, 7, e37–e46. [Google Scholar] [CrossRef]
- Kim, B.; Shynlova, O.; Lye, S. Probiotic lactobacillus rhamnosus GR-1 is a unique prophylactic agent that suppresses infection-induced myometrial cell responses. Sci. Rep. 2019, 9, 4698. [Google Scholar] [CrossRef]











| Author/Country/Year of Acceptance for Publication/Trial Registration | Sample Size at Randomization | Groups Analyzed at Delivery | Microorganism (Strain)/Dosage (Posology) + Additional Interventions | Administration Vehicle | Treatment Duration | Main Clinical Outcome | Risk of Bias Assessment | Conflict of Interest |
|---|---|---|---|---|---|---|---|---|
| Abrahamsson et al./Sweden/2007/Not reported [29] | 232 | Probiotic = 95 Placebo = 93 | Lactobacillusreuteri (ATCC 55730)/1 × 108 CFU (daily) | Oil | From 36 WoG to delivery | Eczema and sensitization in offspring | Low | Existing conflict of interest |
| Ahmadi et al./ Iran/2016/IRCT201605085623N77 [30] | 70 | Synbiotic = 35 Placebo = 35 | Lactobacillus acidophilus/2 × 108 CFU Lactobacillus casei/2 × 108 CFU Bifidobacterium bifidum/2 × 108 CFU + Inulin/0.8 g (daily) | Oral capsule | Six weeks from 24–28 WoG | Insulin metabolism and lipid profile | Low | Potential conflict of interest |
| Ali Pourmirzaiee et al./ Iran/2020/IRCT201311004014882N7 [31] | 175 | Probiotic = 74 Placebo = 71 | Lactobacillus reuteri (LR92, DSM 26866)/1 × 108 CFU (daily) | Oral capsule | Four last weeks of gestation | Prevention of infantile colic | Low | Potential conflict of interest |
| Allen et al./United Kingdom/2009/ISRCTN26287422 [32] | 454 | Probiotic = 220 Placebo = 234 | Lactobacillus salivarius (CUL61, NCIMB 30211)/6.25 × 109 CFU Lactobacillus paracasei (CUL08, NCIMB 30154) /1.25 × 109 CFU Bifidobacterium animalis (CUL34, NCIMB 30172)/1.25 × 109 CFU Bifidobacterium bifidum (CUL20, NCIMB 30153)/1.25 × 109 CFU (daily) | Oral capsule | From last month of gestation to postpartum | Prevalence of adverse events | High | Existing conflict of interest |
| Asemi et al./Iran/2011/Not reported [33] | 82 | Probiotic = 37 Control = 33 | Lactobacillus acidophilus (LA-5)/1 × 107 CFU Bifidobacterium animalis (Bb-12)/1 × 107 CFU (200 g daily) | Yoghurt | Nine weeks from the third trimester of gestation | Insulin resistance and insulin levels | High | Potential conflict of interest |
| Asgharian et al./ Iran/2019/IRCT201604013706N31 [34] | 130 | Probiotic = 64 Control = 64 | Lactobacillus acidophilus (LA-5)/5 × 108 CFU/g Bifidobacterium animalis (Bb-12)/5 × 108 CFU/g (100 g daily) | Yoghurt | From 24 WoG to delivery | Glucose levels | Low | Potential conflict of interest |
| Bababi et al./ Iran/2008/IRCT20171010036697N1 [35] | 50 pregnant women with GDM | Probiotic = 24 Control = 24 | Lactobacillus acidophilus/2 × 109 CFU/g Lactobacillus casei/2 × 109 CFU/g Bifidobacterium bidifum/2 × 109 CFU/g Lactobacillus fermentum/2 × 109 CFU/g (posology not clearly defined) | Oral capsule | Six weeks from 24–28 WoG | Genetic and metabolic profile | Low | Potential conflict of interest |
| Badehnoosh et al./ Iran/2017/IRCT201611115623N91 [36] | 60 pregnant women with GDM | Probiotic = 30 Placebo = 30 | Lactobacillus acidophilus/2 × 109 CFU/g Lactobacillus casei/2 × 109 CFU/g Bifidobacterium bidifum/2 × 109 CFU/g (Posology not clearly defined) | Oral capsule | Six weeks from 24–28 WoG | Oxidative stress and inflammation biomarkers | Low | Potential conflict of interest |
| Boyle et al./Australia/2008/Cochrane Skin Group Trial No. 36 [37] | 250 | Probiotic = 125 Placebo = 125 | Lactobacillus rhamnosus (GG)/1.8 × 1010 CFU (daily) | Oral capsule | From 36 WoG to delivery | Risk of eczema during infancy | Low | Potential conflict of interest |
| Callaway et al./Australia/2018/ACTRN12611001208998 [38] | 433 overweight/obese pregnant women | Probiotic = 207 Placebo = 204 | Lactobacillus rhamnosus (GG)/1 × 109 CFU Bifidobacterium animalis (Bb-12)/1 × 109 CFU (daily) | Oral capsule | From 16 WoG to delivery | Prevalence of GDM | Low | No conflict of interest |
| Chen et al./China/2019/Not reported [14] | 32 | Probiotic = 14 Control = 16 | Bifidobacterium longum/5 × 106 CFU Lactobacillus delbrueckii bulgaricus/5 × 105 CFU Streptococcus thermophilus/5 × 105 CFU (two tablets twice a day) | Oral tablet | From 32 WoG to delivery | Gut microbiota and pro-inflammatory cytokine profile | High | Potential conflict of interest |
| Dewanto et al./Indonesia/2017/Not reported [39] | 110 | Probiotic = 36 Placebo = 38 | Bifidobacterium animalis (HNO 19)/1 × 109 CFU (daily) | Oral capsule | From third trimester to postpartum | Infant’s gut mucosal integrity | High | Existing conflict of interest |
| Dolatkhan et al./ Iran/2015/IRCT201405181597N3 [40] | 64 pregnant women with GDM | Probiotic = 27 Placebo = 29 | Lactobacillus acidophilus (LA-5)/4 × 109 CFU Bifidobacterium animalis (Bb-12)/4 × 109 CFU Streptococcus thermophilus (STY-31)/4 × 109 CFU Lactobacillus delbrueckii bulgaricus (LBTY-27)/4 × 109 CFU (daily) | Oral capsule | Eight weeks from 24–28 WoG | Glucose metabolism and gestational weight gain | High | Potential conflict of interest |
| Dotterud et al./Norway/2010/NCT00159523 [41] | 415 | Probiotic = 138 Placebo = 140 | Lactobacillus rhamnosus (GG)/5 × 1010 CFU Bifidobacterium animalis (Bb-12)/5 × 1010 CFU Lactobacillus acidophilus (LA-5) /5 × 109 CFU (daily) | Milk | From 36 WoG to postpartum | Atopic sensitization and allergic disease in offspring | Some Concerns | No conflict of interest |
| Fernández et al./ Spain/2015/NCT01505361 [42] | 108 | Probiotic = 55 Placebo = 53 | Lactobacillus salivarius (PS2)/1 × 109 CFU (daily) | Oral capsule | From 27–32 WoG to delivery | Mastitis | High | Potential conflict of interest |
| Gille et al./Germany/2016/ISRCTN40042090 [43] | 320 | Probiotic = 160 Placebo = 160 | Lactobacillus rhamnosus (GR-1)/1 × 109 CFU Lactobacillus reuteri (RC-14)/1 × 109 CFU (daily) | Oral capsule | Eight weeks from <12 WoG | Bacterial vaginosis | Low | Potential conflict of interest |
| Halkjær et al./Denmark/2020/NCT02508844 [44] | 50 obese pregnant women | Probiotic = 20 Placebo = 23 | Bifidobacterium breve (DSM 24,732) Bifidobacterium longum (DSM 24,736) Bifidobacterium infantis (DSM 24,737) Lactobacillus delbrueckii bulgaricus (DSM 24,734)/ 1.12 × 109 CFU total (twice a day) | Oral capsule | 14–20 WoG–delivery | Glucose homeostasis and gestational weight gain | Low | No conflict of interest |
| Ho et al./Taiwan/2015/NCT01577108 [45] | 110 GBS (+) pregnant women | Probiotic = 49 Placebo = 50 | Lactobacillus rhamnosus (GR-1)/1 × 109 CFU Lactobacillus reuteri (RC-14)/1 × 109 CFU (twice a day) | Oral capsule | From 35–37 WoG to delivery | Occurrence of streptococcus GBS | High | Potential conflict of interest |
| Jafarnejad et al./Iran/2016/Not reported [46] | 82 pregnant women with GDM | Probiotic = 41 Placebo = 41 | Streptococcus thermophilus Bifidobacterium Breve Bifidobacterium longum Bifidobacterium infantis Lactobacillus Acidophilus Lactobacillus plantarum Lactobacillus Paracasei Lactobacillus delbrueckii Bulgaricus/112.5 × 109 CFU total (twice a day) | Oral capsule | Eight weeks from 26 WoG (mean) | Glycemic control and inflammatory status | High | Potential conflict of interest |
| Jamilian et al./ Iran/2016/IRCT201503035623N38 [47] | 60 | Probiotic = 30 Placebo = 30 | Lactobacillus acidophilus/2 × 109 CFU Lactobacillus casei/2 × 109 CFU Bifidobcterium bifidum/2 × 109 CFU (daily) | Oral capsule | 12 weeks from 9 WoG | Metabolic profile, inflammatory factors and oxidative stress | Some Concerns | Potential conflict of interest |
| Jamilian et al./ Iran/2018/IRCT201706075623N119 [48] | 90 pregnant women with GDM | Probiotic = 29 Probiotic + Vitamin D = 30 Placebo = 28 | Lactobacillus acidophilus/2 × 109 CFU Bifidobacterium bifidum/2 × 109 CFU Lactobacillus reuteri/2 × 109 CFU Lactobacillus fermentum/2 × 109 CFU (daily) | Oral capsule | Six weeks from 24–28 WoG | Metabolic profile, inflammatory factors and oxidative stress | High | Potential conflict of interest |
| Kalliomaki et al./Finland/2001/Not reported [49] | 159 | Probiotic = 77 Placebo = 82 | Lactobacillus rhamnosus (GG)/1 × 1010 CFU (twice a day) | Oral capsule | From 2–4 weeks before delivery to postpartum. | Atopic sensitization | Some Concerns | Potential conflict of interest |
| Karamali et al./ Iran/2016/IRCT201601035623N63 [50] | 60 pregnant women with GDM | Probiotic = 30 Placebo = 30 | Lactobacillus acidophilus/2 × 109 CFU Lactobacillus casei/2 × 109 CFU Bifidobcterium bifidum/2 × 109 CFU (daily) | Oral capsule | Six weeks from 24–28 WoG | Glycemic control and lipid profile | Some Concerns | Potential conflict of interest |
| Karamali et al./ Iran/2017/IRCT201704205623N108 [51] | 60 pregnant women with GDM | Synbiotic = 30 Placebo = 30 | Lactobacillus acidophilus (T16, IBRC-M10785)/2 × 109 CFU Lactobacillus casei (T2, IBRC-M10783)/2 × 109 CFU Bifidobacterium bifidum (T1, IBRC-M10771)/2 × 109 CFU + inulin/800 mg (daily) | Oral capsule | Six weeks of duration (Commencement of treatment not specified) | Inflammation and oxidative stress | Some Concerns | Potential conflict of interest |
| Kijmanawat et al./Thailand/2018/Thai Clinical Trials Registry Number 20170606002 [52] | 60 pregnant women with GDM | Probiotic = 28 Placebo = 29 | Lactobacillus acidophilus/1 × 109 CFU Bifidobacterium bifidum/1 × 109 CFU (daily) | Oral capsule | Four weeks from 24–28 WoG | Insulin resistance | Low | Potential conflict of interest |
| Kim et al./Korea/2009/ISRCTN26134979 [53] | 112 | Probiotic = 33 Placebo = 35 | Bifidobacterium bifidum (BGN4)/1.6 × 109 CFU Bifidobacterium animalis (AD011)/1.6 × 109 CFU Lactobacillus acidophilus (AD031)/1.6 × 109 CFU (daily) | Powder | From 4–8 weeks before delivery to postpartum | Eczema in offspring | Some Concerns | Existing conflict of interest |
| Kopp et al./Germany/2007/UKF000505 [54] | 105 | Probiotic = 50 Placebo = 44 | Lactobacillus rhamnosus (GG, ATC 53013)/5 × 109 CFU (twice a day) | Oral capsule | From 4–6 weeks before delivery to postpartum | Atopic disease in offspring | Some Concerns | Existing conflict of interest |
| Kukkonen et al./Finland/2006/Not reported [55] | 1223 | Probiotic = 461 Placebo = 464 | Lactobacillus rhamnosus (GG, ATC 53103)/5 × 109 CFU Lactbacillus rhamnosus (LCT705, DSM 7061)/5 × 109 CFU Bifidobacterium breve (Bb99, DSM 13692)/2 × 108 CFU Propionibacterium freudenreichii shermanii (JS, DSM 7076)/2 × 109 CFU (Twice a day) | Oral capsule | From 36 WoG to delivery | Allergic disease in offspring | Low | Existing conflict of interest |
| Laitinen et al./Finland/2008/NCT00167700 [56,57] | 256 | Diet + Probiotic = 85 Diet + Placebo = 86 Control + Placebo = 85 | Lactobacillus rhamnosus (GG, ATCC 53103)/1 × 1010 CFU Bifidobacterium animalis (Bb-12)/1 × 1010 CFU + Dietary counseling (daily) | Oral capsule | From 14 WoG to postpartum | Infant’s metabolic status and maternal anthropometric measures | Low | Potential conflict of interest |
| Lindsay et al./Ireland/2014/ISRCTN97241163(A) [58] | 175 obese pregnant women | Probiotic = 63 Placebo = 75 | Lactobacillus salivarius (UCC118)/1 × 109 CFU (daily) | Oral capsule | From 24 to 28 WoG | Glucose status | Low | No conflict of interest |
| Lindsay et al./Ireland/2015/ISRCTN97241163(B) [59] | 149 pregnant women with GDM | Probiotic = 74 Placebo = 75 | Lactobacillus salivarius (UCC118)/1 × 109 CFU (daily) | Oral capsule | From <34 to delivery | Metabolic parameters and pregnancy outcomes | Low | No conflict of interest |
| Mantaring et al./Philippines/2018/NCT01073033 [60] | 233 | Probiotic + food supplement = 60 Food supplement = 62 Control = 61 | Bifiboacterium animalis (CNCC I-3446)/7 × 108 CFU Lactobacillus rhamnosus (CGMCC I-3724)/7 × 108 CFU (twice a day) | Powder | From 24–28 WoG to postpartum | Infant’s diarrhea | Some Concerns | Existing conflict of interest |
| Mastromarino et al./Italy/2015/NCT01367470 [61,62] | 67 | Probiotic = 33 Placebo = 33 | Lactobacillus paracasei (DSM 24733) Lactobacillus plantarum (DSM 24730) Lactobacillus acidophilus (DSM 24735) Lactobacillus delbrueckii bulgaricus (DSM 24734) Bifidobacterium longum (DSM 24736) Bifidobacterium breve (DSM 24732) Bifidobacterium infantis (DSM 24737) Streptococcus thermophilus (DSM 24731)/9 × 109 CFU total (daily) | Powder | From 36 WoG to postpartum | Breast milk bacteria | High | No conflict of interest |
| McMillan et al./ Rwanda/2018/NCT02150655 [63] | 38 | Probiotic = 8 Placebo = 5 | Lactobacillus rhamnosus (GR-1)/1 × 109 CFU Lactobacillus reuteri (RC-14)/1 × 109 CFU (daily) | Oral capsule | One month from 4–32 WoG | Vaginal microbiota | High | Potential conflict of interest |
| Nabhani et al./ Iran/2018/IRCT201511183140N16 [64] | 95 pregnant women with GDM | Synbiotic = 45 Placebo = 45 | Lactobacillus acidophilus/5 × 1010 CFU/g Lactobacillus plantarum/1.5 × 1010 CFU/g Lactobacillus fermentum/7 × 109 CFU/g Lactobacillus gasseri/2 × 1010 CFU/g + FOS/38.5 mg (500 mg daily) | Oral capsule | Six weeks from 24–28 WoG | Insulin resistance, lipid profile and antioxidative status | Some Concerns | Potential conflict of interest |
| Niers et al./Netherlands/2009/NCT00200954 [65] | 156 | Probiotic = 50 Placebo = 52 | Bifidobacterium bifidum (W23)/1 × 109 CFU Bifidobacterium animalis (W52)/1 × 109 CFU Lactococcus lactis (W58)/1 × 109 CFU (daily) | Oral capsule | From the last six weeks of pregnancy to postpartum | Eczema in offspring, microbial colonization and immune response | Some Concerns | Existing conflict of interest |
| Okense-Gafa et al./New Zealand/2018/ACTRN12615000400561 [66] | 230 obese pregnant women | Probiotic = 115 Placebo = 115 | Lactobacillus rhamnosus (GG)/7 × 109 CFU Bifidobacterium animalis (Bb-12)/7 × 109 CFU (daily) | Oral capsule | From 12–17 WoG to delivery | Gestational weight gain and pregnancy outcomes | Low | No conflict of interest |
| Olsen et al./Australia/2017/Not reported [67] | 34 | Probiotic = 7 Control = 13 | Lactobacillus rhamnosus (GR-1) Lactobacillus reuteri (RC-14)/1 × 108 CFU total (daily) | Not specified | Three weeks from 36 WoG | Occurrence of streptococcus GBS | High | Potential conflict of interest |
| Ou et al./Taiwan/2012/IDNCT00325273 [68] | 191 | Probiotic = 95 Placebo = 96 | Lactobacillus rhamnosus (GG, ATCC 53103)/1 × 1010 CFU (daily) | Oral capsule | From 24 WoG to postpartum | Allergic disease | Some Concerns | Potential conflict of interest |
| Pellonperä et./Finland/2019/NCT01922791 [69] | 439 | Probiotic + Placebo = 110 Fish oil + Probiotic = 109 Fish oil + Placebo = 109 Placebo + Placebo = 110 | Lactobacillus rhamnosus (HN001, ATCC SD5675)/1 × 1010 CFU Bifidobacterium animalis (420, DSM 22089)/1 × 1010 CFU (daily) | Oral capsule | From <18 WoG to postpartum | Risk of GDM and glucose metabolism | Low | No conflict of interest |
| Sahhaf et al./ Iran/2019/IRCT20121224011862N2 [70] | 84 | Probiotic = 42 Placebo = 42 | Lactobacillus acidophilus Bifidobacterium animalis /1 × 106 CFU total (300 mg daily) | Yoghurt | Eight weeks from 24–28 WoG | Glycemic parameters | Some Concerns | Potential conflict of interest |
| Sharpe et al./Canada/2019/NCT02528981 [71] | 139 | Probiotic = 57 Placebo = 56 | Lactobacillus rhamnosus (GR-1)/2.5 × 109 CFU Lactobacillus reuteri (RC-14)/2.5 × 109 CFU (twice a day) | Oral capsule | Twelve weeks from 23–25 WoG | Occurrence of streptococcus GBS | Some Concerns | Potential conflict of interest |
| Taghizadeh et al./ Iran/2013/IRCT201212105623N3 [72] | 56 | Synbiotic = 26 Placebo = 26 | Lactobacillus sporogenes/9 × 107 CFU + Inulin/0.36 g (twice a day) | Not specified | Nine weeks from the third trimester of gestation | Glycemic status and C-reactive protein sensitivity | Some Concerns | Potential conflict of interest |
| Wickens et al./New Zealand/2008/ACTRN12607000518460 [73] | 512 | Probiotic 1 = 157 Probiotic 2 = 158 Placebo = 159 | Probiotic 1 = Lactobacillus rhamnosus (HN001)/6 × 109 CFU Probiotic 2 =Bifidobacterium animalis animalis (HN019)/9 × 109 CFU (daily) | Oral capsule | From 35 WoG to postpartum | Eczema and atopic sensitization in offspring | Low | Existing conflict of interest |
| Wickens et al./New Zealand/2017/ACTRN12612000196842 [74] | 423 | Probiotic = 206 Placebo = 202 | Lactobacillus rhamnosus (HN001)/6 × 109 CFU (daily) | Oral capsule | From 14–16 WoG to postpartum | Occurrence of streptococcus GBS | Some Concerns | No conflict of interest |
| Yang et al./Canada/2020/NCT01697683 [75] | 86 | Probiotic = 41 Placebo = 43 | Lactobacillus rhamnosus (GR-1)/2.5 × 109 CFU Lactobacillus reuteri (RC-14)/2.5 × 109 CFU (daily) | Oral capsule | Twelve weeks from 12–16 WoG | Vaginal microbiota, chemokines and cytokines profile | High | Potential conflict of interest |
| Systematic Review | Meta-Analysis | ||||||
|---|---|---|---|---|---|---|---|
| Reported Perinatal Outcome | Number of Reviewed Studies | n | Intervention | Number of Pooled Studies | n | Pooled RR/MD (95% CI) | I2 |
| Preterm Birth | 19 | 4903 | Probiotic | 11 | 2934 | RR = 1.16 (0.78–1.71) | 16% |
| 2 | 155 | Synbiotic | 0 | - | - | - | |
| Weeks of Gestation | 23 | 4144 | Probiotic | 13 | 2074 | MD = 0.03 (−0.21–0.27) | 78% |
| 1 | 60 | Synbiotic | 0 | - | - | - | |
| Birth Weight | 28 | 6666 | Probiotic | 13 | 3578 | MD = −5.57 (−38.48–27.34) | 0% |
| 1 | 60 | Synbiotic | 0 | - | - | - | |
| Low Birth Weight | 1 | 433 | Probiotic | 0 | - | - | - |
| 0 | - | Synbiotic | 0 | - | - | - | |
| Macrosomia | 10 | 1654 | Probiotic | 3 | 94 | RR = 0.84 (0.30–2.34) | 60% |
| 1 | 60 | Synbiotic | 0 | - | - | - | |
| SGA | 5 | 1301 | Probiotic | 0 | - | - | - |
| 0 | - | Synbiotic | 0 | - | - | - | |
| LGA | 7 | 1436 | Probiotic | 2 | 316 | RR = 0.98 (0.60–1.61) | 0% |
| 0 | - | Synbiotic | 0 | - | - | - | |
| Cesarean Section | 26 | 5952 | Probiotic | 17 | 3445 | RR = 0.93 (0.83–1.04) | 0% |
| 1 | 60 | Synbiotic | 0 | - | - | - | |
| Miscarriage or Stillbirth | 11 | 2595 | Probiotic | 0 | - | - | - |
| 0 | - | Synbiotic | 0 | - | - | - | |
Publisher’s Note: MDPI stays neutral with regard to jurisdictional claims in published maps and institutional affiliations. |
© 2021 by the authors. Licensee MDPI, Basel, Switzerland. This article is an open access article distributed under the terms and conditions of the Creative Commons Attribution (CC BY) license (http://creativecommons.org/licenses/by/4.0/).
Share and Cite
Pérez-Castillo, Í.M.; Fernández-Castillo, R.; Lasserrot-Cuadrado, A.; Gallo-Vallejo, J.L.; Rojas-Carvajal, A.M.; Aguilar-Cordero, M.J. Reporting of Perinatal Outcomes in Probiotic Randomized Controlled Trials. A Systematic Review and Meta-Analysis. Nutrients 2021, 13, 256. https://doi.org/10.3390/nu13010256
Pérez-Castillo ÍM, Fernández-Castillo R, Lasserrot-Cuadrado A, Gallo-Vallejo JL, Rojas-Carvajal AM, Aguilar-Cordero MJ. Reporting of Perinatal Outcomes in Probiotic Randomized Controlled Trials. A Systematic Review and Meta-Analysis. Nutrients. 2021; 13(1):256. https://doi.org/10.3390/nu13010256
Chicago/Turabian StylePérez-Castillo, Íñigo María, Rafael Fernández-Castillo, Agustín Lasserrot-Cuadrado, José Luís Gallo-Vallejo, Ana María Rojas-Carvajal, and María José Aguilar-Cordero. 2021. "Reporting of Perinatal Outcomes in Probiotic Randomized Controlled Trials. A Systematic Review and Meta-Analysis" Nutrients 13, no. 1: 256. https://doi.org/10.3390/nu13010256
APA StylePérez-Castillo, Í. M., Fernández-Castillo, R., Lasserrot-Cuadrado, A., Gallo-Vallejo, J. L., Rojas-Carvajal, A. M., & Aguilar-Cordero, M. J. (2021). Reporting of Perinatal Outcomes in Probiotic Randomized Controlled Trials. A Systematic Review and Meta-Analysis. Nutrients, 13(1), 256. https://doi.org/10.3390/nu13010256

