Practical Hydration Solutions for Sports
Abstract
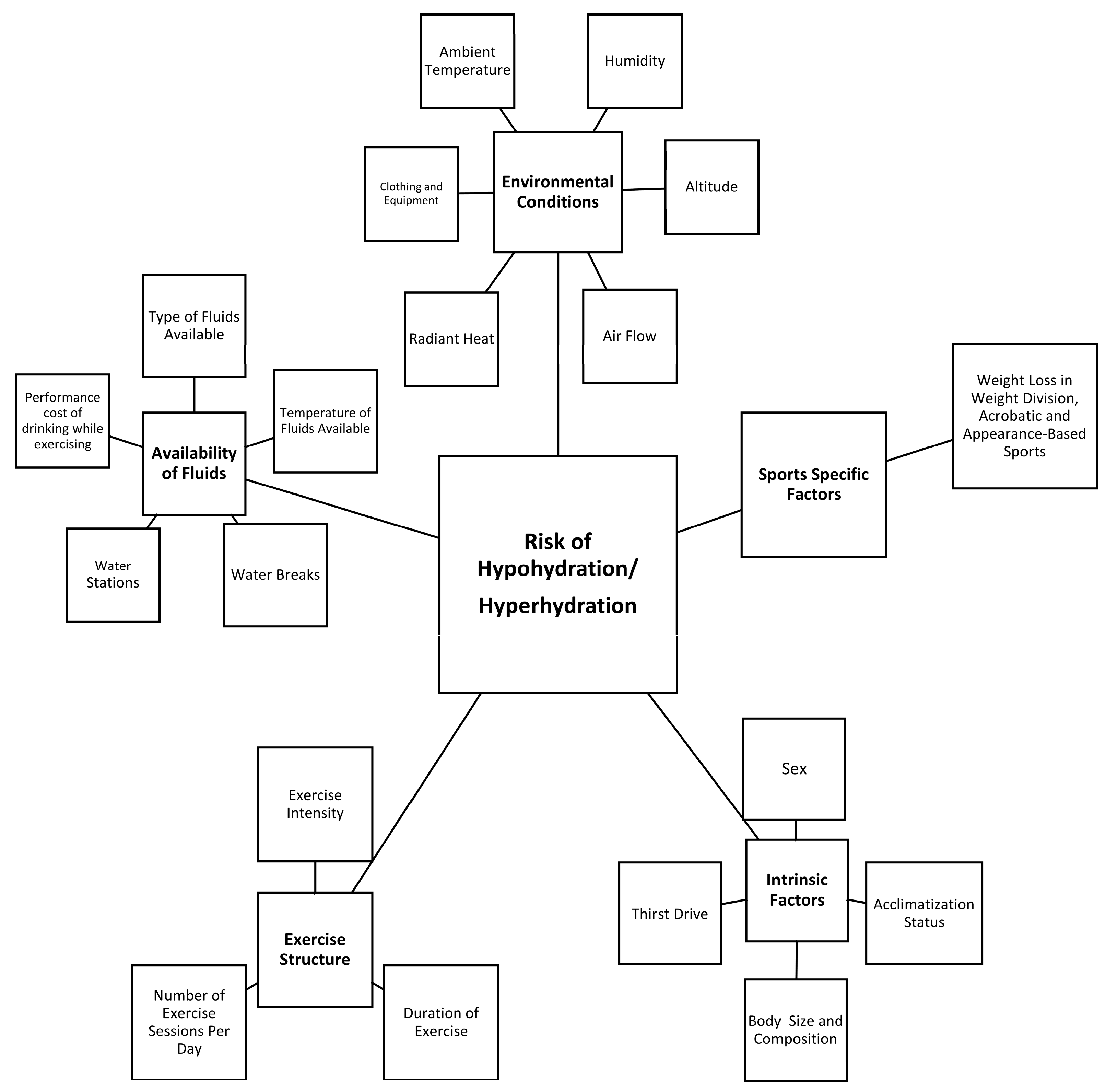
1. Introduction
2. Hydration Assessment
- (1)
- Carefully monitor acute changes in body mass over an exercise bout to determine sweat rate, adequacy of fluid replacement and fluid needs for recovery for that session. Consider how well this can be used to evaluate general hydration strategies in similar situations.
- (2)
- Use changes in body mass, urine color and thirst upon awakening to track daily changes in hydration status.
3. Exercise Structure
- (1)
- Increased fluid intake is necessary with prolonged or intense exercise due to increased sweat production.
- (2)
- During vigorous exercise (>70% VO2max) understand that gastric emptying may limit fluid absorption. Athletes can train their gut to improve gastrointestinal comfort or adopt strategies to increase fluid intake before and after exercise.
4. Environment
- (1)
- Measure local environmental conditions to determine the risk of high sweat rates resulting in large fluid losses.
- (2)
- Increase fluid-replacement during exercise in hot and humid environments to account for increased sweat losses.
- (3)
- Account for clothing or equipment requirements when evaluating fluid needs.
- (4)
- Modify fluid intake when exercising in cold or altitude according to an estimation of fluid losses noting that thirst may be less reliable as a guide to dehydration under these conditions.
5. Fluid Availability
- (1)
- During training, ensure that there is ample access to fluids that are palatable to athletes.
- (2)
- Investigate or understand the opportunities for fluid intake during that are specific to a sport or event, and any other practical issues that determine fluid intake.
- (3)
- Consider the risks of hyperhydration as well as hypohydration for any sporting event or individual athlete, and prepare appropriate practice and education strategies.
- (4)
- Develop personalized fluid intake plans that incorporate fluid availability characteristics of the sport or event. Where there is a likelihood of hypohydration, be proactive and creative in making use of existing opportunities for fluid intake within sport rules and characteristics and be prepared to request for changes when there is a likelihood of a serious mismatch between fluid losses and the opportunity to address these.
- (5)
- Practice intended competition drinking plans ahead of time to determine their suitability and allow time for readjustment.
6. Intrinsic Factors
- (1)
- Consider body size, acclimatization status and thirst drive when developing hydration plans for individual athletes.
7. Sport-Specific Factors
Weight Division, Acrobatic and Appearance-Based Sports
- (1)
- Promote healthy weight management strategies in weight division, acrobatic and appearance-based sports that minimize manipulation of body water.
8. Conclusions
Author Contributions
Funding
Conflicts of Interest
References
- Sawka, M.; Pandolf, K.B. Effects of body water loss on physiological function and exercise performance. In Perspectives in Exercise Science and Sports Medicine; Gisolfi, C., Lamb, D.R., Eds.; Benchmark Press: Carmel, CA, USA, 1990; Volume 3, pp. 1–38. [Google Scholar]
- Sawka, M.N.; Wenger, C.B.; Pandolf, K.B. Thermoregulatory Responses to Acute Exercise-Heat Stress and Heat Acclimation. In Comprehensive Physiology; Terjung, R., Ed.; John Wiley & Sons: Hoboken, NJ, USA, 2011; pp. 97–151. [Google Scholar]
- Montain, S.J.; Coyle, E.F. Influence of graded dehydration on hyperthermia and cardiovascular drift during exercise. J. Appl. Physiol. 1992, 73, 1340–1350. [Google Scholar] [CrossRef] [PubMed]
- Montain, S.J.; Sawka, M.N.; Latzka, W.A.; Valeri, C.R. Thermal and cardiovascular strain from hypohydration: Influence of exercise intensity. Int. J. Sports Med. 1998, 19, 87–91. [Google Scholar] [CrossRef] [PubMed]
- Sawka, M.N.; Young, A.J.; Francesconi, R.P.; Muza, S.R.; Pandolf, K.B. Thermoregulatory and blood responses during exercise at graded hypohydration levels. J. Appl. Physiol. 1985, 59, 1394–1401. [Google Scholar] [CrossRef] [PubMed]
- Adams, W.M.; Ferraro, E.M.; Huggins, R.A.; Casa, D.J. Influence of body mass loss on changes in heart rate during exercise in the heat: A systematic review. J. Strength Cond. Res. 2014, 28, 2380–2389. [Google Scholar] [CrossRef] [PubMed]
- Kenefick, R.W.; Cheuvront, S.N. Physiological adjustments to hypohydration: Impact on thermoregulation. Auton. Neurosci. 2016, 196, 47–51. [Google Scholar] [CrossRef] [PubMed]
- Trangmar, S.J.; Gonzalez-Alonso, J. New Insights into the Impact of Dehydration on Blood Flow and Metabolism during Exercise. Exerc. Sport Sci. Rev. 2017, 45, 146–153. [Google Scholar] [CrossRef] [PubMed]
- Gonzalez-Alonso, J.; Crandall, C.G.; Johnson, J.M. The cardiovascular challenge of exercising in the heat. J. Physiol. 2008, 586, 45–53. [Google Scholar] [CrossRef]
- Trangmar, S.J.; Gonzalez-Alonso, J. Heat, Hydration and the Human Brain, Heart and Skeletal Muscles. Sports Med. 2019, 49, 69–85. [Google Scholar] [CrossRef]
- Cheuvront, S.N.; Carter, R., 3rd; Sawka, M.N. Fluid balance and endurance exercise performance. Curr. Sports Med. Rep. 2003, 2, 202–208. [Google Scholar] [CrossRef]
- Cheuvront, S.N.; Kenefick, R.W.; Montain, S.J.; Sawka, M.N. Mechanisms of aerobic performance impairment with heat stress and dehydration. J. Appl. Physiol. 2010, 109, 1989–1995. [Google Scholar] [CrossRef]
- Barr, S.I. Effects of dehydration on exercise performance. Can. J. Appl. Physiol. 1999, 24, 164–172. [Google Scholar] [CrossRef] [PubMed]
- Sawka, M.N.; Burke, L.M.; Eichner, E.R.; Maughan, R.J.; Montain, S.J.; Stachenfeld, N.S. American College of Sports Medicine position stand. Exercise and fluid replacement. Med. Sci. Sports Exerc. 2007, 39, 377–390. [Google Scholar] [PubMed]
- McDermott, B.P.; Anderson, S.A.; Armstrong, L.E.; Casa, D.J.; Cheuvront, S.N.; Cooper, L.; Kenney, W.L.; O′Connor, F.G.; Roberts, W.O. National Athletic Trainers′ Association Position Statement: Fluid Replacement for the Physically Active. J. Athl. Train. 2017, 52, 877–895. [Google Scholar] [CrossRef] [PubMed]
- Judelson, D.A.; Maresh, C.M.; Anderson, J.M.; Armstrong, L.E.; Casa, D.J.; Kraemer, W.J.; Volek, J.S. Hydration and muscular performance: Does fluid balance affect strength, power and high-intensity endurance? Sports Med. 2007, 37, 907–921. [Google Scholar] [CrossRef] [PubMed]
- Coyle, E.F. Physiological determinants of endurance exercise performance. J. Sci. Med. Sport 1999, 2, 181–189. [Google Scholar] [CrossRef]
- Adams, J.D.; Sekiguchi, Y.; Suh, H.G.; Seal, A.D.; Sprong, C.A.; Kirkland, T.W.; Kavouras, S.A. Dehydration Impairs Cycling Performance, Independently of Thirst: A Blinded Study. Med. Sci. Sports Exerc. 2018, 50, 1697–1703. [Google Scholar] [CrossRef] [PubMed]
- Kenefick, R.W. Drinking Strategies: Planned Drinking versus Drinking to Thirst. Sports Med. 2018, 48, 31–37. [Google Scholar] [CrossRef] [PubMed]
- Bergeron, M.F.; Bahr, R.; Bartsch, P.; Bourdon, L.; Calbet, J.A.L.; Carlsen, K.H.; Castagna, O.; González-Alonso, J.; Lundby, C.; Maughan, R.J.; et al. International Olympic Committee consensus statement on thermoregulatory and altitude challenges for high-level athletes. Br. J. Sports Med. 2012, 46, 770–779. [Google Scholar] [CrossRef] [PubMed]
- Racinais, S.; Alonso, J.M.; Coutts, A.J.; Flouris, A.D.; Girard, O.; Gonzalez-Alonso, J.; Hausswirth, C.; Jay, O.; Lee, J.K.; Mitchell, N.; et al. Consensus recommendations on training and competing in the heat. Br. J. Sports Med. 2015, 49, 1164–1173. [Google Scholar] [CrossRef]
- Carter, J.E.; Gisolfi, C.V. Fluid replacement during and after exercise in the heat. Med. Sci. Sports Exerc. 1989, 21, 532–539. [Google Scholar] [CrossRef]
- Coyle, E.F.; Hamilton, M. Fluid replacement during exercise: Effects on physiological homeostasis and performance. In Fluid Homeostasis During Exercise; Gisolfi, C., Lamb, D.R., Eds.; Benchmark Press: Carmel, CA, USA, 1990; Volume 3, pp. 281–308. [Google Scholar]
- Mora-Rodriguez, R.; Hamouti, N.; Del Coso, J.; Ortega, J.F. Fluid ingestion is more effective in preventing hyperthermia in aerobically trained than untrained individuals during exercise in the heat. Appl. Physiol. Nutr. Metab. 2013, 38, 73–80. [Google Scholar] [CrossRef] [PubMed]
- Wittels, P.; Gunga, H.C.; Kirsch, K.; Kanduth, B.; Gunther, T.; Vormann, J.; Rocker, L. Fluid regulation during prolonged physical strain with water and food deprivation in healthy, trained men. Wien. Klin. Wochenschr. 1996, 108, 788–794. [Google Scholar] [PubMed]
- Armstrong, L.E. Hydration assessment techniques. Nutr. Rev. 2005, 63, S40–S54. [Google Scholar] [CrossRef] [PubMed]
- Cheuvront, S.N.; Kenefick, R.W. CORP: Improving the status quo for measuring whole body sweat losses. J. Appl. Physiol. 2017, 123, 632–636. [Google Scholar] [CrossRef] [PubMed]
- Baker, L.B.; Lang, J.A.; Kenney, W.L. Change in body mass accurately and reliably predicts change in body water after endurance exercise. Eur. J. Appl. Physiol. 2009, 105, 959–967. [Google Scholar] [CrossRef] [PubMed]
- Armstrong, L.E.; Casa, D.J. Methods to Evaluate Electrolyte and Water Turnover of Athletes. Athl. Train. Sports Health Care 2009, 1, 1–11. [Google Scholar] [CrossRef]
- Cheuvront, S.N.; Kenefick, R.W. Am I Drinking Enough? Yes, No, and Maybe. J. Am. Coll. Nutr. 2016, 35, 185–192. [Google Scholar] [CrossRef] [PubMed]
- Armstrong, L.E.; Maresh, C.M.; Castellani, J.W.; Bergeron, M.F.; Kenefick, R.W.; LaGasse, K.E.; Riebe, D. Urinary indices of hydration status. Int. J. Sport Nutr. 1994, 4, 265–279. [Google Scholar] [CrossRef]
- Cheuvront, S.N.; Sawka, M.N. Hydration Assessment of Athletes. Sports Sci. Exch. 2005, 18, 1–5. [Google Scholar]
- Stolwijk, J.A.; Saltin, B.; Gagge, A.P. Physiological factors associated with sweating during exercise. Aerosp. Med. 1968, 39, 1101–1105. [Google Scholar]
- Parsons, K. Human Thermal Environments: The Effects of Hot, Moderate and Cold Environments on Human Health, Comfort and Performance, 3rd ed.; CRC Press: Boca Raton, FL, USA, 2014. [Google Scholar]
- Baker, L.B.; Barnes, K.A.; Anderson, M.L.; Passe, D.H.; Stofan, J.R. Normative data for regional sweat sodium concentration and whole-body sweating rate in athletes. J. Sports Sci. 2016, 34, 358–368. [Google Scholar] [CrossRef] [PubMed]
- Nadel, E.R. Control of sweating rate while exercising in the heat. Med. Sci. Sports 1979, 11, 31–35. [Google Scholar] [PubMed]
- Horner, K.M.; Schubert, M.M.; Desbrow, B.; Byrne, N.M.; King, N.A. Acute exercise and gastric emptying: A meta-analysis and implications for appetite control. Sports Med. 2015, 45, 659–678. [Google Scholar] [CrossRef] [PubMed]
- Budd, G.M. Wet-bulb globe temperature (WBGT)—Its history and its limitations. J. Sci. Med. Sport 2008, 11, 20–32. [Google Scholar] [CrossRef] [PubMed]
- Kulka, T.J.; Kenney, W.L. Heat balance limits in football uniforms how different uniform ensembles alter the equation. Physician Sportsmed. 2002, 30, 29–39. [Google Scholar] [CrossRef]
- Armstrong, L.E.; Johnson, E.C.; Casa, D.J.; Ganio, M.S.; McDermott, B.P.; Yamamoto, L.M.; Lopez, R.M.; Emmanuel, H. The American football uniform: Uncompensable heat stress and hyperthermic exhaustion. J. Athl. Train. 2010, 45, 117–127. [Google Scholar] [CrossRef] [PubMed]
- Hooper, D.R.; Cook, B.M.; Comstock, B.A.; Szivak, T.K.; Flanagan, S.D.; Looney, D.P.; DuPont, W.H.; Kraemer, W.J. Synthetic garments enhance comfort, thermoregulatory response, and athletic performance compared with traditional cotton garments. J. Strength Cond. Res. 2015, 29, 700–707. [Google Scholar] [CrossRef]
- O′Brien, C.; Freund, B.J.; Sawka, M.N.; McKay, J.; Hesslink, R.L.; Jones, T.E. Hydration assessment during cold-weather military field training exercises. Arct. Med. Res. 1996, 55, 20–26. [Google Scholar]
- Fusch, C.; Gfrorer, W.; Koch, C.; Thomas, A.; Grunert, A.; Moeller, H. Water turnover and body composition during long-term exposure to high altitude (4900–7600 m). J. Appl. Physiol. 1996, 80, 1118–1125. [Google Scholar] [CrossRef]
- Mitchell, J.W.; Nadel, E.R.; Stolwijk, J.A. Respiratory weight losses during exercise. J. Appl. Physiol. 1972, 32, 474–476. [Google Scholar] [CrossRef]
- Grundstein, A.; Williams, C.; Phan, M.; Cooper, E. Regional heat safety thresholds for athletics in the contiguous United States. Appl. Geogr. 2015, 56, 55–60. [Google Scholar] [CrossRef]
- Cheuvront, S.N.; Caruso, E.M.; Heavens, K.R.; Karis, A.J.; Santee, W.R.; Troyanos, C.; D′Hemecourt, P. Effect of WBGT Index Measurement Location on Heat Stress Category Classification. Med. Sci. Sports Exerc. 2015, 47, 1958–1964. [Google Scholar] [CrossRef] [PubMed]
- Casa, D.J.; DeMartini, J.K.; Bergeron, M.F.; Csillan, D.; Eichner, E.R.; Lopez, R.M.; Ferrara, M.S.; Miller, K.C.; O′Connor, F.; Sawka, M.N.; et al. National Athletic Trainers′ Association Position Statement: Exertional Heat Illnesses. J. Athl. Train. 2015, 50, 986–1000. [Google Scholar] [CrossRef] [PubMed]
- Minehan, M.R.; Riley, M.D.; Burke, L.M. Effect of flavor and awareness of kilojoule content of drinks on preference and fluid balance in team sports. Int. J. Sport Nutr. Exerc. Metab. 2002, 12, 81–92. [Google Scholar] [CrossRef] [PubMed]
- Burdon, C.A.; Johnson, N.A.; Chapman, P.G.; O′Connor, H.T. Influence of beverage temperature on palatability and fluid ingestion during endurance exercise: A systematic review. Int. J. Sport Nutr. Exerc. Metab. 2012, 22, 199–211. [Google Scholar] [CrossRef] [PubMed]
- Williams, J.; Tzortziou Brown, V.; Malliaras, P.; Perry, M.; Kipps, C. Hydration strategies of runners in the London Marathon. Clin. J. Sport Med. 2012, 22, 152–156. [Google Scholar] [CrossRef]
- Chorley, J.; Cianca, J.; Divine, J. Risk factors for exercise-associated hyponatremia in non-elite marathon runners. Clin. J. Sport Med. 2007, 17, 471–477. [Google Scholar] [CrossRef]
- Maughan, R.J.; Shirreffs, S.M. Development of individual hydration strategies for athletes. Int. J. Sport Nutr. Exerc. Metab. 2008, 18, 457–472. [Google Scholar] [CrossRef]
- Passe, D.; Horn, M.; Stofan, J.; Horswill, C.; Murray, R. Voluntary dehydration in runners despite favorable conditions for fluid intake. Int. J. Sport Nutr. Exerc. Metab. 2007, 17, 284–295. [Google Scholar] [CrossRef]
- Hosseinlou, A.; Khamnei, S.; Zamanlu, M. The effect of water temperature and voluntary drinking on the post rehydration sweating. Int. J. Clin. Exp. Med. 2013, 6, 683–687. [Google Scholar]
- Hew-Butler, T.; Rosner, M.H.; Fowkes-Godek, S.; Dugas, J.P.; Hoffman, M.D.; Lewis, D.P.; Maughan, R.J.; Miller, K.C.; Montain, S.J.; Rehrer, N.J.; et al. Statement of the Third International Exercise-Associated Hyponatremia Consensus Development Conference, Carlsbad, California, 2015. Clin. J. Sport Med. 2015, 25, 303–320. [Google Scholar] [CrossRef] [PubMed]
- Tyler, C.J.; Reeve, T.; Hodges, G.J.; Cheung, S.S. The Effects of Heat Adaptation on Physiology, Perception and Exercise Performance in the Heat: A Meta-Analysis. Sports Med. 2016, 46, 1699–1724. [Google Scholar] [CrossRef] [PubMed]
- Almond, C.S.; Shin, A.Y.; Fortescue, E.B.; Mannix, R.C.; Wypij, D.; Binstadt, B.A.; Duncan, C.N.; Olson, D.P.; Salerno, A.E.; Newburger, J.W. Hyponatremia among runners in the Boston Marathon. N. Engl. J. Med. 2005, 352, 1550–1556. [Google Scholar] [CrossRef] [PubMed]
- Ishunina, T.A.; Swaab, D.F. Vasopressin and oxytocin neurons of the human supraoptic and paraventricular nucleus; size changes in relation to age and sex. J. Clin. Endocrinol. Metab. 1999, 84, 4637–4644. [Google Scholar] [CrossRef] [PubMed]
- Sar, M.; Stumpf, W. Simultaneous localization of [3 H] estradiol and neurophysin I or arginine vasopressin in hypothalamic neurons demonstrated by a combined technique of dry-mount autoradiography and immunohistochemistry. Neurosci. Lett. 1980, 17, 179–184. [Google Scholar] [CrossRef]
- Barley, O.R.; Chapman, D.W.; Abbiss, C.R. Weight Loss Strategies in Combat Sports and Concerning Habits in Mixed Martial Arts. Int. J. Sports Physiol. Perform. 2018, 13, 933–939. [Google Scholar] [CrossRef] [PubMed]
- Bonci, C.M.; Bonci, L.J.; Granger, L.R.; Johnson, C.L.; Malina, R.M.; Milne, L.W.; Ryan, R.R.; Vanderbunt, E.M. National athletic trainers′ association position statement: Preventing, detecting, and managing disordered eating in athletes. J. Athl Train. 2008, 43, 80–108. [Google Scholar] [CrossRef] [PubMed]
- Nuccio, R.P.; Barnes, K.A.; Carter, J.M.; Baker, L.B. Fluid Balance in Team Sport Athletes and the Effect of Hypohydration on Cognitive, Technical, and Physical Performance. Sports Med. 2017, 47, 1951–1982. [Google Scholar] [CrossRef]
- Garth, A.K.; Burke, L.M. What do athletes drink during competitive sporting activities? Sports Med. 2013, 43, 539–564. [Google Scholar] [CrossRef]


| Sport | Availability of Fluid | Environment | Intensity | Hypohydration Risk | ||||
|---|---|---|---|---|---|---|---|---|
| Training | Competition | Training | Competition | Training | Competition | Training | Competition | |
| Basketball | High | High | Low | Low | Mod | Mod | Low | Low |
| Ice Hockey | High | High | Low | Low | Mod | High | Mod | Mod |
| Football | High | High | Mod | Mod | Mod | High | Mod | Mod |
| Baseball | High | High | Mod | Mod | Low | Low | Low | Low |
| Softball | High | High | Mod | Mod | Low | Low | Low | Low |
| Volleyball | High | High | Low | Low | Low | Low | Low | Low |
| Soccer | Mod | Low | Mod | Mod | Mod | High | Mod | High |
| Lacrosse | High | High | Mod | Mod | Mod | Mod | Mod | Mod |
| Rugby | High | Low | Mod | Mod | Mod | High | Mod | High |
| Sport | Availability of Fluid | Environment | Intensity | Hypohydration Risk | ||||
|---|---|---|---|---|---|---|---|---|
| Training | Competition | Training | Competition | Training | Competition | Training | Competition | |
| Tennis | High | Mod | Mod | Mod | High | High | Mod | Mod |
| Wrestling | High | High | Mod | Mod | High | High | High | Low |
| Gymnastics | High | High | Low | Low | Mod | Low | Low | Low |
| Running (<1 h) | Low | High | Mod | Mod | High | High | Low | Low |
| Running (1–2 h) | Low | High | Mod | Mod | Mod | Mod | Mod | Mod |
| Running (>2 h) | Low | High | Mod | Mod | Low | Mod | Mod | Mod |
| Cycling (<1 h) | High | High | Mod | Mod | High | High | Low | Low |
| Cycling (>2 h) | Mod | Mod | Mod | Mod | Mod | Mod | Low | High |
| Swimming | High | High | Low | Low | High | High | Low | Low |
| Triathlon (<2 h) | ||||||||
| Swim | Low | Low | Low | Low | Mod | Mod | Low | Low |
| Bike | Mod | High | Mod | Mod | Mod | Mod | Low | Low |
| Run | Low | High | Mod | Mod | Mod | Mod | Low | Low |
| Triathlon (2–5 h) | ||||||||
| Swim | Low | Low | Low | Low | Mod | Mod | Low | Low |
| Bike | Mod | High | Mod | Mod | Mod | Mod | Low | Low |
| Run | Low | High | Mod | Mod | Mod | Mod | Low | Low |
| Triathlon (5–9 h) | ||||||||
| Swim | Low | Low | Low | Low | Mod | Mod | Low | Low |
| Bike | Mod | High | Mod | Mod | Mod | Mod | Mod | Mod |
| Run | Low | High | Mod | Mod | Mod | Mod | Mod | Mod |
| Triathlon (>9 h) | ||||||||
| Swim | Low | Low | Low | Low | Mod | Mod | Low | Low |
| Bike | Mod | High | Mod | Mod | Mod | Mod | Mod | Mod |
| Run | Low | High | Mod | Mod | Mod | Mod | Mod | Mod |
| Guiding Question | Steps to Correct | Implementation Example |
|---|---|---|
| Are athletes in a state of optimal hydration? |
|
|
| Is the exercise prolonged or intense? |
|
|
| Is the exercise being performed in environmental conditions that lead to greater fluid losses? |
|
|
| Is fluid available throughout the entire duration of exercise? |
|
|
| Are there individuals with intrinsic risk factors? |
|
|
| Are there sport-specific factors that need to be considered? |
|
|
© 2019 by the authors. Licensee MDPI, Basel, Switzerland. This article is an open access article distributed under the terms and conditions of the Creative Commons Attribution (CC BY) license (http://creativecommons.org/licenses/by/4.0/).
Share and Cite
Belval, L.N.; Hosokawa, Y.; Casa, D.J.; Adams, W.M.; Armstrong, L.E.; Baker, L.B.; Burke, L.; Cheuvront, S.; Chiampas, G.; González-Alonso, J.; et al. Practical Hydration Solutions for Sports. Nutrients 2019, 11, 1550. https://doi.org/10.3390/nu11071550
Belval LN, Hosokawa Y, Casa DJ, Adams WM, Armstrong LE, Baker LB, Burke L, Cheuvront S, Chiampas G, González-Alonso J, et al. Practical Hydration Solutions for Sports. Nutrients. 2019; 11(7):1550. https://doi.org/10.3390/nu11071550
Chicago/Turabian StyleBelval, Luke N., Yuri Hosokawa, Douglas J. Casa, William M. Adams, Lawrence E. Armstrong, Lindsay B. Baker, Louise Burke, Samuel Cheuvront, George Chiampas, José González-Alonso, and et al. 2019. "Practical Hydration Solutions for Sports" Nutrients 11, no. 7: 1550. https://doi.org/10.3390/nu11071550
APA StyleBelval, L. N., Hosokawa, Y., Casa, D. J., Adams, W. M., Armstrong, L. E., Baker, L. B., Burke, L., Cheuvront, S., Chiampas, G., González-Alonso, J., Huggins, R. A., Kavouras, S. A., Lee, E. C., McDermott, B. P., Miller, K., Schlader, Z., Sims, S., Stearns, R. L., Troyanos, C., & Wingo, J. (2019). Practical Hydration Solutions for Sports. Nutrients, 11(7), 1550. https://doi.org/10.3390/nu11071550

