Unified Detection and Feature Extraction of Ships in Satellite Images
Abstract
1. Introduction
- Unified detection: The model detects, classifies, discriminates, and extracts features for all ships within an image of arbitrary size, distinguishing them from other objects.
- Ship characteristics: Standard ship detection models only detect ships and their bounding boxes, providing a single score for detection and bounding box estimation (left). Our model not only localises and classifies ships but also estimates their true length, breadth, and heading, as shown in Figure 1 (right). In this figure, the circle represents the heading relative to true north, while the lines represent the true length and breadth.
- Multi-band and metadata compatibility: The model can process satellite images with multiple bands, i.e., two bands for SAR images. Furthermore, it can incorporate relevant metadata during training, enhancing its adaptability for various scenarios.
2. Materials and Methods
2.1. Synthetic Aperture Radar Data
OpenSARShip Dataset
2.2. One-Stage Ship Detection
2.2.1. Convolutional Neural Network
2.2.2. Model Architecture
2.2.3. Adding Metadata
2.2.4. Model Head
- Classification head: Detected ships on a pixel-to-pixel basis in the final feature map. The classification head provided a probability for each cell belonging to either the foreground (ships) or background class. The size of the classification head depends on the number of classes, C. The OpenSARship dataset only contains ship and no-ship classes, i.e., for background and for ships.
- Heading estimation head: Estimated the heading of the ship using decomposed sine and cosine components similar to the method in ref. [24] to address the circular nature of headings. In contrast to Ref. [24], this model estimated the true heading rather than the course, though course estimation might be preferable in certain contexts, such as for tip-and-cueing.
- Length and Breadth estimation head: Estimated the length and breadth and uncertainty, by expressing the length and breadth as a Gaussian distribution with a mean and standard deviation. Given the variability in SAR images due to factors like speckle, complex scenarios, and weather conditions (as seen in Figure 2), the standard deviation represented the uncertainty in the estimate, with higher standard deviations indicating less reliable estimates.
- Bounding box head: Estimated the bounding box of the ships, i.e., , similar to Refs. [15,44]. The centre position was relative to the upper left corner of the feature map cell, while h and w were relative to the full image size, i.e., all ranging from 0 to 1. The outputs of the bounding box head were used in post-processing, specifically for non-max-suppression, but did not provide additional information about the detected ship.
2.2.5. Loss Function
Classification Focal Loss
Heading Loss
Size Loss
Bbox Loss
2.3. Implementation Details
2.4. Metrics
3. Results
3.1. Ship Detection
3.1.1. Breadth and Length Estimation
3.1.2. Heading Estimation
4. Discussion and Conclusions
Author Contributions
Funding
Data Availability Statement
Acknowledgments
Conflicts of Interest
Abbreviations
| AIS | Automatic Identification System |
| CFAR | Constant False Alarm Rate |
| CNN | Convolutional Neural Network |
| YOLO | You Only Look Once |
| SAR | Synthetic Aperture Radar |
| RGB | Red–Green–Blue |
| GRD | Ground Range Detected |
| SLC | Single Look Complex |
| IW | Interferometric Wide |
| ResNet | Residual Neural Network |
| CIoU | Complete Intersection-Over-Union |
| TP | True Positives |
| FP | False Positives |
| FN | False Negatives |
| TN | True Negatives |
| F1 | F1-Score |
| P | Precision |
| R | Recall |
| MAE | Mean Absolute Error |
| SD | Standard Deviation |
| MAPE | Mean Absolute Percentage Error |
| cls | Classification |
| NLL | Negative Log Likelihood |
| elu | Exponential Linear Unit |
| conv | Convolutional layer |
| norm | Normalisation layer |
| concat | Concatenation layer |
| SiLU | Sigmoid-Weighted Linear Unit |
| ReLU | Rectified Linear Unit |
| BottleneckCSP | Cross-Stage Partial Bottleneck |
| SPP | Spatial Pyramid Pooling |
| ELU | Exponential Linear Unit |
Appendix A. Model

Appendix A.1. Backbone





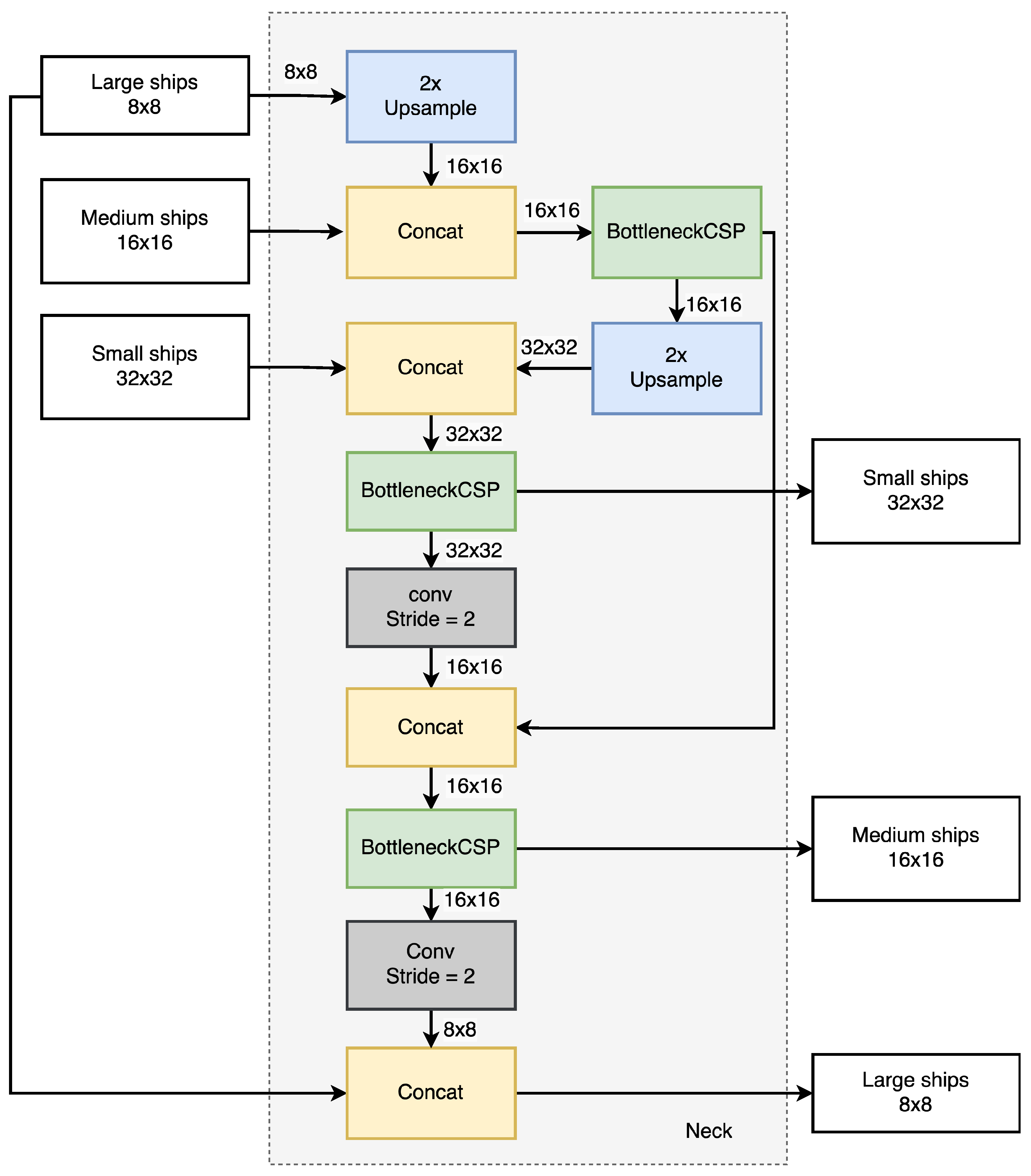
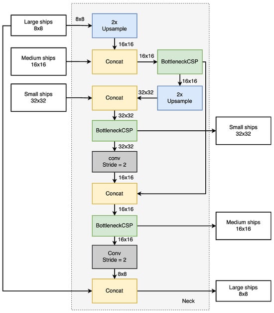
Appendix A.2. Neck
Appendix A.3. Head

References
- Space Norway. The Svalbard Fibre Optic Cable Connection. 2022. Available online: https://spacenorway.no/en/what-we-do/operational-infrastructure/the-svalbard-fibre-optic-cable-connection/ (accessed on 10 August 2024).
- Associated Press. The Damage to a Baltic Undersea Cable Was ‘Purposeful’, Swedish Leader Says However, Gives No Details. 2023. Available online: https://apnews.com/article/sweden-estonia-damage-cable-finland-telecoms-pipeline-19c7f951b833b709cdf5f74b9a2dd221 (accessed on 10 August 2024).
- United Nations. UN Delegates Reach Historic Agreement on Protecting Marine Biodiversity in International Waters. 2023. Available online: https://news.un.org/en/story/2023/03/1134157 (accessed on 10 August 2024).
- Joint Arctic Command. About Us—Joint Arctic Command. 2021. Available online: https://www.forsvaret.dk/en/organisation/joint-arctic-command/about-us/ (accessed on 10 August 2024).
- Oceana. Oceana Finds Hundreds of Hidden Chinese Vessels Pillaging Waters of Argentina. 2021. Available online: https://usa.oceana.org/press-releases/oceana-finds-hundreds-hidden-chinese-vessels-pillaging-waters-argentina/ (accessed on 10 August 2024).
- Business Insider. Chinese Fishing Vessels Are Going Dark off Argentina Waters. 2021. Available online: https://www.businessinsider.com/chinese-fishing-vessels-going-dark-off-argentina-waters-2021-6?op=1 (accessed on 10 August 2024).
- Food and Agriculture Organization of the United Nations. Illegal, Unreported and Unregulated (IUU) Fishing. 2024. Available online: https://www.fao.org/iuu-fishing/en/ (accessed on 23 July 2024).
- Siegert, G.; Banyś, P.; Hoth, J.; Heymann, F. Counteracting the Effects of GNSS Jamming in a Maritime Multi-Target Scenario by Fusing AIS with Radar Data. In Proceedings of the 2017 International Technical Meeting of The Institute of Navigation, ITM 2017, Monterey, CA, USA, 30–32 January 2017; pp. 922–932. [Google Scholar] [CrossRef]
- Androjna, A.; Perkovič, M.; Pavic, I.; Mišković, J. AIS Data Vulnerability Indicated by a Spoofing Case-Study. Appl. Sci. 2021, 11, 5015. [Google Scholar] [CrossRef]
- Mazzarella, F.; Vespe, M.; Tarchi, D.; Aulicino, G.; Vollero, A. AIS reception characterisation for AIS on/off anomaly detection. In Proceedings of the FUSION 2016—19th International Conference on Information Fusion, Proceedings, Heidelberg, Germany, 5–8 July 2016; pp. 1867–1873. [Google Scholar]
- Heiselberg, H. A Direct and Fast Methodology for Ship Recognition in Sentinel-2 Multispectral Imagery. Remote Sens. 2016, 8, 1033. [Google Scholar] [CrossRef]
- Li, N.; Pan, X.; Yang, L.; Huang, Z.; Wu, Z.; Zheng, G. Adaptive CFAR Method for SAR Ship Detection Using Intensity and Texture Feature Fusion Attention Contrast Mechanism. Sensors 2022, 22, 8116. [Google Scholar] [CrossRef] [PubMed]
- Heiselberg, P.; Sørensen, K.A.; Heiselberg, H.; Andersen, O.B. SAR Ship–Iceberg Discrimination in Arctic Conditions Using Deep Learning. Remote Sens. 2022, 14, 2236. [Google Scholar] [CrossRef]
- Redmon, J.; Divvala, S.; Girshick, R.; Farhadi, A. You Only Look Once: Unified, Real-Time Object Detection. arXiv 2015, arXiv:1506.02640. [Google Scholar] [CrossRef]
- Redmon, J.; Farhadi, A. YOLOv3: An Incremental Improvement. arXiv 2018, arXiv:1804.02767. [Google Scholar] [CrossRef]
- Nina, W.; Condori, W.; Machaca, V.; Villegas, J.; Castro, E. Small Ship Detection on Optical Satellite Imagery with YOLO and YOLT. In Advances in Information and Communication: Proceedings of the 2020 Future of Information and Communication Conference (FICC), Volume 2; Arai, K., Kapoor, S., Bhatia, R., Eds.; Springer International Publishing: Cham, Switzerland, 2020; pp. 664–677. [Google Scholar]
- Van Etten, A. You Only Look Twice: Rapid Multi-Scale Object Detection In Satellite Imagery. arXiv 2018, arXiv:1805.09512. [Google Scholar] [CrossRef]
- Shi, H.; He, C.; Li, J.; Chen, L.; Wang, Y. An improved anchor-free SAR ship detection algorithm based on brain-inspired attention mechanism. Front. Neurosci. 2022, 16, 1074706. [Google Scholar] [CrossRef]
- Wang, J.; Lin, Y.; Guo, J.; Zhuang, L. SSS-YOLO: Towards more accurate detection for small ships in SAR image. Remote Sens. Lett. 2021, 12, 93–102. [Google Scholar] [CrossRef]
- Yu, F.; Koltun, V.; Funkhouser, T. Dilated Residual Networks. arXiv 2017, arXiv:1705.09914. [Google Scholar] [CrossRef]
- Zhou, S.; Yin, J. YOLO-Ship: A Visible Light Ship Detection Method. In Proceedings of the 2022 2nd International Conference on Consumer Electronics and Computer Engineering (ICCECE), Guangzhou, China, 14–16 January 2022; pp. 113–118. [Google Scholar] [CrossRef]
- Tan, M.; Le, Q.V. MixConv: Mixed Depthwise Convolutional Kernels. arXiv 2019, arXiv:1907.09595. [Google Scholar] [CrossRef]
- Ren, Y.; Li, X.; Xu, H. A Deep Learning Model to Extract Ship Size From Sentinel-1 SAR Images. IEEE Trans. Geosci. Remote Sens. 2022, 60, 5203414. [Google Scholar] [CrossRef]
- Heiselberg, P.; Sørensen, K.; Heiselberg, H. Ship velocity estimation in SAR images using multitask deep learning. Remote Sens. Environ. 2023, 288, 113492. [Google Scholar] [CrossRef]
- Li, J.; Xu, C.; Su, H.; Gao, L.; Wang, T. Deep Learning for SAR Ship Detection: Past, Present and Future. Remote Sens. 2022, 14, 2712. [Google Scholar] [CrossRef]
- Dechesne, C.; Lefèvre, S.; Vadaine, R.; Hajduch, G.; Fablet, R. Ship Identification and Characterization in Sentinel-1 SAR Images with Multi-Task Deep Learning. Remote Sens. 2019, 11, 2997. [Google Scholar] [CrossRef]
- Li, Y.; Zhang, S.; Wang, W.Q. A Lightweight Faster R-CNN for Ship Detection in SAR Images. IEEE Geosci. Remote Sens. Lett. 2022, 19, 4006105. [Google Scholar] [CrossRef]
- Ren, S.; He, K.; Girshick, R.; Sun, J. Faster R-CNN: Towards Real-Time Object Detection with Region Proposal Networks. arXiv 2016, arXiv:1506.01497. [Google Scholar] [CrossRef]
- Zhang, T.; Zhang, X. HTC+ for SAR Ship Instance Segmentation. Remote Sens. 2022, 14, 2395. [Google Scholar] [CrossRef]
- Zhang, T.; Zhang, X. A Mask Attention Interaction and Scale Enhancement Network for SAR Ship Instance Segmentation. IEEE Geosci. Remote Sens. Lett. 2022, 19, 4511005. [Google Scholar] [CrossRef]
- Yasir, M.; Zhan, L.; Liu, S.; Wan, J.; Hossain, M.S.; Isiacik Colak, A.T.; Liu, M.; Islam, Q.U.; Raza Mehdi, S.; Yang, Q. Instance segmentation ship detection based on improved Yolov7 using complex background SAR images. Front. Mar. Sci. 2023, 10, 1113669. [Google Scholar] [CrossRef]
- Zhang, T.; Zhang, X.; Li, J.; Xu, X.; Wang, B.; Zhan, X.; Xu, Y.; Ke, X.; Zeng, T.; Su, H.; et al. SAR Ship Detection Dataset (SSDD): Official Release and Comprehensive Data Analysis. Remote Sens. 2021, 13, 3690. [Google Scholar] [CrossRef]
- Wei, S.; Zeng, X.; Qu, Q.; Wang, M.; Su, H.; Shi, J. HRSID: A High-Resolution SAR Images Dataset for Ship Detection and Instance Segmentation. IEEE Access 2020, 8, 120234–120254. [Google Scholar] [CrossRef]
- Yasir, M.; Shanwei, L.; Mingming, X.; Jianhua, W.; Hui, S.; Nazir, S.; Zhang, X.; Tugsan Isiacik Colak, A. YOLOv8-BYTE: Ship tracking algorithm using short-time sequence SAR images for disaster response leveraging GeoAI. Int. J. Appl. Earth Obs. Geoinf. 2024, 128, 103771. [Google Scholar] [CrossRef]
- Jocher, G.; Chaurasia, A.; Qiu, J. YOLO by Ultralytics. Available online: https://github.com/ultralytics/ultralytics (accessed on 10 August 2024).
- Huang, L.; Liu, B.; Li, B.; Guo, W.; Yu, W.; Zhang, Z.; Yu, W. OpenSARShip: A Dataset Dedicated to Sentinel-1 Ship Interpretation. IEEE J. Sel. Top. Appl. Earth Obs. Remote Sens. 2018, 11, 195–208. [Google Scholar] [CrossRef]
- Sørensen, K.A.; Kusk, A.; Heiselberg, P.; Heiselberg, H. Finding Ground-Based Radars in SAR Images: Localizing Radio Frequency Interference Using Unsupervised Deep Learning. IEEE Trans. Geosci. Remote Sens. 2023, 61, 4704215. [Google Scholar] [CrossRef]
- Zhao, L.; Xie, T.; Perrie, W.; Yang, J. Sea Ice Detection from RADARSAT-2 Quad-Polarization SAR Imagery Based on Co- and Cross-Polarization Ratio. Remote Sens. 2024, 16, 515. [Google Scholar] [CrossRef]
- Sørensen, K.A.; Veicherts, M.; Pedersen, H.; Heiselberg, P.; Heiselberg, H. RF, SAR, and AIS Data Fusion for Improved Arctic Maritime Surveillance. 2024. Available online: https://ssrn.com/abstract=4873035 (accessed on 28 September 2024).
- Goodfellow, I.; Bengio, Y.; Courville, A. Deep Learning; MIT Press: Cambridge, MA, USA, 2016; Available online: http://www.deeplearningbook.org (accessed on 10 August 2024).
- Smith, P.A.H.; Sørensen, K.A.; Buongiorno Nardelli, B.; Chauhan, A.; Christensen, A.; St. John, M.; Rodrigues, F.; Mariani, P. Reconstruction of subsurface ocean state variables using Convolutional Neural Networks with combined satellite and in situ data. Front. Mar. Sci. 2023, 10, 1218514. [Google Scholar] [CrossRef]
- Dosovitskiy, A.; Beyer, L.; Kolesnikov, A.; Weissenborn, D.; Zhai, X.; Unterthiner, T.; Dehghani, M.; Minderer, M.; Heigold, G.; Gelly, S.; et al. An Image is Worth 16 × 16 Words: Transformers for Image Recognition at Scale. arXiv 2021, arXiv:2010.11929. [Google Scholar]
- He, K.; Zhang, X.; Ren, S.; Sun, J. Deep Residual Learning for Image Recognition. arXiv 2015, arXiv:1512.03385. [Google Scholar]
- Tian, Z.; Shen, C.; Chen, H.; He, T. FCOS: Fully Convolutional One-Stage Object Detection. arXiv 2019, arXiv:1904.01355. [Google Scholar]
- Lin, T.Y.; Dollár, P.; Girshick, R.; He, K.; Hariharan, B.; Belongie, S. Feature Pyramid Networks for Object Detection. arXiv 2017, arXiv:1612.03144. [Google Scholar]
- Vaswani, A.; Shazeer, N.; Parmar, N.; Uszkoreit, J.; Jones, L.; Gomez, A.N.; Kaiser, L.; Polosukhin, I. Attention Is All You Need. arXiv 2023, arXiv:1706.03762. [Google Scholar]
- Hosang, J.; Benenson, R.; Schiele, B. Learning non-maximum suppression. arXiv 2017, arXiv:1705.02950. [Google Scholar]
- Lin, T.Y.; Goyal, P.; Girshick, R.; He, K.; Dollár, P. Focal Loss for Dense Object Detection. arXiv 2018, arXiv:1708.02002. [Google Scholar]
- Sørensen, K.A.; Heiselberg, P.; Heiselberg, H. Probabilistic Maritime Trajectory Prediction in Complex Scenarios Using Deep Learning. Sensors 2022, 22, 2058. [Google Scholar] [CrossRef] [PubMed]
- PyTorch. torch.nn.GaussianNLLLoss. 2024. Available online: https://pytorch.org/docs/stable/generated/torch.nn.GaussianNLLLoss.html (accessed on 12 September 2024).
- Nix, D.; Weigend, A. Estimating the mean and variance of the target probability distribution. In Proceedings of the 1994 IEEE International Conference on Neural Networks (ICNN’94), Orlando, FL, USA, 28 June–2 July 1994; Volume 1, pp. 55–60. [Google Scholar] [CrossRef]
- Zheng, Z.; Wang, P.; Liu, W.; Li, J.; Ye, R.; Ren, D. Distance-IoU Loss: Faster and Better Learning for Bounding Box Regression. arXiv 2019, arXiv:1911.08287. [Google Scholar] [CrossRef]
- Loshchilov, I.; Hutter, F. Decoupled Weight Decay Regularization. arXiv 2019, arXiv:1711.05101. [Google Scholar]
- Loshchilov, I.; Hutter, F. SGDR: Stochastic Gradient Descent with Warm Restarts. arXiv 2017, arXiv:1608.03983. [Google Scholar]
- Zhang, H.; Cisse, M.; Dauphin, Y.N.; Lopez-Paz, D. mixup: Beyond Empirical Risk Minimization. arXiv 2018, arXiv:1710.09412. [Google Scholar]
- Zhang, H.; Zhang, S.; Zou, R. Select-Mosaic: Data Augmentation Method for Dense Small Object Scenes. arXiv 2024, arXiv:2406.05412. [Google Scholar]
- Hyndman, R.J.; Koehler, A.B. Another look at measures of forecast accuracy. Int. J. Forecast. 2006, 22, 679–688. [Google Scholar] [CrossRef]
- Sørensen, K.A.; Heiselberg, P.; Heiselberg, H. Lightweight SAR Ship Detection. In Proceedings of the IGARSS 2023—2023 IEEE International Geoscience and Remote Sensing Symposium, Pasadena, CA, USA, 16–21 July 2023; pp. 6430–6433. [Google Scholar] [CrossRef]
- Raj, J.A.; Idicula, S.M.; Paul, B. One-Shot Learning-Based SAR Ship Classification Using New Hybrid Siamese Network. IEEE Geosci. Remote Sens. Lett. 2022, 19, 4017205. [Google Scholar] [CrossRef]
- Hass, F.S.; Jokar Arsanjani, J. Deep Learning for Detecting and Classifying Ocean Objects: Application of YoloV3 for Iceberg–Ship Discrimination. ISPRS Int. J.-Geo-Inf. 2020, 9, 758. [Google Scholar] [CrossRef]
- Ting, L.; Baijun, Z.; Yongsheng, Z.; Shun, Y. Ship Detection Algorithm based on Improved YOLO V5. In Proceedings of the 2021 6th International Conference on Automation, Control and Robotics Engineering (CACRE), Dalian, China, 15–17 July 2021; pp. 483–487. [Google Scholar] [CrossRef]
- Zhang, T.; Zhang, X.; Ke, X.; Zhan, X.; Shi, J.; Wei, S.; Pan, D.; Li, J.; Su, H.; Zhou, Y.; et al. LS-SSDD-v1.0: A Deep Learning Dataset Dedicated to Small Ship Detection from Large-Scale Sentinel-1 SAR Images. Remote Sens. 2020, 12, 2997. [Google Scholar] [CrossRef]
- Heiselberg, P.; Pedersen, H.B.; Sørensen, K.A.; Heiselberg, H. Identification of Ships in Satellite Images. IEEE J. Sel. Top. Appl. Earth Obs. Remote Sens. 2024, 17, 6045–6054. [Google Scholar] [CrossRef]
- Vasegaard, A.E.; Picard, M.; Hennart, F.; Nielsen, P.; Saha, S. Multi Criteria Decision Making for the Multi-Satellite Image Acquisition Scheduling Problem. Sensors 2020, 20, 1242. [Google Scholar] [CrossRef] [PubMed]
- Klambauer, G.; Unterthiner, T.; Mayr, A.; Hochreiter, S. Self-Normalizing Neural Networks. arXiv 2017, arXiv:1706.02515. [Google Scholar]
- Ioffe, S.; Szegedy, C. Batch Normalization: Accelerating Deep Network Training by Reducing Internal Covariate Shift. arXiv 2015, arXiv:1502.03167. [Google Scholar]
- Gal, Y.; Ghahramani, Z. Dropout as a Bayesian Approximation: Representing Model Uncertainty in Deep Learning. arXiv 2016, arXiv:1506.02142. [Google Scholar]
- Shensa, M. The discrete wavelet transform: Wedding the a trous and Mallat algorithms. IEEE Trans. Signal Process. 1992, 40, 2464–2482. [Google Scholar] [CrossRef]
- Lu, X.; Li, B.; Yue, Y.; Li, Q.; Yan, J. Grid R-CNN. arXiv 2018, arXiv:1811.12030. [Google Scholar] [CrossRef]
- Huyan, L.; Bai, Y.; Li, Y.; Jiang, D.; Zhang, Y.; Zhou, Q.; Wei, J.; Liu, J.; Zhang, Y.; Cui, T. A Lightweight Object Detection Framework for Remote Sensing Images. Remote Sens. 2021, 13, 683. [Google Scholar] [CrossRef]
- He, K.; Zhang, X.; Ren, S.; Sun, J. Spatial Pyramid Pooling in Deep Convolutional Networks for Visual Recognition. In Computer Vision—ECCV 2014; Springer International Publishing: Berlin/Heidelberg, Germany, 2014; pp. 346–361. [Google Scholar] [CrossRef]















| Feature | Value |
|---|---|
| Length percentiles [m]: , , | 95, 116, 153 |
| Breadth percentile [m]: , , | 16, 19, 24 |
| Total original samples, GRD | 10,030 |
| Samples after filtering, GRD | 7838 |
| Parameter | Value |
|---|---|
| Batch size | 130 |
| Initial learning rate | 0.0005 |
| Warm-up epochs | 2 |
| Dropout | 0.05 |
| GPU | Tesla V100-SXM2-32GB |
| System | Linux-6.1.108-1.el9 |
| Trainable parameters | 19,232,073 |
| Training data | 6271 |
| Validation data | 784 |
| Testing data | 783 |
| Training Loss | Testing Loss | |
|---|---|---|
| Classification | 1.72 | 1.93 |
| Length size | −7.12 | −7.00 |
| Breadth size | −9.11 | −8.28 |
| Heading | 1.94 | 2.34 |
| Bbox | 2.13 | 2.15 |
| Threshold | F1 | R |
|---|---|---|
| 93.5 | 87.8 | |
| 87.3 | 77.5 | |
| 0.5:0.05:0.95 | 90.5 | 82.3 |
| Mean Error ± SD (m) | MAE (m) | MAPE (%) | |
|---|---|---|---|
| Length | 3.1 ± 15.6 | 10.7 | 7.9 |
| Breadth | 0.1 ± 3.7 | 2.3 | 10.4 |
Disclaimer/Publisher’s Note: The statements, opinions and data contained in all publications are solely those of the individual author(s) and contributor(s) and not of MDPI and/or the editor(s). MDPI and/or the editor(s) disclaim responsibility for any injury to people or property resulting from any ideas, methods, instructions or products referred to in the content. |
© 2024 by the authors. Licensee MDPI, Basel, Switzerland. This article is an open access article distributed under the terms and conditions of the Creative Commons Attribution (CC BY) license (https://creativecommons.org/licenses/by/4.0/).
Share and Cite
Sørensen, K.A.; Heiselberg, P.; Heiselberg, H. Unified Detection and Feature Extraction of Ships in Satellite Images. Remote Sens. 2024, 16, 4719. https://doi.org/10.3390/rs16244719
Sørensen KA, Heiselberg P, Heiselberg H. Unified Detection and Feature Extraction of Ships in Satellite Images. Remote Sensing. 2024; 16(24):4719. https://doi.org/10.3390/rs16244719
Chicago/Turabian StyleSørensen, Kristian Aalling, Peder Heiselberg, and Henning Heiselberg. 2024. "Unified Detection and Feature Extraction of Ships in Satellite Images" Remote Sensing 16, no. 24: 4719. https://doi.org/10.3390/rs16244719
APA StyleSørensen, K. A., Heiselberg, P., & Heiselberg, H. (2024). Unified Detection and Feature Extraction of Ships in Satellite Images. Remote Sensing, 16(24), 4719. https://doi.org/10.3390/rs16244719

