Remote Sensing Technologies Using UAVs for Pest and Disease Monitoring: A Review Centered on Date Palm Trees
Abstract
1. Introduction
- Plants diseases and pests can be monitored using remote sensing techniques that do not require physical interaction with the plants. This enables non-contact surveillance over large areas, providing vital data on the spatial distribution of diseases and pests.
- Remote sensing tools can retrieve many types of data, including—for instance—spectral, thermal, and radar information, which consequently indicate disease- and pest-caused changes in plant health states. This process efficiently acquires timely data concerning plant status.
- Combine remote sensing methods with plant pathology theories, allowing researchers to develop a better understanding of agricultural systems. This helps differentiate between different diseases and pests, assess infection severity levels, and create maps at various levels.
- Remote sensing has been useful in practical applications, such as precision spraying for disease and pest control, high throughput phenotyping within plants, and loss assessment in agricultural insurance investigations.
- Remote sensing technology can improve the accuracy of disease and pest monitoring by utilizing advanced algorithms and machine learning techniques. These methods go beyond conventional spectral features and statistical approaches, allowing for more precise detection and monitoring of plant health issues.
- Remote sensing enables quick and effective data acquisition across wide areas, hence large-scale coverage. This is in contrast to ground-based field techniques, which are time-consuming and cost-intensive when applied over large regions.
- Remote sensing offers temporal analysis. Tracking these temporal changes is very important for understanding how diseases evolve and how pests invade ecosystems.
2. Remote Sensing for Pest and Disease Monitoring
- Visible, red-edge, and near-infrared sensors: These sensors collect data that can help detect variations in plant health caused by diseases or pests through the analysis of vegetation spectral reflectance values. The collected data are frequently used for plant diseases and pest monitoring since the sensors detect minute physiological changes in plants.
- Thermal sensors: These sensors capture surface temperature data, which can reveal important insights into the thermal properties of plants. Temperature variations may indicate stress caused by factors such as diseases, pests, or water deficiency. Thermal data can reveal how plants respond physiologically when attacked by pathogens, allowing for early diagnosis of the disease diagnosis.
- Synthetic aperture radar (SAR) and light detection and ranging (LiDAR) sensors: SAR sensors provide detailed information regarding physical structure, while LiDAR sensors give specific details about canopy geometry as influenced by insect activity. This information helps track any developments related to plant health and identify disease vectors.
2.1. Multispectral and Hyperspectral Sensors
- -
- Early disease detection: UAV multispectral and hyperspectral cameras are useful for capturing images for the early detection of diseases and pests in date palm plantations. The anomalies indicating stress or infection in diseased vegetation can be efficiently detected allowing for quick remedial actions [43,44,45,46].
- -
- Stress detection and management: Multispectral imagery helps identify environmental stressors like water scarcity, nutrient deficiencies, and high salinity. UAV-based monitoring captures changes in vegetation indices linked to stress response, enabling controlled irrigation, fertilizers application, and soil management practices to ensure optimal health of date palms [47,48,49,50]
- -
- Precision agriculture practices: Multispectral UAV-based images support advanced agricultural techniques by providing detailed spatial information about plant health on date palm farms. This information can guide site-specific management practices such as irrigation scheduling, fertilizer applications, frond removal, pest control strategies, optimizing resource utilization, and improving performance [20,51,52].
2.2. Thermal Sensors
- Land surface temperature (LST): Measures surface temperature of vegetation—useful for detecting thermal anomalies indicating stress.
- Crop Water Stress Index (CWSI): Evaluates plant water stress levels by comparing canopy temperature to air temperature.
- Thermal Infrared Vegetation Index (TIR VI): Combines thermal data with vegetation indices to enhance stress detection.
- Physiological response: Plants that lack water demonstrate some physiological changes impacting transpiration behavior leading to changed leaf surface temperatures that can be detected by thermal sensors. Often, such indicators of early stress appear before any visible symptoms of a disease or infestation related to a pest [9].
- Changes in date palm tree trunk temperature: Palm pests like the RPW spend a significant portion of their life cycle within the palm tree trunk, consuming plant tissue. The damage inflicted on the palm tree tissue, along with the debris generated by the pest, initiates a fermentation process that produces heat. This temperature change can be sensed by thermal sensors, thus allowing for the prediction of infected palm trees and upcoming outbreaks [54,56,61].
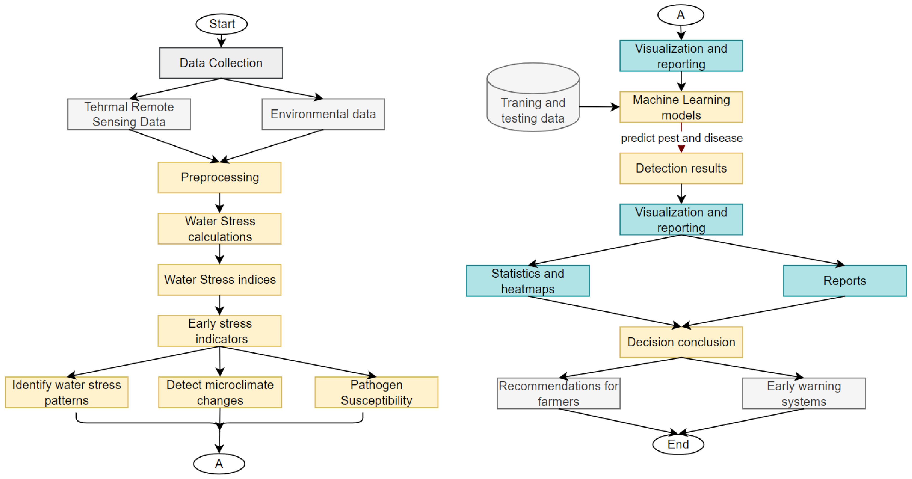
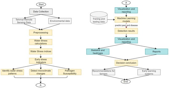
- Thermal Imaging Sensitivity: Variations in temperatures within the palm tree canopy are detected using thermal imaging, as they may indicate specific stress levels. These variations can signal potential hotspots for pests and diseases even before they spread [9,54]. Worth mentioning that combining thermal data with machine learning models (ML) is an efficient approach to predicting the occurrence of pests and diseases based on detected patterns of water stress. These models can analyze extensive datasets to identify correlations and predict risk. Figure 3 illustrates a summarized workflow of pest and disease detection based on the water stress analysis from thermal remote sensing data [58,60,62,63].
2.3. Light Detection and Ranging (LiDAR) Sensors
- Canopy Height Model (CHM): Represents the height of the canopy—useful for assessing growth and detecting structural changes due to pests.
- Leaf Area Index (LAI): Measures the total leaf area per unit ground area, useful for estimating biomass and canopy density.
- Other structural VIs: Include metrics such as canopy cover, tree crown delineation, and volumetric measurements.
- -
- LiDAR technology efficiently captures the three-dimensional (3D) structure of vegetation, providing geometric details necessary for disease diagnosis. For example, tree parameters like height, volume, and canopy structure can be measured with high accuracy using a UAV equipped with a LiDAR sensor [64,65,74,75]. Furthermore, the digital terrain model (DTM) that lies beneath the forest is well derived by LiDAR. In this case, a precise estimate of canopy height can only be possible when the DTM below the canopy is adequately established. This makes it especially useful for in-depth vegetation analysis and precision disease detection.
- -
- LiDAR data improve both the detection and understanding of plant stress responses when combined with other imaging techniques, such as multispectral and/or hyperspectral imagery. This integration enables comprehensive analysis of structural and physiological changes related to infections by studying the 3D structures of the trees along with multi-spectral/hyperspectral imagery [64,76,77].
- -
- LiDAR point cloud processing algorithms have high success rates in individual tree segmentation (clustering) which is critical for diseased tree analysis. Segmentation techniques (region growing or parameter domain segmentation) are commonly used for isolating individual trees with their structural attributes analyzed as part of LiDAR-based disease detection methodologies.
- -
- Region growing segmentation: This technique initiates with the selection of some seed points and then expands outwards to add neighboring points sequentially inwards with regard to a given estimation criterion (e.g., distance, color, surface normal, etc.). It is good in its simplicity and effectiveness for homogeneous regions but performs poorly in handling crown structures and non-uniformity in point distribution [78,79].
- -
- Parameter domain segmentation: In this approach, the trees are divided into specific groups defined by the used parameters—for example, crown width limited by tree height. This approach especially highlights where dense forest is making it difficult to identify specific trees. On the other hand, however, it has manual parameters to set, which sometimes can be a limitation in using this method in different places [80,81].
- -
- Model-based segmentation: The specific feature of this method is the attaching of geometric parameters, such as ellipsoid or cylinder, to cloud point data in an attempt to segment the tree structures. It demands heavy computation but comes with the benefit of higher accuracy in tree structures with rather eccentric shapes and canopies. The major disadvantage is the necessity of prior understanding of the tree structure, which limits the approach in forests of great variability [78,82].
- -
- -
- Temporal changes in LiDAR point clouds may be exploited to detect changes in trees, enabling the tracking of disease progression over time. The ability to detect even the smallest structural changes in palm trees allows for the early detection of diseases and timely application of intervention measures [85,89,90,91].
2.4. Summary of UAV Sensor Applications and Vegetation Indices
- Cost of data acquisition: The initial investment in UAV equipment, along with the cost of regular deployment of UAV flights, may be very expensive for many agricultural practitioners, particularly in developing countries. Such financial barriers to flying UAVs limit the accessibility and scalability of UAV technologies for consistent monitoring. According to [14], UAV technology’s cost needs to be lowered if it is to be more widely adopted for agricultural purposes.
- Processing complexity: UAV data, especially from multispectral, hyperspectral, and LiDAR sensors, involve advanced expertise and software in data analysis and interpretation. Such complexity may hinder or delay decision-making processes and the incorporation of any insight gained from such data sources into pest management strategies [1].
- Weather impacts: UAV operations are ideally conducted on sunny, cloud-free days with low wind speeds. Weather conditions of strong wind, rain, or extreme temperature, may destabilize the aircraft during flight, leading to poor information and spatial resolution with data, which disables the UAV from being employed during the reference monitoring days [9].
3. Palm Tree Pests and Diseases
4. Machine and Deep Learning for Disease and Pest Detection in Palm Trees
5. Conclusions
Author Contributions
Funding
Data Availability Statement
Acknowledgments
Conflicts of Interest
References
- Sishodia, R.P.; Ray, R.L.; Singh, S.K. Applications of Remote Sensing in Precision Agriculture: A Review. Remote Sens. 2020, 12, 3136. [Google Scholar] [CrossRef]
- Lee, W.S.; Alchanatis, V.; Yang, C.; Hirafuji, M.; Moshou, D.; Li, C. Review: Sensing technologies for precision specialty crop production. Comput. Electron. Agric. 2010, 74, 2–33. [Google Scholar] [CrossRef]
- Delalieux, S.; Hardy, T.; Ferry, M.; Gomez, S.; Kooistra, L.; Culman, M.; Tits, L. Red Palm Weevil Detection in Date Palm Using Temporal UAV Imagery. Remote Sens. 2023, 15, 1380. [Google Scholar] [CrossRef]
- Ministry of Environment, W.a.A. FAO approves Saudi Arabia's proposal to declare 2027 the International Year of Date Palm. Available online: https://www.mewa.gov.sa/en/MediaCenter/News/Pages/News201220.aspx (accessed on 15 April 2024).
- Subhash, A.J.; Bamigbade, G.B.; Ayyash, M. Current insights into date by-product valorization for sustainable food industries and technology. Sustain. Food Technol. 2024, 2, 331–361. [Google Scholar] [CrossRef]
- Murphy, D.J.; Goggin, K.; Paterson, R.R.M. Oil palm in the 2020s and beyond: Challenges and solutions. CABI Agric. Biosci. 2021, 2, 39. [Google Scholar] [CrossRef]
- Kehat, M. Threat to Date Palms in Israel, Jordan and the Palestinian Authority by the Red Palm Weevil, Rhynchophorus ferrugineus. Phytoparasitica 1999, 27, 241–242. [Google Scholar] [CrossRef]
- Mulla, D.J. Twenty five years of remote sensing in precision agriculture: Key advances and remaining knowledge gaps. Biosyst. Eng. 2013, 114, 358–371. [Google Scholar] [CrossRef]
- Zhang, J.; Huang, Y.; Pu, R.; Gonzalez-Moreno, P.; Yuan, L.; Wu, K.; Huang, W. Monitoring plant diseases and pests through remote sensing technology: A review. Comput. Electron. Agric. 2019, 165, 104943. [Google Scholar] [CrossRef]
- Potamitis, I.; Ganchev, T.; Kontodimas, D. On Automatic Bioacoustic Detection of Pests: The Cases of Rhynchophorus ferrugineus and Sitophilus oryzae. J. Econ. Entomol. 2009, 102, 1681–1690. [Google Scholar] [CrossRef]
- Pinhas, J.; Soroker, V.; Hetzroni, A.; Mizrach, A.; Teicher, M.; Goldberger, J. Automatic acoustic detection of the red palm weevil. Comput. Electron. Agric. 2008, 63, 131–139. [Google Scholar] [CrossRef]
- Ma, A.K.W.; Alghamdi, A.A.; Tofailli, K.; Spyrou, N.M. X-ray CT in the detection of palm weevils. J. Radioanal. Nucl. Chem. 2012, 291, 353–357. [Google Scholar] [CrossRef]
- Eldin, H.A.; Waleed, K.; Samir, M.; Tarek, M.; Sobeah, H.; Salam, M.A. A Survey on Detection of Red Palm Weevil Inside Palm Trees: Challenges and Applications. In Proceedings of the 9th International Conference on Software and Information Engineering, Cairo, Egypt, 11–13 November 2020; pp. 119–125. [Google Scholar]
- Khanal, S.K.; Kushal, K.; Fulton, J.P.; Shearer, S.A.; Ozkan, E. Remote Sensing in Agriculture—Accomplishments, Limitations, and Opportunities. Remote Sens. 2020, 12, 3783. [Google Scholar] [CrossRef]
- Usha, K.; Singh, B. Potential applications of remote sensing in horticulture—A review. Sci. Hortic. 2013, 153, 71–83. [Google Scholar] [CrossRef]
- Mahlein, A.-K. Plant Disease Detection by Imaging Sensors—Parallels and Specific Demands for Precision Agriculture and Plant Phenotyping. Plant Dis. 2016, 100, 241–251. [Google Scholar] [CrossRef] [PubMed]
- Rumpf, T.; Mahlein, A.K.; Steiner, U.; Oerke, E.C.; Dehne, H.W.; Plümer, L. Early detection and classification of plant diseases with Support Vector Machines based on hyperspectral reflectance. Comput. Electron. Agric. 2010, 74, 91–99. [Google Scholar] [CrossRef]
- Khatri-Chhetri, A.; Pant, A.; Aggarwal, P.K.; Vasireddy, V.V.; Yadav, A. Stakeholders prioritization of climate-smart agriculture interventions: Evaluation of a framework. Agric. Syst. 2019, 174, 23–31. [Google Scholar] [CrossRef]
- Sharifi, A. Yield prediction with machine learning algorithms and satellite images. J. Sci. Food Agric. 2021, 101, 891–896. [Google Scholar] [CrossRef]
- Candiago, S.; Remondino, F.; De Giglio, M.; Dubbini, M.; Gattelli, M. Evaluating Multispectral Images and Vegetation Indices for Precision Farming Applications from UAV Images. Remote Sens. 2015, 7, 4026–4047. [Google Scholar] [CrossRef]
- Zhou, X.; Zheng, H.B.; Xu, X.Q.; He, J.Y.; Ge, X.K.; Yao, X.; Cheng, T.; Zhu, Y.; Cao, W.X.; Tian, Y.C. Predicting grain yield in rice using multi-temporal vegetation indices from UAV-based multispectral and digital imagery. ISPRS J. Photogramm. Remote Sens. 2017, 130, 246–255. [Google Scholar] [CrossRef]
- Yang, C.; Everitt, J.H.; Du, Q.; Luo, B.; Chanussot, J. Using High-Resolution Airborne and Satellite Imagery to Assess Crop Growth and Yield Variability for Precision Agriculture. Proc. IEEE 2013, 101, 582–592. [Google Scholar] [CrossRef]
- Suab, S.A.; Syukur, M.S.; Avtar, R.; Korom, A. Unmanned Aerial Vehicle (UAV) Derived Normalised Difference Vegetation Index (NDVI) and Crown Projection Area (CPA) to Detect Health Conditions of Young Oil Palm Trees for Precision Agriculture. Int. Arch. Photogramm. Remote Sens. Spat. Inf. Sci. 2019, 42, 611–614. [Google Scholar] [CrossRef]
- Calderón, R.; Navas-Cortés, J.A.; Zarco-Tejada, P.J. Early detection and quantification of Verticillium wilt in olive using hyperspectral and thermal imagery over large areas. Remote Sens. 2015, 7, 5584–5610. [Google Scholar] [CrossRef]
- Calderón, R.; Navas-Cortés, J.A.; Lucena, C.; Zarco-Tejada, P.J. High-resolution airborne hyperspectral and thermal imagery for early detection of Verticillium wilt of olive using fluorescence, temperature and narrow-band spectral indices. Remote Sens. Environ. 2013, 139, 231–245. [Google Scholar] [CrossRef]
- Adão, T.; Hruška, J.; Pádua, L.; Bessa, J.; Peres, E.; Morais, R.; Sousa, J.J. Hyperspectral Imaging: A Review on UAV-Based Sensors, Data Processing and Applications for Agriculture and Forestry. Remote Sens. 2017, 9, 1110. [Google Scholar] [CrossRef]
- Martinez, A.d.l.I.; Labib, S.M. Demystifying normalized difference vegetation index (NDVI) for greenness exposure assessments and policy interventions in urban greening. Environ. Res. 2023, 220, 115155. [Google Scholar] [CrossRef]
- Huang, S.; Tang, L.; Hupy, J.P.; Wang, Y.; Shao, G. A commentary review on the use of normalized difference vegetation index (NDVI) in the era of popular remote sensing. J. For. Res. 2021, 32, 1–6. [Google Scholar] [CrossRef]
- Mizen, A.; Thompson, D.A.; Watkins, A.; Akbari, A.; Garrett, J.K.; Geary, R.; Lovell, R.; Lyons, R.A.; Nieuwenhuijsen, M.; Parker, S.C.; et al. The use of Enhanced Vegetation Index for assessing access to different types of green space in epidemiological studies. J. Expo. Sci. Environ. Epidemiol. 2024, 34, 753–760. [Google Scholar] [CrossRef]
- Matsushita, B.; Yang, W.; Chen, J.; Onda, Y.; Qiu, G. Sensitivity of the Enhanced Vegetation Index (EVI) and Normalized Difference Vegetation Index (NDVI) to Topographic Effects: A Case Study in High-density Cypress Forest. Sensors 2007, 7, 2636–2651. [Google Scholar] [CrossRef]
- Davidson, C.; Jaganathan, V.; Sivakumar, A.N.; Czarnecki, J.M.P.; Chowdhary, G. NDVI/NDRE prediction from standard RGB aerial imagery using deep learning. Comput. Electron. Agric. 2022, 203, 107396. [Google Scholar] [CrossRef]
- Huete, A.R. A soil-adjusted vegetation index (SAVI). Remote Sens. Environ. 1988, 25, 295–309. [Google Scholar] [CrossRef]
- Chen, A.; Orlov-Levin, V.; Meron, M. Applying high-resolution visible-channel aerial imaging of crop canopy to precision irrigation management. Agric. Water Manag. 2019, 216, 196–205. [Google Scholar] [CrossRef]
- Arshad, S.; Kazmi, J.H.; Javed, M.G.; Mohammed, S. Applicability of machine learning techniques in predicting wheat yield based on remote sensing and climate data in Pakistan, South Asia. Eur. J. Agron. 2023, 147, 126837. [Google Scholar] [CrossRef]
- Wu, C.; Niu, Z.; Tang, Q.; Huang, W. Estimating chlorophyll content from hyperspectral vegetation indices: Modeling and validation. Agric. For. Meteorol. 2008, 148, 1230–1241. [Google Scholar] [CrossRef]
- Cui, B.; Zhao, Q.; Huang, W.; Song, X.; Ye, H.; Zhou, X. A New Integrated Vegetation Index for the Estimation of Winter Wheat Leaf Chlorophyll Content. Remote Sens. 2019, 11, 974. [Google Scholar] [CrossRef]
- Sharifi, A. Remotely sensed vegetation indices for crop nutrition mapping. J. Sci. Food Agric. 2020, 100, 5191–5196. [Google Scholar] [CrossRef]
- He, C.; Sun, J.; Chen, Y.; Wang, L.; Shi, S.; Qiu, F.; Wang, S.; Tagesson, T. A new vegetation index combination for leaf carotenoid-to-chlorophyll ratio: Minimizing the effect of their correlation. Int. J. Digit. Earth 2023, 16, 272–288. [Google Scholar] [CrossRef]
- Ogawa, T.; Tamaki, M.; Usui, T.; Hikosaka, K. Hyperspectral image extraction to evaluate the photosynthetic and stress status of plants, using a photochemical reflectance index (PRI). Sci. Hortic. 2024, 336, 113349. [Google Scholar] [CrossRef]
- Garbulsky, M.F.; Peñuelas, J.; Gamon, J.; Inoue, Y.; Filella, I. The photochemical reflectance index (PRI) and the remote sensing of leaf, canopy and ecosystem radiation use efficiencies: A review and meta-analysis. Remote Sens. Environ. 2011, 115, 281–297. [Google Scholar] [CrossRef]
- Salvoldi, M.; Tubul, Y.; Karnieli, A.; Herrmann, I. VENµS-Derived NDVI and REIP at Different View Azimuth Angles. Remote Sens. 2022, 14, 184. [Google Scholar] [CrossRef]
- Federolf, C.-P.; Westerschulte, M.; Olfs, H.-W.; Broll, G.; Trautz, D. Assessing crop performance in maize field trials using a vegetation index. Open Agric. 2018, 3, 250–263. [Google Scholar] [CrossRef]
- Albetis, J.; Jacquin, A.; Goulard, M.; Poilvé, H.; Rousseau, J.; Clenet, H.; Dedieu, G.; Duthoit, S. On the Potentiality of UAV Multispectral Imagery to Detect Flavescence dorée and Grapevine Trunk Diseases. Remote Sens. 2018, 11, 23. [Google Scholar] [CrossRef]
- Näsi, R.; Honkavaara, E.; Lyytikäinen-Saarenmaa, P.; Blomqvist, M.; Litkey, P.; Hakala, T.; Viljanen, N.; Kantola, T.; Topi, T.; Holopainen, M. Using UAV-Based Photogrammetry and Hyperspectral Imaging for Mapping Bark Beetle Damage at Tree-Level. Remote Sens. 2015, 7, 15467–15493. [Google Scholar] [CrossRef]
- Kuswidiyanto, L.W.; Noh, H.-H.; Han, X. Plant Disease Diagnosis Using Deep Learning Based on Aerial Hyperspectral Images: A Review. Remote Sens. 2022, 14, 6031. [Google Scholar] [CrossRef]
- Liao, K.; Yang, F.; Dang, H.; Wu, Y.; Luo, K.; Li, G. Detection of Eucalyptus Leaf Disease with UAV Multispectral Imagery. Forests 2022, 13, 1322. [Google Scholar] [CrossRef]
- Mwinuka, P.R.; Mbilinyi, B.P.; Mbungu, W.B.; Mourice, S.K.; Mahoo, H.F.; Schmitter, P. The feasibility of hand-held thermal and UAV-based multispectral imaging for canopy water status assessment and yield prediction of irrigated African eggplant (Solanum aethopicum L). Agric. Water Manag. 2020, 245, 106584. [Google Scholar] [CrossRef]
- Zarco-Tejada, P.J.; González-Dugo, V.; Berni, J.A.J. Fluorescence, temperature and narrow-band indices acquired from a UAV platform for water stress detection using a micro-hyperspectral imager and a thermal camera. Remote Sens. Environ. 2012, 117, 322–337. [Google Scholar] [CrossRef]
- Campbell, P.K.E.; Middleton, E.M.; McMurtrey, J.E.; Corp, L.A.; Chappelle, E.W. Assessment of vegetation stress using reflectance or fluorescence measurements. J. Environ. Qual. 2007, 363, 832–845. [Google Scholar] [CrossRef]
- Easterday, K.; Kislik, C.; Dawson, T.E.; Hogan, S.; Kelly, M. Remotely Sensed Water Limitation in Vegetation: Insights from an Experiment with Unmanned Aerial Vehicles (UAVs). Remote Sens. 2019, 11, 1853. [Google Scholar] [CrossRef]
- Deng, L.; Mao, Z.; Li, X.; Hu, Z.; Duan, F.; Yan, Y.-n. UAV-based multispectral remote sensing for precision agriculture: A comparison between different cameras. ISPRS J. Photogramm. Remote Sens. 2018, 146, 124–136. [Google Scholar] [CrossRef]
- Shendryk, Y.; Sofonia, J.; Garrard, R.; Rist, Y.; Skocaj, D.; Thorburn, P.J. Fine-scale prediction of biomass and leaf nitrogen content in sugarcane using UAV LiDAR and multispectral imaging. Int. J. Appl. Earth Obs. Geoinf. 2020, 92, 102177. [Google Scholar] [CrossRef]
- Massimo, P.; Alberto, R.A.; Roberto, M.; Khalid, A.; Ali, A.-M. Devices to detect red palm weevil infestation on palm species. Precis. Agric. 2018, 19, 1049–1061. [Google Scholar] [CrossRef]
- Ahmed, A.; Ibrahim, A.; Hussein, S. Detection of Palm Tree Pests Using Thermal Imaging: A Review. In Machine Learning Paradigms: Theory and Application; Hassanien, A.E., Ed.; Springer International Publishing: Cham, Switzerland, 2019; pp. 253–270. [Google Scholar]
- Nadeem, A.; Ashraf, M.; Mehmood, A.; Siddiqui, M.S.; Almoamari, H.; Abbasi, Q.H. Identification of Damaged Date Palm Tree in a Farm using IoT-based Thermal Image Analysis. In Proceedings of the 2023 International Conference on Computer, Information and Telecommunication Systems (CITS), Genoa, Italy, 10–12 July 2023; pp. 1–7. [Google Scholar]
- El-Faki, M.S.; El-Shafie, H.A.F.; Al-Hajhoj, M.B.R. Potentials for early detection of red palm weevil (Coleoptera: Curculionidae)-infested date palm (Arecaceae) using temperature differentials. Can. Entomol. 2015, 148, 239–245. [Google Scholar] [CrossRef]
- Möller, M.; Alchanatis, V.; Cohen, Y.; Meron, M.; Tsipris, J.; Naor, A.; Ostrovsky, V.; Sprintsin, M.; Cohen, S. Use of thermal and visible imagery for estimating crop water status of irrigated grapevine. J. Exp. Bot. 2007, 58, 827–838. [Google Scholar] [CrossRef] [PubMed]
- Chandel, N.S.; Rajwade, Y.A.; Dubey, K.; Chandel, A.K.; Subeesh, A.; Tiwari, M.K. Water Stress Identification of Winter Wheat Crop with State-of-the-Art AI Techniques and High-Resolution Thermal-RGB Imagery. Plants 2022, 11, 3344. [Google Scholar] [CrossRef]
- Stoll, M.; Schultz, H.R.; Baecker, G.; Berkelmann-Loehnertz, B. Early pathogen detection under different water status and the assessment of spray application in vineyards through the use of thermal imagery. Precis. Agric. 2008, 9, 407–417. [Google Scholar] [CrossRef]
- Sepulcre-Cantó, G.; Zarco-Tejada, P.J.; Jiménez-Muñoz, J.C.; Sobrino, J.A.; Miguel, E.d.; Villalobos, F.J. Detection of water stress in an olive orchard with thermal remote sensing imagery. Agric. For. Meteorol. 2006, 136, 31–44. [Google Scholar] [CrossRef]
- Hashim, I.C.; Shariff, A.R.M.; Bejo, S.K.; Muharam, F.M.; Ahmad, K. Classification of Non-Infected and Infected with Basal Stem Rot Disease Using Thermal Images and Imbalanced Data Approach. Agronomy 2021, 11, 2373. [Google Scholar] [CrossRef]
- Uddin, S.; Khan, A.; Hossain, M.E.; Moni, M.A. Comparing different supervised machine learning algorithms for disease prediction. BMC Med. Inform. Decis. Mak. 2019, 19, 281. [Google Scholar] [CrossRef]
- Marković, D.; Vujičić, D.; Tanasković, S.; Đorđević, B.; Ranđić, S.; Stamenković, Z. Prediction of Pest Insect Appearance Using Sensors and Machine Learning. Sensors 2021, 21, 4846. [Google Scholar] [CrossRef]
- Omasa, K.; Hosoi, F.; Konishi, A. 3D lidar imaging for detecting and understanding plant responses and canopy structure. J. Exp. Bot. 2006, 58, 881–898. [Google Scholar] [CrossRef]
- Llorens, J.; Sanz, R.; Arnó, J.; Ribes-Dasi, M.; Masip, J.; Escolà, A.; Camp, F.; Solanelles, F.; Gracia, F.; Planas, S. Obtaining the three-dimensional structure of tree orchards from remote 2D terrestrial LIDAR scanning. Agric. For. Meteorol. 2009, 149, 1505–1515. [Google Scholar]
- Andújar, D.; Rueda-Ayala, V.; Moreno, H.; Polo, J.R.R.; Escolà, A.; Valero, C.; Gerhards, R.; Fernández-Quintanilla, C.; Dorado, J.; Griepentrog, H.W. Discriminating Crop, Weeds and Soil Surface with a Terrestrial LIDAR Sensor. Sensors 2013, 13, 14662–14675. [Google Scholar] [CrossRef] [PubMed]
- Almeida, D.R.; Broadbent, E.; Zambrano, A.; Wilkinson, B.; Ferreira, M.E.; Chazdon, R.; Paula, M.; Gorgens, E.; Silva, C.; Stark, S.; et al. Monitoring the structure of forest restoration plantations with a drone-lidar system. Int. J. Appl. Earth Obs. Geoinf. 2019, 79, 192–198. [Google Scholar] [CrossRef]
- Kaisen, M.; Zhenxiong, C.; Fu, L.; Wanli, T.; Fugen, J.; Jing, Y.; Zhi, D.; Hua, S. Performance and Sensitivity of Individual Tree Segmentation Methods for UAV-LiDAR in Multiple Forest Types. Remote Sens. 2022, 14, 298. [Google Scholar] [CrossRef]
- Lombardi, E.; Francisco, R.-P.; Santini, F.; Chambel, M.R.; Climent, J.; Dios, V.D.; Voltas, J. UAV-LiDAR and RGB Imagery Reveal Large Intraspecific Variation in Tree-Level Morphometric Traits across Different Pine Species Evaluated in Common Gardens. Remote Sens. 2022, 14, 5904. [Google Scholar] [CrossRef]
- Nicolò, C.; Harrison, P.; Lucieer, A.; Potts, B.; Davidson, N.; Hunt, M. From Drones to Phenotype: Using UAV-LiDAR to Detect Species and Provenance Variation in Tree Productivity and Structure. Remote Sens. 2020, 12, 3184. [Google Scholar] [CrossRef]
- Picos, J.; Guillermo, B.; Daniel, M.; Alonso, L.; Armesto, J. Individual Tree Detection in a Eucalyptus Plantation Using Unmanned Aerial Vehicle (UAV)-LiDAR. Remote Sens. 2020, 12, 885. [Google Scholar] [CrossRef]
- Tatsuki, Y.; Matsumura, N.; Chinsu, L. Integrating UAV-SfM and Airborne Lidar Point Cloud Data to Plantation Forest Feature Extraction. Remote Sens. 2022, 14, 1713. [Google Scholar] [CrossRef]
- Qinan, L.; Huaguo, H.; Jingxu, W.; Kan, H.; Yangyang, L. Detection of Pine Shoot Beetle (PSB) Stress on Pine Forests at Individual Tree Level using UAV-Based Hyperspectral Imagery and Lidar. Remote Sens. 2019, 11, 2540. [Google Scholar] [CrossRef]
- Lefsky, M.A.; Cohen, W.B.; Acker, S.A.; Parker, G.G.; Spies, T.A.; Harding, D.J. Lidar Remote Sensing of the Canopy Structure and Biophysical Properties of Douglas-Fir Western Hemlock Forests. Remote Sens. Environ. 1999, 70, 339–361. [Google Scholar] [CrossRef]
- Clawges, R.M.; Vierling, K.T.; Vierling, L.A.; Rowell, E.M. The use of airborne lidar to assess avian species diversity, density, and occurrence in a pine/aspen forest. Remote Sens. Environ. 2008, 112, 2064–2073. [Google Scholar] [CrossRef]
- Fahey, T.; Pham, H.; Gardi, A.; Sabatini, R.; Stefanelli, D.; Goodwin, I.D.; Lamb, D.W. Active and Passive Electro-Optical Sensors for Health Assessment in Food Crops. Sensors 2020, 21, 171. [Google Scholar] [CrossRef] [PubMed]
- Lin, Y. LiDAR: An important tool for next-generation phenotyping technology of high potential for plant phenomics? Comput. Electron. Agric. 2015, 119, 61–73. [Google Scholar] [CrossRef]
- Ma, Z.; Pang, Y.; Wang, D.; Liang, X.; Chen, B.; Lu, H.; Weinacker, H.; Koch, B. Individual Tree Crown Segmentation of a Larch Plantation Using Airborne Laser Scanning Data Based on Region Growing and Canopy Morphology Features. Remote Sens. 2020, 12, 1078. [Google Scholar] [CrossRef]
- Vo, A.-V.; Truong-Hong, L.; Laefer, D.F.; Bertolotto, M. Octree-based region growing for point cloud segmentation. ISPRS J. Photogramm. Remote Sens. 2015, 104, 88–100. [Google Scholar] [CrossRef]
- Wang, X.-H.; Zhang, Y.-Z.; Xu, M.-M. A Multi-Threshold Segmentation for Tree-Level Parameter Extraction in a Deciduous Forest Using Small-Footprint Airborne LiDAR Data. Remote Sens. 2019, 11, 2109. [Google Scholar] [CrossRef]
- Fu, H.; Li, H.; Dong, Y.; Xu, F.; Chen, F. Segmenting Individual Tree from TLS Point Clouds Using Improved DBSCAN. Forests 2022, 13, 566. [Google Scholar] [CrossRef]
- Li, W.; Guo, Q.; Jakubowski, M.K.; Kelly, M. A New Method for Segmenting Individual Trees from the Lidar Point Cloud. Photogramm. Eng. Remote Sens. 2012, 78, 75–84. [Google Scholar] [CrossRef]
- Lu, X.; Guo, Q.; Li, W.; Flanagan, J.P. A bottom-up approach to segment individual deciduous trees using leaf-off lidar point cloud data. ISPRS J. Photogramm. Remote Sens. 2014, 94, 1–12. [Google Scholar] [CrossRef]
- Lee, H.; Slatton, K.C.; Roth, B.E.; Cropper, W.P. Adaptive clustering of airborne LiDAR data to segment individual tree crowns in managed pine forests. Int. J. Remote Sens. 2010, 31, 117–139. [Google Scholar] [CrossRef]
- Xiao, W.; Xu, S.; Elberink, S.O.; Vosselman, G. Individual Tree Crown Modeling and Change Detection from Airborne Lidar Data. IEEE J. Sel. Top. Appl. Earth Obs. Remote Sens. 2016, 9, 3467–3477. [Google Scholar] [CrossRef]
- Palenichka, R.M.; Zaremba, M.B. Multiscale Isotropic Matched Filtering for Individual Tree Detection in LiDAR Images. IEEE Trans. Geosci. Remote Sens. 2007, 45, 3944–3956. [Google Scholar] [CrossRef]
- Liu, L.; Lim, S.; Shen, X.; Yebra, M. A hybrid method for segmenting individual trees from airborne lidar data. Comput. Electron. Agric. 2019, 163, 104871. [Google Scholar] [CrossRef]
- Wallace, L.; Lucieer, A.; Watson, C.S. Evaluating Tree Detection and Segmentation Routines on Very High Resolution UAV LiDAR Data. IEEE Trans. Geosci. Remote Sens. 2014, 52, 7619–7628. [Google Scholar] [CrossRef]
- Teo, T.-A.; Shih, T.-Y. Lidar-based change detection and change-type determination in urban areas. Int. J. Remote Sens. 2013, 34, 968–981. [Google Scholar] [CrossRef]
- Xiao, W.; Xu, S.; Oude Elberink, S.; Vosselman, G. Change Detection of Trees in Urban Areas Using Multi-Temporal Airborne Lidar Point Clouds. In Proceedings of the SPIE 8532, Remote Sensing of the Ocean, Sea Ice, Coastal Waters, and Large Water Regions, Edinburgh, UK, 19 October 2012. [Google Scholar]
- Du, S.; Zhang, Y.; Qin, R.; Yang, Z.; Zou, Z.; Tang, Y.; Fan, C. Building Change Detection Using Old Aerial Images and New LiDAR Data. Remote Sens. 2016, 8, 1030. [Google Scholar] [CrossRef]
- Bingxi, Q.; Fenggang, S.; Weixing, S.; Bin, D.; Shencheng, M.; Huo, X.; Peng, L. Deep Learning-Based Pine Nematode Trees’ Identification Using Multispectral and Visible UAV Imagery. Drones 2023, 7, 183. [Google Scholar] [CrossRef]
- Vanegas, F.; Dmitry, B.; Powell, K.; Weiss, J.; Felipe, G. A Novel Methodology for Improving Plant Pest Surveillance in Vineyards and Crops Using UAV-Based Hyperspectral and Spatial Data. Sensors 2018, 18, 260. [Google Scholar] [CrossRef]
- Run, Y.; Youqing, L.; Quan, Z.; Xudong, Z.; Dewei, W.; Li-qiang, R. Early detection of pine wilt disease using deep learning algorithms and UAV-based multispectral imagery. For. Ecol. Manag. 2021, 497, 119493. [Google Scholar] [CrossRef]
- Yan, Z.; Wenping, L.; Haojie, B.; Riqiang, C.; Zong, S.; Youqing, L. A Detection Method for Individual Infected Pine Trees with Pine Wilt Disease Based on Deep Learning. Forests 2022, 13, 1880. [Google Scholar] [CrossRef]
- Minařík, R.; Langhammer, J.; Lendzioch, T. Automatic Tree Crown Extraction from UAS Multispectral Imagery for the Detection of Bark Beetle Disturbance in Mixed Forests. Remote Sens. 2020, 12, 4081. [Google Scholar] [CrossRef]
- Zarco-Tejada, P.J.; Miller, J.R.; Morales, A.; Berjón, A.J.; Agüera, J. Hyperspectral indices and model simulation for chlorophyll estimation in open-canopy tree crops. Remote Sens. Environ. 2004, 90, 463–476. [Google Scholar] [CrossRef]
- Anasta, N.; Setyawan, F.A.; Fitriawan, H. Disease Detection in Banana Trees Using an Image Processing-Based Thermal Camera. In Proceedings of the IOP Conference Series: Earth and Environmental Science, The 1st Universitas Lampung International Conference on Science, Technology and Environment, Bandar Lampung, Indonesia, 18–19 November 2020. [Google Scholar] [CrossRef]
- Gómez-Candón, D.; Virlet, N.; Labbé, S.; Jolivot, A.; Regnard, J.-L. Field phenotyping of water stress at tree scale by UAV-sensed imagery: New insights for thermal acquisition and calibration. Precis. Agric. 2016, 17, 786–800. [Google Scholar] [CrossRef]
- Garcia-Ruiz, F.; Sankaran, S.; Maja, J.; Lee, W.S.; Jesper, R.; Ehsani, R. Comparison of two aerial imaging platforms for identification of Huanglongbing-infected citrus trees. Comput. Electron. Agric. 2013, 91, 106–115. [Google Scholar] [CrossRef]
- Lehmann, J.; Felix, N.; Torsten, P.; Christian, K. Analysis of Unmanned Aerial System-Based CIR Images in Forestry—A New Perspective to Monitor Pest Infestation Levels. Forests 2015, 6, 594–612. [Google Scholar] [CrossRef]
- Sagan, V.; Maimaitijiang, M.; Sidike, P.; Kevin, E.; Peterson, K.; Hartling, S.; Flavio, E.; Khanal, K.; Newcomb, M.; Pauli, D.; et al. UAV-Based High Resolution Thermal Imaging for Vegetation Monitoring, and Plant Phenotyping Using ICI 8640 P, FLIR Vue Pro R 640, and thermoMap Cameras. Remote Sens. 2019, 11, 330. [Google Scholar] [CrossRef]
- Smigaj, M.; Gaulton, R.; Barr, S.; Suárez, J. Uav-Borne Thermal Imaging for Forest Health Monitoring: Detection of Disease-Induced Canopy Temperature Increase. ISPRS Int. Arch. Photogramm. Remote Sens. Spat. Inf. Sci. 2015, 40, 349–354. [Google Scholar] [CrossRef]
- Thiel, C.; Schmullius, C. Comparison of UAV photograph-based and airborne lidar-based point clouds over forest from a forestry application perspective. Int. J. Remote Sens. 2017, 38, 2411–2426. [Google Scholar] [CrossRef]
- Brede, B.; Lau, A.; Bartholomeus, H.M.; Kooistra, L. Comparing RIEGL RiCOPTER UAV LiDAR Derived Canopy Height and DBH with Terrestrial LiDAR. Sensors 2017, 17, 2731. [Google Scholar] [CrossRef]
- Sankaran, S.; Maja, J.M.; Buchanon, S.; Ehsani, R. Huanglongbing (Citrus Greening) Detection Using Visible, Near Infrared and Thermal Imaging Techniques. Sensors 2013, 13, 2117–2130. [Google Scholar] [CrossRef]
- Saipol Anuar, M.A.S.; Sa, N. Significant Oil Palm Diseases Impeding Global Industry: A Review (Penyakit Penting Sawit yang Menghalang Industri Global: Satu Ulasan). Sains Malays. 2022, 51, 707–721. [Google Scholar] [CrossRef]
- Bharudin, I.; Ab Wahab, A.F.F.; Abd Samad, M.A.; Xin Yie, N.; Zairun, M.A.; Abu Bakar, F.D.; Abdul Murad, A.M. Review Update on the Life Cycle, Plant–Microbe Interaction, Genomics, Detection and Control Strategies of the Oil Palm Pathogen Ganoderma boninense. Biology 2022, 11, 251. [Google Scholar] [CrossRef] [PubMed]
- Khoo, Y.W.; Chong, K.P. Ganoderma boninense: General characteristics of pathogenicity and methods of control. Front. Plant Sci. 2023, 14, 1156869. [Google Scholar] [CrossRef] [PubMed]
- Khairi, M.H.F.; Nor Muhammad, N.A.; Bunawan, H.; Mohd Daud, K.; Sulaiman, S.; Mohamed-Hussein, Z.-A.; Wong, M.-Y.; Ramzi, A.B. Current progress on the computational methods for prediction of host-pathogen protein-protein interaction in the Ganoderma boninense-oil palm pathosystem. Physiol. Mol. Plant Pathol. 2024, 129, 102201. [Google Scholar] [CrossRef]
- Santoso, H.; Tani, H.; Wang, X. Random Forest classification model of basal stem rot disease caused by Ganoderma boninense in oil palm plantations. Int. J. Remote Sens. 2017, 38, 4683–4699. [Google Scholar] [CrossRef]
- Ghulam Rasool, K.; Husain, M.; Salman, S.; Tufail, M.; Sukirno, S.; Mehmood, K.; Aslam Farooq, W.; Aldawood, A.S. Evaluation of some non-invasive approaches for the detection of red palm weevil infestation. Saudi J. Biol. Sci. 2020, 27, 401–406. [Google Scholar] [CrossRef]
- Mirza, J.H.; Kamran, M.; Alatawi, F.J. Webbing life type and behavioral response of the date palm mite, Oligonychus afrasiaticus, to webbing residues on leaves and fruits of date palm. Exp. Appl. Acarol. 2018, 76, 197–207. [Google Scholar] [CrossRef]
- Ben Chaaban, S.; Chermiti, B.; Kreiter, S. Comparative demography of the spider mite, Oligonychus afrasiaticus, on four date palm varieties in southwestern Tunisia. J. Insect Sci. 2011, 11, 136. [Google Scholar] [CrossRef]
- Al-Nabhani, S.S.; Velazhahan, R.; Hussain, S.; Al-Raqmi, S.; Al-Hashmi, M.; Al-Sadi, A.M. Relationship between Dubas Bug (Ommatissus lybicus) Infestation and the Development of Fungal-Induced Leaf Spots in Date Palms (Phoenix dactylifera). Insects 2023, 14, 283. [Google Scholar] [CrossRef]
- Aldryhim, Y. Dubas Bug (Old World Date Bug), Ommatissus lybicus Bergerin (Tropiduchidae: Hemiptera). In Encyclopedia of Entomology; Capinera, J.L., Ed.; Springer: Dordrecht, The Netherlands, 2008; pp. 1254–1256. [Google Scholar]
- Nelson, S.C. Bacterial Leaf Blight of Fishtail Palm; University of Hawaii: Honolulu, Hawaii, 2009; p. 3. [Google Scholar]
- Hamdani, H.; Septiarini, A.; Sunyoto, A.; Suyanto, S.; Utaminingrum, F. Detection of oil palm leaf disease based on color histogram and supervised classifier. Optik 2021, 245, 167753. [Google Scholar] [CrossRef]
- Suwannarach, N.; Sujarit, K.; Kumla, J.; Bussaban, B.; Lumyong, S. First report of leaf spot disease on oil palm caused by Pestalotiopsis theae in Thailand. J. Gen. Plant Pathol. 2013, 79, 277–279. [Google Scholar] [CrossRef]
- Muhammad, I.I.; Abdullah, S.N.A.; Saud, H.M.; Shaharuddin, N.A.; Isa, N.M. The Dynamic Responses of Oil Palm Leaf and Root Metabolome to Phosphorus Deficiency. Metabolites 2021, 11, 217. [Google Scholar] [CrossRef] [PubMed]
- Broschat, T.K. Palm Nutrition and Fertilization. HortTechnology 2009, 19, 690–694. [Google Scholar] [CrossRef]
- Broschat, T. Potassium Deficiency in Palms: ENH1017/EP269, 5/2011. EDIS 2011, 2011. [Google Scholar] [CrossRef]
- Abdelouahhab Zaid, E.J.A.-J. Date Palm Cultivation; Food and Agriculture Organization of the United Nations FAO: Rome, Italy, 2002. [Google Scholar]
- Howard, F. The animal class Insecta and the plant family Palmae. CABI 2001, 2011, 1–32. [Google Scholar] [CrossRef]
- Latifian, M. Integrated Pest Management of Date Palm Fruit Pests: A Review. J. Entomol. 2017, 14, 112–121. [Google Scholar] [CrossRef]
- Faleiro, J.R. A review of the issues and management of the red palm weevil Rhynchophorus ferrugineus (Coleoptera: Rhynchophoridae) in coconut and date palm during the last one hundred years. Int. J. Trop. Insect Sci. 2006, 26, 135–154. [Google Scholar]
- Kurdi, H.; Al-Aldawsari, A.; Al-Turaiki, I.; Aldawood, A.S. Early Detection of Red Palm Weevil, Rhynchophorus ferrugineus (Olivier), Infestation Using Data Mining. Plants 2021, 10, 95. [Google Scholar] [CrossRef]
- Kursun, R.; Yasin, E.T.; Koklu, M. Machine Learning-Based Classification of Infected Date Palm Leaves Caused by Dubas Insects: A Comparative Analysis of Feature Extraction Methods and Classification Algorithms. In Proceedings of the 2023 Innovations in Intelligent Systems and Applications Conference (ASYU), Sivas, Turkiye, 11–13 October 2023; pp. 1–6. [Google Scholar]
- Wang, B.; Mao, Y.; Ashry, I.; Al-Fehaid, Y.; Al-Shawaf, A.; Ng, T.K.; Yu, C.; Ooi, B.S. Towards Detecting Red Palm Weevil Using Machine Learning and Fiber Optic Distributed Acoustic Sensing. Sensors 2021, 21, 1592. [Google Scholar] [CrossRef]
- Mohanty, S.P.; Hughes, D.P.; Salathé, M. Using Deep Learning for Image-Based Plant Disease Detection. Front. Plant Sci. 2016, 7, 1419. [Google Scholar] [CrossRef]
- Albattah, W.; Javed, A.; Nawaz, M.; Masood, M.; Albahli, S. Artificial Intelligence-Based Drone System for Multiclass Plant Disease Detection Using an Improved Efficient Convolutional Neural Network. Front. Plant Sci. 2022, 13, 808380. [Google Scholar] [CrossRef] [PubMed]
- Marrs, J.; Ni-Meister, W. Machine Learning Techniques for Tree Species Classification Using Co-Registered LiDAR and Hyperspectral Data. Remote Sens. 2019, 11, 819. [Google Scholar] [CrossRef]
- Chivasa, W.; Mutanga, O.; Biradar, C. UAV-Based Multispectral Phenotyping for Disease Resistance to Accelerate Crop Improvement under Changing Climate Conditions. Remote Sens. 2020, 12, 2445. [Google Scholar] [CrossRef]





| Vegetation Index | Description | References |
|---|---|---|
| Normalized Difference Vegetation Index (NDVI) | Reflects the difference between NIR and red-light reflectance; useful for overall vegetation health. | [27,28] |
| Enhanced Vegetation Index (EVI) | Similar to NDVI but improves sensitivity in high biomass regions and reduces atmospheric influences. | [29,30] |
| Normalized Difference Red Edge Index (NDRE) | Uses red-edge and NIR bands to provide better sensitivity to chlorophyll content and stress detection. | [31] |
| Soil Adjusted Vegetation Index (SAVI) | Adjusts for soil brightness influences; useful in areas with sparse vegetation. | [32] |
| Green Normalized Difference Vegetation Index (GNDVI) | Uses green and NIR bands to enhance sensitivity to chlorophyll content. | [33,34] |
| Chlorophyll Absorption Ratio Index (CARI) | Sensitive to chlorophyll concentration, useful for detecting changes in pigment levels. | [35] |
| Transformed Chlorophyll Absorption in Reflectance Index (TCARI) | A modified version of CARI to reduce soil background influence. | [36,37] |
| Structure Insensitive Pigment Index (SIPI) | Measures the ratio of NIR to blue reflectance; useful for assessing pigment changes while minimizing structural effects. | [38] |
| Photochemical Reflectance Index (PRI) | Indicates changes in xanthophyll cycle pigments, related to photosynthetic efficiency. | [39,40] |
| Red Edge Inflection Point (REIP) | Measures the wavelength position of the red edge, susceptible to chlorophyll content and stress levels. | [41,42] |
| Sensor Type | Application Area | Relevant References |
|---|---|---|
| Multispectral Cameras | Disease Detection in Trees | [46,92] |
| Pest Infestation Mapping | [44,93] | |
| Early Disease Detection | [94,95] | |
| Precision Agriculture Applications | [20,51] | |
| Tree Crown Extraction and Analysis | [96] | |
| Hyperspectral Cameras | Disease and Stress Detection | [44,94] |
| Chlorophyll and Water Stress Detection | [48,97] | |
| Plant Phenotyping and Productivity | [52,70] | |
| Precision Agriculture and Pest Surveillance | [26,93] | |
| Detection Methodologies | [17,48] | |
| Thermal Cameras | Disease Detection in Trees and Crops | [54,98] |
| Water Stress Detection | [48,99] | |
| Pest Infestation Monitoring | [100,101] | |
| Plant Phenotyping | [99,102,103] | |
| Feasibility and Application Studies | [47,55] | |
| LiDAR | Forest Trees Structure Monitoring | [67,72,88] |
| Individual Tree Detection and Segmentation | [68,88] | |
| Tree-Level Morphometric Traits | [69] | |
| Species and Provenance Variation Detection | [70] | |
| Pest and Disease Stress Detection | [73] | |
| Comparison Studies | [104,105] |
| Sensor Type | Index/Feature | Relevant References |
|---|---|---|
| Multispectral Cameras | NDVI (Normalized Difference Vegetation Index) | [1,9] |
| NDRE (Normalized Difference Red Edge) | [3,50] | |
| EVI (Enhanced Vegetation Index) | [15,49] | |
| SAVI (Soil-Adjusted Vegetation Index) | [8] | |
| Hyperspectral Cameras | PRI (Photochemical Reflectance Index) | [49,97] |
| NDVI (Normalized Difference Vegetation Index) | [16,17] | |
| Chlorophyll Fluorescence | [49,97] | |
| Thermal Cameras | LST (Land Surface Temperature) | [54,55,106] |
| CWSI (Crop Water Stress Index) | [54,56] | |
| TIR VI (Thermal Infrared Vegetation Index) | [55] | |
| LiDAR Sensors | 3D Canopy Structure | [64,65,77] |
| Canopy Volume | [52,66,85] | |
| CHM (Canopy Height Model) | [74] | |
| LAI (Leaf Area Index) | [74] |
| Disease/Pest/Nutrient Deficiency | Type | Control Strategy | Reference |
|---|---|---|---|
| Fusarium wilt | Major disease | Fungicides, sanitation | [107] |
| Ganoderma boninense | Fungal pathogen | Tree removal, fungicides | [108,109,110] |
| Basal stem rot (BSR) | Major disease | Soil drenching, fungicides | [110,111] |
| Red palm weevil (RPW) | Major pest | Pesticides, pheromone traps | [11,112] |
| Oligonychus Afrasiaticus (Old World date mite) | Minor pest | Miticides, biological control | [113,114] |
| Dubas bug | Minor pest | Pesticides, biological control | [115,116] |
| Leaf blight | Minor disease | Pruning infected leaves, fungicides | [117,118] |
| Leaf spot | Minor disease | Fungicides, good cultural practices | [119] |
| Phosphorus deficiency | Nutrient deficiency | Phosphorus fertilizers | [120,121] |
| Potassium deficiency | Nutrient deficiency | Potassium fertilizers | [122] |
| Title/Concept | DOI | Sensors Used | VIs ML Techniques |
|---|---|---|---|
| Red Palm Weevil Detection in Date Palm Using Temporal UAV Imagery | 10.3390/rs15051380 | UAV, multispectral camera | NDVI, SAVI Deep learning, CNN |
| Use of Drones and Satellite Images to Assess the Health of Date Palm Trees | 10.1109/IGARSS39084.2020.9324065 | UAV, satellite imagery | NDVI, EVI |
| Relationship of Date Palm Tree Density to Dubas Bug Infestation in Omani Orchards | 10.3390/agriculture8050064 | Satellite, 8 band images | NDVI, GNDVI random forest |
| Unmanned aerial vehicles (UAV) utilization for mapping the health of oil palm plants | 10.3390/rs14030799 | UAV, hyperspectral camera | ML, random forest, |
| Efficient Framework for Palm Tree Dubas Bug Detection Using Satellite Images | 10.3390/su151914045 | Satellite RGB, NIR images | Deep learning, CNN |
| Use of Drones and Satellite Images to Assess the Health of Date Palm Trees | 10.1109/IGARSS39084.2020.9324065 | UAV, Satellite, RGB, multispectral camera | NDVI, GIS analysis |
| Seismic sensor-based management of the red palm weevil in date palm plantations | 10.1002/ps.7836 | Seismic sensors, IOTree | None |
| Detection of Palm Tree Pests Using Thermal Imaging: A Review | 10.1007/978-3-030-02357-7_12 | UAV, thermal | LWP, CWSI |
| Identification of Damaged Date Palm Tree in a Farm using IoT-based Thermal Image Analysis | 10.1109/CITS58301.2023.10188730 | UAV, thermal camera | ML, SVM |
| Efficient Framework for Palm Tree Detection in UAV Images | 10.1109/JSTARS.2014.2331425 | UAV, RGB | Extreme learning machine (ELM) classifier |
| UAV Derived NDVI Vegetation Index and Crown Projection Area (CPA) To Detect Health Conditions of Oil Palm Trees | 10.5194/isprs-archives-XLII-4-W16-611-2019 | UAV, RGB, multispectral camera | NDVI |
| Large-Scale Date Palm Tree Segmentation from Multiscale UAV-Based and Aerial Images Using Deep Vision Transformers | 10.3390/drones7020093. | UAV, satellite RGB images | Deep learning VT, CNN |
| High-Resolution Multisensor Remote Sensing to Support Date Palm Farm Management | 10.3390/agriculture9020026 | Aerial sensor, hyperspectral, thermal, RGB, LiDAR | NDVI, REP, statistical analysis |
| Red Palm Weevil Detection in Date Palm Using Temporal UAV Imagery | 10.3390/rs15051380 | UAV, RGB, multispectral, thermal cameras | NDRE, CHM, gNDVI |
| Drones applications for smart cities: Monitoring palm trees and street lights | 10.1515/geo-2022-0447 | UAV, multispectral camera | NDVI |
| Physical and Physiological Monitoring on Red Palm Weevil-Infested Oil Palms | 10.3390/insects14110859 | General | General |
| AI Technique | Application | Reference | |
|---|---|---|---|
| Machine Learning | Support Vector Machines (SVM) | Classify healthy and infested palm trees | Rumpf, Mahlein, et al. [17] |
| Random Forest (RF) | Detect disease stress in crops | Chivasa, et al. [133] | |
| k-Nearest Neighbors (k-NN) | Classify healthy and infested palm trees | Rumpf, Mahlein, et al. [17] | |
| Integrating ML with Multi-Sensor Data | Monitor water stress and disease in crops | Easterday, Kislik, et al. [50] | |
| Deep Learning | Convolutional Neural Networks (CNNs) | Detecting diseases like Red Palm Weevil infestation | Kuswidiyanto, Noh, et al. [45] |
| Improved EfficientNetV2-B4 | Detecting and categorizing crop leaf diseases | Albattah, Javed, et al. [131] | |
| Combining LiDAR and Hyperspectral Data | Improves classification accuracy for tree species | Marrs and Ni-Meister [132] | |
| Deep Learning on Hyperspectral Images | Diagnose plant diseases | Kuswidiyanto, Noh, et al. [45] | |
| Deep Learning on Public Datasets | Identify 14 crop species and 26 diseases | Mohanty, Hughes, et al. [130] |
Disclaimer/Publisher’s Note: The statements, opinions and data contained in all publications are solely those of the individual author(s) and contributor(s) and not of MDPI and/or the editor(s). MDPI and/or the editor(s) disclaim responsibility for any injury to people or property resulting from any ideas, methods, instructions or products referred to in the content. |
© 2024 by the authors. Licensee MDPI, Basel, Switzerland. This article is an open access article distributed under the terms and conditions of the Creative Commons Attribution (CC BY) license (https://creativecommons.org/licenses/by/4.0/).
Share and Cite
Alsadik, B.; Ellsäßer, F.J.; Awawdeh, M.; Al-Rawabdeh, A.; Almahasneh, L.; Oude Elberink, S.; Abuhamoor, D.; Al Asmar, Y. Remote Sensing Technologies Using UAVs for Pest and Disease Monitoring: A Review Centered on Date Palm Trees. Remote Sens. 2024, 16, 4371. https://doi.org/10.3390/rs16234371
Alsadik B, Ellsäßer FJ, Awawdeh M, Al-Rawabdeh A, Almahasneh L, Oude Elberink S, Abuhamoor D, Al Asmar Y. Remote Sensing Technologies Using UAVs for Pest and Disease Monitoring: A Review Centered on Date Palm Trees. Remote Sensing. 2024; 16(23):4371. https://doi.org/10.3390/rs16234371
Chicago/Turabian StyleAlsadik, Bashar, Florian J. Ellsäßer, Muheeb Awawdeh, Abdulla Al-Rawabdeh, Lubna Almahasneh, Sander Oude Elberink, Doaa Abuhamoor, and Yolla Al Asmar. 2024. "Remote Sensing Technologies Using UAVs for Pest and Disease Monitoring: A Review Centered on Date Palm Trees" Remote Sensing 16, no. 23: 4371. https://doi.org/10.3390/rs16234371
APA StyleAlsadik, B., Ellsäßer, F. J., Awawdeh, M., Al-Rawabdeh, A., Almahasneh, L., Oude Elberink, S., Abuhamoor, D., & Al Asmar, Y. (2024). Remote Sensing Technologies Using UAVs for Pest and Disease Monitoring: A Review Centered on Date Palm Trees. Remote Sensing, 16(23), 4371. https://doi.org/10.3390/rs16234371

