Three Years of Google Earth Engine-Based Archaeological Surveys in Iraqi Kurdistan: Results from the Ground
Abstract
1. Introduction
2. Materials and Methods
2.1. Surveyed Areas
2.2. Selected Datasets
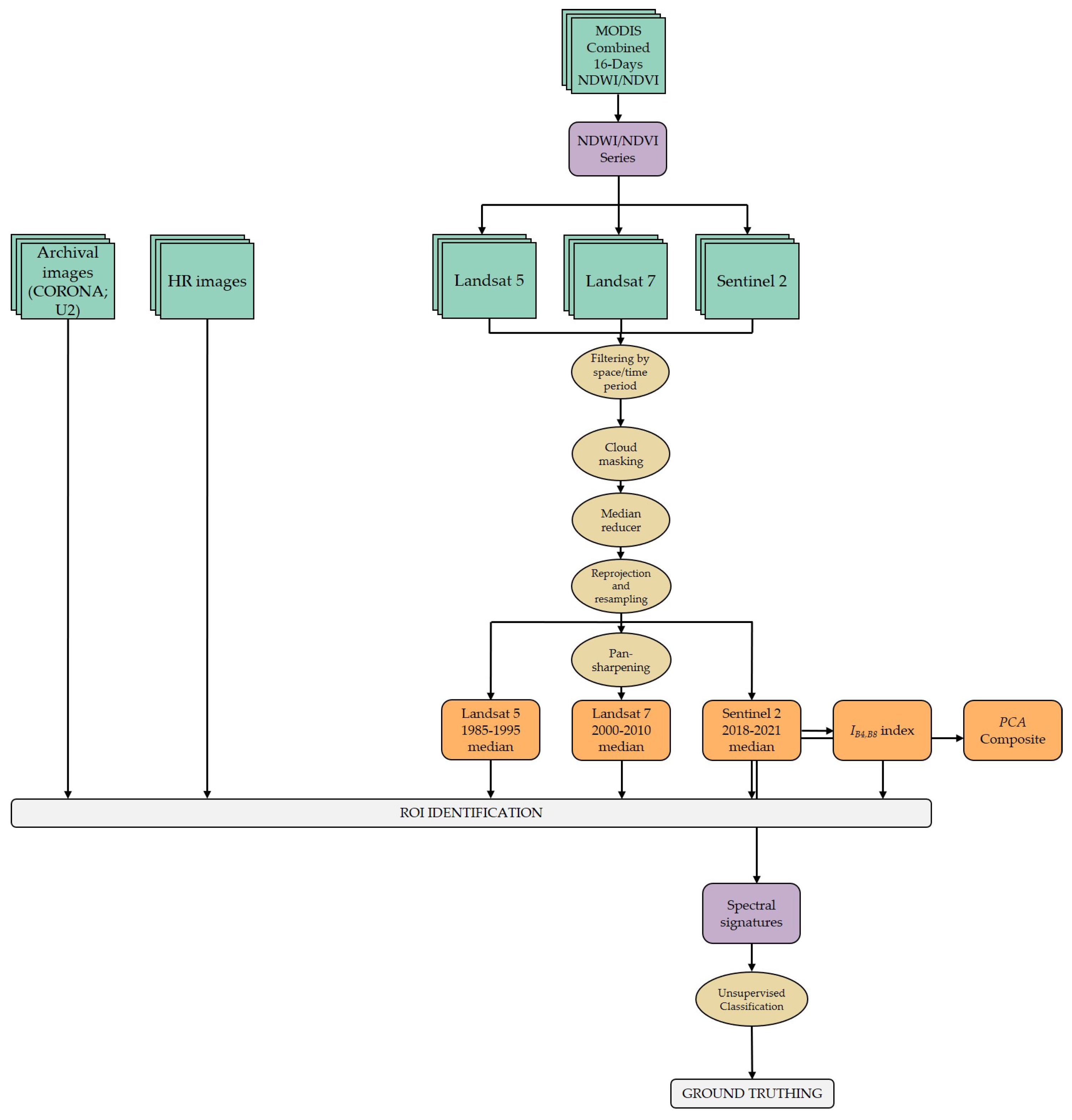
2.3. Developed Approach
2.3.1. Preliminary Assessment and Seasonal Analysis
2.3.2. Image Processing
2.3.3. Spectral Signature Extraction and Classification
2.4. Ground Truthing
3. Results
4. Discussion
4.1. General Considerations on the Multi-Temporal Approach
4.2. Further Considerations on Spectral Signature Analysis
5. Conclusions
Author Contributions
Funding
Data Availability Statement
Acknowledgments
Conflicts of Interest
Abbreviations
| AEP | Asingeran Excavation Project |
| EPAS | Erbil Plain Archaeological Survey |
| GEE | Google Earth Engine |
| GNSS | Global Navigation Satellite System |
| HR | High Resolution |
| L5 | Landsat 5 |
| L7 | Landsat 7 |
| LoNAP | Land of Nineveh Archaeological Project |
| MR | Medium Resolution |
| NDVI | Normalized Difference Vegetation Index |
| NDWI | Normalized Difference Water Index |
| NIR | Near Infrared |
| PCA | Principal Component Analysis |
| ROI | Region of Interest |
| RS | Remote sensing |
| S-2 | Sentinel-2 |
| SOM | Self-Organizing Map |
| SWIR | Short-wave Infrared |
| UAV | Unmanned Aerial Vehicle |
| UGZAR | Upper Greater Zab Archaeological Reconnaissance |
| VHR | Very High Resolution |
| VNIR | Visible and Near Infrared |
References
- Malinverni, E.S.; Pierdicca, R.; Bozzi, C.; Colosi, F.; Orazi, R. Analysis and Processing of Nadir and Stereo VHR Pleiadés Images for 3D Mapping and Planning the Land of Nineveh, Iraqi Kurdistan. Geosciences 2017, 7, 80. [Google Scholar] [CrossRef]
- Chiappini, S.; Di Stefano, F.; Malinverni, E.S.; Pierdicca, R. Algorithms for Enhancing Satellite Imagery to Discover Archaeological Finds Covered by Shadow. In Lecture Notes in Computer Science; Springer International Publishing: Cham, Switzerland, 2020; pp. 664–673. [Google Scholar] [CrossRef]
- Altaweel, M.; Squitieri, A. Finding a Relatively Flat Archaeological Site with Minimal Ceramics: A Case Study from Iraqi Kurdistan. J. Field Archaeol. 2019, 44, 523–537. [Google Scholar] [CrossRef]
- Kalayci, T.; Lasaponara, R.; Wainwright, J.; Masini, N. Multispectral Contrast of Archaeological Features: A Quantitative Evaluation. Remote Sens. 2019, 11, 913. [Google Scholar] [CrossRef]
- Soroush, M.; Mehrtash, A.; Khazraee, E.; Ur, J.A. Deep Learning in Archaeological Remote Sensing: Automated Qanat Detection in the Kurdistan Region of Iraq. Remote Sens. 2020, 12, 500. [Google Scholar] [CrossRef]
- Starková, L. Toward a High-Definition Remote Sensing Approach to the Study of Deserted Medieval Cities in the Near East. Geosciences 2020, 10, 369. [Google Scholar] [CrossRef]
- Starková, L. A Post-Anfal Village in Iraqi Kurdistan: The Remote Sensing Retrogressive Analysis. Appl. Sci. 2021, 11, 4208. [Google Scholar] [CrossRef]
- Pirowski, T.; Marciak, M.; Sobiech, M. Potentialities and Limitations of Research on VHRS Data: Alexander the Great’s Military Camp at Gaugamela on the Navkur Plain in Kurdish Iraq as a Test Case. Remote Sens. 2021, 13, 904. [Google Scholar] [CrossRef]
- Pirowski, T.; Szypuła, B.; Marciak, M. Interpretation of Multispectral Satellite Data as a Tool for Detecting Archaeological Artifacts (Navkur Plain and Karamleis Plain, Iraq). Archaeol. Anthropol. Sci. 2022, 14, 166. [Google Scholar] [CrossRef]
- Laugier, E.J.; Casana, J. Integrating Satellite, UAV, and Ground-Based Remote Sensing in Archaeology: An Exploration of Pre-Modern Land Use in Northeastern Iraq. Remote Sens. 2021, 13, 5119. [Google Scholar] [CrossRef]
- Laugier, E.J.; Abdullatif, N.; Glatz, C. Embedding the Remote Sensing Monitoring of Aarchaeological Site Damage at the Local Level: Results from the “Archaeological Practice and Heritage Protection in the Kurdistan Region of Iraq” Project. PLoS ONE 2022, 17, e0269796. [Google Scholar] [CrossRef]
- Titolo, A. Use of Time-Series NDWI to Monitor Emerging Archaeological Sites: Case Studies from Iraqi Artificial Reservoirs. Remote Sens. 2021, 13, 786. [Google Scholar] [CrossRef]
- Sconzo, P.; Simi, F.; Titolo, A. Drowned Landscapes: The Rediscovered Archaeological Heritage of the Mosul Dam Reservoir. Bull. Am. Soc. Overseas Res. 2023, 389, 165–189. [Google Scholar] [CrossRef]
- Khalaf, N.; Insoll, T. Monitoring Islamic Archaeological Landscapes in Ethiopia Using Open Source Satellite Imagery. J. Field Archaeol. 2019, 44, 401–419. [Google Scholar] [CrossRef]
- Agapiou, A. Multi-Temporal Change Detection Analysis of Vertical Sprawl over Limassol City Centre and Amathus Archaeological Site in Cyprus during 2015–2020 Using the Sentinel-1 Sensor and the Google Earth Engine Platform. Sensors 2021, 21, 1884. [Google Scholar] [CrossRef]
- Danese, M.; Gioia, D.; Biscione, M. Integrated Methods for Cultural Heritage Risk Assessment: Google Earth Engine, Spatial Analysis, Machine Learning. In Computational Science and Its Applications—ICCSA 2021; Lecture Notes in Computer Science; Gervasi, O., Murgante, B., Misra, S., Garau, C., Blečić, I., Taniar, D., Apduhan, B.O., Rocha, A.M.A.C., Tarantino, E., Torre, C.M., Eds.; Springer International Publishing: Cham, Switzerland, 2021; Volume 12951, pp. 605–619. [Google Scholar] [CrossRef]
- Agapiou, A. Detecting Looting Activity through Earth Observation Multi-Temporal Analysis over the Archaeological Site of Apamea (Syria) during 2011–2012. J. Comput. Appl. Archaeol. 2020, 3, 219–237. [Google Scholar] [CrossRef]
- Herndon, K.E.; Griffin, R.; Schroder, W.; Murtha, T.; Golden, C.; Contreras, D.A.; Cherrington, E.; Wang, L.; Bazarsky, A.; Kollias, G.V.; et al. Google Earth Engine for Archaeologists: An Updated Look at the Progress and Promise of Remotely Sensed Big Data. J. Archaeol. Sci. Rep. 2023, 50, 104094. [Google Scholar] [CrossRef]
- Ur, J. The Archaeological Renaissance in the Kurdistan Region of Iraq. East. Archaeol. 2017, 80, 176–187. [Google Scholar] [CrossRef][Green Version]
- Morandi Bonacossi, D.; Iamoni, M. Landscape and Settlement in the Eastern Upepr Iraqi Tigris and Navkur Plains: The Land of Nineveh Archaeological Project, Seasons 2012–2013. Iraq 2015, 77, 9–39. [Google Scholar] [CrossRef]
- Gavagnin, K.; Iamoni, M.; Palermo, R. The Land of Nineveh Archaeological Project: The Ceramic Repertoire from the Early Pottery Neolithic to the Sasanian Period. Bull. Am. Sch. Orient. Res. 2016, 375, 119–169. [Google Scholar] [CrossRef]
- Gavagnin, K. The Land of Nineveh Archaeological Project: A Preliminary Overview on the Pottery and Settlement Patterns in the 3rd Millennium BC in the Northern Region of Iraqi Kurdistan. In Archaeological Research in the Kurdistan and Adjacent Regions; Kopanias, K., MacGinnis, J., Eds.; BAR International Series; Archaeopress: Oxford, UK, 2016; pp. 75–86. [Google Scholar]
- Iamoni, M. Across Millennia of Occupation. The Land of Nineveh Archaeological Project in Iraqi Kurdistan. The Prehistory and Protohistory of the Upper Tigris Rediscovered. In Proceedings of the Archaeology of the Kurdistan Region of Iraq and Adjacent Regions. Conference on the Archaeology of Kurdistan, Athens, Greece, 1–3 November 2013; MacGinnis, J., Kopanias, K., Eds.; Archaeopress: Oxford, UK, 2016; pp. 125–134. [Google Scholar]
- Palermo, R. Filling the Gap: The Upper Tigris Region from the Fall of Nineveh to the Sasanians. Historical and Archaeological Reconstruction through the Data from The Land of Nineveh Archaeological Project. In Archaeological Research in the Kurdistan and Adjacent Regions; Kopanias, K., MacGinnis, J., Eds.; BAR International Series; Archaeopress: Oxford, UK, 2016; pp. 266–276. [Google Scholar]
- Coppini, C. The Land of Nineveh Archaeological Project: Preliminary Results from the Analysis of the Second Millennium BC Pottery. In Proceedings of the 10th International Congress on the Archaeology of the Ancient Near East, Volume 2: Prehistoric and Historical Landscapes & Settlement Patterns; Salisbury, R., Höflmayer, F., Bürge, T., Eds.; Harrassowitz: Wiesbaden, Germany, 2018; pp. 65–82. [Google Scholar]
- Morandi Bonacossi, D. The Land of Ninive Archaeological Project. Assyrian Settlement in the Niniveh Hinterland: A View from the Centre. In The Provincial Archaeology of the Assyrian Empire; MacGinnis, J., Wicke, D., Greenfield, T., Eds.; McDonald Institute for Archaeological Research: Cambridge, UK, 2016; pp. 141–150. [Google Scholar]
- Simi, F. The Tell Gomel Archaeological Survey. Preliminary Results of the 2015–2016 Campaigns. In Proceedings of the 5th “Broadening Horizons” Conference, Udine, Italy, 5–8 June 2017; Coppini, C., Simi, F., Eds.; EUT, Edizioni Università di Trieste: Trieste, Italy, 2020; pp. 279–292. [Google Scholar]
- Ur, J.; Babakr, N.; Palermo, R.; Creamer, P.; Soroush, M.; Ramand, S.; Nováček, K. The Erbil Plain Archaeological Survey: Preliminary Results, 2012–2020. Iraq 2021, 83, 205–243. [Google Scholar] [CrossRef]
- Koliński, R. An Archaeological Reconnaissance in the Greater Zab Area of the Iraqi Kurdistan (UGZAR) 2012–2015. In Proceedings of the 10th International Congress on the Archaeology of the Ancient Near East, Vienna, Austria, 25–29 April 2016; Horejs, B., Schwall, C., Müller, V., Luciani, M., Ritter, M., Giudetti, M., Salisbury, R.B., Höflmayer, F., Bürge, T., Eds.; Harrassowitz: Wiesbaden, Germany, 2018; pp. 13–26. [Google Scholar]
- Koliński, R. Catalogue of Archaeological Sites. Navkūr Plain: Al-Hāzīr River Basin; Settlement History of Iraqi Kurdistan; Harrassowitz: Wiesbaden, Germany, 2019; Volume 3. [Google Scholar]
- Koliński, R. Catalogue of Archaeological Sites. Navkūr Plain: Kārbk Stream Basin; Settlement History of Iraqi Kurdistan; Harrassowitz: Wiesbaden, Germany, 2020; Volume 4. [Google Scholar]
- Pfälzner, P.; Sconzo, P.; Beutelscheiß, R.; Edmonds, A.; Glissmann, B.; Herdt, S.; Herrmann, J.T.; Heydari-Guran, S.; Kohler, J.; Mueller-Weiner, M.; et al. The Eastern Habur Archaeological Survey in Iraqi Kurdistan. A Preliminary Report on the 2014 Season. Z. Für Orient-Archäologie 2016, 9, 10–69. [Google Scholar]
- Poidebard, R. La Trace de Rome dans le Désert de Syrie: Le Limes de Trajan a la Conquête Arabe, Recherches Aériennes; Paul Geuthner: Paris, France, 1934. [Google Scholar]
- Casana, J.; Cothren, J. The CORONA Atlas Project: Orthorectification of CORONA Satellite Imagery and Regional-Scale Archaeological Exploration in the Near East. In Mapping Archaeological Landscapes from Space; SpringerBriefs in Archaeology; Springer: New York, NY, USA, 2013; Volume 5, pp. 33–43. [Google Scholar] [CrossRef]
- Wilkinson, K.N.; Beck, A.R.; Philip, G. Satellite imagery as a resource in the prospection for archaeological sites in central Syria. Geoarchaeology 2006, 21, 735–750. [Google Scholar] [CrossRef]
- Beck, A.; Philip, G.; Abdulkarim, M.; Donoghue, D. Evaluation of Corona and Ikonos high resolution satellite imagery for archaeological prospection in western Syria. Antiquity 2007, 81, 161–175. [Google Scholar] [CrossRef]
- Hritz, C. Tracing Settlement Patterns and Channel Systems in Southern Mesopotamia Using Remote Sensing. J. Field Archaeol. 2010, 35, 184–203. [Google Scholar] [CrossRef]
- Ur, J.A. CORONA Satellite Imagery and Ancient Near Eastern Landscapes. In Mapping Archaeological Landscapes from Space; SpringerBriefs in Archaeology; Springer: New York, NY, USA, 2013; Volume 5, pp. 21–31. [Google Scholar] [CrossRef]
- Hammer, E.; Ur, J. Near Eastern Landscapes and Declassified U2 Aerial Imagery. Adv. Archaeol. Pract. 2019, 7, 107–126. [Google Scholar] [CrossRef]
- Marciak, M.; Sobczyński, D.; Abadi, O.; Szypuła, B.; Schwimmer, L.; Čilová, M. In Search of Ancient Pre-Roman Imperial Roads: A Case Study of the Application of Remote Sensing in Road Archaeology in the Southern Levant. Remote Sens. 2023, 15, 4545. [Google Scholar] [CrossRef]
- Casana, J.; Ferwerda, C. Archaeological prospection using WorldView-3 short-wave infrared (SWIR) satellite imagery: Case studies from the Fertile Crescent. Archaeol. Prospect. 2023, 30, 327–340. [Google Scholar] [CrossRef]
- Campana, S.; Sordini, M.; Berlioz, S.; Vidale, M.; Al-Lyla, R.; Abbo al Araj, A.; Bianchi, A. Remote Sensing and Ground Survey of Archaeological Damage and Destruction at Nineveh during the ISIS Occupation. Antiquity 2022, 96, 436–454. [Google Scholar] [CrossRef]
- Valente, R.; Maset, E.; Iamoni, M. Archaeological Site Identification from Open Access Multispectral Imagery: Cloud Computing Applications in Northern Kurdistan (Iraq). Archaeol. Prospect. 2022, 29, 579–595. [Google Scholar] [CrossRef]
- Valente, R.; Iamoni, M.; Maset, E. Multispectral and High-resolution Images as Sources for Archaeological Surveys. New Data from Iraqi Kurdistan. Archeol. Calc. 2023, 34, 207–223. [Google Scholar] [CrossRef]
- Iamoni, M.; Valente, R.; Scattini, M.; Hasan, B.J. Asingeran: A Case of Micro-Complexity in the Navkur Plain? Data from the Second Archaeological Season of the Joint Italian-Kurdish Research Campaign. Z. Für Orient-Archäologie 2022, 15, 20–66. [Google Scholar]
- Iamoni, M.; Baldi, J.S. Asia, Southwest: Neolithic Onset of Modern Societies. In Encyclopedia of Archaeology, 2nd ed.; Elsevier: Amsterdam, The Netherlands, 2024; pp. 495–508. [Google Scholar] [CrossRef]
- Iamoni, M.; Qasim, H.A. Asingeran, a Neolithic and Chalcolithic “Iceberg” in Northern Mesopotamia. Origini 2019, 43, 9–34. [Google Scholar]
- USGS Landsat 5. Available online: https://www.usgs.gov/landsat-missions/landsat-5 (accessed on 25 September 2024).
- USGS Landsat 7. Available online: https://www.usgs.gov/landsat-missions/landsat-7 (accessed on 25 September 2024).
- Sentinel 2. Available online: https://sentinel.esa.int/web/sentinel/missions/sentinel-2 (accessed on 25 September 2024).
- EO Browser. Available online: https://apps.sentinel-hub.com/eo-browser/ (accessed on 25 September 2024).
- Forti, L.; Perego, A.; Brandolini, F.; Mariani, G.S.; Zebari, M.; Nicoll, K.; Regattieri, E.; Conati Barbaro, C.; Morandi Bonacossi, D.; Qasim, H.A.; et al. Geomorphology of the Northwestern Kurdistan Region of Iraq: Landscapes of the Zagros Mountains Drained by the Tigris and Great Zab Rivers. J. Maps 2021, 17, 225–236. [Google Scholar] [CrossRef]
- Climate-Data. Available online: https://en.climate-data.org/ (accessed on 28 October 2024).
- Schiffer, M.B.; Sullivan, A.P.; Klinger, T.C. The Design of Archaeological Surveys. World Archaeol. 1978, 10, 1–28. [Google Scholar] [CrossRef]
- Campana, S. Archaeological Site Detection and Mapping: Some thoughts on differing scales of detail and archaeological ‘non-visibility’. In Seeing the Unseen. Geophysics and Landscape Archaeology; Campana, S., Piro, S., Eds.; Routledge: London, UK, 2009; pp. 5–26. [Google Scholar]
- Eklundh, L.; Singh, A. A Comparative Analysis of Standardised and Unstandardised Principal Components Analysis in Remote Sensing. Int. J. Remote Sens. 1993, 14, 1359–1370. [Google Scholar] [CrossRef]
- Bezdek, J.C. Pattern Recognition with Fuzzy Objective Function Algorithms; Plenum Press: New York, NY, USA, 1981. [Google Scholar]
- Ward, J.H., Jr. Hierarchical Grouping to Optimize an Objective Function. J. Am. Stat. Assoc. 1963, 58, 236–244. [Google Scholar] [CrossRef]
- MacQueen, J. Some Methods for Classification and Analysis of Multivariate Observations. In Proceedings of the Fifth Berkeley Symposium on Mathematical Statistics and Probability, Oakland, CA, USA, 21 June–18 July 1965 and 27 December 1965–7 January 1966; Volume 1, pp. 281–297. [Google Scholar]
- Kohonen, T. Self-organized Formation of Topologically Correct Feature Maps. Biol. Cybern. 1982, 43, 59–69. [Google Scholar] [CrossRef]
- Senthilnath, J.; Omkar, S.; Mani, V.; Tejovanth, N.; Diwakar, P.; Shenoy, A.B. Hierarchical Clustering Algorithm for Land Cover Mapping using Satellite Images. IEEE J. Sel. Top. Appl. Earth Obs. Remote Sens. 2012, 5, 762–768. [Google Scholar] [CrossRef]
- Kalist, V.; Ganesan, P.; Sathish, B.; Jenitha, J.M.M.; Basha.shaik, K. Possiblistic-fuzzy C-means Clustering Approach for the Segmentation of Satellite Images in HSL Color Space. Procedia Comput. Sci. 2015, 57, 49–56. [Google Scholar] [CrossRef]
- Maset, E.; Carniel, R.; Crosilla, F. Unsupervised Classification of Raw Full-waveform Airborne Lidar Data by Self Organizing Maps. In Proceedings of the Image Analysis and Processing—ICIAP 2015: 18th International Conference, Genoa, Italy, 7–11 September 2015; Springer: Cham, Switzerland, 2015; pp. 62–72. [Google Scholar]
- Hamada, M.A.; Kanat, Y.; Abiche, A.E. Multi-spectral Image Segmentation Based on the K-means Clustering. Int. J. Innov. Technol. Explor. Eng 2019, 9, 1016–1019. [Google Scholar] [CrossRef]
- Santos, L.A.; Ferreira, K.R.; Camara, G.; Picoli, M.C.; Simoes, R.E. Quality Control and Class Noise Reduction of Satellite Image Time Series. ISPRS J. Photogramm. Remote Sens. 2021, 177, 75–88. [Google Scholar] [CrossRef]













| MODIS | LANDSAT | LANDSAT | COPERNICUS | |
|---|---|---|---|---|
| MCD43A4_006_NDWI | LT05/C02/T1_L2 | LE07/C01/T1_TOA | S2_SR | |
| MCD43A4_006_NDVI | ||||
| Time series | 2012–2021 | 1984–1994 | 2000–2010 | 2018–2021 |
| Spatial resolution | 463.3 m | 30 m | 15 m–30 m | 10 m–20 m–60 m |
| Radiometric range | – | 0.45–2.35 μm | 0.45–2.35 μm | ∼0.443 μm–∼2.19 μm |
| Processed images | 3652 | 157 | 176 | 31 |
| Bands used | NDWI/NDVI | B1–B5, B7 | B1–B5, B7–B8 | B1–B9, B11–B12 |
| Quality assessment band | – | QA_PIXEL | QA_PIXEL | QA60 |
| Google Earth HR Images | CORONA | U2 | |
|---|---|---|---|
| Acquisition period | 2010–2023 | mission n. 1039 | mission n. 1554 |
| 22/02–11/03/1967 | 29/01/1960 | ||
| Spatial resolution | <10 m | 2.75 m | variable * |
| Spectral bands | RGB | panchromatic | panchromatic |
| Fuzzy c-Means | Hierarchical | k-Means | SOM | Combined Pred. | |
|---|---|---|---|---|---|
| 2021 | 73% | 59% | 76% | 81% | 76% |
| 2022 | 60% | 63% | 65% | 60% | 60% |
| 2023 | 62% | 54% | 62% | 50% | 54% |
| Aggregated | 65% | 59% | 68% | 65% | 64% |
Disclaimer/Publisher’s Note: The statements, opinions and data contained in all publications are solely those of the individual author(s) and contributor(s) and not of MDPI and/or the editor(s). MDPI and/or the editor(s) disclaim responsibility for any injury to people or property resulting from any ideas, methods, instructions or products referred to in the content. |
© 2024 by the authors. Licensee MDPI, Basel, Switzerland. This article is an open access article distributed under the terms and conditions of the Creative Commons Attribution (CC BY) license (https://creativecommons.org/licenses/by/4.0/).
Share and Cite
Valente, R.; Maset, E.; Iamoni, M. Three Years of Google Earth Engine-Based Archaeological Surveys in Iraqi Kurdistan: Results from the Ground. Remote Sens. 2024, 16, 4229. https://doi.org/10.3390/rs16224229
Valente R, Maset E, Iamoni M. Three Years of Google Earth Engine-Based Archaeological Surveys in Iraqi Kurdistan: Results from the Ground. Remote Sensing. 2024; 16(22):4229. https://doi.org/10.3390/rs16224229
Chicago/Turabian StyleValente, Riccardo, Eleonora Maset, and Marco Iamoni. 2024. "Three Years of Google Earth Engine-Based Archaeological Surveys in Iraqi Kurdistan: Results from the Ground" Remote Sensing 16, no. 22: 4229. https://doi.org/10.3390/rs16224229
APA StyleValente, R., Maset, E., & Iamoni, M. (2024). Three Years of Google Earth Engine-Based Archaeological Surveys in Iraqi Kurdistan: Results from the Ground. Remote Sensing, 16(22), 4229. https://doi.org/10.3390/rs16224229

