An Innovative Tool for Monitoring Mangrove Forest Dynamics in Cuba Using Remote Sensing and WebGIS Technologies: SIGMEM
Abstract
1. Introduction
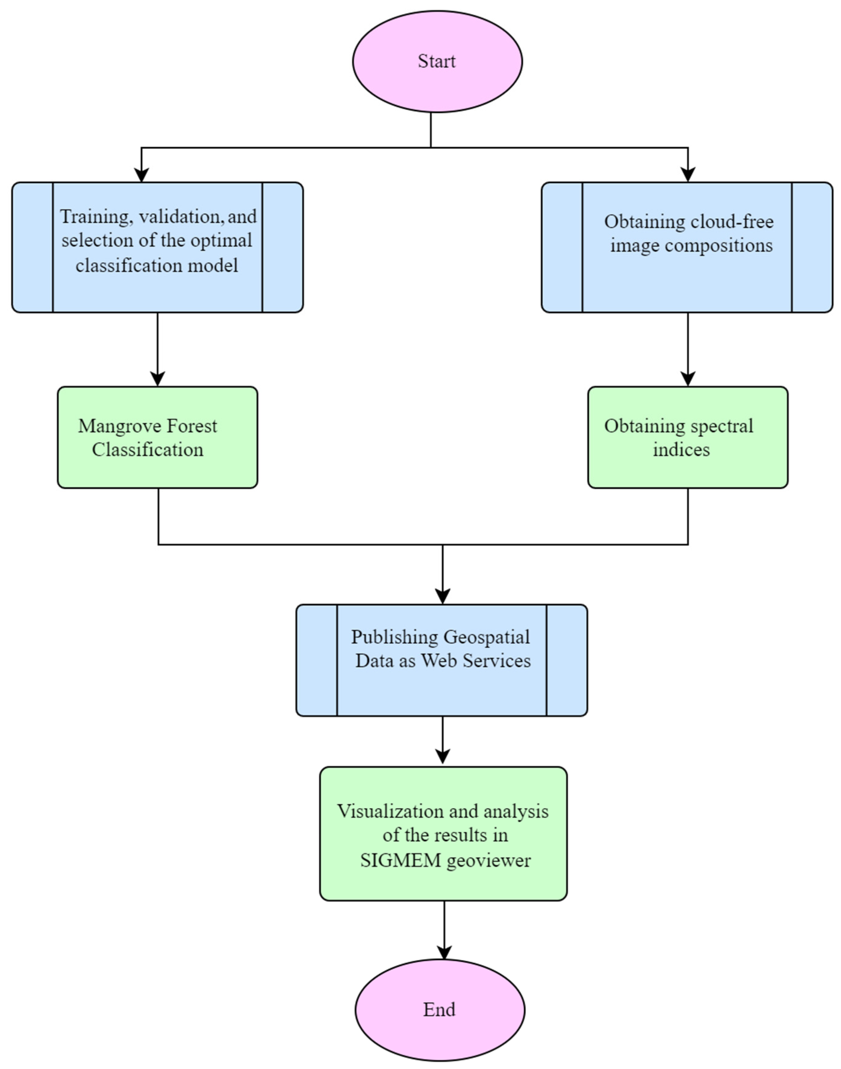
2. Materials and Methods
2.1. Study Zone
2.2. Training, Validation, and Selection of Optimal Classification Model
2.2.1. Satellite Data
2.2.2. Reference Data
2.2.3. Obtaining Spectral Index
2.2.4. Classification Process
2.3. Obtaining Cloud-Free Image Compositions and Spectral Indices
Obtaining Cloud-Free Image Compositions
2.4. Publication of Geospatial Data as a Web Service
Workflow Automation
- Obtaining a composition of cloud-free images of the study area;
- Obtaining spectral indices;
- Downloading data in GeoTIFF format to the project’s Google Drive folder using the Python PyDrive2 library;
- Introduction of the images to GeoServer using the Python library geoserver-rest.
- earthengine-api: client library used for the execution of algorithms on the GEE platform;
- PyDrive: library for managing the Google Drive storage space corresponding to the GEE project;
- geoserver-rest: client library for GeoServer management without the use of the user interface;
- Django: a framework for developing web applications and scheduling automatic execution tasks.
3. Results
3.1. Mapping Mangrove Ecosystems with Sentinel-2 Imagery
3.2. Web Geoviewer of the Great Wetland of the North of Ciego de Ávila
4. Discussion
5. Conclusions
Author Contributions
Funding
Data Availability Statement
Acknowledgments
Conflicts of Interest
References
- Intergovernmental Panel On Climate Change (IPCC). Climate Change 2022—Impacts, Adaptation and Vulnerability: Working Group II Contribution to the Sixth Assessment Report of the Intergovernmental Panel on Climate Change, 1st ed.; Cambridge University Press: Cambridge, UK, 2023; ISBN 978-1-00-932584-4. [Google Scholar]
- The Convention on Wetlands, La Convención Sobre Los Humedales. Available online: https://www.ramsar.org/es (accessed on 20 July 2024).
- Paleo, U.F.; Castiñeiras, L. (Eds.) Family Farms and the Conservation of Agrobiodiversity in Cuba: Food Security and Nature; Routledge: London, UK, 2023; ISBN 978-1-315-18388-6. [Google Scholar]
- Walcker, R.; Laplanche, C.; Herteman, M.; Lambs, L.; Fromard, F. Damages Caused by Hurricane Irma in the Human-Degraded Mangroves of Saint Martin (Caribbean). Sci. Rep. 2019, 9, 18971. [Google Scholar] [CrossRef] [PubMed]
- Matos-Pupo, F.; Peros, M.C.; González-De Zayas, R.; Valero-Jorge, A.; Pérez-López, O.E.; Álvarez-Taboada, F.; Sorí, R. Coastal Flooding Associated with Hurricane Irma in Central Cuba (Ciego de Ávila Province). Atmosphere 2023, 14, 1445. [Google Scholar] [CrossRef]
- Godoy, J.C. Distribución, Composición Florística y Análisis Estructural Del Manglar de Las Lisas. Bachelor’s Thesis, Universidad de San Carlos de Guatemala, Guatemala City, Guatemala, 1980. [Google Scholar]
- Jiménez, J.A.; Jimenez, J.A. The Structure and Function of Dry Weather Mangroves on the Pacific Coast of Central America, with Emphasis on Avicennia Bicolor Forests. Estuaries 1990, 13, 182. [Google Scholar] [CrossRef]
- Menéndez Carrera, L.; Guzmán, J.M. Ecosistema de Manglar En El Archipiélago Cubano Estudios y Experiencias Enfocados a Su Gestión. Retrieved Diciembre 2002, 12, 2018. [Google Scholar]
- Guzmán, J.M.; Roig, E.Y.; Borroto-páez, R.; González-ferrer, S.; Martínez-daranas, B. Ecosistema de Manglar en el Archipiélago Cubano Estudios y Experiencias Enfocados a su Gestión. Flora Habana Acad. 2006, 12, 177. [Google Scholar]
- Zulfa, A.W.; Norizah, K. Remotely Sensed Imagery Data Application in Mangrove Forest: A Review. Pertanika J. Sci. Technol. 2018, 26, 899–922. [Google Scholar]
- Sunkur, R.; Kantamaneni, K.; Bokhoree, C.; Rathnayake, U.; Fernando, M. Mangrove Mapping and Monitoring Using Remote Sensing Techniques towards Climate Change Resilience. Sci. Rep. 2024, 14, 6949. [Google Scholar] [CrossRef]
- Chen, K.; Dong, Z.; Gong, J. Monitoring Dynamic Mangrove Landscape Patterns in China: Effects of Natural and Anthropogenic Forcings during 1985–2020. Ecol. Inform. 2024, 81, 102582. [Google Scholar] [CrossRef]
- Marvin, D.C.; Asner, G.P.; Knapp, D.E.; Anderson, C.B.; Martin, R.E.; Sinca, F.; Tupayachi, R. Amazonian Landscapes and the Bias in Field Studies of Forest Structure and Biomass. Proc. Natl. Acad. Sci. USA 2014, 111, E5224–E5232. [Google Scholar] [CrossRef]
- Heumann, B.W. Satellite Remote Sensing of Mangrove Forests: Recent Advances and Future Opportunities. Prog. Phys. Geogr. Earth Environ. 2011, 35, 87–108. [Google Scholar] [CrossRef]
- Hauser, L.T.; Féret, J.-B.; Binh, N.A.; van Der Windt, N.; Sil, Â.F.; Timmermans, J.; Soudzilovskaia, N.A.; van Bodegom, P.M. Towards Scalable Estimation of Plant Functional Diversity from Sentinel-2: In-Situ Validation in a Heterogeneous (Semi-)Natural Landscape. Remote Sens. Environ. 2021, 262, 112505. [Google Scholar] [CrossRef]
- Roman, J. The Ecology and Conservation of Cuba’s Coastal and Marine Ecosystems. Bull. Mar. Sci. 2018, 94, 149–169. [Google Scholar] [CrossRef]
- Galford, G.L.; Fernandez, M.; Roman, J.; Monasterolo, I.; Ahamed, S.; Fiske, G.; González-Díaz, P.; Kaufman, L. Cuban Land Use and Conservation, from Rainforests to Coral Reefs. Bull. Mar. Sci. 2018, 94, 171–191. [Google Scholar] [CrossRef]
- Jayakumar, K.; Malarvannan, S. A WebGIS Based Decision Support System for Land Use and Land Cover Changes: A Case Study of Tiruvallur Block, Tamil Nadu. Int. J. Earth Sci. Eng. 2015, 8, 1892–1898. [Google Scholar]
- Kuenzer, C.; Bluemel, A.; Gebhardt, S.; Quoc, T.V.; Dech, S. Remote Sensing of Mangrove Ecosystems: A Review. Remote Sens. 2011, 3, 878–928. [Google Scholar] [CrossRef]
- Denis Ávila, D.; Curbelo, E.A.; Madrigal-Roca, L.J.; Pérez-Lanyau, R.D. Variación Espacio-Temporal de La Respuesta Espectral En Manglares de La Habana, Cuba, Evaluada Con Sensores Remotos. Rev. Biol. Trop. 2020, 68, 321–335. [Google Scholar] [CrossRef][Green Version]
- Sartor, S.M.; Rosa, M.R.; Pires, J.T.; Oller Nascimento, C.A. Web Atlas Como Herramienta Para La Gestión Integrada Costera: De Los Datos al Conocimiento Práctico. Rev. Costas 2021, 6, 427–454. [Google Scholar] [CrossRef]
- Gajbe, A.; Shankar, A.; Rodriguez, S. Virtual Coast Guard: An Open and Crowdsourced GIS Portal for Stewardship of I Ndia’s Coast. Trans. GIS 2014, 18, 544–554. [Google Scholar] [CrossRef]
- Balilo Jr, B.B.; Vibar, J.C.; Balmadrid, D.; Dioneda Sr, R.R.; Maraña, H.L.; Sy, D.J. Implementation of FishCORAL-PRSA Web-Based Information System for Asid Gulf Project. Bicol Univ. R J. 2018, 22, 44–57. [Google Scholar] [CrossRef]
- Salzmann, U.; Krause, G.; Koch, B.P.; Rojo, I.P. The Mangrove Information System MAIS: Managing and Integrating Interdisciplinary Research Data. In Mangrove Dynamics and Management in North Brazil; Saint-Paul, U., Schneider, H., Eds.; Ecological Studies; Springer: Berlin/Heidelberg, Germany, 2010; Volume 211, pp. 355–364. ISBN 978-3-642-13456-2. [Google Scholar]
- Jayakumar, K. Managing Mangrove Forests Using Open Source-Based WebGIS. In Coastal Management; Elsevier: Amsterdam, The Netherlands, 2019; pp. 301–321. ISBN 978-0-12-810473-6. [Google Scholar]
- Caiza-Morales, L.; Gómez, C.; Torres, R.; Nicolau, A.P.; Olano, J.M. MANGLEE: A Tool for Mapping and Monitoring MANgrove Ecosystem on Google Earth Engine—A Case Study in Ecuador. J. Geovisualization Spat. Anal. 2024, 8, 17. [Google Scholar] [CrossRef]
- Vidal Olivera, V.M.; González-Abreu Fernández, R. Relación del régimen hídrico actual con algunos impactos ambientales en el gran humedal del norte de Ciego de Ávila. 2010. Available online: https://aquadocs.org/handle/1834/3566 (accessed on 20 August 2024).
- Vidal Olivera, V.M.; González-Abreu Fernández, R. Aguas Superficiales y Subterráneas En El Gran Humedal Del Norte de Ciego de Ávila. Ing. Hidráulica Ambient. 2013, 34, 57–69. [Google Scholar]
- Gómez-Martín, M.B.; Matos-Pupo, F.; Bada-Díaz, R.; Escalante-Pérez, D. Assessing Present and Future Climate Conditions for Beach Tourism in Jardines Del Rey (Cuba). Atmosphere 2020, 11, 1295. [Google Scholar] [CrossRef]
- Wege, D.C.; Anadon-Irizarri, V. Important Bird Areas in the Caribbean: Key Sites for Conservation; BirdLife International Cambridge: Cambridge, UK, 2008. [Google Scholar]
- Menéndez-Pérez, H.; Díaz-Martínez, R.; González-de Zayas, R.; González-Fernández, J.A. Caracterización Hidroquímica Del Gran Humedal Del Norte, Ciego de Ávila, Cuba/Hydrochemical Characterization of the Northern Great Wetland, Ciego de Ávila, Cuba. Min. Geol. 2011, 27, 15–41. [Google Scholar]
- Ferrer-Sánchez, Y.; Plasencia Vazquez, A.H.; Abasolo-Pacheco, F.; Denis Ávila, D.; Ruiz Companioni, I. Pertinencia Del Uso de Las Características Espectrales Del Hábitat Como Predictor de La Estructura En Comunidades de Aves de Un Humedal de Cuba. Huitzil 2017, 18, 141–156. [Google Scholar] [CrossRef][Green Version]
- Faife-Cabrera, M.; Pérez-Obregón, A.; González-Leiva, L. Diversidad Florística de Cayo Paredón Grande, Ciego de Ávila, Cuba. Acta Botánica Cuba. 2020, 219, 67–68. [Google Scholar]
- Vidal Olivera, V.M.; Abreu Fernández, R.G.; Jiménez Peña, Y.; Valdés González, L.A.; Castro Carrillo, M. Funciones y Usos de Los Recursos Hídricos En El Gran Humedal Del Norte de Ciego de Ávila. Ing. Hidráulica Ambient. 2015, 36, 84–93. [Google Scholar]
- Aguilar, D.G.; Soto, J.P.; Manrique, O.B.; Pérez, H.E.; Silva, M.L. Caracterización Ingenieríl de Obras Hidráulicas En La Provincia Ciego de Ávila. Univ. Cienc. 2024, 13, 109–121. [Google Scholar]
- Gascon, F.; Bouzinac, C.; Thépaut, O.; Jung, M.; Francesconi, B.; Louis, J.; Lonjou, V.; Lafrance, B.; Massera, S.; Gaudel-Vacaresse, A. Copernicus Sentinel-2A Calibration and Products Validation Status. Remote Sens. 2017, 9, 584. [Google Scholar] [CrossRef]
- Boto, K.G.; Wellington, J.T. Phosphorus and Nitrogen Nutritional Status of a Northern Australian Mangrove Forest. Mar. Ecol. Prog. Ser. Oldendorf 1983, 11, 63–69. [Google Scholar] [CrossRef]
- Lovelock, C.E.; Feller, I.C.; McKee, K.L.; Thompson, R.C. Variation in Mangrove Forest Structure and Sediment Characteristics in Bocas Del Toro, Panama. Caribb. J. Sci. 2005, 41, 456–464. [Google Scholar]
- Pool, D.J.; Snedaker, S.C.; Lugo, A.E. Structure of Mangrove Forests in Florida, Puerto Rico, Mexico, and Costa Rica. Biotropica 1977, 9, 195–212. [Google Scholar] [CrossRef]
- Gorelick, N.; Hancher, M.; Dixon, M.; Ilyushchenko, S.; Thau, D.; Moore, R. Google Earth Engine: Planetary-Scale Geospatial Analysis for Everyone. Remote Sens. Environ. 2017, 202, 18–27. [Google Scholar] [CrossRef]
- Liu, L.; Xiao, X.; Qin, Y.; Wang, J.; Xu, X.; Hu, Y.; Qiao, Z. Mapping Cropping Intensity in China Using Time Series Landsat and Sentinel-2 Images and Google Earth Engine. Remote Sens. Environ. 2020, 239, 111624. [Google Scholar] [CrossRef]
- Gilabert, M.A.; Gonzalez-Piqueras, J.; García-Haro, J. Acerca de Los Índices de Vegetación. Rev. Teledetec. Rev. Asoc. Esp. Teledetec. 1997, 8, 1–10. [Google Scholar]
- Rouse Jr, J.W.; Haas, R.H.; Deering, D. Monitoring the Vernal Advancement and Retrogradation (Green Wave Effect) of Natural Vegetation; Texas A&M University: College Station, TX, USA, 1974. [Google Scholar]
- Huete, A.; Didan, K.; Miura, T.; Rodriguez, E.P.; Gao, X.; Ferreira, L.G. Overview of the Radiometric and Biophysical Performance of the MODIS Vegetation Indices. Remote Sens. Environ. 2002, 83, 195–213. [Google Scholar] [CrossRef]
- Gitelson, A.A.; Viña, A.; Verma, S.B.; Rundquist, D.C.; Arkebauer, T.J.; Keydan, G.; Leavitt, B.; Ciganda, V.; Burba, G.G.; Suyker, A.E. Relationship between Gross Primary Production and Chlorophyll Content in Crops: Implications for the Synoptic Monitoring of Vegetation Productivity. J. Geophys. Res. Atmospheres 2006, 111, 2005JD006017. [Google Scholar] [CrossRef]
- Klemas, V.; Smart, R. The Influence of Soil Salinity, Growth Form, and Leaf Moisture on-the Spectral Radiance Of. Photogramm. Eng. Remote Sens. 1983, 49, 77–83. [Google Scholar]
- Pipia, L.; Amin, E.; Belda, S.; Salinero-Delgado, M.; Verrelst, J. Green LAI Mapping and Cloud Gap-Filling Using Gaussian Process Regression in Google Earth Engine. Remote Sens. 2021, 13, 403. [Google Scholar] [CrossRef]
- R: The R Project for Statistical Computing. Available online: https://www.r-project.org/ (accessed on 30 July 2023).
- Royimani, L.; Mutanga, O.; Odindi, J.; Dube, T.; Matongera, T.N. Advancements in Satellite Remote Sensing for Mapping and Monitoring of Alien Invasive Plant Species (AIPs). Phys. Chem. Earth Parts ABC 2019, 112, 237–245. [Google Scholar] [CrossRef]
- Valero-Jorge, A.; González-De Zayas, R.; Matos-Pupo, F.; Becerra-González, A.L.; Álvarez-Taboada, F. Mapping and Monitoring of the Invasive Species Dichrostachys Cinerea (Marabú) in Central Cuba Using Landsat Imagery and Machine Learning (1994–2022). Remote Sens. 2024, 16, 798. [Google Scholar] [CrossRef]
- Dai, W.; Xue, G.-R.; Yang, Q.; Yu, Y. Transferring Naive Bayes Classifiers for Text Classification. In Proceedings of the AAAI, Vancouver, BC, Canada, 22–26 July 2007; Volume 7, pp. 540–545. [Google Scholar]
- Chen, X.; Jeong, J.C. Enhanced Recursive Feature Elimination. In Proceedings of the Sixth International Conference on Machine learning and Applications (ICMLA 2007), Cincinnati, OH, USA, 13–15 December 2007; IEEE: Piscataway, NJ, USA, 2007; pp. 429–435. [Google Scholar]
- Tucker, C.J. Red and Photographic Infrared Linear Combinations for Monitoring Vegetation. Remote Sens. Environ. 1979, 8, 127–150. [Google Scholar] [CrossRef]
- Roujean, J.-L.; Breon, F.-M. Estimating PAR Absorbed by Vegetation from Bidirectional Reflectance Measurements. Remote Sens. Environ. 1995, 51, 375–384. [Google Scholar] [CrossRef]
- Chen, J.M. Evaluation of Vegetation Indices and a Modified Simple Ratio for Boreal Applications. Can. J. Remote Sens. 1996, 22, 229–242. [Google Scholar] [CrossRef]
- Gao, B.-C. NDWI—A Normalized Difference Water Index for Remote Sensing of Vegetation Liquid Water from Space. Remote Sens. Environ. 1996, 58, 257–266. [Google Scholar] [CrossRef]
- Gómez-Sánchez, E.; De Las Heras, J.; Lucas-Borja, M.; Moya, D. Ajuste de Metodologías Para Evaluar Severidad de Quemado En Zonas Semiáridas (SE Peninsular): Incendio Donceles 2012. Rev. Teledetec. 2017, 49, 103–113. [Google Scholar] [CrossRef]
- Pérez, S.A.; Vega, J.; Rodríguez, F.; Fernández, C.; Vega-Nieva, D.; Ruiz-González, A. Validación de Los Índices de Teledetección dNBR y RdNBR Para Determinar La Severidad Del Fuego En El Incendio Forestal de Oia-O Rosal (Pontevedra) En 2013. Rev. Teledetec. 2017, 49, 49–61. [Google Scholar]
- Cohen, J. A Coefficient of Agreement for Nominal Scales. Educ. Psychol. Meas. 1960, 20, 37–46. [Google Scholar] [CrossRef]
- Chicco, D.; Jurman, G. The Advantages of the Matthews Correlation Coefficient (MCC) over F1 Score and Accuracy in Binary Classification Evaluation. BMC Genom. 2020, 21, 6. [Google Scholar] [CrossRef]
- Yacouby, R.; Axman, D. Probabilistic Extension of Precision, Recall, and F1 Score for More Thorough Evaluation of Classification Models; Association for Computational Linguistics: Stroudsburg, PA, USA, 2020; pp. 79–91. [Google Scholar]
- Chuvieco Salinero, E. Teledetección Ambiental: La Observación de La Tierra Desde El Espacio; ARIEL: Mount Vernon, OH, USA, 2010; 608p, ISBN 978-84-344-3498-1. [Google Scholar]
- Demšar, J. Statistical Comparisons of Classifiers over Multiple Data Sets. J. Mach. Learn. Res. 2006, 7, 1–30. [Google Scholar]
- Foody, G.M. Classification Accuracy Comparison: Hypothesis Tests and the Use of Confidence Intervals in Evaluations of Difference, Equivalence and Non-Inferiority. Remote Sens. Environ. 2009, 113, 1658–1663. [Google Scholar] [CrossRef]
- Tonbul, H.; Colkesen, I.; Kavzoglu, T. Classification of Poplar Trees with Object-Based Ensemble Learning Algorithms Using Sentinel-2A Imagery. J. Geod. Sci. 2020, 10, 14–22. [Google Scholar] [CrossRef]
- Paz Pellat, F.; Romero Sánchez, M.E.; Palacios Vélez, E. Alcances y Limitaciones de Los Índices Espectrales de La Vegetación: Marco Teórico. Terra Latinoam 2014, 32, 177–194. [Google Scholar]
- Li, Z.; Shen, H.; Weng, Q.; Zhang, Y.; Dou, P.; Zhang, L. Cloud and Cloud Shadow Detection for Optical Satellite Imagery: Features, Algorithms, Validation, and Prospects. ISPRS J. Photogramm. Remote Sens. 2022, 188, 89–108. [Google Scholar] [CrossRef]
- Sentinel-2: Cloud Probability|Earth Engine Data Catalog. Available online: https://developers.google.com/earth-engine/datasets/catalog/COPERNICUS_S2_CLOUD_PROBABILITY (accessed on 30 June 2024).
- Skakun, S.; Wevers, J.; Brockmann, C.; Doxani, G.; Aleksandrov, M.; Batič, M.; Frantz, D.; Gascon, F.; Gómez-Chova, L.; Hagolle, O.; et al. Cloud Mask Intercomparison eXercise (CMIX): An Evaluation of Cloud Masking Algorithms for Landsat 8 and Sentinel-2. Remote Sens. Environ. 2022, 274, 112990. [Google Scholar] [CrossRef]
- Harmonized Sentinel-2 MSI: MultiSpectral Instrument, Level-2A|Earth Engine Data Catalog. Available online: https://developers.google.com/earth-engine/datasets/catalog/COPERNICUS_S2_SR_HARMONIZED (accessed on 30 June 2024).
- S2 Processing. Available online: https://sentiwiki.copernicus.eu/web/s2-processing (accessed on 30 June 2024).
- Calvo Rubio, R. Herramienta Para Análisis de Vulnerabilidades En Aplicaciones Web. 2020. Available online: http://hdl.handle.net/10651/61121 (accessed on 30 June 2024).
- Vacacela, E.; Tenecota, J.; Torres, J.; Pacheco, J.K.C. Automatización de Procesos de Investigación, Vinculación, Prácticas/Pasantías Preprofesionales Para Universidades Ecuatorianas. Alternativas 2018, 19, 35–44. [Google Scholar] [CrossRef]
- Chandra, G.; Ochieng, E.; Tieszen, L.L.; Zhu, Z.; Singh, A.; Loveland, T.; Masek, J.; Duke, N. Status and Distribution of Mangrove Forests of the World Using Earth Observation Satellite Data. Glob. Ecol. Biogeogr. 2010, 20, 154–159. [Google Scholar] [CrossRef]
- Nagendra, H.; Nagendran, S.; Paul, S.; Pareeth, S. Graying, Greening and Fragmentation in the Rapidly Expanding Indian City of Bangalore. Landsc. Urban Plan. 2012, 105, 400–406. [Google Scholar] [CrossRef]
- Hamilton, S.E.; Casey, D. Creation of a High Spatio-temporal Resolution Global Database of Continuous Mangrove Forest Cover for the 21st Century (CGMFC-21). Glob. Ecol. Biogeogr. 2016, 25, 729–738. [Google Scholar] [CrossRef]
- Rafdinal, R.; Linda, R.; Raynaldo, A.; Subrata, E. Spatio-Temporal Mapping of Mangrove Forest from 1989–2021 Using Landsat Imagery in Sambas Regency, West Kalimantan Province. In Proceedings of the AIP Conference Proceedings; AIP Publishing: Melville, NY, USA, 2024; Volume 3132. [Google Scholar]
- Boston, T.; Van Dijk, A.; Thackway, R. U-Net Convolutional Neural Network for Mapping Natural Vegetation and Forest Types from Landsat Imagery in Southeastern Australia. J. Imaging 2024, 10, 143. [Google Scholar] [CrossRef] [PubMed]
- Luo, Q.; Li, Z.; Huang, Z.; Abulaiti, Y.; Yang, Q.; Yu, S. Retrieval of Mangrove Leaf Area Index and Its Response to Typhoon Based on WorldView-3 Image. Remote Sens. Appl. Soc. Environ. 2023, 30, 100931. [Google Scholar] [CrossRef]
- Long, K.; Chen, Z.; Zhang, H.; Zhang, M. Spatiotemporal Disturbances and Attribution Analysis of Mangrove in Southern China from 1986 to 2020 Based on Time-Series Landsat Imagery. Sci. Total Environ. 2024, 912, 169157. [Google Scholar] [CrossRef] [PubMed]
- Yu, J.; Nie, S.; Liu, W.; Zhu, X.; Sun, Z.; Li, J.; Wang, C.; Xi, X.; Fan, H. Mapping Global Mangrove Canopy Height by Integrating Ice, Cloud, and Land Elevation Satellite-2 Photon-Counting LiDAR Data with Multi-Source Images. Sci. Total Environ. 2024, 939, 173487. [Google Scholar] [CrossRef] [PubMed]
- Pinkeaw, S.; Boonrat, P.; Koedsin, W.; Huete, A. Semi-Automated Mangrove Mapping at National-Scale Using Sentinel-2, Sentinel-1, and SRTM Data with Google Earth Engine: A Case Study in Thailand. Egypt. J. Remote Sens. Space Sci. 2024, 27, 555–564. [Google Scholar] [CrossRef]
- Hong, Y.; Que, X.; Wang, Z.; Ma, X.; Wang, H.; Salati, S.; Liu, J. Mangrove Extraction from Super-Resolution Images Generated by Deep Learning Models. Ecol. Indic. 2024, 159, 111714. [Google Scholar] [CrossRef]
- Upadhyay, A.; Singh, S.; Singh, N.; Pal, A.K. Comparative Study of SVM and Naïve Bayes for Mangrove Detection Using Satellite Image. In Advances in Information Communication Technology and Computing; Goar, V., Kuri, M., Kumar, R., Senjyu, T., Eds.; Lecture Notes in Networks and Systems; Springer: Singapore, 2021; Volume 135, pp. 227–235. ISBN 9789811554209. [Google Scholar]
- Memon, N.; Patel, S.B.; Patel, D.P. A Novel Approach of Polsar Image Classification Using Naïve Bayes Classifier. In Mathematical Modeling, Computational Intelligence Techniques and Renewable Energy; Sahni, M., Merigó, J.M., Jha, B.K., Verma, R., Eds.; Advances in Intelligent Systems and Computing; Springer: Singapore, 2021; Volume 1287, pp. 93–104. ISBN 9789811599521. [Google Scholar]
- Liu, X.; Fatoyinbo, T.E.; Thomas, N.M.; Guan, W.W.; Zhan, Y.; Mondal, P.; Lagomasino, D.; Simard, M.; Trettin, C.C.; Deo, R. Large-Scale High-Resolution Coastal Mangrove Forests Mapping across West Africa with Machine Learning Ensemble and Satellite Big Data. Front. Earth Sci. 2021, 8, 560933. [Google Scholar] [CrossRef]
- Utomo, D.P.; Handayani, T.; Susiloningtyas, D.; Mansessa, M.D.M. The Spatial Dynamics of Mangrove Forest in the Alas Purwo Banyuwangi National Park Marine Tourism Area Using Remote Sensing Images. In Proceedings of the IOP Conference Series: Earth and Environmental Science; IOP Publishing: Bristol, UK, 2021; Volume 771, p. 012012. [Google Scholar]
- Elmahdy, S.I.; Ali, T.A.; Mohamed, M.M.; Howari, F.M.; Abouleish, M.; Simonet, D. Spatiotemporal Mapping and Monitoring of Mangrove Forests Changes from 1990 to 2019 in the Northern Emirates, UAE Using Random Forest, Kernel Logistic Regression and Naive Bayes Tree Models. Front. Environ. Sci. 2020, 8, 102. [Google Scholar] [CrossRef]
- Torio, D.D. Modelling Canopy Density Variations from Remotely Sensed Data: Implications on Monitoring Floristic and Macro-Benthic Properties of Mangrove Ecosystems. Master’s Thesis, International Institute for Geo-Information Science and Earth Observation (ITC), Enschede, Netherlands, 2007. [Google Scholar]
- Barati, S.; Rayegani, B.; Saati, M.; Sharifi, A.; Nasri, M. Comparison the Accuracies of Different Spectral Indices for Estimation of Vegetation Cover Fraction in Sparse Vegetated Areas. Egypt. J. Remote Sens. Space Sci. 2011, 14, 49–56. [Google Scholar] [CrossRef]
- Duro, D.C.; Coops, N.C.; Wulder, M.A.; Han, T. Development of a Large Area Biodiversity Monitoring System Driven by Remote Sensing. Prog. Phys. Geogr. Earth Environ. 2007, 31, 235–260. [Google Scholar] [CrossRef]
- Gillespie, T.W.; Ostermann-Kelm, S.; Dong, C.; Willis, K.S.; Okin, G.S.; MacDonald, G.M. Monitoring Changes of NDVI in Protected Areas of Southern California. Ecol. Indic. 2018, 88, 485–494. [Google Scholar] [CrossRef]
- Flores, D.D.C.; Benítez, E.A.C.; Sánchez, Y.F.; Ávila, D.D. Variaciones Espaciales y Temporales En El Índice de Vegetación de Diferencia Normalizada En Cuba. Ecosistemas 2020, 29, 1885. [Google Scholar]
- Pasaribu, R.A.; Cakasana, N.; Maduppa, H.; Subhan, B.; Arafat, D.; Sangadji, M.S.; Savana, M.S. Mangrove Density Level and Area Change Analysis in Small Islands Case Study: Untung Jawa Island, Seribu Islands, DKI Jakarta. In Proceedings of the IOP Conference Series: Earth and Environmental Science; IOP Publishing: Bristol, UK, 2020; Volume 429, p. 012060. [Google Scholar]
- Rahman, A.F.; Dragoni, D.; Didan, K.; Barreto-Munoz, A.; Hutabarat, J.A. Detecting Large Scale Conversion of Mangroves to Aquaculture with Change Point and Mixed-Pixel Analyses of High-Fidelity MODIS Data. Remote Sens. Environ. 2013, 130, 96–107. [Google Scholar] [CrossRef]
- Pastor-Guzman, J.; Dash, J.; Atkinson, P.M. Remote Sensing of Mangrove Forest Phenology and Its Environmental Drivers. Remote Sens. Environ. 2018, 205, 71–84. [Google Scholar] [CrossRef]
- Zhang, K.; Thapa, B.; Ross, M.; Gann, D. Remote Sensing of Seasonal Changes and Disturbances in Mangrove Forest: A Case Study from South Florida. Ecosphere 2016, 7, e01366. [Google Scholar] [CrossRef]
- Aljahdali, M.O.; Munawar, S.; Khan, W.R. Monitoring Mangrove Forest Degradation and Regeneration: Landsat Time Series Analysis of Moisture and Vegetation Indices at Rabigh Lagoon, Red Sea. Forests 2021, 12, 52. [Google Scholar] [CrossRef]
- Ali, A.; Nayyar, Z.A. Extraction of Mangrove Forest through Landsat 8 Mangrove Index (L8MI). Arab. J. Geosci. 2020, 13, 1132. [Google Scholar] [CrossRef]
- Zhang, X.; Treitz, P.M.; Chen, D.; Quan, C.; Shi, L.; Li, X. Mapping Mangrove Forests Using Multi-Tidal Remotely-Sensed Data and a Decision-Tree-Based Procedure. Int. J. Appl. Earth Obs. Geoinf. 2017, 62, 201–214. [Google Scholar] [CrossRef]
- Shi, T.; Liu, J.; Hu, Z.; Liu, H.; Wang, J.; Wu, G. New Spectral Metrics for Mangrove Forest Identification. Remote Sens. Lett. 2016, 7, 885–894. [Google Scholar] [CrossRef]
- Vilfan, N.; Van der Tol, C.; Yang, P.; Wyber, R.; Malenovský, Z.; Robinson, S.A.; Verhoef, W. Extending Fluspect to Simulate Xanthophyll Driven Leaf Reflectance Dynamics. Remote Sens. Environ. 2018, 211, 345–356. [Google Scholar] [CrossRef]
- Batllori-Sampedro, E.; Febles-Patrón, J.L. Límites Máximos Permisibles Para El Aprovechamiento Del Ecosistema de Manglar. Gac. Ecol. 2007, 82, 5–23. [Google Scholar]
- Abd-El Monsef, H.; Smith, S.E. A New Approach for Estimating Mangrove Canopy Cover Using Landsat 8 Imagery. Comput. Electron. Agric. 2017, 135, 183–194. [Google Scholar] [CrossRef]
- Arfan, A.; Toriman, M.E.; Maru, R.; Sukri Nyompa, U. Reflectance Characteristic of Mangrove Species Using Spectroradiometer HR-1024 in Suppa Coast, Pinrang, South Sulawesi, Indonesia. Asian J. Appl. Sci. 2015, 3, 642–648. [Google Scholar]
- Tucker, C.J.; Townshend, J.R.G. Strategies for Monitoring Tropical Deforestation Using Satellite Data. Int. J. Remote Sens. 2000, 21, 1461–1471. [Google Scholar] [CrossRef]
- Bayo, B.; Habib, W.; Mahmood, S. Spatio-Temporal Assessment of Mangrove Cover in the Gambia Using Combined Mangrove Recognition Index. Adv. Remote Sens. 2022, 2, 74–84. [Google Scholar]
- Xing, H.; Hou, D.; Wang, S.; Yu, M.; Meng, F. O-LCMapping: A Google Earth Engine-Based Web Toolkit for Supporting Online Land Cover Classification. Earth Sci. Inform. 2021, 14, 529–541. [Google Scholar] [CrossRef]
- Chen, B.; Xiao, X.; Li, X.; Pan, L.; Doughty, R.; Ma, J.; Dong, J.; Qin, Y.; Zhao, B.; Wu, Z.; et al. A Mangrove Forest Map of China in 2015: Analysis of Time Series Landsat 7/8 and Sentinel-1A Imagery in Google Earth Engine Cloud Computing Platform. ISPRS J. Photogramm. Remote Sens. 2017, 131, 104–120. [Google Scholar] [CrossRef]
- Nababa, I.; Symeonakis, E.; Koukoulas, S.; Higginbottom, T.; Cavan, G.; Marsden, S. Land Cover Dynamics and Mangrove Degradation in the Niger Delta Region. Remote Sens. 2020, 12, 3619. [Google Scholar] [CrossRef]
- Gawlikowski, J.; Ebel, P.; Schmitt, M.; Zhu, X.X. Explaining the Effects of Clouds on Remote Sensing Scene Classification. IEEE J. Sel. Top. Appl. Earth Obs. Remote Sens. 2022, 15, 9976–9986. [Google Scholar] [CrossRef]
- Zhang, Y.; Song, Y.; Ye, C.; Liu, J. An Integrated Approach to Reconstructing Snow Cover under Clouds and Cloud Shadows on Sentinel-2 Time-Series Images in a Mountainous Area. J. Hydrol. 2023, 619, 129264. [Google Scholar] [CrossRef]
- Zhang, Y.; Peñuelas, J. Combining Solar-Induced Chlorophyll Fluorescence and Optical Vegetation Indices to Better Understand Plant Phenological Responses to Global Change. J. Remote Sens. 2023, 3, 0085. [Google Scholar] [CrossRef]
- Veenendaal, B.; Brovelli, M.A.; Li, S. Review of Web Mapping: Eras, Trends and Directions. ISPRS Int. J. Geo-Inf. 2017, 6, 317. [Google Scholar] [CrossRef]
- Sukojo, B.M.; Lisakiyanto, D.R. Web-Based Geographic Information System Development of Hotspots Distribution for Monitoring Forest and Land Fires Using Leaflet JavaScript Library (Case Study: Ogan Komering Ilir Regency, South Sumatera). IOP Conf. Ser. Earth Environ. Sci. 2021, 936, 012010. [Google Scholar] [CrossRef]
- Bayat, B.; Montzka, C.; Graf, A.; Giuliani, G.; Santoro, M.; Vereecken, H. One Decade (2011–2020) of European Agricultural Water Stress Monitoring by MSG-SEVIRI: Workflow Implementation on the Virtual Earth Laboratory (VLab) Platform. Int. J. Digit. Earth 2022, 15, 730–747. [Google Scholar] [CrossRef]
- Mohanty, M.P.; Karmakar, S. WebFRIS: An Efficient Web-Based Decision Support Tool to Disseminate End-to-End Risk Information for Flood Management. J. Environ. Manag. 2021, 288, 112456. [Google Scholar] [CrossRef] [PubMed]
- Giri, C. Recent Advancement in Mangrove Forests Mapping and Monitoring of the World Using Earth Observation Satellite Data. Remote Sens. 2021, 13, 563. [Google Scholar] [CrossRef]
- Binh, T.T.; Truong, H.L.; Long, D.T. A WebGIS Solution for Estimation Landuse Affected by Salinity Intrusion: Case Study in Ben Tre Province, Vietnam. J. Geogr. Inf. Syst. 2020, 12, 188–201. [Google Scholar] [CrossRef]
- Carrera, L.M.M. El Ecosistema de Manglar en el Archipiélago Cubano: Bases para su Gestión. Ph.D. Thesis, Universidad de Alicante, Alicante, Spain, 2013. [Google Scholar]
- Environmental Defense Fund (EEF). Sustainable Livelihoods in Cuba’s Coastal Zones: The Challenge of Achieving Climate Resilience in Tourism, Energy, Fisheries, Agriculture, and Communities (Technical Report); Environmental Defense Fund: New York, NY, USA, 2023; p. 139. [Google Scholar]












| S2A Bands | Central Wavelength (nm) | Bandwidth (nm) | Spatial Resolution (m) |
|---|---|---|---|
| B1 (Coastal aerosol) | 442.7 | 21 | 60 |
| B2 (Blue) | 492.4 | 66 | 10 |
| B3 (Green) | 559.8 | 36 | 10 |
| B4 (Red) | 664.6 | 31 | 10 |
| B5 (Red.edge 1) | 704.1 | 15 | 20 |
| B6 (Red.edge 2) | 740.5 | 15 | 20 |
| B7 (Red.edge 3) | 782.8 | 20 | 20 |
| B8 (NIR) | 832.8 | 106 | 10 |
| B8a (nNIR) | 864.7 | 21 | 20 |
| B9 (Water vapor) | 945.1 | 20 | 60 |
| B10 (Cirrus) | 1373.5 | 31 | 60 |
| B11 SWIR 1 | 1613.7 | 91 | 20 |
| B12 SWIR 2 | 2202.4 | 175 | 20 |
| Model | Algorithm | OA (%) | F1 Score | Kappa | PA (Mangrove) (%) | McNemar (RF vs. NB) |
|---|---|---|---|---|---|---|
| Spectral bands + spectral indices (NDVI, RDVI, NDWI) | Random Forest | 94.11 | 0.90 | 0.94 | 96.16 | 4.12 |
| Naive Bayes | 89.85 | 0.80 | 0.86 | 92.01 |
| Year | Area (ha) | % of the Total Area | Net Change (ha) Compared to 2020 | Net Change (%) Compared to 2020 |
|---|---|---|---|---|
| 2023 | 22,101.69 | 9.03 | −5138.17 | −2.10 |
| 2022 | 24,408.10 | 9.97 | −2831.76 | −1.16 |
| 2021 | 27,811.30 | 11.36 | 571.47 | 0.23 |
| 2020 | 27,239.86 | 11.13 | - | - |
Disclaimer/Publisher’s Note: The statements, opinions and data contained in all publications are solely those of the individual author(s) and contributor(s) and not of MDPI and/or the editor(s). MDPI and/or the editor(s) disclaim responsibility for any injury to people or property resulting from any ideas, methods, instructions or products referred to in the content. |
© 2024 by the authors. Licensee MDPI, Basel, Switzerland. This article is an open access article distributed under the terms and conditions of the Creative Commons Attribution (CC BY) license (https://creativecommons.org/licenses/by/4.0/).
Share and Cite
Valero-Jorge, A.; González-Lozano, R.; González-De Zayas, R.; Matos-Pupo, F.; Sorí, R.; Stojanovic, M. An Innovative Tool for Monitoring Mangrove Forest Dynamics in Cuba Using Remote Sensing and WebGIS Technologies: SIGMEM. Remote Sens. 2024, 16, 3802. https://doi.org/10.3390/rs16203802
Valero-Jorge A, González-Lozano R, González-De Zayas R, Matos-Pupo F, Sorí R, Stojanovic M. An Innovative Tool for Monitoring Mangrove Forest Dynamics in Cuba Using Remote Sensing and WebGIS Technologies: SIGMEM. Remote Sensing. 2024; 16(20):3802. https://doi.org/10.3390/rs16203802
Chicago/Turabian StyleValero-Jorge, Alexey, Raúl González-Lozano, Roberto González-De Zayas, Felipe Matos-Pupo, Rogert Sorí, and Milica Stojanovic. 2024. "An Innovative Tool for Monitoring Mangrove Forest Dynamics in Cuba Using Remote Sensing and WebGIS Technologies: SIGMEM" Remote Sensing 16, no. 20: 3802. https://doi.org/10.3390/rs16203802
APA StyleValero-Jorge, A., González-Lozano, R., González-De Zayas, R., Matos-Pupo, F., Sorí, R., & Stojanovic, M. (2024). An Innovative Tool for Monitoring Mangrove Forest Dynamics in Cuba Using Remote Sensing and WebGIS Technologies: SIGMEM. Remote Sensing, 16(20), 3802. https://doi.org/10.3390/rs16203802

