National-Scale Detection of New Forest Roads in Sentinel-2 Time Series
Abstract
1. Introduction
- Landscape fragmentation, i.e., a large area is divided by, e.g., a new road or power line;
- The loss of area, e.g., by city expansion or by building a new windmill park;
- The loss of area of high conservation value.
- Image classification: list which objects are in the image [14];
- Object detection: find the bounding box and object type of all the objects in the image [15];
- Semantic segmentation: find the pixels for each type of object in the image [10];
- Instance segmentation: find the pixels for each individual object in the image [16].
2. Materials and Methods
2.1. Remote Sensing Data
2.2. Vector Data
2.3. U-Net Deep Neural Network
2.4. Training of U-Net
2.5. Automated Prediction Pipeline
- (1)
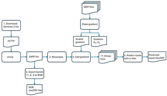
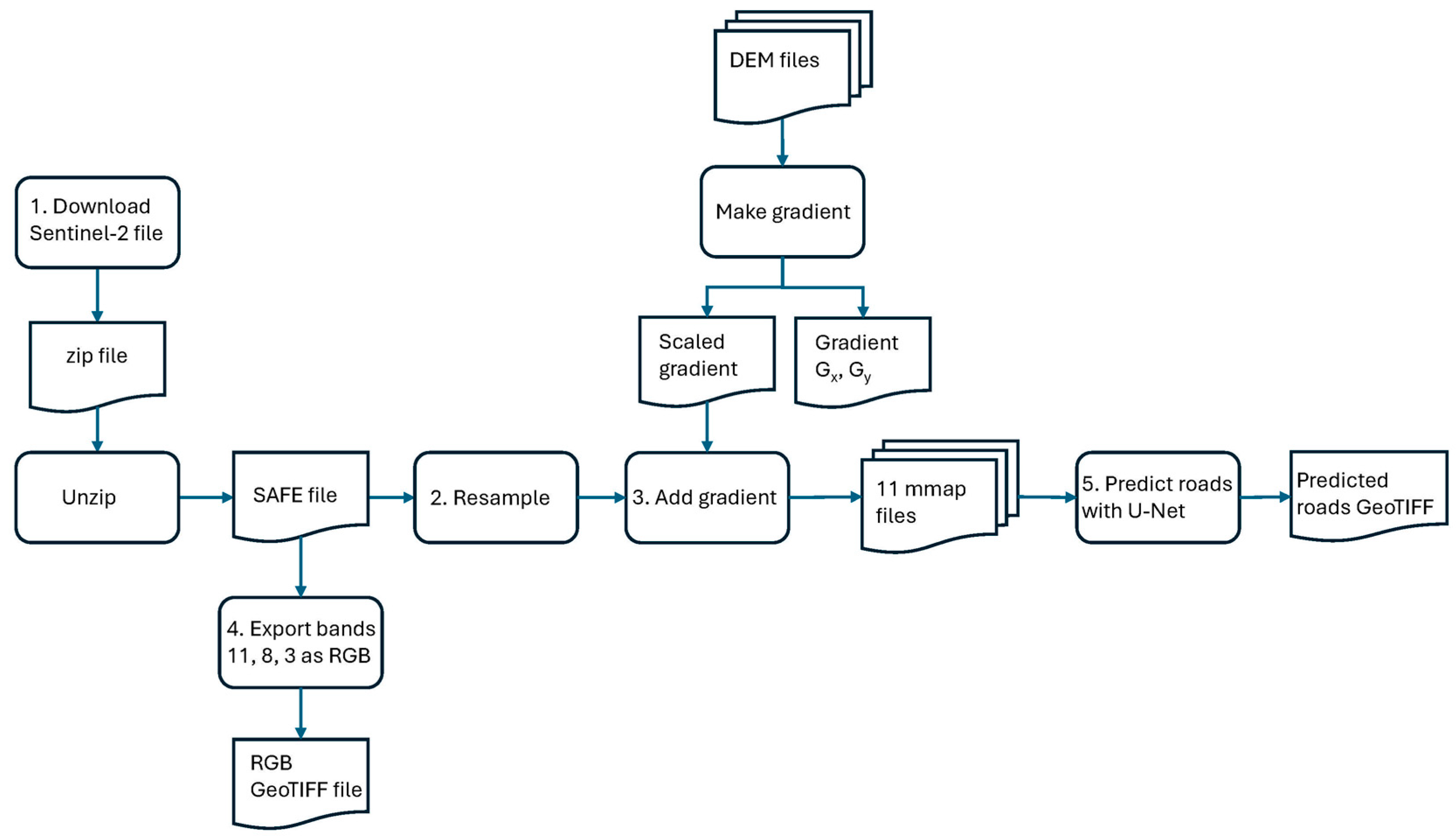
- Download Sentinel-2 data in level 1C form, not yet downloaded, for the Sentinel-2 tiles covering all of Norway (Figure 7), from the months of June–September and the years of 2018–2022, and with cloud cover less than 10%;
- (2)
- Resample 20 m resolution bands to 10 m resolution using cubic interpolation;
- (3)
- Add the scaled gradient magnitude, as an extra band. Thus, 11 bands in total are used as input to U-Net;
- (4)
- Create a false color image, using bands 11, 8, and 3 as red, green, and blue, respectively. This image may be used for the visual inspection of prediction results;
- (5)
- Predict roads using the trained U-Net;
- (6)
- Remove spurious road predictions within five pixels from the image edges;
- (7)
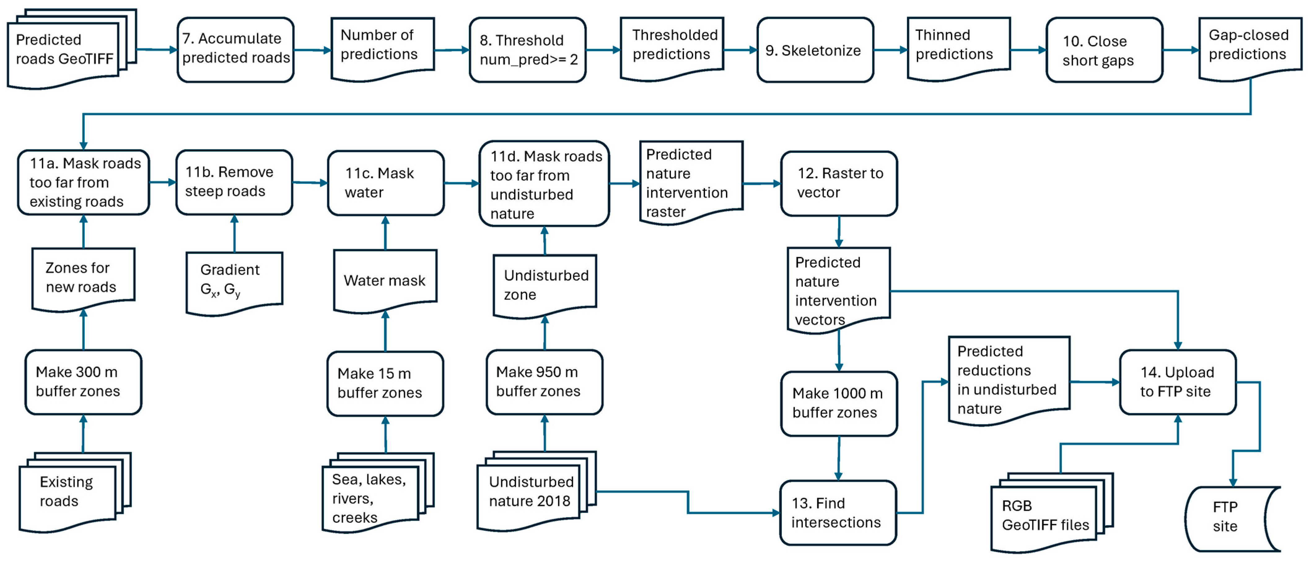
- Accumulate the prediction results for a tile. For each pixel, the number of times a road was predicted is kept (Figure 8a);
- (8)
- Threshold the accumulated predictions so that only pixels with at least two road predictions are kept (Figure 8c);
- (9)
- Skeletonize, i.e., apply thinning, so that all the predicted roads are one pixel wide (Figure 8d);
- (10)
- Close short gaps (Figure 8e), using three steps:
- Morphological dilation with a 5 by 5 disk kernel;
- Morphological closing with a 3 by 3 disk kernel;
- Skeletonize;
- (11)
- Mask the thinned road predictions using four steps (Figure 8f,g):
- Remove road predictions that do not overlap a 300 m buffer zone around existing roads. Although many false positives were removed by this step, some occasional fragmented road segments could also be removed;
- Remove predicted roads that are steeper than 30% on average. This criterion was the main reason why one-pixel-wide predicted roads were needed. The DTM was used to compute the steepness of each road, by accumulating the unsigned elevation differences between the neighboring pixels along the road and dividing by the road length;
- Mask the predicted road pixels covered by water. The water mask was created from vector data, using a buffer width of 15 m. The vector data contained ocean, lakes, and rivers;
- Use buffer analysis to discard roads that are not reducing the area of undisturbed nature. A 950 m buffer around all the areas of undisturbed nature was used, since a 1000 m buffer would include many existing roads;
- (12)
- Convert predicted new roads from raster to vector (Figure 8h);
- (13)
- For each predicted new road, create a 1000 m buffer zone and find the intersections with the current polygons of undisturbed nature (Figure 8i). These intersections are the predicted reductions in undisturbed nature;
- (14)
- For each Sentinel-2 tile, upload predicted new roads, predicted reductions in undisturbed nature, and corresponding false-color images to an FTP site for download by the Norwegian Environment Agency.
3. Results
4. Discussion
5. Conclusions
Author Contributions
Funding
Data Availability Statement
Acknowledgments
Conflicts of Interest
References
- Jaeger, J.A. Landscape division, splitting index, and effective mesh size: New measures of landscape fragmentation. Landsc. Ecol. 2000, 15, 115–130. [Google Scholar] [CrossRef]
- Torres, A.; Jaeger, J.A.G.; Alonso, J.C. Assessing large-scale wildlife responses to human infrastructure development. Proc. Natl. Acad. Sci. USA 2016, 113, 8472–8477. [Google Scholar] [CrossRef] [PubMed]
- Sverdrup-Thygeson, A.; Søgaard, G.; Rusch, G.M.; Barton, D.N. Spatial overlap between environmental policy instruments and areas of high conservation value in forest. PLoS ONE 2014, 9, e115001. [Google Scholar] [CrossRef] [PubMed]
- Lehmler, S.; Förster, M.; Frick, A. Modelling green volume using Sentinel-1, -2, PALSAR-2 satellite data and machine learning for urban and semi-urban areas in Germany. Environ. Manag. 2023, 72, 657–670. [Google Scholar] [CrossRef] [PubMed]
- Deche, A.; Assen, M.; Damene, S.; Budds, J.; Kumsa, A. Dynamics and drivers of land use and land cover change in the Upper Awash Basin, Central Rift Valley of Ethiopia. Environ. Manag. 2023, 72, 160–178. [Google Scholar] [CrossRef] [PubMed]
- Demichelis, C.; Oszwald, J.; Mckey, D.; Essono, P.Y.B.; Sounguet, G.P.; Braun, J.J. Socio-ecological approach to a forest-swamp-savannah mosaic landscape using remote sensing and local knowledge: A case study in the Bas-Ogooué Ramsar site, Gabon. Environ. Manag. 2023, 72, 1241–1258. [Google Scholar] [CrossRef] [PubMed]
- Brandão, A.O., Jr.; Souza, C.M., Jr. Mapping unofficial roads with Landsat images: A new tool to improve the monitoring of the Brazilian Amazon rainforest. Int. J. Remote Sens. 2006, 27, 177–189. [Google Scholar] [CrossRef]
- Ahmed, M.W.; Saadi, S.; Ahmed, M. Automated road extraction using reinforced road indices for Sentinel-2 data. Array 2022, 16, 100257. [Google Scholar] [CrossRef]
- Ayala, C.; Aranda, C.; Galar, M. Towards fine-grained road maps extraction using Sentinel-2 imagery. ISPRS Ann. Photogramm. Remote Sens. Spat. Inf. Sci. 2021, V-3-2021, 9–14. [Google Scholar] [CrossRef]
- Ronneberger, O.; Fischer, P.; Brox, T. U-Net: Convolutional networks for biomedical image segmentation. In: Medical Image Computing and Computer-Assisted Intervention–MICCAI 2015. Part III. Lect. Notes Comput. Sci. 2015, 9351, 234–241. [Google Scholar] [CrossRef]
- Sirko, W.; Brempong, E.A.; Marcos, J.T.C.; Korme, A.A.A.; Hassen, M.A.; Sapkota, K.; Shekel, T.; Diack, A.; Nevo, S.; Hickey, J.; et al. High-resolution building and road detection from Sentinel-2. arXiv 2024, arXiv:2310.11622. [Google Scholar] [CrossRef]
- Jia, Y.; Zhang, X.; Xiang, R.; Ge, Y. Super-resolution rural road extraction from Sentinel-2 imagery using a spatial relationship-informed network. Remote Sens. 2023, 15, 4193. [Google Scholar] [CrossRef]
- Trier, Ø.D.; Salberg, A.B.; Larsen, R.; Nyvoll, O.T. Detection of forest roads in Sentinel-2 images using U-Net. In Proceedings of the Northern Lights Deep Learning Workshop, Virtual, 10–12 January 2022; Volume 3. 8p. [Google Scholar] [CrossRef]
- Krizhevsky, A.; Sutskever, I.; Hinton, G.E. ImageNet classification with deep convolutional neural networks. Commun. ACM 2017, 60, 84–90. [Google Scholar] [CrossRef]
- Ren, S.; He, K.; Girshick, R.; Sun, J. Faster R-CNN: Towards real-time object detection with region proposal networks. IEEE Trans. Pattern Anal. Mach. Intell. 2017, 39, 1137–1149. [Google Scholar] [CrossRef] [PubMed]
- He, K.; Gkioxari, G.; Dollar, P.; Girshick, R. Mask R-CNN. In Proceedings of the IEEE International Conference on Computer Vision (ICCV), Venice, Italy, 22–29 October 2017; pp. 2961–2969. [Google Scholar] [CrossRef]
- Zhang, B.; Tian, Z.; Tang, Q.; Chu, X.; Wei, X.; Shen, C.; Liu, Y. SegViT: Semantic segmentation with plain vision transformers. In Proceedings of the 36th Conference Neural Information Processing Systems, New Orleans, LA, USA, 28 November–9 December 2022; pp. 4971–4982. [Google Scholar] [CrossRef]
- Liu, G.; Reda, F.A.; Shih, K.J.; Wang, T.-C.; Tao, A.; Catanzaro, B. Image inpainting for irregular holes using partial convolutions. In: The 15th European Conference on Computer Vision (ECCV), 8–14 September 2018, Munich, Germany. Lect. Notes Comput. Sci. 2018, 11215, 89–105. [Google Scholar] [CrossRef]
- Sarmad, M.; Kampffmeyer, M.; Salberg, A.-B. Diffusion models with cross-modal data for super-resolution of Sentinel-2 to 2.5 meter resolution. In Proceedings of the 2024 IEEE International Geoscience and Remote Sensing Symposium, Athens, Greece, 7–12 July 2024; pp. 1103–1107. [Google Scholar] [CrossRef]
- Bakkestuen, V.; Venter, Z.; Ganerød, A.J.; Framstad, E. Delineation of wetland areas in South Norway from Sentinel-2 imagery and lidar using TensorFlow, U-Net, and Google Earth Engine. Remote Sens. 2023, 15, 1203. [Google Scholar] [CrossRef]
- Zhang, B.; Liu, L.; Phan, M.H.; Tian, Z.; Shen, C.; Liu, Y. SegViT v2: Exploring efficient and continual semantic segmentation with plain vision transformers. Int. J. Comput. Vis. 2024, 132, 1126–1147. [Google Scholar] [CrossRef]
- Ranftl, R.; Bochkovskiy, A.; Koltun, V. Vision transformers for dense prediction. arXiv 2021, arXiv:2103.13413. [Google Scholar] [CrossRef]
- Fu, S.; Hamilton, M.; Brandt, L.E.; Feldmann, A.; Zhang, Z.; Freeman, W.T. FeatUp: A model-agnostic framework for features at any resolution. arXiv 2024, arXiv:2403.10516. [Google Scholar] [CrossRef]
















| Band Number | Spectral Band | Central Wavelength | Band Width | Spatial Resolution |
|---|---|---|---|---|
| 2 | Blue | 492 nm | 65 nm | 10 m |
| 3 | Green | 560 nm | 35 nm | 10 m |
| 4 | Red | 665 nm | 31 nm | 10 m |
| 8 | Near-infrared | 833 nm | 104 nm | 10 m |
| 5 | Red edge | 705 nm | 15 nm | 20 m |
| 6 | Red edge | 740 nm | 13 nm | 20 m |
| 7 | Red edge | 783 nm | 19 nm | 20 m |
| 8A | Red edge | 865 nm | 21 nm | 20 m |
| 11 | Shortwave-infrared | 1610 nm | 94 nm | 20 m |
| 12 | Shortwave-infrared | 2190 nm | 184 nm | 20 m |
| 1 | Aerosols | 443 nm | 20 nm | 60 m |
| 9 | Water vapor | 944 nm | 20 nm | 60 m |
| 10 | Cirrus clouds | 1375 nm | 29 nm | 60 m |
| Parameter | Value |
|---|---|
| Batch size | 16 |
| Image patch size | 256 × 256 pixels |
| Number of iterations | 5000 |
| Learning rate | 0.0004 |
| Loss function | Cross entropy |
| Optimizer | Adam |
| Number of classes | 2 |
| Single Cloud-Free Date 28 August 2021 | All Dates: June-September 2018–2022 | |||
|---|---|---|---|---|
| Correct predictions (producer’s accuracy) | 16 | 61 | 54% | |
| Wrong predictions (false positives) | 53 | 46% | ||
| Sum predictions | 114 | |||
| Correct predictions (true positives) | 16 | 26% | 61 | 98% |
| Missing predictions (false negatives) | 46 | 74% | 1 | 2% |
| Sum of true new roads | 62 | 62 | ||
| Sentinel-2 Data | Roads with Ignore Buffers | Roads | Roads and Vehicle Tracks | |||||||
|---|---|---|---|---|---|---|---|---|---|---|
| Tile | Date | True Positive | False Negative | False Positive | True Positive | False Negative | False Positive | True Positive | False Negative | False Positive |
| T32VMN Geilo | 30 May 2021 | 53% | 47% | 15% | 39% | 61% | 5% | 28% | 72% | 5% |
| 8 June 2018 | 59% | 41% | 14% | 42% | 58% | 5% | 34% | 66% | 7% | |
| 23 Aug 2021 | 59% | 41% | 15% | 46% | 54% | 6% | 29% | 71% | 5% | |
| 22 July 2021 | 61% | 39% | 17% | 45% | 55% | 7% | 36% | 64% | 7% | |
| 3 July 2018 | 64% | 36% | 12% | 52% | 48% | 6% | 41% | 59% | 7% | |
| T32VNR Trondheim | 24 Apr 2019 | 48% | 52% | 23% | 30% | 70% | 4% | 20% | 80% | 5% |
| 26 Sep 2019 | 49% | 51% | 14% | 34% | 66% | 4% | 19% | 81% | 3% | |
| 28 Aug 2021 | 53% | 47% | 19% | 33% | 67% | 6% | 23% | 77% | 5% | |
| 9 May 2018 | 55% | 45% | 19% | 37% | 63% | 5% | 25% | 75% | 6% | |
| 6 July 2018 | 66% | 34% | 19% | 48% | 52% | 7% | 37% | 63% | 8% | |
| 19 June 2020 | 68% | 32% | 23% | 52% | 48% | 8% | 41% | 59% | 13% | |
| Average | 57% | 43% | 18% | 41% | 59% | 6% | 29% | 71% | 7% | |
Disclaimer/Publisher’s Note: The statements, opinions and data contained in all publications are solely those of the individual author(s) and contributor(s) and not of MDPI and/or the editor(s). MDPI and/or the editor(s) disclaim responsibility for any injury to people or property resulting from any ideas, methods, instructions or products referred to in the content. |
© 2024 by the authors. Licensee MDPI, Basel, Switzerland. This article is an open access article distributed under the terms and conditions of the Creative Commons Attribution (CC BY) license (https://creativecommons.org/licenses/by/4.0/).
Share and Cite
Trier, Ø.D.; Salberg, A.-B. National-Scale Detection of New Forest Roads in Sentinel-2 Time Series. Remote Sens. 2024, 16, 3972. https://doi.org/10.3390/rs16213972
Trier ØD, Salberg A-B. National-Scale Detection of New Forest Roads in Sentinel-2 Time Series. Remote Sensing. 2024; 16(21):3972. https://doi.org/10.3390/rs16213972
Chicago/Turabian StyleTrier, Øivind Due, and Arnt-Børre Salberg. 2024. "National-Scale Detection of New Forest Roads in Sentinel-2 Time Series" Remote Sensing 16, no. 21: 3972. https://doi.org/10.3390/rs16213972
APA StyleTrier, Ø. D., & Salberg, A.-B. (2024). National-Scale Detection of New Forest Roads in Sentinel-2 Time Series. Remote Sensing, 16(21), 3972. https://doi.org/10.3390/rs16213972

