Improving GNSS-IR Sea Surface Height Accuracy Based on a New Ionospheric Stratified Elevation Angle Correction Model
Abstract
1. Introduction
2. Construction of the New Ionospheric Stratified Elevation Angle Correction Model
2.1. Ionosphere Layering Design
2.2. The Train of Thought for the New Ionospheric Stratified Elevation Angle Correction Model
2.3. Construction of the New Ionospheric Stratified Elevation Angle Correction Model
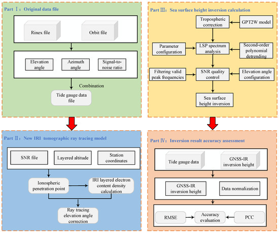
3. Validation and Application of the New Ionospheric Stratified Elevation Angle Correction Model
3.1. Experimental Data
3.2. Accuracy Assessment Criteria
3.3. Verification and Application of the New Ionospheric Stratified Elevation Angle Correction Model
4. Conclusions
- (1)
- A new ionospheric stratification elevation angle correction model has been developed to address the ionospheric refraction issues in current satellite altimetry. In this study, the uneven distribution of ionospheric electron density at different altitudes throughout the entire GNSS-IR sea surface height retrieval process results in varying degrees of elevation angle deviation in satellite signals due to refraction. Therefore, a stratified approach has been introduced to mitigate these effects. The IRI model is used to extract the electron content density at different times, latitudes and longitudes, and ionospheric corresponding layering heights, then the elevation angle correction is calculated by using the ray trace method, and finally, the purpose of improving the accuracy of GNSS-IR sea surface height inversion is achieved.
- (2)
- The feasibility of the proposed ISEACM was validated through comparative analysis with tide gauge station data. Four GNSS satellite stations, TAR0, GOM1, PTLD, and TPW2, were selected to correct the satellite altitude angle by using a new ionospheric stratified elevation angle correction model, and then the GNSS-IR sea surface height measurement results were calculated and compared with the tide gauge data. The results indicate a strong correlation exceeding 0.75 between GNSS-IR sea surface height measurements corrected using ISEACM and tide gauge station data. The root mean square error was maintained within 0.30 m. These results show that the proposed ISEACM has good accuracy and reliability in the estimation of sea surface height.
- (3)
- A comparative study was conducted between conventional GNSS-IR sea surface height measurements and those corrected using the ISEACM model, aiming to analyze the superiority of the ISEACM model. The comparative analysis reveals that the ISEACM model enhances the accuracy of GNSS-IR sea surface height retrieval by up to 20% at its peak and 7% at its minimum compared to traditional methods. On average, the ISEACM model achieves a Pearson correlation coefficient of 0.84, representing a 4% increase over traditional GNSS-IR sea surface height retrieval methods. Therefore, the ISEACM model has optimized, to some extent, the satellite elevation angle errors induced by ionospheric refraction, thereby enhancing the accuracy of sea surface height measurements.
Author Contributions
Funding
Data Availability Statement
Acknowledgments
Conflicts of Interest
References
- Sun, M.; Feng, W.; Yu, D.; Chen, X.; Liang, W.; Zhong, M. Analysing the impact of SWOT observation errors on marine gravity recovery. Geophys. J. Int. 2024, 237, 862–871. [Google Scholar] [CrossRef]
- Sandwell, D.T.; Smith, W.H.F.; Gille, S.; Kappel, E.; Jayne, S.; Soofi, K.; Coakley, B.; Geli, L.; Cazenave, A.; Boucher, C. Bathymetry from space; rationale and requirements for a new, high-resolution altimetric mission. Comptes Rendus. Geosci. 2006, 338, 1049–1062. [Google Scholar] [CrossRef]
- Li, Z.; Guo, J.; Ji, B.; Wan, X.; Zhang, S. A Review of Marine Gravity Field Recovery from Satellite Altimetry. Remote Sens. 2022, 14, 4790. [Google Scholar] [CrossRef]
- Hu, Y.; Yuan, X.; Liu, W.; Wickert, J.; Jiang, Z.; Haas, R. GNSS-IR Model of Sea Level Height Estimation Combining Variational Mode Decomposition. IEEE J. Sel. Top. Appl. Earth Observ. Remote Sens. 2021, 14, 10405–10414. [Google Scholar] [CrossRef]
- AGU. Launching of United States Vanguard satellite. J. Geophys. Res. 1958, 63, 423. [Google Scholar]
- Hofmann-Wellenhof, B.; Lichtenegger, H.; Wasle, E. GNSS—Global Navigation Satellite Systems: GPS, GLONASS, Galileo, and More; Springer: New York, NY, USA; Wien, Austria, 2008. [Google Scholar]
- Martin-Neira, M. A passive reflectometry and interferometry system (PARIS):application to ocean altimetry. ESA J. 1993, 17, 331–355. [Google Scholar]
- Auber, J.C.; Bilbaut, A.; Rigal, J.M. Characterization of Multipath on Land and Sea at GPS Frequencies. In Proceedings of the 7th International Technical Meeting of the Satellite Division of the Institute of Navigation (Ion Gps 1994), Alexandria, VA, USA, 20–23 September 1994; pp. 1155–1171. [Google Scholar]
- Lowe, S.T.; LaBrecque, J.L.; Zuffada, C.; Romans, L.J.; Young, L.E.; Hajj, G.A. First spaceborne observation of an Earth-reflected GPS signal: First spaceborne observations of an earth-reflected GPS signal. Radio Sci. 2002, 37, 7. [Google Scholar] [CrossRef]
- Hajj, G.A.; Zuffada, C. Theoretical description of a bistatic system for ocean altimetry using the GPS signal. Radio Sci. 2003, 38, 1089. [Google Scholar] [CrossRef]
- Martin-Neira, M.; Caparrini, M.; Font-Rossello, J.; Lannelongue, S.; Vallmitjana, C.S. The PARIS concept: An experimental demonstration of sea surface altimetry using GPS reflected signals. IEEE Trans. Geosci. Remote Sens. 2001, 39, 142–150. [Google Scholar] [CrossRef]
- Caparrini, M.; Ruffini, L.; Ruffini, G. PARFAIT: GNSS-R coastal altimetry. arXiv 2003, arXiv:physics/0311052. [Google Scholar]
- Rivas, M.B.; Martin-Neira, M. Coherent GPS reflections from the sea surface. IEEE Geosci. Remote Sens. Lett. 2006, 3, 28–31. [Google Scholar]
- Yan, Z.; Zheng, W.; Wu, F.; Wang, C.; Zhu, H.; Xu, A. Correction of Atmospheric Delay Error of Airborne and Spaceborne GNSS-R Sea Surface Altimetry. Front. Earth Sci. 2022, 10, 730551. [Google Scholar] [CrossRef]
- Gleason, S.; Hodgart, S.; Sun, Y.; Gommenginger, C.; Mackin, S.; Adjrad, M.; Unwin, M. Detection and Processing of bistatically reflected GPS signals from low Earth orbit for the purpose of ocean remote sensing. IEEE Trans. Geosci. Remote Sens. 2005, 43, 1229–1241. [Google Scholar] [CrossRef]
- Clifford, S.F.; Tatarskii, V.I.; Voronovich, A.G.; Zavorotny, V.U. GPS sounding of ocean surface waves: Theoretical assessment. In Proceedings of the IGARSS’98. Sensing and Managing the Environment, 1998 IEEE International Geoscience and Remote Sensing. Symposium Proceedings, Seattle, WA, USA, 6–10 July 1998; Volume 4. [Google Scholar]
- Zavorotny, V.U.; Voronovich, A.G. Scattering of GPS signals from the ocean with wind remote sensing application. IEEE Trans. Geosci. Remote Sens. 2000, 38, 951–964. [Google Scholar] [CrossRef]
- Foti, G.; Gommenginger, C.; Jales, P.; Unwin, M.; Shaw, A.; Robertson, C.; Roselló, J. Spaceborne GNSS reflectometry for ocean winds: First results from the UK TechDemoSat-1 mission. Geophys. Res. Lett. 2015, 42, 5435–5441. [Google Scholar] [CrossRef]
- Clarizia, M.P.; Ruf, C.; Cipollini, P.; Zuffada, C. First spaceborne observation of sea surface height using GPS-Reflectometry. Geophys. Res. Lett. 2016, 43, 767–774. [Google Scholar] [CrossRef]
- Li, W.; Cardellach, E.; Fabra, F.; Rius, A.; Ribó, S.; Martín Neira, M. First spaceborne phase altimetry over sea ice using TechDemoSat-1 GNSS-R signals. Geophys. Res. Lett. 2017, 44, 8369–8376. [Google Scholar] [CrossRef]
- Jin, S.; Najibi, N. Sensing snow height and surface temperature variations in Greenland from GPS reflected signals. Adv. Space Res. 2014, 53, 1623–1633. [Google Scholar] [CrossRef]
- McCreight, J.L.; Small, E.E.; Larson, K.M. Snow depth, density, and SWE estimates derived from GPS reflection data; validation in the Western U.S. Water Resour. Res. 2014, 50, 6892–6909. [Google Scholar] [CrossRef]
- Hu, Y.; Qu, W.; Liu, W.; Yuan, X. GNSS-R snow depth retrieval algorithm based on PSO-LSTM. Meas. Sci. Technol. 2024, 35, 65801. [Google Scholar] [CrossRef]
- Gleason, S. Remote Sensing of Ocean, Ice and Land Surfaces Using Bistatically Scanner GNSS Signals from Low Earth Orbit; ProQuest Dissertations Publishing: Ann Arbor, MI, USA, 2006. [Google Scholar]
- Xie, Y.; Yan, Q. Stand-Alone Retrieval of Sea Ice Thickness From FY-3E GNOS-R Data. IEEE Geosci. Remote Sens. Lett. 2024, 21, 1–5. [Google Scholar] [CrossRef]
- Rodriguez-Alvarez, N.; Francesc Munoz-Martin, J.; Bosch-Lluis, X.; Oudrhiri, K. Full Polarimetric GNSS-R Assessment of the Freeze and Thaw States of the Terrestrial Cryosphere. IEEE Trans. Geosci. Remote Sens. 2024, 62, 1–11. [Google Scholar] [CrossRef]
- Li, C.; Huang, W. Sea surface oil slick detection from GNSS-R Delay-Doppler Maps using the spatial integration approach. In Proceedings of the 2013 IEEE Radar Conference, Ottawa, ON, Canada, 29 April–3 May 2013; pp. 1–6. [Google Scholar]
- Chen, Y.; Yan, S.; Gong, J. Phase Error Analysis and Compensation of GEO-Satellite-Based GNSS-R Deformation Retrieval. IEEE Geosci. Remote Sens. Lett. 2022, 19, 1–5. [Google Scholar] [CrossRef]
- Zhang, Y.; Chen, S.; Hong, Z.; Han, Y.; Li, B.; Yang, S.; Wang, J.; Seya, H. Feasibility of Oil Slick Detection Using BeiDou-R Coastal Simulation. Math. Probl. Eng. 2017, 2017, 8098029. [Google Scholar] [CrossRef]
- Yan, Q.; Liu, S.; Chen, T.; Jin, S.; Xie, T.; Huang, W. Mapping Surface Water Fraction Over the Pan-Tropical Region Using CYGNSS Data. IEEE Trans. Geosci. Remote Sens. 2024, 62, 1–14. [Google Scholar] [CrossRef]
- Yanez, C.; Li, W.; Cardellach, E.; Raynal, M.; Picot, N.; Martin-Neira, M.; Borde, F. Lake Water Level Estimation From Grazing GNSS-Reflectometry and Satellite Radar Altimetry Over the Great Lakes. IEEE Geosci. Remote Sens. Lett. 2024, 21, 1–5. [Google Scholar] [CrossRef]
- Chew, C.; Shah, R.; Zuffada, C.; Hajj, G.; Masters, D.; Mannucci, A.J. Demonstrating soil moisture remote sensing with observations from the UK TechDemoSat-1 satellite mission. Geophys. Res. Lett. 2016, 43, 3317–3324. [Google Scholar] [CrossRef]
- Perez-Portero, A.; Rodriguez-Alvarez, N.; Munoz-Martin, J.F.; Bosch-Lluis, X.; Oudrhiri, K. Estimating Backward Scattering Using GNSS-Reflectometry Measurements for Soil Moisture Retrieval. IEEE Access. 2024, 12, 73608–73619. [Google Scholar] [CrossRef]
- Edokossi, K.; Calabia, A.; Jin, S.; Molina, I. GNSS-Reflectometry and Remote Sensing of Soil Moisture: A Review of Measurement Techniques, Methods, and Applications. Remote Sens. 2020, 12, 614. [Google Scholar] [CrossRef]
- Fabra, F.; Cardellach, E.; Rius, A.; Ribo, S.; Oliveras, S.; Nogues-Correig, O.; Rivas, M.B.; Semmling, M.; D’Addio, S. Phase Altimetry with Dual Polarization GNSS-R Over Sea Ice. IEEE Trans. Geosci. Remote Sens. 2012, 50, 2112–2121. [Google Scholar] [CrossRef]
- Li, Y.; Yu, K.; Jin, T.; Chang, X.; Wang, Q.; Li, J. Development of a GNSS-IR instrument based on low-cost positioning chips and its performance evaluation for estimating the reflector height. Gps Solut. 2021, 25, 127. [Google Scholar] [CrossRef]
- Wang, X.; Zhang, Q.; Zhang, S. Water levels measured with SNR using wavelet decomposition and Lomb–Scargle periodogram. Gps Solut. 2018, 22, 2. [Google Scholar] [CrossRef]
- Larson, K.M.; Löfgren, J.S.; Haas, R. Coastal sea level measurements using a single geodetic GPS receiver. Adv. Space Res. 2013, 51, 1301–1310. [Google Scholar] [CrossRef]
- Loefgren, J.S.; Haas, R.; Scherneck, H.; International, A.O.G.I.; Pagiatakis, S.; Bogusz, J. Sea-level time series and ocean-tide analysis from multipath signals at five GPS sites in different parts of the world. J. Geodyn. 2014, 80, 66–80. [Google Scholar] [CrossRef]
- Santamaría-Gómez, A.; Watson, C. Remote leveling of tide gauges using GNSS reflectometry: Case study at Spring Bay, Australia. Gps Solut. 2017, 21, 451–459. [Google Scholar] [CrossRef]
- Larson, K.M.; Ray, R.D.; Williams, S.D.P. A 10-Year Comparison of Water Levels Measured with a Geodetic GPS Receiver Versus a Conventional Tide Gauge. J. Atmos. Ocean. Technol. 2017, 34, 295–307. [Google Scholar] [CrossRef]
- Williams, S.D.P.; Nievinski, F.G. Tropospheric delays in ground-based GNSS multipath reflectometry; experimental evidence from coastal sites. J. Geophys. Research. Solid Earth 2017, 122, 2310–2327. [Google Scholar] [CrossRef]
- Hoque, M.M.; Jakowski, N. Ionospheric propagation effects on GNSS signals and new correction approaches. Glob. Navig. Satell. Syst. Signal Theory Appl. 2012, 10, 30090. [Google Scholar]
- Hernández-Pajares, M.; Roma-Dollase, D.; Garcia-Fernàndez, M.; Orus-Perez, R.; García-Rigo, A. Precise ionospheric electron content monitoring from single-frequency GPS receivers. Gps Solut. 2018, 22, 102. [Google Scholar] [CrossRef]
- Hoque, M.M.; Jakowski, N. An alternative ionospheric correction model for global navigation satellite systems. J. Geodesy. 2015, 89, 391–406. [Google Scholar] [CrossRef]
- Richards, P.G. Seasonal and solar cycle variations of the ionospheric peak electron density: Comparison of measurement and models. J. Geophys. Res. 2001, 106, 12803–12819. [Google Scholar] [CrossRef]
- Petrie, E.J.; Hernández-Pajares, M.; Spalla, P.; Moore, P.; King, M.A. A Review of Higher Order Ionospheric Refraction Effects on Dual Frequency GPS. Surv. Geophys. 2011, 32, 197–253. [Google Scholar] [CrossRef]
- Jiang, C.; Wang, B. Atmospheric refraction corrections of radiowave propagation for airborne and satellite-borne radars. Sci. China. Technol. Sci. 2001, 44, 280–290. [Google Scholar] [CrossRef]
- Lv, J.; Zhang, R.; Tu, J.; Liao, M.; Pang, J.; Yu, B.; Li, K.; Xiang, W.; Fu, Y.; Liu, G. A GNSS-IR Method for Retrieving Soil Moisture Content from Integrated Multi-Satellite Data That Accounts for the Impact of Vegetation Moisture Content. Remote Sens. 2021, 13, 2442. [Google Scholar] [CrossRef]
- Bilich, A.; Larson, K.M.; Axelrad, P. Observations of Signal-to-Noise Ratios (SNR) at Geodetic GPS Site CASA: Implications for Phase Multipath. Cent. Eur. Geodyn. Seismol. 2004, 23, 77–83. [Google Scholar]
- Carolyn, R.; Kristine, M.L. Software tools for GNSS interferometric reflectometry (GNSS-IR). Gps Solut. 2018, 22, 80. [Google Scholar]
- Wei, Z.; Ren, C.; Liang, X.; Liang, Y.; Yin, A.; Liang, J.; Yue, W. Sea-Level Estimation from GNSS-IR under Loose Constraints Based on Local Mean Decomposition. Sensors 2023, 23, 6540. [Google Scholar] [CrossRef] [PubMed]
- Guojun, H.; Li, Z.; Gang, L. Research on error analysis and correction technique of atmospheric refraction for InSAR measurement with distributed satellites. J. Comput. Commun. 2016, 4, 142–150. [Google Scholar]
- Chai, T.; Draxler, R.R. Root mean square error (RMSE) or mean absolute error (MAE)?—Arguments against avoiding RMSE in the literature. Geosci. Model Dev. 2014, 7, 1247–1250. [Google Scholar] [CrossRef]
- Shen, Y.; Zheng, W.; Yin, W.; Xu, A.; Zhu, H.; Wang, Q.; Chen, Z. Improving the inversion accuracy of terrestrial water storage anomaly by combining GNSS and LSTM algorithm and its application in mainland China. Remote Sens. 2022, 14, 535. [Google Scholar] [CrossRef]









| Station | Geographical Location | Sampling Interval (s) | Observation Duration (d) | Elevation Angle (°) | Azimuth Angle (°) | Tide Gauge Station | Distance (m) |
|---|---|---|---|---|---|---|---|
| TAR0 | Spain | 30 | 31 | 5–30 | 0–360 | Tarifa | 407.25 |
| PTLD | Australia | 30 | 31 | 5–30 | 0–360 | Portland_AU | 189.41 |
| GOM1 | Spain | 30 | 31 | 5–30 | 0–360 | LaGomera | 6.52 |
| TPW2 | USA | 30 | 31 | 5–30 | 0–360 | ASTO | 209.39 |
| Station | RMSE before Correction (m) | PCC before Correction | RMSE after Correction (m) | PCC after Correction |
|---|---|---|---|---|
| TAR0 | 0.1752 | 0.88 | 0.1493 | 0.90 |
| PTLD | 0.2041 | 0.72 | 0.1732 | 0.76 |
| GOM1 | 0.2654 | 0.82 | 0.2480 | 0.84 |
| TPW2 | 0.2616 | 0.81 | 0.2178 | 0.83 |
Disclaimer/Publisher’s Note: The statements, opinions and data contained in all publications are solely those of the individual author(s) and contributor(s) and not of MDPI and/or the editor(s). MDPI and/or the editor(s) disclaim responsibility for any injury to people or property resulting from any ideas, methods, instructions or products referred to in the content. |
© 2024 by the authors. Licensee MDPI, Basel, Switzerland. This article is an open access article distributed under the terms and conditions of the Creative Commons Attribution (CC BY) license (https://creativecommons.org/licenses/by/4.0/).
Share and Cite
Zhu, J.; Zheng, W.; Shen, Y.; Xu, K.; Zhang, H. Improving GNSS-IR Sea Surface Height Accuracy Based on a New Ionospheric Stratified Elevation Angle Correction Model. Remote Sens. 2024, 16, 3270. https://doi.org/10.3390/rs16173270
Zhu J, Zheng W, Shen Y, Xu K, Zhang H. Improving GNSS-IR Sea Surface Height Accuracy Based on a New Ionospheric Stratified Elevation Angle Correction Model. Remote Sensing. 2024; 16(17):3270. https://doi.org/10.3390/rs16173270
Chicago/Turabian StyleZhu, Jiadi, Wei Zheng, Yifan Shen, Keke Xu, and Hebing Zhang. 2024. "Improving GNSS-IR Sea Surface Height Accuracy Based on a New Ionospheric Stratified Elevation Angle Correction Model" Remote Sensing 16, no. 17: 3270. https://doi.org/10.3390/rs16173270
APA StyleZhu, J., Zheng, W., Shen, Y., Xu, K., & Zhang, H. (2024). Improving GNSS-IR Sea Surface Height Accuracy Based on a New Ionospheric Stratified Elevation Angle Correction Model. Remote Sensing, 16(17), 3270. https://doi.org/10.3390/rs16173270
