Evolution of the Floe Size Distribution in Arctic Summer Based on High-Resolution Satellite Imagery
Abstract
1. Introduction
2. Data and Processing Methods
2.1. Remotely Sensed Data
2.2. Meteorological Data
2.3. Image Processing
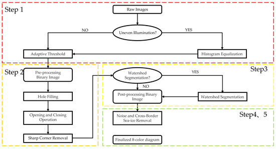
2.3.1. Image Segmentation
2.3.2. Ice Floe Size and Shape
- Area (A): The total number of pixels associated with floating ice in a satellite image
- Perimeter (P): The total number of pixels along the boundaries of ice floes in a satellite image
- Mean calliper diameter (L): The average distance between two parallel lines that enclose an ice floe, covering 180° rotationally. If the x-axis is used as a reference, the angle formed between the axis and the parallel lines increases gradually with θ. The spacing of the two parallel lines is calculated as . shows the coordinates of the points at the corresponding ice floe boundaries, and the MCD expression for the ice floe is as follows:
- Roundness (ro): The degree to which the surface of an ice floe forms a perfect circle. The roundness of a perfect circle is defined as 1, while that for a rectangle is 1.273. The formula is expressed as .
2.4. Size Distribution Function
3. Results and Discussion
3.1. Variation in the Size and Shape of Floes with Time
3.2. Variation in the Size Distribution of Floes
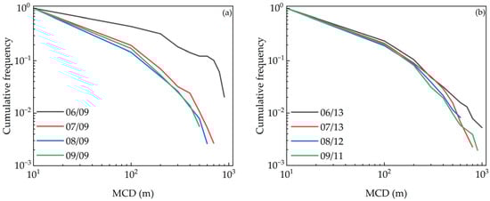
3.2.1. Cumulative Frequency Distribution
3.2.2. Variations in the Size Distribution Parameters of the Floes
3.3. Effect of Temperature on the Floe Size Distribution
4. Conclusions
Author Contributions
Funding
Data Availability Statement
Conflicts of Interest
References
- Min, C.; Yang, Q.; Luo, H.; Chen, D.; Krumpen, T.; Mamnun, N.; Liu, X.; Nerger, L. Improving Arctic Sea-Ice Thickness Estimates with the Assimilation of CryoSat-2 Summer Observations. Ocean.-Land-Atmos. Res. 2023, 2, 0025. [Google Scholar] [CrossRef]
- Yu, X.; Rinke, A.; Dorn, W.; Spreen, G.; Lüpkes, C.; Sumata, H.; Gryanik, V.M. Evaluation of Arctic Sea Ice Drift and Its Dependency on Near-Surface Wind and Sea Ice Conditions in the Coupled Regional Climate Model HIRHAM–NAOSIM. Cryosphere 2020, 14, 1727–1746. [Google Scholar] [CrossRef]
- Nose, T.; Waseda, T.; Kodaira, T.; Inoue, J. Satellite-Retrieved Sea Ice Concentration Uncertainty and Its Effect on Modelling Wave Evolution in Marginal Ice Zones. Cryosphere 2020, 14, 2029–2052. [Google Scholar] [CrossRef]
- Cheng, S.; Chen, Y.; Aydoğdu, A.; Bertino, L.; Carrassi, A.; Rampal, P.; Jones, C.K.R.T. Arctic Sea Ice Data Assimilation Combining an Ensemble Kalman Filter with a Novel Lagrangian Sea Ice Model for the Winter 2019–2020. Cryosphere 2023, 17, 1735–1754. [Google Scholar] [CrossRef]
- Horvat, C.; Tziperman, E. Understanding Melting Due to Ocean Eddy Heat Fluxes at the Edge of Sea-Ice Floes. Geophys. Res. Lett. 2018, 45, 9721–9730. [Google Scholar] [CrossRef]
- Boutin, G.; Ardhuin, F.; Dumont, D.; Sévigny, C.; Girard-Ardhuin, F.; Accensi, M. Floe Size Effect on Wave-Ice Interactions: Possible Effects, Implementation in Wave Model, and Evaluation. J. Geophys. Res. Oceans 2018, 123, 4779–4805. [Google Scholar] [CrossRef]
- Tsamados, M.; Feltham, D.; Petty, A.; Schroeder, D.; Flocco, D. Processes Controlling Surface, Bottom and Lateral Melt of Arctic Sea Ice in a State of the Art Sea Ice Model. Philos. Trans. R. Soc. A 2015, 373, 20140167. [Google Scholar] [CrossRef] [PubMed]
- Horvat, C. Floes, the Marginal Ice Zone and Coupled Wave-Sea-Ice Feedbacks. Philos. Trans. R. Soc. A 2022, 380, 20210252. [Google Scholar] [CrossRef]
- Roach, L.A.; Bitz, C.M.; Horvat, C.; Dean, S.M. Advances in Modeling Interactions Between Sea Ice and Ocean Surface Waves. J. Adv. Model. Earth Syst. 2019, 11, 4167–4181. [Google Scholar] [CrossRef]
- Wang, Y.; Hwang, B.; Bateson, A.W.; Aksenov, Y.; Horvat, C. Summer Sea Ice Floe Perimeter Density in the Arctic: High-Resolution Optical Satellite Imagery and Model Evaluation. Cryosphere 2023, 17, 3575–3591. [Google Scholar] [CrossRef]
- Rothrock, D.A.; Thorndike, A.S. Measuring the Sea Ice Floe Size Distribution. J. Geophys. Res. Oceans 1984, 89, 6477–6486. [Google Scholar] [CrossRef]
- Weiss, J. Fracture and Fragmentation of Ice: A Fractal Analysis of Scale Invariance. Eng. Fract. Mech. 2001, 68, 1975–2012. [Google Scholar] [CrossRef]
- Lu, P.; Li, Z.J.; Zhang, Z.H.; Dong, X.L. Aerial Observations of Floe Size Distribution in the Marginal Ice Zone of Summer Prydz Bay. J. Geophys. Res. Oceans 2008, 113, 2006JC003965. [Google Scholar] [CrossRef]
- Wang, Y.; Holt, B.; Erick Rogers, W.; Thomson, J.; Shen, H.H. Wind and Wave Influences on Sea Ice Floe Size and Leads in the B Eaufort and C Hukchi S Eas during the Summer-fall Transition 2014. J. Geophys. Res. Oceans 2016, 121, 1502–1525. [Google Scholar] [CrossRef]
- Denton, A.A.; Timmermans, M.-L. Characterizing the Sea-Ice Floe Size Distribution in the Canada Basin from High-Resolution Optical Satellite Imagery. Cryosphere 2022, 16, 1563–1578. [Google Scholar] [CrossRef]
- Horvat, C.; Tziperman, E. A Prognostic Model of the Sea-Ice Floe Size and Thickness Distribution. Cryosphere 2015, 9, 2119–2134. [Google Scholar] [CrossRef]
- Roach, L.A.; Horvat, C.; Dean, S.M.; Bitz, C.M. An Emergent Sea Ice Floe Size Distribution in a Global Coupled Ocean-Sea Ice Model. J. Geophys. Res. Oceans 2018, 123, 4322–4337. [Google Scholar] [CrossRef]
- Richter-Menge, J.A.; Perovich, D.K.; Pegau, W.S. Summer Ice Dynamics during SHEBA and Its Effect on the Ocean Heat Content. Ann. Glaciol. 2001, 33, 201–206. [Google Scholar] [CrossRef]
- Perovich, D.K.; Jones, K.F. The Seasonal Evolution of Sea Ice Floe Size Distribution. J. Geophys. Res. Oceans 2014, 119, 8767–8777. [Google Scholar] [CrossRef]
- Baker, D.J.; Zall, L. The MEDEA Program: Opening a Window into New Earth Science Data. Oceanog 2020, 33, 20–31. [Google Scholar] [CrossRef]
- Feng, J.; Zhang, Y.; Cheng, Q.; Tsou, J.Y. Pan-Arctic Melt Pond Fraction Trend, Variability, and Contribution to Sea Ice Changes. Glob. Planet. Chang. 2022, 217, 103932. [Google Scholar] [CrossRef]
- Hwang, B.; Wang, Y. Multi-Scale Satellite Observations of Arctic Sea Ice: New Insight into the Life Cycle of the Floe Size Distribution. Philos. Trans. R. Soc. A 2022, 380, 20210259. [Google Scholar] [CrossRef] [PubMed]
- Bateson, A.W.; Feltham, D.L.; Schröder, D.; Wang, Y.; Hwang, B.; Ridley, J.K.; Aksenov, Y. Sea Ice Floe Size: Its Impact on Pan-Arctic and Local Ice Mass and Required Model Complexity. Cryosphere 2022, 16, 2565–2593. [Google Scholar] [CrossRef]
- Horvat, C.; Tziperman, E. The Evolution of Scaling Laws in the Sea Ice Floe Size Distribution. J. Geophys. Res. Oceans 2017, 122, 7630–7650. [Google Scholar] [CrossRef]
- Otsu, N. A Threshold Selection Method from Gray-Level Histograms. Automatica 1975, 11, 23–27. [Google Scholar] [CrossRef]
- Sauvola, J.; Pietikäinen, M. Adaptive Document Image Binarization. Pattern Recognit. 2000, 33, 225–236. [Google Scholar] [CrossRef]
- Gatos, B.; Pratikakis, I.; Perantonis, S.J. Adaptive Degraded Document Image Binarization. Pattern Recognit. 2006, 39, 317–327. [Google Scholar] [CrossRef]
- Singh, T.R.; Roy, S.; Singh, O.I.; Sinam, T.; Singh, K.M. A New Local Adaptive Thresholding Technique in Binarization. Int. J. Comput. Sci. Issues 2011, 8, 271. [Google Scholar]
- Haralick, R.M.; Sternberg, S.R.; Zhuang, X. Image Analysis Using Mathematical Morphology. IEEE Trans. Pattern Anal. Mach. Intell. 1987, 4, 532–550. [Google Scholar] [CrossRef]
- Vincent, L.; Soille, P. Watersheds in Digital Spaces: An Efficient Algorithm Based on Immersion Simulations. IEEE Trans. Pattern Anal. Mach. Intell. 1991, 13, 583–598. [Google Scholar] [CrossRef]
- Yang, X.; Clausi, D.A. SAR Sea Ice Image Segmentation Based on Edge-Preserving Watersheds. In Proceedings of the Fourth Canadian Conference on Computer and Robot Vision (CRV ’07), Montreal, QC, Canada, 28–30 May 2007; IEEE: Montreal, QC, Canada, 2007; pp. 426–431. [Google Scholar]
- Zhang, J.; Stern, H.; Hwang, B.; Schweiger, A.; Steele, M.; Stark, M.; Graber, H.C. Modeling the Seasonal Evolution of the Arctic Sea Ice Floe Size Distribution. Elementa 2016, 4, 000126. [Google Scholar] [CrossRef]
- Pickering, G.; Bull, J.M.; Sanderson, D.J. Sampling Power-Law Distributions. Tectonophysics 1995, 248, 1–20. [Google Scholar] [CrossRef]
- Burroughs, S.M.; Tebbens, S.F. Upper-Truncated Power Laws in Natural Systems. Pure Appl. Geophys. 2001, 158, 741–757. [Google Scholar] [CrossRef]
- Weibull, W. A Statistical Distribution Function of Wide Applicability. J. Appl. Mech. 1951, 18, 293–297. [Google Scholar] [CrossRef]
- Cheong, Y.S.; Reynolds, G.K.; Salman, A.D.; Hounslow, M.J. Modelling Fragment Size Distribution Using Two-Parameter Weibull Equation. Int. J. Miner. Process. 2004, 74, S227–S237. [Google Scholar] [CrossRef]
- Montiel, F.; Mokus, N. Theoretical Framework for the Emergent Floe Size Distribution in the Marginal Ice Zone: The Case for Log-Normality. Philos. Trans. R. Soc. A 2022, 380, 20210257. [Google Scholar] [CrossRef] [PubMed]
- Perovich, D.K.; Tucker, W.B.; Ligett, K.A. Aerial Observations of the Evolution of Ice Surface Conditions during Summer. J. Geophys. Res. Oceans 2002, 107, SHE-24. [Google Scholar] [CrossRef]
- Toyota, T.; Haas, C.; Tamura, T. Size Distribution and Shape Properties of Relatively Small Sea-Ice Floes in the Antarctic Marginal Ice Zone in Late Winter. Deep. Sea Res. Part II Top. Stud. Oceanogr. 2011, 58, 1182–1193. [Google Scholar] [CrossRef]
- Cavalieri, D.J.; Parkinson, C.L. Arctic Sea Ice Variability and Trends, 1979–2010. Cryosphere 2012, 6, 881–889. [Google Scholar] [CrossRef]
- Timmermans, M.-L.; Proshutinsky, A.; Golubeva, E.; Jackson, J.M.; Krishfield, R.; McCall, M.; Platov, G.; Toole, J.; Williams, W.; Kikuchi, T.; et al. Mechanisms of Pacific Summer Water Variability in the Arctic’s Central Canada Basin. J. Geophys. Res. Oceans 2014, 119, 7523–7548. [Google Scholar] [CrossRef]
- Li, J.; Pickart, R.S.; Lin, P.; Bahr, F.; Arrigo, K.R.; Juranek, L.; Yang, X. The Atlantic Water Boundary Current in the Chukchi Borderland and Southern Canada Basin. J. Geophys. Res. Oceans 2020, 125, e2020JC016197. [Google Scholar] [CrossRef]
- Lensu, M. The Fractality of Sea Ice Cover. In Proceedings of the IAHR Ice Symposium, Espoo, Finland, 20–23 August 1990; pp. 300–313. [Google Scholar]
- Toyota, T.; Takatsuji, S.; Nakayama, M. Characteristics of Sea Ice Floe Size Distribution in the Seasonal Ice Zone. Geophys. Res. Lett. 2006, 33, L02616. [Google Scholar] [CrossRef]
- Stern, H.L.; Schweiger, A.J.; Stark, M.; Zhang, J.; Steele, M.; Hwang, B. Seasonal Evolution of the Sea-Ice Floe Size Distribution in the Beaufort and Chukchi Seas. Elem. Sci. Anthr. 2018, 6, 48. [Google Scholar] [CrossRef]










| Region | Time Period | Longitude and Latitude | Location | Resolution (m) | Scope (m × m) | Ice Age |
|---|---|---|---|---|---|---|
| CBIB_N | 9 June 2014– 9 September 2014 | 82.01°N–82.03°N 164.96°W–165.11°W | Canadian Basin | 1.00 | 2627 × 2439 | First-year ice |
| CBIB_S | 13 June 2014– 11 September 2014 | 79.50°N–79.57°N 149.98°W–150.13°W | Canadian Basin | 1.02 | 3138 × 3893 | First-year ice |
| Region | Time | Temperature (°C) | Monthly Average Temperature (°C) |
|---|---|---|---|
| CBIB_N | 9 June 2014 | 0.89 | −0.33 |
| 9 July 2014 | 0.67 | 0.24 | |
| 9 August 2014 | −0.78 | 0.60 | |
| 9 September 2014 | −8.52 | −1.49 | |
| CBIB_S | 13 June 2014 | −2.22 | −3.08 |
| 13 July 2014 | 1.14 | 0.66 | |
| 12 August 2014 | 0.56 | 0.49 | |
| 11 September 2014 | −3.38 | −2.18 |
| Image | Time (Month/Day) | ||||||
|---|---|---|---|---|---|---|---|
| CBIB_N | 06/09 | 983 | 0.50 | 0.80 | 181 | 0.72 | 0.96 |
| 07/09 | 734 | 0.95 | 0.99 | 63 | 0.76 | 0.96 | |
| 08/09 | 980 | 1.02 | 0.99 | 61 | 0.79 | 0.88 | |
| 09/09 | 905 | 0.88 | 0.99 | 53 | 0.73 | 0.94 | |
| CBIB_S | 06/13 | 1235 | 1.10 | 0.99 | 88 | 0.71 | 0.95 |
| 07/13 | 1018 | 1.25 | 0.96 | 87 | 0.82 | 0.98 | |
| 08/12 | 701 | 1.22 | 0.99 | 70 | 0.82 | 0.96 | |
| 09/11 | 1275 | 1.15 | 0.98 | 76 | 0.76 | 0.96 |
Disclaimer/Publisher’s Note: The statements, opinions and data contained in all publications are solely those of the individual author(s) and contributor(s) and not of MDPI and/or the editor(s). MDPI and/or the editor(s) disclaim responsibility for any injury to people or property resulting from any ideas, methods, instructions or products referred to in the content. |
© 2024 by the authors. Licensee MDPI, Basel, Switzerland. This article is an open access article distributed under the terms and conditions of the Creative Commons Attribution (CC BY) license (https://creativecommons.org/licenses/by/4.0/).
Share and Cite
Li, Z.; Lu, P.; Zhou, J.; Zhang, H.; Huo, P.; Yu, M.; Wang, Q.; Li, Z. Evolution of the Floe Size Distribution in Arctic Summer Based on High-Resolution Satellite Imagery. Remote Sens. 2024, 16, 2545. https://doi.org/10.3390/rs16142545
Li Z, Lu P, Zhou J, Zhang H, Huo P, Yu M, Wang Q, Li Z. Evolution of the Floe Size Distribution in Arctic Summer Based on High-Resolution Satellite Imagery. Remote Sensing. 2024; 16(14):2545. https://doi.org/10.3390/rs16142545
Chicago/Turabian StyleLi, Zongxing, Peng Lu, Jiaru Zhou, Hang Zhang, Puzhen Huo, Miao Yu, Qingkai Wang, and Zhijun Li. 2024. "Evolution of the Floe Size Distribution in Arctic Summer Based on High-Resolution Satellite Imagery" Remote Sensing 16, no. 14: 2545. https://doi.org/10.3390/rs16142545
APA StyleLi, Z., Lu, P., Zhou, J., Zhang, H., Huo, P., Yu, M., Wang, Q., & Li, Z. (2024). Evolution of the Floe Size Distribution in Arctic Summer Based on High-Resolution Satellite Imagery. Remote Sensing, 16(14), 2545. https://doi.org/10.3390/rs16142545

