Innovative Rotating SAR Mode for 3D Imaging of Buildings
Abstract
1. Introduction
- To address the issue of inefficient data acquisition requiring multiple revisits, we propose a technique that needs only a single rotation to gather information on a building from two distinct angles. This technique significantly reduces the need for repeated observations.
- To solve the problem of anisotropic interference, we observe from the same side of the building, enhancing data reliability and accuracy.
- The RSAR signal model is derived and the basic principles of 3D imaging are proposed.
- A matching method based on height assumptions is proposed, which improves the search path for matching, thereby avoiding extensive matrix calculations and enhancing computational efficiency.
2. Geometry and Signal Models of Rotating SAR
2.1. Geometric Model
2.2. Signal Model
3. The 3D Imaging Capabilities of Rotating SAR
3.1. SAR Imaging by BP (Back Projection) Algorithm
3.2. RD Projection Model
3.3. The Relationship between Height and Projection Geometry
4. Image Matching Based on Height Assumption
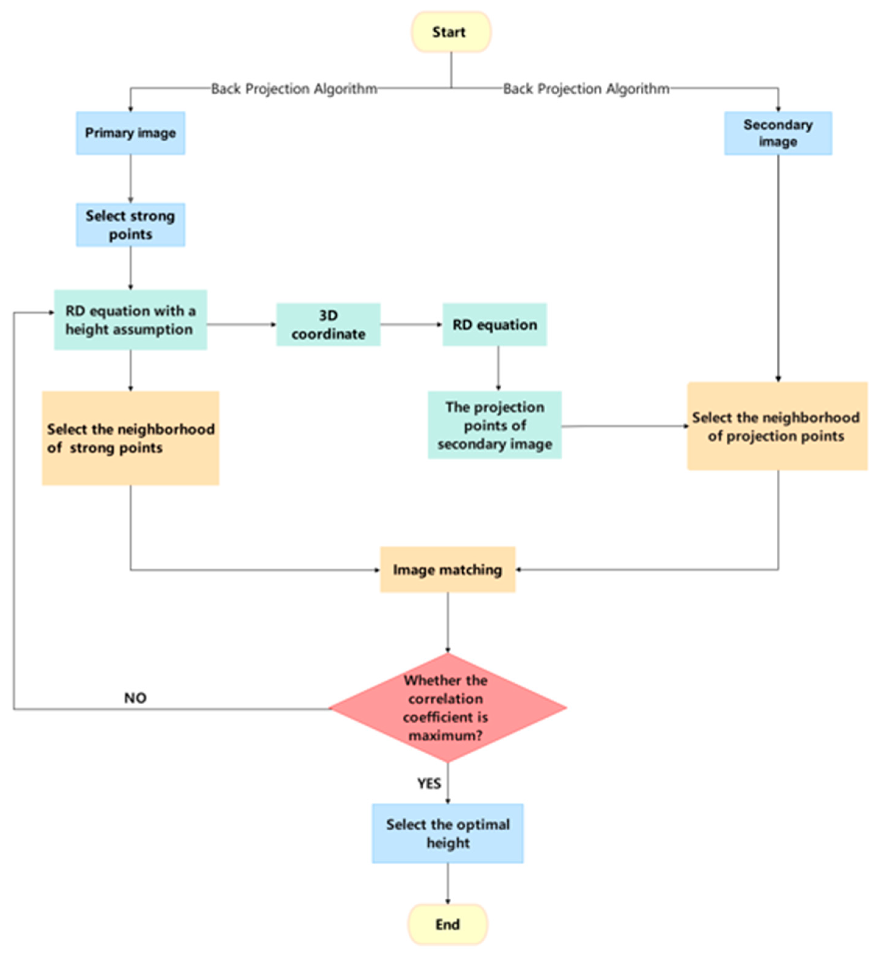
4.1. Basic Principle
- Step 1: The data received from two angles are processed using the BP (Back Projection) algorithm.
- Step 2: Select the coordinates of strong points from the primary image.
- Step 3: Assuming the target building has N different elevations, we calculate the projected position of each strong point pixel from the primary image onto the secondary image at different assumed heights.
- Step 4: The projection points of SAR images at different elevations are matched in the neighborhood. According to the strength of the correlation, we estimate the best height of the building.
4.2. Image Matching
5. Numerical Simulation and Actual Data Experiment
5.1. Numerical Simulation
5.2. Actual Data Experiment
6. Conclusions
Author Contributions
Funding
Data Availability Statement
Acknowledgments
Conflicts of Interest
References
- Sun, J.J. CD-TransUnet Based SAR Image Urban Building Change Detection. Master’s Thesis, Beijing University of Civil Engineering and Architecture, Beijing, China, 2023. [Google Scholar]
- Guo, B. Application of 3D Laser Scanning Technology in Deformation Monitoring to the Xinjiang Grand Theater. Geomat. Spat. Inf. Technol. 2021, 44, 225–227. [Google Scholar]
- Hong, W.; Wang, Y.; Lin, Y.; Tan, W.; Wu, Y. Research progress on three-dimensional SAR imaging techniques. J. Radars 2018, 7, 633–654. [Google Scholar] [CrossRef]
- Pu, W. Shuffle GAN with autoencoder: A deep learning approach to separate moving and stationary targets in SAR imagery. IEEE Trans. Neural Netw. Learn. Syst. 2021, 33, 4770–4784. [Google Scholar] [CrossRef]
- Ristea, N.-C.; Anghel, A.; Datcu, M.; Chapron, B. Guided Unsupervised Learning by Subaperture Decomposition for Ocean SAR Image Retrieval. IEEE Trans. Geosci. Remote Sens. 2023, 61, 5207111. [Google Scholar] [CrossRef]
- Zhu, X.X. Three-Dimensional Urban Mapping Through Tomographic SAR Imaging Techniques. Ph.D. Thesis, National University of Defense Technology, Changsha, China, 2021. [Google Scholar]
- Liu, H.; Guo, X.Y.; Guo, Z.Y.; Cheng, B.H. Capon Tomographic SAR Imaging Method Based on Alternating Direction Method of Multipliers. Radar Sci. Technol. 2023, 21, 303–313. [Google Scholar] [CrossRef]
- Bi, H.; Jin, S.; Wang, X.; Li, Y.; Han, B.; Hong, W. High-resolution High-dimensional Imaging of Urban Building Based on Gao Fen-3 SAR Data. J. Radars 2022, 11, 40–51. [Google Scholar] [CrossRef]
- Batra, A.; Wiemeler, M.; Göhringer, D.; Kaiser, T. Sub-mm resolution 3D SAR imaging at 1.5 THz. In Proceedings of the 2021 Fourth International Workshop on Mobile Terahertz Systems (IWMTS), Essen, Germany, 5–7 July 2021; pp. 1–5. [Google Scholar] [CrossRef]
- Sugavanam, N.; Ertin, E.; Jamora, J.R. Deep learning for three dimensional SAR imaging from limited viewing angles. In Proceedings of the 2023 IEEE International Radar Conference (RADAR), Sydney, Australia, 6–10 November 2023; pp. 1–6. [Google Scholar] [CrossRef]
- Reigber, A.; Moreira, A. First demonstration of airborne SAR tomography using multibaseline L-band data. IEEE Trans. Geosci. Remote Sens. 2000, 38, 2142–2152. [Google Scholar] [CrossRef]
- Zhu, X.X.; Bamler, R. Very high resolution spaceborne SAR tomography in urban environment. IEEE Trans. Geosci. Remote Sens. 2010, 48, 4296–4308. [Google Scholar] [CrossRef]
- Budillon, A.; Johnsy, A.C.; Schirinzi, G.; Vitale, S. SAR tomography based on deep learning. In Proceedings of the IGARSS 2019-2019 IEEE International Geoscience and Remote Sensing Symposium, Yokohama, Japan, 28 July–2 August 2019; pp. 3625–3628. [Google Scholar] [CrossRef]
- Omati, M.; Omati, M.; Bastani, M. Building Reconstruction Based on a Small Number of Tracks Using Nonparametric SAR Tomographic Methods. ISPRS Ann. Photogramm. Remote Sens. Spat. Inf. Sci. 2023, 10, 617–622. [Google Scholar] [CrossRef]
- Ponce, O.; Prats-Iraola, P.; Scheiber, R.; Reigber, A.; Moreira, A. First airborne demonstration of holographic SAR tomography with fully polarimetric multicircular acquisitions at L-band. IEEE Trans. Geosci. Remote Sens. 2016, 54, 6170–6196. [Google Scholar] [CrossRef]
- Yitayew, T.G.; Ferro-Famil, L.; Eltoft, T.; Tebaldini, S. Lake and Fjord Ice Imaging Using a Multifrequency Ground-Based Tomographic SAR System. IEEE J. Sel. Top. Appl. Earth Obs. Remote Sens. 2017, 10, 4457–4468. [Google Scholar] [CrossRef]
- Welsh, R.; Andre, D.; Finnis, M. Multistatic 3D SAR Imaging with Coarse Elevation and Azimuth Sampling. In Proceedings of the EUSAR 2022, 14th European Conference on Synthetic Aperture Radar, Leipzig, Germany, 25–27 July 2022. [Google Scholar]
- Anghel, A.; Cacoveanu, R.; Ciuca, M.; Rommen, B.; Ciochina, S. Multichannel Ground-Based Bistatic SAR Receiver for Single-Pass Opportunistic Tomography. IEEE Trans. Geosci. Remote Sens. 2023, 61, 5212119. [Google Scholar] [CrossRef]
- Zhao, K.X.; Bi, H.; Zhang, B.C. SAR tomography method based on fast iterative shrinkage-thresholding. J. Syst. Eng. Electron. 2017, 39, 1019–1023. [Google Scholar] [CrossRef]
- Jin, S.; Bi, H.; Wang, X.; Li, Y.; Zhang, J.; Feng, J.; Hong, W. High-Resolution 3-D and 4-D SAR Imaging-The Case Study of Shenzhen. In Proceedings of the 2021 CIE International Conference on Radar (Radar), Haikou, China, 15–19 December 2021; pp. 712–716. [Google Scholar] [CrossRef]
- Chang, S.; Deng, Y.; Zhang, Y.; Wang, R.; Qiu, J.; Wang, W.; Zhao, Q.; Liu, D. An advanced echo separation scheme for space-time waveform-encoding SAR based on digital beamforming and blind source separation. Remote Sens. 2022, 14, 3585. [Google Scholar] [CrossRef]
- Feng, L.; Muller, J.-P.; Yu, C.; Deng, C.; Zhang, J. Elevation Extraction from Spaceborne SAR Tomography Using Multi-Baseline COSMO-SkyMed SAR Data. Remote Sens. 2022, 14, 4093. [Google Scholar] [CrossRef]
- Yang, Y.; Zhang, F.; Tian, Y.; Chen, L.; Wang, R.; Wu, Y. High-Resolution and Wide-Swath 3D Imaging for Urban Areas Based on Distributed Spaceborne SAR. Remote Sens. 2023, 15, 3938. [Google Scholar] [CrossRef]
- Zhang, B.; Xu, G.; Yu, H.; Wang, H.; Pei, H.; Hong, W. Array 3-D SAR tomography using robust gridless compressed sensing. IEEE Trans. Geosci. Remote Sens. 2023, 61, 5205013. [Google Scholar] [CrossRef]
- Li, Y.; Chen, L.; An, D. A Method for Extracting Dem Based on Sub-Aperture Image Correlation in CSAR Mode. In Proceedings of the 2021 IEEE International Geoscience and Remote Sensing Symposium IGARSS, Brussels, Belgium, 11–16 July 2021; pp. 5203–5206. [Google Scholar] [CrossRef]
- Zhang, H.; Lin, Y.; Feng, S.; Teng, F.; Hong, W. 3-D target reconstruction using C-band circular SAR imagery based on background constraints. In Proceedings of the 2021 IEEE International Geoscience and Remote Sensing Symposium IGARSS, Brussels, Belgium, 11–16 July 2021; pp. 2923–2926. [Google Scholar] [CrossRef]
- Zhang, H.; Lin, Y.; Teng, F.; Feng, S.; Hong, W. Holographic SAR Volumetric Imaging Strategy for 3-D Imaging With Single-Pass Circular InSAR Data. IEEE Trans. Geosci. Remote Sens. 2023, 61, 5219816. [Google Scholar] [CrossRef]
- Li, Z.; Zhang, F.; Wan, Y.; Chen, L.; Wang, D.; Yang, L. Airborne Circular Flight Array SAR 3D Imaging Algorithm of Buildings Based on Layered Phase Compensation in the Wavenumber Domain. IEEE Trans. Geosci. Remote Sens. 2023, 61, 5213512. [Google Scholar] [CrossRef]
- Zhang, H.; Lin, Y.; Teng, F.; Feng, S.; Yang, B.; Hong, W. Circular SAR Incoherent 3D Imaging with a NeRF-Inspired Method. Remote Sens. 2023, 15, 3322. [Google Scholar] [CrossRef]
- Yoo, J.-C.; Han, T.H. Fast Normalized Cross-Correlation. Circ. Syst. Signal. Process. 2009, 28, 819–843. [Google Scholar] [CrossRef]















| Parameter | Value |
|---|---|
| Operating waveform | FMCW |
| Chirp rate (MHz/μs) | 5.0210 |
| Sampling frequency (MHz) | 5 |
| Samples in chirp | 512 |
| Pulse repetition frequency (Hz) | 500 |
| Frames | 60,000 |
| Track length (m) | 0.5 |
| Point Targets | Position Coordinates (m) |
|---|---|
| Point A | (0,25,25) |
| Point B | (−5,22,9.4) |
| Point C | (6,15,15.2) |
| Point D | (10,30,4.5) |
| Point E | (−10,22,0) |
| Point F | (8,10,0) |
| Point G | (5,30,0) |
| Point Targets | True 3D Coordinates | Estimated Average 3D Coordinates | Error of x | Error of y | Error of z |
|---|---|---|---|---|---|
| A | (0,25,25) | (0.0013,25.0033,25.0009) | 0.0013 | 0.0033 | 0.0009 |
| B | (−5,22,9.4) | (−4.9992,21.9967,9.3971) | 0.0008 | 0.0033 | 0.0029 |
| C | (6,15,15.2) | (5.9999,15.0013,15.1642) | 0.0001 | 0.0013 | 0.0358 |
| D | (10,30,4.5) | (9.9997,29.9988,4.5232) | 0.0003 | 0.0012 | 0.0232 |
| E | (−10,22,0) | (−10.0000,22.0000,0.0000) | 0.0000 | 0.0000 | 0.0000 |
| F | (8,10,0) | (8.0018, 10.0023,0.0000) | 0.0018 | 0.0023 | 0.0000 |
| G | (5,30,0) | (5.0001,30.0011,0.0000) | 0.0001 | 0.0011 | 0.0000 |
| Stone Column 1 | Stone Column 2 | Stone Column 3 | Stone Column 4 | Stone Column 5 | |
|---|---|---|---|---|---|
| Estimate height h′/m | 7.400 | 7.300 | 7.100 | 7.200 | 7.500 |
| Reference value h/m | 7.334 | 7.367 | 7.250 | 7.230 | 7.439 |
| Height error /m | 0.066 | −0.067 | −0.150 | −0.030 | 0.061 |
Disclaimer/Publisher’s Note: The statements, opinions and data contained in all publications are solely those of the individual author(s) and contributor(s) and not of MDPI and/or the editor(s). MDPI and/or the editor(s) disclaim responsibility for any injury to people or property resulting from any ideas, methods, instructions or products referred to in the content. |
© 2024 by the authors. Licensee MDPI, Basel, Switzerland. This article is an open access article distributed under the terms and conditions of the Creative Commons Attribution (CC BY) license (https://creativecommons.org/licenses/by/4.0/).
Share and Cite
Lin, Y.; Wang, Y.; Wang, Y.; Shen, W.; Bai, Z. Innovative Rotating SAR Mode for 3D Imaging of Buildings. Remote Sens. 2024, 16, 2251. https://doi.org/10.3390/rs16122251
Lin Y, Wang Y, Wang Y, Shen W, Bai Z. Innovative Rotating SAR Mode for 3D Imaging of Buildings. Remote Sensing. 2024; 16(12):2251. https://doi.org/10.3390/rs16122251
Chicago/Turabian StyleLin, Yun, Ying Wang, Yanping Wang, Wenjie Shen, and Zechao Bai. 2024. "Innovative Rotating SAR Mode for 3D Imaging of Buildings" Remote Sensing 16, no. 12: 2251. https://doi.org/10.3390/rs16122251
APA StyleLin, Y., Wang, Y., Wang, Y., Shen, W., & Bai, Z. (2024). Innovative Rotating SAR Mode for 3D Imaging of Buildings. Remote Sensing, 16(12), 2251. https://doi.org/10.3390/rs16122251

