First Analyses of the TIMELINE AVHRR SST Product: Long-Term Trends of Sea Surface Temperature at 1 km Resolution across European Coastal Zones
Abstract
1. Introduction
- Analyze the SST anomaly time series.
- Compare the TIMELINE SST anomalies to SST anomalies from the ESA CCI product.
- Interpret the spatial distribution of monthly SST anomaly trends with a special focus on their distance to the coastline.
- Contrast the results with findings of previous SST studies and discuss the advantages and disadvantages of the TIMELINE SST product.
2. Data and Study Areas
2.1. Data
2.1.1. TIMELINE SST
2.1.2. CCI SST
2.2. Study Regions
2.2.1. North and Baltic Seas
2.2.2. Adriatic Sea
2.2.3. Aegean Sea
2.2.4. Balearic Sea
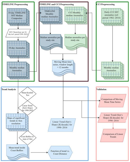
3. Methodology
3.1. Calculation of Monthly Anomalies
3.2. Calculation of Anomaly Trends per Study Area
3.3. Mapping of the Monthly Anomaly Trends
3.4. Relationship of Linear SST Trend to Coast Distance
4. Results
4.1. Analysis of the TIMELINE SST Anomaly Time Series
4.2. Comparison between TIMELINE and CCI SST Anomalies
4.3. Spatial Distribution of Anomaly Trends
4.4. SST Trends in Relation to Coast Distance
5. Discussion
5.1. The TIMELINE SST Product and the Generation of the Anomaly Time Series
5.2. Comparison between TIMELINE and CCI Product
5.3. Discussion and Comparison of SST Trends
5.4. Importance of the Monitoring of SST Trends in Coastal Areas
5.5. Outlook and Further Development of the TIMELINE SST Product
6. Conclusions
Supplementary Materials
Author Contributions
Funding
Data Availability Statement
Acknowledgments
Conflicts of Interest
References
- Global Climate Observing System. GCOS WMO Essential Climate Variables. Available online: https://gcos.wmo.int/en/essential-climate-variables/sst (accessed on 24 January 2024).
- OOPC. EOV Spec Sheet: Sea Surface Temperature; OOPC: Paris, France, 2017. [Google Scholar]
- O’Carroll, A.G.; Armstrong, E.M.; Beggs, H.; Bouali, M.; Casey, K.S.; Corlett, G.K.; Dash, P.; Donlon, C.; Gentemann, C.L.; Høyer, J.L.; et al. Observational needs of sea surface temperature. Front. Mar. Sci. 2019, 6, 420. [Google Scholar] [CrossRef]
- Bulgin, C.E.; Merchant, C.J.; Ferreira, D. Tendencies, variability and persistence of sea surface temperature anomalies. Sci. Rep. 2020, 10, 7986. [Google Scholar] [CrossRef] [PubMed]
- Hoegh-Guldberg, O.; Bruno, J.F. The Impact of Climate Change on the World’s Marine Ecosystems. Science 2010, 328, 1523–1528. [Google Scholar] [CrossRef] [PubMed]
- Coll, M.; Albo-Puigserver, M.; Navarro, J.; Palomera, I.; Dambacher, J. Who is to blame? Plausible pressures on small pelagic fish population changes in the Northwestern Mediterranean Sea. Mar. Ecol. Prog. Ser. 2018, in press. [Google Scholar] [CrossRef]
- Hartog, J.R.; Spillman, C.M.; Smith, G.; Hobday, A.J. Forecasts of marine heatwaves for marine industries: Reducing risk, building resilience and enhancing management responses. Deep Sea Res. Part II Top. Stud. Oceanogr. 2023, 209, 105276. [Google Scholar] [CrossRef]
- Munkes, B.; Löptien, U.; Dietze, H. Cyanobacteria blooms in the Baltic Sea: A review of models and facts. Biogeosciences 2021, 18, 2347–2378. [Google Scholar] [CrossRef]
- The Copernicus Programme. Record-Breaking North Atlantic Ocean Temperatures Contribute to Extreme Marine Heatwaves. Available online: https://climate.copernicus.eu/record-breaking-north-atlantic-ocean-temperatures-contribute-extreme-marine-heatwaves (accessed on 7 December 2023).
- National Oceanic and Atmospheric Administration. Annual 2022 Global Climate Report. Available online: https://www.ncei.noaa.gov/access/monitoring/monthly-report/global/202213 (accessed on 7 December 2023).
- NASA/JPL. MODIS Aqua Level 3 SST Thermal IR Monthly 4 km Daytime V2019.0; NASA/JPL/PODAAC: Pasadena, CA, USA, 2020. [Google Scholar] [CrossRef]
- Baker-Yeboah, S.; Saha, K.; Zhang, D.; Casey, K.S.; Evans, R.; Kilpatrick, K.A. AVHRR Pathfinder Version 5.3 Level 3 Collated (L3C) Global 4km Sea Surface Temperature for 1981-Present; NOAA National Centers for Environmental Information: Asheville, NC, USA, 2018. [Google Scholar]
- Merchant, C.J.; Embury, O.; Bulgin, C.E.; Block, T.; Corlett, G.K.; Fiedler, E.; Good, S.A.; Mittaz, J.; Rayner, N.A.; Berry, D.; et al. Satellite-based time-series of sea-surface temperature since 1981 for climate applications. Sci. Data 2019, 6, 223. [Google Scholar] [CrossRef] [PubMed]
- Dech, S.; Holzwarth, S.; Asam, S.; Andresen, T.; Bachmann, M.; Boettcher, M.; Dietz, A.; Eisfelder, C.; Frey, C.; Gesell, G.; et al. Potential and challenges of harmonizing 40 years of avhrr data: The timeline experience. Remote Sens. 2021, 13, 3618. [Google Scholar] [CrossRef]
- Eisfelder, C.; Asam, S.; Hirner, A.; Reiners, P.; Holzwarth, S.; Bachmann, M.; Gessner, U.; Dietz, A.; Huth, J.; Bachofer, F.; et al. Seasonal Vegetation Trends for Europe over 30 Years from a Novel Normalised Difference Vegetation Index (NDVI) Time-Series—The TIMELINE NDVI Product. Remote Sens. 2023, 15, 3616. [Google Scholar] [CrossRef]
- Biguino, B.; Antunes, C.; Lamas, L.; Jenkins, L.J.; Dias, J.M.; Haigh, I.D.; Brito, A.C. 40 years of changes in sea surface temperature along the Western Iberian Coast. Sci. Total Environ. 2023, 888, 164193. [Google Scholar] [CrossRef]
- Lima, F.P.; Wethey, D.S. Three decades of high-resolution coastal sea surface temperatures reveal more than warming. Nat. Commun. 2012, 3, 704. [Google Scholar] [CrossRef] [PubMed]
- Santos, F.; Gomez Gesteira, M.; DeCastro, M. Coastal and oceanic SST variability along the western Iberian Peninsula. Cont. Shelf Res. 2011, 31, 2012–2017. [Google Scholar] [CrossRef]
- Varela, R.; Lima, F.P.; Seabra, R.; Meneghesso, C.; Gómez-Gesteira, M. Coastal warming and wind-driven upwelling: A global analysis. Sci. Total Environ. 2018, 639, 1501–1511. [Google Scholar] [CrossRef] [PubMed]
- Becker, F.; Li, Z.-L.; Becker, F.; Li, Z. Towards a local split window method over land surfaces. Remote Sens. 1990, 11, 369–393. [Google Scholar] [CrossRef]
- Frey, C.M.; Kuenzer, C.; Dech, S. Assessment of mono- and split-window approaches for time series processing of LST from AVHRR—A TIMELINE round robin. Remote Sens. 2017, 9, 72. [Google Scholar] [CrossRef]
- Caselles, E.; Valor, E.; Abad, F.; Caselles, V. Automatic classification-based generation of thermal infrared land surface emissivity maps using AATSR data over Europe. Remote Sens. Environ. 2012, 124, 321–333. [Google Scholar] [CrossRef]
- Klüser, L.; Killius, N.; Gesell, G. APOLLO_NG—A probabilistic interpretation of the APOLLO legacy for AVHRR heritage channels. Atmos. Meas. Tech. Discuss. 2015, 8, 4413–4449. [Google Scholar] [CrossRef]
- Ships4SST. Recommended ISFRN L2R Data Specification and User Manual v1.2 rev0.doc; The International Sea Surface Temperature (SST) Fiducial Reference Measurement (FRM) Radiometer Network (ISFRN): Southampton, UK, 2019. [Google Scholar]
- Elipot, S.; Sykulski, A.; Lumpkin, R.; Centurioni, L.; Pazos, M. A dataset of hourly sea surface temperature from drifting buoys. Sci. Data 2022, 9, 567. [Google Scholar] [CrossRef]
- Reiners, P.; Holzwarth, S.; Asam, S. LONGTERM DYNAMICS OF SEA SURFACE TEMPERATURE IN EUROPE BETWEEN 1982 AND 2018: EXPLORING THE NEW TIMELINE AVHRR SST PRODUCT. In Proceedings of the International Geoscience and Remote Sensing Symposium (IGARSS) 2022, Kuala Lumpur, Malaysia, 17–22 July 2022. [Google Scholar]
- Good, S.A.; Embury, O.; Bulgin, C.E.; Mittaz, J. Level 4 Analysis Climate Data Record; Centre for Environmental Data Analysis: Chilton, UK, 2019. [Google Scholar] [CrossRef]
- García-Monteiro, S.; Sobrino, J.A.; Julien, Y.; Sòria, G.; Skokovic, D. Surface Temperature trends in the Mediterranean Sea from MODIS data during years 2003–2019. Reg. Stud. Mar. Sci. 2022, 49, 102086. [Google Scholar] [CrossRef]
- Jamali, S.; Ghorbanian, A.; Abdi, A.M. Satellite-Observed Spatial and Temporal Sea Surface Temperature Trends of the Baltic Sea between 1982 and 2021. Remote Sens. 2023, 15, 102. [Google Scholar] [CrossRef]
- Høyer, J.L.; Karagali, I. Sea surface temperature climate data record for the North Sea and Baltic Sea. J. Clim. 2016, 29, 2529–2541. [Google Scholar] [CrossRef]
- Dutheil, C.; Meier, H.E.M.; Gröger, M.; Börgel, F. Understanding past and future sea surface temperature trends in the Baltic Sea. Clim. Dyn. 2022, 58, 3021–3039. [Google Scholar] [CrossRef]
- Belkin, I.M. Rapid warming of Large Marine Ecosystems. Prog. Oceanogr. 2009, 81, 207–213. [Google Scholar] [CrossRef]
- Meier, M.; Eilola, K.; Almroth-Rosell, E.; Schimanke, S.; Kniebusch, M.; Höglund, A.; Pemberton, P.; Liu, Y.; Väli, G.; Saraiva, S. Disentangling the impact of nutrient load and climate changes on Baltic Sea hypoxia and eutrophication since 1850. Clim. Dyn. 2019, 53, 1145–1166. [Google Scholar] [CrossRef]
- Jeffries, M.A.; Lee, C.M. A climatology of the northern Adriatic Sea’s response to bora and river forcing. J. Geophys. Res. Ocean. 2007, 112, C03S02. [Google Scholar] [CrossRef]
- Bonacci, O.; Vrsalović, A. Differences in Air and Sea Surface Temperatures in the Northern and Southern Part of the Adriatic Sea. Atmosphere 2022, 13, 1158. [Google Scholar] [CrossRef]
- Grbec, B.; Matić, F.; Beg Paklar, G.; Morović, M.; Popović, R.; Vilibić, I. Long-Term Trends, Variability and Extremes of In Situ Sea Surface Temperature Measured Along the Eastern Adriatic Coast and its Relationship to Hemispheric Processes. Pure Appl. Geophys. 2018, 175, 4031–4046. [Google Scholar] [CrossRef]
- Shaltout, M.; Omstedt, A. Recent sea surface temperature trends and future scenarios for the Mediterranean Sea. Oceanologia 2014, 56, 411–443. [Google Scholar] [CrossRef]
- La Violette, P.E.; Tintoré, J.; Font, J. The surface circulation of the Balearic Sea. J. Geophys. Res. Ocean. 1990, 95, 1559–1568. [Google Scholar] [CrossRef]
- Siegel, H.; Gerth, M.; Tschersich, G. Sea surface temperature development of the Baltic Sea in the period 1990–2004. Oceanologia 2006, 48, 119–131. [Google Scholar]
- Böhm, E.; Banzon, V.; D’Acunzo, E.; D’Ortenzio, F.; Santoleri, R. Adriatic Sea surface temperature and ocean colour variability during the MFSPP. Ann. Geophys. 2003, 21, 137–149. [Google Scholar] [CrossRef]
- Feudale, L.; Shukla, J. Influence of sea surface temperature on the European heat wave of 2003 summer. Part I: An observational study. Clim. Dyn. 2011, 36, 1691–1703. [Google Scholar] [CrossRef]
- Chiriaco, M.; Bastin, S.; Yiou, P.; Haeffelin, M.; Dupont, J.C.; Stéfanon, M. European heatwave in July 2006: Observations and modeling showing how local processes amplify conducive large-scale conditions. Geophys. Res. Lett. 2014, 41, 5644–5652. [Google Scholar] [CrossRef]
- Schmelzer, N.; Holfort, J. The ice winter of 2010/11 on the German North and Baltic Sea coasts and a brief description of ice conditions in the entire Baltic Sea region Baltic Sea. 2013, p. 18. Available online: https://www.bsh.de/EN/DATA/Predictions/Ice_reports_and_ice_charts/_Anlagen/Downloads/Description-ice-winters/Description-of-the-ice-winters-2010-2011.pdf?__blob=publicationFile&v=2 (accessed on 20 May 2024).
- Sanders, R.N.C.; Jones, D.C.; Josey, S.A.; Sinha, B.; Forget, G. Causes of the 2015 North Atlantic cold anomaly in a global state estimate. Ocean Sci. 2022, 18, 953–978. [Google Scholar] [CrossRef]
- Julien, Y.; Sobrino, J.A. Correcting AVHRR Long Term Data Record V3 estimated LST from orbital drift effects. Remote Sens. Environ. 2012, 123, 207–219. [Google Scholar] [CrossRef]
- Masuda, K.; Takashima, T.; Takayama, Y. Emissivity of pure and sea waters for the model sea surface in the infrared window regions. Remote Sens. Environ. 1988, 24, 313–329. [Google Scholar] [CrossRef]
- Morak-Bozzo, S.; Merchant, C.; Kent, E.; Berry, D.; Carella, G. Climatological diurnal variability in sea surface temperature characterized from drifting buoy data. Geosci. Data J. 2016, 3, 20–28. [Google Scholar] [CrossRef]
- Dietz, A.J.; Frey, C.M.; Ruppert, T.; Bachmann, M.; Kuenzer, C.; Dech, S. Automated Improvement of Geolocation Accuracy in AVHRR Data Using a Two-Step Chip Matching Approach—A Part of the TIMELINE Preprocessor. Remote Sens. 2017, 9, 303. [Google Scholar] [CrossRef]
- Saunders, R.; Hocking, J.; Turner, E.; Rayer, P.; Rundle, D.; Brunel, P.; Vidot, J.; Roquet, P.; Matricardi, M.; Geer, A.; et al. An update on the RTTOV fast radiative transfer model (currently at version 12). Geosci. Model Dev. 2018, 11, 2717–2737. [Google Scholar] [CrossRef]
- Gray, J.S. Marine biodiversity: Patterns, threats and conservation needs. Biodivers. Conserv. 2004, 6, 153–175. [Google Scholar] [CrossRef]
- Halpern, B.; Walbridge, S.; Selkoe, K.; Kappel, C.; Micheli, F.; D’Agrosa, C.; Bruno, J.; Casey, K.; Ebert, C.; Fox, H.; et al. A Global Map of Human Impact on Marine Ecosystems. Science 2008, 319, 948–952. [Google Scholar] [CrossRef] [PubMed]
- Embury, O.; Merchant, C.; Filipiaú, M. Refractive Indices (500–3500 cm−1) and Emissivity (600–3350 cm−1) of Pure Water and Seawater; Edinburgh Data Share: Edinburgh, UK, 2008. [Google Scholar] [CrossRef]
- Karagali, I.; Høyer, J. Characterisation and quantification of regional diurnal SST cycles from SEVIRI. Ocean Sci. 2014, 10, 745–758. [Google Scholar] [CrossRef]











| Platform | Sensor | Period |
|---|---|---|
| NOAA-11 | AVHRR/2 | 1990–1994 |
| NOAA-14 | AVHRR/2 | 1995–2002 |
| NOAA-16 | AVHRR/3 | 2001–2006 |
| NOAA-17 | AVHRR/3 | 2003–2009 |
| NOAA-18 | AVHRR/3 | 2006–2012 |
| NOAA-19 | AVHRR/3 | 2010–2022 |
| Study Area | Authors | SST Trend [°C/Decade] | Time Frame | Instrument |
|---|---|---|---|---|
| Balearic Sea | [28] | 0.5 | 2003–2019 | MODIS SST (8 days, 4 km) |
| Adriatic Sea | [28] | 0.7 | 2003–2019 | MODIS SST (8 days, 4 km) |
| Baltic Sea | [29] | 0.5 | 1982–2021 | AVHRR |
| [30] | 0.41 | 1982–2012 | AVHRR, ATSR | |
| [31] | 0.5 | 1850–2008 | Rossby Centre regional Ocean climate model historical simulation | |
| North Sea | [30] | 0.37 | 1982–2012 | AVHRR, ATSR |
| Aegean Sea | [28] | 0.7 | 2003–2019 | MODIS SST (8 days, 4 km) |
| Study Area | Trend (1990–2022) [°C/Decade] | Significant (Alpha = 0.05) |
|---|---|---|
| North and Baltic Seas | 0.41 | yes |
| Adriatic Sea | 0.48 | yes |
| Aegean Sea | 0.39 | yes |
| Balearic Sea | 0.33 | yes |
| Study Area | R | RMSE [K] | Trend Difference [°C/Decade] |
|---|---|---|---|
| North and Baltic Seas | 0.77 | 0.84 | 0.21 |
| Adriatic Sea | 0.85 | 0.54 | 0.12 |
| Aegean Sea | 0.82 | 0.5 | −0.09 |
| Balearic Sea | 0.85 | 0.5 | 0.0 |
Disclaimer/Publisher’s Note: The statements, opinions and data contained in all publications are solely those of the individual author(s) and contributor(s) and not of MDPI and/or the editor(s). MDPI and/or the editor(s) disclaim responsibility for any injury to people or property resulting from any ideas, methods, instructions or products referred to in the content. |
© 2024 by the authors. Licensee MDPI, Basel, Switzerland. This article is an open access article distributed under the terms and conditions of the Creative Commons Attribution (CC BY) license (https://creativecommons.org/licenses/by/4.0/).
Share and Cite
Reiners, P.; Obrecht, L.; Dietz, A.; Holzwarth, S.; Kuenzer, C. First Analyses of the TIMELINE AVHRR SST Product: Long-Term Trends of Sea Surface Temperature at 1 km Resolution across European Coastal Zones. Remote Sens. 2024, 16, 1932. https://doi.org/10.3390/rs16111932
Reiners P, Obrecht L, Dietz A, Holzwarth S, Kuenzer C. First Analyses of the TIMELINE AVHRR SST Product: Long-Term Trends of Sea Surface Temperature at 1 km Resolution across European Coastal Zones. Remote Sensing. 2024; 16(11):1932. https://doi.org/10.3390/rs16111932
Chicago/Turabian StyleReiners, Philipp, Laura Obrecht, Andreas Dietz, Stefanie Holzwarth, and Claudia Kuenzer. 2024. "First Analyses of the TIMELINE AVHRR SST Product: Long-Term Trends of Sea Surface Temperature at 1 km Resolution across European Coastal Zones" Remote Sensing 16, no. 11: 1932. https://doi.org/10.3390/rs16111932
APA StyleReiners, P., Obrecht, L., Dietz, A., Holzwarth, S., & Kuenzer, C. (2024). First Analyses of the TIMELINE AVHRR SST Product: Long-Term Trends of Sea Surface Temperature at 1 km Resolution across European Coastal Zones. Remote Sensing, 16(11), 1932. https://doi.org/10.3390/rs16111932

