Airborne Millimeter-Wave InSAR Terrain Mapping Experiments Based on Automatic Extraction and Interferometric Calibration of Tie-Points
Abstract
1. Introduction
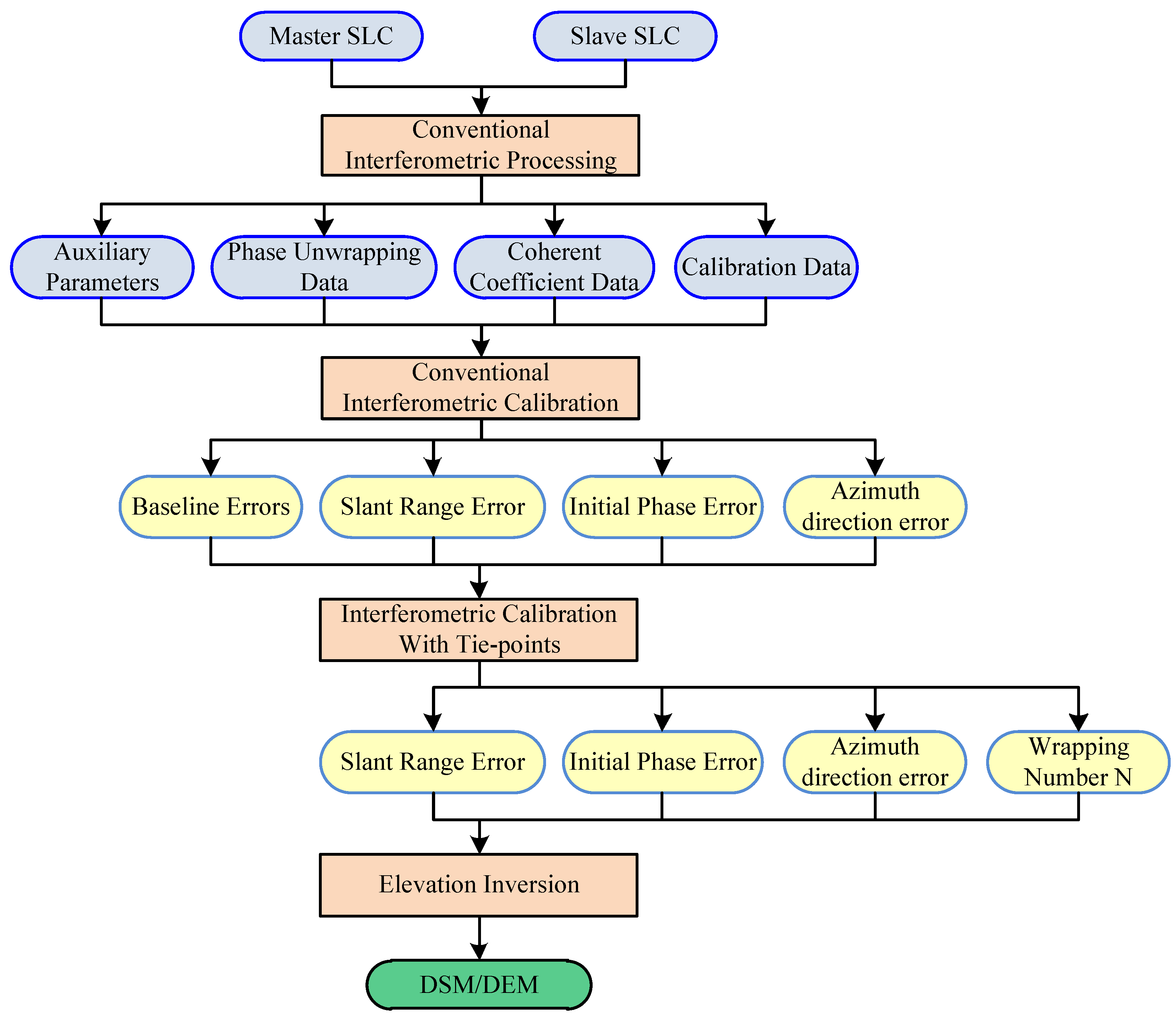
2. Methods
2.1. Fundamentals of InSAR and Problem Description
2.2. Automatic Extraction of Tie-Points
2.2.1. Calculation of Overlapping Area
2.2.2. Image Blocking
2.2.3. Extraction of Tie-Points in Sub Images
- (a)
- Gaussian pyramid construction
- (b)
- Key point detection and descriptor extraction
- (c)
- Key point matching
2.2.4. Threshold of Coherence Coefficient Removing
2.2.5. Filtering of Tie-Points
2.3. Interferometric Calibration Based on Tie-Points
3. Results
3.1. Automatic Extraction of Tie-Points
3.1.1. Automatic Extraction of Tie-Points in One Flight Strip
3.1.2. Automatic Extraction of Tie-Points between Flight Strips
3.2. Interferometric Calibration Based on Tie-Points
3.2.1. Interferometric Calibration Results of the Same Flight Sortie
3.2.2. Interferometric Calibration of Different Flight Sorties
4. Discussion
4.1. Comparsion and Analysis of Elevation Inversion
4.2. Special Issues in Elevation Inversion
4.2.1. Elevation Inversion of Water Area
4.2.2. Elevation Inversion of Urban Area
4.2.3. Elevation Inversion of Mountain Area
5. Conclusions
- (1)
- During flight route design, ensure that one sortie covers as many continuous strips as possible, and avoid consecutively adjacent strips being distributed in multiple sorties, which results in increased errors in elevation transfer of adjacent strips, leading to errors in elevation inversion.
- (2)
- If corner reflectors need to be deployed on the ground during flight, they can be deployed across two sorties to reduce the workload.
- (3)
- The initial phase and other parameters are consistent when processing different strips of the same sortie, so the SRTM reference data can be used to directly calculate the phase winding N value of each data block without extracting the tie-points when the height of ambiguity in the airborne InSAR system is larger than the height error between SRTM and real terrain elevation. If there is no SRTM data, the short baseline data can be used to quickly calculate the coarse DEM to replace the SRTM data.
- (4)
- When selecting the tie-points between strips of different sorties, the positions of the tie-points should be accurate, the number should be about 20, and the slant range error should be less than one ground resolution, so as to ensure the accurate transmission of error parameters of strips between different sorties.
Author Contributions
Funding
Data Availability Statement
Acknowledgments
Conflicts of Interest
References
- Bamler, R.; Hartl, P. Synthetic Aperture Radar Interferometry. Inverse Probl. 1998, 14, 1–54. [Google Scholar] [CrossRef]
- Liu, J.; Hu, J.; Li, Z.; Ma, Z.; Shi, J.; Xu, W.; Sun, Q. Three-Dimensional Surface Displacements of the 8 January 2022 Mw6.7 Menyuan Earthquake, China from Sentinel-1 and ALOS-2 SAR Observations. Remote Sens. 2022, 14, 1404. [Google Scholar] [CrossRef]
- Cutrona, L.J.; Leith, E.N.; Porcello, L.J.; Vivian, W.E. On the application of coherent optical processing techniques to synthetic-aperture radar. Proc. IEEE 1966, 54, 1026–1032. [Google Scholar] [CrossRef]
- Yan, L.; Wang, J.; Shao, D. Glacier Mass Balance in the Manas River Using Ascending and Descending Pass of Sentinel 1A/1B Data and SRTM DEM. Remote Sens. 2022, 14, 1506. [Google Scholar] [CrossRef]
- Luo, Q.; Li, J.; Zhang, Y. Monitoring Subsidence over the Planned Jakarta-Bandung (Indonesia) High-Speed Railway Using Sentinel-1 Multi-Temporal InSAR Data. Remote Sens. 2022, 14, 4138. [Google Scholar] [CrossRef]
- Gong, W.; Zhao, D.; Zhu, C.; Zhang, Y.; Li, C.; Zhang, G.; Shan, X. A New Method for InSAR Stratified Tropospheric Delay Correction Facilitating Refinement of Coseismic Displacement Fields of Small-to-Moderate Earthquakes. Remote Sens. 2022, 14, 1425. [Google Scholar] [CrossRef]
- Dal Molin, R., Jr.; Rizzoli, P. Potential of Convolutional Neural Networks for Forest Mapping Using Sentinel-1 Interferometric Short Time Series. Remote Sens. 2022, 14, 1381. [Google Scholar] [CrossRef]
- Xiang, M.; Wu, Y.; Li, S.; Wei, L. Introduction on an Experimental Airborne InSAR System. In Proceedings of the 2005 IEEE International Geoscience and Remote Sensing Symposium, Seoul, Republic of Korea, 25–29 July 2005. [Google Scholar]
- Duysak, H.; Yiğit, E. Investigation of the Performance of Different Wavelet-Based Fusions of SAR and Optical Images Using Sentinel-1 and Sentinel-2 Datasets. Int. J. Eng. Geosci. 2022, 7, 81–90. [Google Scholar] [CrossRef]
- Schmitt, M.; Stilla, U. Maximum-Likelihood-Based Approach for Single-Pass Synthetic Aperture Radar Tomography over Urban Areas. IET Radar Sonar Nav. 2014, 8, 1145–1153. [Google Scholar] [CrossRef]
- Schmitt, M.; Stilla, U. Compressive Sensing Based Layover Separation in Airborne Single-Pass Multi-Baseline InSAR Data. IEEE Geosci. Remote Sens. Lett. 2013, 10, 313–317. [Google Scholar] [CrossRef]
- Magnard, C.; Frioud, M.; Small, D.; Brehm, T.; Essen, H.; Meier, E. Processing of MEMPHIS Ka-Band Multibaseline Interferometric SAR Data: From Raw Data to Digital Surface Models. IEEE J. Sel. Top. Appl. Earth Obs. Remote Sens. 2014, 7, 2927–2941. [Google Scholar] [CrossRef]
- Gao, J.; Sun, Z.; Guo, H.; Wei, L.; Li, Y.; Xing, Q. Experimental Results of Three-Dimensional Modeling and Mapping with Airborne Ka-Band Fixed-Baseline InSAR in Typical Topographies of China. Remote Sens. 2022, 14, 1355. [Google Scholar] [CrossRef]
- Zyl, J.J.V. The Shuttle Radar Topography Mission (SRTM): A breakthrough in remote sensing of topography. Acta Astronaut. 2001, 48, 559–565. [Google Scholar]
- Magnard, C.; Frioud, M.; Small, D.; Brehm, T.; Meier, E. Analysis of a Maximum Likelihood Phase Estimation Method for Airborne Multibaseline SAR Interferometry. IEEE J. Sel. Top. Appl. Earth Obs. Remote Sens. 2016, 9, 1072–1085. [Google Scholar] [CrossRef]
- Hui, K.; Wei, Y.; Wang, P.; Jie, C. Three-dimensional Imaging Algorithm for Multi-azimuth-angle Multi-baseline Spaceborne Synthetic Aperture Radar. J. Radars 2018, 7, 685–695. [Google Scholar]
- Pan, Z.H.; Liu, B.; Zhang, Q.J.; Dao-Jing, L.I. Millimeter-wave InSAR phase unwrapping and DEM reconstruction based on three-baseline. J. Infrared Millim. Waves 2013, 32, 474–480. [Google Scholar] [CrossRef]
- Moller, D.; Andreadis, K.M.; Bormann, K.J.; Hensley, S.; Painter, T.H. Mapping Snow Depth from Ka-Band Interferometry: Proof of Concept and Comparison with Scanning Lidar Retrievals. IEEE Geosci. Remote Sens. Lett. 2017, 14, 886–890. [Google Scholar] [CrossRef]
- Lowe, D. Object Recognition from Local Scale-Invariant Features. Proc. Seventh IEEE Inter. Conf. Comput. Vis. 1999, 2, 1150–1157. [Google Scholar]
- Lowe, D. Distinctive image features from scale-invariant key points. Int. J. Comput. Vis. 2003, 20, 91–110. [Google Scholar]
- Dellinger, F.; Delon, J.; Gousseau, Y.; Michel, J.; Tupin, F. SAR-SIFT: A SIFT-Like Algorithm for SAR Images. IEEE Trans. Geosci. Remote Sens. 2015, 53, 453–466. [Google Scholar] [CrossRef]
- Xiang, Y.; Wang, F.; You, H. OS-SIFT: A Robust SIFT-Like Algorithm for High-Resolution Optical-to-SAR Image Registration in Suburban Areas. IEEE Trans. Geosci. Remote Sens. 2018, 56, 3078–3090. [Google Scholar] [CrossRef]
- Xiong, X.; Jin, G.; Xu, Q.; Zhang, H. Robust SAR Image Registration Using Rank-Based Ratio Self-similarity. IEEE J. Sel. Top. Appl. Earth Obs. Remote Sens. 2021, 14, 2358–2368. [Google Scholar] [CrossRef]
- Xiong, X.; Xu, Q.; Jin, G.; Zhang, H.; Gao, X. Rank-Based Local Self-Similarity Descriptor for Optical-to-SAR Image Matching. IEEE Geosci. Remote Sens. Lett. 2020, 17, 1742–1746. [Google Scholar] [CrossRef]
- Schwind, P.; Suri, S.; Reinartz, P.; Siebert, A. Applicability of the SIFT operator to geometric SAR image registration. Int. J. Remote Sens. 2010, 31, 1959–1980. [Google Scholar] [CrossRef]
- Yue, X.; Han, C.; Dou, C.; Zhao, Y. Research on Block Adjustment of Airborne InSAR Images. IOP Conf. Ser. Earth Environ. Sci. 2014, 17, 12199. [Google Scholar]
- Zang, W.; Xiang, M.; Wu, Y. Realization of outside calibration method based on the sensitivity equation for dual-antenna airborne interferometric SAR. Remote Sens. Technol. Appl. 2009, 24, 82–87. [Google Scholar]
- Chen, Q.; Huang, G.; Yang, S.; Hua, F.; Lu, L. A Method for Block Adjustment with Airborne InSAR by Aid of Three Dimensional Reconstruction Model. Geomat. Inf. Sci. Wuhan Univ. 2017, 42, 157–162. [Google Scholar]
- Li, Y.; Xiang, M.; Lü, X.; Wei, L. Joint interferometric calibration based on block adjustment for an airborne dual-antenna InSAR system. Int. J. Remote Sens. 2014, 35, 6444–6468. [Google Scholar] [CrossRef]
- Huang, G.; Yue, X.; Zhao, Z.; Fan, H. Block Adjustment with Airborne SAR Images Based on Polynomial Ortho-Rectification. Geomat. Inf. Sci. Wuhan Univ. 2008, 33, 569–572. [Google Scholar]
- Bingnan, W.; Maosheng, X.; Shuai, J.; Xikai, F.U. Calibration of Airborne Interferometric SAR with Single Corner Reflector in Two Converse Flights. Acta Geod. Et Cartogr. Sin. 2018, 47, 1495–1505. [Google Scholar]
- Li, J.; Wang, G.Y.; Wei, L.D. Radar Mapping Technology Based on Millimeter-Wave Multi-Baseline InSAR. J. Radars 2019, 8, 820–830. [Google Scholar]
- Yuncheng, B.; Xingdong, L.; Yu, W.; Fubo, Z.; Yanlei, L. A Unified Algorithm for Channel Imbalance and Antenna Phase Center Position Calibration of a Single-Pass Multi-Baseline TomoSAR System. Remote Sens. 2018, 10, 456. [Google Scholar]
- Ma, W.; Wen, Z.; Wu, Y.; Jiao, L.; Gong, M.; Zheng, Y.; Liu, L. Remote Sensing Image Registration with Modified SIFT and Enhanced Feature Matching. IEEE Geosci. Remote Sens. Lett. 2016, 14, 3–7. [Google Scholar] [CrossRef]
- Jin, G.; Xiong, X.; Xu, Q.; Gong, Z.; Zhou, Y. Baseline Estimation Algorithm with Block Adjustment for Multi-Pass Dual-Antenna InSAR. Acta Geod. Et. Cartogr. Sin. 2016, 40, 616–623. [Google Scholar]
- Yağmur, N.; Tanık, A.; Tuzcu, A.; Musaoğlu, N.; Erten, E.; Bilgilioglu, B. Opportunities Provided by Remote Sensing Data for Watershed Management: Example of Konya Closed Basin. Int. J. Eng. Geosci. 2020, 5, 120–129. [Google Scholar]
- Polat, A.; Balik, F.; Akcay, O. Analyzing Rice Farming between Sowing and Harvest Time with Sentinel-1 SAR Data. Adv. Remote Sens. 2022, 2, 34–39. [Google Scholar]
- Gao, J.; Sun, Z. Phase unwrapping method based on parallel local minimum reliability dual expanding for large-scale data. J. Appl. Remote Sens. 2019, 13, 038506. [Google Scholar] [CrossRef]
- Zhang, B.; Feng, L.; Li, S.; Wei, L.; Yao, X.; Zhang, F.; Wang, L. Urban Elevation Inversion Technique Based on Double-side Looking Multi-baseline Millimeter-wave InSAR. In Proceedings of the 7th Annual High Resolution Earth Observation Conference, Changsha, China, 18 November 2020; pp. 584–598. [Google Scholar]
- Zhang, B.; Wei, L.; Li, S.; Hu, Q. Precise Markov Random Field Model-Based Phase Unwrapping Method for Airborne Interferometric Synthetic Aperture Radar Imaging. J. Appl. Remote Sens. 2018, 12, 035019. [Google Scholar] [CrossRef]




























| Parameters | Value |
|---|---|
| Band | Ka |
| Frequency/GHz | 35 |
| Chirp bandwidth/MHz | 900 |
| Longer baseline/m | 0.313 |
| Shorter baseline/m | 0.087 |
| Baseline inclination/deg | 45 |
| Carrier height/m | 3000 |
| Nadir angle/deg | 38~52 |
| Range resolution/m | 0.3 |
| Azimuth resolution/m | 0.3 |
| Average flight speed/(m/s) | 65 |
| Interferometric Calibration | Tie-Points Based | Marking Points Based | ||||
|---|---|---|---|---|---|---|
| Error Parameters | Variation of Slant Range (m) | Variation of Initial Phase (rad) | Azimuth Change (m) | Variation of Slant Distance (m) | Variation of Initial Phase (rad) | Azimuth Change (m) |
| Strip 1, Sortie 1 (Initial, known) | −0.0586 | −0.8866 | 0.5662 | −0.0586 | −0.8866 | 0.5662 |
| Strip 2, Sortie 2 | −0.8656 | −0.7873 | 0.5712 | −0.8622 | −0.7655 | 0.5714 |
| Strip 3, Sortie 3 | −1.5672 | −0.7913 | 0.5781 | −1.4397 | −0.7861 | 0.1786 |
| Strip 4, Sortie 3 | −1.5672 | −0.7913 | 0.5781 | −1.4397 | −0.7915 | −0.1671 |
| Strip 5, Sortie 4 | −2.2536 | −0.7334 | 0.0882 | −1.9001 | −0.7458 | −0.2 |
| Strip 6, Sortie 5 | −1.2106 | −0.7675 | 0.1603 | −0.9040 | −0.7504 | −0.1598 |
| Strip 7, Sortie 5 | −1.1804 | −0.7575 | −0.1674 | −0.9040 | −0.7383 | −0.1671 |
| Strip 8, Sortie 5 | −1.0874 | −0.7298 | −0.4101 | −0.9040 | −0.7671 | −0.1667 |
| Strip 9, Sortie 6 | −0.8667 | −0.8226 | −0.3116 | −0.7449 | −0.8193 | −0.1115 |
| Strip 10, Sortie 3 | −1.6206 | −0.7845 | −0.3417 | −1.4397 | −0.8053 | −0.1408 |
| Strip 11, Sortie 5 | −0.9277 | −0.7236 | −0.1238 | −0.9040 | −0.7363 | −0.1667 |
Disclaimer/Publisher’s Note: The statements, opinions and data contained in all publications are solely those of the individual author(s) and contributor(s) and not of MDPI and/or the editor(s). MDPI and/or the editor(s) disclaim responsibility for any injury to people or property resulting from any ideas, methods, instructions or products referred to in the content. |
© 2023 by the authors. Licensee MDPI, Basel, Switzerland. This article is an open access article distributed under the terms and conditions of the Creative Commons Attribution (CC BY) license (https://creativecommons.org/licenses/by/4.0/).
Share and Cite
Zhang, B.; Xie, F.; Wang, L.; Li, S.; Wei, L.; Feng, L. Airborne Millimeter-Wave InSAR Terrain Mapping Experiments Based on Automatic Extraction and Interferometric Calibration of Tie-Points. Remote Sens. 2023, 15, 572. https://doi.org/10.3390/rs15030572
Zhang B, Xie F, Wang L, Li S, Wei L, Feng L. Airborne Millimeter-Wave InSAR Terrain Mapping Experiments Based on Automatic Extraction and Interferometric Calibration of Tie-Points. Remote Sensing. 2023; 15(3):572. https://doi.org/10.3390/rs15030572
Chicago/Turabian StyleZhang, Bin, Futai Xie, Liuliu Wang, Shuang Li, Lideng Wei, and Liang Feng. 2023. "Airborne Millimeter-Wave InSAR Terrain Mapping Experiments Based on Automatic Extraction and Interferometric Calibration of Tie-Points" Remote Sensing 15, no. 3: 572. https://doi.org/10.3390/rs15030572
APA StyleZhang, B., Xie, F., Wang, L., Li, S., Wei, L., & Feng, L. (2023). Airborne Millimeter-Wave InSAR Terrain Mapping Experiments Based on Automatic Extraction and Interferometric Calibration of Tie-Points. Remote Sensing, 15(3), 572. https://doi.org/10.3390/rs15030572

