A New Method for Bare Permafrost Extraction on the Tibetan Plateau by Integrating Machine Learning and Multi-Source Information
Abstract
:1. Introduction
2. Study Region and Data
2.1. Study Region
2.2. Data Sources
2.2.1. Satellite Data
2.2.2. Topographic Data
2.2.3. Precipitation Data
2.2.4. Permafrost Data
2.2.5. Auxiliary Data
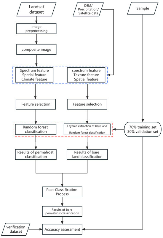
3. Extraction Method for Bare Permafrost
3.1. Image Preprocessing
3.2. Sample Point Generation
3.3. Feature Construction
3.3.1. Spectrum Characteristics
3.3.2. Texture Features
3.3.3. Topographic Characteristics
3.3.4. Climate Characteristics
3.4. Feature Selection
3.5. Supervision Classification
3.5.1. Classifier and Parameter Settings
3.5.2. Bare Land and Permafrost Classification
3.5.3. Classification Post-Processing
3.6. Mapping Accuracy Evaluation
4. Results and Analysis
4.1. Bare Permafrost Extraction on the Tibetan Plateau
4.1.1. Feature Selection for Bare Permafrost Extraction on the Tibetan Plateau
4.1.2. Optimization of Random Forest Parameters for the Tibetan Plateau
4.2. Distribution Pattern of Permafrost on the Tibetan Plateau
4.2.1. Reliability Analysis of Permafrost Training Samples
4.2.2. Comparative Analysis of Different Permafrost Extraction Methods
4.2.3. Permafrost Distribution
4.3. Distribution Pattern of Bare Land on the Tibetan Plateau
4.3.1. Effect of Fractional Vegetation Cover on Bare Land Extraction on the Tibetan Plateau
4.3.2. Bare Land Distribution
4.4. Distribution Pattern of Bare Permafrost on the Tibetan Plateau
5. Discussion
5.1. Cross-Comparison with other Tibetan Plateau Permafrost Maps
5.2. Analysis of the Spatial Distribution of Bare Permafrost on the Tibetan Plateau
5.3. Influence of Climatic Factors on the Distribution of Bare Permafrost
6. Conclusions
Author Contributions
Funding
Data Availability Statement
Acknowledgments
Conflicts of Interest
References
- Yao, T.; Thompson, L.G.; Mosbrugger, V.; Zhang, F.; Ma, Y.; Luo, T.; Xu, B.; Yang, X.; Joswiak, D.R.; Wang, W.; et al. Third pole environment (TPE). Environ. Dev. 2012, 3, 52–64. [Google Scholar] [CrossRef]
- Zhang, G.; Nan, Z.; Hu, N.; Yin, Z.; Zhao, L.; Cheng, G.; Mu, C. Qinghai-Tibet Plateau Permafrost at Risk in the Late 21st Century. Earth’s Future 2022, 10, e2022EF002652. [Google Scholar] [CrossRef]
- Guo, B.; Zhou, Y.; Zhu, J.; Liu, W.; Wang, F.; Wang, L.; Jiang, L. An estimation method of soil freeze-thaw erosion in the Qinghai–Tibet Plateau. Nat. Hazards Earth Syst. Sci. Discuss. 2015, 78, 1843–1857. [Google Scholar] [CrossRef]
- Yang, M.; Nelson, F.E.; Shiklomanov, N.I.; Guo, D.; Wan, G. Permafrost degradation and its environmental effects on the Tibetan Plateau: A review of recent research. Earth Sci. Rev. 2010, 103, 31–44. [Google Scholar] [CrossRef]
- Liu, G.; Xie, C.; Zhao, L.; Xiao, Y.; Wu, T.; Wang, W.; Liu, W.J.P. Permafrost warming near the northern limit of permafrost on the Qinghai–Tibetan Plateau during the period from 2005 to 2017: A case study in the Xidatan area. Permafr. Periglac. 2021, 32, 323–334. [Google Scholar] [CrossRef]
- Chang, H.J.Q.S. A vegetation-climate classification system for global change studies in China. Quatern. Sci 1993, 2, 157–173. [Google Scholar]
- Zhang, T.; Barry, R.G.; Knowles, K.; Heginbottom, J.; Brown, J. Statistics and characteristics of permafrost and ground-ice distribution in the Northern Hemisphere. Polar Geogr. 1999, 23, 132–154. [Google Scholar] [CrossRef]
- Zhang, Y.; Liu, L.; Wang, Z.; Bai, W.; Ding, M.; Wang, X.; Yan, J.; Xu, E.; Wu, X.; Zhang, B.; et al. Spatial and temporal characteristics of land use and cover changes in the Tibetan Plateau. Chin. Sci. Bull. 2019, 64, 2865–2875. [Google Scholar] [CrossRef]
- Hjort, J.; Streletskiy, D.; Doré, G.; Wu, Q.; Bjella, K.; Luoto, M. Impacts of permafrost degradation on infrastructure. Nat. Rev. Earth Environ. 2022, 3, 24–38. [Google Scholar] [CrossRef]
- Jin, H.-J.; Wu, Q.-B.; Romanovsky, V.E. Degrading permafrost and its impacts. Adv. Clim. Change Res. 2021, 12, 1–5. [Google Scholar] [CrossRef]
- Obu, J.; Westermann, S.; Bartsch, A.; Berdnikov, N.; Christiansen, H.H.; Dashtseren, A.; Delaloye, R.; Elberling, B.; Etzelmüller, B.; Kholodov, A. Northern Hemisphere permafrost map based on TTOP modelling for 2000–2016 at 1 km2 scale. Earth Sci. Rev. 2019, 193, 299–316. [Google Scholar] [CrossRef]
- Lu, Q.; Zhao, D.; Wu, S. Simulated responses of permafrost distribution to climate change on the Qinghai–Tibet Plateau. Sci. Rep. 2017, 7, 3845. [Google Scholar] [CrossRef] [PubMed]
- Du, Q.; Li, G.; Chen, D.; Zhou, Y.; Qi, S.; Wang, F.; Mao, Y.; Zhang, J.; Cao, Y.; Gao, K.; et al. Bibliometric Analysis of the Permafrost Research: Developments, Impacts, and Trends. Remote Sens. 2022, 15, 234. [Google Scholar] [CrossRef]
- Schaefer, K.; Zhang, T.; Slater, A.G.; Lu, L.; Etringer, A.; Baker, I. Improving simulated soil temperatures and soil freeze/thaw at high-latitude regions in the Simple Biosphere/Carnegie-Ames-Stanford Approach model. J. Geophys. Res. Earth Surf. 2009, 114. [Google Scholar] [CrossRef]
- Wang, Y.; Chen, H.; Nan, Z.; Shang, Z. Modelling Permafrost Characteristics and Its Relationship with Environmental Constraints in the Gaize Area, Qinghai-Tibet Plateau, China. Remote Sens. 2022, 14, 5610. [Google Scholar] [CrossRef]
- Shi, Y.; Niu, F.; Yang, C.; Che, T.; Lin, Z.; Luo, J. Permafrost presence/absence mapping of the Qinghai-Tibet Plateau based on multi-source remote sensing data. Remote Sens. 2018, 10, 309. [Google Scholar] [CrossRef]
- Niu, F.; Yin, G.; Luo, J.; Lin, Z.; Liu, M. Permafrost distribution along the Qinghai-Tibet Engineering Corridor, China using high-resolution statistical mapping and modeling integrated with remote sensing and GIS. Remote Sens. 2018, 10, 215. [Google Scholar] [CrossRef]
- Aalto, J.; Karjalainen, O.; Hjort, J.; Luoto, M. Statistical forecasting of current and future circum-Arctic ground temperatures and active layer thickness. Geophys. Res. Lett. 2018, 45, 4889–4898. [Google Scholar] [CrossRef]
- Ran, Y.; Li, X.; Cheng, G.; Che, J.; Aalto, J.; Karjalainen, O.; Hjort, J.; Luoto, M.; Jin, H.; Obu, J.; et al. New high-resolution estimates of the permafrost thermal state and hydrothermal conditions over the Northern Hemisphere. Earth Syst. Sci. Data 2022, 14, 865–884. [Google Scholar] [CrossRef]
- Zhou, Y.; Yang, G.; Wang, S.; Wang, L.; Wang, F.; Liu, X. A new index for mapping built-up and bare land areas from Landsat-8 OLI data. Remote Sens. Lett. 2014, 5, 862–871. [Google Scholar] [CrossRef]
- As-Syakur, A.R.; Adnyana, I.W.S.; Arthana, I.W.; Nuarsa, I.W. Enhanced built-up and bareness index (EBBI) for mapping built-up and bare land in an urban area. Remote Sens. Appl. Soc. Environ. 2012, 4, 2957–2970. [Google Scholar] [CrossRef]
- Tian, J.; Wang, J.; Li, Y.; Zhou, Y.; Guo, H.; Zhu, J.X. Land cover classification in mongolian plateau based on decision tree method: A case study in tov province, mongolia. Int. J. Geog. Inf. Sci. 2014, 16, 460–469. [Google Scholar] [CrossRef]
- Qiao, P.; Zhang, J.-X.; Lin, Z.J. An Artificial Neural Network Method for the Information of Desertification Extraction. Acta Geod. Cartogr. Sin. 2004, 33, 58–62. [Google Scholar] [CrossRef]
- Gorelick, N.; Hancher, M.; Dixon, M.; Ilyushchenko, S.; Thau, D.; Moore, R. Google Earth Engine: Planetary-scale geospatial analysis for everyone. Remote Sens. Environ. 2017, 202, 18–27. [Google Scholar] [CrossRef]
- Gislason, P.O.; Benediktsson, J.A.; Sveinsson, J.R. Random forests for land cover classification. Pattern Recognit. Lett. 2006, 27, 294–300. [Google Scholar] [CrossRef]
- Berkelhammer, M.; Stott, L.D. Secular temperature trends for the southern Rocky Mountains over the last five centuries. Geophys. Res. Lett. 2012, 39. [Google Scholar] [CrossRef]
- Duan, A.; Wu, G.; Liu, Y.; Ma, Y.; Zhao, P. Weather and climate effects of the Tibetan Plateau. Adv. Atmos. Sci. 2012, 29, 978–992. [Google Scholar] [CrossRef]
- Roy, D.P.; Wulder, M.A.; Loveland, T.R.; Woodcock, C.E.; Allen, R.G.; Anderson, M.C.; Helder, D.; Irons, J.R.; Johnson, D.M.; Kennedy, R.; et al. Landsat-8: Science and product vision for terrestrial global change research. Remote Sens. Environ. 2014, 145, 154–172. [Google Scholar] [CrossRef]
- Hall, D.K.; Riggs, G.A.; Salomonson, V.V.; DiGirolamo, N.E.; Bayr, K.J. MODIS snow-cover products. Remote Sens. Environ. 2002, 83, 181–194. [Google Scholar] [CrossRef]
- Yulianti, E.; Na’am, J. Optical SAR Fusion of Sentinel-2 Images for Mapping High Resolution Land Cover. In Proceedings of the 2018 International Conference on System Science and Engineering (ICSSE), Taiwan, China, 28–30 June 2018; pp. 1–4. [Google Scholar] [CrossRef]
- Farr, T.G.; Rosen, P.A.; Caro, E.; Crippen, R.; Duren, R.; Hensley, S.; Kobrick, M.; Paller, M.; Rodriguez, E.; Roth, L.; et al. The shuttle radar topography mission. Rev. Geophys. 2007, 45. [Google Scholar] [CrossRef]
- Funk, C.; Peterson, P.; Landsfeld, M.; Pedreros, D.; Verdin, J.; Shukla, S.; Husak, G.; Rowland, J.; Harrison, L.; Hoell, A.; et al. The climate hazards infrared precipitation with stations—A new environmental record for monitoring extremes. Sci. Data 2015, 2, 1–21. [Google Scholar] [CrossRef]
- Wang, Q.; Zhang, T.-j.; Wu, J.; Peng, X.; Zhong, X.; Mu, C.; Wang, K.; Wu, Q.; Cheng, G. Investigation on permafrost distribution over the upper reaches of the Heihe River in the Qilian Mountains. J. Glaciol. Geocryol. 2013, 35, 19–29. [Google Scholar] [CrossRef]
- Liu, G.; Wang, W.; Zhao, L.; Chen, J.; Pang, Q.; Wang, Z.; Du, E.J. Using transient electromagnetic method to sound permafrost depth in the West Kunlun Mountains. J. Glaciol. Geocryol. 2015, 37, 38–48. [Google Scholar] [CrossRef]
- Cao, B.; Gruber, S.; Zhang, T.; Li, L.; Peng, X.; Wang, K.; Zheng, L.; Shao, W.; Guo, H. Spatial variability of active layer thickness detected by ground-penetrating radar in the Qilian Mountains, Western China. J. Geophys. Res. Earth Surf. 2017, 122, 574–591. [Google Scholar] [CrossRef]
- Cao, B.; Zhang, T.; Wu, Q.; Sheng, Y.; Zhao, L.; Zou, D. Brief communication: Evaluation and inter-comparisons of Qinghai–Tibet Plateau permafrost maps based on a new inventory of field evidence. Cryosphere 2019, 13, 511–519. [Google Scholar] [CrossRef]
- Zou, D.; Zhao, L.; Sheng, Y.; Chen, J.; Hu, G.; Wu, T.; Wu, J.; Xie, C.; Wu, X.; Pang, Q.; et al. A new map of permafrost distribution on the Tibetan Plateau. Cryosphere 2017, 11, 2527–2542. [Google Scholar] [CrossRef]
- Cao, B.; Zhang, T.; Wu, Q.; Sheng, Y.; Zhao, L.; Zou, D.J.P. Permafrost zonation index map and statistics over the Qinghai–Tibet Plateau based on field evidence. Permafr. Periglac. 2019, 30, 178–194. [Google Scholar] [CrossRef]
- Ran, Y.; Li, X.; Cheng, G.; Nan, Z.; Che, J.; Sheng, Y.; Wu, Q.; Jin, H.; Luo, D.; Tang, Z.; et al. Mapping the permafrost stability on the Tibetan Plateau for 2005–2015. Sci. China. Earth. Sci. 2021, 64, 62–79. [Google Scholar] [CrossRef]
- Xu, E. Land use of the Tibet Plateau in 2015 (Version 1.0). Natl. Tibet. Plateau Data Cent. 2019, 520. [Google Scholar] [CrossRef]
- Liu, C.; Li, W.; Zhu, G.; Zhou, H.; Yan, H.; Xue, P. Land use/land cover changes and their driving factors in the Northeastern Tibetan Plateau based on Geographical Detectors and Google Earth Engine: A case study in Gannan Prefecture. Remote Sens. 2020, 12, 3139. [Google Scholar] [CrossRef]
- Juntao, Z.H.U. Dataset of Land cover over Tibetan Plateau from 2001 to 2020. Natl. Tibet. Plateau Data Cent. 2022. [Google Scholar] [CrossRef]
- Huang, L.; Li, Z.; Zhou, J.M.; Zhang, P. An automatic method for clean glacier and nonseasonal snow area change estimation in High Mountain Asia from 1990 to 2018. Remote Sens. Environ. 2021, 258, 112376. [Google Scholar] [CrossRef]
- Cao, X.; Gao, X.; Shen, Z.; Li, R. Expansion of urban impervious surfaces in Xining city based on GEE and Landsat time series data. IEEE Access 2020, 8, 147097–147111. [Google Scholar] [CrossRef]
- Perry, G.L.; Dickson, M.E. Using machine learning to predict geomorphic disturbance: The effects of sample size, sample prevalence, and sampling strategy. J. Geophys. Res. Earth Surf. 2018, 123, 2954–2970. [Google Scholar] [CrossRef]
- Wang, M.; Hu, C.J.I.G.; Letters, R.S. Extracting oil slick features from VIIRS nighttime imagery using a Gaussian filter and morphological constraints. IEEE Geosci. Remote Sens. Lett. 2015, 12, 2051–2055. [Google Scholar] [CrossRef]
- ZhiYong, L.; Shi, W.; Benediktsson, J.A.; Gao, L. A modified mean filter for improving the classification performance of very high-resolution remote-sensing imagery. Int. J. Remote Sens. 2018, 39, 770–785. [Google Scholar] [CrossRef]
- Zhang, X.; Liu, L.; Zhao, T.; Chen, X.; Lin, S.; Wang, J.; Mi, J.; Liu, W. GWL_FCS30: A global 30 m wetland map with a fine classification system using multi-sourced and time-series remote sensing imagery in 2020. Earth Syst. Sci. Data 2023, 15, 265–293. [Google Scholar] [CrossRef]
- Rouse, J. Monitoring the vernal advancement and retrogradation of natural vegetation. NASA/GSFCT Type II Rep; NASA/Goddard Space Flight Center: Greenbelt, MD, USA, 1973. [Google Scholar]
- Richardson, A.J.; Wiegand, C. Distinguishing vegetation from soil background information. Photogramm. Eng. Remote Sens. 1977, 43, 1541–1552. [Google Scholar]
- Pearson, R.L.; Miller, L.D. Remote mapping of standing crop biomass for estimation of the productivity of the shortgrass prairie. Remote Sens. Environ. 1972, VIII, 1355. [Google Scholar]
- Huete, A.; Liu, H.; Batchily, K.; Van Leeuwen, W. A comparison of vegetation indices over a global set of TM images for EOS-MODIS. Remote Sens. Environ. 1997, 59, 440–451. [Google Scholar] [CrossRef]
- Gao, B.-C. NDWI—A normalized difference water index for remote sensing of vegetation liquid water from space. Remote Sens. Environ. 1996, 58, 257–266. [Google Scholar] [CrossRef]
- Xu, H. Modification of normalised difference water index (NDWI) to enhance open water features in remotely sensed imagery. Int. J. Remote Sens. 2006, 27, 3025–3033. [Google Scholar] [CrossRef]
- Dixit, A.; Goswami, A.; Jain, S. Development and evaluation of a new “Snow Water Index (SWI)” for accurate snow cover delineation. Remote Sens. 2019, 11, 2774. [Google Scholar] [CrossRef]
- Sibandze, P.; Mhangara, P.; Odindi, J.; Kganyago, M. A comparison of Normalised Difference Snow Index (NDSI) and Normalised Difference Principal Component Snow Index (NDPCSI) techniques in distinguishing snow from related land cover types. South Afr. J. Geomat. 2014, 3, 197–209. [Google Scholar] [CrossRef]
- Zhao, H.; Chen, X. Use of normalized difference bareness index in quickly mapping bare areas from TM/ETM+. Int. Geosci. Remote Sens. Symp. 2005, 3, 1666. [Google Scholar]
- Rogers, A.; Kearney, M.S. Reducing signature variability in unmixing coastal marsh Thematic Mapper scenes using spectral indices. Int. J. Remote Sens. 2004, 25, 2317–2335. [Google Scholar] [CrossRef]
- Xu, H.J.P.E.; Sensing, R. Analysis of impervious surface and its impact on urban heat environment using the normalized difference impervious surface index (NDISI). Photogramm. Eng. Remote Sens. 2010, 76, 557–565. [Google Scholar] [CrossRef]
- Southworth, J. An assessment of Landsat TM band 6 thermal data for analysing land cover in tropical dry forest regions. Int. J. Remote Sens. 2004, 25, 689–706. [Google Scholar] [CrossRef]
- Ma, Z.; Shen, T.; Zhang, J.; Li, C. Vegetation changes analysis based on vegetation coverage. Bull. Surv. Mapp. 2007, 3, 45–48. [Google Scholar] [CrossRef]
- Gautam, V.K.; Gaurav, P.K.; Murugan, P.; Annadurai, M. Assessment of surface water Dynamicsin Bangalore using WRI, NDWI, MNDWI, supervised classification and KT transformation. Aquat. Procedia 2015, 4, 739–746. [Google Scholar] [CrossRef]
- Li, Q.; Wang, C.; Zhang, B.; Lu, L. Object-based crop classification with Landsat-MODIS enhanced time-series data. Remote Sens. 2015, 7, 16091–16107. [Google Scholar] [CrossRef]
- Iqbal, N.; Mumtaz, R.; Shafi, U.; Zaidi, S.M.H. Gray level co-occurrence matrix (GLCM) texture based crop classification using low altitude remote sensing platforms. PeerJ Comput. Sci. 2021, 7, e536. [Google Scholar] [CrossRef] [PubMed]
- Sazib, N.; Mladenova, I.; Bolten, J. Leveraging the Google Earth Engine for drought assessment using global soil moisture data. Remote Sens. 2018, 10, 1265. [Google Scholar] [CrossRef] [PubMed]
- Ishikawa, M.; Jamvaljav, Y.; Dashtseren, A.; Sharkhuu, N.; Davaa, G.; Iijima, Y.; Baatarbileg, N.; Yoshikawa, K. Thermal states, responsiveness and degradation of marginal permafrost in Mongolia. Permafrost Periglac. 2018, 29, 271–282. [Google Scholar] [CrossRef]
- Deluigi, N.; Lambiel, C.; Kanevski, M. Data-driven mapping of the potential mountain permafrost distribution. Sci. Total Environ. 2017, 590, 370–380. [Google Scholar] [CrossRef] [PubMed]
- Bach, F. Breaking the curse of dimensionality with convex neural networks. J. Mach. Learn. Res. 2017, 18, 629–681. [Google Scholar] [CrossRef]
- Kuo, F.Y.; Sloan, I.H. Lifting the curse of dimensionality. Not. AMS 2005, 52, 1320–1328. [Google Scholar] [CrossRef]
- Huang, X.; Lu, Q.; Zhang, L.; Plaza, A.; Sensing, R. New postprocessing methods for remote sensing image classification: A systematic study. IEEE Trans. Geosci. Remote Sens. 2014, 52, 7140–7159. [Google Scholar] [CrossRef]
- Zourarakis, D.P.; Sensing, R. Remote Sensing Handbook–Volume I: Remotely Sensed Data Characterization, Classification, and Accuracies. Photogramm. Eng. Rem. Sens. 2018, 84, 481. [Google Scholar] [CrossRef]
- Zhang, X.; Liu, L.; Chen, X.; Gao, Y.; Xie, S.; Mi, J. GLC_FCS30: Global land-cover product with fine classification system at 30 m using time-series Landsat imagery. Earth Syst. Sci. Data 2021, 13, 2753–2776. [Google Scholar] [CrossRef]
- Zhang, X.; Liu, L.; Zhao, T.; Gao, Y.; Chen, X.; Mi, J. GISD30: Global 30 m impervious-surface dynamic dataset from 1985 to 2020 using time-series Landsat imagery on the Google Earth Engine platform. Earth Syst. Sci. Data 2022, 14, 1831–1856. [Google Scholar] [CrossRef]
- Wu, J.; Sheng, Y.; Wu, Q.; Wen, Z. Processes and modes of permafrost degradation on the Qinghai-Tibet Plateau. Sci. China Ser. D Earth Sci. 2010, 53, 150–158. [Google Scholar] [CrossRef]
- Platt, J. Probabilistic outputs for support vector machines and comparisons to regularized likelihood methods. Adv. Large Margin Classif. 1999, 10, 61–74. [Google Scholar] [CrossRef]
- Chang, C.-C.; Lin, C.-J. LIBSVM: A library for support vector machines. ACM Trans. Intell. Syst. Technol. 2011, 2, 1–27. [Google Scholar] [CrossRef]
- Song, W.; Mu, X.; Ruan, G.; Gao, Z.; Li, L.; Yan, G. Estimating fractional vegetation cover and the vegetation index of bare soil and highly dense vegetation with a physically based method. Int. J. Appl. Earth Obs. Geoinf. 2017, 58, 168–176. [Google Scholar] [CrossRef]
- Zhang, S.; Chen, H.; Fu, Y.; Niu, H.; Yang, Y.; Zhang, B.J.S. Fractional vegetation cover estimation of different vegetation types in the Qaidam Basin. Sustainability 2019, 11, 864. [Google Scholar] [CrossRef]
- Nikparvar, B.; Thill, J.-C. Machine learning of spatial data. ISPRS Int. J. Geo-Inf. 2021, 10, 600. [Google Scholar] [CrossRef]
- Wu, X.; Nan, Z.; Zhao, S.; Zhao, L.; Cheng, G.J.P. Spatial modeling of permafrost distribution and properties on the Qinghai-Tibet Plateau. Permafr. Periglac. 2018, 29, 86–99. [Google Scholar] [CrossRef]
- Weiming, C.; Shangmin, Z.; Chenghu, Z.; Xi, C. Simulation of the decadal permafrost distribution on the Qinghai-Tibet Plateau (China) over the past 50 years. Permafr. Periglac. 2012, 23, 292–300. [Google Scholar] [CrossRef]
- Shi, Y.; Mi, D. Map of snow, ice, and frozen ground in China. A Big Earth Data Platf. Three Poles. 2013. [Google Scholar] [CrossRef]
- Batbaatar, J.; Gillespie, A.R.; Sletten, R.S.; Mushkin, A.; Amit, R.; Trombotto Liaudat, D.; Liu, L.; Petrie, G. Toward the detection of permafrost using land-surface temperature mapping. Remote Sens. 2020, 12, 695. [Google Scholar] [CrossRef]
- Ran, Y.; Li, X.; Cheng, G.; Zhang, T.; Wu, Q.; Jin, H.; Jin, R. Distribution of permafrost in China: An overview of existing permafrost maps. Permafr. Periglac. 2012, 23, 322–333. [Google Scholar] [CrossRef]
- Youhua, R.; Xin, L. Progress, challenges and opportunities of permafrost mapping in China. Adv. Earth Sci. 2019, 34, 1015. [Google Scholar] [CrossRef]
- Kuang, X.; Jiao, J.J. Review on climate change on the Tibetan Plateau during the last half century. J. Geophys. Res. Atmos. 2016, 121, 3979–4007. [Google Scholar] [CrossRef]
- Meng, Z.; Dang, X.; Gao, Y.; Ren, X.; Ding, Y.; Wang, M. Interactive effects of wind speed, vegetation coverage and soil moisture in controlling wind erosion in a temperate desert steppe, Inner Mongolia of China. J. Arid Land 2018, 10, 534–547. [Google Scholar] [CrossRef]
- Douglas, T.A.; Turetsky, M.R.; Koven, C.D. Increased rainfall stimulates permafrost thaw across a variety of Interior Alaskan boreal ecosystems. npj Clim. Atmos. Sci. 2020, 3, 28. [Google Scholar] [CrossRef]















| Permafrost | Bare Land | ||
|---|---|---|---|
| Permafrost (measured) | 244 | Bare land and vegetation | 845 |
| Permafrost (generation) | 56 | Built-up area | 257 |
| Non-permafrost (measured) | 116 | Water bodies | 304 |
| Non-permafrost (generation) | 113 | Ice and Snow | 373 |
| Category | Index Name | Index Characterization |
|---|---|---|
| Vegetation Index | NDVI [49] | |
| DVI [50] | ||
| RVI [51] | ||
| EVI [52] | ||
| Water Body Index | NDWI [53] | |
| MNDWI [54] | ||
| Snow Index | SWI [55] | |
| NDSISnow [56] | ||
| Bare land/building index | NDbaI [57] | |
| SABI [57] | ||
| NDSISoil [58] | ||
| NDISI [59] | ||
| BI [60] |
| Category | Features | |
|---|---|---|
| Permafrost indicators | Spectrum characteristics | NDVI, EVI, RVI, DVI, SWI, LSWI, NDWI, NDSISnow, greenness, brightness, humidity, FVC, Sentinel-1 VV and VH |
| Spatial characteristics | Elevation, slope, slope direction, longitude, latitude | |
| Climate characteristics | Annual precipitation, average annual surface temperature, snow cover | |
| Bare land index | Spectrum characteristics | B2~B7, NDSI, BI, NDSISoil, SABI, NDVI, NDWI, MNDWI, SWI, NDSISnow, NDbaI, greenness, brightness, humidity |
| Texture characteristics | Second-order moments, contrast, correlation, variance, inverse moments, entropy | |
| Spatial characteristics | Elevation, slope, slope direction |
| Spectrum Characteristics | Texture Characteristics | Geographic Characteristics | Climate Characteristics | |
|---|---|---|---|---|
| Permafrost characteristics | Brightness, SWI, NDSISnow, wetness, NDVI, LSWI, NDWI, DVI, greenness, VH, VV | None | Elevation, slope, aspect, longitude, latitude | LST, precipitation, Snow_Cover |
| Bare land characteristics | B2~B7, NDVI, MNDWI, SWI, NDWI, NDSISnow, NDSISoil, brightness, wetness | None | Elevation | None |
| B10, B11, NDbaI, wetness, brightness, greenness, BI, SABI, NDISI, NDVI | Second-order moments, contrast, correlation, variance, inverse moments | Elevation, slope, aspect | None |
| Multi-Year Permafrost Maps | Area (104 km2) | Source |
|---|---|---|
| Map of the current distribution of permafrost on the Tibetan Plateau | 111.3 | Niu, Fu-Jun, Yin, and Guo-An, 2018 [80] |
| Newly mapped permafrost distribution on the Tibetan Plateau | 106 | Zhao, Lin, et al., 2017 [37] |
| China’s ice and snow permafrost map at a scale of 1:4 million | 154.25 | Schiavone and Middleson, 1988 [81] |
| Permafrost map of the Tibetan Plateau at a scale of 1:3 million | 122 | Cheng, G., and Li, Shude, 2011 [82] |
| Multi-year permafrost stability distribution map of the Tibetan Plateau | 115.02 | Ran Youhua et al., 2021 [39] |
| Probability map of multi-year permafrost at a 1 km resolution of the Tibetan Plateau | 117 | Cao, B., et al., 2019 [38] |
| In this study, the permafrost range of the Tibetan Plateau was examined | 116 (104.62~125.39) | This study |
Disclaimer/Publisher’s Note: The statements, opinions and data contained in all publications are solely those of the individual author(s) and contributor(s) and not of MDPI and/or the editor(s). MDPI and/or the editor(s) disclaim responsibility for any injury to people or property resulting from any ideas, methods, instructions or products referred to in the content. |
© 2023 by the authors. Licensee MDPI, Basel, Switzerland. This article is an open access article distributed under the terms and conditions of the Creative Commons Attribution (CC BY) license (https://creativecommons.org/licenses/by/4.0/).
Share and Cite
Li, X.; Ji, Y.; Zhou, G.; Zhou, L.; Li, X.; He, X.; Tian, Z. A New Method for Bare Permafrost Extraction on the Tibetan Plateau by Integrating Machine Learning and Multi-Source Information. Remote Sens. 2023, 15, 5328. https://doi.org/10.3390/rs15225328
Li X, Ji Y, Zhou G, Zhou L, Li X, He X, Tian Z. A New Method for Bare Permafrost Extraction on the Tibetan Plateau by Integrating Machine Learning and Multi-Source Information. Remote Sensing. 2023; 15(22):5328. https://doi.org/10.3390/rs15225328
Chicago/Turabian StyleLi, Xiaoyang, Yuhe Ji, Guangsheng Zhou, Li Zhou, Xiaopeng Li, Xiaohui He, and Zhihui Tian. 2023. "A New Method for Bare Permafrost Extraction on the Tibetan Plateau by Integrating Machine Learning and Multi-Source Information" Remote Sensing 15, no. 22: 5328. https://doi.org/10.3390/rs15225328
APA StyleLi, X., Ji, Y., Zhou, G., Zhou, L., Li, X., He, X., & Tian, Z. (2023). A New Method for Bare Permafrost Extraction on the Tibetan Plateau by Integrating Machine Learning and Multi-Source Information. Remote Sensing, 15(22), 5328. https://doi.org/10.3390/rs15225328

