Evaluation of Multi-Spectral Band Efficacy for Mapping Wildland Fire Burn Severity from PlanetScope Imagery
Abstract
1. Introduction
1.1. Background
1.1.1. Burn Severity and Extent
1.1.2. Support Vector Machine
1.1.3. Feature Engineering
2. Materials and Methods
2.1. Study Areas
2.2. Imagery
2.3. Feature Engineering
2.3.1. Band Extraction
2.3.2. Dimensionality Reduction
2.4. Creating Training Data
2.5. Classification
- Eight-band PlanetScope images (McFarland and Four Corners only)
- Four-band RGB–NIR PlanetScope images
- Three-band-extracted RGB images
- Three-band images transformed by PCA
- Three-band-extracted images based on decision tree band entropy
2.6. Validation Data
2.7. Analysis
3. Results
3.1. Burn Extent
3.1.1. Mesa
3.1.2. Four Corners
3.1.3. McFarland
3.2. Burn Severity
3.2.1. Mesa
3.2.2. Four Corners
3.2.3. McFarland
4. Discussion
4.1. Results Analysis
4.1.1. Burn Extent
4.1.2. Burn Severity
4.2. Problems with Shadows
4.3. Using Drone Imagery
4.4. Issues with White Ash in the McFarland Fire
4.4.1. Spatial Resolution
4.4.2. Spectroscopy
4.4.3. Temporal Resolution
4.4.4. Concluding Thoughts on McFarland and White Ash
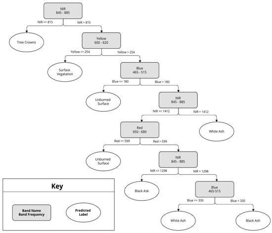
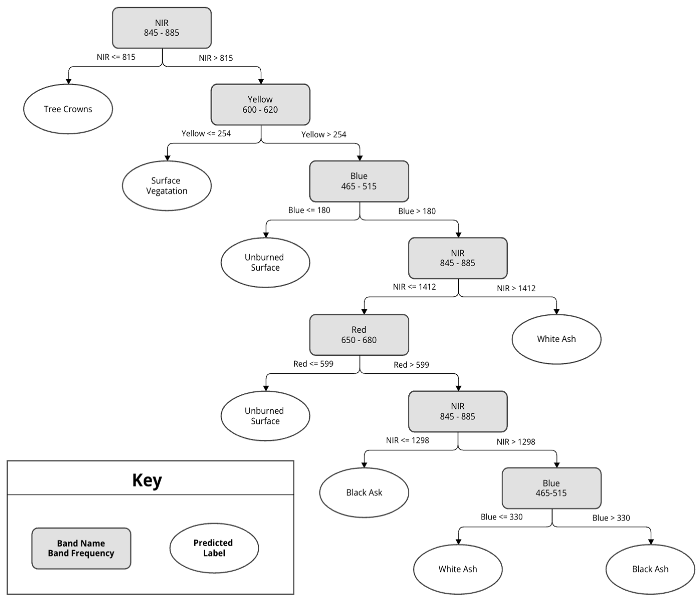
4.5. ID3 Issues in McFarland
5. Conclusions
Future Work
Author Contributions
Funding
Data Availability Statement
Acknowledgments
Conflicts of Interest
References
- Abatzoglou, J.T.; Williams, A.P. Impact of anthropogenic climate change on wildfire across western US forests. Proc. Natl. Acad. Sci. USA 2016, 113, 11770–11775. [Google Scholar] [CrossRef] [PubMed]
- Keeley, J.E.; Syphard, A.D. Twenty-first century California, USA, wildfires: Fuel-dominated vs. wind-dominated fires. Fire Ecol. 2019, 15, 24. [Google Scholar] [CrossRef]
- Wildland Fire Leadership Council. The National Strategy: The Final Phase in the Development of the National Cohesive Wildland Fire Management Strategy. 2014. Available online: https://www.forestsandrangelands.gov/documents/strategy/strategy/CSPhaseIIINationalStrategyApr2014.pdf (accessed on 23 September 2021).
- Hoover, K.; Hanson, L.A. Wildfire Statistics. Congressional Research Service. 2022. Available online: https://crsreports.congress.gov/product/pdf/IF/IF10244 (accessed on 10 February 2023).
- National Interagency Fire Center. Suppression Costs. Available online: https://www.nifc.gov/fire-information/statistics/suppression-costs (accessed on 10 February 2023).
- National Wildfire and Coordinating Group. NWCG Report on Wildland Firefighter Fatalities in the United States: 2007–2016. 2017. Available online: https://www.nwcg.gov/sites/default/files/publications/pms841.pdf (accessed on 10 February 2023).
- Zhou, G.; Li, C.; Cheng, P. Unmanned aerial vehicle (UAV) real-time video registration for forest fire monitoring. In Proceedings of the 2005 IEEE International Geoscience and Remote Sensing Symposium, 2005, IGARSS ’05, Seoul, Republic of Korea, 29 July 2005. [Google Scholar] [CrossRef]
- Insurance Information Institute. Facts + Statistics: Wildfires. Available online: https://www.iii.org/fact-statistic/facts-statistics-wildfires (accessed on 5 September 2023).
- Eidenshink, J.C.; Schwind, B.; Brewer, K.; Zhu, Z.-L.; Quayle, B.; Howard, S.M. A project for monitoring trends in burn severity. Fire Ecol. 2007, 3, 3–21. [Google Scholar] [CrossRef]
- Planet Team. Planet Application Program Interface: In Space for Life on Earth. Planet. Available online: https://api.planet.com (accessed on 9 May 2023).
- Hamilton, D. Improving Mapping Accuracy of Wildland Fire Effects from Hyperspatial Imagery Using Machine Learning; The University of Idaho: Moscow, ID, USA, 2018. [Google Scholar]
- National Aeronautics and Space Administration (NASA). Landsat 9 Instruments. NASA. Available online: http://www.nasa.gov/content/landsat-9-instruments (accessed on 13 February 2023).
- Lewis, S.A.; Robichaud, P.R.; Hudak, A.T.; Strand, E.K.; Eitel, J.U.H.; Brown, R.E. Evaluating the Persistence of Post-Wildfire Ash: A Multi-Platform Spatiotemporal Analysis. Fire 2021, 4, 68. [Google Scholar] [CrossRef]
- Keeley, J.E. Fire intensity, fire severity and burn severity: A brief review and suggested usage. Int. J. Wildland Fire 2009, 18, 116–126. [Google Scholar] [CrossRef]
- Key, C.H.; Benson, N.C. Landscape Assessment (LA) Sampling and Analysis Methods; U.S. Department of Agriculture: Washington, DC, USA, 2006; Volume 164. Available online: https://www.fs.usda.gov/research/treesearch/24066 (accessed on 28 April 2023).
- Hudak, A.T.; Ottmar, R.D.; Vihnanek, R.E.; Brewer, N.W.; Smith, A.M.S.; Morgan, P. The relationship of post-fire white ash cover to surface fuel consumption. Int. J. Wildland Fire 2013, 22, 780–786. [Google Scholar] [CrossRef]
- Hamilton, D.; Bowerman, M.; Colwell, J.; Donahoe, G.; Myers, B. A Spectroscopic Analysis for Mapping Wildland Fire Effects from Remotely Sensed Imagery. J. Unmanned Veh. Syst. 2017, 5, 146–158. [Google Scholar] [CrossRef]
- Lentile, L.B.; Holden, Z.A.; Smith, A.M.; Falkowski, M.J.; Hudak, A.T.; Morgan, P.; Lewis, S.A.; Gessler, P.E.; Benson, N.C. Remote sensing techniques to assess active fire characteristics and post-fire effects. Int. J. Wildland Fire 2006, 15, 319. [Google Scholar] [CrossRef]
- Alcaras, E.; Costantino, D.; Guastaferro, F.; Parente, C.; Pepe, M. Normalized Burn Ratio Plus (NBR+): A New Index for Sentinel-2 Imagery. Remote Sens. 2022, 14, 7. [Google Scholar] [CrossRef]
- Escuin, S.; Navarro, R.; Fernandez, P. Fire severity assessment by using NBR (Normalized Burn Ratio) and NDVI (Normalized Difference Vegetation Index) derived from LANDSAT TM/ETM images. Int. J. Remote Sens. 2008, 29, 1053–1073. [Google Scholar] [CrossRef]
- Chuvieco, E. Fundamentals of Satellite Remote Sensing: An Environmental Approach; CRC Press: Boca Raton, FL, USA, 2016. [Google Scholar]
- Brown, M.E.; Pinzón, J.E.; Didan, K.; Morisette, J.T.; Tucker, C.J. Evaluation of the consistency of long-term NDVI time series derived from AVHRR, SPOT-vegetation, SeaWiFS, MODIS, and Landsat ETM+ sensors. IEEE Trans. Geosci. Remote Sens. 2006, 44, 1787–1793. [Google Scholar] [CrossRef]
- Holden, Z.A.; Morgan, P.; Smith, A.M.; Vierling, L. Beyond Landsat: A comparison of four satellite sensors for detecting burn severity in ponderosa pine forests of the Gila Wilderness, NM, USA. Int. J. Wildland Fire 2010, 19, 449–458. [Google Scholar] [CrossRef]
- Ononye, A.E.; Vodacek, A.; Saber, E. Automated extraction of fire line parameters from multispectral infrared images. Remote Sens. Environ. 2007, 108, 179–188. [Google Scholar] [CrossRef]
- Deering, D.W. Rangeland Reflectance Characteristics Measured by Aircraft and Spacecraft Sensors. Ph.D. Thesis, Texas A&M University, College Station, TX, USA, 1978. [Google Scholar]
- Han, J.; Kamber, M.; Pei, J. Data Mining: Concepts and Techniques, 3rd ed.; Morgan Kaufmann: Amsterdam, The Netherlands, 2012. [Google Scholar]
- Hamilton, D.; Levandovsky, E.; Hamilton, N. Mapping Burn Extent of Large Wildland Fires from Satellite Imagery Using Machine Learning Trained from Localized Hyperspatial Imagery. Remote Sens. 2020, 12, 24. [Google Scholar] [CrossRef]
- Zammit, O.; Descombes, X.; Zerubia, J. Burnt area mapping using support vector machines. For. Ecol. Manag. 2006, 234, S240. [Google Scholar] [CrossRef]
- Petropoulos, G.P.; Knorr, W.; Scholze, M.; Boschetti, L.; Karantounias, G. Combining ASTER multispectral imagery analysis and support vector machines for rapid and cost-effective post-fire assessment: A case study from the Greek wildland fires of 2007. Nat. Hazards Earth Syst. Sci. 2010, 10, 305–317. [Google Scholar] [CrossRef]
- Sheykhmousa, M.; Mahdianpari, M.; Ghanbari, H.; Mohammadimanesh, F.; Ghamisi, P.; Homayouni, S. Support Vector Machine Versus Random Forest for Remote Sensing Image Classification: A Meta-Analysis and Systematic Review. IEEE J. Sel. Top. Appl. Earth Obs. Remote Sens. 2020, 13, 6308–6325. [Google Scholar] [CrossRef]
- Fernandez, D.; Gonzalez, C.; Mozos, D.; Lopez, S. FPGA implementation of the principal component analysis algorithm for dimensionality reduction of hyperspectral images. J. Real-Time Image Process. 2019, 16, 1395–1406. [Google Scholar] [CrossRef]
- Yankovich, K.S.; Yankovich, E.P.; Baranovskiy, N.V. Classification of Vegetation to Estimate Forest Fire Danger Using Landsat 8 Images: Case Study. Math. Probl. Eng. 2019, 2019, 6296417. [Google Scholar] [CrossRef]
- Hamilton, D.; Myers, B.; Branham, J. Evaluation of Texture as an Input of Spatial Context for Machine Learning Mapping of Wildland Fire Effects. Signal Image Process. Int. J. 2017, 8, 1–11. [Google Scholar] [CrossRef]
- Russell, S.; Norvig, P. Artificial Intelligence: A Modern Approach, 4th ed.; Pearson Series in Artificial Intelligence; Pearson Education: Hoboken, NJ, USA, 2020. [Google Scholar]
- KTVB STAFF. Four Corners Fire Nearly 100% Contained. Idaho Press. Available online: https://www.idahopress.com/news/local/four-corners-fire-nearly-100-contained/article_50910f12-339e-11ed-9077-27202c976b40.html (accessed on 12 July 2023).
- McFarland Fire|CAL FIRE. Available online: https://www.fire.ca.gov/incidents/2021/7/30/mcfarland-fire (accessed on 12 July 2023).
- Lannom, K.; Fox, M. Opportunity for Public Comment: Mesa Salvage and Reforestation Project; Payette National Forest: McCall, ID, USA, 2018.
- Planet Labs. Understanding PlanetScope Instruments. Available online: https://developers.planet.com/docs/apis/data/sensors/ (accessed on 2 April 2023).
- Roy, D.P.; Huang, H.; Houborg, R.; Martins, V.S. A global analysis of the temporal availability of PlanetScope high spatial resolution multi-spectral imagery. Remote Sens. Environ. 2021, 264, 112586. [Google Scholar] [CrossRef]
- Planet Labs. PlanetScope. Available online: https://developers.planet.com/docs/data/planetscope/ (accessed on 20 June 2023).
- Hamilton, D.; Hamilton, N.; Myers, B. Evaluation of Image Spatial Resolution for Machine Learning Mapping of Wildland Fire Effects. In Proceedings of the SAI Intelligent Systems Conference, London, UK, 6–7 September 2018; Springer: Berlin/Heidelberg, Germany, 2019; pp. 400–415. [Google Scholar]
- Jiang, J.; Liu, D.; Gu, J.; Süsstrunk, S. What is the space of spectral sensitivity functions for digital color cameras? In Proceedings of the 2013 IEEE Workshop on Applications of Computer Vision (WACV), Clearwater Beach, FL, USA, 15–17 January 2013; pp. 168–179. [Google Scholar] [CrossRef]
- Environmental Sciences Research Institute. Mosaic to New Raster (Data Management)—ArcGIS Pro|Documentation. Available online: https://pro.arcgis.com/en/pro-app/latest/tool-reference/data-management/mosaic-to-new-raster.htm (accessed on 26 June 2023).
- Environmental Sciences Research Institute. Extract Band function—ArcGIS Pro|Documentation. Available online: https://pro.arcgis.com/en/pro-app/3.0/help/analysis/raster-functions/extract-bands-function.htm (accessed on 28 June 2023).
- Sci-Kit Learn Documentaion. 1.10. Decision Trees. Scikit-Learn. Available online: https://scikit-learn.org/stable/modules/tree.html#tree-algorithms-id3-c4-5-c5-0-and-cart (accessed on 20 June 2023).
- Environmental Sciences Research Institute. Sample (Spatial Analyst)—ArcGIS Pro|Documentation. Available online: https://pro.arcgis.com/en/pro-app/latest/tool-reference/spatial-analyst/sample.htm (accessed on 20 June 2023).
- Environmental Sciences Research Institute. How Principal Components Works—ArcGIS Pro|Documentation. Available online: https://pro.arcgis.com/en/pro-app/latest/tool-reference/spatial-analyst/how-principal-components-works.htm (accessed on 5 April 2023).
- Environmental Sciences Research Institute. Use Training Samples Manager—ArcGIS Pro|Documentation. Available online: https://pro.arcgis.com/en/pro-app/latest/help/analysis/image-analyst/training-samples-manager.htm (accessed on 12 July 2023).
- Environmental Sciences Research Institute. Train Support Vector Machine Classifier (Spatial Analyst)—ArcGIS Pro|Documentation. Available online: https://pro.arcgis.com/en/pro-app/latest/tool-reference/spatial-analyst/train-support-vector-machine-classifier.htm (accessed on 28 March 2023).
- Environmental Sciences Research Institute. Principal Components (Spatial Analyst)—ArcGIS Pro|Documentation. Available online: https://pro.arcgis.com/en/pro-app/latest/tool-reference/spatial-analyst/principal-components.htm (accessed on 20 June 2023).
- Environmental Sciences Research Institute. Reclassify (Spatial Analyst)—ArcGIS Pro|Documentation. Available online: https://pro.arcgis.com/en/pro-app/latest/tool-reference/spatial-analyst/reclassify.htm (accessed on 26 June 2023).
- Boschetti, L.; Roy, D.P.; Justice, C.O. International Global Burned Area Satellite Product Validation Protocol Part I–Production and Standardization of Validation Reference Data. 2009. Available online: https://lpvs.gsfc.nasa.gov/PDF/BurnedAreaValidationProtocol.pdf (accessed on 17 August 2021).
- Environmental Sciences Research Institute. Tabulate Area (Spatial Analyst)—ArcGIS Pro|Documentation. Available online: https://pro.arcgis.com/en/pro-app/latest/tool-reference/spatial-analyst/tabulate-area.htm (accessed on 5 April 2023).
- Hamilton, D.; Brothers, K.; McCall, C.; Gautier, B.; Shea, T. Mapping Forest Burn Extent from Hyperspatial Imagery Using Machine Learning. Remote Sens. 2021, 13, 19. [Google Scholar] [CrossRef]
- Albers, J. Geology of the French Gulch quadrangle, Shasta and Trinity Counties, California; United States Government Printing Office: Washington, DC, USA, 1964. [CrossRef]
- Zhou, K.-F.; Wang, S.-S. Spectral properties of weathered and fresh rock surfaces in the Xiemisitai metallogenic belt, NW Xinjiang, China. Open Geosci. 2017, 9, 322–339. [Google Scholar] [CrossRef][Green Version]
- Planet Labs. Planet’s Visionary Hyperspectral Mission. Planet. Available online: https://www.planet.com/products/hyperspectral/ (accessed on 20 June 2023).
- Planet Labs. Introducing the Pelican Constellation. Planet. Available online: https://www.planet.com/products/pelican/ (accessed on 21 May 2023).
- National Aeronautics and Space Administration. Landsat Next|Landsat Science. Available online: https://landsat.gsfc.nasa.gov/satellites/landsat-next/ (accessed on 29 September 2023).









| Fires | Pre-Fire Acquisition | Post-Fire Acquisition | Post-Fire Drone Acquisition |
|---|---|---|---|
| Four Corners | 15 July 2022 | 12 October 2022 | 6 July 2023 |
| McFarland | 27 July 2021 | 16 September 2021 | N/A |
| Mesa | 15 July 2018 | 3 September 2018 | 8 September 2018 |
| Band | Name | Wavelength (FWHM) | Interoperable with Sentinel-2 |
|---|---|---|---|
| 1 | Coastal Blue | 443 (20) | Yes—Sentinel-2 Band 1 |
| 2 | Blue | 490 (50) | Yes—Sentinel-2 Band 2 |
| 3 | Green 1 | 531 (36) | No equivalent with Sentinel-2 |
| 4 | Green | 565 (36) | Yes—Sentinel-2 Band 3 |
| 5 | Yellow | 610 (20) | No equivalent with Sentinel-2 |
| 6 | Red | 665 (31) | Yes—Sentinel-2 Band 4 |
| 7 | Red Edge | 705 (15) | Yes—Sentinel-2 Band 5 |
| 8 | NIR | 865 (40) | Yes—Sentinel-2 Band 8a |
| Phantom 4 | PlanetScope PS2 (Dove) | PlanetScope PSB.SD (Super Dove) | ||||
|---|---|---|---|---|---|---|
| Band Name | Band | Frequency | Band | Frequency | Band | Frequency |
| Coastal Blue | 1 | 431–452 | ||||
| Blue | 1 | 434–466 | 1 | 455–515 | 2 | 465–515 |
| Green 1 | 3 | 513–549 | ||||
| Green | 2 | 544–576 | 2 | 500–590 | 4 | 547–583 |
| Yellow | 5 | 600–620 | ||||
| Red | 3 | 634–666 | 3 | 590–670 | 6 | 650–680 |
| Red Edge | 7 | 679–713 | ||||
| Near-infrared | 4 | 780–860 | 8 | 845–885 | ||
| Unburned Vegetation | Unburned Surface | Misc. | |
|---|---|---|---|
| Mesa | Yes | Yes | Yes, black pixel border |
| Four Corners | Yes | Yes | No |
| McFarland | Yes | Yes | No |
| Eight-Band | Four-Band | Three-Band RGB | Three-Band PCA-Transformed | Three-Band Informed by Band Entropy | |
|---|---|---|---|---|---|
| Mesa | N/A | Planet Scope PS2 | Extracted PS2 | PCA on PS2 | Decision Tree on PS2 |
| Four Corners | PlanetScope PSB.SD | Extracted PSB.SD | Extracted PSB.SD | PCA on PSB.SD | Decision Tree on PSB.SD |
| McFarland | PlanetScope PSB.SD | Extracted PSB.SD | Extracted PSB.SD | PCA on PSB.SD | Decision Tree on PSB.SD |
| Input Layer | Accuracy | Sensitivity | Specificity |
|---|---|---|---|
| RGB Bands | 77.41% | 97.86% | 57.40% |
| RGB–NIR Four-Band Planet Scope | 86.50% | 93.96% | 79.19% |
| PCA-Transformed Bands | 88.93% | 89.07% | 88.79% |
| ID3-Informed Bands | 88.36% | 92.57% | 84.24% |
| Average | 85.30% | 93.37% | 77.41% |
| Input Layer | Accuracy | Sensitivity | Specificity |
|---|---|---|---|
| RGB Bands | 86.05% | 80.98% | 88.50% |
| RGB–NIR Four-Band Planet Scope | 93.46% | 98.36% | 91.21% |
| All Eight-Band Planet Scope | 92.66% | 97.78% | 90.39% |
| PCA-Transformed Bands | 94.93% | 100.00% | 92.49% |
| ID3-Informed Bands | 94.27% | 98.40% | 92.27% |
| Average | 92.27% | 95.10% | 90.97% |
| Input Layer | Accuracy | Sensitivity | Specificity |
|---|---|---|---|
| RGB Bands | 91.24% | 82.83% | 96.84% |
| RGB–NIR Four-Band Planet Scope | 96.22% | 98.22% | 94.94% |
| All Eight-Band Planet Scope | 89.07% | 72.06% | 99.89% |
| PCA-Transformed Bands | 88.04% | 73.79% | 97.11% |
| ID3-Informed Bands | 84.49% | 71.33% | 92.87% |
| Average | 89.81% | 79.65% | 96.33% |
| Input Layer | Accuracy | Sensitivity (Classified White Ash Well) | Specificity (Classified Black Ash Well) |
|---|---|---|---|
| RGB Bands | 86.18% | 72.76% | 99.45% |
| RGB–NIR Four-Band Planet Scope | 88.50% | 78.29% | 99.52% |
| PCA-Transformed Bands | 85.10% | 73.72% | 98.92% |
| ID3-Informed Bands | 83.75% | 71.82% | 97.67% |
| Average | 85.88% | 74.15% | 98.89% |
| Input Layer | Accuracy | Sensitivity (Classified White Ash Well) | Specificity (Classified Black Ash Well) |
|---|---|---|---|
| RGB Bands | 98.19% | 95.08% | 100.00% |
| RGB–NIR Four-Band Planet Scope | 97.78% | 94.44% | 100.00% |
| All Eight-Band Planet Scope | 95.45% | 88.73% | 100.00% |
| PCA-Transformed Bands | 96.24% | 91.57% | 100.00% |
| ID3-Informed Bands | 94.59% | 88.24% | 100.00% |
| Average | 96.45% | 91.61% | 100.00% |
| Input Layer | Accuracy | Sensitivity (White Ash That Was Correctly Classified) | Specificity |
|---|---|---|---|
| RGB Bands | 91.99% | 66.70% | 98.05% |
| RGB–NIR Four-Band Planet Scope | 96.20% | 96.36% | 96.17% |
| All Eight-Band Planet Scope | 89.07% | 43.83% | 99.92% |
| PCA-Transformed Bands | 88.06% | 47.42% | 97.81% |
| ID3-Informed Bands | 84.53% | 42.54% | 94.60% |
| Average | 89.97% | 69.37% | 97.31% |
| Input Layer | White Ash Correctly Classified as White Ash | Amount of Classified White Ash That Is Actually White Ash |
|---|---|---|
| RGB Bands | 66.70% | 89.14% |
| RGB–NIR Four-Band Planet Scope | 96.36% | 85.78% |
| All Eight-Band Planet Scope | 48.83% | 99.24% |
| PCA-Transformed Bands | 47.42% | 83.85% |
| ID3-Informed Bands | 42.54% | 65.37% |
| Input Layer | Accuracy | Sensitivity | Specificity |
|---|---|---|---|
| RGB Bands | 84.90% | 87.22% | 80.91% |
| RGB–NIR Four-Band Planet Scope | 92.06% | 96.85% | 88.45% |
| All Eight-Band Planet Scope * | 90.87% | 84.92% | 95.14% |
| PCA-Transformed Bands ** | 90.63% | 87.62% | 92.80% |
| ID3-Informed Bands ** | 89.04% | 87.43% | 89.79% |
| Average | 89.50% | 88.81% | 89.42% |
| Fire | Accuracy | Sensitivity | Specificity |
|---|---|---|---|
| Four Corners | 92.27% | 95.10% | 90.97% |
| Mesa | 85.30% | 93.37% | 77.41% |
| McFarland | 89.81% | 79.65% | 96.33% |
| Input Layer | Accuracy | Sensitivity (Classified White Ash Well) | Specificity (Classified Black Ash Well) |
|---|---|---|---|
| RGB Bands | 92.12% | 78.18% | 99.17% |
| RGB–NIR Four-Band PlanetScope | 94.16% | 89.70% | 98.56% |
| All Eight-Band PlanetScope * | 92.26% | 66.28% | 99.96% |
| PCA-Transformed Bands ** | 89.80% | 70.90% | 98.91% |
| ID3-Informed Bands ** | 87.62% | 67.53% | 97.42% |
| Average | 91.20% | 74.52% | 98.74% |
| Fire | Accuracy | Sensitivity | Specificity |
|---|---|---|---|
| Mesa | 85.88% | 74.15% | 98.89% |
| McFarland | 89.97% | 69.37% | 97.31% |
| Four Corners | 96.45% | 91.61% | 100% |
Disclaimer/Publisher’s Note: The statements, opinions and data contained in all publications are solely those of the individual author(s) and contributor(s) and not of MDPI and/or the editor(s). MDPI and/or the editor(s) disclaim responsibility for any injury to people or property resulting from any ideas, methods, instructions or products referred to in the content. |
© 2023 by the authors. Licensee MDPI, Basel, Switzerland. This article is an open access article distributed under the terms and conditions of the Creative Commons Attribution (CC BY) license (https://creativecommons.org/licenses/by/4.0/).
Share and Cite
Hamilton, D.; Gibson, W.; Harris, D.; McGath, C. Evaluation of Multi-Spectral Band Efficacy for Mapping Wildland Fire Burn Severity from PlanetScope Imagery. Remote Sens. 2023, 15, 5196. https://doi.org/10.3390/rs15215196
Hamilton D, Gibson W, Harris D, McGath C. Evaluation of Multi-Spectral Band Efficacy for Mapping Wildland Fire Burn Severity from PlanetScope Imagery. Remote Sensing. 2023; 15(21):5196. https://doi.org/10.3390/rs15215196
Chicago/Turabian StyleHamilton, Dale, William Gibson, Daniel Harris, and Camden McGath. 2023. "Evaluation of Multi-Spectral Band Efficacy for Mapping Wildland Fire Burn Severity from PlanetScope Imagery" Remote Sensing 15, no. 21: 5196. https://doi.org/10.3390/rs15215196
APA StyleHamilton, D., Gibson, W., Harris, D., & McGath, C. (2023). Evaluation of Multi-Spectral Band Efficacy for Mapping Wildland Fire Burn Severity from PlanetScope Imagery. Remote Sensing, 15(21), 5196. https://doi.org/10.3390/rs15215196

