Evaluating SAR Radiometric Terrain Correction Products: Analysis-Ready Data for Users
Abstract
:1. Background
2. Materials and Methods
2.1. Areas of Interest
2.2. Datasets
2.2.1. SAR
2.2.2. Land Cover
2.2.3. Elevation
2.2.4. High-Resolution Optical Imagery
2.2.5. Generation of ARD Products
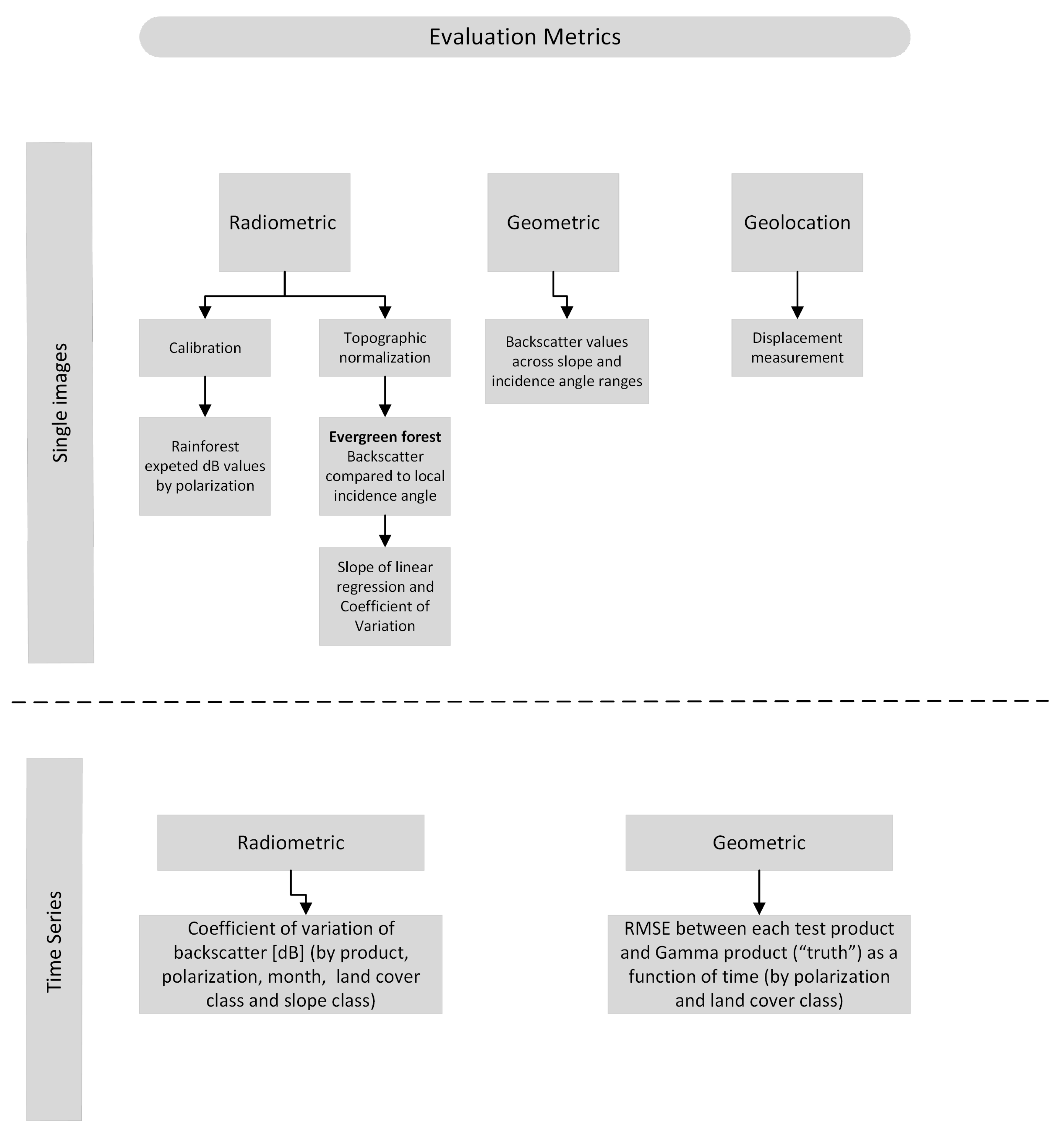
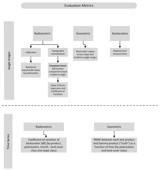
2.3. Single Scene Analysis
2.3.1. Radiometric Evaluation
2.3.2. Topographic Normalization
2.3.3. Geometric Evaluation
2.3.4. Geolocation Evaluation
2.4. Time-Series Analysis
2.4.1. Radiometric Evaluation
2.4.2. Geometric Evaluation
3. Results
3.1. Single Scene
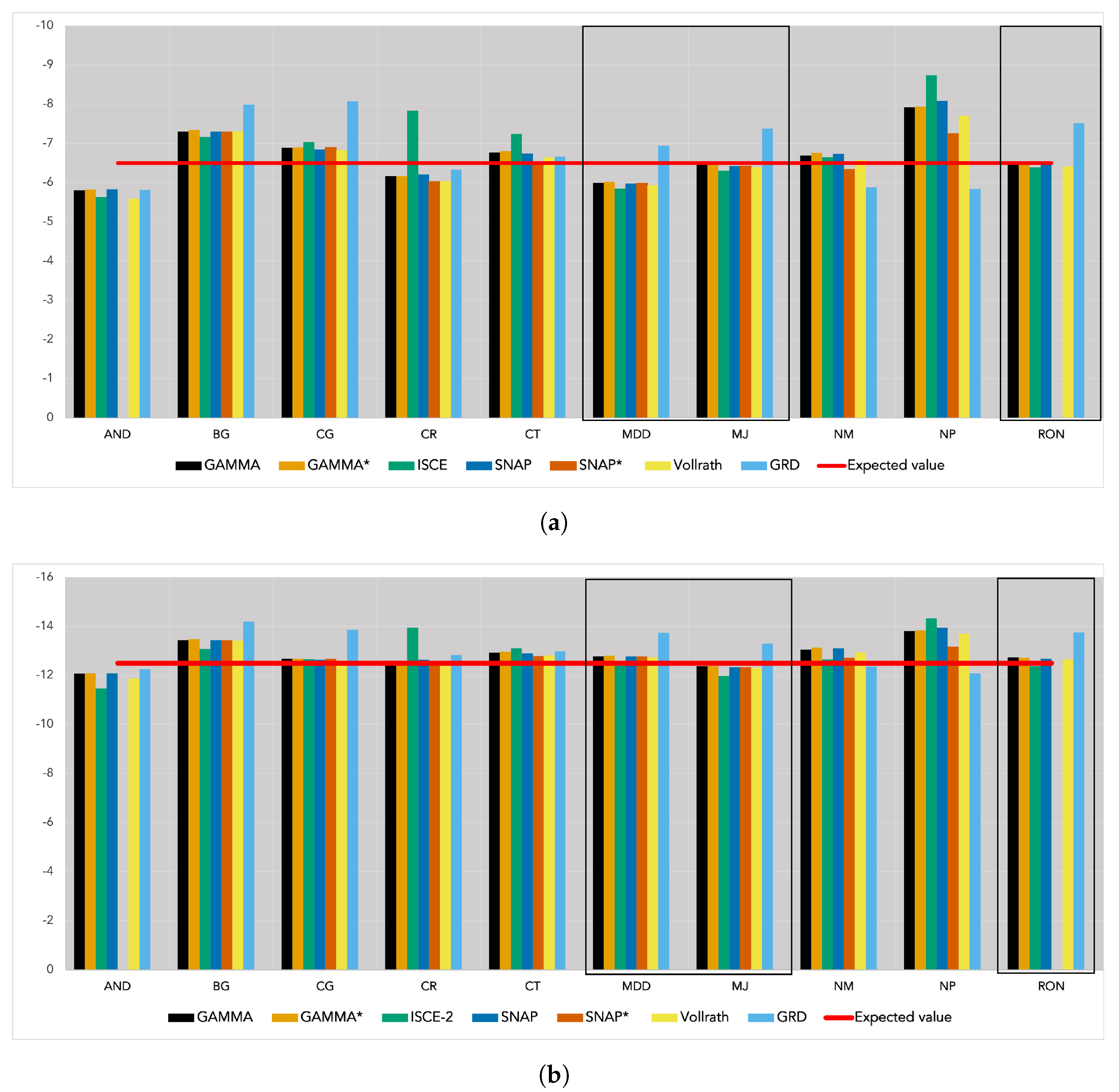
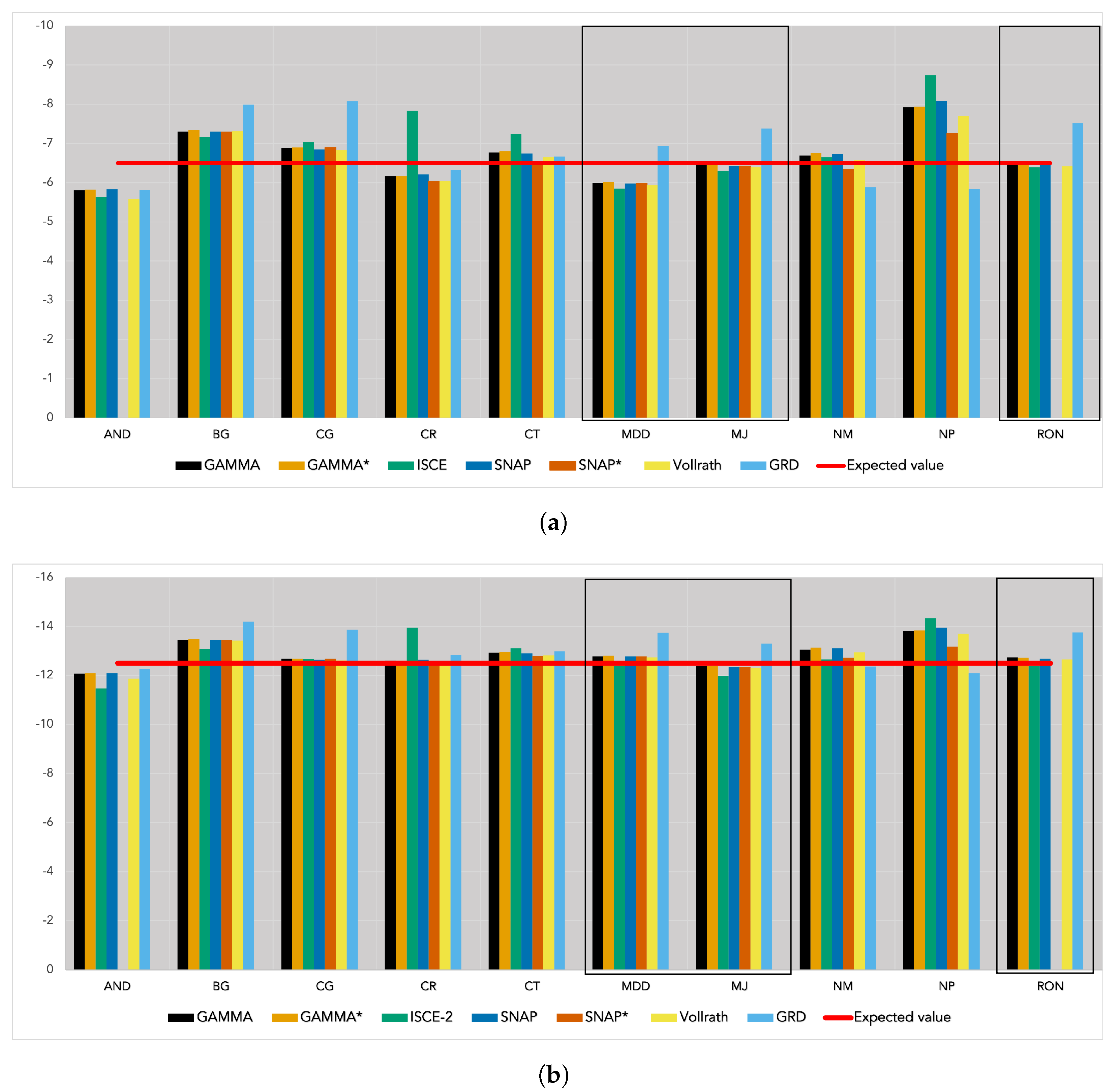
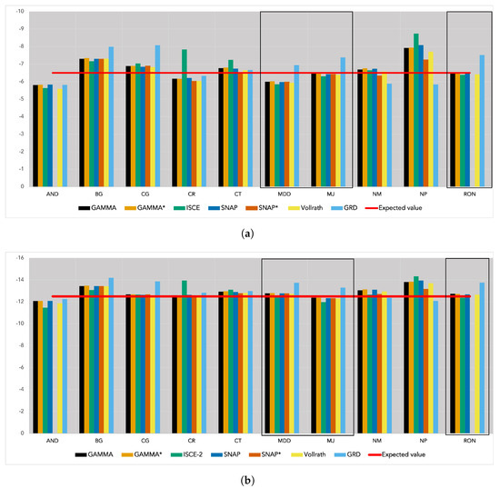
3.1.1. Radiometric Calibration
3.1.2. Topographic Normalization
3.2. Geometric Evaluation
3.3. Geolocation Evaluation
3.4. Time Series
4. Discussion and Future Work
Author Contributions
Funding
Data Availability Statement
Acknowledgments
Conflicts of Interest
Appendix A

References
- Woodhouse, I.H. Introduction to Microwave Remote Sensing; Taylor Francis: Boca Raton, FL, USA, 2006. [Google Scholar] [CrossRef]
- Tanase, M.A.; Villard, L.; Pitar, D.; Apostol, B.; Petrila, M.; Chivulescu, S.; Leca, S.; Borlaf-Mena, I.; Pascu, I.S.; Dobre, A.C.; et al. Synthetic aperture radar sensitivity to forest changes: A simulations-based study for the Romanian forests. Sci. Total. Environ. 2019, 689, 1104–1114. [Google Scholar] [CrossRef] [PubMed]
- Rosen, P.; Gurrola, E.; Sacco, G.F.; Zebker, H. The InSAR Scientific Computing Environment. In Proceedings of the 9th European Conference on Synthetic Aperture Radar, EUSAR 2012, Nuremberg, Germany, 23–26 April 2012; pp. 730–733. [Google Scholar]
- Ballère, M.; Bouvet, A.; Mermoz, S.; Le Toan, T.; Koleck, T.; Bedeau, C.; André, M.; Forestier, E.; Frison, P.L.; Lardeux, C. SAR data for tropical forest disturbance alerts in French Guiana: Benefit over optical imagery. Remote Sens. Environ. 2021, 252, 112159. [Google Scholar] [CrossRef]
- Flores-Anderson, A.I.; Herndon, K.E.; Thapa, R.B.; Cherrington, E. The SAR Handbook: Comprehensive Methodologies for Forest Monitoring and Biomass Estimation; NASA: Washington, DC, USA, 2019. [Google Scholar] [CrossRef]
- Abramowitz, J.; Cherrington, E.; Griffin, R.; Muench, R.; Mensah, F. Differentiating Oil Palm Plantations from Natural Forest to Improve Land Cover Mapping in Ghana. Remote Sens. Appl. Soc. Environ. 2023, 30, 100968. [Google Scholar] [CrossRef]
- Frankel-Reed, J. Reflecting on a Decade of Collaboration between NASA and USAID: Deriving Value from Space for International Development. In Yearbook on Space Policy 2016: Space for Sustainable Development; Al-Ekabi, C., Ferretti, S., Eds.; Springer International Publishing: Cham, Switzerland, 2018; pp. 163–174. [Google Scholar] [CrossRef]
- Markert, K.N.; Markert, A.M.; Mayer, T.; Nauman, C.; Haag, A.; Poortinga, A.; Bhandari, B.; Thwal, N.S.; Kunlamai, T.; Chishtie, F.; et al. Comparing Sentinel-1 Surface Water Mapping Algorithms and Radiometric Terrain Correction Processing in Southeast Asia Utilizing Google Earth Engine. Remote Sens. 2020, 12, 2469. [Google Scholar] [CrossRef]
- Ulander, L.M. Radiometric slope correction of synthetic-aperture radar images. IEEE Trans. Geosci. Remote Sens. 1996, 34, 1115–1122. [Google Scholar] [CrossRef]
- Small, D. Flattening gamma: Radiometric terrain correction for SAR imagery. IEEE Trans. Geosci. Remote Sens. 2011, 49, 3081–3093. [Google Scholar] [CrossRef]
- Loew, A.; Mauser, W. Generation of geometrically and radiometrically terrain corrected SAR image products. Remote Sens. Environ. 2007, 106, 337–349. [Google Scholar] [CrossRef]
- Meyer, F. Spaceborne Synthetic Aperture Radar: Principles, Data Access, and Basic Processing Techniques. In SAR Handbook: Comprehensive Methodologies for Forest Monitoring and Biomass Estimation; Flores-Anderson, A.I., Herndon, K., Thapa, R., Cherrington, E., Eds.; NASA: Washington, DC, USA, 2019; pp. 21–40. [Google Scholar]
- CEOS. CEOS Analysis Ready Data Governance Framework; Technical Report October; CEOS: Washington, DC USA, 2021. [Google Scholar]
- ESA. SNAP Download. 2023. Available online: https://step.esa.int/main/download/snap-download/ (accessed on 15 January 2022).
- Werner, C.; Wegmüller, U.; Strozzi, T.; Wiesmann, A. Gamma SAR and the interferometric processing software. In Proceedings of the Ers-Envisat Symposium, Gothenburg, Sweden, 16 October 2000. [Google Scholar]
- Kristenson, H.; Kennedy, J.H.; Johnston, A. ASFHyP3/hyp3-docs HyP3 Docs v0.3.26. 2022. Available online: https://zenodo.org/records/5935091 (accessed on 20 April 2022).
- Gorelick, N.; Hancher, M.; Dixon, M.; Ilyushchenko, S.; Thau, D.; Moore, R. Google Earth Engine: Planetary-scale geospatial analysis for everyone. Remote Sens. Environ. 2017, 202, 18–27. [Google Scholar] [CrossRef]
- Vollrath, A.; Mullissa, A.; Reiche, J. Angular-based radiometric slope correction for Sentinel-1 on google earth engine. Remote Sens. 2020, 12, 1867. [Google Scholar] [CrossRef]
- Meyer, F.J.; Logan, T.; Nicoll, J.; Hogenson, K.; Gens, R. Prototyping Radiometrically Terrain Corrected Sentinel-1 Large-Scale. A Short Intro to the Alaska Satellite Facility (ASF); UAF: Fairbanks, AK, USA, 2016. [Google Scholar]
- Truckenbrodt, J.; Freemantle, T.; Williams, C.; Jones, T.; Small, D.; Dubois, C.; Thiel, C.; Rossi, C.; Syriou, A.; Giuliani, G. Towards sentinel-1 SAR analysis-ready data: A best practices assessment on preparing backscatter data for the cube. Data 2019, 4, 93. [Google Scholar] [CrossRef]
- The European Space Agency (ESA). Sentinel-1 SAR Technical Guide: Ground Range Detected; Technical Report; The European Space Agency (ESA): Darmstadt, Germany, 2023. [Google Scholar]
- Saah, D.; Tenneson, K.; Poortinga, A.; Nguyen, Q.; Chishtie, F.; Aung, K.S.; Markert, K.N.; Clinton, N.; Anderson, E.R.; Cutter, P.; et al. Primitives as building blocks for constructing land cover maps. Int. J. Appl. Earth Obs. Geoinf. 2020, 85, 101979. [Google Scholar] [CrossRef]
- Uddin, K.; Shrestha, H.L.; Murthy, M.S.R.; Bajracharya, B.; Shrestha, B.; Gilani, H.; Pradhan, S.; Dangol, B. Development of 2010 national land cover database for the Nepal. J. Environ. Manag. 2015, 148, 82–90. [Google Scholar] [CrossRef] [PubMed]
- Uddin, K.; Matin, M.A.; Khanal, N.; Maharjan, S.; Bajracharya, B.; Tenneson, K.; Poortinga, A.; Quyen, N.H.; Aryal, R.R.; Saah, D.; et al. Regional Land Cover Monitoring System for Hindu Kush Himalaya. In Earth Observation Science and Applications for Risk Reduction and Enhanced Resilience in Hindu Kush Himalaya Region: A Decade of Experience from SERVIR; Springer International Publishing: Cham, Switzerland, 2021; pp. 103–125. [Google Scholar] [CrossRef]
- MapBiomas. Proyecto MapBiomas Amazonia—Coleccion 2 Version 2; MapBiomas: Brasila, Brazil, 2019. [Google Scholar]
- Farr, T.G.; Rosen, P.A.; Caro, E.; Crippen, R.; Duren, R.; Hensley, S.; Kobrick, M.; Paller, M.; Rodriguez, E.; Roth, L.; et al. The Shuttle Radar Topography Mission. Rev. Geophys. 2007, 45, 1–33. [Google Scholar] [CrossRef]
- Jiménez, S.A. SERVIR RTC Comparison Geolocation Points and Results. 2023. Available online: https://zenodo.org/records/7893458 (accessed on 10 March 2023).
- Maxar Technologies. Imagery Basemaps; Technical Report; Maxar Technologies: Arlington, VA, USA, 2022. [Google Scholar]
- European Space Agency European Space Imaging. WorldView-1 Full Archive and Tasking; Technical Report; European Space Agency European Space Imaging: Munchen, Germany, 2022. [Google Scholar]
- European Space Agency European Space Imaging. WorldView-2 Full Archive and Tasking; Technical Report; European Space Agency European Space Imaging: Munchen, Germany, 2022. [Google Scholar]
- European Space Agency European Space Imaging. WorldView-3 Full Archive and Tasking; Technical Report; European Space Agency European Space Imaging: Munchen, Germany, 2022. [Google Scholar]
- European Space Agency European Space Imaging. GeoEye-1 ESA Archive; Technical Report; European Space Agency European Space Imaging: Munchen, Germany, 2022. [Google Scholar]
- Office for Outer Space Affairs UN-SPIDER Knowledge Portal. Step-by-Step: Mudslides and Associated Flood Detection Using Sentinel-1 Data; Office for Outer Space Affairs UN-SPIDER Knowledge Portal: Vienna, Austria, 2020. [Google Scholar]
- Kraatz, S.; Bourgeau-Chavez, L.; Battaglia, M.; Poley, A.; Siqueira, P. Mapping and scaling of in situ above Ground Biomass to regional extent with SAR in the Great Slave Region. Earth Space Sci. 2022, 9, e2022EA002431. [Google Scholar]
- Bontje, D.; Chapman, B.; Charbonneu, F.; Dadamia, D.; Kellndorfer, J.; Killough, B.; Laban, S.; Lavalle, M.; Lewis, A.; Metzger, M.; et al. Analysis Ready Data For Land (CARD4L) Normalized Radar Backscatter; Commission on Earth Observation Satellites: Paris, France, 2021. [Google Scholar]
- Google. Sentinel-1 Algorithms|Google Earth Engine|Google for Developers. 2022. Available online: https://developers.google.com/earth-engine/guides/sentinel1 (accessed on 11 July 2020).
- Mullissa, A.; Vollrath, A.; Odongo-Braun, C.; Slagter, B.; Balling, J.; Gou, Y.; Gorelick, N.; Reiche, J. Sentinel-1 sar backscatter analysis ready data preparation in google earth engine. Remote Sens. 2021, 13, 1954. [Google Scholar] [CrossRef]
- Gamma Remote Sensing. GAMMA Software Information; Gamma Remote Sensing: Gumligen, Switzerland, 2021. [Google Scholar]
- University of Alaska Fairbanks and Alaska Satellite Facility. ALOS PALSAR-Radiometric Terrain Correction; Alaska Satellite Facility-Distributed Active Archive Center: Fairbanks, AK, USA, 2023; Available online: https://asf.alaska.edu/data-sets/derived-data-sets/alos-palsar-rtc/alos-palsar-radiometric-terrain-correction/ (accessed on 5 July 2021).
- Nicolau, A.P.; Flores-Anderson, A.; Griffin, R.; Herndon, K.; Meyer, F.J. Assessing SAR C-band data to effectively distinguish modified land uses in a heavily disturbed Amazon forest. Int. J. Appl. Earth Obs. Geoinf. 2021, 94, 102214. [Google Scholar] [CrossRef]
- Alaska Satellite Facility. ASF Evaluation of Sentinel 1A Radiometric Terrain Correction; Technical Report; Alaska Satellite Facility: Fairbanks, AK, USA, 2016. [Google Scholar]
- ASF. Introduction to SAR Guide; Technical Report; Alaska Satellite Facility: Fairbanks, AK, USA, 2023. [Google Scholar]
- Rosenqvist, A.; Killough, B. A Layman’s Interpretation Guide to L-Band and C-Band Synthetic Aperture Radar Data; Technical Report 1; Comittee on Earth Observation Satellites: Washington, DC, USA, 2018. [Google Scholar]
- Kellndorfer, J. Chapter 3. Using SAR Data for Mapping Deforestation and Forest Degradation. In SAR Handbook: Comprehensive Methodologies for Forest Monitoring and Biomass Estimation; Flores-Anderson, A.I., Herndon, K., Rajesh, T., Cherrington, E., Eds.; NASA: Washington, DC, USA, 2019. [Google Scholar] [CrossRef]
- United States Geological Survey. ASFHyP3/hyp3-docs HyP3 Docs v0.3.26; United States Geological Survey: Reston, VA, USA, 2022. [Google Scholar]
- Esri, Inc. ArcMap Near Tool (Analysis); Esri, Inc.: Redlands, CA, USA, 2019. [Google Scholar]
- Shiroma, G.H.X. Product Specification Document for the OPERA Radiometric Terrain-Corrected SAR Backscatter from Sentinel-1 Product; National Aeronautics and Space Administration (NASA): Washington, DC, USA, 2023. [Google Scholar]
- Navacchi, C.; Cao, S.; Bauer-Marschallinger, B.; Snoeij, P.; Small, D.; Wagner, W. Utilising Sentinel-1’s Orbital Stability for Efficient Pre-Processing of Radiometric Terrain Corrected Gamma Nought Backscatter. Sensors 2023, 23, 6072. [Google Scholar] [CrossRef] [PubMed]
- SentinelHub. Sentinel-1 GRD; SentinelHub: Ljubljana, Slovenia, 2022. [Google Scholar]
- Airbus. Copernicus DEM Copernicus Digital Elevation Model Product Handbook; Airbus: Blagnac, France, 2022. [Google Scholar]
- Parache, H. SAR ARD Opensource Comparison. 2023. Available online: https://github.com/hbparache/SAR_ARD_opensource_comparison (accessed on 10 March 2023).













| Sensor | Product | Spatial Resolution | Approximate Horizontal Accuracy |
|---|---|---|---|
| Multiple | Mosaic | 30 cm–15 m [28] | 5 or 10 m |
| WorldView-1 | Strip | 50 cm [29] | <8.4 m |
| WorldView-2 | Strip and Mosaic | 46 cm [30] | <8.4 m |
| WorldView-3 | Visible and Near-Infrared Strip | 31 cm [31] | <8.4 m |
| GeoEye-1 | Strip and Mosaic | 41 cm [32] | <3 m |
| ARD Product | Software Used | DEM-matching | Reference |
|---|---|---|---|
| RTC | GAMMA | N ’ | [15,16] |
| RTC | GAMMA * | Y ” | [15,16] |
| RTC | ISCE-2 | N ” | [3] |
| RTC | SNAP 8 | N ’ | [14] |
| RTC | SNAP 8 * | Y ” | [14] |
| Vollrath et al. | GEE | n/a ” | [18] |
| GRD | GEE | n/a ” | [21] |
| ARD Product | Software Used | Avg (m) | Max (m) | Min (m) |
|---|---|---|---|---|
| RTC | GAMMA | 18.45 | 49.23 | 1.09 |
| RTC | GAMMA * | 21.04 | 53.39 | 1.24 |
| RTC | ISCE-2 | 40.38 | 111.74 | 5.92 |
| RTC | SNAP 8 | 17.26 | 73.93 | 0.00 |
| RTC | SNAP 8 * | 47.84 | 117.57 | 9.78 |
| Vollrath et al. [18] | GEE | 16.85 | 53.84 | 2.38 |
| GRD | GEE | 710.66 | 49,181.76 | 0.53 |
| MDD | NP | |||||||
|---|---|---|---|---|---|---|---|---|
| Flat | Steep | Flat | Steep | |||||
| ARD | VV | VH | VV | VH | VV | VH | VV | VH |
| ISCE-2 | 0.37 | 0.08 | 0.29 | 0.06 | 0.20 | 0.04 | 0.45 | 0.08 |
| SNAP 8 | 0.17 | 0.04 | 0.17 | 0.04 | 0.13 | 0.03 | 0.28 | 0.16 |
| Vollrath et al. [18] | 436.00 | 0.18 | 2.74 | 0.13 | 0.20 | 0.04 | 0.83 | 0.28 |
| GRD | 0.45 | 0.09 | 0.41 | 0.07 | 0.13 | 0.03 | 0.66 | 0.20 |
| MDD | NP | |||||||
|---|---|---|---|---|---|---|---|---|
| Flat | Steep | Flat | Steep | |||||
| ARD | VV | VH | VV | VH | VV | VH | VV | VH |
| ISCE-2 | 0.026 | 0.040 | 0.27 | 0.20 | 0.085 | 0.074 | 0.043 | 0.054 |
| SNAP 8 | 0.61 | 0.58 | 0.64 | 0.59 | 0.56 | 0.50 | 0.44 | 0.14 |
| Vollrath et al. [18] | −0.0021 | 0.087 | 0.25 | 0.094 | 0.38 | 0.32 | 0.11 | 0.0020 |
| GRD | 0.25 | 0.22 | 0.25 | 0.23 | 0.52 | 0.47 | 0.13 | 0.013 |
Disclaimer/Publisher’s Note: The statements, opinions and data contained in all publications are solely those of the individual author(s) and contributor(s) and not of MDPI and/or the editor(s). MDPI and/or the editor(s) disclaim responsibility for any injury to people or property resulting from any ideas, methods, instructions or products referred to in the content. |
© 2023 by the authors. Licensee MDPI, Basel, Switzerland. This article is an open access article distributed under the terms and conditions of the Creative Commons Attribution (CC BY) license (https://creativecommons.org/licenses/by/4.0/).
Share and Cite
Flores-Anderson, A.I.; Parache, H.B.; Martin-Arias, V.; Jiménez, S.A.; Herndon, K.; Mehlich, S.; Meyer, F.J.; Agarwal, S.; Ilyushchenko, S.; Agarwal, M.; et al. Evaluating SAR Radiometric Terrain Correction Products: Analysis-Ready Data for Users. Remote Sens. 2023, 15, 5110. https://doi.org/10.3390/rs15215110
Flores-Anderson AI, Parache HB, Martin-Arias V, Jiménez SA, Herndon K, Mehlich S, Meyer FJ, Agarwal S, Ilyushchenko S, Agarwal M, et al. Evaluating SAR Radiometric Terrain Correction Products: Analysis-Ready Data for Users. Remote Sensing. 2023; 15(21):5110. https://doi.org/10.3390/rs15215110
Chicago/Turabian StyleFlores-Anderson, Africa I., Helen Blue Parache, Vanesa Martin-Arias, Stephanie A. Jiménez, Kelsey Herndon, Stefanie Mehlich, Franz J. Meyer, Shobhit Agarwal, Simon Ilyushchenko, Manoj Agarwal, and et al. 2023. "Evaluating SAR Radiometric Terrain Correction Products: Analysis-Ready Data for Users" Remote Sensing 15, no. 21: 5110. https://doi.org/10.3390/rs15215110
APA StyleFlores-Anderson, A. I., Parache, H. B., Martin-Arias, V., Jiménez, S. A., Herndon, K., Mehlich, S., Meyer, F. J., Agarwal, S., Ilyushchenko, S., Agarwal, M., Nicolau, A., Markert, A., Saah, D., & Cherrington, E. (2023). Evaluating SAR Radiometric Terrain Correction Products: Analysis-Ready Data for Users. Remote Sensing, 15(21), 5110. https://doi.org/10.3390/rs15215110

