A Multi-Scenario Prediction and Spatiotemporal Analysis of the Land Use and Carbon Storage Response in Shaanxi
Abstract
:1. Introduction
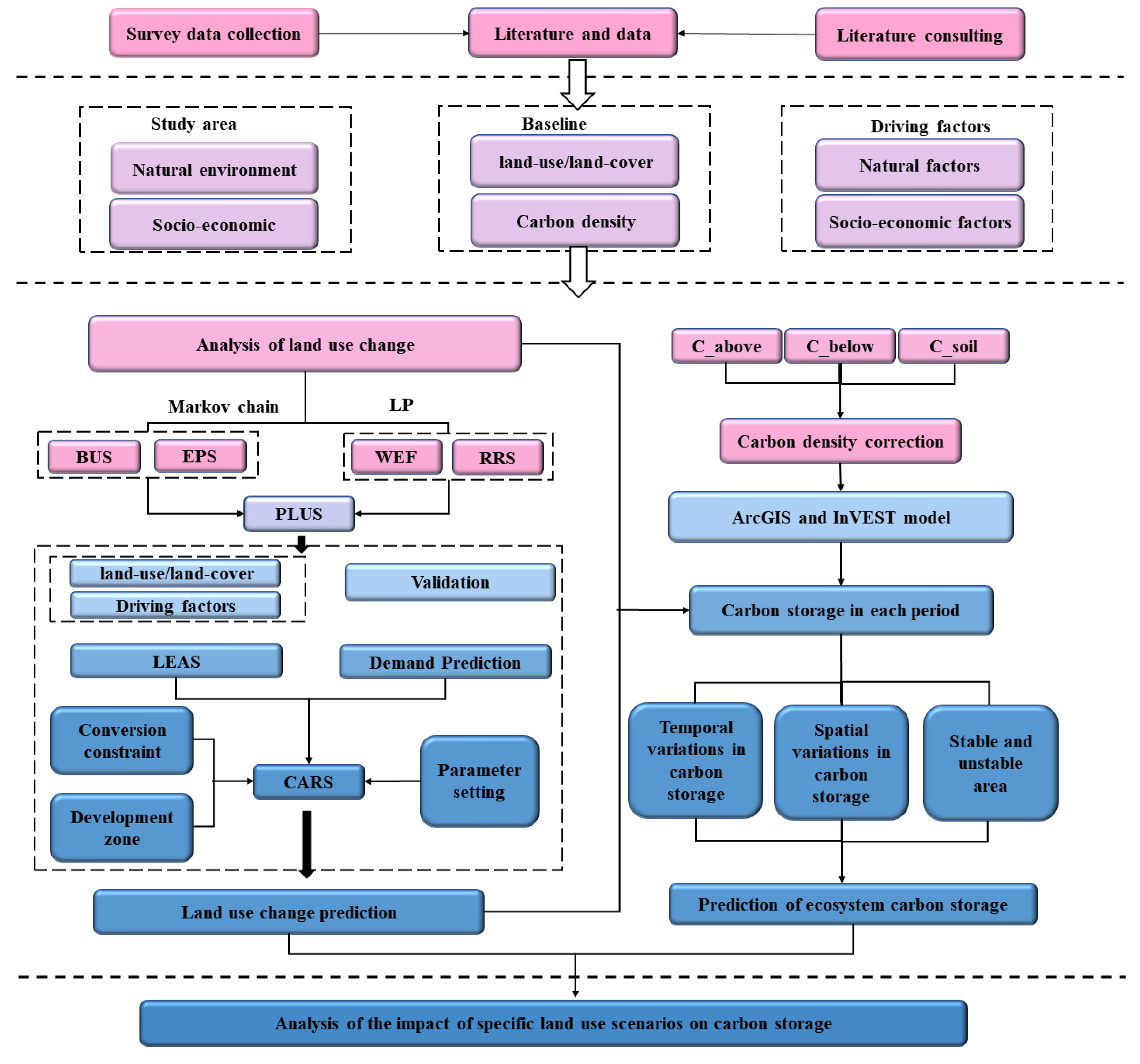
2. Materials and Methods
2.1. Study Area
2.2. Data Source and Preprocessing
2.3. Methods
2.3.1. PLUS Model
2.3.2. InVEST Model
2.3.3. Land-Use Scenario Set Up
2.3.4. Spatial Correlation Analysis Based on Grids
2.3.5. Accuracy Analysis of Land-Use Simulation
3. Results
3.1. Space–Time Distribution of Land Use
3.1.1. Change in Land Use in Shaanxi from 2000 to 2020
3.1.2. Land-Use Patterns in Different Scenarios
3.2. Spatiotemporal Variation Characteristics of Carbon Storage
3.2.1. Spatiotemporal Variation Characteristics from 2000 to 2020
3.2.2. Carbon Storage Forecast under Different Scenarios
4. Discussion
4.1. Relationship between Carbon Storage and Land-Use Change
4.2. Expectations and Strategies
4.3. Uncertainties and Limitations
5. Conclusions
Author Contributions
Funding
Data Availability Statement
Acknowledgments
Conflicts of Interest
References
- Dong, H.; Liu, Y.; Zhao, Z.; Tan, X.; Managi, S. Carbon Neutrality Commitment for China: From Vision to Action. Sustain. Sci. 2022, 17, 1741–1755. [Google Scholar] [CrossRef]
- Rogelj, J.; Schaeffer, M.; Meinshausen, M.; Knutti, R.; Alcamo, J.; Riahi, K.; Hare, W. Zero Emission Targets as Long-Term Global Goals for Climate Protection. Environ. Res. Lett. 2015, 10, 105007. [Google Scholar] [CrossRef]
- Lal, R. Soil Carbon Sequestration Impacts on Global Climate Change and Food Security. Science 2004, 304, 1623–1627. [Google Scholar] [CrossRef]
- Wang, F.; Harindintwali, J.D.; Yuan, Z.; Wang, M.; Wang, F.; Li, S.; Yin, Z.; Huang, L.; Fu, Y.; Li, L.; et al. Technologies and Perspectives for Achieving Carbon Neutrality. Innovation 2021, 2, 100180. [Google Scholar] [CrossRef]
- Zhang, M.; Huang, X.; Chuai, X.; Yang, H.; Lai, L.; Tan, J. Impact of Land Use Type Conversion on Carbon Storage in Terrestrial Ecosystems of China: A Spatial-Temporal Perspective. Sci. Rep. 2015, 5, 10233. [Google Scholar] [CrossRef]
- Cantarello, E.; Newton, A.C.; Hill, R.A. Potential Effects of Future Land-Use Change on Regional Carbon Stocks in the UK. Environ. Sci. Policy 2011, 14, 40–52. [Google Scholar] [CrossRef]
- Chuai, X.; Huang, X.; Lai, L.; Wang, W.; Peng, J.; Zhao, R. Land Use Structure Optimization Based on Carbon Storage in Several Regional Terrestrial Ecosystems across China. Environ. Sci. Policy 2013, 25, 50–61. [Google Scholar] [CrossRef]
- Fang, J.; Chen, A.; Peng, C.; Zhao, S.; Ci, L. Changes in Forest Biomass Carbon Storage in China Between 1949 and 1998. Science 2001, 292, 2320–2322. [Google Scholar] [CrossRef]
- Wu, S.; Li, J.; Zhou, W.; Lewis, B.J.; Yu, D.; Zhou, L.; Jiang, L.; Dai, L. A Statistical Analysis of Spatiotemporal Variations and Determinant Factors of Forest Carbon Storage under China’s Natural Forest Protection Program. J. For. Res. 2018, 29, 415–424. [Google Scholar] [CrossRef]
- Liu, J.; Sleeter, B.M.; Zhu, Z.; Loveland, T.R.; Sohl, T.; Howard, S.M.; Key, C.H.; Hawbaker, T.; Liu, S.; Reed, B.; et al. Critical Land Change Information Enhances the Understanding of Carbon Balance in the United States. Glob. Chang. Biol. 2020, 26, 3920–3929. [Google Scholar] [CrossRef]
- Jha, S.; Srivastava, R. Impact of Drought on Vegetation Carbon Storage in Arid and Semi-Arid Regions. Remote Sens. Appl. Soc. Environ. 2018, 11, 22–29. [Google Scholar] [CrossRef]
- Zhao, J.; Ma, J.; Hou, M.; Li, S. Spatial–Temporal Variations of Carbon Storage of the Global Forest Ecosystem under Future Climate Change. Mitig. Adapt. Strat. Glob. Chang. 2020, 25, 603–624. [Google Scholar] [CrossRef]
- Zhao, M.; Yue, T.; Zhao, N.; Sun, X.; Zhang, X. Combining LPJ-GUESS and HASM to Simulate the Spatial Distribution of Forest Vegetation Carbon Stock in China. J. Geogr. Sci. 2014, 24, 249–268. [Google Scholar] [CrossRef]
- Tang, H.; Qiu, J.; Van Ranst, E.; Li, C. Estimations of Soil Organic Carbon Storage in Cropland of China Based on DNDC Model. Geoderma 2006, 134, 200–206. [Google Scholar] [CrossRef]
- Wang, Z.; Zeng, J.; Chen, W. Impact of Urban Expansion on Carbon Storage under Multi-Scenario Simulations in Wuhan, China. Envion. Sci. Pollut. Res. 2022, 29, 45507–45526. [Google Scholar] [CrossRef] [PubMed]
- Fu, F.; Deng, S.; Wu, D.; Liu, W.; Bai, Z. Research on the Spatiotemporal Evolution of Land Use Landscape Pattern in a County Area Based on CA-Markov Model. Sustain. Cities Soc. 2022, 80, 103760. [Google Scholar] [CrossRef]
- Zhu, W.; Zhang, J.; Cui, Y.; Zhu, L. Ecosystem Carbon Storage under Different Scenarios of Land Use Change in Qihe Catchment, China. J. Geogr. Sci. 2020, 30, 1507–1522. [Google Scholar] [CrossRef]
- Gao, L.; Tao, F.; Liu, R.; Wang, Z.; Leng, H.; Zhou, T. Multi-Scenario Simulation and Ecological Risk Analysis of Land Use Based on the PLUS Model: A Case Study of Nanjing. Sustain. Cities Soc. 2022, 85, 104055. [Google Scholar] [CrossRef]
- Jin, G.; Chen, K.; Wang, P.; Guo, B.; Dong, Y.; Yang, J. Trade-Offs in Land-Use Competition and Sustainable Land Development in the North China Plain. Technol. Forecast. Soc. Chang. 2019, 141, 36–46. [Google Scholar] [CrossRef]
- Xu, C.; Zhang, Q.; Yu, Q.; Wang, J.; Wang, F.; Qiu, S.; Ai, M.; Zhao, J. Effects of Land Use/Cover Change on Carbon Storage between 2000 and 2040 in the Yellow River Basin, China. Ecol. Indic. 2023, 151, 110345. [Google Scholar] [CrossRef]
- Alidoust, E.; Afyuni, M.; Hajabbasi, M.A.; Mosaddeghi, M.R. Soil Carbon Sequestration Potential as Affected by Soil Physical and Climatic Factors under Different Land Uses in a Semiarid Region. CATENA 2018, 171, 62–71. [Google Scholar] [CrossRef]
- Li, M.; Liu, S.; Wang, F.; Liu, H.; Liu, Y.; Wang, Q. Cost-Benefit Analysis of Ecological Restoration Based on Land Use Scenario Simulation and Ecosystem Service on the Qinghai-Tibet Plateau. Glob. Ecol. Conserv. 2022, 34, e02006. [Google Scholar] [CrossRef]
- Graf, A.; Wohlfahrt, G.; Aranda-Barranco, S.; Arriga, N.; Brümmer, C.; Ceschia, E.; Ciais, P.; Desai, A.R.; Di Lonardo, S.; Gharun, M.; et al. Joint Optimization of Land Carbon Uptake and Albedo Can Help Achieve Moderate Instantaneous and Long-Term Cooling Effects. Commun. Earth Envion. 2023, 4, 1–12. [Google Scholar] [CrossRef]
- Ma, S.; He, L.; Fang, Y.; Liu, X.; Fan, Y.; Wang, S. Intensive Land Management through Policy Intervention and Spatiotemporal Optimization Can Achieve Carbon Neutrality in Advance. J. Clean. Prod. 2023, 385, 135635. [Google Scholar] [CrossRef]
- Xi, F.; Lin, G.; Zhao, Y.; Li, X.; Chen, Z.; Cao, C. Land Use Optimization and Carbon Storage Estimation in the Yellow River Basin, China. Sustainability 2023, 15, 11278. [Google Scholar] [CrossRef]
- Xia, C.; Li, Y.; Xu, T.; Ye, Y.; Shi, Z.; Peng, Y.; Liu, J. Quantifying the Spatial Patterns of Urban Carbon Metabolism: A Case Study of Hangzhou, China. Ecol. Indic. 2018, 95, 474–484. [Google Scholar] [CrossRef]
- Pagiola, S. Payments for Environmental Services in Costa Rica. Ecol. Econ. 2008, 65, 712–724. [Google Scholar] [CrossRef]
- Owers, C.J.; Rogers, K.; Mazumder, D.; Woodroffe, C.D. Spatial Variation in Carbon Storage: A Case Study for Currambene Creek, NSW, Australia. J. Coast. Res. 2016, 75, 1297–1301. [Google Scholar] [CrossRef]
- Tang, L.; Ke, X.; Zhou, Q.; Wang, L.; Koomen, E. Projecting Future Impacts of Cropland Reclamation Policies on Carbon Storage. Ecol. Indic. 2020, 119, 106835. [Google Scholar] [CrossRef]
- Xiang, S.; Wang, Y.; Deng, H.; Yang, C.; Wang, Z.; Gao, M. Response and Multi-Scenario Prediction of Carbon Storage to Land Use/Cover Change in the Main Urban Area of Chongqing, China. Ecol. Indic. 2022, 142, 109205. [Google Scholar] [CrossRef]
- Gao, J.; Wang, L. Embedding Spatiotemporal Changes in Carbon Storage into Urban Agglomeration Ecosystem Management—A Case Study of the Yangtze River Delta, China. J. Clean. Prod. 2019, 237, 117764. [Google Scholar] [CrossRef]
- Zhu, L.; Song, R.; Sun, S.; Li, Y.; Hu, K. Land Use/Land Cover Change and Its Impact on Ecosystem Carbon Storage in Coastal Areas of China from 1980 to 2050. Ecol. Indic. 2022, 142, 109178. [Google Scholar] [CrossRef]
- Tao, Y.; Li, F.; Wang, R.; Zhao, D. Effects of Land Use and Cover Change on Terrestrial Carbon Stocks in Urbanized Areas: A Study from Changzhou, China. J. Clean. Prod. 2015, 103, 651–657. [Google Scholar] [CrossRef]
- Tao, R.; Xu, Z.; Xu, J. Grain for Green Project, Grain Policy and Sustainable Development. Soc. Ences China 2004, 6, 25–38. [Google Scholar]
- Chang, X.; Xing, Y.; Wang, J.; Yang, H.; Gong, W. Effects of Land Use and Cover Change (LUCC) on Terrestrial Carbon Stocks in China between 2000 and 2018. Resour. Conserv. Recycl. 2022, 182, 106333. [Google Scholar] [CrossRef]
- Lin, W.; Sun, Y.; Nijhuis, S.; Wang, Z. Scenario-Based Flood Risk Assessment for Urbanizing Deltas Using Future Land-Use Simulation (FLUS): Guangzhou Metropolitan Area as a Case Study. Sci. Total Environ. 2020, 739, 139899. [Google Scholar] [CrossRef] [PubMed]
- Zhang, S.; Zhong, Q.; Cheng, D.; Xu, C.; Chang, Y.; Lin, Y.; Li, B. Landscape Ecological Risk Projection Based on the PLUS Model under the Localized Shared Socioeconomic Pathways in the Fujian Delta Region. Ecol. Indic. 2022, 136, 108642. [Google Scholar] [CrossRef]
- Wang, J.; Zhang, J.; Xiong, N.; Liang, B.; Wang, Z.; Cressey, E.L. Spatial and Temporal Variation, Simulation and Prediction of Land Use in Ecological Conservation Area of Western Beijing. Remote Sens. 2022, 14, 1452. [Google Scholar] [CrossRef]
- Liang, X.; Guan, Q.; Clarke, K.C.; Liu, S.; Wang, B.; Yao, Y. Understanding the Drivers of Sustainable Land Expansion Using a Patch-Generating Land Use Simulation (PLUS) Model: A Case Study in Wuhan, China. Comput. Environ. Urban Syst. 2021, 85, 101569. [Google Scholar] [CrossRef]
- Yang, D.; Liu, W.; Tang, L.; Chen, L.; Li, X.; Xu, X. Estimation of Water Provision Service for Monsoon Catchments of South China: Applicability of the InVEST Model. Landsc. Urban Plan. 2019, 182, 133–143. [Google Scholar] [CrossRef]
- Xie, X.L.; Sun, B.; Zhou, H.Z.; Li, Z.P.; Li, A.B. Organic Carbon Density and Storage in Soils of China and Spatial Analysis. Acta Pedol. Sin. 2004, 41, 35–43. [Google Scholar]
- Yang, J.; Xie, B.; Zhang, D. Spatio-temporal evolution of carbon stocks in the yellow river basin based on InVEST and CA-markov models. zgstnyxb 2021, 29, 1018–1029. [Google Scholar] [CrossRef]
- Li, K.R.; Wang, S.Q.; Cao, M.K. Vegetation and Soil Carbon Storage in China. Sci. China Ser. D 2003, 47, 49–57. [Google Scholar] [CrossRef]
- Zhang, J.; Li, M.; Ao, Z.Q.; Deng, M.; Yang, C.Y.; Wu, Y.M. Estimation of Soil Organic Carbon Storage of Terrestrial Ecosystem in Arid Western China. J. Arid Land Resour. Environ. 2018, 32, 132–137. [Google Scholar]
- Giardina, C.P.; Ryan, M.G. Evidence That Decomposition Rates of Organic Carbon in Mineral Soil Do Not Vary with Temperature. Nature 2000, 404, 858–861. [Google Scholar] [CrossRef]
- Chen, G.; Yang, Y.; Liu, L.; Li, X.; Zhao, Y.; Yuan, Y. Research Review on Total Belowground Carbon Allocation in Forest Ecosystems. J. Subtrop. Res. Environ. 2007, 27, 5148–5157. [Google Scholar] [CrossRef]
- Alam, S.A.; Starr, M.; Clark, B.J.F. Tree Biomass and Soil Organic Carbon Densities across the Sudanese Woodland Savannah: A Regional Carbon Sequestration Study. J. Arid Environ. 2013, 89, 67–76. [Google Scholar] [CrossRef]
- Chen, Y.; Wang, J.; Xiong, N.; Sun, L.; Xu, J. Impacts of Land Use Changes on Net Primary Productivity in Urban Agglomerations under Multi-Scenarios Simulation. Remote Sens. 2022, 14, 1755. [Google Scholar] [CrossRef]
- Liu, X.; Wei, M.; Li, Z.; Zeng, J. Multi-Scenario Simulation of Urban Growth Boundaries with an ESP-FLUS Model: A Case Study of the Min Delta Region, China. Ecol. Indic. 2022, 135, 108538. [Google Scholar] [CrossRef]
- Arumugam, T.; Yadav, R.L.; Kinattinkara, S. Assessment and Predicting of LULC by Kappa Analysis and CA Markov Model Using RS and GIS Techniques in Udham Singh Nagar District, India. 2021; in review. [Google Scholar]
- Li, Y.; He, Y.; Liu, W.; Jia, L.; Zhang, Y. Evaluation and Prediction of Water Yield Services in Shaanxi Province, China. Forests 2023, 14, 229. [Google Scholar] [CrossRef]
- Tardieu, L.; Roussel, S.; Thompson, J.D.; Labarraque, D.; Salles, J.-M. Combining Direct and Indirect Impacts to Assess Ecosystem Service Loss Due to Infrastructure Construction. J. Environ. Manag. 2015, 152, 145–157. [Google Scholar] [CrossRef] [PubMed]
- Catovsky, S.; Bradford, M.A.; Hector, A. Biodiversity and Ecosystem Productivity: Implications for Carbon Storage. Oikos 2002, 97, 443–448. [Google Scholar] [CrossRef]
- Averill, C.; Turner, B.L.; Finzi, A.C. Mycorrhiza-Mediated Competition between Plants and Decomposers Drives Soil Carbon Storage. Nature 2014, 505, 543–545. [Google Scholar] [CrossRef] [PubMed]
- Houghton, R.A.; House, J.I.; Pongratz, J.; van der Werf, G.R.; DeFries, R.S.; Hansen, M.C.; Le Quéré, C.; Ramankutty, N. Carbon Emissions from Land Use and Land-Cover Change. Biogeosciences 2012, 9, 5125–5142. [Google Scholar] [CrossRef]
- Thompson, T.M. Modeling the Climate and Carbon Systems to Estimate the Social Cost of Carbon. WIREs Clim. Chang. 2018, 9, e532. [Google Scholar] [CrossRef]
- Fahey, T.J.; Woodbury, P.B.; Battles, J.J.; Goodale, C.L.; Hamburg, S.P.; Ollinger, S.V.; Woodall, C.W. Forest Carbon Storage: Ecology, Management, and Policy. Front. Ecol. Environ. 2010, 8, 245–252. [Google Scholar] [CrossRef]
- McKinley, D.C.; Ryan, M.G.; Birdsey, R.A.; Giardina, C.P.; Harmon, M.E.; Heath, L.S.; Houghton, R.A.; Jackson, R.B.; Morrison, J.F.; Murray, B.C.; et al. A Synthesis of Current Knowledge on Forests and Carbon Storage in the United States. Ecol. Appl. 2011, 21, 1902–1924. [Google Scholar] [CrossRef]
- Mu, L.; Liang, Y.; Han, R. Assessment of the Soil Organic Carbon Sink in a Project for the Conversion of Farmland to Forestland: A Case Study in Zichang County, Shaanxi, China. PLoS ONE 2014, 9, e94770. [Google Scholar] [CrossRef]
- Chen, Y.; Day, S.D.; Wick, A.F.; Strahm, B.D.; Wiseman, P.E.; Daniels, W.L. Changes in Soil Carbon Pools and Microbial Biomass from Urban Land Development and Subsequent Post-Development Soil Rehabilitation. Soil Biol. Biochem. 2013, 66, 38–44. [Google Scholar] [CrossRef]
- Zhang, F.; Xu, N.; Wang, C.; Wu, F.; Chu, X. Effects of Land Use and Land Cover Change on Carbon Sequestration and Adaptive Management in Shanghai, China. Phys. Chem. Earth Parts A/B/C 2020, 120, 102948. [Google Scholar] [CrossRef]
- Luo, P.; Zheng, Y.; Wang, Y.; Zhang, S.; Yu, W.; Zhu, X.; Huo, A.; Wang, Z.; He, B.; Nover, D. Comparative Assessment of Sponge City Constructing in Public Awareness, Xi’an, China. Sustainability 2022, 14, 11653. [Google Scholar] [CrossRef]
- Nogueira, E.M.; Yanai, A.M.; de Vasconcelos, S.S.; de Alencastro Graça, P.M.L.; Fearnside, P.M. Carbon Stocks and Losses to Deforestation in Protected Areas in Brazilian Amazonia. Reg. Envion. Chang. 2018, 18, 261–270. [Google Scholar] [CrossRef]
- Carpio, A.; Ponce-Lopez, R.; Lozano-García, D.F. Urban Form, Land Use, and Cover Change and Their Impact on Carbon Emissions in the Monterrey Metropolitan Area, Mexico. Urban Clim. 2021, 39, 100947. [Google Scholar] [CrossRef]
- Lange, M.; Eisenhauer, N.; Sierra, C.A.; Bessler, H.; Engels, C.; Griffiths, R.I.; Mellado-Vázquez, P.G.; Malik, A.A.; Roy, J.; Scheu, S.; et al. Plant Diversity Increases Soil Microbial Activity and Soil Carbon Storage. Nat. Commun. 2015, 6, 6707. [Google Scholar] [CrossRef]
- Wiesmeier, M.; Urbanski, L.; Hobley, E.; Lang, B.; von Lützow, M.; Marin-Spiotta, E.; van Wesemael, B.; Rabot, E.; Ließ, M.; Garcia-Franco, N.; et al. Soil Organic Carbon Storage as a Key Function of Soils—A Review of Drivers and Indicators at Various Scales. Geoderma 2019, 333, 149–162. [Google Scholar] [CrossRef]
- Li, K.; Cao, J.; Adamowski, J.F.; Biswas, A.; Zhou, J.; Liu, Y.; Zhang, Y.; Liu, C.; Dong, X.; Qin, Y. Assessing the Effects of Ecological Engineering on Spatiotemporal Dynamics of Carbon Storage from 2000 to 2016 in the Loess Plateau Area Using the InVEST Model: A Case Study in Huining County, China. Environ. Dev. 2021, 39, 100641. [Google Scholar] [CrossRef]
- Zhao, M.; He, Z.; Du, J.; Chen, L.; Lin, P.; Fang, S. Assessing the Effects of Ecological Engineering on Carbon Storage by Linking the CA-Markov and InVEST Models. Ecol. Indic. 2019, 98, 29–38. [Google Scholar] [CrossRef]
- Luo, P.; Luo, M.; Li, F.; Qi, X.; Huo, A.; Wang, Z.; He, B.; Takara, K.; Nover, D.; Wang, Y. Urban Flood Numerical Simulation: Research, Methods and Future Perspectives. Environ. Model. Softw. 2022, 156, 105478. [Google Scholar] [CrossRef]
- Krogh, L.; Noergaard, A.; Hermansen, M.; Greve, M.H.; Balstroem, T.; Breuning-Madsen, H. Preliminary Estimates of Contemporary Soil Organic Carbon Stocks in Denmark Using Multiple Datasets and Four Scaling-up Methods. Agric. Ecosyst. Environ. 2003, 96, 19–28. [Google Scholar] [CrossRef]
- Pugh, T.A.M.; Lindeskog, M.; Smith, B.; Poulter, B.; Arneth, A.; Haverd, V.; Calle, L. Role of Forest Regrowth in Global Carbon Sink Dynamics. Proc. Natl. Acad. Sci. USA 2019, 116, 4382–4387. [Google Scholar] [CrossRef] [PubMed]
- Dignac, M.-F.; Derrien, D.; Barré, P.; Barot, S.; Cécillon, L.; Chenu, C.; Chevallier, T.; Freschet, G.T.; Garnier, P.; Guenet, B.; et al. Increasing Soil Carbon Storage: Mechanisms, Effects of Agricultural Practices and Proxies. A Review. Agron. Sustain. Dev. 2017, 37, 14. [Google Scholar] [CrossRef]
- Liu, W.; Zhan, J.; Zhao, F.; Yan, H.; Zhang, F.; Wei, X. Impacts of Urbanization-Induced Land-Use Changes on Ecosystem Services: A Case Study of the Pearl River Delta Metropolitan Region, China. Ecol. Indic. 2019, 98, 228–238. [Google Scholar] [CrossRef]
- Churkina, G.; Organschi, A.; Reyer, C.P.O.; Ruff, A.; Vinke, K.; Liu, Z.; Reck, B.K.; Graedel, T.E.; Schellnhuber, H.J. Buildings as a Global Carbon Sink. Nat. Sustain. 2020, 3, 269–276. [Google Scholar] [CrossRef]
- Chen, W.Y. The Role of Urban Green Infrastructure in Offsetting Carbon Emissions in 35 Major Chinese Cities: A Nationwide Estimate. Cities 2015, 44, 112–120. [Google Scholar] [CrossRef]














| LULC Class | C_above | C_below | C_soil | C_dead |
|---|---|---|---|---|
| Cultivated Land | 8.1 | 114.4 | 110.6 | 0 |
| Forestland | 60.1 | 164.2 | 162 | 0 |
| Grassland | 50 | 122.6 | 102 | 0 |
| Water Land | 4.3 | 0 | 0 | 0 |
| Construction Land | 3.5 | 0 | 0 | 0 |
| Unutilized Land | 1.8 | 0 | 22 | 0 |
| Land-Use Type | Land-Use Area Change from 2020 to 2030/% | Land-Use Area Change from 2030 to 2060/% | Land-Use Area Change from 2020 to 2060/% | |||||||||
|---|---|---|---|---|---|---|---|---|---|---|---|---|
| BUS | EPS | WEF | RRS | BUS | EPS | WEF | RRS | BUS | EPS | WEF | RRS | |
| Cultivated Land | −7.01 | −15.18 | −5.85 | −8.53 | −5.41 | −7.29 | −3.51 | −6.17 | −12.04 | −21.36 | −9.15 | −14.17 |
| Forestland | 1.20 | 3.28 | 3.14 | 3.55 | 1.73 | 1.28 | 0.74 | 0.91 | 2.95 | 4.60 | 3.91 | 4.49 |
| Grassland | 0.10 | 9.96 | 2.88 | 3.96 | −0.59 | 3.39 | 1.01 | 1.98 | −0.49 | 13.69 | 3.92 | 6.02 |
| Water Land | 1.49 | −8.51 | 13.14 | 2.33 | 3.68 | 17.82 | 19.10 | 24.42 | 5.23 | 7.80 | 34.76 | 27.32 |
| Construction Land | 78.13 | 10.70 | −5.18 | 9.00 | 29.44 | 1.70 | 9.31 | 19.05 | 130.6 | 12.58 | 3.65 | 29.76 |
| Unutilized Land | −4.54 | −9.31 | −10.07 | −7.31 | 5.01 | −0.02 | −0.86 | 3.14 | 0.25 | −9.33 | −10.85 | −4.40 |
| 2000 Year | 2020 Year | ||||||
|---|---|---|---|---|---|---|---|
| Cultivated Land | Forestland | Grassland | Water Land | Construction Land | Unutilized Land | Sum | |
| Cultivated Land | / | 40,888.29 | 41,574.42 | −6275.78 | −41,858.18 | −2137.05 | 32,191.71 |
| Forestland | −21,249.20 | / | −34,004.85 | −913.06 | −2907.74 | −2437.58 | −61,512.43 |
| Grassland | −29,713.53 | 45,201.81 | / | −2992.56 | −13,177.52 | −10,246.33 | −10,928.12 |
| Water Land | 3670.00 | 736.20 | 2789.23 | / | −1.95 | 16.19 | 7209.67 |
| Construction Land | 9497.12 | 1121.93 | 1522.51 | 0.96 | / | 1.49 | 12,144.01 |
| Unutilized Land | 4346.00 | 1303.10 | 10,957.50 | −37.01 | −345.15 | / | 16,224.44 |
| Sum | −33,449.60 | 89,251.33 | 22,838.81 | −10,217.45 | −58,290.53 | −14,803.28 | −4670.72 |
Disclaimer/Publisher’s Note: The statements, opinions and data contained in all publications are solely those of the individual author(s) and contributor(s) and not of MDPI and/or the editor(s). MDPI and/or the editor(s) disclaim responsibility for any injury to people or property resulting from any ideas, methods, instructions or products referred to in the content. |
© 2023 by the authors. Licensee MDPI, Basel, Switzerland. This article is an open access article distributed under the terms and conditions of the Creative Commons Attribution (CC BY) license (https://creativecommons.org/licenses/by/4.0/).
Share and Cite
Wei, X.; Zhang, S.; Luo, P.; Zhang, S.; Wang, H.; Kong, D.; Zhang, Y.; Tang, Y.; Sun, S. A Multi-Scenario Prediction and Spatiotemporal Analysis of the Land Use and Carbon Storage Response in Shaanxi. Remote Sens. 2023, 15, 5036. https://doi.org/10.3390/rs15205036
Wei X, Zhang S, Luo P, Zhang S, Wang H, Kong D, Zhang Y, Tang Y, Sun S. A Multi-Scenario Prediction and Spatiotemporal Analysis of the Land Use and Carbon Storage Response in Shaanxi. Remote Sensing. 2023; 15(20):5036. https://doi.org/10.3390/rs15205036
Chicago/Turabian StyleWei, Xindong, Shuyuan Zhang, Pingping Luo, Shuomeng Zhang, Huanyuan Wang, Dehao Kong, Yuanyuan Zhang, Yang Tang, and Shuo Sun. 2023. "A Multi-Scenario Prediction and Spatiotemporal Analysis of the Land Use and Carbon Storage Response in Shaanxi" Remote Sensing 15, no. 20: 5036. https://doi.org/10.3390/rs15205036
APA StyleWei, X., Zhang, S., Luo, P., Zhang, S., Wang, H., Kong, D., Zhang, Y., Tang, Y., & Sun, S. (2023). A Multi-Scenario Prediction and Spatiotemporal Analysis of the Land Use and Carbon Storage Response in Shaanxi. Remote Sensing, 15(20), 5036. https://doi.org/10.3390/rs15205036

