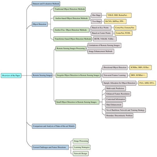
Small Object Detection Based on Deep Learning for Remote Sensing: A Comprehensive Review
Abstract
:1. Introduction
- We present a detailed overview of the process of object detection using deep learning, covering topics such as problem definition, the history of development, the current status of research, datasets, and assessment methodologies.
- We take a comprehensive approach to organize, classify, and compare the various methods for object detection based on the various differentiation principles. The irregularity problem in object detection for remote sensing is addressed using a variety of different approaches and methodologies. The most up-to-date methods, as well as the method of remote sensing photos and the detection of small objects, are addressed here.
- For small object detection methods in remote sensing, we have conducted a detailed literature classification and analysis. We classify small object detection algorithms into six categories, including multi-scale prediction, enhanced feature resolution, contextual information, data enhancement, novel backbone network and training strategy, and boundary discontinuity problem.
- In this paper, we provide an in-depth analysis of the issues and difficulties associated with the detection of small objects in remote sensing images from various viewpoints, and we clarify the future development trends and directions.
2. Datasets and Evaluation Methods
2.1. Datasets
- (1)
- DIOR dataset [26]: This is a public dataset for large-scale benchmarking of optical remote sensing image object detection. The dataset contains 20 types of objects, such as airplanes, stadiums, bridges, dams, ports, etc. Its total number is 23,463 images.
- (2)
- (3)
- NWPU VHR-10 dataset [32,33,34,35,36]: The NWPU-RESISC45 dataset was proposed by researchers at Northwestern Polytechnical University, with a total of 45 categories and a total of 31,500 images. The experimental results were not entirely satisfactory due to the low resolution of the images. As a solution, the NWPU VHR-10 dataset was created. The images of this dataset are VHR images with a total of 10 categories, which are widely used in object detection tasks. The disadvantage of this dataset is that there are no small-sized objects marked, so the recognition effect in small object detection algorithms could be better.
- (4)
- DOTA dataset [37]: This dataset has a total of 2806 images, and it contains 15 types of objects with various scales, orientations, and shapes, so the detection algorithm using this data is more stringent.
- (5)
- VEDAI dataset [38]: This dataset contains a large number of vehicles and is mainly used for remote sensing image vehicle identification. Compared with tubing, sports fields, etc., vehicles are small objects so this dataset can be used for remote sensing image small object detection.
- (6)
- ITCVD dataset [39]: This dataset contains images used for remote sensing image vehicle detection, with a total of 23,678 images. It contains 23,543 test images with many vehicle objects, and each vehicle is manually labeled.
- (7)
- COCO dataset [40]: This dataset is one of the most commonly used datasets for object detection, especially small object detection. The dataset contains a large number of small objects, a total of 91 types of objects, and the number of images is as high as 328,000.
- (8)
- UCAS-AOD dataset [41]: This dataset contains 2819 car images and 3210 aircraft images.
- (9)
- RSC11 dataset [42]: This dataset contains 11 similar scene classes, so the classification of scenes becomes difficult.
2.2. Evaluation Methods
- (1)
- IoU: a detection frame is generated when detecting an object. IoU is the ratio of overlap and union of a priori frame and real frame area. Generally, the threshold is set to 0.5, which is also the threshold for the cross-union ratio. When the value is more significant than 0.5, the detected object is considered to be detected. The crossover ratio is defined as follows:
- (2)
- Precision: Precision represents the ratio of the model finding the correct sample to the total sample in the prediction result. When the intersection-union ratio is greater than the threshold, the result is classified as True Positive (TP), and vice versa as False Positive (FP). If the detector does not detect an object in the detection frame labeled with the sample, the object is classified as False Negative (FN). Accuracy is defined as follows:
- (3)
- Recall: Recall rate indicates the number of positive samples recovered by the model in the total positive samples, which is an important indicator to measure whether the model is “found all”. Recall is defined as:
- (4)
- AP [45]: Average Precision is the precision averaging on a recall. The higher the AP value, the better the detector’s detection performance for a certain type of object in the dataset. Average Precision is defined as follows:where denotes the Ground Truth result, denotes the location of object j, and denotes that object j is ranked before item i in the recommendation list.
- (5)
- mAP [45]: averages the average accuracy of each class of objects detected by the detector. Higher values indicate better detector performance for the entire dataset. The mean average accuracy is defined as:
- (6)
- FPS: FPS is used to evaluate the target detection speed, i.e., the number of images that can be processed in each second. The higher the FPS, the faster the detection speed of the model.
- (7)
- FLOPs: FLOPs refers to the number of floating point operations, which can also be interpreted as computations coming. The smaller the FLOPs, the smaller the complexity of the model.
- (8)
- Params: Params represents the number of parameters required by the model. The smaller the Params, the less parameters the model needs and the lighter it is.
3. Object Detection
3.1. Traditional Object Detection Methods
3.2. Anchor-Based Object Detection Methods
3.3. Anchor-Free Object Detection Methods
3.4. Transformer-Based Object Detection Methods
4. Remote Sensing Images
4.1. Remote Sensing Images Processing
4.1.1. Limitations of Remote Sensing Images
- (1)
- The resolution of the images in the dataset is different. The object frequently changes at different scales, which affects the object detection effect.
- (2)
- In high-resolution images, the relative size of the detected object is small. After the sample has been reduced several times, it may lead to the absence of crucial information for small objects. This makes it impossible for the model to detect small objects.
- (3)
- From Section 2.1, it can be seen that the dataset currently accessible contains a limited amount of labeled data. The available methods are not sufficient to demonstrate optimal object detection performance. To achieve optimal outcomes, gathering additional images and providing annotations necessitates a significant investment of time.
4.1.2. Image Enhancement Methods
4.2. Irregular Object Detection in Remote Sensing Images
4.2.1. Directional Object Detection
4.2.2. Non-Axial Feature Learning
4.2.3. Sample Allocation for Object Detection
4.3. Small Object Detection in Remote Sensing Images
4.3.1. Multi-Scale Prediction
4.3.2. Enhanced Feature Resolution
4.3.3. Contextual Information
4.3.4. Data Enhancement
4.3.5. Novel Backbone Network and Training Strategy
4.3.6. Boundary Discontinuity Problem
5. Comparison and Analysis of State-of-the-Art Models
5.1. Experimentation and Analysis of Typical Algorithms
5.2. Comparison of Advanced Object Detection Methods in Remote Sensing Images
5.3. Results and Discussion
6. Current Challenges and Future Directions
6.1. Image Processing
6.2. Learning Strategy
6.3. Network Design
6.4. Dataset Construction
6.5. Multiple Data Fusion
7. Conclusions
Author Contributions
Funding
Institutional Review Board Statement
Informed Consent Statement
Data Availability Statement
Acknowledgments
Conflicts of Interest
References
- Bai, L.; Li, Y.; Cen, M.; Hu, F. 3D Instance Segmentation and Object Detection Framework Based on the Fusion of Lidar Remote Sensing and Optical Image Sensing. Remote Sens. 2021, 13, 3288. [Google Scholar] [CrossRef]
- Wei, Z.; Liu, Y. Deep Intelligent Neural Network for Medical Geographic Small-target Intelligent Satellite Image Super-resolution. J. Imaging Sci. Technol. 2021, 65, 030406-1–030406-10. [Google Scholar] [CrossRef]
- Kussul, N.; Lavreniuk, M.; Skakun, S.; Shelestov, A. Deep learning classification of land cover and crop types using remote sensing data. IEEE Geosci. Remote Sens. Lett. 2017, 14, 778–782. [Google Scholar] [CrossRef]
- Pi, Y.; Nath, N.D.; Behzadan, A.H. Convolutional neural networks for object detection in aerial imagery for disaster response and recovery. Adv. Eng. Inform. 2020, 43, 101009. [Google Scholar] [CrossRef]
- Bashir, S.M.A.; Wang, Y. Deep learning for the assisted diagnosis of movement disorders, including isolated dystonia. Front. Neurol. 2021, 12, 638266. [Google Scholar] [CrossRef]
- Bashir, S.M.A.; Wang, Y. Small object detection in remote sensing images with residual feature aggregation-based super-resolution and object detector network. Remote Sens. 2021, 13, 1854. [Google Scholar] [CrossRef]
- DARAL, N. Histograms of oriented gradients for human detection. In Proceedings of the 2005 IEEE Computer Society Conference on Computer Vision and Pattern Recognition (CVPR’05), San Diego, CA, USA, 20–25 June 2005; pp. 886–893. [Google Scholar]
- Wang, X.; Han, T.X.; Yan, S. An HOG-LBP human detector with partial occlusion handling. In Proceedings of the 2009 IEEE 12th International Conference on Computer Vision, Kyoto, Japan, 29 September–2 October 2009; pp. 32–39. [Google Scholar]
- Lin, C. Fast Human Detection Using a Cascade of histograms of Oriented Gradients. In Proceedings of the 2006 IEEE Computer Society Conference on Computer Vision and Pattern Recognition (CVPR’06), New York, NY, USA, 17–22 June 2005; pp. 886–893. [Google Scholar]
- Divvala, S.K.; Efros, A.A.; Hebert, M. How important are “deformable parts” in the deformable parts model? In Proceedings of the Computer Vision–ECCV 2012—Workshops and Demonstrations, Florence, Italy, 7–13 October 2012; Proceedings, Part III 12. Springer: Berlin/Heidelberg, Germany, 2012; pp. 31–40. [Google Scholar]
- Felzenszwalb, P.F.; Girshick, R.B.; McAllester, D.; Ramanan, D. Object detection with discriminatively trained part-based models. IEEE Trans. Pattern Anal. Mach. Intell. 2009, 32, 1627–1645. [Google Scholar] [CrossRef] [PubMed] [Green Version]
- Girshick, R.; Iandola, F.; Darrell, T.; Malik, J. Deformable part models are convolutional neural networks. In Proceedings of the IEEE Conference on Computer Vision and Pattern Recognition, Boston, MA, USA, 7–12 June 2015; pp. 437–446. [Google Scholar]
- Ouyang, W.; Wang, X. Joint deep learning for pedestrian detection. In Proceedings of the IEEE International Conference on Computer Vision, Sydney, NSW, Australia, 1–8 December 2013; pp. 2056–2063. [Google Scholar]
- Girshick, R.; Donahue, J.; Darrell, T.; Malik, J. Rich feature hierarchies for accurate object detection and semantic segmentation. In Proceedings of the IEEE Conference on Computer Vision and Pattern Recognition, Columbus, OH, USA, 23–28 June 2014; pp. 580–587. [Google Scholar]
- He, K.; Zhang, X.; Ren, S.; Sun, J. Spatial pyramid pooling in deep convolutional networks for visual recognition. IEEE Trans. Pattern Anal. Mach. Intell. 2015, 37, 1904–1916. [Google Scholar] [CrossRef] [Green Version]
- Girshick, R. Fast R-CNN. In Proceedings of the IEEE International Conference on Computer Vision, Santiago, Chile, 7–13 December 2015; pp. 1440–1448. [Google Scholar]
- Ren, S.; He, K.; Girshick, R.; Sun, J. Faster R-CNN: Towards real-time object detection with region proposal networks. Adv. Neural Inf. Process. Syst. 2015, 28. [Google Scholar] [CrossRef] [Green Version]
- Lin, T.Y.; Dollár, P.; Girshick, R.; He, K.; Hariharan, B.; Belongie, S. Feature pyramid networks for object detection. In Proceedings of the IEEE Conference on Computer Vision and Pattern Recognition, Honolulu, HI, USA, 21–26 July 2017; pp. 2117–2125. [Google Scholar]
- He, K.; Gkioxari, G.; Dollár, P.; Girshick, R.B. Mask R-CNN. IEEE Trans. Pattern Anal. Mach. Intell. 2017, 42, 386–397. [Google Scholar] [CrossRef]
- Redmon, J.; Divvala, S.; Girshick, R.; Farhadi, A. You only look once: Unified, real-time object detection. In Proceedings of the IEEE Conference on Computer Vision and Pattern Recognition, Las Vegas, NV, USA, 26 June–1 July 2016; pp. 779–788. [Google Scholar]
- Redmon, J.; Farhadi, A. YOLO9000: Better, faster, stronger. In Proceedings of the IEEE Conference on Computer Vision and Pattern Recognition, Honolulu, HI, USA, 21–26 July 2017; pp. 7263–7271. [Google Scholar]
- Redmon, J.; Farhadi, A. Yolov3: An incremental improvement. arXiv 2018, arXiv:1804.02767. [Google Scholar]
- Bochkovskiy, A.; Wang, C.Y.; Liao, H.Y.M. Yolov4: Optimal speed and accuracy of object detection. arXiv 2020, arXiv:2004.10934. [Google Scholar]
- Liu, W.; Anguelov, D.; Erhan, D.; Szegedy, C.; Reed, S.; Fu, C.Y.; Berg, A.C. Ssd: Single shot multibox detector. In Proceedings of the Computer Vision–ECCV 2016: 14th European Conference, Amsterdam, The Netherlands, 11–14 October 2016; Proceedings, Part I 14. Springer: Berlin/Heidelberg, Germany, 2016; pp. 21–37. [Google Scholar]
- Li, Z.; Wang, Y.; Zhang, N.; Zhang, Y.; Zhao, Z.; Xu, D.; Ben, G.; Gao, Y. Deep Learning-Based Object Detection Techniques for Remote Sensing Images: A Survey. Remote Sens. 2022, 14, 2385. [Google Scholar] [CrossRef]
- Li, K.; Wan, G.; Cheng, G.; Meng, L.; Han, J. Object detection in optical remote sensing images: A survey and a new benchmark. ISPRS J. Photogramm. Remote Sens. 2020, 159, 296–307. [Google Scholar] [CrossRef]
- Liu, Y.; Sun, P.; Wergeles, N.; Shang, Y. A survey and performance evaluation of deep learning methods for small object detection. Expert Syst. Appl. 2021, 172, 114602. [Google Scholar] [CrossRef]
- Sun, X.; Wang, P.; Yan, Z.; Xu, F.; Wang, R.; Diao, W.; Chen, J.; Li, J.; Feng, Y.; Xu, T.; et al. FAIR1M: A benchmark dataset for fine-grained object recognition in high-resolution remote sensing imagery. ISPRS J. Photogramm. Remote Sens. 2022, 184, 116–130. [Google Scholar] [CrossRef]
- Wang, Y.; Bashir, S.M.A.; Khan, M.; Ullah, Q.; Wang, R.; Song, Y.; Guo, Z.; Niu, Y. Remote sensing image super-resolution and object detection: Benchmark and state of the art. Expert Syst. Appl. 2022, 197, 116793. [Google Scholar] [CrossRef]
- Long, Y.; Gong, Y.; Xiao, Z.; Liu, Q. Accurate object localization in remote sensing images based on convolutional neural networks. IEEE Trans. Geosci. Remote Sens. 2017, 55, 2486–2498. [Google Scholar] [CrossRef]
- Xiao, Z.; Liu, Q.; Tang, G.; Zhai, X. Elliptic Fourier transformation-based histograms of oriented gradients for rotationally invariant object detection in remote-sensing images. Int. J. Remote Sens. 2015, 36, 618–644. [Google Scholar] [CrossRef]
- Cheng, G.; Zhou, P.; Han, J. Learning rotation-invariant convolutional neural networks for object detection in VHR optical remote sensing images. IEEE Trans. Geosci. Remote Sens. 2016, 54, 7405–7415. [Google Scholar] [CrossRef]
- Dong, R.; Xu, D.; Zhao, J.; Jiao, L.; An, J. Sig-NMS-based faster R-CNN combining transfer learning for small target detection in VHR optical remote sensing imagery. IEEE Trans. Geosci. Remote Sens. 2019, 57, 8534–8545. [Google Scholar] [CrossRef]
- Rasche, C. Land use classification with engineered features. IEEE Geosci. Remote Sens. Lett. 2021, 19, 2500805. [Google Scholar] [CrossRef]
- Xu, K.; Huang, H.; Li, Y.; Shi, G. Multilayer feature fusion network for scene classification in remote sensing. IEEE Geosci. Remote Sens. Lett. 2020, 17, 1894–1898. [Google Scholar] [CrossRef]
- Xue, W.; Dai, X.; Liu, L. Remote sensing scene classification based on multi-structure deep features fusion. IEEE Access 2020, 8, 28746–28755. [Google Scholar] [CrossRef]
- Xia, G.S.; Bai, X.; Ding, J.; Zhu, Z.; Belongie, S.; Luo, J.; Datcu, M.; Pelillo, M.; Zhang, L. DOTA: A large-scale dataset for object detection in aerial images. In Proceedings of the IEEE Conference on Computer Vision and Pattern Recognition, Salt Lake City, UT, USA, 18–23 June 2018; pp. 3974–3983. [Google Scholar]
- Razakarivony, S.; Jurie, F. Vehicle detection in aerial imagery: A small target detection benchmark. J. Vis. Commun. Image Represent. 2016, 34, 187–203. [Google Scholar] [CrossRef] [Green Version]
- Yang, M.Y.; Liao, W.; Li, X.; Rosenhahn, B. Deep learning for vehicle detection in aerial images. In Proceedings of the 2018 25th IEEE International Conference on Image Processing (ICIP), Athens, Greece, 7–10 October 2018; pp. 3079–3083. [Google Scholar]
- Lin, T.Y.; Maire, M.; Belongie, S.; Hays, J.; Perona, P.; Ramanan, D.; Dollár, P.; Zitnick, C.L. Microsoft coco: Common objects in context. In Proceedings of the Computer Vision—ECCV 2014: 13th European Conference, Zurich, Switzerland,, 6–12 September 2014; Proceedings, Part V 13. Springer: Berlin/Heidelberg, Germany, 2014; pp. 740–755. [Google Scholar]
- Zhu, H.; Chen, X.; Dai, W.; Fu, K.; Ye, Q.; Jiao, J. Orientation robust object detection in aerial images using deep convolutional neural network. In Proceedings of the 2015 IEEE International Conference on Image Processing (ICIP), Quebec City, QC, Canada, 27–30 September 2015; pp. 3735–3739. [Google Scholar]
- Zhao, L.; Tang, P.; Huo, L. Feature significance-based multibag-of-visual-words model for remote sensing image scene classification. J. Appl. Remote Sens. 2016, 10, 035004. [Google Scholar] [CrossRef]
- Dimitrov, D.; Knauer, C.; Kriegel, K.; Rote, G. Bounds on the quality of the PCA bounding boxes. Comput. Geom. 2009, 42, 772–789. [Google Scholar] [CrossRef] [Green Version]
- Ming, Q.; Miao, L.; Zhou, Z.; Song, J.; Yang, X. Sparse Label Assignment for Oriented Object Detection in Aerial Images. Remote Sens. 2021, 13, 2664. [Google Scholar] [CrossRef]
- Cheng, G.; Han, J. A survey on object detection in optical remote sensing images. ISPRS J. Photogramm. Remote Sens. 2016, 117, 11–28. [Google Scholar] [CrossRef] [Green Version]
- Zhang, S.; Chi, C.; Yao, Y.; Lei, Z.; Li, S.Z. Bridging the gap between anchor-based and anchor-free detection via adaptive training sample selection. In Proceedings of the IEEE/CVF Conference on Computer Vision and Pattern Recognition, Seattle, WA, USA, 13–19 June 2020; pp. 9759–9768. [Google Scholar]
- Cai, Z.; Vasconcelos, N. Cascade r-cnn: Delving into high quality object detection. In Proceedings of the IEEE Conference on Computer Vision and Pattern Recognition, Salt Lake City, UT, USA, 18–23 June 2018; pp. 6154–6162. [Google Scholar]
- Dai, J.; Li, Y.; He, K.; Sun, J. R-FCN: Object detection via region-based fully convolutional networks. Adv. Neural Inf. Process. Syst. 2016, 29. [Google Scholar]
- Li, Y.; Chen, Y.; Wang, N.; Zhang, Z. Scale-aware trident networks for object detection. In Proceedings of the IEEE/CVF International Conference on Computer Vision, Seoul, Republic of Korea, 27 October–2 November 2019; pp. 6054–6063. [Google Scholar]
- Li, C.; Li, L.; Geng, Y.; Jiang, H.; Cheng, M.; Zhang, B.; Ke, Z.; Xu, X.; Chu, X. YOLOv6 v3. 0: A Full-Scale Reloading. arXiv 2023, arXiv:2301.05586. [Google Scholar]
- Lin, T.Y.; Goyal, P.; Girshick, R.; He, K.; Dollár, P. Focal loss for dense object detection. In Proceedings of the IEEE International Conference on Computer Vision, Venice, Italy, 22–29 October 2017; pp. 2980–2988. [Google Scholar]
- Tan, M.; Pang, R.; Le, Q.V. Efficientdet: Scalable and efficient object detection. In Proceedings of the IEEE/CVF Conference on Computer Vision and Pattern Recognition, Seattle, WA, USA, 13–19 June 2020; pp. 10781–10790. [Google Scholar]
- Zhou, X.; Wang, D.; Krähenbühl, P. Objects as points. arXiv 2019, arXiv:1904.07850. [Google Scholar]
- Tian, Z.; Shen, C.; Chen, H.; He, T. Fcos: Fully convolutional one-stage object detection. In Proceedings of the IEEE/CVF International Conference on Computer Vision, Seoul, Republic of Korea, 27 October–2 November 2019; pp. 9627–9636. [Google Scholar]
- Liu, Z.; Zheng, T.; Xu, G.; Yang, Z.; Liu, H.; Cai, D. Training-Time-Friendly Network for Real-Time Object Detection. In Proceedings of the AAAI Conference on Artificial Intelligence, Honolulu, HI, USA, 27 January–1 February 2019. [Google Scholar]
- Law, H.; Deng, J. Cornernet: Detecting objects as paired keypoints. In Proceedings of the European Conference on Computer Vision (ECCV), Munich, Germany, 8–14 September 2018; pp. 734–750. [Google Scholar]
- Zhou, X.; Zhuo, J.; Krahenbuhl, P. Bottom-up object detection by grouping extreme and center points. In Proceedings of the IEEE/CVF Conference on Computer Vision and Pattern Recognition, Long Beach, CA, USA, 15–20 June 2019; pp. 850–859. [Google Scholar]
- Carion, N.; Massa, F.; Synnaeve, G.; Usunier, N.; Kirillov, A.; Zagoruyko, S. End-to-end object detection with transformers. In Proceedings of the Computer Vision–ECCV 2020: 16th European Conference, Glasgow, UK, 23–28 August 2020; Proceedings, Part I 16. Springer: Berlin/Heidelberg, Germany, 2020; pp. 213–229. [Google Scholar]
- Fang, Y.; Liao, B.; Wang, X.; Fang, J.; Qi, J.; Wu, R.; Niu, J.; Liu, W. You only look at one sequence: Rethinking transformer in vision through object detection. Adv. Neural Inf. Process. Syst. 2021, 34, 26183–26197. [Google Scholar]
- Liu, Z.; Lin, Y.; Cao, Y.; Hu, H.; Wei, Y.; Zhang, Z.; Lin, S.; Guo, B. Swin transformer: Hierarchical vision transformer using shifted windows. In Proceedings of the IEEE/CVF International Conference on Computer Vision, Nashville, TN, USA, 11–27 October 2021; pp. 10012–10022. [Google Scholar]
- Kuang, X.; Sui, X.; Liu, Y.; Chen, Q.; Gu, G. Single infrared image enhancement using a deep convolutional neural network. Neurocomputing 2019, 332, 119–128. [Google Scholar] [CrossRef]
- Suzuki, K.; Horiba, I.; Sugie, N. Neural edge enhancer for supervised edge enhancement from noisy images. IEEE Trans. Pattern Anal. Mach. Intell. 2003, 25, 1582–1596. [Google Scholar] [CrossRef] [Green Version]
- Sreedhar, K.; Panlal, B. Enhancement of images using morphological transformation. arXiv 2012, arXiv:1203.2514. [Google Scholar] [CrossRef]
- Piao, Y.; Shin, I.; Park, H. Image resolution enhancement using inter-subband correlation in wavelet domain. In Proceedings of the 2007 IEEE International Conference on Image Processing, San Antonio, TX, USA, 16 September–19 October 2007; Volume 1, pp. 1–445. [Google Scholar]
- Wu, X.; Liu, M.; Cao, Y.; Ren, D.; Zuo, W. Unpaired learning of deep image denoising. In Proceedings of the Computer Vision–ECCV 2020: 16th European Conference, Glasgow, UK, 23–28 August 2020; Proceedings, Part IV. Springer: Berlin/Heidelberg, Germany, 2020; pp. 352–368. [Google Scholar]
- He, K.; Sun, J.; Tang, X. Guided image filtering. IEEE Trans. Pattern Anal. Mach. Intell. 2012, 35, 1397–1409. [Google Scholar] [CrossRef]
- Lev, B. Sharpening the intangibles edge. Harv. Bus. Rev. 2004, 6, 109–116. [Google Scholar]
- Lin, C.Y.; Wu, M.; Bloom, J.A.; Cox, I.J.; Miller, M.L.; Lui, Y.M. Rotation, scale, and translation resilient watermarking for images. IEEE Trans. Image Process. 2001, 10, 767–782. [Google Scholar] [CrossRef]
- Lin, X.; Ma, Y.l.; Ma, L.z.; Zhang, R.l. A survey for image resizing. J. Zhejiang Univ. Sci. C 2014, 15, 697–716. [Google Scholar] [CrossRef]
- Dhawan, S. A review of image compression and comparison of its algorithms. Int. J. Electron. Commun. Technol. 2011, 2, 22–26. [Google Scholar]
- Yang, X.; Yang, J.; Yan, J.; Zhang, Y.; Zhang, T.; Guo, Z.; Sun, X.; Fu, K. Scrdet: Towards more robust detection for small, cluttered and rotated objects. In Proceedings of the IEEE/CVF International Conference on Computer Vision, Seoul, Republic of Korea, 27 October–2 November 2019; pp. 8232–8241. [Google Scholar]
- Zhang, G.; Lu, S.; Zhang, W. CAD-Net: A Context-Aware Detection Network for Objects in Remote Sensing Imagery. IEEE Trans. Geosci. Remote Sens. 2019, 57, 10015–10024. [Google Scholar] [CrossRef] [Green Version]
- Pan, X.; Ren, Y.; Sheng, K.; Dong, W.; Yuan, H.; Guo, X.W.; Ma, C.; Xu, C. Dynamic Refinement Network for Oriented and Densely Packed Object Detection. In Proceedings of the 2020 IEEE/CVF Conference on Computer Vision and Pattern Recognition (CVPR), Seattle, WA, USA, 13–19 June 2020; pp. 11204–11213. [Google Scholar]
- Yang, X.; Liu, Q.; Yan, J.; Li, A. R3Det: Refined Single-Stage Detector with Feature Refinement for Rotating Object. In Proceedings of the AAAI Conference on Artificial Intelligence, Honolulu, HI, USA, 27 January–1 February 2019. [Google Scholar]
- Han, J.; Ding, J.; Xue, N.; Xia, G. ReDet: A Rotation-equivariant Detector for Aerial Object Detection. In Proceedings of the 2021 IEEE/CVF Conference on Computer Vision and Pattern Recognition (CVPR), Nashville, TN, USA, 20–25 June 2021; pp. 2785–2794. [Google Scholar]
- Xie, X.; Cheng, G.; Wang, J.; Yao, X.; Han, J. Oriented R-CNN for Object Detection. In Proceedings of the 2021 IEEE/CVF International Conference on Computer Vision (ICCV), Montreal, BC, Canada, 11–17 October 2021; pp. 3500–3509. [Google Scholar]
- Xu, Y.; Fu, M.; Wang, Q.; Wang, Y.; Chen, K.; Xia, G.; Bai, X. Gliding Vertex on the Horizontal Bounding Box for Multi-Oriented Object Detection. IEEE Trans. Pattern Anal. Mach. Intell. 2019, 43, 1452–1459. [Google Scholar] [CrossRef] [Green Version]
- Qian, W.; Yang, X.; Peng, S.; Yan, J.; Guo, Y. Learning modulated loss for rotated object detection. In Proceedings of the AAAI Conference on Artificial Intelligence, Virtually, 2–9 February 2021; Volume 35, pp. 2458–2466. [Google Scholar]
- Yang, X.; Yan, J. Arbitrary-Oriented Object Detection with Circular Smooth Label. In Proceedings of the European Conference on Computer Vision, Glasgow, UK, 23–28 August 2020. [Google Scholar]
- Yang, X.; Hou, L.; Zhou, Y.; Wang, W.; Yan, J. Dense Label Encoding for Boundary Discontinuity Free Rotation Detection. In Proceedings of the 2021 IEEE/CVF Conference on Computer Vision and Pattern Recognition (CVPR), Seattle, WA, USA, 13–19 June 2020; pp. 15814–15824. [Google Scholar]
- Yang, Z.; Liu, S.; Hu, H.; Wang, L.; Lin, S. RepPoints: Point Set Representation for Object Detection. In Proceedings of the 2019 IEEE/CVF International Conference on Computer Vision (ICCV), Seoul, Republic of Korea, 27 October–2 November 2019; pp. 9656–9665. [Google Scholar]
- Zhang, J.; Lin, L.; Li, Y.; Chen, Y.; Zhu, J.; Hu, Y.; Hoi, S.C.H. Attribute-Aware Pedestrian Detection in a Crowd. IEEE Trans. Multimed. 2019, 23, 3085–3097. [Google Scholar] [CrossRef]
- Zhang, J.; Wu, X.; Zhu, J.; Hoi, S.C.H. Feature Agglomeration Networks for Single Stage Face Detection. arXiv 2017, arXiv:1712.00721. [Google Scholar] [CrossRef] [Green Version]
- Han, J.; Ding, J.; Li, J.; Xia, G. Align Deep Features for Oriented Object Detection. IEEE Trans. Geosci. Remote Sens. 2020, 60, 5602511. [Google Scholar] [CrossRef]
- Ding, J.; Xue, N.; Long, Y.; Xia, G.; Lu, Q. Learning RoI Transformer for Oriented Object Detection in Aerial Images. In Proceedings of the 2019 IEEE/CVF Conference on Computer Vision and Pattern Recognition (CVPR), Long Beach, CA, USA, 16–17 June 2019; pp. 2844–2853. [Google Scholar]
- Yang, X.; Yan, J.; Yang, X.; Tang, J.; Liao, W.; He, T. SCRDet++: Detecting Small, Cluttered and Rotated Objects via Instance-Level Feature Denoising and Rotation Loss Smoothing. IEEE Trans. Pattern Anal. Mach. Intell. 2020, 45, 2384–2399. [Google Scholar] [CrossRef]
- Guo, Z.; Liu, C.; Zhang, X.; Jiao, J.; Ji, X.; Ye, Q. Beyond Bounding-Box: Convex-hull Feature Adaptation for Oriented and Densely Packed Object Detection. In Proceedings of the 2021 IEEE/CVF Conference on Computer Vision and Pattern Recognition (CVPR), Nashville, TN, USA, 20–25 June 2021; pp. 8788–8797. [Google Scholar]
- Zhang, X.; Wan, F.; Liu, C.; Ji, X.; Ye, Q. Learning to Match Anchors for Visual Object Detection. IEEE Trans. Pattern Anal. Mach. Intell. 2019, 44, 3096–3109. [Google Scholar] [CrossRef]
- Kim, K.; Lee, H.S. Probabilistic Anchor Assignment with IoU Prediction for Object Detection. In Proceedings of the European Conference on Computer Vision, Glasgow, UK, 23–28 August 2020. [Google Scholar]
- Ge, Z.; Liu, S.; Li, Z.; Yoshie, O.; Sun, J. OTA: Optimal Transport Assignment for Object Detection. In Proceedings of the 2021 IEEE/CVF Conference on Computer Vision and Pattern Recognition (CVPR), Nashville, TN, USA, 20–25 June 2021; pp. 303–312. [Google Scholar]
- Ming, Q.; Zhou, Z.; Miao, L.; Zhang, H.; Li, L. Dynamic Anchor Learning for Arbitrary-Oriented Object Detection. arXiv 2020, arXiv:2012.04150. [Google Scholar] [CrossRef]
- Chen, C.; Liu, M.Y.; Tuzel, O.; Xiao, J. R-CNN for small object detection. In Proceedings of the Computer Vision–ACCV 2016: 13th Asian Conference on Computer Vision, Taipei, Taiwan, 20–24 November 2016; Revised Selected Papers, Part V 13. Springer: Berlin/Heidelberg, Germany, 2017; pp. 214–230. [Google Scholar]
- Zhang, K.; Zhang, Z.; Li, Z.; Qiao, Y. Joint Face Detection and Alignment Using Multitask Cascaded Convolutional Networks. IEEE Signal Process. Lett. 2016, 23, 1499–1503. [Google Scholar] [CrossRef] [Green Version]
- Fu, C.Y.; Liu, W.; Ranga, A.; Tyagi, A.; Berg, A.C. DSSD: Deconvolutional Single Shot Detector. arXiv 2017, arXiv:1701.06659. [Google Scholar]
- Liu, S.; Qi, L.; Qin, H.; Shi, J.; Jia, J. Path Aggregation Network for Instance Segmentation. In Proceedings of the 2018 IEEE/CVF Conference on Computer Vision and Pattern Recognition, Salt Lake City, UT, USA, 18–22 June 2018; pp. 8759–8768. [Google Scholar]
- Guo, C.; Fan, B.; Zhang, Q.; Xiang, S.; Pan, C. AugFPN: Improving Multi-Scale Feature Learning for Object Detection. In Proceedings of the 2020 IEEE/CVF Conference on Computer Vision and Pattern Recognition (CVPR), Seattle, WA, USA, 13–19 June 2020; pp. 12592–12601. [Google Scholar]
- Singh, B.; Davis, L.S. An Analysis of Scale Invariance in Object Detection—SNIP. In Proceedings of the 2018 IEEE/CVF Conference on Computer Vision and Pattern Recognition, Salt Lake City, UT, USA, 18–23 June 2018; pp. 3578–3587. [Google Scholar]
- Lyu, C.; Zhang, W.; Huang, H.; Zhou, Y.; Wang, Y.; Liu, Y.; Zhang, S.; Chen, K. RTMDet: An Empirical Study of Designing Real-Time Object Detectors. arXiv 2022, arXiv:2212.07784. [Google Scholar]
- Gong, H.; Mu, T.; Li, Q.; Dai, H.; Li, C.; He, Z.; Wang, W.; Han, F.; Tuniyazi, A.; Li, H.; et al. Swin-Transformer-Enabled YOLOv5 with Attention Mechanism for Small Object Detection on Satellite Images. Remote Sens. 2022, 14, 2861. [Google Scholar] [CrossRef]
- Guan, Y.; Aamir, M.; Hu, Z.; Dayo, Z.A.; Rahman, Z.; Abro, W.A.; Soothar, P. An Object Detection Framework Based on Deep Features and High-Quality Object Locations. Trait. Signal 2021, 38, 719–730. [Google Scholar] [CrossRef]
- Xiaolin, F.; Fan, H.; Ming, Y.; Tongxin, Z.; Ran, B.; Zenghui, Z.; Zhiyuan, G. Small object detection in remote sensing images based on super-resolution. Pattern Recognit. Lett. 2022, 153, 107–112. [Google Scholar] [CrossRef]
- Ghiasi, G.; Lin, T.Y.; Le, Q.V. Nas-fpn: Learning scalable feature pyramid architecture for object detection. In Proceedings of the IEEE/CVF Conference on Computer Vision and Pattern Recognition, Long Beach, CA, USA, 15–20 June 2019; pp. 7036–7045. [Google Scholar]
- Zhou, P.; Ni, B.; Geng, C.; Hu, J.; Xu, Y. Scale-Transferrable Object Detection. In Proceedings of the 2018 IEEE/CVF Conference on Computer Vision and Pattern Recognition, Salt Lake City, UT, USA, 18–23 June 2018; pp. 528–537. [Google Scholar]
- Li, J.; Liang, X.; Wei, Y.; Xu, T.; Feng, J.; Yan, S. Perceptual Generative Adversarial Networks for Small Object Detection. In Proceedings of the 2017 IEEE Conference on Computer Vision and Pattern Recognition (CVPR), Honolulu, HI, USA, 21–26 July 2017; pp. 1951–1959. [Google Scholar]
- Bai, Y.; Zhang, Y.; Ding, M.; Ghanem, B. SOD-MTGAN: Small Object Detection via Multi-Task Generative Adversarial Network. In Proceedings of the European Conference on Computer Vision, Munich, Germany, 8–14 September 2018. [Google Scholar]
- Wang, D.; Zhang, Q.; Xu, Y.; Zhang, J.; Du, B.; Tao, D.; Zhang, L. Advancing Plain Vision Transformer Towards Remote Sensing Foundation Model. arXiv 2022, arXiv:2208.03987. [Google Scholar] [CrossRef]
- He, K.; Chen, X.; Xie, S.; Li, Y.; Doll’ar, P.; Girshick, R.B. Masked Autoencoders Are Scalable Vision Learners. In Proceedings of the 2022 IEEE/CVF Conference on Computer Vision and Pattern Recognition (CVPR), New Orleans, LA, USA, 18–24 June 2022; pp. 15979–15988. [Google Scholar]
- Rabbi, J.; Ray, N.; Schubert, M.; Chowdhury, S.; Chao, D. Small-object detection in remote sensing images with end-to-end edge-enhanced GAN and object detector network. Remote Sens. 2020, 12, 1432. [Google Scholar] [CrossRef]
- Tang, X.; Du, D.K.; He, Z.; Liu, J. PyramidBox: A Context-assisted Single Shot Face Detector. arXiv 2018, arXiv:1803.07737. [Google Scholar]
- Hu, H.; Gu, J.; Zhang, Z.; Dai, J.; Wei, Y. Relation Networks for Object Detection. In Proceedings of the 2018 IEEE/CVF Conference on Computer Vision and Pattern Recognition, Salt Lake City, UT, USA, 18–23 June 2018; pp. 3588–3597. [Google Scholar]
- Chen, X.; Gupta, A.K. Spatial Memory for Context Reasoning in Object Detection. In Proceedings of the 2017 IEEE International Conference on Computer Vision (ICCV), Venice, Italy, 22–29 October 2017; pp. 4106–4116. [Google Scholar]
- Zhu, Y.; Zhao, C.; Wang, J.; Zhao, X.; Wu, Y.; Lu, H. CoupleNet: Coupling Global Structure with Local Parts for Object Detection. In Proceedings of the 2017 IEEE International Conference on Computer Vision (ICCV), Venice, Italy, 22–29 October 2017; pp. 4146–4154. [Google Scholar]
- Kisantal, M.; Wojna, Z.; Murawski, J.; Naruniec, J.; Cho, K. Augmentation for small object detection. arXiv 2019, arXiv:1902.07296. [Google Scholar]
- Zoph, B.; Cubuk, E.D.; Ghiasi, G.; Lin, T.Y.; Shlens, J.; Le, Q.V. Learning Data Augmentation Strategies for Object Detection. In Proceedings of the European Conference on Computer Vision, Thessaloniki, Greece, 23-25 September 2019. [Google Scholar]
- Wang, N.; Gao, Y.; Chen, H.; Wang, P.; Tian, Z.; Shen, C. NAS-FCOS: Fast Neural Architecture Search for Object Detection. In Proceedings of the 2020 IEEE/CVF Conference on Computer Vision and Pattern Recognition (CVPR), Seattle, WA, USA, 13–19 June 2020; pp. 11940–11948. [Google Scholar]
- Guan, Y.; Aamir, M.; Hu, Z.; Abro, W.A.; Rahman, Z.; Dayo, Z.A.; Akram, S. A Region-Based Efficient Network for Accurate Object Detection. Trait. Signal 2021, 38, 481–494. [Google Scholar] [CrossRef]
- Wang, T.; Anwer, R.M.; Cholakkal, H.; Khan, F.S.; Pang, Y.; Shao, L. Learning Rich Features at High-Speed for Single-Shot Object Detection. In Proceedings of the 2019 IEEE/CVF International Conference on Computer Vision (ICCV), Seoul, Republic of Korea, 27 October–2 November 2019; pp. 1971–1980. [Google Scholar]
- Li, Z.; Peng, C.; Yu, G.; Zhang, X.; Deng, Y.; Sun, J. DetNet: A Backbone network for Object Detection. arXiv 2018, arXiv:1804.06215. [Google Scholar]
- Li, H.; Wu, X. Infrared and Visible Image Fusion with ResNet and zero-phase component analysis. arXiv 2018, arXiv:1806.07119. [Google Scholar] [CrossRef] [Green Version]
- Qiao, S.; Chen, L.C.; Yuille, A.L. DetectoRS: Detecting Objects with Recursive Feature Pyramid and Switchable Atrous Convolution. In Proceedings of the 2021 IEEE/CVF Conference on Computer Vision and Pattern Recognition (CVPR), Nashville, TN, USA, 20–25 June 2021; pp. 10208–10219. [Google Scholar]
- Liang, D.; Geng, Q.; Wei, Z.; Vorontsov, D.A.; Kim, E.L.; Wei, M.; Zhou, H. Anchor Retouching via Model Interaction for Robust Object Detection in Aerial Images. IEEE Trans. Geosci. Remote Sens. 2021, PP, 5619213. [Google Scholar] [CrossRef]
- Huang, Z.; Li, W.; Xia, X.G.; Tao, R. A General Gaussian Heatmap Label Assignment for Arbitrary-Oriented Object Detection. IEEE Trans. Image Process. 2021, 31, 1895–1910. [Google Scholar] [CrossRef]
- Ming, Q.; Miao, L.; Zhou, Z.; Dong, Y. CFC-Net: A Critical Feature Capturing Network for Arbitrary-Oriented Object Detection in Remote-Sensing Images. IEEE Trans. Geosci. Remote Sens. 2021, 60, 5605814. [Google Scholar] [CrossRef]
- Li, Y.; Hou, Q.; Zheng, Z.; Cheng, M.M.; Yang, J.; Li, X. Large Selective Kernel Network for Remote Sensing Object Detection. arXiv 2023, arXiv:2303.09030. [Google Scholar]
- Pang, J.; Li, C.; Shi, J.; Xu, Z.; Feng, H. R2-CNN: Fast Tiny object detection in large-scale remote sensing images. IEEE Trans. Geosci. Remote Sens. 2019, 57, 5512–5524. [Google Scholar] [CrossRef] [Green Version]
- Li, Q.; Chen, Y.; Zeng, Y. Transformer with transfer CNN for remote-sensing-image object detection. Remote Sens. 2022, 14, 984. [Google Scholar] [CrossRef]
- Wang, X.; Wang, G.; Dang, Q.; Liu, Y.; Hu, X.; Yu, D. PP-YOLOE-R: An Efficient Anchor-Free Rotated Object Detector. arXiv 2022, arXiv:2211.02386. [Google Scholar]
- Lang, S.; Ventola, F.; Kersting, K. Dafne: A one-stage anchor-free deep model for oriented object detection. arXiv 2021, arXiv:2109.06148. [Google Scholar]
- Hou, L.; Lu, K.; Xue, J.; Li, Y. Shape-adaptive selection and measurement for oriented object detection. In Proceedings of the AAAI Conference on Artificial Intelligence, Virtually, 22 February–1 March 2022; Volume 36, pp. 923–932. [Google Scholar]
- Dai, L.; Liu, H.; Tang, H.; Wu, Z.; Song, P. Ao2-detr: Arbitrary-oriented object detection transformer. IEEE Trans. Circuits Syst. Video Technol. 2022, 33, 2342–2356. [Google Scholar] [CrossRef]
- Wang, J.; Yang, W.; Li, H.C.; Zhang, H.; Xia, G.S. Learning center probability map for detecting objects in aerial images. IEEE Trans. Geosci. Remote Sens. 2020, 59, 4307–4323. [Google Scholar] [CrossRef]
- Wang, J.; Ding, J.; Guo, H.; Cheng, W.; Pan, T.; Yang, W. Mask OBB: A semantic attention-based mask oriented bounding box representation for multi-category object detection in aerial images. Remote Sens. 2019, 11, 2930. [Google Scholar] [CrossRef] [Green Version]
- Li, C.; Xu, C.; Cui, Z.; Wang, D.; Zhang, T.; Yang, J. Feature-attentioned object detection in remote sensing imagery. In Proceedings of the 2019 IEEE International Conference on Image Processing (ICIP), Taipei, Taiwan, 22–25 September 2019; pp. 3886–3890. [Google Scholar]
- Cheng, G.; Yao, Y.; Li, S.; Li, K.; Xie, X.; Wang, J.; Yao, X.; Han, J. Dual-aligned oriented detector. IEEE Trans. Geosci. Remote Sens. 2022, 60, 1–11. [Google Scholar] [CrossRef]
- Cheng, G.; Wang, J.; Li, K.; Xie, X.; Lang, C.; Yao, Y.; Han, J. Anchor-free oriented proposal generator for object detection. IEEE Trans. Geosci. Remote Sens. 2022, 60, 5618111. [Google Scholar] [CrossRef]
- Li, W.; Chen, Y.; Hu, K.; Zhu, J. Oriented reppoints for aerial object detection. In Proceedings of the IEEE/CVF Conference on Computer Vision and Pattern Recognition, New Orleans, LA, USA, 18–24 June 2022; pp. 1829–1838. [Google Scholar]
- Chen, Z.; Chen, K.; Lin, W.; See, J.; Yu, H.; Ke, Y.; Yang, C. Piou loss: Towards accurate oriented object detection in complex environments. In Proceedings of the Computer Vision–ECCV 2020: 16th European Conference, Glasgow, UK, 23–28 August 2020; Proceedings, Part V 16. Springer: Berlin/Heidelberg, Germany, 2020; pp. 195–211. [Google Scholar]












| Dataset | Amount | Classes | Instance | Annotation Style | Description |
|---|---|---|---|---|---|
| DIOR [26] | 23,463 | 20 | 192,472 | HBB + OBB | Aircraft, stadiums, bridges, dams, ports, etc. |
| RSOD [30] | 976 | 4 | 6950 | HBB | Aircraft, oil drums, overpasses, sports fields |
| NWPU VHR-10 [32] | 800 | 10 | 3775 | HBB | Aircraft, ships, stadiums, ports, bridges, etc. |
| DOTA [37] | 2806 | 15 | 188,282 | OBB | Aircraft, vehicles, stadiums, etc. |
| VEDA [38] | 1210 | 9 | 3640 | OBB | Vehicles |
| ITCVD [39] | 173 | 1 | 29,088 | OBB | Vehicles |
| UCAS-AOD [44] | 910 | 2 | 6029 | HBB + OBB | Airplane, car |
| RSC11 [42] | 1213 | 11 | - | Scene Class | Dense forests, grasslands, buildings, ports, etc. |
| Methods | Backbone | PL | BD | BR | GTF | SV | LV | SH | TC | BC | ST | SBF | RA | HA | SP | HC | mAP |
|---|---|---|---|---|---|---|---|---|---|---|---|---|---|---|---|---|---|
| One-stage Methods | |||||||||||||||||
| R3Det-DCL [80] | R-152-FPN | 89.78 | 83.95 | 52.63 | 69.70 | 76.84 | 81.26 | 87.30 | 90.81 | 84.67 | 85.27 | 63.50 | 64.16 | 68.96 | 68.79 | 65.45 | 75.54 |
| R3Det [74] | R-152-FPN | 89.49 | 81.17 | 50.53 | 66.10 | 70.92 | 78.66 | 78.21 | 90.81 | 85.26 | 84.23 | 61.81 | 63.77 | 68.16 | 69.83 | 67.17 | 73.74 |
| S2A-Net [84] | R-50-FPN | 89.11 | 82.84 | 48.37 | 71.11 | 78.11 | 78.39 | 87.25 | 90.83 | 84.90 | 85.64 | 60.36 | 62.60 | 65.20 | 69.31 | 57.94 | 74.12 |
| RetinaNet-O [51] | R-50-FPN | 88.67 | 77.62 | 41.81 | 58.71 | 74.58 | 71.64 | 79.11 | 90.29 | 82.18 | 74.32 | 54.75 | 60.60 | 62.57 | 69.67 | 60.64 | 68.43 |
| RSDet [78] | R-152-FPN | 90.10 | 82.00 | 53.80 | 68.50 | 70.20 | 78.70 | 73.60 | 91.20 | 87.10 | 84.70 | 64.30 | 68.20 | 66.10 | 69.30 | 63.70 | 74.10 |
| DAL [91] | R-101-FPN | 88.61 | 79.69 | 46.27 | 70.31 | 65.89 | 76.10 | 78.53 | 90.84 | 79.98 | 78.41 | 58.71 | 62.02 | 69.23 | 71.32 | 60.65 | 71.78 |
| CFA [87] | R-152 | 89.08 | 83.20 | 54.37 | 66.87 | 81.23 | 80.96 | 87.17 | 90.21 | 84.32 | 86.09 | 52.34 | 69.94 | 75.52 | 80.76 | 67.96 | 76.67 |
| DAFNet [128] | R-101 | 89.40 | 86.27 | 53.70 | 60.51 | 82.04 | 81.17 | 88.66 | 90.37 | 83.81 | 87.27 | 53.93 | 69.38 | 75.61 | 81.26 | 70.86 | 76.95 |
| SASM [129] | RX-101 | 89.54 | 85.94 | 57.73 | 78.41 | 79.78 | 84.19 | 89.25 | 90.87 | 58.80 | 87.27 | 63.82 | 67.81 | 78.67 | 79.35 | 69.37 | 79.17 |
| AO2-DETR [130] | R-50 | 89.95 | 84.52 | 56.90 | 74.83 | 80.86 | 83.47 | 88.47 | 90.87 | 86.12 | 88.55 | 63.24 | 65.09 | 79.09 | 82.88 | 73.46 | 79.22 |
| Two-stage Methods | |||||||||||||||||
| Oriented R-CNN [76] | R-101-FPN | 88.86 | 83.48 | 55.27 | 76.92 | 74.27 | 82.10 | 87.52 | 90.90 | 85.56 | 85.33 | 65.51 | 66.82 | 74.36 | 70.15 | 57.28 | 76.28 |
| ReDet [75] | ReR-50-ReFPN | 88.79 | 82.64 | 53.97 | 74.00 | 78.10 | 84.06 | 88.04 | 90.89 | 87.78 | 85.75 | 61.76 | 60.39 | 75.96 | 68.07 | 63.59 | 76.25 |
| CenterMap [131] | R-50-FPN | 88.88 | 81.24 | 53.15 | 60.65 | 78.62 | 66.55 | 78.10 | 88.83 | 77.80 | 83.61 | 49.36 | 66.19 | 72.10 | 72.36 | 58.70 | 71.74 |
| MaskOBB [132] | R-50-FPN | 89.61 | 85.09 | 51.85 | 72.90 | 75.28 | 73.23 | 85.57 | 90.37 | 82.08 | 85.05 | 55.73 | 68.39 | 71.61 | 69.87 | 66.33 | 74.86 |
| Gliding Vertex [77] | R-101-FPN | 89.64 | 85.00 | 52.26 | 77.34 | 73.01 | 73.14 | 86.82 | 90.74 | 79.02 | 86.81 | 59.55 | 70.91 | 72.64 | 70.86 | 57.32 | 75.02 |
| RoI-Trans [85] | R-101-FPN | 88.65 | 82.60 | 52.53 | 70.87 | 77.93 | 76.67 | 86.87 | 90.71 | 83.83 | 82.51 | 53.95 | 67.61 | 74.67 | 68.75 | 61.03 | 74.61 |
| FAOD [133] | R-101-FPN | 90.21 | 79.58 | 45.49 | 76.41 | 73.18 | 68.27 | 79.56 | 90.83 | 83.40 | 84.68 | 53.40 | 65.42 | 74.17 | 69.69 | 64.86 | 73.28 |
| SCRDet [71] | R-101-FPN | 89.98 | 80.65 | 52.09 | 68.36 | 68.36 | 60.32 | 72.41 | 90.85 | 87.94 | 86.86 | 65.02 | 66.68 | 66.25 | 68.24 | 65.21 | 72.61 |
| CAD-Net [72] | R-101-FPN | 87.80 | 82.40 | 49.40 | 73.50 | 71.10 | 63.50 | 76.60 | 90.90 | 79.20 | 73.30 | 48.40 | 60.90 | 62.00 | 67.00 | 62.20 | 69.90 |
| Faster RCNN-O [17] | R-50-FPN | 88.44 | 73.06 | 44.86 | 59.09 | 73.25 | 71.49 | 77.11 | 90.84 | 78.94 | 83.90 | 48.59 | 62.95 | 62.18 | 64.91 | 56.18 | 69.50 |
| CSL [79] | R-152 | 90.25 | 85.53 | 54.64 | 75.31 | 70.44 | 73.51 | 77.62 | 90.84 | 86.15 | 86.69 | 69.60 | 68.04 | 73.83 | 71.10 | 68.93 | 76.17 |
| DODet [134] | R-50-FPN | 89.96 | 85.52 | 58.01 | 81.22 | 78.71 | 85.46 | 88.59 | 90.89 | 87.12 | 87.80 | 70.50 | 71.54 | 82.06 | 77.43 | 74.47 | 80.62 |
| AOPG [135] | R-50-FPN | 89.88 | 85.57 | 60.90 | 81.51 | 78.70 | 85.29 | 88.85 | 90.89 | 87.60 | 87.65 | 71.66 | 68.69 | 82.31 | 77.32 | 73.10 | 80.66 |
| LSKNet-S * [124] | LSKNet | 89.69 | 85.70 | 61.47 | 83.23 | 81.37 | 86.05 | 88.64 | 90.88 | 88.49 | 87.40 | 71.67 | 71.35 | 79.19 | 81.77 | 80.86 | 81.85 |
| LSKNet-S [124] | LSKNet | 89.57 | 86.34 | 63.13 | 83.67 | 82.20 | 86.10 | 88.66 | 90.89 | 88.41 | 87.42 | 71.72 | 69.58 | 78.88 | 81.77 | 76.52 | 81.64 |
| Anchor-free Methods | |||||||||||||||||
| Oriented RepPoints [136] | R-50-FPN | 87.02 | 83.17 | 54.13 | 71.16 | 80.81 | 78.40 | 87.28 | 90.90 | 85.97 | 86.25 | 59.90 | 70.49 | 73.53 | 72.27 | 58.97 | 75.97 |
| Oriented RepPoints [136] | R-101-FPN | 89.53 | 84.07 | 59.86 | 71.76 | 79.95 | 80.03 | 87.33 | 90.84 | 87.54 | 85.23 | 59.15 | 66.37 | 75.23 | 73.75 | 57.23 | 76.52 |
| Oriented RepPoints [136] | Swin-T-FPN | 89.11 | 82.32 | 56.71 | 74.95 | 80.70 | 83.73 | 87.67 | 90.81 | 87.11 | 85.85 | 63.60 | 68.60 | 75.95 | 73.54 | 63.76 | 77.63 |
| DRN [73] | H-104 | 89.71 | 82.34 | 47.22 | 64.10 | 76.22 | 74.43 | 85.84 | 90.57 | 86.18 | 84.89 | 57.65 | 61.93 | 69.30 | 69.63 | 58.48 | 73.23 |
| PIoU [137] | DLA-34 | 80.90 | 69.70 | 24.10 | 60.20 | 38.30 | 64.40 | 64.80 | 90.90 | 77.20 | 70.40 | 46.50 | 37.10 | 57.10 | 61.90 | 64.00 | 60.50 |
| CenterNet-O [53] | DLA-34 | 81.00 | 64.00 | 22.60 | 56.60 | 38.60 | 64.00 | 64.90 | 90.80 | 78.00 | 72.50 | 44.00 | 41.10 | 55.50 | 55.00 | 57.40 | 59.10 |
| Methods | Backbone | mAP | |||
|---|---|---|---|---|---|
| One-stage Methods | |||||
| R3Det-DCL [80] | R-152-FPN | 75.54 | 76.13 | 73.09 | 73.09 |
| R3Det [74] | R-152-FPN | 73.74 | 74.82 | 72.45 | 71.65 |
| S2A-Net [84] | R-50-FPN | 74.12 | 75.44 | 71.53 | 70.94 |
| RetinaNet-O [51] | R-50-FPN | 68.43 | 70.69 | 67.41 | 69.13 |
| RSDet [78] | R-152-FPN | 74.10 | 76.88 | 72.80 | 70.48 |
| DAL [91] | R-101-FPN | 71.78 | 73.59 | 70.77 | 68.49 |
| CFA [87] | R-152 | 76.67 | 74.48 | 77.16 | 77.73 |
| DAFNet [128] | R-101 | 76.95 | 74.05 | 77.45 | 78.83 |
| SASM [129] | RX-101 | 79.17 | 74.28 | 78.51 | 78.17 |
| AO2-DETR [130] | R-50 | 79.22 | 77.45 | 79.47 | 80.16 |
| Two-stage Methods | |||||
| Oriented R-CNN [76] | R-101-FPN | 76.28 | 78.20 | 74.79 | 70.95 |
| ReDet [75] | ReR-50-ReFPN | 76.25 | 76.24 | 74.51 | 73.46 |
| CenterMap [131] | R-50-FPN | 71.74 | 70.68 | 74.02 | 69.06 |
| MaskOBB [132] | R-50-FPN | 74.86 | 75.76 | 73.60 | 71.18 |
| Gliding Vertex [77] | R-101-FPN | 75.02 | 77.09 | 74.44 | 68.58 |
| RoI-Trans [85] | R-101-FPN | 74.61 | 74.93 | 73.42 | 74.10 |
| FAOD [133] | R-101-FPN | 73.28 | 74.84 | 72.85 | 69 |
| SCRDet [71] | R-101-FPN | 72.61 | 76.58 | 72.68 | 65.53 |
| CAD-Net [72] | R-101-FPN | 69.90 | 72.55 | 85.46 | 65.95 |
| Faster RCNN-O [17] | R-50-FPN | 69.50 | 68.91 | 68.86 | 66.46 |
| CSL [79] | R-152 | 76.17 | 79.21 | 75.30 | 72.22 |
| DODet [134] | R-50-FPN | 80.62 | 81.13 | 79.05 | 79.02 |
| AOPG [135] | R-50-FPN | 80.66 | 80.99 | 79.61 | 78.60 |
| LSKNet-S * [124] | LSKNet | 81.85 | 81.89 | 79.9 | 82.50 |
| LSKNet-S [124] | LSKNet | 81.64 | 81.77 | 80.15 | 81.65 |
| Anchor-free Methods | |||||
| Oriented RepPoints [136] | R-50-FPN | 75.97 | 76.93 | 74.64 | 72.61 |
| Oriented RepPoints [136] | R-101-FPN | 76.52 | 76.62 | 76.72 | 72.74 |
| Oriented RepPoints [136] | Swin-T-FPN | 77.63 | 77.90 | 76.23 | 75.43 |
| DRN [73] | H-104 | 73.23 | 73.80 | 72.15 | 69.69 |
| PIoU [137] | DLA-34 | 60.50 | 63.60 | 58.88 | 57.15 |
| CenterNet-O [53] | DLA-34 | 59.10 | 62.42 | 57.32 | 53.75 |
| Method | FLOPs | Params | FPS | mAP |
|---|---|---|---|---|
| LSKNet-S [124] | 173.59 G | 30.98 M | 17.70 | 94.36 |
| S2A-Net [84] | 197.62 G | 38.60 M | 6.85 | 81.61 |
| R3Det [74] | 232.67 G | 37.18 M | 16.30 | 73.41 |
| Oriented-RepPoints [136] | 194.32 G | 36.61 M | 21.93 | 79.25 |
| CSL [79] | 236.29 G | 37.35 M | 8.45 | 74.77 |
| CFA [87] | 194.32 G | 36.61 M | 10.45 | 86.23 |
Disclaimer/Publisher’s Note: The statements, opinions and data contained in all publications are solely those of the individual author(s) and contributor(s) and not of MDPI and/or the editor(s). MDPI and/or the editor(s) disclaim responsibility for any injury to people or property resulting from any ideas, methods, instructions or products referred to in the content. |
© 2023 by the authors. Licensee MDPI, Basel, Switzerland. This article is an open access article distributed under the terms and conditions of the Creative Commons Attribution (CC BY) license (https://creativecommons.org/licenses/by/4.0/).
Share and Cite
Wang, X.; Wang, A.; Yi, J.; Song, Y.; Chehri, A. Small Object Detection Based on Deep Learning for Remote Sensing: A Comprehensive Review. Remote Sens. 2023, 15, 3265. https://doi.org/10.3390/rs15133265
Wang X, Wang A, Yi J, Song Y, Chehri A. Small Object Detection Based on Deep Learning for Remote Sensing: A Comprehensive Review. Remote Sensing. 2023; 15(13):3265. https://doi.org/10.3390/rs15133265
Chicago/Turabian StyleWang, Xuan, Aoran Wang, Jinglei Yi, Yongchao Song, and Abdellah Chehri. 2023. "Small Object Detection Based on Deep Learning for Remote Sensing: A Comprehensive Review" Remote Sensing 15, no. 13: 3265. https://doi.org/10.3390/rs15133265
APA StyleWang, X., Wang, A., Yi, J., Song, Y., & Chehri, A. (2023). Small Object Detection Based on Deep Learning for Remote Sensing: A Comprehensive Review. Remote Sensing, 15(13), 3265. https://doi.org/10.3390/rs15133265

