Algorithms and Predictors for Land Cover Classification of Polar Deserts: A Case Study Highlighting Challenges and Recommendations for Future Applications
Abstract
1. Introduction
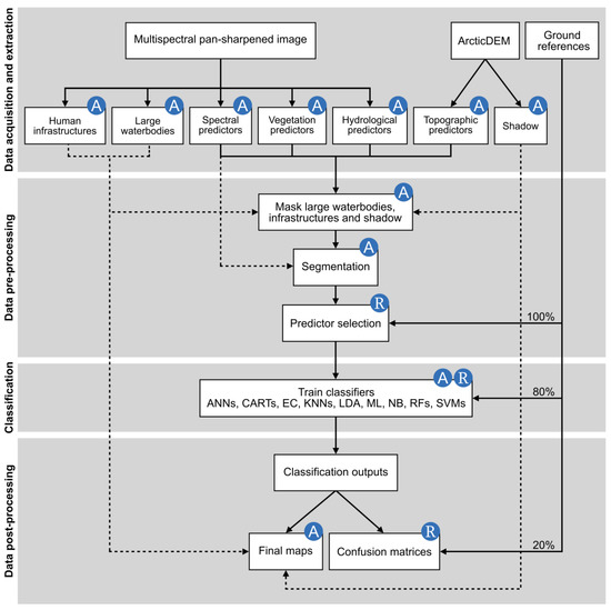
2. Materials and Methods
2.1. Study Area
2.2. Data Acquisition and Extraction
2.2.1. Ground Reference Data
2.2.2. Satellite Imagery
2.2.3. Digital Elevation Model
2.2.4. Predictors
Spectral Predictors
Vegetation Predictors
Topographic Predictors
Hydrological Predictors
2.3. Data Preprocessing
2.3.1. Masking Open Water, Lakes, Human Infrastructure, and Shaded Areas
2.3.2. Segmentation
2.3.3. Predictor Selection
2.4. Classification of Land Cover Classes
2.5. Data Postprocessing
2.5.1. Validation
2.5.2. Final Maps
3. Results
3.1. Assessment of Predictor Importance
3.2. Image Classification and Validation
3.3. Final Land Cover Map
4. Discussion
4.1. Predictor Importance
4.2. Classification Performance
4.3. Challenges and Recommendations
4.3.1. Spectral Resolution
4.3.2. Spatial Resolution
4.3.3. Image Acquisition Date
4.3.4. Image Segmentation
4.3.5. Land Cover Classes
4.3.6. Ground Truth Points
4.3.7. Predictors and Predictor Selection
4.3.8. Classification Algorithms
4.3.9. Classification Validation
5. Conclusions
Supplementary Materials
Author Contributions
Funding
Data Availability Statement
Acknowledgments
Conflicts of Interest
References
- Räsänen, A.; Virtanen, T. Data and resolution requirements in mapping vegetation in spatially heterogeneous landscapes. Remote Sens. Environ. 2019, 230, 111207. [Google Scholar] [CrossRef]
- Kamusoko, C. Remote Sensing Image Classification in R; Springer Nature: Singapore, 2019; p. 189. [Google Scholar]
- Borra, S.; Thanki, R.; Dey, N. Satellite Image Analysis: Clustering and Classification; Springer Nature: Singapore, 2019; p. 97. [Google Scholar]
- Xie, Y.; Sha, Z.; Yu, M. Remote sensing imagery in vegetation mapping: A review. J. Plant Ecol. 2008, 1, 9–23. [Google Scholar] [CrossRef]
- Bartsch, A.; Höfler, A.; Kroisleitner, C.; Trofaier, A.M. Land Cover Mapping in Northern High Latitude Permafrost Regions with Satellite Data: Achievements and Remaining Challenges. Remote Sens. 2016, 8, 979. [Google Scholar] [CrossRef]
- Macander, M.J.; Frost, G.V.; Nelson, P.R.; Swingley, C.S. Regional Quantitative Cover Mapping of Tundra Plant Functional Types in Arctic Alaska. Remote Sens. 2017, 9, 1024. [Google Scholar] [CrossRef]
- Eischeid, I.; Soininen, E.M.; Assmann, J.J.; Ims, R.A.; Madsen, J.; Pedersen, A.Ø.; Pirotti, F.; Yoccoz, N.G.; Ravolainen, V.T. Disturbance Mapping in Arctic Tundra Improved by a Planning Workflow for Drone Studies: Advancing Tools for Future Ecosystem Monitoring. Remote Sens. 2021, 13, 4466. [Google Scholar] [CrossRef]
- Post, E.; Forchhammer, M.C.; Bret-Harte, M.S.; Callaghan, T.V.; Christensen, T.R.; Elberling, B.; Fox, A.D.; Gilg, O.; Hik, D.S.; Høye, T.T.; et al. Ecological Dynamics Across the Arctic Associated with Recent Climate Change. Science 2009, 325, 1355–1358. [Google Scholar] [CrossRef]
- Rantanen, M.; Karpechko, A.Y.; Lipponen, A.; Nordling, K.; Hyvärinen, O.; Ruosteenoja, K.; Vihma, T.; Laaksonen, A. The Arctic has warmed nearly four times faster than the globe since 1979. Commun. Earth Environ. 2022, 3, 168. [Google Scholar] [CrossRef]
- Wookey, P.A.; Aerts, R.; Bardgett, R.D.; Baptist, F.; Bråthen, K.A.; Cornelissen, J.H.C.; Gough, L.; Hartley, I.P.; Hopkins, D.W.; Lavorel, S.; et al. Ecosystem feedbacks and cascade processes: Understanding their role in the responses of Arctic and alpine ecosystems to environmental change. Glob. Chang. Biol. 2009, 15, 1153–1172. [Google Scholar] [CrossRef]
- Chapin, F.S., III; Sturm, M.; Serreze, M.C.; McFadden, J.P.; Key, J.R.; Lloyd, A.H.; McGuire, A.D.; Rupp, T.S.; Lynch, A.H.; Schimel, J.P.; et al. Role of Land-Surface Changes in Arctic Summer Warming. Science 2005, 310, 657–660. [Google Scholar] [CrossRef]
- Elmendorf, S.C.; Henry, G.H.R.; Hollister, R.D.; Björk, R.G.; Bjorkman, A.D.; Callaghan, T.V.; Collier, L.S.; Cooper, E.J.; Cornelissen, J.H.C.; Day, T.A.; et al. Global assessment of experimental climate warming on tundra vegetation: Heterogeneity over space and time. Ecol. Lett. 2012, 15, 164–175. [Google Scholar] [CrossRef]
- Hansen, B.B.; Grøtan, V.; Aanes, R.; Sæther, B.-E.; Stien, A.; Fuglei, E.; Ims, R.A.; Yoccoz, N.G.; Pedersen, A.Ø. Climate Events Synchronize the Dynamics of a Resident Vertebrate Community in the High Arctic. Science 2013, 339, 313–315. [Google Scholar] [CrossRef]
- Kerbes, R.H.; Kotanen, P.M.; Jefferies, R.L. Destruction of Wetland Habitats by Lesser Snow Geese: A Keystone Species on the West Coast of Hudson Bay. J. Appl. Ecol. 1990, 27, 242–258. [Google Scholar] [CrossRef]
- Beamish, A.; Raynolds, M.K.; Epstein, H.; Frost, G.V.; Macander, M.J.; Bergstedt, H.; Bartsch, A.; Kruse, S.; Miles, V.; Tanis, C.M.; et al. Recent trends and remaining challenges for optical remote sensing of Arctic tundra vegetation: A review and outlook. Remote Sens. Environ. 2020, 246, 111872. [Google Scholar] [CrossRef]
- Rudy, A.C.; Lamoureux, S.F.; Treitz, P.; Collingwood, A. Identifying permafrost slope disturbance using multi-temporal optical satellite images and change detection techniques. Cold Reg. Sci. Technol. 2013, 88, 37–49. [Google Scholar] [CrossRef]
- Duguay, C.R.; Zhang, T.; Leverington, D.W.; Romanovsky, V.E. Satellite Remote Sensing of Permafrost and Seasonally Frozen Ground. Remote Sens. North.Hydrol. Meas. Environ. Chang. 2005, 163, 91–118. [Google Scholar] [CrossRef]
- Hugelius, G.; Routh, J.; Kuhry, P.; Crill, P. Mapping the degree of decomposition and thaw remobilization potential of soil organic matter in discontinuous permafrost terrain. J. Geophys. Res. Biogeosci. 2012, 117, G02030. [Google Scholar] [CrossRef]
- Boelman, N.T.; Rocha, A.V.; Shaver, G.R. Understanding burn severity sensing in Arctic tundra: Exploring vegetation indices, suboptimal assessment timing and the impact of increasing pixel size. Int. J. Remote Sens. 2011, 32, 7033–7056. [Google Scholar] [CrossRef]
- Frost, G.V.; Loehman, A.R.; Saperstein, L.B.; Macander, M.J.; Nelson, P.R.; Paradis, D.P.; Natali, S.M. Multi-decadal patterns of vegetation succession after tundra fire on the Yukon-Kuskokwim Delta, Alaska. Environ. Res. Lett. 2020, 15, 025003. [Google Scholar] [CrossRef]
- Rees, W.G.; Williams, M.; Vitebsky, P. Mapping land cover change in a reindeer herding area of the Russian Arctic using Landsat TM and ETM+ imagery and indigenous knowledge. Remote Sens. Environ. 2003, 85, 441–452. [Google Scholar] [CrossRef]
- Tømmervik, H.; Johansen, B.; Tombre, I.; Thannheiser, D.; Høgda, K.A.; Gaare, E.; Wielgolaski, F.E. Vegetation Changes in the Nordic Mountain Birch Forest: The Influence of Grazing and Climate Change. Arct. Antarct. Alp. Res. 2004, 36, 323–332. [Google Scholar] [CrossRef]
- Daniëls, F.J.A.; De Molenaar, J.G. Flora and Vegetation of Tasiilaq, Formerly Angmagssalik, Southeast Greenland: A Comparison of Data Between Around 1900 and 2007. AMBIO 2011, 40, 650–659. [Google Scholar] [CrossRef]
- Greaves, H.E.; Eitel, J.U.H.; Vierling, A.L.; Boelman, N.T.; Griffin, K.L.; Magney, T.S.; Prager, C.M. 20 cm resolution mapping of tundra vegetation communities provides an ecological baseline for important research areas in a changing Arctic environment. Environ. Res. Commun. 2019, 1, 105004. [Google Scholar] [CrossRef]
- Prach, K.; Košnar, J.; Klimešová, J.; Hais, M. High Arctic vegetation after 70 years: A repeated analysis from Svalbard. Polar Biol. 2009, 33, 635–639. [Google Scholar] [CrossRef]
- Provencher-Nolet, L.; Bernier, M.; Levesque, E. Short term change detection in tundra vegetation near Umiujaq, subarctic Quebec, Canada. In Proceedings of the 2014 IEEE Geoscience and Remote Sensing Symposium, Quebec City, QC, Canada, 13–18 July 2014; pp. 4668–4670. [Google Scholar] [CrossRef]
- Davis, E.L.; Trant, A.J.; Way, R.G.; Hermanutz, L.; Whitaker, D. Rapid Ecosystem Change at the Southern Limit of the Canadian Arctic, Torngat Mountains National Park. Remote Sens. 2021, 13, 2085. [Google Scholar] [CrossRef]
- Lin, D.H.; Johnson, D.R.; Andresen, C.; Tweedie, C.E. High spatial resolution decade-time scale land cover change at multiple locations in the Beringian Arctic (1948–2000s). Environ. Res. Lett. 2012, 7, 025502. [Google Scholar] [CrossRef]
- Radosavljevic, B.; Lantuit, H.; Pollard, W.; Overduin, P.; Couture, N.; Sachs, T.; Helm, V.; Fritz, M. Erosion and Flooding—Threats to Coastal Infrastructure in the Arctic: A Case Study from Herschel Island, Yukon Territory, Canada. Estuar. Coasts 2015, 39, 900–915. [Google Scholar] [CrossRef]
- Danks, F.S.; Klein, D.R. Using GIS to predict potential wildlife habitat: A case study of muskoxen in northern Alaska. Int. J. Remote Sens. 2020, 23, 4611–4632. [Google Scholar] [CrossRef]
- Pearce, C.M. Mapping Muskox Habitat in the Canadian High Arctic with SPOT Satellite Data. Arctic 1991, 44, 49–57. [Google Scholar] [CrossRef]
- Edenius, L.; Vencatasawmy, C.P.; Sandström, P.; Dahlberg, U. Combining Satellite Imagery and Ancillary Data to Map Snowbed Vegetation Important to Reindeer Rangifer tarandus. Arct. Antarct. Alp. Res. 2003, 35, 150–157. [Google Scholar] [CrossRef]
- Fraser, R.; McLennan, D.; Ponomarenko, S.; Olthof, I. Image-based predictive ecosystem mapping in Canadian arctic parks. Int. J. Appl. Earth Obs. Geoinform. 2012, 14, 129–138. [Google Scholar] [CrossRef]
- Bartsch, A.; Pointner, G.; Ingeman-Nielsen, T.; Lu, W. Towards Circumpolar Mapping of Arctic Settlements and Infrastructure Based on Sentinel-1 and Sentinel-2. Remote Sens. 2020, 12, 2368. [Google Scholar] [CrossRef]
- Atkinson, D.M.; Treitz, P. Arctic Ecological Classifications Derived from Vegetation Community and Satellite Spectral Data. Remote Sens. 2012, 4, 3948–3971. [Google Scholar] [CrossRef]
- Elberling, B.; Tamstorf, M.P.; Michelsen, A.; Arndal, M.F.; Sigsgaard, C.; Illeris, L.; Bay, C.; Hansen, B.U.; Christensen, T.R.; Hansen, E.S.; et al. Soil and Plant Community-Characteristics and Dynamics at Zackenberg. Adv. Ecol. Res. 2008, 40, 223–248. [Google Scholar] [CrossRef]
- Stow, D.A.; Hope, A.; McGuire, D.; Verbyla, D.; Gamon, J.; Huemmrich, F.; Houston, S.; Racine, C.; Sturm, M.; Tape, K.; et al. Remote sensing of vegetation and land-cover change in Arctic Tundra Ecosystems. Remote Sens. Environ. 2004, 89, 281–308. [Google Scholar] [CrossRef]
- A’campo, W.; Bartsch, A.; Roth, A.; Wendleder, A.; Martin, V.S.; Durstewitz, L.; Lodi, R.; Wagner, J.; Hugelius, G. Arctic Tundra Land Cover Classification on the Beaufort Coast Using the Kennaugh Element Framework on Dual-Polarimetric TerraSAR-X Imagery. Remote Sens. 2021, 13, 4780. [Google Scholar] [CrossRef]
- Rudd, D.A.; Karami, M.; Fensholt, R. Towards High-Resolution Land-Cover Classification of Greenland: A Case Study Covering Kobbefjord, Disko and Zackenberg. Remote Sens. 2021, 13, 3559. [Google Scholar] [CrossRef]
- Yang, D.; Morrison, B.D.; Hantson, W.; Breen, A.L.; McMahon, A.; Li, Q.; Salmon, V.G.; Hayes, D.J.; Serbin, S.P. Landscape-scale characterization of Arctic tundra vegetation composition, structure, and function with a multi-sensor unoccupied aerial system. Environ. Res. Lett. 2021, 16, 085005. [Google Scholar] [CrossRef]
- Yang, D.; Meng, R.; Morrison, B.D.; McMahon, A.; Hantson, W.; Hayes, D.J.; Breen, A.L.; Salmon, V.G.; Serbin, S.P. A Multi-Sensor Unoccupied Aerial System Improves Characterization of Vegetation Composition and Canopy Properties in the Arctic Tundra. Remote Sens. 2020, 12, 2638. [Google Scholar] [CrossRef]
- Langford, Z.L.; Kumar, J.; Hoffman, F.M.; Breen, A.L.; Iversen, C.M. Arctic Vegetation Mapping Using Unsupervised Training Datasets and Convolutional Neural Networks. Remote Sens. 2019, 11, 69. [Google Scholar] [CrossRef]
- Bhuiyan, A.E.; Witharana, C.; Liljedahl, A.K. Use of Very High Spatial Resolution Commercial Satellite Imagery and Deep Learning to Automatically Map Ice-Wedge Polygons across Tundra Vegetation Types. J. Imaging 2020, 6, 137. [Google Scholar] [CrossRef]
- Hung, J.K.; Treitz, P. Environmental land-cover classification for integrated watershed studies: Cape Bounty, Melville Island, Nunavut. Arct. Sci. 2020, 6, 404–422. [Google Scholar] [CrossRef]
- Davidson, S.J.; Santos, M.J.; Sloan, V.L.; Watts, J.D.; Phoenix, G.K.; Oechel, W.C.; Zona, D. Mapping Arctic Tundra Vegetation Communities Using Field Spectroscopy and Multispectral Satellite Data in North Alaska, USA. Remote Sens. 2016, 8, 978. [Google Scholar] [CrossRef]
- Metcalfe, D.B.; Hermans, T.D.G.; Ahlstrand, J.; Becker, M.; Berggren, M.; Björk, R.G.; Björkman, M.P.; Blok, D.; Chaudhary, N.; Chisholm, C.; et al. Patchy field sampling biases understanding of climate change impacts across the Arctic. Nat. Ecol. Evol. 2018, 2, 1443–1448. [Google Scholar] [CrossRef] [PubMed]
- Walker, D.A.; Daniëls, F.J.; Matveyeva, N.V.; Šibík, J.; Walker, M.D.; Breen, A.L.; Druckenmiller, L.A.; Raynolds, M.K.; Bültmann, H.; Hennekens, S.; et al. Circumpolar Arctic Vegetation Classification. Phytocoenologia 2018, 48, 181–201. [Google Scholar] [CrossRef]
- Stine, R.S.; Chaudhuri, D.; Ray, P.; Pathak, P.; Hall-Brown, M. Comparison of Digital Image Processing Techniques for Classifying Arctic Tundra. GISci. Remote Sens. 2013, 47, 78–98. [Google Scholar] [CrossRef]
- Mora, C.; Vieira, G.; Pina, P.; Lousada, M.; Christiansen, H.H. Land cover classification using high-resolution aerial photography in Adventdalen, Svalbard. Geogr. Ann. Ser. A Phys. Geogr. 2016, 97, 473–488. [Google Scholar] [CrossRef]
- Langford, Z.; Kumar, J.; Hoffman, F.M.; Norby, R.J.; Wullschleger, S.D.; Sloan, V.L.; Iversen, C.M. Mapping Arctic Plant Functional Type Distributions in the Barrow Environmental Observatory Using WorldView-2 and LiDAR Datasets. Remote Sens. 2016, 8, 733. [Google Scholar] [CrossRef]
- Laidler, G.J.; Treitz, P.M.; Atkinson, D.M. Remote Sensing of Arctic Vegetation: Relations between the NDVI, Spatial Resolution and Vegetation Cover on Boothia Peninsula, Nunavut. Arctic 2009, 61, 1–13. [Google Scholar] [CrossRef]
- Raynolds, M.K.; Walker, D.A.; Balser, A.; Bay, C.; Campbell, M.; Cherosov, M.M.; Daniëls, F.J.; Eidesen, P.B.; Ermokhina, K.A.; Frost, G.V.; et al. A raster version of the Circumpolar Arctic Vegetation Map (CAVM). Remote Sens. Environ. 2019, 232, 111297. [Google Scholar] [CrossRef]
- Walker, D.A.; Raynolds, M.K.; Daniëls, F.J.; Einarsson, E.; Elvebakk, A.; Gould, W.A.; Katenin, A.E.; Kholod, S.S.; Markon, C.J.; Melnikov, E.S.; et al. The Circumpolar Arctic vegetation map. J. Veg. Sci. 2005, 16, 267–282. [Google Scholar] [CrossRef]
- Defourny, P.; Kirches, G.; Brockmann, C.; Boettcher, M.; Peters, M.; Bontemps, S.; Lamarche, C.; Schlerf, M.; Santoro, M. Land Cover CCI: Product User Guide Version 2; The European Space Agency: Leuven, Belgium, 2017; p. 87. [Google Scholar]
- Chen, J.; Chen, J.; Liao, A.; Cao, X.; Chen, L.; Chen, X.; He, C.; Han, G.; Peng, S.; Lu, M.; et al. Global land cover mapping at 30 m resolution: A POK-based operational approach. ISPRS J. Photogramm. Remote Sens. 2015, 103, 7–27. [Google Scholar] [CrossRef]
- Liu, C.; Xu, X.; Feng, X.; Cheng, X.; Liu, C.; Huang, H. CALC-2020: A new baseline land cover map at 10 m resolution for the circumpolar Arctic. Earth Syst. Sci. Data 2022, 2022, 1–28. [Google Scholar] [CrossRef]
- Liang, L.; Liu, Q.; Liu, G.; Li, H.; Huang, C. Accuracy Evaluation and Consistency Analysis of Four Global Land Cover Products in the Arctic Region. Remote Sens. 2019, 11, 1396. [Google Scholar] [CrossRef]
- Raynolds, M.K.; Walker, D.A.; Munger, C.A.; Vonlanthen, C.M.; Kade, A.N. A map analysis of patterned-ground along a North American Arctic Transect. J. Geophys. Res. Atmos. 2008, 113, G03S03. [Google Scholar] [CrossRef]
- Nelson, P.R.; Maguire, A.J.; Pierrat, Z.; Orcutt, E.L.; Yang, D.; Serbin, S.; Frost, G.V.; Macander, M.J.; Magney, T.S.; Thompson, D.R.; et al. Remote Sensing of Tundra Ecosystems Using High Spectral Resolution Reflectance: Opportunities and Challenges. J. Geophys. Res. Biogeosci. 2022, 127, e2021JG006697. [Google Scholar] [CrossRef]
- Lantz, T.C.; Gergel, S.E.; Kokelj, S.V. Spatial Heterogeneity in the Shrub Tundra Ecotone in the Mackenzie Delta Region, Northwest Territories: Implications for Arctic Environmental Change. Ecosystems 2010, 13, 194–204. [Google Scholar] [CrossRef]
- Ims, R.A.; Ehrich, D. Terrestrial Ecosystems. In Arctic Biodiversity Assessment: Status and Trends in Arctic Biodiversity; Conservation of Arctic Flora and Fauna: Akureyri, Iceland, 2013; pp. 385–440. [Google Scholar]
- Lefsky, M.A.; Cohen, W.B.; Parker, G.G.; Harding, D.J. Lidar Remote Sensing for Ecosystem Studies. BioScience 2002, 52, 713–723. [Google Scholar] [CrossRef]
- Walker, D.A.; Gould, W.A.; Maier, H.A.; Raynolds, M.K. The Circumpolar Arctic Vegetation Map: AVHRR-derived base maps, environmental controls, and integrated mapping procedures. Int. J. Remote Sens. 2002, 23, 4551–4570. [Google Scholar] [CrossRef]
- Purevdorj, T.S.; Tateishi, R.; Ishiyama, T.; Honda, Y. Relationships between percent vegetation cover and vegetation indices. Int. J. Remote Sens. 2010, 19, 3519–3535. [Google Scholar] [CrossRef]
- Campbell, T.K.F.; Lantz, T.C.; Fraser, R.H.; Hogan, D. High Arctic Vegetation Change Mediated by Hydrological Conditions. Ecosystems 2020, 24, 106–121. [Google Scholar] [CrossRef]
- Kuncheva, L.I. Combining Pattern Classifiers: Methods and Algorithms, 2nd ed.; John Wiley & Sons, Inc.: Hoboken, NJ, USA, 2004. [Google Scholar]
- Desjardins, É.; Lai, S.; Houle, L.; Caron, A.; Thériault, V.; Tam, A.; Vézina, F.; Berteaux, D. Land Cover Classification and Mapping of a Polar Desert in the Canadian Arctic Archipelago. 2023. Available online: https://datadryad.org/stash/dataset/doi:10.5061/dryad.3bk3j9kpk (accessed on 28 February 2023).
- Desjardins, É.; Lai, S.; Payette, S.; Dubé, M.; Sokoloff, P.C.; St-Louis, A.; Poulin, M.-P.; Legros, J.; Sirois, L.; Vézina, F.; et al. Survey of the vascular plants of Alert (Ellesmere Island, Canada), a polar desert at the northern tip of the Americas. Check List 2021, 17, 181–225. [Google Scholar] [CrossRef]
- Smith, S.L.; Throop, J.; Lewkowicz, A.G. Recent changes in climate and permafrost temperatures at forested and polar desert sites in northern Canada. Can. J. Earth Sci. 2012, 49, 914–924. [Google Scholar] [CrossRef]
- Christensen, T.; Payne, J.; Doyle, M.; Ibarguchi, G.; Taylor, J.; Schmidt, N.M.; Gill, M.; Svoboda, M.; Aronsson, M.; Behe, C.; et al. Arctic Terrestrial Biodiversity Monitoring Plan: Terrestrial Expert Monitoring Group, Circumpolar Biodiversity Monitoring Program; CAFF International Secretariat: Akureyri, Iceland, 2013; p. 163. [Google Scholar]
- Ota, M.; Muller, A.; Dhilon, G.; Siciliano, S. Biogeochemical and Ecological Responses to Warming Climate in High Arctic Polar Deserts. Ph.D. Thesis, University of Saskatchewan, Saskatoon, SK, Canada, 2021. [Google Scholar] [CrossRef]
- Bruggemann, P.F.; Calder, J.A. Botanical investigation in Northeast Ellesmere Island, 1951. Can. Field Nat. 1953, 67, 157–174. [Google Scholar]
- Government of Canada. Canadian Climate Normals 1981–2010 Station Data; Government of Canada: Ottawa, ON, Canada, 2010.
- Porter, C.; Morin, P.; Howat, I.; Noh, M.-J.; Bates, B.; Peterman, K.; Keesey, S.; Schlenk, M.; Gardiner, J.; Tomko, K.; et al. ArcticDEM v3.0. 2018. Available online: https://dataverse.harvard.edu/dataset.xhtml?persistentId=doi:10.7910/DVN/OHHUKH (accessed on 28 February 2023).
- Desjardins, É.; Lai, S.; Payette, S.; Vézina, F.; Tam, A.; Berteaux, D. Vascular plant communities in the polar desert of Alert (Ellesmere Island, Canada): Establishment of a baseline reference for the 21st century. Écoscience 2021, 28, 243–267. [Google Scholar] [CrossRef]
- Esri Inc. ArcGIS Pro, version 3.0.3; Environmental Systems Research Institute, Inc.: Redlands, CA, USA, 2022.
- Gitelson, A.A.; Kaufman, Y.J.; Merzlyak, M.N. Use of a green channel in remote sensing of global vegetation from EOS-MODIS. Remote Sens. Environ. 1996, 58, 289–298. [Google Scholar] [CrossRef]
- Qi, J.; Chehbouni, A.; Huete, A.R.; Kerr, Y.H.; Sorooshian, S. A modified soil adjusted vegetation index. Remote Sens. Environ. 1994, 48, 119–126. [Google Scholar] [CrossRef]
- Rouse, J.W.; Haas, R.H.; Schell, J.A.; Deering, D.W. Monitoring Vegetation Systems in the Great Plains with ERTS (Earth Resources Technology Satellite). In Proceedings of the 3rd Earth Resources Technology Satellite Symposium, Greenbelt, MD, USA; 1973; pp. 309–317. [Google Scholar]
- Huete, A.R. A soil-adjusted vegetation index (SAVI). Remote Sens. Environ. 1988, 25, 295–309. [Google Scholar] [CrossRef]
- Baret, F.; Guyot, G.; Major, D. TSAVI: A Vegetation Index Which Minimizes Soil Brightness Effects on LAI and APAR Estimation. In Proceedings of the 12th Canadian Symposium on Remote Sensing Geoscience and Remote Sensing Symposium, Vancouver, BC, Canada, 10–14 July 1989; pp. 1355–1358. [Google Scholar]
- Jordan, C.F. Derivation of Leaf-Area Index from Quality of Light on the Forest Floor. Ecology 1969, 50, 663–666. [Google Scholar] [CrossRef]
- Liu, H.Q.; Huete, A. A feedback based modification of the NDVI to minimize canopy background and atmospheric noise. IEEE Trans. Geosci. Remote Sens. 1995, 33, 457–465. [Google Scholar] [CrossRef]
- Baugh, W.M.; Groeneveld, D.P. Broadband vegetation index performance evaluated for a low-cover environment. Int. J. Remote Sens. 2007, 27, 4715–4730. [Google Scholar] [CrossRef]
- Solymosi, K.; Kövér, G.; Romvári, R. The Progression of Vegetation Indices: A Short Overview. Acta Agrar. Kaposvár. 2019, 23, 75–90. [Google Scholar] [CrossRef]
- Xue, J.; Su, B. Significant remote sensing vegetation indices: A review of developments and applications. J. Sens. 2017, 2017, 1353691. [Google Scholar] [CrossRef]
- Baumgardner, M.F.; Silva, L.F.; Biehl, L.L.; Stoner, E.R. Reflectance Properties of Soils. Adv. Agron. 1986, 38, 1–44. [Google Scholar] [CrossRef]
- Escadafal, R. Remote Sensing of Drylands: When Soils Come into the Picture. Ciência Trópico 2017, 41, 33–50. [Google Scholar]
- Rondeaux, G.; Steven, M.; Baret, F. Optimization of soil-adjusted vegetation indices. Remote Sens. Environ. 1996, 55, 95–107. [Google Scholar] [CrossRef]
- Goslee, S.C. Analyzing Remote Sensing Data in R: Thelandsat Package. J. Stat. Softw. 2011, 43, 1–25. [Google Scholar] [CrossRef]
- R Development Core Team. R: A Language and Environment for Statistical Computing, R Version 4.2.1; R Foundation for Statistical Computing: Vienna, Austria, 2022.
- Gallant, J.C.; Wilson, J.P. Primary topographic attributes. In Terrain Analysis: Principles and Applications; Gallant, J.C., Wilson, J.P., Eds.; Wiley: New York, NY, USA, 2000; pp. 51–85. [Google Scholar]
- Weiss, A.D. Topographic position and landforms analysis. In Proceedings of the ESRI Users Conference, San Diego, CA, USA, 9–13 July 2001. [Google Scholar]
- Riley, S.J.; DeGloria, S.D.; Elliot, R. A terrain ruggedness index that quantifies topographic heterogeneity. Intermt. J. Sci. 1999, 5, 23–27. [Google Scholar]
- McFeeters, S.K. The use of the Normalized Difference Water Index (NDWI) in the delineation of open water features. Int. J. Remote Sens. 2007, 17, 1425–1432. [Google Scholar] [CrossRef]
- Sørensen, R.; Zinko, U.; Seibert, J. On the calculation of the topographic wetness index: Evaluation of different methods based on field observations. Hydrol. Earth Syst. Sci. 2006, 10, 101–112. [Google Scholar] [CrossRef]
- Fisher, P. The pixel: A snare and a delusion. Int. J. Remote Sens. 1997, 18, 679–685. [Google Scholar] [CrossRef]
- Zhang, G.; Jia, X.; Hu, J. Superpixel-Based Graphical Model for Remote Sensing Image Mapping. IEEE Trans. Geosci. Remote Sens. 2015, 53, 5861–5871. [Google Scholar] [CrossRef]
- Kuhn, M.; Johnson, K. Feature Engineering and Selection: A Practical Approach for Predictive Models, 1st ed.; CRC Press, Taylor & Francis Group, LLC.: Boca Raton, FL, USA, 2020; p. 310. [Google Scholar]
- Chen, R.-C.; Dewi, C.; Huang, S.-W.; Caraka, R.E. Selecting critical features for data classification based on machine learning methods. J. Big Data 2020, 7, 52. [Google Scholar] [CrossRef]
- Kuhn, M.; Johnson, K. Applied Predictive Modeling; Springer: New York, NY, USA, 2013; p. 613. [Google Scholar]
- Kuhn, M. Caret: Classification and Regression Training, Version 6.0-93. 2020. Available online: https://cran.r-project.org/web/packages/caret/caret.pdf (accessed on 28 February 2023).
- Hosmer, D.W.; Lemeshow, S. Assessing the Fit of the Model. In Applied Logistic Regression, 2nd ed.; John Wiley and Sons: New York, NY, USA, 2000; pp. 143–202. [Google Scholar]
- Breiman, L. Random forests. Mach. Learn. 2001, 45, 5–32. [Google Scholar] [CrossRef]
- Kursa, M.B.; Rudnicki, W.R. Feature Selection with the Boruta Package. J. Stat. Softw. 2010, 36, 1–13. [Google Scholar] [CrossRef]
- R Core Team. R: A Language and Environment for Statistical Computing; R Foundation for Statistical Computing: Vienna, Austria, 2019. [Google Scholar]
- Wei, T.; Simko, V. R Package ‘Corrplot’: Visualization of a Correlation Matrix (Version 0.92). 2021. Available online: https://cran.r-project.org/web/packages/corrplot/corrplot.pdf (accessed on 28 February 2023).
- Lieberman, M.G.; Morris, J. The Precise Effect of Multicollinearity on Classification Prediction. Mult. Linear Regres. Viewp. 2014, 40, 5–10. [Google Scholar]
- Richards, J.A. Supervised Classification Techniques. In Remote Sensing Digital Image Analysis; Richards, J.A., Ed.; Springer: Berlin, Germany, 1986; pp. 173–189. [Google Scholar]
- Yang, X. Artificial Neural Networks. In Handbook of Research on Geoinformatics; Karimi, H.A., Ed.; Information Science Reference: Hershey, PA, USA; London, UK, 2009; pp. 122–128. [Google Scholar]
- Breiman, L. Classification and Regression Trees; Routledge: New York, NY, USA, 1984. [Google Scholar]
- Cover, T.; Hart, P. Nearest neighbor pattern classification. IEEE Trans. Inf. Theory 1967, 13, 21–27. [Google Scholar] [CrossRef]
- Fix, E.; Hodges, J.L. Discriminatory analysis-nonparametric discrimination: Consistency properties. Int. Stat. Rev. 1951, 57, 238–247. [Google Scholar] [CrossRef]
- Rao, C.R. The Utilization of Multiple Measurements in Problems of Biological Classification. J. R. Stat. Soc. 1948, 10, 159–203. [Google Scholar] [CrossRef]
- Zhang, H. The Optimality of Naive Bayes. In Proceedings of the 17th International Florida Artificial Intelligence Research Society Conference, Miami Beach, FL, USA, 12–14 May 2004; pp. 562–567. [Google Scholar]
- Vapnik, V. The Nature of Statistical Learning Theory; Springer: New York, NY, USA, 1995. [Google Scholar]
- Meyer, D.; Dimitriadou, E.; Hornik, K.; Weingessel, A.; Leisch, F. e1071: Misc Functions of the Department of Statistics, Probability Theory Group (Formerly: E1071), Version 1.7-11. 2022. Available online: https://cran.r-project.org/web/packages/e1071/e1071.pdf (accessed on 28 February 2023).
- Liaw, A.; Wiener, M. Classification and Regression by Random Forest. R News 2002, 2, 18–22. [Google Scholar]
- Ganaie, M.; Hu, M.; Malik, A.; Tanveer, M.; Suganthan, P. Ensemble deep learning: A review. Eng. Appl. Artif. Intell. 2022, 115, 105151. [Google Scholar] [CrossRef]
- Foody, G.M. Assessing the accuracy of land cover change with imperfect ground reference data. Remote Sens. Environ. 2010, 114, 2271–2285. [Google Scholar] [CrossRef]
- Bödinger, C.J. Remote Sensing of Vegetation, along a Latitudinal Gradient in Chile; Springer Spektrum: Wiesbaden, Germany, 2019; p. 108. [Google Scholar]
- Mikola, J.; Virtanen, T.; Linkosalmi, M.; Vähä, E.; Nyman, J.; Postanogova, O.; Räsänen, A.; Kotze, D.J.; Laurila, T.; Juutinen, S.; et al. Spatial variation and linkages of soil and vegetation in the Siberian Arctic tundra—Coupling field observations with remote sensing data. Biogeosciences 2018, 15, 2781–2801. [Google Scholar] [CrossRef]
- Le Roux, P.C.; Aalto, J.; Luoto, M. Soil moisture’s underestimated role in climate change impact modelling in low-energy systems. Glob. Chang. Biol. 2013, 19, 2965–2975. [Google Scholar] [CrossRef]
- Nabe-Nielsen, J.; Normand, S.; Hui, F.K.C.; Stewart, L.; Bay, C.; Nabe-Nielsen, L.I.; Schmidt, N.M. Plant community composition and species richness in the High Arctic tundra: From the present to the future. Ecol. Evol. 2017, 7, 10233–10242. [Google Scholar] [CrossRef]
- Bokhorst, S.; Pedersen, S.H.; Brucker, L.; Anisimov, O.; Bjerke, J.W.; Brown, R.D.; Ehrich, D.; Essery, R.L.H.; Heilig, A.; Ingvander, S.; et al. Changing Arctic snow cover: A review of recent developments and assessment of future needs for observations, modelling, and impacts. Ambio 2016, 45, 516–537. [Google Scholar] [CrossRef]
- Niittynen, P.; Heikkinen, R.K.; Luoto, M. Decreasing snow cover alters functional composition and diversity of Arctic tundra. Proc. Natl. Acad. Sci. USA 2020, 117, 21480–21487. [Google Scholar] [CrossRef] [PubMed]
- Canaday, B.B.; Fonda, R.W. The Influence of Subalpine Snowbanks on Vegetation Pattern, Production, and Phenology. Bull. Torrey Bot. Club 1974, 101, 340–350. [Google Scholar] [CrossRef]
- Happonen, K.; Aalto, J.; Kemppinen, J.; Niittynen, P.; Virkkala, A.-M.; Luoto, M. Snow is an important control of plant community functional composition in oroarctic tundra. Oecologia 2019, 191, 601–608. [Google Scholar] [CrossRef]
- Rissanen, T.; Niittynen, P.; Soininen, J.; Luoto, M. Snow information is required in subcontinental scale predictions of mountain plant distributions. Glob. Ecol. Biogeogr. 2021, 30, 1502–1513. [Google Scholar] [CrossRef]
- Billings, W.D.; Bliss, L.C. An Alpine Snowbank Environment and Its Effects on Vegetation, Plant Development, and Productivity. Ecology 1959, 40, 388–397. [Google Scholar] [CrossRef]
- Woo, M.-K.; Young, K.L. Disappearing semi-permanent snow in the High Arctic and its consequences. J. Glaciol. 2017, 60, 192–200. [Google Scholar] [CrossRef]
- Carlson, B.Z.; Choler, P.; Renaud, J.; Dedieu, J.-P.; Thuiller, W. Modelling snow cover duration improves predictions of functional and taxonomic diversity for alpine plant communities. Ann. Bot. 2015, 116, 1023–1034. [Google Scholar] [CrossRef]
- Niittynen, P.; Heikkinen, R.K.; Luoto, M. Snow cover is a neglected driver of Arctic biodiversity loss. Nat. Clim. Chang. 2018, 8, 997–1001. [Google Scholar] [CrossRef]
- Rixen, C.; Høye, T.T.; Macek, P.; Aerts, R.; Alatalo, J.M.; Anderson, J.T.; Arnold, P.A.; Barrio, I.C.; Bjerke, J.W.; Björkman, M.P.; et al. Winters are changing: Snow effects on Arctic and alpine tundra ecosystems. Arct. Sci. 2022, 8, 572–608. [Google Scholar] [CrossRef]
- Zhao, Z.; De Frenne, P.; Peñuelas, J.; Van Meerbeek, K.; Fornara, D.A.; Peng, Y.; Wu, Q.; Ni, X.; Wu, F.; Yue, K. Effects of snow cover-induced microclimate warming on soil physicochemical and biotic properties. Geoderma 2022, 423, 115983. [Google Scholar] [CrossRef]
- Odland, A.; Munkejord, H.K. Plants as indicators of snow layer duration in southern Norwegian mountains. Ecol. Indic. 2008, 8, 57–68. [Google Scholar] [CrossRef]
- Niittynen, P.; Luoto, M. The importance of snow in species distribution models of arctic vegetation. Ecography 2017, 41, 1024–1037. [Google Scholar] [CrossRef]
- Beck, P.S.; Kalmbach, E.; Joly, D.; Stien, A.; Nilsen, L. Modelling local distribution of an Arctic dwarf shrub indicates an important role for remote sensing of snow cover. Remote Sens. Environ. 2005, 98, 110–121. [Google Scholar] [CrossRef]
- Kushida, K.; Kim, Y.; Tsuyuzaki, S.; Fukuda, M. Spectral vegetation indices for estimating shrub cover, green phytomass and leaf turnover in a sedge-shrub tundra. Int. J. Remote Sens. 2009, 30, 1651–1658. [Google Scholar] [CrossRef]
- Zhang, C.; Gui, X. The evaluation of broadband vegetation indices on monitoring northern mixed grassland. Prairie Perspect. 2005, 8, 23–36. [Google Scholar]
- Ren, H. Determination of green aboveground biomass in desert steppe using litter-soil-adjusted vegetation index. Eur. J. Remote Sens. 2017, 47, 611–625. [Google Scholar] [CrossRef]
- Mostafa, Y.; Abdelhafiz, A. Shadow Identification in High Resolution Satellite Images in the Presence of Water Regions. Photogramm. Eng. Remote Sens. 2017, 83, 87–94. [Google Scholar] [CrossRef]
- Diengdoh, V.L.; Ondei, S.; Hunt, M.; Brook, B.W. A validated ensemble method for multinomial land-cover classification. Ecol. Inform. 2020, 56, 101065. [Google Scholar] [CrossRef]
- Zhang, Y.; Liu, J.; Shen, W. A Review of Ensemble Learning Algorithms Used in Remote Sensing Applications. Appl. Sci. 2022, 12, 8654. [Google Scholar] [CrossRef]
- Ulrich, M.; Grosse, G.; Chabrillat, S.; Schirrmeister, L. Spectral characterization of periglacial surfaces and geomorphological units in the Arctic Lena Delta using field spectrometry and remote sensing. Remote Sens. Environ. 2009, 113, 1220–1235. [Google Scholar] [CrossRef]
- Liu, N.; Budkewitsch, P.; Treitz, P. Examining spectral reflectance features related to Arctic percent vegetation cover: Implications for hyperspectral remote sensing of Arctic tundra. Remote Sens. Environ. 2017, 192, 58–72. [Google Scholar] [CrossRef]
- Laidler, G.J.; Treitz, P. Biophysical remote sensing of arctic environments. Prog. Phys. Geogr. Earth Environ. 2003, 27, 44–68. [Google Scholar] [CrossRef]
- Varshney, P.K.; Arora, M. Advanced Image Processing Techniques for Remotely Sensed Hyperspectral Data; Springer: Berlin, Germany, 2004. [Google Scholar]
- Virtanen, T.; Ek, M. The fragmented nature of tundra landscape. Int. J. Appl. Earth Obs. Geoinf. 2014, 27, 4–12. [Google Scholar] [CrossRef]
- Juutinen, S.; Virtanen, T.; Kondratyev, V.; Laurila, T.; Linkosalmi, M.; Mikola, J.; Nyman, J.; Räsänen, A.; Tuovinen, J.-P.; Aurela, M. Spatial variation and seasonal dynamics of leaf-area index in the arctic tundra-implications for linking ground observations and satellite images. Environ. Res. Lett. 2017, 12, 095002. [Google Scholar] [CrossRef]
- Castilla, G.; Hay, G.J. Image objects and geographic objects. In Object-Based Image Analysis: Spatial Concepts for Knowledge-Driven Remote Sensing Applications; Blaschke, T., Lang, S., Hay, G.J., Eds.; Lecture Notes in Geoinformation and Cartography; Springer: Berlin/Heidelberg, Germany, 2008; pp. 91–110. [Google Scholar]
- Räsänen, A.; Rusanen, A.; Kuitunen, M.; Lensu, A. What makes segmentation good? A case study in boreal forest habitat mapping. Int. J. Remote Sens. 2013, 34, 8603–8627. [Google Scholar] [CrossRef]
- Huemmrich, K.F.; Gamon, J.A.; Tweedie, C.E.; Campbell, P.K.E.; Landis, D.R.; Middleton, E.M. Arctic Tundra Vegetation Functional Types Based on Photosynthetic Physiology and Optical Properties. IEEE J. Sel. Top. Appl. Earth Obs. Remote Sens. 2013, 6, 265–275. [Google Scholar] [CrossRef]
- Ustin, S.L.; Gamon, J.A. Remote sensing of plant functional types. New Phytol. 2010, 186, 795–816. [Google Scholar] [CrossRef]
- Chapin, F.S.; Bret-Harte, M.S.; Hobbie, S.; Zhong, H. Plant functional types as predictors of transient responses of arctic vegetation to global change. J. Veg. Sci. 1996, 7, 347–358. [Google Scholar] [CrossRef]
- DigitalGlobe. The Benefits of the Eight Spectral Bands of WorldView-2; DigitalGlobe: London, UK, 2010; p. 12. [Google Scholar]
- De Reu, J.; Bourgeois, J.; Bats, M.; Zwertvaegher, A.; Gelorini, V.; De Smedt, P.; Chu, W.; Antrop, M.; De Maeyer, P.; Finke, P.; et al. Application of the topographic position index to heterogeneous landscapes. Geomorphology 2013, 186, 39–49. [Google Scholar] [CrossRef]
- Vinod, P.G. Development of topographic position index based on Jenness algorithm for precision agriculture at Kerala, India. Spat. Inf. Res. 2017, 25, 381–388. [Google Scholar] [CrossRef]
- Ma, S.; Zhou, Y.; Gowda, P.H.; Dong, J.; Zhang, G.; Kakani, V.G.; Wagle, P.; Chen, L.; Flynn, K.C.; Jiang, W. Application of the water-related spectral reflectance indices: A review. Ecol. Indic. 2019, 98, 68–79. [Google Scholar] [CrossRef]
- Mattivi, P.; Franci, F.; Lambertini, A.; Bitelli, G. TWI computation: A comparison of different open source GISs. Open Geospat. Data Softw. Stand. 2019, 4, 6. [Google Scholar] [CrossRef]






| Plant Community | Dominant Vegetation | Cover (%) | |||||||
|---|---|---|---|---|---|---|---|---|---|
| Soil/Rock | Biological Soil Crust | Lichen | Moss | Algae/ Macrofungus | Graminoid | Forb | Shrub | ||
| Forb- dominated barren | Saxifraga oppositifolia Linnaeus subsp. oppositifolia Salix arctica Pallas Mosses | 88.0 | 0.2 | 1.5 | 1.6 | 0 | 2.1 | 5.6 | 1.8 |
| Forb- dominated tundra | Saxifraga oppositifolia Linnaeus subsp. oppositifolia Mosses Stellaria longipes Goldie subsp. longipes | 57.2 | 1.3 | 0.7 | 8.7 | 0.1 | 6.5 | 25.0 | 2.1 |
| Grass- dominated wetland | Mosses Alopecurus magellanicus Lamarck Juncus biglumis Linnaeus | 21.0 | 3.6 | 0.2 | 22.3 | 0.5 | 35.8 | 13.9 | 4.3 |
| Sedge- dominated wetland | Eriophorum triste (Th. Fries) Hadac and Á. Löve Mosses Salix arctica Pallas | 4.0 | 0.2 | <0.1 | 20.5 | 0.1 | 58.2 | 7.6 | 10.3 |
| Moss- dominated wetland | Mosses Saxifraga cernua Linnaeus Luzula nivalis (Laestadius) Sprengel | 3.7 | 4.1 | 0.5 | 53.0 | 0.3 | 15.7 | 24.2 | 0.4 |
| Land Cover Class | Training (80%) | Validation (20%) | Total (100%) |
|---|---|---|---|
| Forb-dominated barren | 96 | 24 | 120 |
| Forb-dominated tundra | 63 | 15 | 78 |
| Grass-dominated wetland | 55 | 13 | 68 |
| Sedge-dominated wetland | 23 | 6 | 29 |
| Moss-dominated wetland | 20 | 5 | 25 |
| Water | 53 | 13 | 66 |
| Snow | 65 | 16 | 81 |
| Total | 375 | 92 | 467 |
| Predictor | Forb- Dominated Barren | Forb- Dominated Tundra | Grass- Dominated Wetland | Sedge-Dominated Wetland | Moss- Dominated Wetland | Water | Snow |
|---|---|---|---|---|---|---|---|
| Spectral predictors | |||||||
| Blue | 0.93 | 0.99 | 1.00 | 0.99 | 0.98 | 1.00 | 0.99 |
| Green | 0.89 | 1.00 | 1.00 | 1.00 | 0.97 | 1.00 | 0.99 |
| Red | 0.85 | 1.00 | 0.99 | 1.00 | 0.96 | 0.99 | 0.98 |
| Near-infrared | 0.77 | 1.00 | 0.64 | 1.00 | 0.87 | 0.84 | 0.58 |
| Vegetation predictors | |||||||
| GNDVI | 0.94 | 0.95 | 1.00 | 0.95 | 1.00 | 1.00 | 1.00 |
| GNDVI std | 0.84 | 0.99 | 0.81 | 0.99 | 0.91 | 0.88 | 0.79 |
| MSAVI2 | 0.96 | 0.96 | 1.00 | 0.96 | 1.00 | 1.00 | 1.00 |
| MSAVI2 std | 0.63 | 0.98 | 0.94 | 0.98 | 0.63 | 0.90 | 0.78 |
| NDVI | 0.96 | 0.96 | 1.00 | 0.96 | 1.00 | 1.00 | 1.00 |
| NDVI std | 0.71 | 0.95 | 0.68 | 0.95 | 0.76 | 0.70 | 0.58 |
| SAVI | 0.96 | 0.96 | 1.00 | 0.96 | 1.00 | 1.00 | 1.00 |
| SAVI std | 0.70 | 0.95 | 0.68 | 0.95 | 0.76 | 0.70 | 0.58 |
| TSAVI | 0.96 | 0.96 | 1.00 | 0.96 | 1.00 | 1.00 | 0.98 |
| TSAVI std | 0.88 | 0.83 | 0.98 | 0.88 | 0.98 | 1.00 | 0.97 |
| Topographic predictors | |||||||
| Aspect * | 0.68 | 0.68 | 0.76 | 0.68 | 0.63 | 0.65 | 0.72 |
| Aspect std * | 0.64 | 0.70 | 0.64 | 0.70 | 0.64 | 0.64 | 0.64 |
| Aspect–slope | 0.71 | 0.83 | 0.71 | 0.83 | 0.93 | 0.71 | 0.74 |
| Aspect–slope std | 0.72 | 0.84 | 0.72 | 0.84 | 0.92 | 0.72 | 0.76 |
| Curvature * | 0.58 | 0.65 | 0.58 | 0.65 | 0.60 | 0.57 | 0.63 |
| Curvature std | 0.73 | 0.83 | 0.70 | 0.83 | 0.96 | 0.70 | 0.73 |
| Elevation | 0.70 | 0.70 | 0.70 | 0.69 | 0.70 | 0.87 | 0.70 |
| Elevation std | 0.56 | 0.89 | 0.74 | 0.89 | 0.52 | 0.81 | 0.73 |
| Relief | 0.73 | 0.83 | 0.69 | 0.83 | 0.96 | 0.69 | 0.72 |
| Relief std | 0.72 | 0.83 | 0.71 | 0.83 | 0.95 | 0.71 | 0.74 |
| Slope | 0.73 | 0.83 | 0.69 | 0.83 | 0.96 | 0.69 | 0.72 |
| Slope std | 0.73 | 0.83 | 0.71 | 0.83 | 0.95 | 0.71 | 0.73 |
| TPI * | 0.58 | 0.66 | 0.62 | 0.66 | 0.58 | 0.62 | 0.65 |
| TPI std | 0.73 | 0.83 | 0.70 | 0.83 | 0.96 | 0.70 | 0.73 |
| TRI | 0.74 | 0.80 | 0.68 | 0.80 | 0.96 | 0.68 | 0.70 |
| TRI std | 0.71 | 0.76 | 0.71 | 0.76 | 0.90 | 0.62 | 0.66 |
| Hydrological predictors | |||||||
| Distance to lakes/ponds | 0.56 | 0.84 | 0.60 | 0.84 | 0.61 | 0.57 | 0.53 |
| Distance to ocean | 0.65 | 0.64 | 0.64 | 0.65 | 0.64 | 0.88 | 0.64 |
| Distance to rivers * | 0.62 | 0.59 | 0.60 | 0.62 | 0.73 | 0.64 | 0.61 |
| Distance to snowbanks | 1.00 | 0.58 | 0.57 | 1.00 | 1.00 | 0.67 | 0.52 |
| NDWI | 0.94 | 0.95 | 1.00 | 0.95 | 1.00 | 1.00 | 1.00 |
| NDWI std | 0.84 | 0.99 | 0.81 | 0.99 | 0.91 | 0.88 | 0.79 |
| TWI | 0.74 | 0.83 | 0.74 | 0.83 | 0.95 | 0.74 | 0.76 |
| TWI std | 0.67 | 0.68 | 0.51 | 0.68 | 0.73 | 0.72 | 0.51 |
| Land Cover Class | RFs | ANNs | NB | EC | SVMs | LDA | CARTs | ML | KNNs |
|---|---|---|---|---|---|---|---|---|---|
| Forb-dominated barren | 93.0 | 94.4 | 88.9 | 90.9 | 88.1 | 85.9 | 93.4 | 86.8 | 82.5 |
| Forb-dominated tundra | 83.4 | 88.7 | 86.8 | 82.1 | 84.1 | 83.4 | 83.7 | 87.5 | 76.1 |
| Grass-dominated wetland | 89.1 | 89.8 | 82.7 | 81.5 | 86.6 | 89.8 | 70.2 | 74.4 | 70.5 |
| Sedge-dominated wetland | 83.3 | 74.4 | 90.0 | 82.8 | 81.6 | 82.2 | 80.1 | 73.3 | 79.3 |
| Moss-dominated wetland | 100.0 | 99.4 | 99.4 | 100.0 | 99.4 | 100.0 | 99.4 | 100.0 | 89.4 |
| Water | 100.0 | 99.4 | 100.0 | 100.0 | 99.4 | 96.2 | 100.0 | 100.0 | 100.0 |
| Snow | 100.0 | 96.9 | 100.0 | 100.0 | 100.0 | 93.8 | 100.0 | 100.0 | 99.3 |
| Overall accuracy (95% confidence interval) | 88.0 (79.6–93.9) | 88.0 (79.6–93.9) | 85.9 (77.1–92.3) | 84.8 (75.8–91.4) | 84.8 (75.8–91.4) | 82.6 (73.3–89.7) | 81.9 (72.0–89.5) | 81.5 (72.1–88.9) | 75.0 (64.9–83.5) |
| Kappa coefficient | 85.6 | 85.6 | 83.1 | 81.7 | 81.8 | 79.0 | 78.5 | 77.8 | 70.1 |
| Reference (Actual Classes) | ||||||||||
|---|---|---|---|---|---|---|---|---|---|---|
| Forb- Dominated Barren | Forb- Dominated Tundra | Grass- Dominated Wetland | Sedge-Dominated Wetland | Moss- Dominated Wetland | Water | Snow | Total | User’s Accuracy (%) | ||
| Prediction (predicted classes) | Forb-dominated barren | 20 | 1 | 0 | 0 | 0 | 0 | 0 | 21 | 95.2 |
| Forb-dominated tundra | 4 | 11 | 3 | 0 | 0 | 0 | 0 | 18 | 61.1 | |
| Grass-dominated wetland | 0 | 3 | 9 | 2 | 0 | 0 | 0 | 14 | 64.3 | |
| Sedge-dominated wetland | 0 | 0 | 1 | 4 | 0 | 0 | 0 | 5 | 80.0 | |
| Moss-dominated wetland | 0 | 0 | 0 | 0 | 5 | 0 | 0 | 5 | 100.0 | |
| Water | 0 | 0 | 0 | 0 | 0 | 13 | 0 | 13 | 100.0 | |
| Snow | 0 | 0 | 0 | 0 | 0 | 0 | 16 | 16 | 100.0 | |
| Total | 24 | 15 | 13 | 6 | 5 | 13 | 16 | 92 | ||
| Producer’s accuracy (%) | 83.3 | 73.3 | 69.2 | 66.7 | 100.0 | 100.0 | 100.0 | 84.8 | ||
Disclaimer/Publisher’s Note: The statements, opinions and data contained in all publications are solely those of the individual author(s) and contributor(s) and not of MDPI and/or the editor(s). MDPI and/or the editor(s) disclaim responsibility for any injury to people or property resulting from any ideas, methods, instructions or products referred to in the content. |
© 2023 by the authors. Licensee MDPI, Basel, Switzerland. This article is an open access article distributed under the terms and conditions of the Creative Commons Attribution (CC BY) license (https://creativecommons.org/licenses/by/4.0/).
Share and Cite
Desjardins, É.; Lai, S.; Houle, L.; Caron, A.; Thériault, V.; Tam, A.; Vézina, F.; Berteaux, D. Algorithms and Predictors for Land Cover Classification of Polar Deserts: A Case Study Highlighting Challenges and Recommendations for Future Applications. Remote Sens. 2023, 15, 3090. https://doi.org/10.3390/rs15123090
Desjardins É, Lai S, Houle L, Caron A, Thériault V, Tam A, Vézina F, Berteaux D. Algorithms and Predictors for Land Cover Classification of Polar Deserts: A Case Study Highlighting Challenges and Recommendations for Future Applications. Remote Sensing. 2023; 15(12):3090. https://doi.org/10.3390/rs15123090
Chicago/Turabian StyleDesjardins, Émilie, Sandra Lai, Laurent Houle, Alain Caron, Véronique Thériault, Andrew Tam, François Vézina, and Dominique Berteaux. 2023. "Algorithms and Predictors for Land Cover Classification of Polar Deserts: A Case Study Highlighting Challenges and Recommendations for Future Applications" Remote Sensing 15, no. 12: 3090. https://doi.org/10.3390/rs15123090
APA StyleDesjardins, É., Lai, S., Houle, L., Caron, A., Thériault, V., Tam, A., Vézina, F., & Berteaux, D. (2023). Algorithms and Predictors for Land Cover Classification of Polar Deserts: A Case Study Highlighting Challenges and Recommendations for Future Applications. Remote Sensing, 15(12), 3090. https://doi.org/10.3390/rs15123090

