Intelligent Control of Building Operation and Maintenance Processes Based on Global Navigation Satellite System and Digital Twins
Abstract
:1. Introduction
1.1. Background
1.2. Literature Review
1.2.1. O&M of Buildings
1.2.2. DTs
1.2.3. GNSS
1.3. Challenges in Tedious Building O&M Processes
1.3.1. Intelligent Data Collection during Building O&M Processes
1.3.2. Problems to Be Solved in Intelligent Control of Building O&M Processes
- (1)
- Data collection and transmission
- (2)
- Data modeling
- (3)
- Data analysis
- (4)
- Data applications
1.3.3. The Fusion Mechanism of GNSS and DTs
2. Method
2.1. Intelligent Building O&M Control Based on GNSS–DTs
2.1.1. Theoretical Framework of Intelligent O&M
2.1.2. Multidimensional Model Establishment for Intelligent O&M
2.2. Implementation of Intelligent O&M
2.2.1. Capture of Dynamic Data for Intelligent O&M
2.2.2. Construction and Operation of the O&M Twin Agent
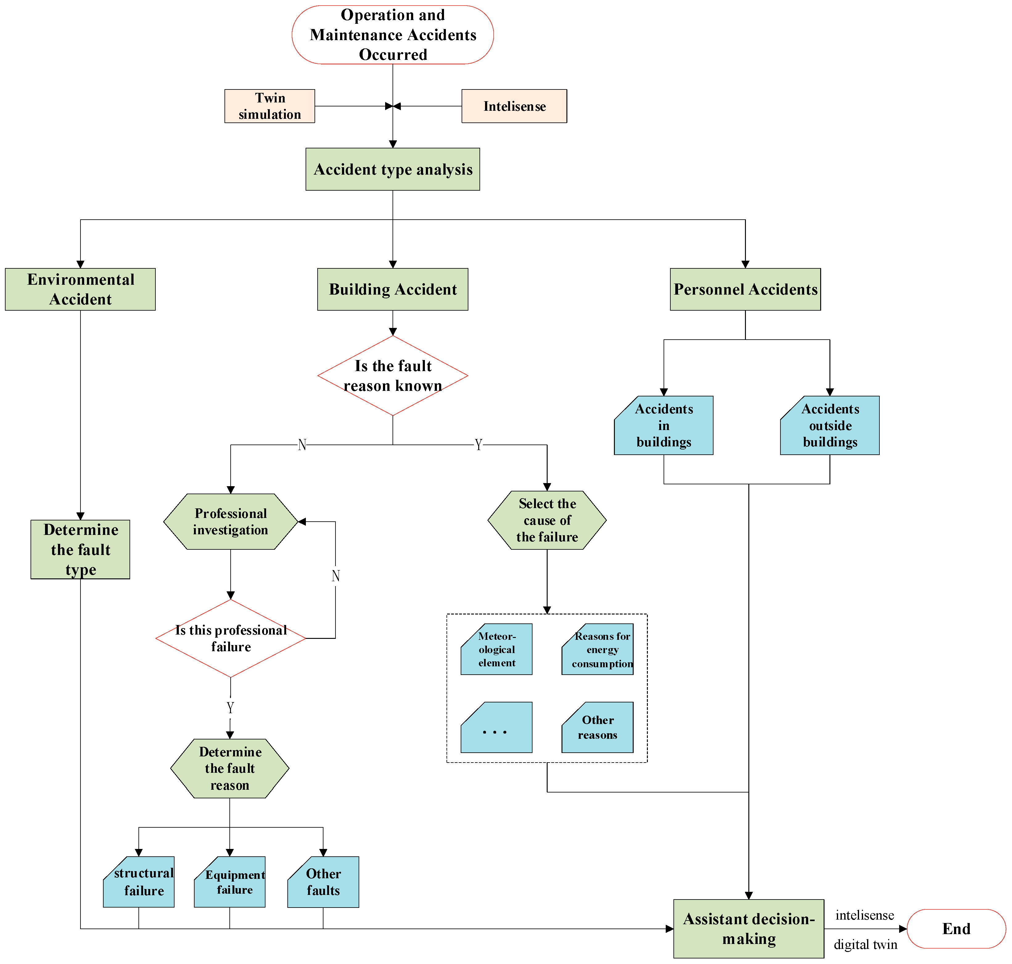
2.2.3. Analysis of Intelligent O&M Data
2.2.4. Intelligent O&M Decision-Making and Control Platform
3. Results
3.1. Case Study
3.2. Technical Architecture of O&M Platform
3.3. Implementation Strategy of Intelligent O&M
4. Discussion and Conclusions
- (1)
- The authors synthesized major information elements that need to be captured in intelligent building O&M processes according to real construction practice. In addition, the authors summarized major challenges when implementing DTs and GNSS for controlling tedious building O&M processes. The authors systematically explored the fusion mechanism of GNSS and DTs based on the identified four challenges.
- (2)
- The authors proposed a framework by integrating GNSS and DTs for achieving intelligent building O&M control based on the established fusion mechanism. In addition, a multidimensional model for intelligent building O&M is built, which forms the theoretical framework of intelligent building O&M based on GNSS–DTs.
- (3)
- The authors explored an implementation method for implementing the proposed intelligent building O&M framework. An intelligent building O&M information capture mechanism is formalized, an O&M-based DTs agent is built, an analysis mode of intelligent O&M is provided, and the intelligent O&M decision control platform is finally proposed.
- (4)
- Based on the theoretical framework and implementation method, the authors developed a green building O&M platform. The established platform integrates multiple functional modules according to the building O&M characteristics of the 2022 Beijing Winter Olympics snowmobile sled venue. By analyzing the technical architecture and application system of the established building O&M platform, the proposed theoretical method could realize the intelligent closed-loop management of building O&M processes.
Author Contributions
Funding
Institutional Review Board Statement
Informed Consent Statement
Data Availability Statement
Acknowledgments
Conflicts of Interest
References
- Mohammadi, S.; Tavakolan, M.; Zahraie, B. An intelligent simulation-based framework for automated planning of concrete construction works. Eng. Constr. Archit. Manag. 2021. ahead-of-print. [Google Scholar] [CrossRef]
- Davari, M.; Aghababa, M.P.; Blaabjerg, F.; Saif, M. An Innovative, Adaptive Signal Rectifier along with a Switching Controller for Reliable Primary Control of GC-VSIs in CPS-Based Modernized Microgrids. IEEE Trans. Power Electron. 2020, 36, 8370–8387. [Google Scholar] [CrossRef]
- Jian-wei, W.A.; Chao, G.; Shi, D.; Sheng, X.U.; Chang-wei, Y.U.; Chi, Z.H.; Ze-bin, H.U.; Shan-shan, B.U.; Qing, C.H.; Yue, W.A. Current Status and Future Prospects of Existing Research on Digitalization of Highway Infrastructure. China J. Highw. Transp. 2020, 33, 101–124. [Google Scholar]
- Cavka, H.B.; Staub-French, S.; Poirier, E.A. Developing owner information requirements for BIM-enabled project delivery and asset management. Autom. Constr. 2017, 83, 169–183. [Google Scholar] [CrossRef]
- Hu, Z.Z.; Leng, S.; Yuan, S. BIM-based, data-driven method for intelligent O&M. J. Tsinghua Univ. (Sci. Technol.) 2022, 62, 199–207. [Google Scholar]
- Nativi, S.; Mazzetti, P.; Craglia, M. Digital Ecosystems for Developing Digital Twins of the Earth: The Destination Earth Case. Remote Sens. 2021, 13, 2119. [Google Scholar] [CrossRef]
- Liu, Z.; Shi, G.; Jiang, A.; Li, W. Intelligent Discrimination Method Based on DTs for Analyzing Sensitivity of Mechanical Parameters of Prestressed Cables. Appl. Sci. 2021, 11, 1485. [Google Scholar] [CrossRef]
- Jiang, L.I.; Bai-gen, C.A.; Jian, W.A.; Ze-qian, Z.H. Dedicated Short-range-communication-aided Fault Detection Method for Satellite-based Vehicle Positioning. China J. Highw. Transp. 2021, 34, 265–281. [Google Scholar]
- Yang, Q.L.; Ma, Z.L.; Xing, J.C. An Extension Approach of Building Information Modeling to Cyber-Physical Systems. J. Tongji Univ. (Nat. Sci.) 2020, 48, 1406–1416. [Google Scholar]
- Duan, X.C.; La, H.X.; Hu, T.M. Research on the 3D Nonlinear Intelligent Control for Bridge Engineering O&M Cost. J. Railw. Eng. Soc. 2020, 37, 102–107. [Google Scholar]
- Song, Z.P.; Shi, G.L.; Wang, J.B. Framework of collaborative management platform for tunnels based on BIM technology. Chin. J. Geotech. Eng. 2018, 40, 117–121. [Google Scholar]
- Chen, C.; Tang, C. BIM-based integrated management workflow design for schedule and cost planning of building fabric maintenance. Autom. Constr. 2019, 107, 102944. [Google Scholar] [CrossRef]
- Kim, K.; Kim, H.; Kim, W.; Kim, C.; Kim, J.; Yu, J. Integration of ifc objects and facility management work information using Semantic Web. Autom. Constr. 2018, 87, 173–187. [Google Scholar] [CrossRef]
- Belussi, L.; Barozzi, B.; Bellazzi, A.; Danza, L.; Devitofrancesco, A.; Fanciulli, C.; Ghellere, M.; Guazzi, G.; Meroni, I.; Salamone, F.; et al. A review of performance of zero energy buildings and energy efficiency solutions. J. Build. Eng. 2019, 25, 100772. [Google Scholar] [CrossRef]
- Liu, Z.; Shi, G.; Zhang, A.; Huang, C. Intelligent Tensioning Method for Prestressed Cables Based on DTs and Artificial Intelligence. Sensors 2020, 20, 7006. [Google Scholar] [CrossRef] [PubMed]
- Lu, Q.; Parlikad, A.K.; Woodall, P.; Don Ranasinghe, G.; Xie, X.; Liang, Z.; Konstantinou, E.; Heaton, J.; Schooling, J. Developing a dynamic DT at building and city levels: A case study of the West Cambridge campus. J. Manag. Eng. 2019, 36, 05020004. [Google Scholar] [CrossRef]
- Liu, Z.; Zhang, A.; Wang, W. A Framework for an Indoor Safety Management System Based on DT. Sensors 2020, 20, 5771. [Google Scholar] [CrossRef]
- Marai, O.E.; Taleb, T.; Song, J.S. Roads Infrastructure DT: A Step Toward Smarter Cities Realization. IEEE Netw. 2020, 35, 136–143. [Google Scholar] [CrossRef]
- Kaewunruen, S.; Lian, Q. DT aided sustainability-based lifecycle management for railway turnout systems. J. Clean. Prod. 2019, 228, 1537–1551. [Google Scholar] [CrossRef]
- Peng, Y.; Zhang, M.; Yu, F.; Xu, J.; Gao, S. DT Hospital Buildings: An Exemplary Case Study through Continuous Lifecycle Integration. Adv. Civ. Eng. 2020, 2020, 8846667. [Google Scholar]
- Sakic, P.; Chupin, C.; Ballu, V.; Coulombier, T.; Morvan, P.Y.; Urvoas, P.; Beauverger, M.; Royer, J.Y. Geodetic Seafloor Positioning Using an Unmanned Surface Vehicle—Contribution of Direction-of-Arrival Observations. Front. Earth Sci. 2021, 9, 636156. [Google Scholar] [CrossRef]
- Iinuma, T.; Kido, M.; Ohta, Y.; Fukuda, T.; Tomita, F.; Ueki, I. GNSS-Acoustic Observations of Seafloor Crustal Deformation Using a Wave Glider. Front. Earth Sci. 2021, 9, 600946. [Google Scholar] [CrossRef]
- Coronado, P.D.; Lynn, R.; Louhichi, W.; Parto, M.; Wescoat, E.; Kurfess, T. Part data integration in the Shop Floor DT: Mobile and cloud technologies to enable a manufacturing execution system. J. Manuf. Syst. 2018, 48, 25–33. [Google Scholar] [CrossRef]
- Gao, X.; Pishdad-Bozorgi, P. BIM-enabled facilities O&M: A review. Adv. Eng. Inform. 2019, 39, 227–247. [Google Scholar]
- Barari, A.; de Sales Guerra Tsuzuki, M.; Cohen, Y.; Macchi, M. Editorial: Intelligent manufacturing systems towards industry 4.0 era. J. Intell. Manuf. 2021, 32, 1793–1796. [Google Scholar] [CrossRef]
- Fang, Z.; Yu, J.; Meng, X. Modal Parameters Identification of Bridge Structures from GNSS Data Using the Improved Empirical Wavelet Transform. Remote Sens. 2021, 13, 3375. [Google Scholar] [CrossRef]
- Basso, M.; Martinelli, A.; Morosi, S.; Sera, F. A Real-Time GNSS/PDR Navigation System for Mobile Devices. Remote Sens. 2021, 13, 1567. [Google Scholar] [CrossRef]
- Cheng, Q.; Chen, P.; Sun, R.; Wang, J.; Mao, Y.; Ochieng, W.Y. A New Faulty GNSS Measurement Detection and Exclusion Algorithm for Urban Vehicle Positioning. Remote Sens. 2021, 13, 2117. [Google Scholar] [CrossRef]
- Malik, J.; Elhayek, A.; Stricker, D. WHSP-Net: A Weakly-Supervised Approach for 3D Hand Shape and Pose Recovery from a Single Depth Image. Sensors 2019, 19, 3784. [Google Scholar] [CrossRef] [Green Version]
- Weng, D.; Ji, S.; Lu, Y.; Chen, W.; Li, Z. Improving DGNSS Performance through the Use of Network RTK Corrections. Remote Sens. 2021, 13, 1621. [Google Scholar] [CrossRef]













Publisher’s Note: MDPI stays neutral with regard to jurisdictional claims in published maps and institutional affiliations. |
© 2022 by the authors. Licensee MDPI, Basel, Switzerland. This article is an open access article distributed under the terms and conditions of the Creative Commons Attribution (CC BY) license (https://creativecommons.org/licenses/by/4.0/).
Share and Cite
Liu, Z.; Shi, G.; Meng, X.; Sun, Z. Intelligent Control of Building Operation and Maintenance Processes Based on Global Navigation Satellite System and Digital Twins. Remote Sens. 2022, 14, 1387. https://doi.org/10.3390/rs14061387
Liu Z, Shi G, Meng X, Sun Z. Intelligent Control of Building Operation and Maintenance Processes Based on Global Navigation Satellite System and Digital Twins. Remote Sensing. 2022; 14(6):1387. https://doi.org/10.3390/rs14061387
Chicago/Turabian StyleLiu, Zhansheng, Guoliang Shi, Xiaolin Meng, and Zhe Sun. 2022. "Intelligent Control of Building Operation and Maintenance Processes Based on Global Navigation Satellite System and Digital Twins" Remote Sensing 14, no. 6: 1387. https://doi.org/10.3390/rs14061387
APA StyleLiu, Z., Shi, G., Meng, X., & Sun, Z. (2022). Intelligent Control of Building Operation and Maintenance Processes Based on Global Navigation Satellite System and Digital Twins. Remote Sensing, 14(6), 1387. https://doi.org/10.3390/rs14061387

