Abstract
Chlorophyll-a (Chl-a) underestimation by global satellite algorithms in the Southern Ocean has long been reported, reducing their accuracy, and limiting the potential for evaluating phytoplankton biomass. As a result, several regional Chl-a algorithms have been proposed. The present work aims at assessing the performance of both global and regional satellite algorithms that are currently available for the Western Antarctic Peninsula (WAP) and investigate which factors are contributing to the underestimation of Chl-a. Our study indicates that a global algorithm, on average, underestimates in-situ Chl-a by ~59%, although underestimation was only observed for waters with Chl-a > 0.5 mg m−3. In high Chl-a waters (>1 mg m−3), Chl-a underestimation rose to nearly 80%. Contrary to previous studies, no clear link was found between Chl-a underestimation and the pigment packaging effect, nor with the phytoplankton community composition and sea ice contamination. Based on multi-sensor satellite data and the most comprehensive in-situ dataset ever collected from the WAP, a new, more accurate satellite Chl-a algorithm is proposed: the OC4-SO. The OC4-SO has great potential to become an important tool not only for the ocean colour community, but also for an effective monitoring of the phytoplankton communities in a climatically sensitive region where in-situ data are scarce.
1. Introduction
The Southern Ocean, which can cover up to a third of the global ocean’s surface, is responsible for over 30% of the global carbon ocean sequestration [1] and for most of the global heat uptake [2]. In addition, due to the ongoing atmospheric and oceanic warming, the Southern Ocean and Antarctica have been projected to be amongst the most impacted regions by climate change by the end of this century [3,4], threatening its crucial role in regulating the Earth’s energy balance and global biogeochemical cycles. Therefore, the use and refinement of methodologies that allow for continuous monitoring with large spatial and temporal coverage, such as ocean colour remote sensing, has become an essential approach for studying such remote and endangered marine systems.
However, for polar regions, satellite ocean colour observations can be highly limited by low-to-non-existent light during the winter months, as well as due to high cloud cover, sea ice, inter alia [5]. This is particularly limiting when studying the Southern Ocean, even more considering that this important region appears to exhibit unique bio-optical properties that affect the performance of ocean colour remote sensing [6,7]. Global chlorophyll a (Chl-a) algorithms used to derive satellite Chl-a measurements have been reported to perform poorly in the Southern Ocean, resulting in underestimations of Chl-a concentrations by 18–67% (e.g., [8,9,10]) for waters with in-situ Chl-a concentrations higher than ~0.3 mg−3. Whereas recent studies suggest that such underestimation is not common to all Southern Ocean waters [11,12], the reasons causing it are not yet fully understood. The pigment packaging effect, low particle backscattering coefficients, the composition of the phytoplankton community, low coloured dissolved organic matter (CDOM) and sea ice contamination are thought to be amongst the more important contributing factors [8,13,14,15,16,17,18]. Consequently, several regional Chl-a algorithms have been proposed as an attempt to surpass the difficulties linked with these factors and improve the accuracy of satellite Chl-a retrievals (e.g., [6,19,20,21]). However, several flaws limit the current applicability of such algorithms.
Firstly, most of the algorithms existing for the Southern Ocean were calibrated using exclusively or partially Chl-a measurements from a fluorometer [6,19,21] instead of the more accurately quantified pigment data obtained via high-performance liquid chromatography (HPLC). Secondly, most algorithms were calibrated for a specific sensor, usually the Moderate Resolution Imaging Spectroradiometer (MODIS) Aqua and the Sea-viewing Wide Field-of-view Sensor (SeaWiFS), except for the regional algorithms developed by [20]. Since most of the existing long-term satellite datasets include data from multiple sensors (e.g., ESA OC-CCI [22] and CMEMS GlobColour [23]), regionally tuned algorithms should now consider multiple sensors and not a specific sensor, as it would not likely be representative of the whole dataset. Finally, most of the current regional algorithms for this region were designed over a decade ago, and hence, are based on spatiotemporally limited in-situ datasets. While Ref. [23] managed to use a larger dataset solely based on HPLC Chl-a measurements, they had to relax match-up identification requisites (e.g., using a larger and less accurate temporal window of 8 days for match-up identification, as opposed to the typically suggested +/−3 h [24]). Currently, the regional algorithms that are more often used for the Southern Ocean have been mainly calibrated with data collected in waters off the Western Antarctic Peninsula (Figure 1). This area is considered to be amongst the most susceptible regions to climate change, where phytoplankton communities have already started to exhibit signals of climatic-driven stress [25,26,27,28].
Figure 1.
The Western Antarctic Peninsula’s main features, and other locations referenced in this work.
The overarching aim of this work is to improve the measurement of Chl-a concentrations in the Western Antarctic Peninsula using satellite remote sensing. To achieve this goal, the following objectives are proposed: (i) assessing the performance of current global and regional Chl-a algorithms using the largest and most spatially comprehensive in-situ dataset ever collected in the region for product-validation purposes; (ii) investigating the factors contributing to the observed underestimation of Chl-a in the Southern Ocean using the existing Chl-a algorithms; and (iii) producing a new and improved regional algorithm specifically made for multi-sensor satellite data.
2. Materials and Methods
2.1. Satellite Chl-a: OC-CCI
Satellite-derived Chl-a concentrations for the Western Antarctic Peninsula were extracted from the ESA Ocean Colour–Climate Change Initiative (OC-CCI [22]). Specifically, this study used the 4.2 version of the OC-CCI product, which covers the period from 1997 to 2019 with a spatial and temporal resolution of 4 × 4 km and 1 day, respectively. The 4.2 version of the OC-CCI product was preferred to the most recent 5.0 version due to its higher maturity. The OC-CCI 4.2 (hereafter, CCI 4.2.) merges data from four sensors, i.e., the ESA MEdium spectral Resolution Imaging Spectrometer (MERIS), the NASA Sea-viewing Wide-Field-of-view Sensor (SeaWiFS), the Moderate-resolution Imaging Spectroradiometer Aqua (MODIS-Aqua) and the Visible and Infrared Imaging Radiometer Suite (VIIRS) sensors. Atmospheric correction was performed using both the POLYMER algorithm (MERIS) and SeaDAS v7.3 (SeaWiFS, MODIS-Aqua and VIIRS). To merge the data, the remote sensing reflectance (Rrs) from all sensors were band-shifted to the bands used by SeaWiFS and the inter-sensor bias was subsequently corrected. Chl-a measurements were calculated using the best performing algorithm based on the optical properties of each pixel. These properties were derived by comparing the remote sensing reflectance with a previously defined suite of 14 optical water classes [29]. Classes ranging from 1 to 7 are indicative of clearer oceanic waters, while water classes 13–14 are linked to more turbid, coastal waters. The water classes in-between these boundaries (8 to 12) are associated with transitional regions [29]. Since most pixels used in this classification correspond to clearer oceanic waters, the CCI 4.2. product is mainly designed for Case 1 waters (i.e., waters where the optical properties are mainly driven by phytoplankton, as opposed to the more optically complex Case 2 waters where sediments and inorganic mineral particles affect the satellite signal). The product was previously validated using a comprehensive global in-situ database (N = 18,055; [30]). For more in-depth information on CCI 4.2, see [22] and the references therein.
2.2. Satellite Chl-a: Regional Algorithms
The performance of four candidate empirical regional Chl-a algorithms previously developed for the Southern Ocean was evaluated: Szeto et al. [6], Johnson et al. (2 algorithms) [20] and Pereira and Garcia [21], hereafter referred as OC4Sze, OC4Jo, GLOJo and OC3M/FURG-SO, respectively (Table 1). For consistency purposes, all regional algorithms were applied using the remote sensing reflectance (Rrs) provided by the CCI 4.2 product. However, we point out that none of these algorithms were originally developed for the CCI 4.2 product or, in most cases, for multi-sensor products. Moreover, potential inaccuracies in the atmospheric correction of the CCI 4.2 product may have resulted in inaccuracies in the Rrs. Thus, applying these regional algorithms to the CCI 4.2 reflectance data may have resulted in lower performance, which must be taken into consideration when comparing the results.
Table 1.
Southern Ocean regional algorithms compared in this work.
The following generalised equation was used for calculating Chl-a:
where X is the maximum band ratio (MBR) and a0, a1, a2, a3 and a4 are fixed coefficients. MBR is calculated as follows:
OC4Sze was created using Southern Ocean fluorometric Chl-a measurements from NOMAD (N = 400), based on the OC4v6 algorithm [6]. OC4Jo and GLOJo were derived using exclusively HPLC-derived Chl-a measurements (N = 345 and N = 577, respectively) collected between 2001 and 2008, mostly from open-ocean waters spanning 30°–150°E [20]. The main difference between the OC4Jo and GLOJo is that the OC4Jo is based on the OC4v6 algorithm, while GLOJo is based on the GlobColour multi-sensor product. The OC3M/FURG-SO was the only algorithm originally developed for the Western Antarctic Peninsula, using both fluorometric and HPLC measurements (N = 198) [21]. Unlike the previous regional algorithms, the OC3M/FURG-SO is based on the MODIS-Aqua OC3M algorithm. Since MODIS-Aqua uses Rrs with different bands (Rrs(488), Rrs(547)), the algorithm had to be adapted according to the CCI 4.2 product by using the corresponding SeaWiFS bands (Rrs(490), Rrs(555)) when calculating the maximum band ratio (Table 1).
2.3. In-Situ Chl-a Dataset
HPLC-derived in-situ measurements of Chl-a collected across the Western Antarctic Peninsula were used to assess the performance of the algorithms. The full dataset (N = 1812) included published data by Valente et al. (2019), as well as unpublished data collected from 2008 to 2018 by the Brazilian High-Latitude Oceanography Group (GOAL-FURG). In-situ Chl-a was calculated as the total Chl-a (i.e., the sum of mono- and divinyl Chl-a, chlorophyllide-a, as well as the allomeric and epimeric forms of Chl-a, when available). Combined, the two databases resulted in a comprehensive dataset of in-situ Chl-a measurements spanning from 1997 to 2018, with a mean, minimum and maximum Chl-a concentration of 1.61 mg m−3, 0.01 mg m−3 and 46.58 mg m−3, respectively. The full HPLC-derived phytoplankton pigment suite was also gathered from both databases.
The Valente et al. database [30] merges bio-optical data from several sources (e.g., MOBY, BOUSSOLE, AERONET-OC, SeaBASS, NOMAD, MERMAID, AMT, ICES, HOT and GeP&CO), using adequate methodologies for homogenization and quality control [30]. Only the HPLC measurements from the Antarctic Peninsula (under 60°S and between 50°W and 70°W) were selected for this study (N = 1279).
The GOAL-FURG in-situ HPLC pigment data, including Chl-a measurements, were obtained over the course of 12 austral summer expeditions to the Western Antarctic Peninsula aboard the Brazilian vessels NP Almirante Maximiano and NP Ary Rongel (N = 533). The bottom depth of the stations at which the HPLC pigment measurements were collected ranged from 60 m to 4000 m, with an average depth of ~1152 m, thus capturing data from phytoplankton living in the photic zone at both shallow- and deep-water regions of the Antarctic Peninsula. The HPLC protocol followed [27,31]. First, seawater samples (0.5–2.5 L) were filtered under low vacuum through GF/F filters (25 mm diameter, 0.7 μm pore size) and subsequently frozen at −80 °C. The GF/F filters were placed in a screw-cap centrifuge tube with 3 mL of 95% methanol (2% ammonium acetate) containing 0.05 mg L−1 trans-β-apo-8′-carotenal as an internal standard. Samples were then sonicated for 5 min, stored for 1 h at −20 °C and subsequently centrifuged at 1100× g for 5 min at 3 °C. The supernatants were then filtered using PTFE membrane filters (0.2 µm pore size) to ensure no residues were inserted in the HPLC system. For pigment analysis, the method given in [32] was used: this method uses a monomeric C8 column and a mobile phase containing pyridine. Prior to injection, 1 mL of sample was mixed with 0.4 mL of Milli-Q water in 2.0 mL glass sample vials, and these were placed in the HPLC cooling rack (4 °C) of the Shimadzu Prominence LC-20A Modular HPLC System. The limits of detection and quantification of this method were calculated and discussed in [33]. Pigment standards from DHI (Institute for Water and Environment, Denmark) were used to calibrate the HPLC system. Pigments were identified from both absorbance spectra and retention times from the signals in the photodiode array detector (SPD-M20A; 190 to 800 nm; 1 nm wavelength accuracy) or fluorescence detector (RF-10AXL; Ex. 430 nm/Em. 670 nm). Peaks were integrated using LC-Solution software, but all peak integrations were manually checked and corrected, when necessary. A quality assurance threshold procedure, through the application of the limit of quantification and the limit of detection, was applied to the pigment data as described by [34] to reduce the uncertainty of pigments found in low concentrations. To correct for losses and volume changes, the concentrations of the pigments were normalized to the internal standard.
2.4. Match-Up Identification and Comparison of Satellite Algorithms
Match-ups, i.e., Chl-a measurements that are spatially and temporally coincident from both satellite and in-situ observations, were identified across the study region. Since the CCI 4.2 product merges data from four sensors into daily measurements, it was not possible to identify the occurrence of individual overpass times. Nevertheless, since the overpass times of the sensors typically occur around 12:00 +/− 2.5 h [35], it was possible to assume a maximum difference of 12 h between a given in-situ collection and a satellite overpass. Moreover, given that overpasses are more frequent towards higher latitudes due to overlapping orbits, a temporal window of +/−12 h, i.e., the highest resolution possible available for the CCI 4.2 product, was chosen for match-up identification purposes.
To identify the most adequate spatial window for the match-up identification process, four different match-up identification methods were explored. For the first method, all satellite measurements within a radius of 4 km of the in-situ collection site were averaged. For the second method (following [35]), a 3 × 3-pixel box centred around the in-situ measurement location was defined. If the centre pixel was valid, then the average of the box was calculated. While the third method also averaged Chl-a within a 3 × 3-pixel box, the match-up was excluded from the analysis whenever more than 50% of the pixels within the box were deemed invalid. Finally, the fourth method followed the procedure in [36], which starts by defining a 5 × 5-pixel box. Then, if >50% of the pixels were valid, a filtered mean was calculated to exclude Chl-a concentrations over or under 1.5 times the standard deviation to help minimize the effect of outliers. Finally, whenever the coefficient of variation (standard deviation divided by the mean) of the remaining pixels was higher than 0.15, the satellite measurements were excluded.
To investigate which method offered the best compromise between the resulting number of match-ups and accuracy, the following statistical metrics were used: coefficient of determination (R2), slope of the least squares regression line (slope), root mean square error (RMSE), mean absolute error (MAE) and bias (i.e., the mean error). The equations used to calculate the RMSE, MAE and bias are as follows:
where S, O and n correspond to satellite measurements, in-situ observations and sample size, respectively.
While the RMSE is the most used metric to assess the accuracy of satellite Chl-a retrievals, it should only be applied when the estimated error distribution is Gaussian [37]. Therefore, metrics based on the absolute error, such as the MAE, are often comparably more suitable for ocean colour validation [38]. Nevertheless, the RMSE was also used here with the purpose of comparing our results with previous studies. Bias was used for estimating the systematic error, being particularly important for ocean colour validation studies in the Southern Ocean due to the underestimation typically observed for satellite Chl-a measurements.
2.5. Evaluating Potential Drivers of Chl-a Underestimation
The effects of two potential drivers of satellite Chl-a underestimation in the Southern Ocean were evaluated in this study: (i) the phytoplankton pigment packaging effect [10,13,17] and (ii) contamination by adjacent sea ice [9,14,39]. Other potentially relevant drivers suggested by previous studies in the Southern Ocean, i.e., low backscattering coefficients in the green section of the light spectrum [8,18,40], a smaller band ratio in the blue-green section of water-leaving radiance [15], inappropriate atmospheric correction [16,21] and low coloured dissolved organic matter (CDOM; [6,8]), were not analysed in this work given that no in-situ bio-optical data were available.
2.5.1. Pigment Packaging
The pigment packaging effect decreases the Chl-a phytoplankton specific absorption coefficient, resulting in the underestimation of Chl-a by satellite-borne sensors [41]. Since the underestimation of Chl-a due to pigment packaging in the Southern Ocean has been previously reported to be associated with microphytoplankton [10,17], the percentage of microphytoplankton within the phytoplankton community inferred from chemotaxonomy was used as a proxy. To that end, the percentages of pico- (0.2–2 µm), nano- (2–20 µm) and microphytoplankton (>20 µm) were calculated using the in-situ HPLC phytoplankton pigment dataset according to [42]. This method, based on previous works by [43,44], uses weighted data of phytoplankton pigments to calculate the pico-, nano- and microplankton fractions of the community from their diagnostic pigments [42]. Since the pigment packaging effect is also commonly paired with a decrease in photoprotective carotenoids [45], the ratio of photoprotective carotenoids (alloxanthin + diadinoxanthin + diatoxanthin + violaxanthin + lutein + zeaxanthin + β-carotene) to the total Chl-a concentration (PPC:Chl-a) was also calculated.
2.5.2. Adjacent Sea Ice
Sea ice presence in the vicinity of the satellite observations (as far as >20 km) was reported to underestimate Chl-a in waters with concentrations of Chl-a > 0.5 mg m−3 [14]. To test the potential occurrence of sea ice contamination, the presence of sea ice within a radius of 5–20 km radius around each match-up was evaluated. Daily ~5 × 5 km sea ice concentration and sea surface temperature daily fields were obtained from the ESA SST CCI global Sea Surface Temperature L4 product (available at the Copernicus Marine Environment Monitoring Service; [46]). This product provides sea ice concentrations from the Ocean and Sea Ice Satellite Application Facility (OSI-SAF). Match-ups were defined as being located adjacent to sea ice whenever the maximum sea ice concentration surrounding the match-up exceeded 15% [47].
2.5.3. Random Forest Model
Finally, a random forest model [48] was used to help identify the main drivers contributing to the error of satellite Chl-a measurements in the Western Antarctic Peninsula. Random forest models are amongst the most widely used machine learning methods for regression and are becoming increasingly popular in the field of ocean colour remote sensing, e.g., [49,50,51]. Based on the aggregation of multiple regression trees, each tree of the random forest model takes a subset that is randomly chosen from the initial training dataset using the bootstrap aggregating (bagging) technique. At each decision node of the tree, a splitting predictor is chosen among a random subset of predictors. Bagging also enables the internal validation of the model by measuring the prediction error using the unchosen samples for each tree (out-of-bag dataset) as independent test subsets. The main advantages of using random forest models include, inter alia, being able to robustly handle overfitting, high-dimensional data, collinearity between predictors, and non-linear links between the predictor and the response variable [52,53,54]. Moreover, this method requires little configuration to be implemented and provides results that are relatively easy to interpret. The number of trees was set to 500 (following [51,55]).
The percent error of the satellite measurement ([in-situ measurement − satellite measurement]/in-situ measurement × 100), was considered as a proxy for estimating the bias of the satellite measurements and, thus, was chosen as the response variable in the random forest model. The chosen predictors included: the latitude (°N), the relative abundance of microphytoplankton (%), the PPC:Chl-a ratio, the log10-transformed in-situ Chl-a, the fucoxanthin-to-Chl-a ratio (Fuco:Chl-a), the presence of sea ice within a radius of 5 km, the average SST (°C) within a radius of 5 km and the dominant optical water class (unitless).
The performance of the random forest model was assessed using the in-sample R2, the in-sample RMSE, the out-of-bag error and the mean absolute percentage error (MAPE). The importance (i.e., explanatory power) of each predictor was assessed using drop-column importance, one of the most reliable methods to estimate to predictive importance in the random forest model. Drop-column importance is calculated by first evaluating the performance of a baseline model (with all predictors) and then comparing the model performance gained or lost when dropping each predictor. The performance metric utilised for calculating the importance was the out-of-bag error (a measure of accuracy). As such, this method tested the performance of each possible combination of predictors, a process that can be time-consuming if a large database is being used.
3. Results
3.1. Identification of Match-Ups
The number of identified match-ups ranged between 196 and 316, depending on the method used to spatially identify the match-ups (Table 2). Extracting the average satellite concentration of Chl-a within a radius of 4 km around the in-situ collection site yielded the highest number of match-ups (316). Using a 3 × 3 pixel box that needed to have either a valid centre pixel or a percentage of valid pixels higher than 50% of all pixels exhibited a slightly lower number of match-ups (275 and 269, respectively). Finally, the procedure suggested by [36] identified the fewest match-ups (196).
Table 2.
Comparison of the overall performance of the CCI 4.2 satellite Chl-a product for each of the four spatial match-up identification methods applied in this work.
The CCI product performed similarly when all four different methods were compared: the maximum difference in the R2, MAE and bias was 0.09, 0.14 and 0.04, respectively (Table 2). A slightly better performance was obtained for the match-ups identified using the averaged satellite measurements within 4 km (R2 = 0.51, MAE = 2.77, bias = 0.41). Since this method also exhibited a higher number of valid match-ups (N = 316), the resulting match-ups sub dataset was used for the subsequent analyses.
3.2. Satellite Chl-a Performance
Overall, the CCI 4.2 product did not perform well for the West Antarctic Peninsula waters (Figure 2b; Table 3), as indicated by the observed relatively low agreement between satellite and in-situ Chl-a measurements. (R2 = 0.51) and by the very low accuracy (MAE = 2.77), corresponding to a measurement error of 177%. Note that a maximum uncertainty of 35% is considered ideal [56], although the OCI (currently implemented by NASA) and the most recent versions of the OC algorithms display a global MAE of about 1.6–1.7 (60–70%; [57]). The bias was also revealed to be much higher for the CCI product (0.41), corresponding to an underestimation of in-situ Chl-a by 59% which, in turn, significantly contributed to the observed low accuracy. The dynamic range (maximum-to-minimum ratio) of the satellite measurements was also seen to be much lower than that of the in-situ measurements, as the in-situ concentrations ranged between 0.02 and 16.83 mg m−3 (mean = 1.45 mg m−3), while the CCI 4.2. concentrations exhibited a reduced range of 0.08–3.74 mg m−3 and a mean of 0.43 mg m−3.
Figure 2.
Match-ups’ locations and performance of the CCI 4.2 product. (a) Locations of the match-ups used in this work. The colour code indicates whether the in-situ Chl-a measurement was obtained from GOAL-FURG (blue) or extracted from the database published by [30] (black). (b) Comparison of the CCI 4.2. satellite Chl-a and in-situ Chl-a. Note that the scale is logarithmized (log10). The green line represents the 1:1 line (ideal correspondence). (c) Comparison between the performance of all the Chl-a products and algorithms used in this study. The thick black line corresponds to an ideal performance for each presented metric (% wins = 100%, MAE = 1, bias = 1 and R2 = 1). Thus, the closer to this line an algorithm is, the better its performance. Note that the MAE, bias and R2 cannot be negative. In the MAE and bias cases, this is due to the use of log10 Chl-a values when calculating these metrics. As such, both MAE = 1 and bias = 1 correspond to an actual value of 0 (no bias and no MAE).
Table 3.
Comparison of the performance between the CCI 4.2 satellite Chl-a product and other empirical regional algorithms for the match-up dataset.
The CCI 4.2 product underperformed the regional empirical algorithms used in this study (OC4Sz, OC4Jo, GLOJo and OC3M/FURG-SO) (Figure 2c; Table 3). While the difference in R2 amongst them was negligible (≤0.01), the regional algorithms fared better in terms of the MAE and bias. The regional algorithms exhibited a mean MAE of 2.07 (107%), with the lowest MAE being observed for the OC4Jo (1.89; 89%). Moreover, the bias ranged between 0.50 (−50%; OC3M/FURG-SO) and 0.93 (−7%; OC4Jo).
In spite of the observed general underperformance of the CCI 4.2 product, clear differences in performance were seen amongst match-ups in low Chl-a waters (<0.5 mg m−3; N = 98), intermediate Chl-a waters (0.5 mg m−3 ≤ Chl-a < 1 mg m−3; N = 76) and high Chl-a waters (≥1 mg m−3; N = 142) (Figure 3). For low Chl-a waters, the CCI 4.2. exhibited a still negative, yet almost negligible bias (0.95; −5%; Figure 3a), while for intermediate and high Chl-a waters, the bias increased significantly: 0.41 (−59%; Figure 3b) and 0.23 (−77%; Figure 3c), respectively. The MAE also increased with Chl-a concentration, as waters with low (high) Chl-a concentrations exhibited a MAE of 1.61 (4.28). Since nearly half (142) of the match-ups identified correspond to high Chl-a waters, it was deduced that the latter shape the overall performance of the CCI 4.2. A strong relationship between in-situ Chl-a concentrations and the percent error of the satellite measurement was also observed, as the two increased logarithmically up to 100% (two-fold underestimation) (Figure 3d; R2 = 0.97). The underestimation was mainly observed for waters with Chl-a concentrations higher than ~0.3 mg m−3 (equal to −0.5 in log10-scale; Figure 3d). The in-situ concentration of pheopigments (i.e., Chl-a degradation products) was seen to rarely exceed 15% of Chl-a. Divinyl-Chl-a (highly associated with Prochlorococcus), and was also only observed in fewer than 10 matchups and did not exceed 0.03 mg m−3. Therefore, the potential influence of these pigments on the satellite signal of Chl-a is negligible and these will not be further discussed in this work.
Figure 3.
Comparison of the performance of the CCI product satellite Chl-a for low Chl-a (<0.5 mg m−3) (a), intermediate Chl-a (0.5 mg m−3 ≤ Chl-a < 1 mg m−3) (b) and high Chl-a (≥1 mg m−3) (c) in the Western Antarctic Peninsula waters. The green line represents the 1:1 line (ideal correspondence). The relationship between the in-situ Chl-a concentration and the percent error (i.e., the percentage of the difference between in-situ Chl-a and satellite-derived Chl-a) is also presented (d).
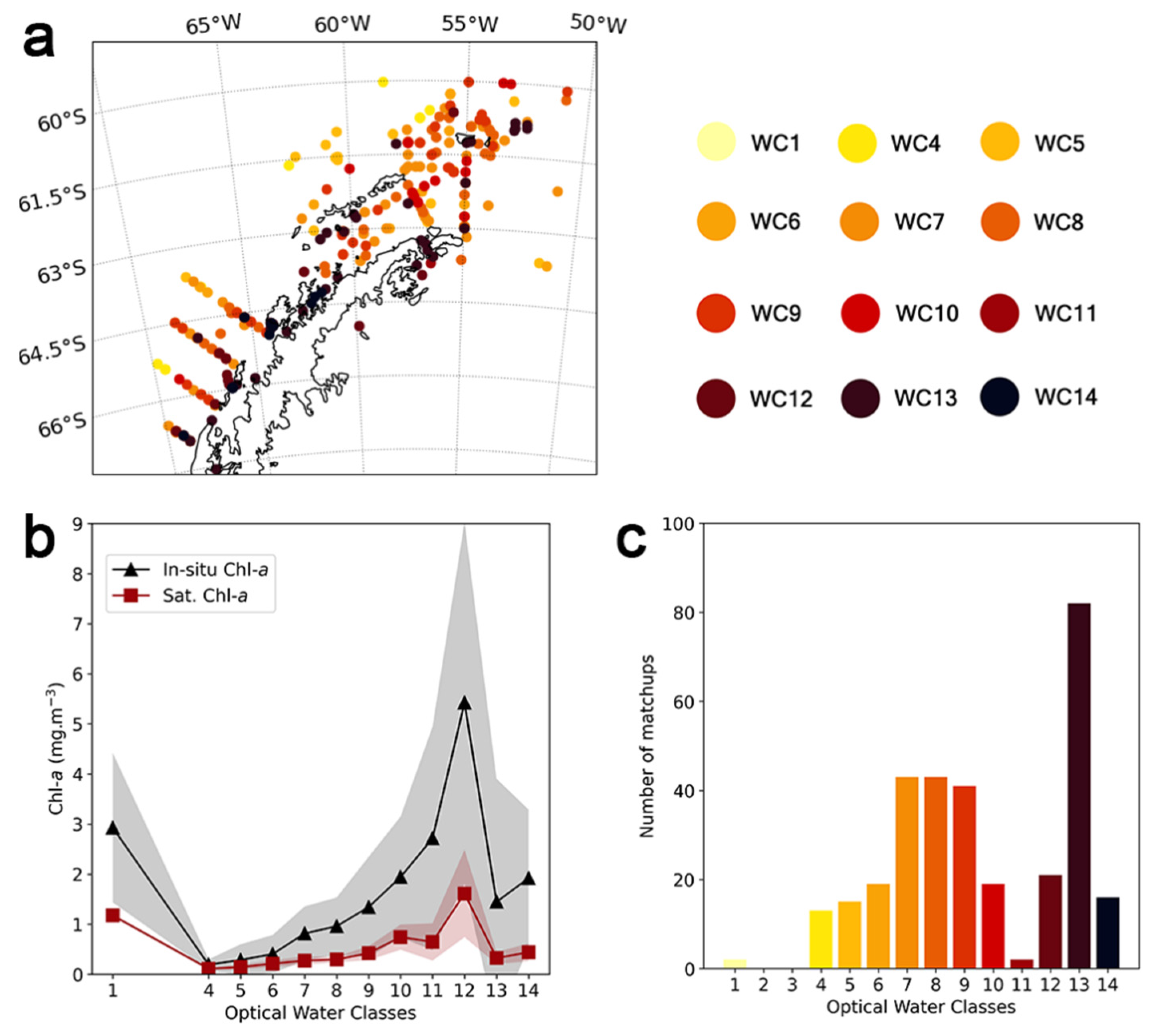
In optical terms, according to the optical water class memberships produced by the CCI 4.2 product, most match-ups correspond to transitional/turbid or coastal waters, particularly along the Bransfield Strait, the Gerlache Strait, and the Antarctic Sound (Figure 4a). Optical water class 13 (indicating coastal waters; N = 82) was the most dominant optical water class (Figure 4c).
Figure 4.
(a) CCI 4.2 dominant optical water class distribution in the Western Antarctic Peninsula. (b) Mean and standard deviation (shaded area) of satellite (red) and in-situ (black) Chl-a (mg m−3) for each optical water class. (c) Number of match-ups identified per dominant optical water class.
In terms of in-situ and CCI satellite Chl-a concentrations, statistically significant differences were seen between oceanic (optical water classes 1–7), transitional (optical water classes 8–12) and coastal waters (13–14) (p-value < 0.05; Figure 4b). Apart from the optical water class 1, which only included two match-ups, both transitional and coastal waters exhibited higher Chl-a compared to clear and oceanic waters (p-value < 0.05). Moreover, differences between in-situ and satellite Chl-a measurements increased towards higher-numbered optical water classes (Figure 4b). Similarly, a higher standard deviation was observed in the higher-numbered classes, particularly in optical water class 13 (see the shaded area in Figure 4b).
3.3. Evaluating the Causes of Chl-a Underestimation
Phytoplankton communities were either dominated by nano- (N = 119) or microphytoplankton (N = 195: Figure 5a). Microphytoplankton was seen to be more relevant in the northern/eastern waters of the Western Antarctic Peninsula (e.g., Bransfield Strait and Elephant Island), while nanophytoplankton-dominated samples were more common south of the Anvers Island (Figure 5b).
Figure 5.
Top row: dominant phytoplankton size class (a) and pico-, nano- and microphytoplankton relative percentage (b) for the match-ups identified. Mid row: CCI 4.2 Chl-a product performance for match-ups dominated by microplankton (c) and nanoplankton (d). The green line represents the 1:1 line (ideal correspondence). Bottom row: relationship between the percent error (i.e., the percentage of the difference between in-situ Chl-a and satellite-derived Chl-a; %) and the percentage of microphytoplankton (e) and the ratio between the protective carotenoids and Chl-a (f).
The performance of the CCI product was generally poor regardless of the dominant phytoplankton size class (Figure 5c,d). While the R2 was higher for the microphytoplankton-dominated match-ups (R2 = 0.57), likely due to the higher range in Chl-a concentrations within these samples, the MAE and bias were very similar for both microphytoplankton (MAE = 2.69; bias = 0.42) and nanophytoplankton (MAE = 2.87; bias = 0.41) domination. Both the relative abundance of microphytoplankton and the PPC:Chl-a ratio, two candidate proxy variables of the pigment package effect, did not exhibit statistically significant relationships with the percent error of satellite measurements (Figure 5e,f). Although low PPC:Chl-a ratios appeared to be more frequently associated with high underestimation (50–100%; 1.5–2 fold), Chl-a underestimation was also seen in waters with PPC:Chl-a close to 1 (Figure 5f).
Regarding the potential effect of sea ice presence on the observed Chl-a underestimation, match-ups closer than 5 km to sea ice were observed to be linked to slightly higher bias (+14%) than match-ups with no nearby sea ice (Figure 6). This was reflected in a 66% decrease in the MAE (MAE = 2.58 for match-ups close to sea ice; MAE = 3.24 for the other match-ups), although the higher MAE for match-ups adjacent to sea ice could have also been affected by the difference in sample size. Overall, nearly a third of the match-ups (N = 99; 30%) were seen to be surrounded by sea ice up to 5 km of the in-situ collection site, most of them enclosed in the Gerlache Strait and in the Antarctic Sound, as well as off the Biscoe islands (see Figure 1 for location). When increasing this radius up to 20 km, the number of match-ups only increased slightly (N = 110), which yielded similar results (see Supplementary Figure S1).
Figure 6.
Spatial distribution of the match-ups adjacent to sea ice (<5 km) (a); CCI 4.2. product performance for match-ups closer than 5 km to sea ice (b) and with no adjacent sea ice (c). The green line represents the 1:1 line (ideal correspondence).
Subsequently, to run the random forest model designed to determine the main drivers of satellite Chl-a underestimation, match-ups were initially grouped into training (N = 220; 70%) and testing datasets (N = 95; 30%). As mentioned in Section 2.5.3, the used response variable was the percent error of the satellite Chl-a measurements and the chosen predictors were the latitude, the abundance of microphytoplankton, the PPC:Chl-a ratio, the in-situ Chl-a, the Fuco:Chl-a ratio, the presence of sea ice, the average SST and the dominant optical water class.
The model exhibited good performance in predicting the percent error (R2 = 0.96; out-of-bag score = 0.72). When comparing with the test dataset, the model predictions exhibited an R2 equal to 0.98 and low error (RMSE = 12.1%), suggesting high accuracy. Drop-column importance (i.e., a measure of how much each feature contributes to the overall variance explained by the model) suggested that the in-situ Chl-a concentration was the main feature contributing to the model performance (importance = 0.68; Figure 7), corroborating the strong correlation previously found between in-situ Chl-a and the percent error (Figure 3d). Besides the in-situ Chl-a concentration, only the dominant optical water class was found to contribute to the model performance (importance = 0.03). Here, higher optical water classes were also seen to be linked with higher Chl-a underestimation. All other predictors considered in the random forest (Fuco:Chl-a, PPC:Chl-a, latitude, sea ice presence, percentage of microphytoplankton and SST) were seen to lower the performance of the model when selected, thus exhibiting negative drop-column importance values. As such, either none of these predictors contributed to Chl-a underestimation or they were strongly correlated to the in-situ Chl-a, the main predictor.
Figure 7.
Results from the random forest analysis. Drop-column importance (i.e., how much each feature contributes to the out-of-bag error, a measure of accuracy of the model; the higher the out-of-bag error, the more accurate the predictions of the model) for each variable used in the model: Chl-a in log10 scale (chl_insitu), dominant water optical class (WC_Dom), Fuco:Chl-a, PPC:Chl-a, latitude (lat), sea ice presence, percentage of microphytoplankton (micro_per) and SST. The inset contains the partial dependence plot for the in-situ Chl-a concentration (i.e., the relationship predicted by the model between in-situ Chl-a and the percent error).
3.4. OC4-SO: Design and Implementation
Given the low performance of either the CCI 4.2 product and of the four candidate regional algorithms for the Western Antarctic Peninsula waters, we developed a new empirical algorithm based on the relation between satellite and in-situ Chl-a observations used in this study: the OC4-SO. Since a major reason for the inaccuracy of satellite products in the Southern Ocean is the lack of currently available in-situ data, we decided to use the entire match-ups dataset (N = 316) to train the new algorithm.
A third- and a fourth-degree polynomial function were used to reproduce the relation between the CCI 4.2-derived maximum band ratio (MBR) and CCI 4.2 Chl-a (Figure 8a; Table 4). While the fourth-degree polynomial function exhibited an overall better fit to the data, it behaved incorrectly due to an outlier at the higher end of the MRB spectrum. This resulted in the projection of an erroneous plateau and a subsequent increase in Chl-a concentration for MBR > 5. Therefore, to create the OC4-SO algorithm, the fourth-degree polynomial function was blended with the third-degree polynomial function to better reproduce the high MBR values (i.e., very low Chl-a). The coefficients for both polynomial functions required for implementing the OC4-SO algorithm are presented in Table 4.
Figure 8.
Relation between the in-situ Chl-a concentration and satellite maximum band ratio found for the match-ups in this study (N = 316). (a) Fitted 3rd- and 4th-degree polynomial functions that were used to derive the OC4-SO algorithm, along with the merging interval between MBR = 3 and MBR = 5, which was used to merge the two polynomial functions. (b) Comparison of the new algorithm (OC4-SO) and the regional OC4Jo. The global algorithm’s OC4 function [58] is also shown for comparison.
Table 4.
Coefficients for each function (the 3rd- and 4th-degree polynomial functions identified in this study; Figure 8) required for implementing the OC4-SO algorithm.
The two polynomial functions of the third and fourth degree have the following structure: log10(Chl-a) = a0 + a1X + a2X2 + a3X3 and log10(Chl-a) = a0 + a1X + a2X2 + a3X3 + a4X4, respectively, where X is the MBR. The OC4-SO works as follows: (i) for MBR values lower than 3, the algorithm uses the fourth-degree polynomial function; (ii) for MBR values higher than 5, the algorithm switches to the third-degree polynomial function; and (iii) for MBR values between 3 and 5, the algorithm uses a weighted mean of the outputs of both polynomial functions (see Table 4). For this interval, the weights for each function (WP3 and WP4) are calculated linearly, as follows: WP3 = (MBR-3)/(5 − 3); and WP4 = 1 − WP3. For instance, if the MBR = 4, then the resulting Chl-a concentration will be equal to the arithmetic mean of the outputs of each polynomial function.
3.5. Testing of the OC4-SO Algorithm
Since all match-ups were used to design the OC4-SO, its performance was validated against independent in-situ data collected in the Southern Ocean (south of 60°S; Figure 9), available from [30]. Note that only in-situ Chl-a measurements outside of the Antarctic Peninsula were used in this step to avoid reusing the ones used for training algorithm (see Supplementary Figure S2 for the location of the match-ups). Although the OC4-SO algorithm was designed exclusively using match-ups from the Western Antarctic Peninsula, it tested positively against the independent set of Southern Ocean match-ups (N = 59; Figure 9b). The performance of satellite Chl-a calculated with OC4-SO was higher compared to the CCI 4.2 Chl-a in terms of MAE and bias, while the R2 remained similar (R2 = 0.72). The MAE was 1.65 (65%), representing an increase in accuracy of 76% from the CCI 4.2. The bias was also significantly reduced from −54% to +7%.
Figure 9.
Comparison of the performance of the CCI v4.2 product (a) and the OC4-SO algorithm ((b); this work) for a set of independent match-ups from the Southern Ocean, excluding the Antarctic Peninsula. Note that the axis scale is logarithmic (log10). The green line represents the 1:1 line (ideal correspondence).
To compare the output of the OC4-SO algorithm with the original output of the CCI 4.2, satellite Chl-a and Rrs data measured during a clear day (2 March 2011) in the Western Antarctic Peninsula were extracted from the CCI 4.2. product. Using the Rrs data, the OC4-SO was applied. Overall, the OC4-SO algorithm appeared to retain the same spatial phytoplankton biomass patterns as the CCI 4.2 (Figure 10a–c) and no unexpected features were observed. The main difference was a substantial increase in Chl-a concentrations in higher Chl-a waters measured with the OC4-SO algorithm, particularly in the waters south of Elephant Island (Figure 10c).
Figure 10.
Satellite-derived Chl-a concentration for the Antarctic Peninsula on 2 March 2011, from CCI 4.2 (a) and using the OC4-SO algorithm (b), as well as their differences in terms of Chl-a concentrations (c). Comparison of the smoothed mean (lines) and standard deviation (shaded area) of the seasonal cycle between 1998 and 2019 (August to April), calculated using the weekly spatial average for the Western Antarctic Peninsula (WAP) between the Anvers and Elephant Island (d). Note that the period between May and July is not shown due to the lack of data in mid-winter.
Finally, the average seasonal Chl-a cycle for the Antarctic Peninsula (calculated using 1997–2020 8-day CCI 4.2 remote sensing reflectance data averaged for the region between the Anvers and Elephant Island; see Figure 10d) was assessed with both the CCI Chl-a and the OC4-SO algorithm. Furthermore, in this case, using the OC4-SO significantly increased the measured Chl-a concentration, particularly in the summer. While the CCI 4.2 product showed little seasonality in the annual Chl-a cycle, the use of the OC4-SO algorithm enabled the visualization of a clear high-biomass period between late-spring and late-summer (November–February).
4. Discussion
4.1. OC4-SO Corrects Previous Satellite-Underestimated Retrievals of Chl-a
Given that, overall, the CCI 4.2. product underestimates by nearly 60% for the Western Antarctic Peninsula waters, we conclude this product is not currently accurate for estimating Chl-a concentrations in the coastal Southern Ocean waters. By contrast, the OC4-SO algorithm presented here not only builds on an already extensive list of regional algorithms specifically developed for the Southern Ocean, but also provides more accurate Chl-a estimates. Among its main advantages over previous algorithms, the OC4-SO: (i) was developed based on both satellite and in-situ datasets with a longer temporal coverage (1998–2018); (ii) uses a large and spatially thorough high-quality dataset exclusively made of HPLC-derived Chl-a measurements; (iii) is based on a multi-sensor product, which is expected to become the norm for timeseries analyses among the ocean colour scientific community as the number of available satellites multiplies; (iv) exhibited a good performance against an independent dataset outside of the Western Antarctic Peninsula; and (v) provided more accurate estimations of Chl-a in the Western Antarctic Peninsula compared to previous global and regional algorithms.
The OC4-SO algorithm should prove to be particularly valuable for monitoring phytoplankton biomass and phenology in the Southern Ocean, since Chl-a is currently underestimated throughout the yearly cycle in this region (Figure 10). Since global algorithms tend to underestimate Chl-a for high biomass waters, the difference in phytoplankton biomass between the least productive months (autumn/spring) and the more productive months (summer) is erroneously small. Consequently, these limitations prevent an accurate visualization of the seasonal cycle of phytoplankton biomass in the Antarctic coastal waters (Kim et al., 2018). Our results indicate that the use of the OC4-SO is likely to accurately correct the satellite-derived seasonal cycle, hence representing a crucial step forward to research using ocean colour data in the Southern Ocean. While the applicability of the OC4-SO is mainly recommended for studies in the Western Antarctic Peninsula, the initial tests reported here suggest that it may also provide satisfactory results when applied to all Antarctic coastal waters (under 60°S). Nevertheless, the application of the new algorithm outside of the Western Antarctic Peninsula should be undertaken with caution since its performance is likely to vary from region to region within the Southern Ocean.
Despite the successful application of the OC4-SO reported here, this new algorithm still has several limitations, which merit attention and ought to be discussed. First, the number of match-ups available for developing the algorithm is still low (316), particularly match-ups within waters with either very low or very high Chl-a concentrations. This is likely what caused the need to blend the two polynomial functions derived in this work. Second, we used a relatively long temporal window of +/−12 h for the purpose of identifying match-ups. While the nature of the multi-sensor product made it impossible to shorten this time window, the NASA guidelines ideally recommend a maximum period of 3 h [36,59]. Nevertheless, even if it were possible, such a short time window could result in an even smaller set of match-ups, making the development of an algorithm unfeasible. It should also be noted that the OC4-SO was specifically developed with the CCI 4.2 multi-sensor product, and that no performance test was performed regarding its application to any individual specific mission (e.g., MODIS, SeaWiFS, MERIS or OLCI). Finally, the observed relation between satellite-driven and in-situ measured Chl-a, which was used to calculate the OC4-SO, may change in the future if the optical properties of the waters off the Western Antarctic Peninsula also change in response to environmental variability arising from climate change. Although this is common to all global and regional algorithms, regular updates of the OC4-SO in the near future, achieved by adding newly collected in-situ data and calibrating the algorithm accordingly, are particularly crucial for an accurate ongoing monitoring of this climatically sensitive region.
4.2. Understanding the Causes of Chl-a Underestimation
While the OC4-SO provides a correction for Chl-a underestimation in our study region, there is still a need to understand what causes such underestimation, to which the present study contributes, both through corroborating previous findings and by bringing new insights.
In our study, satellite Chl-a underestimation was mostly observed for waters with in-situ Chl-a > 0.3 mg m−3, which is in line with previous studies. However, the observed underestimation follows a nearly logarithmic rise with the in-situ Chl-a concentration, up to a two-fold underestimation, suggesting that the underestimation of Chl-a will increase with increasing Chl-a concentrations in surface waters (Chl-a > 1 mg m−3). Such Chl-a enriched waters were more commonly observed in the coastal region around the West Antarctic Peninsula (Figure 4). This likely contributes to explaining the good performance of the global OCI algorithm, which is mostly based on oceanic in-situ data collected in the Southern Ocean with a SOCCOM biogeochemical float, as reported by [11]. This difference in the performance of global algorithms observed for coastal and oceanic waters of the Southern Ocean is supported by the recent study of [7], which identified distinct bio-optical properties between high- and low-latitude regions of the Southern Ocean.
Nevertheless, it remains uncertain as to which factors are behind the Chl-a underestimation by satellite remote sensing. Sea ice contamination did not appear to be a driver of the Chl-a underestimation observed in the study region, contrary to what has been suggested in previous works [14,39]. Although a slightly higher underestimation was observed for match-ups located at less than 5 km of sea ice, we interpret this as probably resulting from the fact that these match-ups coincide with more enclosed and highly productive areas of the Western Antarctic Peninsula. This is supported by the random forest model results, which indicate the absence/presence of adjacent sea ice as a negligible factor for explaining the percent error’s variation.
Our results also suggest that the pigment packaging effect was not a major factor contributing to the Chl-a underestimation. Firstly, the used samples were overall characterized by high bias, even when grouped according to the dominant phytoplankton size class, indicating that the bias was not related to a higher abundance of microphytoplankton, contrarily to what has been previously reported [7,17]. Nevertheless, both Refs. [7,17] used in-situ absorption measurements, which were not available for our study, hence potentially contributing to the differences between their observations and the results presented here. However, it should be noted that several in-situ observations with low (high) Fuco:Chl-a were found to be associated with Chl-a overestimation (underestimation) (Supplemental Figure S3). This suggests that, while the pigment packaging effect may not be a major factor behind the observed underestimation, its occurrence was still likely to influence the satellite Chl-a measurements for some optical water types.
Overall, our results suggest that whatever factors are causing Chl-a underestimation, the latter is clearly proportional to increasing in-situ Chl-a concentrations. Among the factors listed in Section 1, several studies focused on the West Antarctic Peninsula have highlighted a low particulate backscattering in the green section of visible spectrum as the main potential factor contributing to satellite Chl-a underestimation [8,18]. Refs. [8,18] reported that the particulate backscattering coefficient in the greens was relatively low in the Western Antarctic Peninsula compared to other ocean basins. While the causes behind the observed low particulate backscattering in Antarctic waters are still poorly understood, the authors of [8] hypothesized it could result from low concentrations of bacteria and viruses in Antarctic waters [60], which would be cause a low abundance of submicron detritus. Since submicron detritus has a significant role in shaping backscattering in the ocean [61], this would explain why backscattering is low in this region. As backscattering is proportional to reflectance, this reduced backscattering could explain the low green reflectance (i.e., low satellite Chl-a) observed in the Antarctic Peninsula, particularly since phytoplankton in this region does not covary with the amount of backscattered light, as shown by [18].
4.3. The Role of Satellite Ocean Colour in the Southern Ocean
Satellite ocean colour is essential for studying the Southern Ocean by crucially complementing the information provided by the currently available sparse in-situ data though enabling an of expanding the spatial and temporal coverage of phytoplankton productivity in the region. The Southern Ocean is key for the regulation of the climate of the global climate by uptaking an important fraction of total atmospheric carbon [1]. While this currently occurs predominantly through physical processes (isopycnal transport [62]), the portion of carbon uptake linked to the biological carbon pump in the southernmost waters of the Southern Ocean is projected to increase substantially in the course of the 21st century [63]. Therefore, fully understanding the dynamics of phytoplankton communities in this key-region, as well as their response to ongoing climate-driven ocean warming and acidification, is crucial for more accurately assessing the environmental impacts of anthropogenic-derived climate change [3,4]. In this context, ocean colour data also contribute to validating and improving biogeochemical models [64].
Although ocean colour studies in the Southern Ocean have spanned over several decades [25,65,66,67], the lack of in-situ data required for their validation has long limited their successful application in the Southern Ocean. Previous ocean colour studies in the Arctic Ocean, an analogous but smaller and more accessible polar ecosystem, have already reported the occurrence of important ecological changes, including: an earlier occurrence of the phytoplankton seasonal bloom, as suggested for the Arctic [68]; the poleward expansion of species typical of temperate latitude regions due to faster currents [69]; and a 50% increase in primary productivity around the Arctic over the past twenty years [70]. Such trends of ecological variability have yet to be understood for the Antarctic coastal waters. To advance ocean colour remote sensing in the Southern Ocean, a larger and more coordinated effort to collect in-situ data is required [28,71,72], potentially with the aid of additional sampling expeditions and autonomous data sources (e.g., floats, gliders and animal-attached sensors). Since most Antarctic oceanographic surveys occur during the austral summer, more sampling is needed during the spring and autumn, during which satellite data are still available for some areas along the coast of Antarctica.
5. Final Considerations
Ocean colour remote sensing in the Southern Ocean exhibits several limitations that reduce its potential as an environmental monitoring tool. The new OC4-SO algorithm presented here is expected to contribute to the surpassing of such limitations by improving the accuracy of Chl-a satellite measurements in the Southern Ocean. Built on a design that is based on an updated and thorough in-situ dataset, and focused on increasingly popular multi-sensor products such as the OC-CCI project, the OC4-SO algorithm has a great potential to be used as a valuable tool for the ocean colour community. This is demonstrated in the results presented in this study, which indicate a much higher performance by the new algorithm compared to other global algorithms currently existing for the Southern Ocean. However, there is an urgent need for undertaking further studies exploring the bio-optical properties of Antarctic waters and their relationship with satellite remote sensing reflectance. Only then it will become possible to accurately monitor marine phytoplankton beyond its biomass (i.e., community composition, size classes and primary productivity) using ocean colour data. Such studies should focus on the link between remote sensing reflectance and backscattering coefficients in Antarctic waters, ideally based on comprehensive in-situ datasets covering regions where these bio-optical properties are expected to be contrasting, such as the Gerlache Strait (enclosed and high Chl-a) and the Weddell Sea (oceanic and low Chl-a).
Climate-driven variability has already been reported to be linked to recent changes within the phytoplankton community living in the Western Antarctic Peninsula, including a shift from diatoms to cryptophytes (nanophytoplankton) [26,31]. While the repercussions of such changes to the ecosystem are still unclear, shifts in the phytoplankton composition are likely to have cascading effects up the food web, since Antarctic krill (Euphausia superba) prefer diatoms to the smaller and less nutritive cryptophytes [73]. Indeed, a steep decline in krill stocks off the Antarctic has already been observed [74]. Thus, the use of ocean colour remote sensing as a tool to complement the ongoing in-situ sampling efforts is likely to become increasingly important as Antarctic ecosystems continue to change rapidly under the pressure of climate change.
Supplementary Materials
The following supporting information can be downloaded at: https://www.mdpi.com/article/10.3390/rs14051052/s1, Figure S1: CCI 4.2 Chl-a product performance for match-ups closer than 20 km to sea ice and with no adjacent sea ice; Figure S2: Location of the Southern Ocean independent match-ups used to test the performance of the OC4-SO algorithm; Figure S3: Relationship between the fucoxanthin-to-Chl-a ratio and the percent error.
Author Contributions
Conceptualization, A.F., T.J. and A.C.B.; methodology, A.F. and T.J.; software, A.F.; formal analysis, A.F. and T.J.; resources, A.F., C.R.B.M. and R.R.C.; writing—original draft preparation, A.F.; writing—review and editing, A.C.B., C.R.B.M., V.B., R.R.C., C.V.G., C.S. and T.J.; visualization, A.F.; supervision, T.J., A.C.B., C.R.B.M. and V.B.; project administration, A.C.B. and V.B.; funding acquisition, A.C.B. and V.B. All authors have read and agreed to the published version of the manuscript.
Funding
This work was funded by the European Union’s Horizon 2020 Research and Innovation Programme under grant agreement N 810139: Project Portugal Twinning for Innovation and Excellence in Marine Science and Earth Observation—PORTWIMS. A. Ferreira received a Ph.D. grant (SFRH/BD/144586/2019), and A.C. Brito and C.V. Guerreiro were supported by the Scientific Employment Stimulus Programme (CEECIND/00095/2017 and CEECIND/00752/2018, respectively), both funded by Fundação para a Ciência e a Tecnologia (FCT). C.R.B.M. (PQ 306899/2018-3) and R.R.C. (181008/2021-1) were both granted a researcher fellowship from National Council for Research and Development (CNPq). This is a multidisciplinary study as part of the Brazilian High Latitude Oceanography Group (GOAL) activities in the Brazilian Antarctic Program (PROANTAR). Financial support was also provided by CNPq and Coordination for the Improvement of Higher Education Personnel (CAPES). This study was conducted within the activities of the PROVOCCAR and ECOPELAGOS projects (CNPq grant nos. 442628/2018-8 and 442637/2018-7, respectively), and is within the scope of two Projects of the Institutional Internationalization Program (CAPES PrInt-FURG–Call no. 41/2017). CAPES also provided free access to many relevant journals through the “Periódicos CAPES” portal. It also received support from the Fundação para a Ciência e a Tecnologia (FCT; grant no FCT UIDB/04292/2020) and Portuguese Polar Program (PROPOLAR). This research is also framed within the College on Polar and Extreme Environments (Polar2E) of the University of Lisbon.
Institutional Review Board Statement
Not applicable.
Informed Consent Statement
Not applicable.
Data Availability Statement
Not applicable.
Acknowledgments
The authors are indebted to the ESA Ocean Colour—Climate Change Initiative project for providing access to the satellite ocean colour dataset used in this work.
Conflicts of Interest
The authors declare no conflict of interest. The funders had no role in the design of the study; in the collection, analyses, or interpretation of data; in the writing of the manuscript, or in the decision to publish the results.
References
- Gruber, N.; Gloor, M.; Fletcher, S.E.M.; Doney, S.C.; Dutkiewicz, S.; Follows, M.J.; Gerber, M.; Jacobson, A.R.; Joos, F.; Lindsay, K.; et al. Oceanic sources, sinks, and transport of atmospheric CO2. Glob. Biogeochem. Cycles 2009, 23, GB1005. [Google Scholar] [CrossRef] [Green Version]
- Frölicher, T.L.; Sarmiento, J.L.; Paynter, D.J.; Dunne, J.P.; Krasting, J.P.; Winton, M. Dominance of the Southern Ocean in anthropogenic carbon and heat uptake in CMIP5 models. J. Clim. 2015, 28, 862–886. [Google Scholar] [CrossRef]
- IPCC. IPCC Special Report on the Ocean and Cryosphere in a Changing Climate; Pörtner, H.-O., Roberts, D.C., Masson-Delmotte, V., Zhai, P., Tignor, M., Poloczanska, E., Mintenbeck, K., Alegría, A., Nicolai, M., Okem, A., et al., Eds.; Cambridge University Press: Cambridge, UK, 2019; 755p, in press. [Google Scholar]
- IPCC. Climate Change 2021: The Physical Science Basis. Contribution of Working Group I to the Sixth Assessment Report of the Intergovernmental Panel on Climate Change; Masson-Delmotte, V., Zhai, P., Pirani, A., Connors, S.L., Péan, C., Berger, S., Caud, N., Chen, Y., Goldfarb, L., Gomis, M.I., et al., Eds.; Cambridge University Press: Cambridge, UK, 2021; in press. [Google Scholar]
- Pope, A.; Wagner, P.; Johnson, R.; Shutler, J.D.; Baeseman, J.; Newman, L. Community review of Southern Ocean satellite needs. Antarct. Sci. 2017, 29, 97–138. [Google Scholar] [CrossRef] [Green Version]
- Szeto, M.; Werdell, P.J.; Moore, T.S.; Campbell, J.W. Are the world’s oceans optically different? J. Geophys. Res. Ocean. 2011, 116. [Google Scholar] [CrossRef] [Green Version]
- Robinson, C.M.; Huot, Y.; Schuback, N.; Ryan-Keogh, T.J.; Thomalla, S.J.; Antoine, D. High latitude Southern Ocean phytoplankton have distinctive bio-optical properties. Opt. Express 2021, 29, 21084–21112. [Google Scholar] [CrossRef]
- Dierssen, H.M.; Smith, R.C. Bio-optical properties and remote sensing ocean color algorithms for Antarctic Peninsula waters. J. Geophys. Res. Ocean. 2000, 105, 26301–26312. [Google Scholar] [CrossRef]
- Gregg, W.W.; Casey, N.W. Global and regional evaluation of the SeaWiFS chlorophyll data set. Remote Sens. Environ. 2004, 93, 463–479. [Google Scholar] [CrossRef]
- Jena, B. The effect of phytoplankton pigment composition and packaging on the retrieval of chlorophyll-a concentration from satellite observation in the Southern Ocean. Int. J. Remote Sens. 2017, 38, 3763–3784. [Google Scholar] [CrossRef]
- Haëntjens, N.; Boss, E.; Talley, L.D. Revisiting ocean color algorithms for chlorophyll a and particulate organic carbon in the Southern Ocean using biochemical floats. J. Geophys. Res. Ocean. 2017, 122, 6583–6593. [Google Scholar] [CrossRef] [Green Version]
- Mourier, W.; Thomalla, S.J.; Bernard, S.; Wind, G.; Ryan-Keogh, T.J.; Smith, M.E. Evaluation of chlorophyll-a and POC Modis Aqua products in the Southern Ocean. Remote Sens. 2019, 11, 1793. [Google Scholar] [CrossRef] [Green Version]
- Bricaud, A.; Babin, M.; Morel, A.; Claustre, H. Variability in the chlorophyll-specific absorption coefficients of natural phytoplankton: Analysis and parameterization. J. Geophys. Res. 1995, 100, 13321–13332. [Google Scholar] [CrossRef]
- Bélanger, S.; Ehn, J.K.; Babin, M. Impact of sea ice on the retrieval of water-leaving reflectance, chlorophyll a concentration and inherent optical properties from satellite ocean color data. Remote Sens. Environ. 2007, 111, 51–68. [Google Scholar] [CrossRef]
- Zeng, C.; Xu, H.; Fischer, A.M. Chlorophyll-a estimation around the Antarctica Peninsula using satellite algorithms: Hints from field water leaving reflectance. Sensors 2016, 16, 2075. [Google Scholar] [CrossRef] [Green Version]
- Zeng, C.; Zeng, T.; Fischer, A.M.; Xu, H. Fluorescence-based approach to estimate the chlorophyll-a concentration of a phytoplankton bloom in Ardley Cove (Antarctica). Remote Sens. 2017, 9, 210. [Google Scholar] [CrossRef] [Green Version]
- Ferreira, A.; Ciotti, Á.M.; Mendes, C.R.B.; Uitz, J.; Bricaud, A. Phytoplankton light absorption and the package effect in relation to photosynthetic and photoprotective pigments in the northern tip of Antarctic Peninsula. J. Geophys. Res. Ocean. 2017, 122, 7344–7363. [Google Scholar] [CrossRef]
- Ferreira, A.; Ciotti, Á.M.; Garcia, C.A.E. Bio-optical characterization of the northern Antarctic Peninsula waters: Absorption budget and insights on particulate backscattering. Deep Sea Res. Part II Top. Stud. Oceanogr. 2018, 149, 138–149. [Google Scholar] [CrossRef]
- Mitchell, B.G.; Kahru, M. Bio-optical algorithms for ADEOS-2 GLI. J. Remote Sens. Soc. Jpn. 2009, 29, 80–85. [Google Scholar]
- Johnson, R.; Strutton, P.G.; Wright, S.W.; McMinn, A.; Meiners, K.M. Three improved satellite chlorophyll algorithms for the Southern Ocean. J. Geophys. Res. Ocean. 2013, 118, 3694–3703. [Google Scholar] [CrossRef]
- Pereira, E.S.; Garcia, C.A. Evaluation of satellite-derived MODIS chlorophyll algorithms in the northern Antarctic Peninsula. Deep Sea Res. Part II Top. Stud. Oceanogr. 2018, 149, 124–137. [Google Scholar] [CrossRef]
- Sathyendranath, S.; Brewin, R.J.W.; Brockmann, C.; Brotas, V.; Calton, B.; Chuprin, A.; Cipollini, P.; Couto, A.B.; Dingle, J.; Doerffer, R.; et al. An Ocean-Colour Time Series for Use in Climate Studies: The Experience of the Ocean-Colour Climate Change Initiative (OC-CCI). Sensors 2019, 19, 4285. [Google Scholar] [CrossRef] [Green Version]
- Garnesson, P.; Mangin, A.; d’Andon, O.F.; Demaria, J.; Bretagnon, M. The CMEMS GlobColour chlorophyll a product based on satellite observation: Multi-sensor merging and flagging strategies. Ocean Sci. 2019, 15, 819–830. [Google Scholar] [CrossRef] [Green Version]
- Concha, J.A.; Bracaglia, M.; Brando, V.E. Assessing the influence of different validation protocols on ocean colour match-up analyses. Remote Sens. Environ. 2021, 259, 112415. [Google Scholar] [CrossRef]
- Montes-Hugo, M.; Doney, S.C.; Ducklow, H.W.; Fraser, W.; Martinson, D.; Stammerjohn, S.E.; Schofield, O. Recent changes in phytoplankton communities associated with rapid regional climate change along the Western Antarctic Peninsula. Science 2009, 323, 1470–1473. [Google Scholar] [CrossRef] [PubMed]
- Schofield, O.; Saba, G.; Coleman, K.; Carvalho, F.; Couto, N.; Ducklow, H.; Finkel, Z.; Irwin, A.; Kahl, A.; Miles, T.; et al. Decadal variability in coastal phytoplankton community composition in a changing West Antarctic Peninsula. Deep Sea Res. Part I Oceanogr. Res. Pap. 2017, 124, 42–54. [Google Scholar] [CrossRef]
- Mendes, C.R.B.; Tavano, V.M.; Dotto, T.S.; Kerr, R.; de Souza, M.S.; Garcia, C.A.E.; Secchi, E.R. New insights on the dominance of cryptophytes in Antarctic coastal waters: A case study in Gerlache Strait. Deep Sea Res. Part II Top. Stud. Oceanogr. 2018, 149, 161–170. [Google Scholar] [CrossRef]
- Ferreira, A.; Costa, R.R.; Dotto, T.S.; Kerr, R.; Tavano, V.M.; Brito, A.C.; Brotas, V.; Secchi, E.R.; Mendes, C.R.B. Changes in phytoplankton communities along the Northern Antarctic Peninsula: Causes, impacts and research priorities. Front. Mar. Sci. 2020, 7, 576254. [Google Scholar] [CrossRef]
- Jackson, T.; Sathyendranath, S.; Mélin, F. An improved optical classification scheme for the Ocean Colour Essential Climate Variable and its applications. Remote Sens. Environ. 2017, 203, 152–161. [Google Scholar] [CrossRef]
- Valente, A.; Sathyendranath, S.; Brotas, V.; Groom, S.; Grant, M.; Taberner, M.; Antoine, D.; Arnone, R.; Balch, W.M.; Barker, K.; et al. A compilation of global bio-optical in situ data for ocean-colour satellite applications—version two. Earth Syst. Sci. Data 2019, 11, 1037–1068. [Google Scholar] [CrossRef] [Green Version]
- Mendes, C.R.B.; Tavano, V.M.; Leal, M.C.; de Souza, M.S.; Brotas, V.; Garcia, C.A.E. Shifts in dominance between diatoms and cryptophytes during three late summers in the Bransfield Strait (Antarctic Peninsula). Polar Biol. 2013, 36, 537–547. [Google Scholar] [CrossRef]
- Zapata, M.; Rodríguez, F.; Garrido, J.L. Separation of chlorophylls and carotenoids from marine phytoplankton: A new HPLC method using a reversed phase C8 column and pyridine-containing mobile phases. Mar. Ecol. Prog. Ser. 2000, 195, 29–45. [Google Scholar] [CrossRef] [Green Version]
- Mendes, C.R.; Cartaxana, P.; Brotas, V. HPLC determination of phytoplankton and microphytobenthos pigments: Comparing resolution and sensitivity of a C18 and a C8 method. Limnol. Oceanogr. Methods 2007, 5, 363–370. [Google Scholar] [CrossRef]
- Hooker, S.B.; Clementson, L.; Thomas, C.S.; Schlüter, L.; Allerup, M.; Ras, J.; Claustre, H.; Normandeau, C.; Cullen, J.; Kienast, M.; et al. The Fifth SeaWiFS HPLC Analysis Round-Robin Experiment (SeaHARRE-5): NASA Technical Memorandum 2012–217503; NASA Goddard Space Flight Center: Greenbelt, MA, USA, 2012. [Google Scholar]
- Evers-King, H.; Martinez-Vicente, V.; Brewin, R.J.; Dall’Olmo, G.; Hickman, A.E.; Jackson, T.; Kostadinov, T.S.; Krasemann, H.; Loisel, H.; Röttgers, R.; et al. Validation and intercomparison of ocean color algorithms for estimating particulate organic carbon in the oceans. Front. Mar. Sci. 2017, 4, 251. [Google Scholar] [CrossRef]
- Bailey, S.W.; Werdell, P.J. A multi-sensor approach for the on-orbit validation of ocean color satellite data products. Remote Sens. Environ. 2006, 102, 12–23. [Google Scholar] [CrossRef]
- Chai, T.; Draxler, R.R. Root mean square error (RMSE) or mean absolute error (MAE)? Geosci. Model Dev. Discuss. 2014, 7, 1525–1534. [Google Scholar]
- Seegers, B.N.; Stumpf, R.P.; Schaeffer, B.A.; Loftin, K.A.; Werdell, P.J. Performance metrics for the assessment of satellite data products: An ocean color case study. Opt. Express. 2018, 26, 7404–7422. [Google Scholar] [CrossRef] [Green Version]
- Wang, M.; Shi, W. Detection of ice and mixed ice-water pixels for MODIS ocean color data processing. IEEE Trans. Geosci. Remote Sens. 2009, 47, 2510–2518. [Google Scholar] [CrossRef]
- Reynolds, R.A.; Stramski, D.; Mitchell, B.G. A chlorophyll-dependent semianalytical reflectance model derived from field measurements of absorption and backscattering coefficients within the Southern Ocean. J. Geophys. Res. Ocean. 2001, 106, 7125–7138. [Google Scholar] [CrossRef]
- Mitchell, B.G.; Holm-Hansen, O. Bio-optical properties of Antarctic Peninsula waters: Differentiation from temperate ocean models. Deep Sea Res. Part A Oceanogr. Res. Pap. 1991, 38, 1009–1028. [Google Scholar] [CrossRef]
- Brewin, R.J.W.; Sathyendranath, S.; Jackson, T.; Barlow, R.; Brotas, V.; Airs, R.; Lamont, T. Influence of light in the mixed-layer on the parameters of a three-component model of phytoplankton size class. Remote Sens. Environ. 2015, 168, 437–450. [Google Scholar] [CrossRef]
- Vidussi, F.; Claustre, H.; Manca, B.B.; Luchetta, A.; Marty, J.-C. Phytoplankton pigment distribution in relation to upper thermocline circulation in the eastern Mediterranean Sea during winter. J. Geophys. Res. 2001, 106, 19939–19956. [Google Scholar] [CrossRef]
- Uitz, J.; Claustre, H.; Morel, A.; Hooker, S.B. Vertical distribution of phytoplankton communities in open ocean: An assessment based on surface chlorophyll. J. Geophys. Res. Ocean. 2006, 111, C08005. [Google Scholar] [CrossRef]
- Stuart, V.; Sathyendranath, S.; Platt, T.; Maass, H.; Irwin, B. Pigments and species composition of natural phytoplankton populations: Effect on the absorption spectra. J. Plankton. Res. 1998, 20, 187–217. [Google Scholar] [CrossRef] [Green Version]
- Merchant, C.J.; Embury, O.; Bulgin, C.E.; Block, T.; Corlett, G.K.; Fiedler, E.; Good, S.A.; Mittaz, J.; Rayner, N.A.; Berry, D.; et al. Satelite-based time-series of sea-surface temperature since 1981 for climate applications. Sci. Data 2019, 6, 223. [Google Scholar] [CrossRef] [Green Version]
- Parkinson, C.L.; Cavalieri, D.J.; Gloersen, P.; Zwally, H.J.; Comiso, J.C. Arctic sea ice extents, areas, and trends, 1978–1996. J. Geophys. Res. Ocean. 1999, 104, 20837–20856. [Google Scholar] [CrossRef]
- Breiman, L. Random Forests. Mach. Learn. 2001, 45, 5–32. [Google Scholar] [CrossRef] [Green Version]
- Chen, S.; Hu, C.; Barnes, B.B.; Xie, Y.; Lin, G.; Qiu, Z. Improving ocean color data coverage through machine learning. Remote Sens. Environ. 2019, 222, 286–302. [Google Scholar] [CrossRef]
- Park, J.; Kim, J.-H.; Kim, H.-C.; Kim, B.-K.; Bae, D.; Jo, Y.-H.; Jo, N.; Lee, S.H. Reconstruction of ocean color data using machine learning techniques in polar regions: Focusing on off Cape Hallett, Ross Sea. Remote Sens. 2019, 11, 1366. [Google Scholar] [CrossRef] [Green Version]
- Ferreira, A.; Brotas, V.; Palma, C.; Borges, C.; Brito, A.C. Assessing phytoplakton bloom phenology in upwelling-influenced regions using ocean color remote sensing. Remote Sens. 2021, 13, 675. [Google Scholar] [CrossRef]
- Cutler, D.R.; Edwards, T.C., Jr.; Beard, K.H.; Cutler, A.; Hess, K.T.; Gibson, J.; Lawler, J.J. Random forests for classification in ecology. Ecology 2007, 88, 2783–2792. [Google Scholar] [CrossRef]
- Scornet, E.; Biau, G.; Vert, J.-P. Consistency of random forests. Ann. Stat. 2015, 43, 1716–1741. [Google Scholar] [CrossRef]
- Genuer, R.; Poggi, J.-M.; Tuleau-Malot, C.; Villa-Vialaneix, N. Random forests for big data. Big Data Res. 2017, 9, 28–46. [Google Scholar] [CrossRef]
- Hu, S.; Liu, H.; Zhao, W.; Shi, T.; Hu, Z.; Li, Q.; Wu, G. Comparison of machine learning techniques in inferring phytoplankton size classes. Remote Sens. 2018, 10, 191. [Google Scholar] [CrossRef] [Green Version]
- Mueller, J.L.; Fargion, G.S.; McClain, C.R. Ocean Optics Protocols for Satellite Ocean Color Sensor Validation, Revision 4, Volume III: Radiometric Measurements and Data Analysis Protocols; NASA Goddard Space Flight Center: Greenbelt, MA, USA, 2003; 78p. [Google Scholar]
- O’Reilly, J.E.; Werdell, P.J. Chlorophyll algorithms for ocean color sensors—OC4, OC5 & OC6. Remote Sens. Environ. 2019, 229, 32–47. [Google Scholar] [PubMed]
- O’Reilly, J.E.; Maritorena, D.; Siegel, M.C.; O’brien, D.; Toole, B.G.; Mitchell, M.; Kahru, F.P.; Chavez, P.; Strutton, G.; Cota, S.B.; et al. Culver. In Ocean Color Chlorophyll a Algorithms for SeaWiFS, OC2, and OC4: Version 4; Hooker, S.B., Firestone, E.R., Eds.; SeaWiFSPostlaunch Technical Report Series, SeaWiFS Post-launch Calibration and Validation Analyses; NASA Goddard Space Flight Center: Greenbelt, MA, USA, 2000; Volume 11, Part 3; pp. 9–23. [Google Scholar]
- Bailey, S.W.; McClain, C.R.; Werdell, P.J.; Schieber, B.D. Normalized water-leaving radiance and chlorophyll a match-up analyses. NASA Tech. Memo. 2000, 206892, 45–52. [Google Scholar]
- Church, M.J.; DeLong, E.F.; Ducklow, H.W.; Karner, M.B.; Preston, C.M.; Karl, D.M. Abundance and distribution of planktonic Archae and Bacteria in waters west of the Antarctic Peninsula. Limnol. Oceanogr. 2003, 48, 1893–1902. [Google Scholar] [CrossRef]
- Stramski, D.; Boss, E.; Bogucki, D.; Voss, K.J. The role of seawater constituents in light backscattering in the ocean. Prog. Oceanogr. 2004, 61, 27–56. [Google Scholar] [CrossRef]
- Caldeira, K.; Duffy, P.B. The role of the Southern Ocean in uptake and storage of anthropogenic carbon dioxide. Science 2009, 287, 620–622. [Google Scholar] [CrossRef] [Green Version]
- Hauck, J.; Völker, C.; Wolf-Gladrow, D.A.; Lauftkötter, C.; Vogt, M.; Aumont, O.; Bopp, L.; Buitenhuis, E.T.; Doney, S.C.; Dunne, J.; et al. On the Southern Ocean CO2 uptake and the role of the biological carbon pump in the 21st century. Glob. Biogeochem. Cycles 2015, 29, 1451–1470. [Google Scholar] [CrossRef]
- Groom, S.; Sathyendranath, S.; Ban, Y.; Bernard, S.; Brewin, R.; Brotas, V.; Brockmann, C.; Chauhan, P.; Choi, J.-k.; Chuprin, A.; et al. Satellite ocean colour: Current status and future perspective. Front. Mar. Sci. 2019, 6, 485. [Google Scholar] [CrossRef] [Green Version]
- Sullivan, C.W.; McClain, C.R.; Comiso, J.C.; Smith, W.O., Jr. Phytoplankton standing crops within an Antarctic ice edge assessed by satellite remote sensing. J. Geophys. Res. 1988, 93, 12487–12498. [Google Scholar] [CrossRef]
- Sullivan, C.W.; Arrigo, K.R.; McClain, C.R.; Comiso, J.C.; Firestone, J. Distributions of phytoplankton blooms in the Southern Ocean. Science 1993, 262, 1832–1837. [Google Scholar] [CrossRef] [PubMed]
- Del Castillo, C.E.; Signorini, S.R.; Karaköylü, E.M.; Rivero-Calle, S. Is the Southern Ocean getting greener? Geophys. Res. Lett. 2019, 46, 6034–6040. [Google Scholar] [CrossRef] [PubMed] [Green Version]
- Kahru, M.; Brotas, V.; Manzano-Sarabia, M.; Mitchell, B.G. Are phytoplankton blooms occurring earlier in the Arctic? Glob. Chang. Biol. 2011, 17, 1733–1739. [Google Scholar] [CrossRef]
- Oziel, L.; Baudena, A.; Ardyna, M.; Massicotte, P.; Randelhoff, A.; Sallée, J.-B.; Ingvaldsen, R.B.; Devred, E.; Babin, M. Faster Atlantic currents drive poleward expansion of temperate phytoplankton in the Arctic Ocean. Nat. Commun. 2020, 11, 1705. [Google Scholar] [CrossRef] [Green Version]
- Lewis, K.M.; van Dijken, G.L.; Arrigo, K.R. Changes in phytoplankton concentration now drive increased Arctic Ocean primary production. Science 2020, 369, 198–202. [Google Scholar] [CrossRef]
- Schofield, O.; Ducklow, H.W.; Martinson, D.G.; Meredith, M.P.; Moline, M.A.; Fraser, W.R. How do polar marine ecosystems respond to rapid climate change. Science 2010, 328, 1520–1523. [Google Scholar] [CrossRef] [Green Version]
- Newman, L.; Heil, P.; Trebilco, R.; Katsumata, K.; Constable, A.; van Wijk, E.; Assman, K.; Beja, J.; Bricher, P.; Coleman, R.; et al. Delivering sustained, coordinated, and integrated observations of the Southern Ocean for global impact. Front. Mar. Sci. 2019, 6, 433. [Google Scholar] [CrossRef] [Green Version]
- Haberman, K.L.; Ross, R.M.; Quetin, L.B. Diet of the Antarctic krill (Euphausia superba Dana): II. Selective grazing in mixed phytoplankton assemblages. J. Exp. Mar. Bio. Ecol. 2003, 283, 97–113. [Google Scholar] [CrossRef]
- Atkinson, A.; Siegel, V.; Pakhomov, E.; Rothery, P. Long-term decline in krill stock and increase in salps within the Southern Ocean. Nature 2004, 432, 100–103. [Google Scholar] [CrossRef]
Publisher’s Note: MDPI stays neutral with regard to jurisdictional claims in published maps and institutional affiliations. |
© 2022 by the authors. Licensee MDPI, Basel, Switzerland. This article is an open access article distributed under the terms and conditions of the Creative Commons Attribution (CC BY) license (https://creativecommons.org/licenses/by/4.0/).









