Estimation of Aerosol Optical Depth at 30 m Resolution Using Landsat Imagery and Machine Learning
Abstract
:1. Introduction
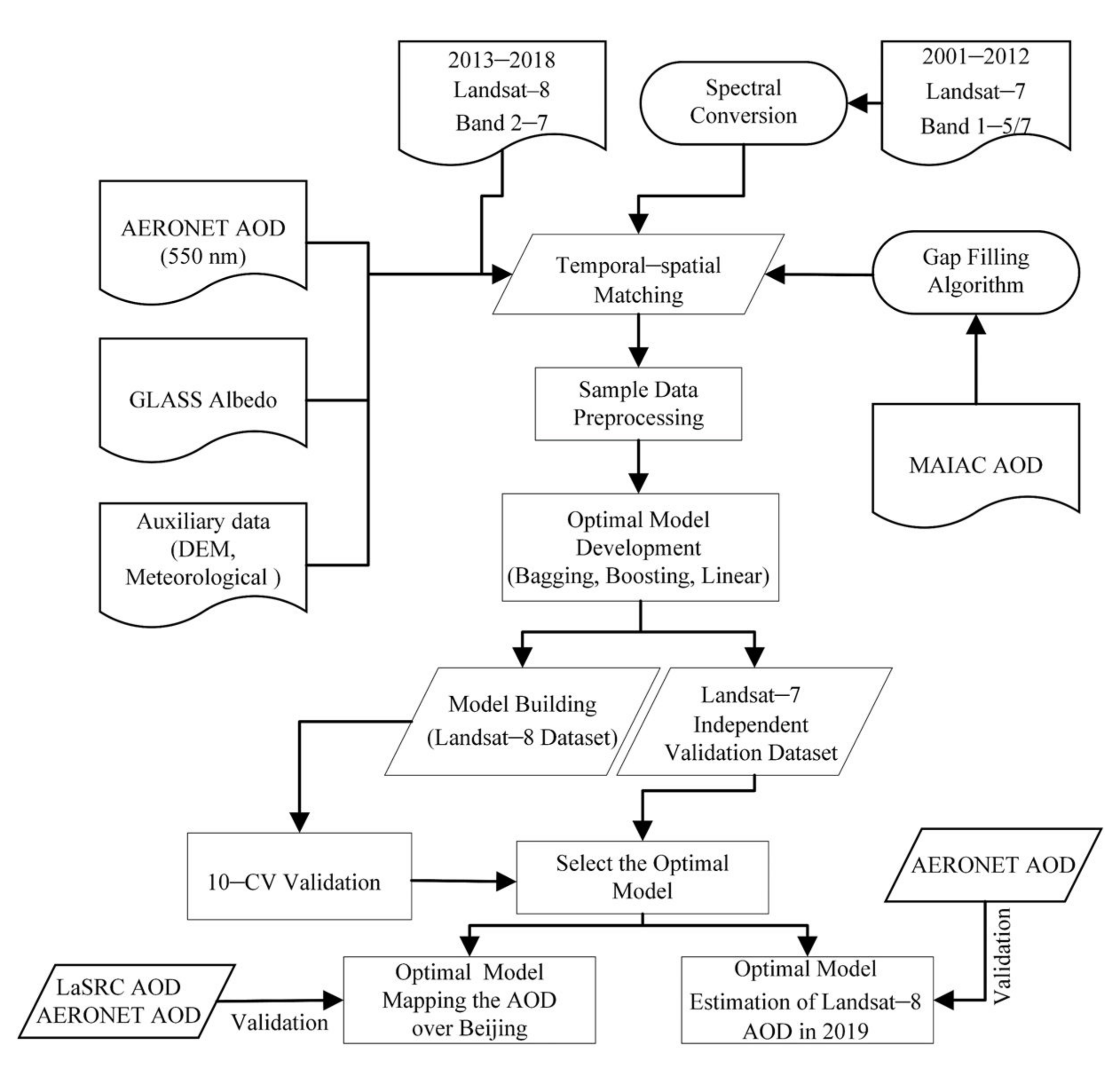
2. Data Sources and Processing
2.1. Satellite Data
2.2. AOD Ground Measurements
2.3. GLASS Albedo Product
2.4. MAIAC AOD Product
2.5. Auxiliary Data
2.6. Data Pre-Processing
3. Methodology
3.1. Model Development
3.2. Evaluation Approaches
4. Results and Discussion
4.1. Models Fitting and Validation
4.2. Estimating Landsat-8 AOD
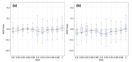
4.3. Importance of Using Prior Knowledge
4.4. Mapping the AOD over Beijing
5. Conclusions
Supplementary Materials
Author Contributions
Funding
Acknowledgments
Conflicts of Interest
Appendix A. Description of Machine Learning Models
References
- Charlson, R.J.; Schwartz, S.E.; Hales, J.M.; Cess, R.D.; Coakley, J.A., Jr.; Hansen, J.E.; Hofmann, D.J. Climate Forcing by Anthropogenic Aerosols. Science 1992, 255, 423–430. [Google Scholar] [CrossRef] [PubMed]
- Sokolik, I.N.; Toon, O.B. Direct radiative forcing by anthropogenic airborne mineral aerosols. Nature 1996, 381, 681–683. [Google Scholar] [CrossRef]
- Pöschl, U. Atmospheric Aerosols: Composition, Transformation, Climate and Health Effects. Angew. Chem. Int. Ed. 2005, 44, 7520–7540. [Google Scholar] [CrossRef] [PubMed]
- Andreae, M.; Rosenfeld, D. Aerosol–cloud–precipitation interactions. Part 1. The nature and sources of cloud-active aerosols. Earth-Sci. Rev. 2008, 89, 13–41. [Google Scholar] [CrossRef]
- Shao, L.; Li, G.; Zhao, Q.; Li, Y.; Sun, Y.; Wang, W.; Cai, C.; Chen, W.; Liu, R.; Luo, W.; et al. The fertilization effect of global dimming on crop yields is not attributed to an improved light interception. Glob. Chang. Biol. 2020, 26, 1697–1713. [Google Scholar] [CrossRef] [PubMed]
- Wang, X.; Wu, J.; Chen, M.; Xu, X.; Wang, Z.; Wang, B.; Wang, C.; Piao, S.; Lin, W.; Miao, G.; et al. Field evidences for the positive effects of aerosols on tree growth. Glob. Chang. Biol. 2018, 24, 4983–4992. [Google Scholar] [CrossRef] [PubMed]
- Zhou, H.; Yue, X.; Lei, Y.; Tian, C.; Ma, Y.; Cao, Y. Aerosol radiative and climatic effects on ecosystem productivity and evapotranspiration. Curr. Opin. Environ. Sci. Health 2021, 19, 100218. [Google Scholar] [CrossRef]
- Xie, X.; Wang, T.; Yue, X.; Li, S.; Zhuang, B.; Wang, M. Effects of atmospheric aerosols on terrestrial carbon fluxes and CO2 concentrations in China. Atmos. Res. 2020, 237, 104859. [Google Scholar] [CrossRef]
- Holben, B.N.; Eck, T.F.; Slutsker, I.; Tanré, D.; Buis, J.P.; Setzer, A.; Vermote, E.; Reagan, J.A.; Kaufman, Y.J.; Nakajima, T.; et al. AERONET—A Federated Instrument Network and Data Archive for Aerosol Characterization. Remote Sens. Environ. 1998, 66, 1–16. [Google Scholar] [CrossRef]
- Levy, R.; Mattoo, S.; Munchak, L.; Remer, L.; Sayer, A.; Patadia, F.; Hsu, N. The Collection 6 MODIS aerosol products over land and ocean. Atmos. Meas. Tech. 2013, 6, 2989. [Google Scholar] [CrossRef] [Green Version]
- Gupta, P.; Remer, L.A.; Levy, R.C.; Mattoo, S. Validation of MODIS 3 km land aerosol optical depth from NASA’s EOS Terra and Aqua missions. Atmos. Meas. Tech. 2018, 11, 3145–3159. [Google Scholar] [CrossRef] [Green Version]
- Lyapustin, A.; Wang, Y.; Korkin, S.; Huang, D. MODIS Collection 6 MAIAC algorithm. Atmos. Meas. Tech. 2018, 11, 5741–5765. [Google Scholar] [CrossRef] [Green Version]
- Mei, L.; Rozanov, V.; Vountas, M.; Burrows, J.P.; Levy, R.C.; Lotz, W. Retrieval of aerosol optical properties using MERIS observations: Algorithm and some first results. Remote Sens. Environ. 2016, 197, 125–140. [Google Scholar] [CrossRef]
- Jackson, J.M.; Liu, H.; Laszlo, I.; Kondragunta, S.; Remer, L.A.; Huang, J.; Huang, H.-C. Suomi-NPP VIIRS aerosol algorithms and data products. J. Geophys. Res. Atmos. 2013, 118, 12673–12689. [Google Scholar] [CrossRef]
- Yoshida, M.; Kikuchi, M.; Nagao, T.M.; Murakami, H.; Nomaki, T.; Higurashi, A. Common retrieval of aerosol properties for imaging satellite sensors. J. Meteorol. Soc. Jpn. 2018, 96, 193–209. [Google Scholar] [CrossRef] [Green Version]
- Diner, D.; Beckert, J.; Reilly, T.; Bruegge, C.; Conel, J.; Kahn, R.; Martonchik, J.; Ackerman, T.; Davies, R.; Gerstl, S.; et al. Multi-angle Imaging SpectroRadiometer (MISR) instrument description and experiment overview. IEEE Trans. Geosci. Remote Sens. 1998, 36, 1072–1087. [Google Scholar] [CrossRef]
- Garay, M.J.; Kalashnikova, O.V.; Bull, M.A. Development and assessment of a higher-spatial-resolution (4.4 km) MISR aerosol optical depth product using AERONET-DRAGON data. Atmos. Chem. Phys. 2017, 17, 5095–5106. [Google Scholar] [CrossRef] [Green Version]
- Leroy, M.; Deuzé, J.; Bréon, F.; Hautecoeur, O.; Herman, M.; Buriez, J.; Tanré, D.; Bouffies, S.; Chazette, P.; Roujean, J. Re-trieval of atmospheric properties and surface bidirectional reflectances over land from POLDER/ADEOS. J. Geo-phys. Res. Atmos. 1997, 102, 17023–17037. [Google Scholar] [CrossRef]
- Winker, D.M.; Vaughan, M.A.; Omar, A.; Hu, Y.; Powell, K.A.; Liu, Z.; Hunt, W.H.; Young, S. Overview of the CALIPSO Mission and CALIOP Data Processing Algorithms. J. Atmos. Ocean. Technol. 2009, 26, 2310–2323. [Google Scholar] [CrossRef]
- Sun, L.; Wei, J.; Bilal, M.; Tian, X.; Jia, C.; Guo, Y.; Mi, X. Aerosol Optical Depth Retrieval over Bright Areas Using Landsat 8 OLI Images. Remote. Sens. 2015, 8, 23. [Google Scholar] [CrossRef] [Green Version]
- Tian, X.; Liu, Q.; Song, Z.; Dou, B.; Li, X. Aerosol Optical Depth Retrieval From Landsat 8 OLI Images Over Urban Areas Supported by MODIS BRDF/Albedo Data. IEEE Geosci. Remote. Sens. Lett. 2018, 15, 976–980. [Google Scholar] [CrossRef]
- Chen, X.; Ding, J.; Wang, J.; Ge, X.; Raxidin, M.; Liang, J.; Chen, X.; Zhang, Z.; Cao, X.; Ding, Y. Retrieval of Fine-Resolution Aerosol Optical Depth (AOD) in Semiarid Urban Areas Using Landsat Data: A Case Study in Urumqi, NW China. Remote Sens. 2020, 12, 467. [Google Scholar] [CrossRef] [Green Version]
- Bilal, M.; Qiu, Z. Aerosol Retrievals Over Bright Urban Surfaces Using Landsat 8 Images. In Proceedings of the IGARSS 2018—2018 IEEE International Geoscience and Remote Sensing Symposium, Valencia, Spain, 22–27 July 2018; pp. 7560–7563. [Google Scholar]
- Luo, N.; Wong, M.S.; Zhao, W.; Yan, X.; Xiao, F. Improved aerosol retrieval algorithm using Landsat images and its application for PM10 monitoring over urban areas. Atmos. Res. 2015, 153, 264–275. [Google Scholar] [CrossRef]
- Liang, S.; Fang, H.; Chen, M. Atmospheric correction of Landsat ETM+ land surface imagery. I. Methods. IEEE Trans. Geosci. Remote Sens. 2001, 39, 2490–2498. [Google Scholar] [CrossRef]
- Kaufman, Y.J.; Tanré, D.; Remer, L.A.; Vermote, E.F.; Chu, A.; Holben, B.N. Operational remote sensing of tropospheric aerosol over land from EOS moderate resolution imaging spectroradiometer. J. Geophys. Res. Space Phys. 1997, 102, 17051–17067. [Google Scholar] [CrossRef]
- Zhong, B.; Wu, S.; Yang, A.; Liu, Q. An improved aerosol optical depth retrieval algorithm for moderate to high spatial reso-lution optical remotely sensed imagery. Remote Sens. 2017, 9, 555. [Google Scholar] [CrossRef] [Green Version]
- Vermote, E.; Justice, C.; Claverie, M.; Franch, B. Preliminary analysis of the performance of the Landsat 8/OLI land surface reflectance product. Remote Sens. Environ. 2016, 185, 46–56. [Google Scholar] [CrossRef]
- Vermote, E.; Tanré, D.; Deuzé, J.; Herman, M.; Morcrette, J.-J. Second simulation of a satellite signal in the solar spectrum-vector (6SV). 6S User Guide Version. 2006, 3, 1–55. [Google Scholar]
- Levy, R.C.; Remer, L.A.; Mattoo, S.; Vermote, E.F.; Kaufman, Y.J. Second-generation operational algorithm: Retrieval of aerosol properties over land from inversion of Moderate Resolution Imaging Spectroradiometer spectral reflectance. J. Geophys. Res. Space Phys. 2007, 112. [Google Scholar] [CrossRef] [Green Version]
- Hsu, N.C.; Jeong, M.-J.; Bettenhausen, C.; Sayer, A.M.; Hansell, R.; Seftor, C.S.; Huang, J.; Tsay, S.-C. Enhanced Deep Blue aerosol retrieval algorithm: The second generation. J. Geophys. Res. Atmos. 2013, 118, 9296–9315. [Google Scholar] [CrossRef]
- Wei, J.; Li, Z.; Peng, Y.; Sun, L. MODIS Collection 6.1 aerosol optical depth products over land and ocean: Validation and comparison. Atmos. Environ. 2019, 201, 428–440. [Google Scholar] [CrossRef]
- Wei, J.; Li, Z.; Sun, L.; Peng, Y.; Liu, L.; He, L.; Qin, W.; Cribb, M. MODIS Collection 6.1 3 km resolution aerosol optical depth product: Global evaluation and uncertainty analysis. Atmos. Environ. 2020, 240, 117768. [Google Scholar] [CrossRef]
- Bilal, M.; Nichol, J.E. Evaluation of MODIS aerosol retrieval algorithms over the Beijing-Tianjin-Hebei region during low to very high pollution events. J. Geophys. Res. Atmos. 2015, 120, 7941–7957. [Google Scholar] [CrossRef] [Green Version]
- Wang, Q.; Sun, L.; Wei, J.; Yang, Y.; Li, R.; Liu, Q.; Chen, L. Validation and Accuracy Analysis of Global MODIS Aerosol Products over Land. Atmosphere 2017, 8, 155. [Google Scholar] [CrossRef] [Green Version]
- Wei, J.; Huang, W.; Li, Z.; Xue, W.; Peng, Y.; Sun, L.; Cribb, M. Estimating 1-km-resolution PM2.5 concentrations across China using the space-time random forest approach. Remote Sens. Environ. 2019, 231, 111221. [Google Scholar] [CrossRef]
- Liang, T.; Sun, L.; Li, H. MODIS aerosol optical depth retrieval based on random forest approach. Remote Sens. Lett. 2021, 12, 179–189. [Google Scholar] [CrossRef]
- Huttunen, J.; Kokkola, H.; Mielonen, T.; Mononen, M.E.J.; Lipponen, A.; Reunanen, J.; Lindfors, A.V.; Mikkonen, S.; Lehtinen, K.E.J.; Kouremeti, N.; et al. Retrieval of aerosol optical depth from surface solar radiation measurements using machine learning algorithms, non-linear regression and a radiative transfer-based look-up table. Atmos. Chem. Phys. 2016, 16, 8181–8191. [Google Scholar] [CrossRef] [Green Version]
- Wei, J.; Li, Z.; Xue, W.; Sun, L.; Fan, T.; Liu, L.; Su, T.; Cribb, M. The ChinaHighPM10 dataset: Generation, validation, and spatiotemporal variations from 2015 to 2019 across China. Environ. Int. 2021, 146, 106290. [Google Scholar] [CrossRef]
- Radosavljevic, V.; Vucetic, S.; Obradovic, Z. Aerosol optical depth retrieval by neural networks ensemble with adaptive cost function. In Proceedings of the 10th International Conference on Engineering Applications of Neural Networks, Thessaloniki, Greece, 29–31 August 2007; pp. 266–275. [Google Scholar]
- Ristovski, K.; Vucetic, S.; Obradovic, Z. Uncertainty Analysis of Neural-Network-Based Aerosol Retrieval. IEEE Trans. Geosci. Remote Sens. 2012, 50, 409–414. [Google Scholar] [CrossRef]
- Mauceri, S.; Kindel, B.; Massie, S.; Pilewskie, P. Neural network for aerosol retrieval from hyperspectral imagery. Atmos. Meas. Tech. 2019, 12, 6017–6036. [Google Scholar] [CrossRef] [Green Version]
- Roy, D.; Kovalskyy, V.; Zhang, H.; Vermote, E.; Yan, L.; Kumar, S.S.; Egorov, A. Characterization of Landsat-7 to Landsat-8 reflective wavelength and normalized difference vegetation index continuity. Remote Sens. Environ. 2016, 185, 57–70. [Google Scholar] [CrossRef] [Green Version]
- Giles, D.M.; Sinyuk, A.; Sorokin, M.G.; Schafer, J.S.; Smirnov, A.; Slutsker, I.; Eck, T.F.; Holben, B.N.; Lewis, J.R.; Campbell, J.; et al. Advancements in the Aerosol Robotic Network (AERONET) Version 3 database–automated near-real-time qual-ity control algorithm with improved cloud screening for Sun photometer aerosol optical depth (AOD) measurements. Atmos. Meas. Tech. 2019, 12, 169–209. [Google Scholar] [CrossRef] [Green Version]
- Ångström, A. The parameters of atmospheric turbidity. Tellus 1964, 16, 64–75. [Google Scholar] [CrossRef] [Green Version]
- Qu, Y.; Liu, Q.; Liang, S.; Wang, L.; Liu, N.; Liu, S. Direct-Estimation Algorithm for Mapping Daily Land-Surface Broadband Albedo From MODIS Data. IEEE Trans. Geosci. Remote Sens. 2014, 52, 907–919. [Google Scholar] [CrossRef]
- Liu, N.F.; Liu, Q.; Wang, L.Z.; Liang, S.L.; Wen, J.G.; Qu, Y.; Liu, S.H. A statistics-based temporal filter algorithm to map spatiotemporally continuous shortwave albedo from MODIS data. Hydrol. Earth Syst. Sci. 2013, 17, 2121–2129. [Google Scholar] [CrossRef] [Green Version]
- Liu, Q.; Wang, L.; Qu, Y.; Liu, N.; Liu, S.; Tang, H.; Liang, S. Preliminary evaluation of the long-term GLASS albedo product. Int. J. Digit. Earth 2013, 6, 69–95. [Google Scholar] [CrossRef]
- Liang, S.; Zhao, X.; Liu, S.; Yuan, W.; Cheng, X.; Xiao, Z.; Zhang, X.; Liu, Q.; Cheng, J.; Tang, H.; et al. A long-term Global LAnd Surface Satellite (GLASS) data-set for environmental studies. Int. J. Digit. Earth 2013, 6, 5–33. [Google Scholar] [CrossRef]
- Liang, S.; Cheng, J.; Jia, K.; Jiang, B.; Liu, Q.; Xiao, Z.; Yao, Y.; Yuan, W.; Zhang, X.; Zhao, X.; et al. The Global Land Surface Satellite (GLASS) Product Suite. Bull. Am. Meteorol. Soc. 2021, 102, E323–E337. [Google Scholar] [CrossRef]
- Lyapustin, A.; Wang, Y.; Laszlo, I.; Kahn, R.; Korkin, S.; Remer, L.; Levy, R.; Reid, J.S. Multiangle implementation of atmospheric correction (MAIAC): 2. Aerosol algorithm. J. Geophys. Res. Earth Surf. 2011, 116. [Google Scholar] [CrossRef]
- Superczynski, S.D.; Kondragunta, S.; Lyapustin, A.I. Evaluation of the Multi-Angle Implementation of Atmospheric Correction (MAIAC) Aerosol Algorithm through Intercomparison with VIIRS Aerosol Products and AERONET. J. Geophys. Res. Atmos. 2017, 122, 3005–3022. [Google Scholar] [CrossRef] [Green Version]
- Mhawish, A.; Banerjee, T.; Sorek-Hamer, M.; Lyapustin, A.; Broday, D.M.; Chatfield, R. Comparison and evaluation of MODIS Multi-angle Implementation of Atmospheric Correction (MAIAC) aerosol product over South Asia. Remote Sens. Environ. 2019, 224, 12–28. [Google Scholar] [CrossRef]
- Liu, N.; Zou, B.; Feng, H.; Tang, Y.; Liang, Y. Evaluation and comparison of MAIAC, DT and DB aerosol products over China. Atmos. Chem. Phys. Discuss. 2019, 1–34. [Google Scholar]
- Wang, Y.; Yuan, Q.; Li, T.; Shen, H.; Zheng, L.; Zhang, L. Large-scale MODIS AOD products recovery: Spatial-temporal hybrid fusion considering aerosol variation mitigation. ISPRS J. Photogramm. Remote Sens. 2019, 157, 1–12. [Google Scholar] [CrossRef]
- NASA JPL. NASADEM Merged DEM Global 1 Arc Second V001. Distributed by OpenTopography. 2021. Available online: https://portal.opentopography.org/datasetMetadata?otCollectionID=OT.032021.4326.2 (accessed on 25 November 2021).
- Wei, J.; Li, Z.; Peng, Y.; Sun, L.; Yan, X. A Regionally Robust High-Spatial-Resolution Aerosol Retrieval Algorithm for MODIS Images Over Eastern China. IEEE Trans. Geosci. Remote Sens. 2019, 57, 4748–4757. [Google Scholar] [CrossRef]
- Zhu, Z.; Wang, S.; Woodcock, C.E. Improvement and expansion of the Fmask algorithm: Cloud, cloud shadow, and snow detection for Landsats 4–7, 8, and Sentinel 2 images. Remote Sens. Environ. 2015, 159, 269–277. [Google Scholar] [CrossRef]









| Type of Sensor | Sensor | Product Name | Algorithm | Spatial Resolution (km) | Temporal Resolution | Reference |
|---|---|---|---|---|---|---|
| Multispectral | MODIS | MOD04-3k | DT | 3 km | Daily | [10] |
| MOD04-10k | DB/DT | 10 km | Daily | [11] | ||
| MCD19 | MAIAC | 1 km | Daily | [12] | ||
| MERIS | XBAER | Unnamed DT-like algorithm | 10 km | Daily | [13] | |
| VIIRS | EDR | MODIS-like atmospheric correction algorithm | 6 km | Daily | [14] | |
| Himawari-8 | AHI | Common algorithm | 5 km | 10 min | [15] | |
| Multi-angle | MISR | V22_17.5km | Version 22 retrieval algorithm | 17.5 km | Daily | [16] |
| V22_4.4km | Version 23 retrieval algorithm | 4.4 km | Daily | [17] | ||
| Polarization | POLDER | PARASOL | Polarization retrieval algorithm | 18.5 km | Daily | [18] |
| Lidar | CALIOP | CALIPSO | Active lidar sensor algorithm | 5° | Daily | [19] |
| Landsat–8 OLI | Landsat–7 ETM+ | ||||
|---|---|---|---|---|---|
| Band | Spectral Range (μm) | Resolution (m) | Band | Spectral Range (μm) | Resolution (m) |
| B1 Coastal | 0.43–0.45 | 30 | – | – | – |
| B2 Blue | 0.45–0.51 | 30 | B1 Blue | 0.45–0.52 | 30 |
| B3 Green | 0.53–059 | 30 | B2 Green | 0.52–0.60 | 30 |
| B4 Red | 0.64–0.67 | 30 | B3 Red | 0.63–0.69 | 30 |
| B5 NIR | 0.85–0.88 | 30 | B4 NIR | 0.77–0.90 | 30 |
| B6 SWIR 1 | 1.57–1.65 | 30 | B5 SWIR 1 | 1.55–1.75 | 30 |
| B7 SWIR 2 | 2.11–2.29 | 30 | B7 SWIR 2 | 2.09–2.35 | 30 |
| Methods | Name | RMSE | MAE | Within EE | |
|---|---|---|---|---|---|
| Bagging | Random Forest (RF) | 0.776 | 0.090 | 0.048 | 85.21 |
| Extremely randomized trees (ERF) | 0.780 | 0.090 | 0.047 | 85.23 | |
| Cascade Random Forest (CasRF) | 0.777 | 0.089 | 0.048 | 85.09 | |
| Boosting | Gradient Boosted Decision Trees (GBDT) | 0.771 | 0.089 | 0.048 | 85.11 |
| Extreme Gradient Boosting (XGBoost) | 0.774 | 0.090 | 0.048 | 85.21 | |
| Linear | Multiple Linear Regression (MLR) | 0.731 | 0.098 | 0.053 | 81.79 |
| Methods | Name | RMSE | MAE | Within EE | |
|---|---|---|---|---|---|
| Bagging | Random Forest (RF) | 0.764 | 0.117 | 0.066 | 74.72 |
| Extremely randomized trees (ERF) | 0.770 | 0.116 | 0.066 | 74.88 | |
| Cascade Random Forest (CasRF) | 0.763 | 0.118 | 0.066 | 74.61 | |
| Boosting | Gradient Boosted Decision Trees (GBDT) | 0.769 | 0.116 | 0.065 | 74.74 |
| Extreme Gradient Boosting (XGBoost) | 0.762 | 0.117 | 0.066 | 75.56 | |
| Linear | Multiple Linear Regression (MLR) | 0.760 | 0.117 | 0.066 | 71.27 |
| ERF Model | Predictive Power | |||
| RMSE | MAE | Within EE | ||
| f1 (TOA2~7, Angle) | 0.313 | 0.120 | 0.073 | 67.52 |
| f2 (TOA2~7, Angle, EL) | 0.338 | 0.117 | 0.071 | 67.71 |
| f3 (TOA2~7, Angle, EL, O3) | 0.368 | 0.116 | 0.070 | 69.29 |
| f4 (TOA2~7, Angle, EL, O3, WVC) | 0.456 | 0.108 | 0.065 | 70.96 |
| f5 (TOA2~7, Angle, EL, O3, WVC, GLASSAlbedo) | 0.545 | 0.091 | 0.045 | 76.03 |
| f6 (TOA2~7, Angle, EL, O3 WVC, GLASSAlbedo, MAIACAOD | 0.791 | 0.067 | 0.042 | 87.82 |
| f7 (EL, O3 WVC, GLASSAlbedo, MAIACAOD | 0.748 | 0.073 | 0.045 | 83.94 |
| SSA Bins | AOD | RMSE | MAE | Within in EE% | |
|---|---|---|---|---|---|
| <0.88 | MODIS AOD | 0.532 | 0.073 | 0.046 | 82.33 |
| ERF AOD | 0.666 | 0.061 | 0.035 | 87.93 | |
| 0.88 ≤ SSA < 0.94 | MODIS AOD | 0.761 | 0.086 | 0.055 | 82.66 |
| ERF AOD | 0.848 | 0.071 | 0.045 | 87.15 | |
| SSA ≥ 0.94 | MODIS AOD | 0.633 | 0.059 | 0.042 | 85.60 |
| ERF AOD | 0.675 | 0.056 | 0.038 | 87.73 |
Publisher’s Note: MDPI stays neutral with regard to jurisdictional claims in published maps and institutional affiliations. |
© 2022 by the authors. Licensee MDPI, Basel, Switzerland. This article is an open access article distributed under the terms and conditions of the Creative Commons Attribution (CC BY) license (https://creativecommons.org/licenses/by/4.0/).
Share and Cite
Liang, T.; Liang, S.; Zou, L.; Sun, L.; Li, B.; Lin, H.; He, T.; Tian, F. Estimation of Aerosol Optical Depth at 30 m Resolution Using Landsat Imagery and Machine Learning. Remote Sens. 2022, 14, 1053. https://doi.org/10.3390/rs14051053
Liang T, Liang S, Zou L, Sun L, Li B, Lin H, He T, Tian F. Estimation of Aerosol Optical Depth at 30 m Resolution Using Landsat Imagery and Machine Learning. Remote Sensing. 2022; 14(5):1053. https://doi.org/10.3390/rs14051053
Chicago/Turabian StyleLiang, Tianchen, Shunlin Liang, Linqing Zou, Lin Sun, Bing Li, Hao Lin, Tao He, and Feng Tian. 2022. "Estimation of Aerosol Optical Depth at 30 m Resolution Using Landsat Imagery and Machine Learning" Remote Sensing 14, no. 5: 1053. https://doi.org/10.3390/rs14051053
APA StyleLiang, T., Liang, S., Zou, L., Sun, L., Li, B., Lin, H., He, T., & Tian, F. (2022). Estimation of Aerosol Optical Depth at 30 m Resolution Using Landsat Imagery and Machine Learning. Remote Sensing, 14(5), 1053. https://doi.org/10.3390/rs14051053

