Measuring Land Surface Deformation over Soft Clay Area Based on an FIPR SAR Interferometry Algorithm—A Case Study of Beijing Capital International Airport (China)
Abstract
:1. Introduction
2. Methodology
2.1. InSAR Signal Separation Based on FastICA
2.2. Time-Series Modeling of the Deformation Component
2.3. Model Parameters Estimation Based on Reciprocal Accumulation Method
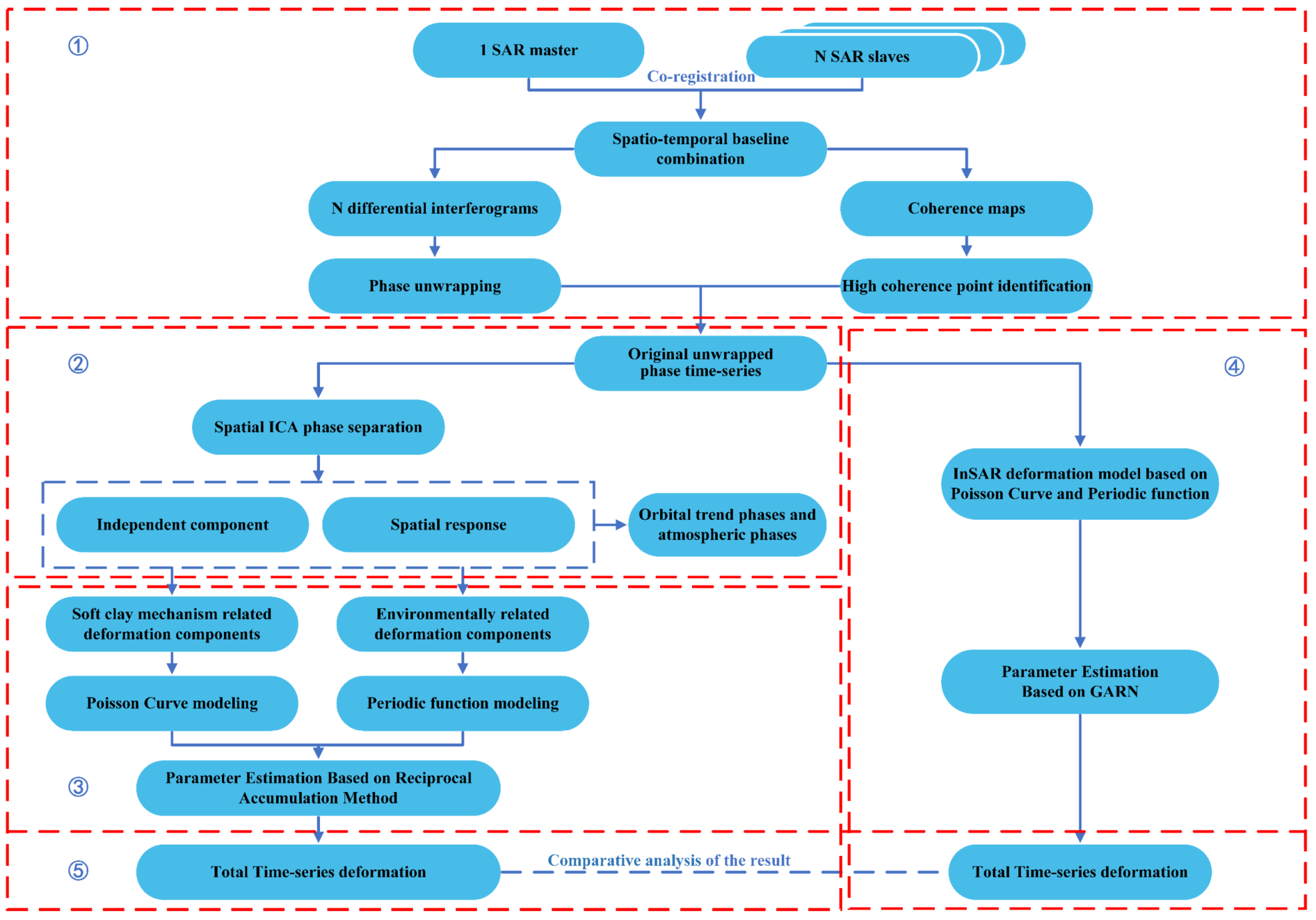
2.4. Flow Chart of FIPR Algorithm and Processing Steps
- (1)
- Unwrapped phase time series of differential interferometry are generated using the SBAS technique;
- (2)
- Spatial ICA phase separation based on FastICA: generating the spatial independent component and temporal response of each component;
- (3)
- Deformation modeling and parameter estimation: Deformation modeling for the extracted soft clay-related components with Poisson function and the environmental-related components with periodical functions; model parameters estimation using the reciprocal accumulation method, and generating the time series of each defor-mation component based on the estimated parameters;
- (4)
- Deformation generation using the GARN algorithm and traditional equal-weighted accumulation modeling;
- (5)
- Comparison and analysis of the total time-series deformation generated by the FIPR algorithm and the traditional equal-weighted accumulation modeling algorithm.
3. Simulated Experiment
4. Real Data Experiments
4.1. Study Area and Data Processing
4.2. InSAR Phase-Independent Component Analysis
4.3. Analysis of the Generated Total Time-Series Deformation via FIPR
4.4. Accuracy Analysis
5. Discussions
5.1. Potential Reasons for the Derived Deformation
5.2. Applicability Analysis for ICA
- (1)
- FastICA was used to separate the original InSAR signals to extract the exact component of each physical deformation signal based on each independent component, which can help to accurately determine the exact weight of each deformation signal related to different physical factors. The exact weight (or certain contribution of each component) can be utilized to guide subsequent deformation modeling, which can greatly reduce the uncertainty of artificial equal weight modeling assumptions. The results showed that the accuracy was significantly improved compared to the traditional InSAR equal weight modeling;
- (2)
- The number of independent components (ICs) played an important role in ICA-based time-series InSAR analysis. Both too high and too low numbers of ICs will limit the accuracy of signal extraction. The number of ICs was mostly obtained through empirical and experimental calculations. The ideal number of ICs in this study was set as five, which was determined by experiments with different samples of numbers of ICs;
- (3)
- In this paper, spatial ICA was more reliable than temporal ICA. The main reason was that the spatial independence of the deformation signal was better than the temporal independence in the study area, as revealed by the spatial–temporal expanding characteristics of the two subsiding funnels shown in Figure 7. As shown, during the monitoring period, the area of subsidence in areas A and B gradually expanded from 1.9 and 2.3 km2 to 12.3 and 9.6 km2, respectively, with clear independent subsiding boundaries; in contrast, according to our temporal correlation analysis, the correlation coefficient between the Poisson-related deformation component and the environment-related component was 0.43, indicating that the two signals were not independent (still showing a high correlation and not perfectly separated temporally). Therefore, spatial ICA separation was suggested here to produce a better time-series deformation signal related to different physical causes.
6. Conclusions
7. Patents
Author Contributions
Funding
Acknowledgments
Conflicts of Interest
References
- Lin, H.; Ma, P.F.; Wang, W.X. Urban Infrastructure Health Monitoring with Spaceborne Multi-temporal Synthetic Aperture Radar Interferometry. Acta Geo. Cartogr. Sin. 2017, 46, 1421–1433. [Google Scholar]
- Pan, W.Q. Monitoring and analysis of ground settlement during pipe roof construction of pipe-jacking groups in soft soil areas. Chin. J. Geotech. Eng. 2019, 41, 201–204. [Google Scholar]
- Xing, X.M.; Chang, H.C.; Chen, L.F.; Zhang, J.H.; Yuan, Z.H.; Shi, Z.N. Radar Interferometry Time Series to Investigate Deformation of Soft Clay Subgrade Settlement—A Case Study of Lungui Highway, China. Remote Sens. 2019, 11, 429. [Google Scholar] [CrossRef]
- Yu, J.; Sun, M.; He, S.; Huang, X.; Wu, X.; Liu, L. Accumulative Deformation Characteristics and Microstructure of Saturated Soft Clay under Cross-River Subway Loading. Materials 2021, 14, 537. [Google Scholar] [CrossRef] [PubMed]
- Ferretti, A.; Prati, C.; Rocca, F. Permanent scatterers in SAR interferometry. IEEE Trans. Geosci. Remote Sens. 2001, 39, 8–20. [Google Scholar] [CrossRef]
- Berardino, P.; Fornaro, G.; Lanari, R.; Sansosti, E. A new algorithm for surface deformation monitoring based on small baseline differential SAR interferograms. IEEE Trans. Geosci. Remote Sens. 2002, 40, 2375–2383. [Google Scholar] [CrossRef]
- Luo, Q.; Zhou, G.; Perissin, D. Monitoring of Subsidence along Jingjin Inter-City Railway with High-Resolution TerraSAR-X MT-InSAR Analysis. Remote Sens. 2017, 9, 717. [Google Scholar] [CrossRef]
- Qin, X.Q.; Yang, M.S.; Wang, H.M.; Yang, T.L.; Lin, J.X.; Liao, M.S. Application of High-resolution PS-InSAR in Deformation Characteristics Probe of Urban Rail Transit. Acta Geo. Cartogr. Sin. 2016, 45, 713–721. [Google Scholar]
- Fan, H.D.; Gao, X.X.; Yang, J.K.; Deng, K.Z.; Yu, Y. Monitoring mining subsidence using a combination of phase-stacking and offset-tracking methods. Remote Sens. 2015, 7, 9166–9183. [Google Scholar] [CrossRef]
- Qin, X.Q.; Liao, M.S.; Zhang, L.; Yang, M.S. Structural health and stability assessment of high-speed railways via thermal dilation mapping with time-series InSAR analysis. IEEE J. Sel. Top. Appl. Earth Obs. Remote Sens. 2017, 10, 2999–3010. [Google Scholar] [CrossRef]
- Qin, X.Q.; Zhang, L.; Yang, M.S.; Luo, H.; Liao, M.S.; Ding, X.L. Mapping surface deformation and thermal dilation of arch bridges by structure-driven multi-temporal DInSAR analysis. Remote Sens. Environ. 2018, 216, 71–90. [Google Scholar] [CrossRef]
- Chen, B.B.; Gong, H.L.; Chen, Y.; Lei, K.C.; Zhou, C.F.; Si, Y.; Li, X.J.; Pan, Y.; Gao, M.M. Investigating land subsidence and its causes along Beijing high-speed railway using multi-platform InSAR and a maximum entropy model. Int. J. Appl Earth Obs. Geoinf. 2021, 96, 102284. [Google Scholar] [CrossRef]
- Wang, R.; Yang, T.L.; Yang, M.S.; Liao, M.S.; Lin, J.X. A safety analysis of elevated highways in Shanghai linked to dynamic load using long-term time-series of InSAR stacks. Remote Sens Lett. 2019, 10, 1133–1142. [Google Scholar] [CrossRef]
- Li, S.S.; Li, Z.W.; Hu, J.; Sun, Q.; Yu, X.Y. Investigation of the Seasonal oscillation of the permafrost over Qinghai-Tibet Plateau with SBAS-InSAR algorithm. Chin. J. Geophys. 2013, 56, 1476–1486. [Google Scholar]
- Zhang, Y.H.; Wu, H.A.; Sun, G.T. Deformation Model of Time Series Interferometric SAR Techniques. Acta Geo. Cartogr. Sin. 2012, 41, 864–869. [Google Scholar]
- Zhu, L.J.; Xing, X.M.; Zhu, Y.K.; Peng, W.; Yuan, Z.H.; Xia, Q. An advanced time-series InSAR approach based on poisson curve for soft clay highway deformation monitoring. IEEE J. Sel. Top. Appl. Earth Obs. Remote Sens. 2021, 14, 7682–7698. [Google Scholar] [CrossRef]
- Hoyer, P.O.; Hyvärinen, A. Independent component analysis applied to feature extraction from colour and stereo images. Netw. Comput. Neural Syst. 2000, 11, 191. [Google Scholar] [CrossRef]
- De, L.E.; De, M.S.; Falanga, M.; Palo, M.; Notes, A. Decomposition of high-frequency seismic wavefield of the Strombolian-like explosions at Erebus volcano by independent component analysis. Geophys. J. Int. 2009, 177, 1399–1406. [Google Scholar]
- Besic, N.; Vasile, G.; Chanussot, J.; Stankovic, S. Polarimetric incoherent target decomposition by means of independent component analysis. IEEE Trans. Geosci. Remote Sens. 2014, 53, 1236–1247. [Google Scholar] [CrossRef]
- Forootan, E.; Kusche, J. Separation of global time-variable gravity signals into maximally independent components. J. Geod. 2012, 86, 477–497. [Google Scholar] [CrossRef]
- Dai, W.J.; Huang, D.W.; Cai, C.S. Multipath mitigation via component analysis methods for GPS dynamic deformation monitoring. GPS Solut. 2014, 18, 417–428. [Google Scholar] [CrossRef]
- Wen, H.J.; Huang, Z.W.; Wang, Y.L.; Liu, H.L.; Zhu, G.B. Application of Independent Component Analysis in GRACE-Derived Water Storage Changes Interpretation: A Case Study of the Tibetan Plateau and Its Surrounding Areas; Springer: Cham, Switzerland, 2015; pp. 179–188. [Google Scholar]
- Liu, B.; Dai, W.J.; Liu, N. Extracting seasonal deformations of the Nepal Himalaya region from vertical GPS position time series using independent component analysis. Adv. Space Res. 2017, 60, 2910–2917. [Google Scholar] [CrossRef]
- Luo, F.X.; Dai, W.J.; Tang, C.P.; Huang, D.W.; Wu, X.X. EMD-ICA with Reference Signal Method and Its Application in GPS Multipath. Acta Geo. Cartogr. Sin. 2021, 41, 366–371. [Google Scholar]
- Ballatore, P. Extracting digital elevation models from SAR data through independent component analysis. Int. J. Remote Sens. 2011, 32, 3807–3817. [Google Scholar] [CrossRef]
- Ebmeier, S.K.; Biggs, J.; Mather, T.A.; Amelung, F. Applicability of InSAR to Tropical Volcanoes: Insights from Central America. Geological Society; Special Publications: London, UK, 2013; Volume 380, pp. 15–37. [Google Scholar]
- Gaddes, M.E.; Hooper, A.; Bagnardi, M.; Inman, H.; Albino, F. Blind signal separation methods for InSAR: The potential to automatically detect and monitor signals of volcanic deformation. J. Geophys. Res. Solid Earth. 2018, 123, 10226–10251. [Google Scholar] [CrossRef]
- Peng, M.M.; Lu, Z.; Zhao, C.Y.; Motagh, M.; Lin, B.; Conway, B.D.; Chen, H.Y. Mapping land subsidence and aquifer system properties of the Willcox Basin, Arizona, from InSAR observations and independent component analysis. Remote Sens. Environ. 2022, 271, 112894. [Google Scholar] [CrossRef]
- Jutten, C.; Herault, J. Blind separation of sources, Part I: An adaptive algorithm based on neuromimetic architecture. Signal Process. 1991, 24, 1–10. [Google Scholar] [CrossRef]
- Zhu, K.; Zhang, X.; Sun, Q.; Wang, H.; Hu, J. Characterizing Spatiotemporal Patterns of Land Deformation in the Santa Ana Basin, Los Angeles, from InSAR Time Series and Independent Component Analysis. Remote Sens. 2022, 14, 2624. [Google Scholar] [CrossRef]
- Stone, J.V. Independent component analysis: An introduction. Trends Cogn. Sci. 2002, 6, 59–64. [Google Scholar] [CrossRef]
- Maubant, L.; Pathier, E.; Daout, S.; Radiguet, M.; Doin, M.-P.; Kazachkina, E.; Kostoglodov, V.; Cotte, N.; Walpersdorf, A. Independent Component Analysis and Parametric Approach for Source Separation in InSAR Time Series at Regional Scale: Application to the 2017–2018 Slow Slip Event in Guerrero (Mexico). J. Geophys. Res. Solid Earth. 2020, 125, e2019JB018187. [Google Scholar] [CrossRef]
- Hyvarinen, A. Fast and robust fixed-point algorithms for independent component analysis. IEEE Trans. Neural Netw. 1999, 10, 626–634. [Google Scholar] [CrossRef] [PubMed]
- Hyvärinen, A.; Oja, E. Independent component analysis: Algorithms and applications. Neural Netw. 2000, 13, 411–430. [Google Scholar] [CrossRef]
- Ma, X.J.; Liu, B.; Dai, W.J.; Kuang, C.L.; Xing, X.M. Potential Contributors to Common Mode Error in Array GPS Displacement Fields in Taiwan Island. Remote Sens. 2021, 13, 4221. [Google Scholar] [CrossRef]
- Ge, R.Y.; Wang, Y.B.; Zhang, J.P.; Yao, L.; Zhang, H.; Long, Z.Y. Improved FastICA algorithm in fMRI data analysis using the sparsity property of the sources. J. Neurosci. Meth. 2016, 263, 103–114. [Google Scholar] [CrossRef] [PubMed]
- Zai, J.M.; Mei, G.X. Forecast method of settlement during the complete process of construction and operation. Rock. Soil Mech. 2000, 21, 322–325. [Google Scholar]
- Chen, B.B.; Gong, H.L.; Lei, K.C.; Li, J.W.; Zhou, C.F.; Gao, M.L.; Guan, H.L.; Lv, W. Land subsidence lagging quantification in the main exploration aquifer layers in Beijing plain, China. Int. J. Appl. Earth Obs. Geoinf. 2019, 75, 54–67. [Google Scholar] [CrossRef]
- Chen, M.; Tomás, R.; Li, Z.H.; Motagh, M.; Li, T.; Hu, L.Y.; Gong, H.Y.; Li, X.J.; Yu, J.; Gong, X.L. Imaging land subsidence induced by groundwater extraction in Beijing (China) using satellite radar interferometry. Remote Sens. 2016, 8, 468. [Google Scholar] [CrossRef]
- Gao, M.L.; Gong, H.L.; Chen, B.B.; Zhou, C.F.; Chen, W.F.; Liang, Y.E.; Shi, M.; Si, Y. InSAR time-series investigation of long-term ground displacement at Beijing Capital International Airport, China. Tectonophysics 2016, 691, 271–281. [Google Scholar] [CrossRef]
- Costantini, M.; Rosen, P.A. A Generalized Phase Unwrapping Approach for Sparse Data. In Proceedings of the International Geoscience and Remote Sensing Symposium, Hamburg, Germany, 28 June–2 July 1999; pp. 267–269. [Google Scholar]
- Chen, B.B.; Gong, H.L.; Li, X.J.; Lei, K.C.; Zhu, L.; Gao, M.L.; Zhou, C.F. Characterization and causes of land subsidence in Beijing, China. Int. J. Remote Sens. 2017, 38, 808–826. [Google Scholar] [CrossRef]
- Zhao, R.; Li, Z.W.; Feng, G.C.; Wang, Q.J.; Hu, J. Monitoring surface deformation over permafrost with an improved SBAS-InSAR algorithm: With emphasis on climatic factors modeling. Remote Sens. Environ. 2016, 184, 276–287. [Google Scholar] [CrossRef]
- Zhou, C.F.; Gong, H.L.; Chen, B.B.; Zhu, F.; Duan, G.Y.; Gao, M.L.; Lu, W. Land subsidence under different land use in the eastern Beijing plain, China 2005–2013 revealed by InSAR timeseries analysis. GISci. Remote Sens. 2016, 53, 671–688. [Google Scholar] [CrossRef]
- Gao, M.L.; Gong, H.L.; Li, X.J.; Chen, B.B.; Zhou, C.F.; Shi, M.; Lin, G.; Chen, Z.; Ni, Z.Y.; Duan, G.Y. Land subsidence and ground fissures in Beijing capital international airport (bcia): Evidence from quasi-ps insar analysis. Remote Sens. 2019, 11, 1466. [Google Scholar] [CrossRef] [Green Version]
- Beijing Water Authority. Available online: http://swj.beijing.gov.cn (accessed on 11 December 2021).













| Points | EWA-LM | EWA-PC | FIPR |
|---|---|---|---|
| P1 | 0.775 | 0.810 | 0.898 |
| P2 | 0.793 | 0.835 | 0.895 |
| P3 | 0.784 | 0.758 | 0.871 |
| P4 | 0.779 | 0.818 | 0.932 |
| P5 | 0.777 | 0.907 | 0.937 |
| P6 | 0.786 | 0.802 | 0.946 |
Publisher’s Note: MDPI stays neutral with regard to jurisdictional claims in published maps and institutional affiliations. |
© 2022 by the authors. Licensee MDPI, Basel, Switzerland. This article is an open access article distributed under the terms and conditions of the Creative Commons Attribution (CC BY) license (https://creativecommons.org/licenses/by/4.0/).
Share and Cite
Xing, X.; Zhu, L.; Liu, B.; Peng, W.; Zhang, R.; Ma, X. Measuring Land Surface Deformation over Soft Clay Area Based on an FIPR SAR Interferometry Algorithm—A Case Study of Beijing Capital International Airport (China). Remote Sens. 2022, 14, 4253. https://doi.org/10.3390/rs14174253
Xing X, Zhu L, Liu B, Peng W, Zhang R, Ma X. Measuring Land Surface Deformation over Soft Clay Area Based on an FIPR SAR Interferometry Algorithm—A Case Study of Beijing Capital International Airport (China). Remote Sensing. 2022; 14(17):4253. https://doi.org/10.3390/rs14174253
Chicago/Turabian StyleXing, Xuemin, Lingjie Zhu, Bin Liu, Wei Peng, Rui Zhang, and Xiaojun Ma. 2022. "Measuring Land Surface Deformation over Soft Clay Area Based on an FIPR SAR Interferometry Algorithm—A Case Study of Beijing Capital International Airport (China)" Remote Sensing 14, no. 17: 4253. https://doi.org/10.3390/rs14174253
APA StyleXing, X., Zhu, L., Liu, B., Peng, W., Zhang, R., & Ma, X. (2022). Measuring Land Surface Deformation over Soft Clay Area Based on an FIPR SAR Interferometry Algorithm—A Case Study of Beijing Capital International Airport (China). Remote Sensing, 14(17), 4253. https://doi.org/10.3390/rs14174253

