Estimation and Spatio-Temporal Change Analysis of NPP in Subtropical Forests: A Case Study of Shaoguan, Guangdong, China
Abstract
:1. Introduction
2. Materials and Methods
2.1. Study Area
2.2. Data Acquisition and Preprocessing
2.2.1. The Fixed Sample Data of National Forest Resources Continuous Inventory
2.2.2. Landsat Time Series Data
- (1)
 - Image pre-processing
 
- (2)
 - Extraction of Feature Variables
 
2.3. Research Method
2.3.1. Calculation of Forest Canopy Density
2.3.2. Remote Sensing Estimation Model
2.3.3. Screening of Model Feature Variables
2.3.4. Model Accuracy Evaluation
2.3.5. Theil–Sen Median Slope Estimation and Mann–Kendall Trend Analysis
2.3.6. Standard Deviational Ellipse
2.3.7. Structural Equation Model
3. Results
3.1. NPP Estimation
3.2. NPP Spatial and Temporal Dynamics
3.2.1. Temporal Dynamics of NPP
3.2.2. Spatial Dynamics of NPP
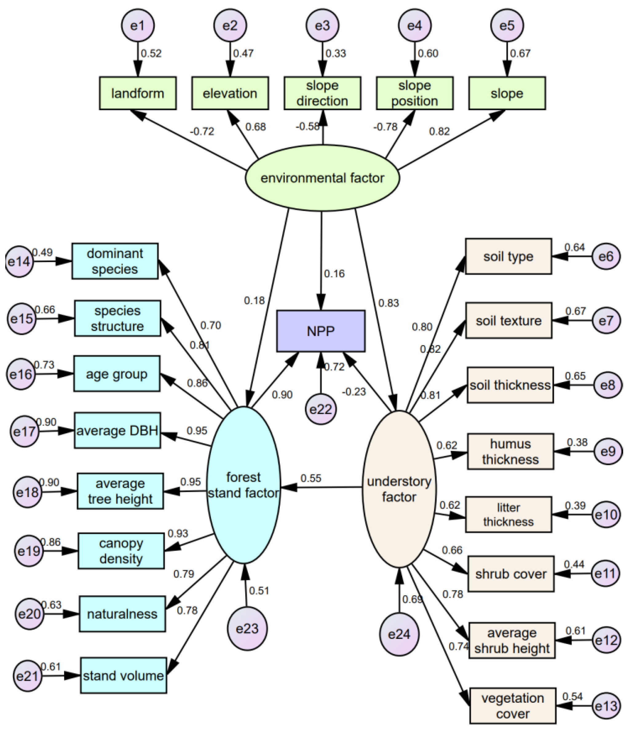
3.3. Driving Factors for NPP
4. Discussion
5. Conclusions
Author Contributions
Funding
Conflicts of Interest
References
- Stocker, T. Climate Change 2013; Cambridge University Press: Cambridge, UK, 2014. [Google Scholar]
 - Ravindranath, N.H.; Sathaye, J.A. Climate Change and Developing Countries; Kluwer Academic Publishers: Norwell, MA, USA, 2002; pp. 247–265. [Google Scholar] [CrossRef]
 - Tian, L.; Fu, W.; Tao, Y.; Li, M.Y.; Wang, L. Dynamics of the alpine timberline and its response to climate change in the Hengduan mountains over the period 1985–2015. Ecol. Indic. 2022, 135, 108589. [Google Scholar] [CrossRef]
 - Kramer, P.J. Carbon dioxide concentration, photosynthesis, and dry matter production. Bio Sci. 1981, 31, 29–33. [Google Scholar] [CrossRef]
 - Barkham, J.P.; Waring, R.H.; Schlesinger, W.H. Forest ecosystems: Concepts and management. J. Ecol. 1987, 75, 284. [Google Scholar] [CrossRef]
 - Dixon, R.K.; Brown, S.; Houghton, R.A.; Trexier, M.C.; Wisniewski, J. Carbon pools and flux of global forest ecosystems. Science 1994, 263, 185–190. [Google Scholar] [CrossRef] [PubMed]
 - Lieth, H.; Whittaker, R.H. Primary Productivity of the Biosphere; Ecological Studies; Springer: Berlin/Heidelberg, Germany, 1975. [Google Scholar] [CrossRef]
 - Wu, W.H.; Li, M.Y.; Bu, Z.H. Estimation of net primary productivity of vegetation in Jiangsu Province based on open datasets. J. Northwest For. Univ. 2010, 25, 146–151. [Google Scholar]
 - Li, T.; Li, M.Y.; Tian, L. Dynamics of carbon storage and its drivers in Guangdong Province from 1979 to 2012. Forests 2021, 12, 1482. [Google Scholar] [CrossRef]
 - Kicklighter, D.W.; Bondeau, A.; Schloss, A.L.; Kaduk, J.; Mcguire, A.D.; ThE. Participants OF. ThE. Potsdam NpP. Model Intercomparison. Comparing global models of terrestrial net primary productivity (NPP): Global pattern and differentiation by major biomes. Glob. Chang. Biol. 1999, 5, 16–24. [Google Scholar] [CrossRef] [Green Version]
 - Liu, J.; Chen, J.M.; Cihlar, J.; Chen, W. Net primary productivity distribution in the BOREAS region from a process model using satellite and surface data. J. Geophys. Res. Atmos. 1999, 104, 27735–27754. [Google Scholar] [CrossRef]
 - Wu, Z.F. Response of net primary productivity to climate warming in Northeast China. Econ. Geogr. 1997, 4, 49–55. [Google Scholar]
 - Potter, C.S. Terrestrial Biomass and the effects of deforestation on the global carbon cycle. BioScience 1999, 49, 769–778. [Google Scholar] [CrossRef] [Green Version]
 - Wen, Y.; Liu, X.; Du, G. Nonuniform time-lag effects of asymmetric warming on net primary productivity across global terrestrial biomes. Earth Interact. 2018, 22, 1–26. [Google Scholar] [CrossRef]
 - Xu, X.L.; Cao, M.K. Remote sensing estimation and application analysis of forest biomass. Geo-Inf. Sci. 2006, 8, 7. [Google Scholar] [CrossRef]
 - Li, T.; Li, M.Y.; Qian, C.H. Combining crown density to estimate forest net primary productivity by using remote sensing data. J. Nanjing For. Univ. 2021, 45, 153–160. [Google Scholar] [CrossRef]
 - Nyikadzino, B.; Chitakira, M.; Muchuru, S. Rainfall and runoff trend analysis in the Limpopo river basin using the Mann Kendall statistic. Phys. Chem. Earth Parts A/B/C 2020, 117, 102870. [Google Scholar] [CrossRef]
 - Alhaji, U.U.; Yusuf, A.S.; Edet, C.O. Trend analysis of temperature in gombe state using Mann Kendall trend Test. J. Sci. Res. Rep. 2018, 20, 1–9. [Google Scholar] [CrossRef]
 - Peng, J.; Chen, S.; Lü, H.; Liu, Y.; Wu, J. Spatiotemporal patterns of remotely sensed PM 2.5 concentration in China from 1999 to 2011. Remote Sens. Environ. 2016, 174, 109–121. [Google Scholar] [CrossRef]
 - Wang, C.; Jiang, Q.; Engel, B.; Mercado, J.A.V.; Zhang, Z. Analysis on net primary productivity change of forests and its multilevel driving mechanism—A case study in Changbai mountains in northeast China. Technol. Forecast. Soc. Chang. 2020, 153, 119939. [Google Scholar] [CrossRef]
 - Mi, X.; Feng, G.; Hu, Y.; Zhang, J.; Chen, L.; Corlett, R.T.; Hughes, A.C.; Pimm, S.; Schmid, B.; Shi, S.; et al. The global significance of biodiversity science in China: An overview. Natl. Sci. Rev. 2021, 8, nwab032. [Google Scholar] [CrossRef]
 - Lin, M.Z.; Ma, X.F.; Yang, M.Z.; Chen, Z.Y.; Jiang, X.D. Dynamic evaluation of forest eco-system services in Guangdong Province from 1987 to 2004. Resour. Sci. 2009, 31, 980–984. [Google Scholar]
 - Ma, X.F.; Lin, M.Z.; Qiao, M.H. The Evaluation of Forest Resources and development counter measures in Guangdong Province. J. Taiyuan Norm. Univ. 2007, 2, 123–127. [Google Scholar]
 - Shaoguan Municipal People’s Government. Available online: https://www.sg.gov.cn/ (accessed on 20 April 2022).
 - GB/T 38590-2020; Technical Regulations for Continuous Forest Inventory. The National Forestry and Grassland Administration: Beijing, China, 2020.
 - Yu, C.; Wang, B.; Liu, H.; Yang, X.S.; Xiu, Z.Z. Dynamic change of net production and mean net primary productivity of China’s forests. For. Res. 2014, 27, 542–550. [Google Scholar]
 - Zhang, J.B. Principles and Applications of Remote Sensing; Wuhan University Press: Wuhan, China, 2009. [Google Scholar]
 - Liang, S.; Fang, H.; Chen, M. Atmospheric correction of Landsat ETM+ land surface imagery. I. Methods. IEEE Trans. Geosci. Remote Sens. 2001, 39, 2490–2498. [Google Scholar] [CrossRef]
 - Unger Holtz, T.S. Introductory digital image processing: A remote sensing perspective, third edition. Environ. Eng. Geosci. 2007, 13, 89–90. [Google Scholar] [CrossRef]
 - Teillet, P.M.; Guindon, B.; Goodenough, D.G. On the slope-aspect correction of multispectral scanner data. Can. J. Remote Sens. 1982, 8, 84–106. [Google Scholar] [CrossRef] [Green Version]
 - Xiao, X.W. Study on Forest Biomass and Productivity in China. Ph.D. Thesis, Northeast Forestry University, Harbin, China, 2005. [Google Scholar]
 - Tian, Q.J.; Min, X.J. Progress of vegetation index research. Adv. Earth Sci. 1998, 4, 10–16. [Google Scholar]
 - Watson, D.J. Comparative physiological studies on the growth of field crops: I. variation in net assimilation rate and leaf area between species and varieties, and within and between years. Ann. Bot. 1947, 11, 41–76. [Google Scholar] [CrossRef]
 - Kauth, R.J.; Thomas, G.S. The Tasselled-cap—A graphic description of the spectral-temporal development of agricultural crops as seen by Landsat. In Proceedings of the Symposium on Machine Processing of Remotely Sensed Data, West Lafayette, IN, USA, 29 June–1 July 1976; pp. 41–51. [Google Scholar]
 - Joshi, C.; Leeuw, J.D.; Skidmore, A.K.; van Duren, I.C.; van Oosten, H. Remotely sensed estimation of forest canopy density: A comparison of the performance of four methods. Int. J. Appl. Earth Obs. Geoinf. 2006, 8, 84–95. [Google Scholar] [CrossRef]
 - Rikimaru, A. Landsat TM data processing guide for forest canopy density mapping and monitoring model. In Proceedings of the ITTO Workshop on Utilization of Remote Sensing in Site Assessment and Planning for Rehabilitation of Logged-Over Forests, Bangkok, Thailand, 30 July–1 August 1996; pp. 1–8. [Google Scholar]
 - Breiman, L. Random forests. Mach. Learn. 2001, 45, 5–32. [Google Scholar] [CrossRef] [Green Version]
 - Cutler, A.; Cutler, D.R.; Stevens, J.R. Random forests. In Ensemble Machine Learning; Springer: Berlin/Heidelberg, Germany, 2012; pp. 157–175. [Google Scholar] [CrossRef]
 - Pavlov, Y.L. Limit Distributions of the height of a random forest. Theory Probab. Its Appl. 1984, 28, 471–480. [Google Scholar] [CrossRef]
 - Kolehmainen, E.; Knuutinen, J. Multiple linear regression analysis of RF values of chlorinated catechols and guaiacols. Chromatographia 1981, 14, 626–628. [Google Scholar] [CrossRef]
 - Safitri, L.; Mardiyati, S.; Rahim, H. Forecasting the mortality rates of indonesian population by using neural network. J. Phys. Conf. Ser. 2018, 974, 012030. [Google Scholar] [CrossRef]
 - Breiman, L.; Cutler, A. randomForest: Breiman and Cutler’s Random Forests for Classification and Regression; R Package Version 4.6-7; The R Foundation for Statistical Computing: Vienna, Austria, 2008. [Google Scholar]
 - Li, Y.C.; Li, C.; Li, M.Y.; Liu, Z.Z. Influence of variable selection and forest type on forest aboveground biomass estimation using machine learning algorithms. Forests 2019, 10, 1073. [Google Scholar] [CrossRef] [Green Version]
 - You, S.B.; Yan, Y. Stepwise regression analysis method and its application. Stat. Decis. 2017, 14, 31–35. [Google Scholar] [CrossRef]
 - Robert, M.O.B. A caution regarding rules of thumb for variance inflation factors. Qual. Quant. 2007, 41, 673–690. [Google Scholar] [CrossRef]
 - Bollinger, G.; Belsley, D.A.; Kuh, E.; Welsch, R.E. Regression diagnostics: Identifying influential data and sources of collinearity. J. Mark. Res. 1981, 18, 392. [Google Scholar] [CrossRef]
 - Singh, G.; Panda, R.K. Daily sediment yield modeling with Artificial Neural Network using 10-fold cross validation method: A small agricultural watershed, Kapgari, India. Int. J. Earth Sci. Eng. 2011, 4, 443–450. [Google Scholar]
 - Zheng, B.; Agresti, A. Summarizing the predictive power of a generalized linear model. Stat. Med. 2000, 19, 1771–1781. [Google Scholar] [CrossRef]
 - Sen, P.K. Estimates of the regression coefficient based on Kendall’s Tau. J. Am. Stat. Assoc. 1968, 63, 1379. [Google Scholar] [CrossRef]
 - Wang, Y.W.; Zhao, Y.J.; Han, L.; Ao, Y. Spatiotemporal variation of vegetation net primary productivity and its driving factors from 2000 to 2015 in Qinling-Daba Mountains. Chin. J. Appl. Ecol. 2018, 29, 2373–2381. [Google Scholar] [CrossRef]
 - Zheng, D.F.; Hao, S.; Sun, C.Z.; Lv, L.T. Spatio-temporal pattern evolution of eco-efficiency and the forecast in mainland of China. Geogr. Res. 2018, 37, 1034–1046. [Google Scholar] [CrossRef]
 - Peng, J.; Wang, Y.L.; Zhang, Y.; Ye, M.T.; Wu, J.S. Research on the influence of land use classification on landscape metrics. Acta Geogr. Sin. 2006, 61, 157–168. [Google Scholar]
 - Cheng, Y.D.; Li, X.D.; Yang, J.Z. Research on NDVI variation characteristics and precipitation sensitivity of the Yuanjiang River Basin in Guizhou Province. Acta Ecol. Sin. 2020, 40, 1161–1174. [Google Scholar]
 - Roldán José, L. Review of composite-based Structural Equation Modeling: Analyzing latent and emergent variables. Struct. Equ. Model. A Multidiscip. J. 2021, 28, 823–825. [Google Scholar] [CrossRef]
 - Brandmaier, A.M. Permutation Distribution Clustering and Structural Equation Model Trees. Ph.D. Thesis, Saarland University, Saarbrücken, Germany, 2012. [Google Scholar]
 - Tempelaar, D.T.; Schim, V.D.L.S.; Gijselaers, W.H. A structural equation model analyzing the relationship of students’ attitudes toward statistics, prior reasoning abilities and course performance. Stat. Educ. Res. J. 2007, 6, 78–102. [Google Scholar] [CrossRef]
 - Anderson, J.C.; Gerbing, W. Structural equation modeling in practice: A review and recommended two-step approach. Psychol. Bull. 1988, 27, 5–24. [Google Scholar] [CrossRef]
 - Muthén, B. A general structural equation model with dichotomous, ordered categorical, and continuous latent variable indicators. Psychometrika 1984, 49, 115–132. [Google Scholar] [CrossRef] [Green Version]
 - Hoyle, R.H. Introduction to the special section: Structural equation modeling in clinical research. J. Consult. Clin. Psychol. 1994, 62, 427–428. [Google Scholar] [CrossRef]
 - Carlsson, M.; Hamrin, E. Evaluation of the life satisfaction questionnaire (LSQ) using structural equation modelling (SEM). Qual. Life Res. 2002, 11, 415–425. [Google Scholar] [CrossRef]
 - Quintana, S.M.; Maxwell, S.E. Implications of recent developments in structural equation modeling for counseling psychology. Couns. Psychol. 1999, 27, 485–527. [Google Scholar] [CrossRef]
 - Wen, Z.L.; Kittai, H.; Marsh, H.W. Structural equation model: Cutoff criteria for goodness of fit indices and chi-square test. Acta Psychol. Sin. 2004, 36, 186–194. [Google Scholar]
 - Wang, Q.; Zhao, P.; Ren, H.; Kakubari, Y. Spatiotemporal dynamics of forest net primary production in China over the past two decades. Glob. Planet. Chang. 2008, 61, 267–274. [Google Scholar] [CrossRef]
 - Liu, G.; Sun, R.; Xiao, Z.Q.; Gui, T.X. Analysis of spatial and temporal variation of net primary productivity and climate controls in China from 2001 to 2014. Acta Ecol. Sin. 2017, 37, 4936–4945. [Google Scholar] [CrossRef]
 - Jiao, C.C.; Yu, G.R.; Zhan, X.Y.; Zhu, X.J.; Chen, Z. Spatial patterns of net primary productivity of global forest ecosystems and their regional characteristics. Quat. Sci. 2014, 34, 699–709. [Google Scholar] [CrossRef]
 - Li, H. Spatiotemporal Evolution of Fractional Vegetation Cover and Net Primary Productivity in the Subtropical Region and Climate Driving. Master’s Thesis, Zhejiang A&F University, Hangzhou, China, 2021. [Google Scholar]
 - Yu, Y.T.; Wu, S.R.; Meng, G.; Zhang, X.F. Study on the Cooperation Networks Evolution of Forestry Policy-making Authorities in China. For. Econ. 2020, 42, 3–19. [Google Scholar]
 






| Main Forest Types | Standard of Division | Typical Tree Species | Characteristic | 
|---|---|---|---|
| pure coniferous forest | stand volume of single coniferous species ≥65% | Cunninghamia lanceolata | fast growth, high volume per unit area | 
| Pinus massoniana | wide distribution, main tree species for timber forest | ||
| pure broadleaf forest | stand volume of single broadleaf species ≥65% | Eucalyptus robusta | high proportion of young forests | 
| Acacia confusa | higher volume per unit area, mainly planted forests | ||
| Cinnamomum camphora | grow faster, native hardwood species | ||
| broadleaf mixed forest | total stand volume of broadleaf species ≥65% | few natural broad-leaved mixed forests, the dominant tree species is not obvious | |
| broadleaf-coniferous mixed forest | total stand volume of coniferous or broadleaf species accounting for 35–65% | Pinus massoniana-Schima superba | tree growth is higher than their respective pure forests | 
| coniferous mixed forest | total stand volume of coniferous species ≥65% | Cunninghamia lanceolata-Pinus massoniana | less pests and diseases | 
| Forest Types | Relationship between Biomass and Volume  | Relationship between Biomass and Community Growth | Relationship between Biomass and Annual Withering | 
|---|---|---|---|
| coniferous and broadleaf mixed forest | B = V/(1.1731 + 0.0018 × V) | Y = B/(0.1038 × A + 0.0761 × B) | L = 3.46 | 
| deciduous broadleaf forest | B = V/(0.6539 + 0.0038 × V) | Y = B/(0.2393 × A + 0.0495 × B) | L = B/(18.2460 + 0.0366 × B) | 
| broadleaf mixed forest | B = V/(0.5788 + 0.0020 × V) | Y = B/(0.3018 × A + 0.0331 × B) | L = B/(9.1028 + 0.0575 × B) | 
| cypress forest | B = V/(1.0202 + 0.0022 × V) | Y = B/(0.1132 × A + 0.0745 × B) | L = B/(9.8381 + 0.1337 × B) | 
| fir forest | B = V/(1.2917 + 0.0022 × V) | Y = B/(0.4598 × A + 0.0069 × B) | L = B/(10.1320 + 0.0874 × B) | 
| Pinus massoniana forest | B = V/(1.4254 + 0.0004 × V) | Y = B/(0.4046 × A + 0.0098 × B) | L = B/(15.4510 + 0.0225 × B) | 
| other warm pine forest | B = V/(1.3624 − 0.0003 × V) | Y = B/(0.2423 × A + 0.0581 × B) | L = B/(18.9050 + 0.0422 × B) | 
| evergreen broadleaf forest | B = V/(0.7883 + 0.0026 × V) | Y = B/(0.2503 × A + 0.0226 × B) | L = B/(20.5070 + 0.0383 × B) | 
| deciduous broadleaf forest | B = V/(0.6539 + 0.0038 × V) | Y = B/(0.2393 × A + 0.0495 × B) | L = B/(18.2460 + 0.0366 × B) | 
| Variable Type | Variable Name | Code | Variable Type | Variable Name | Code | 
|---|---|---|---|---|---|
| single band  | blue band | B2 | stand structure | canopy density | FCD | 
| green band | B3 | tasseled cap | brightness index | Bri | |
| red band | B4 | greenness index | Gre | ||
| near-infrared band | B5 | wetness index | Wet | ||
| shortwave infrared band 1 | B6 | topographic factor  | slope | Slope | |
| shortwave infrared band 2 | B7 | elevation | DEM | ||
| texture feature  | contrast | Bij_con | vegetation index  | normalized difference vegetation index | NDVI | 
| dissimilarity | Bij_dis | ratio vegetation index | RVI | ||
| mean | Bij_mea | difference vegetation index | DVI | ||
| homogeneity | Bij_hom | enhanced vegetation index | EVI | ||
| angular second moment | Bij_asm | green vegetation index | GVI | ||
| entropy | Bij_ent | perpendicular vegetation index | PVI | ||
| skewness | Bij_ske | leaf area index | LAI | ||
| correlation | Bij_cor | 
| Year | Predictor Variable of LF and BP | Predictor Variable of MLR | 
|---|---|---|
| 1997 | DEM, B37_con, B27_con, B23_ske, B23_ent, B23_asm, B23_mea, B35_cor, Slope, B73_ent, B73_mea, B45_cor, B33_ent, B43_mea, B73_asm, B73_ske, B33_mea | DEM, B73_ske, B27_con | 
| 2002 | B67_mea, FCD, B33_con, B47_con, B35_con, B25_hom, B63_dis, Slope, B55_mea, NDVI, B25_ske, B43_dis, B35_dis, B45_con, B27_ske, B77_con, DEM, B37_hom, B37_con, B23_hom, B57_mea, B27_con, B65_asm, B65_hom, B63_hom, B67_con | B37_con, B33_hom | 
| 2007 | B63_dis, Wet, B25_con, B27_con, B45_con, B65_dis, B23_con, DEM, B2, B33_con, RVI, Bri, B4, B75_dis, FCD | RVI, B35_cor, B77_ent | 
| 2012 | Wet, B2, DEM, B65_con, B47_ent, B73_ent, Slope, RVI, B73_mea, FCD, B27_con, B73_con, B4, B23_con, LAI, B45_mea, B3, B47_mea, B25_con, B53_hom | B25_con, B47_ske, B7, B55_dis, B45_ske | 
| 2017 | B73_cor, B45_asm, B75_cor, B33_ske, B23_con, DEM, B53_hom, FCD, B2, B63_cor, B53_asm, RVI, B75_ent, B55_asm, NDVI, B45_con | B35_con, B75_cor, DEM, B27_con, B55_hom, B53_asm, Slope | 
| β | Z | Trend Grading | 
|---|---|---|
| β > 0 | 2.58 < Z | extremely significant increase | 
| 1.96 < Z ≤ 2.58 | significant increase | |
| 1.65 < Z ≤ 1.96 | least-significant increase | |
| Z ≤ 1.65 | non-significant increase | |
| β = 0 | Z | no change | 
| β < 0 | Z ≤ 1.65 | non-significant decrease | 
| 1.65 < Z ≤ 1.96 | least-significant decrease | |
| 1.96 < Z ≤ 2.58 | significant decrease | |
| 2.58 > Z | extremely significant decrease | 
Publisher’s Note: MDPI stays neutral with regard to jurisdictional claims in published maps and institutional affiliations.  | 
© 2022 by the authors. Licensee MDPI, Basel, Switzerland. This article is an open access article distributed under the terms and conditions of the Creative Commons Attribution (CC BY) license (https://creativecommons.org/licenses/by/4.0/).
Share and Cite
Li, T.; Li, M.; Ren, F.; Tian, L. Estimation and Spatio-Temporal Change Analysis of NPP in Subtropical Forests: A Case Study of Shaoguan, Guangdong, China. Remote Sens. 2022, 14, 2541. https://doi.org/10.3390/rs14112541
Li T, Li M, Ren F, Tian L. Estimation and Spatio-Temporal Change Analysis of NPP in Subtropical Forests: A Case Study of Shaoguan, Guangdong, China. Remote Sensing. 2022; 14(11):2541. https://doi.org/10.3390/rs14112541
Chicago/Turabian StyleLi, Tao, Mingyang Li, Fang Ren, and Lei Tian. 2022. "Estimation and Spatio-Temporal Change Analysis of NPP in Subtropical Forests: A Case Study of Shaoguan, Guangdong, China" Remote Sensing 14, no. 11: 2541. https://doi.org/10.3390/rs14112541
APA StyleLi, T., Li, M., Ren, F., & Tian, L. (2022). Estimation and Spatio-Temporal Change Analysis of NPP in Subtropical Forests: A Case Study of Shaoguan, Guangdong, China. Remote Sensing, 14(11), 2541. https://doi.org/10.3390/rs14112541
        
                                                
