Above-Ground Biomass Estimation of Plantation with Different Tree Species Using Airborne LiDAR and Hyperspectral Data
Abstract
:1. Introduction
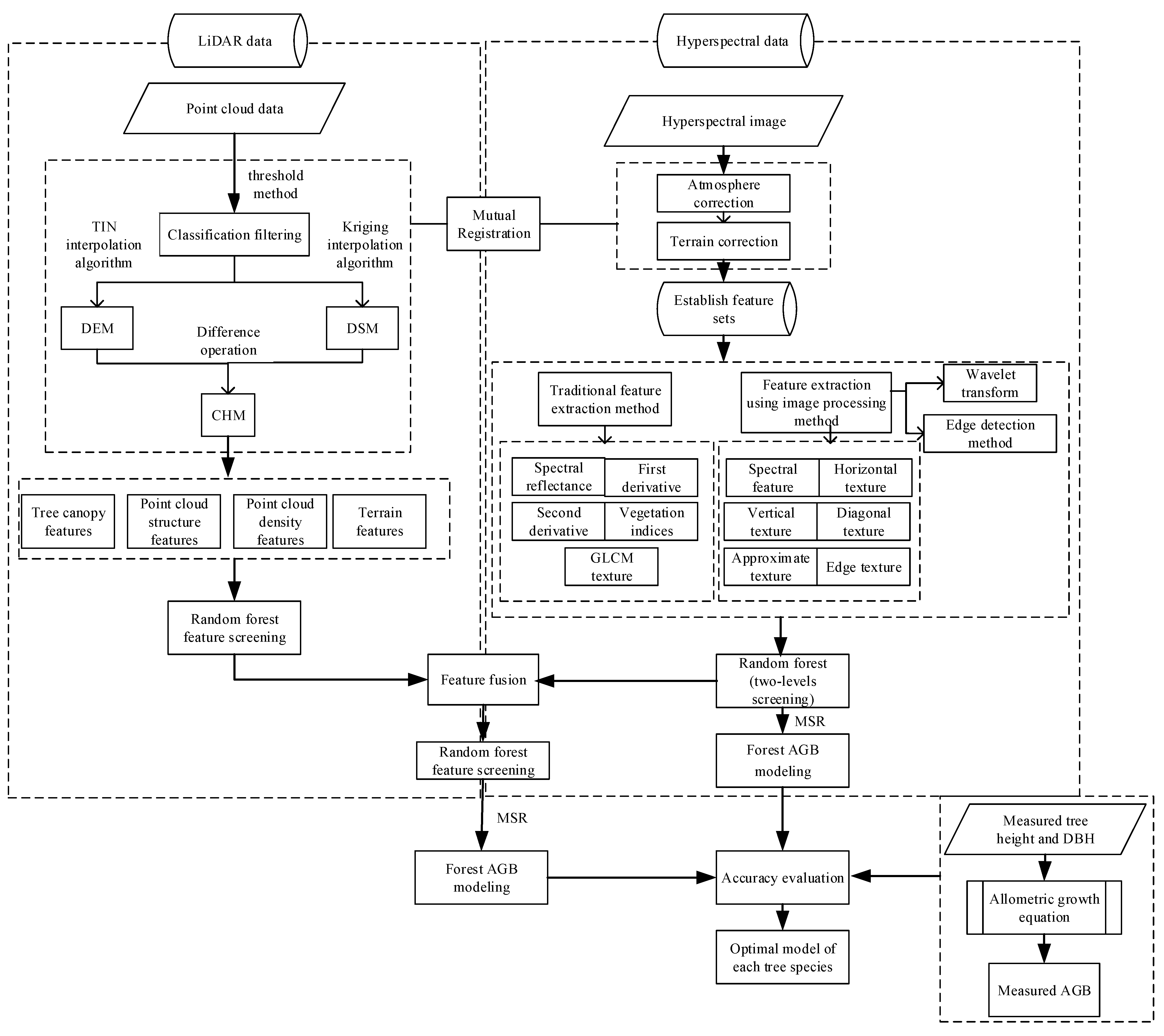
2. Materials and Methods
2.1. Materials
2.1.1. Study Area
2.1.2. Field Data
2.1.3. Remote Sensing Data
2.1.4. Data Preprocessing
2.2. Methods
2.2.1. Feature Variables Extraction from Hyperspectral Imagery
2.2.2. Feature Variables Extraction from LiDAR
2.2.3. Feature Variables of Three-Level Screening and Modeling
3. Results
3.1. Hyperspectral Features Selection
3.2. AGB Modeling Using Screened Hyperspectral Features
3.3. Feature Screening of LiDAR and Hyperspectral
3.4. AGB Modeling Using Features Fusion
3.5. Forest Above-Ground Biomass Mapping of the Forest Farm
4. Discussion
4.1. Significance of Multi-Level Feature Screening
4.2. Selection of Optimal Feature Variables of Different Tree Species
4.3. Importance of Tree Species AGB Modeling
4.4. Existing Problems and Future Research Directions
5. Conclusions
- (a)
- Based on airborne hyperspectral data, the feature set was constructed by using multiple band combinations, wavelet transform and edge detection methods. Through two-level screening and modeling, it can be concluded that vegetation index and texture features based on GLCM have no obvious effect on improving the accuracy of the AGB model. Spectral features and texture features of wavelet transform play a decisive role in the construction of the AGB model. The AGB accuracy of the optimal models of the four tree species based on the optimal features of hyperspectral data was higher than 0.78, but the verification accuracy was very different. The verification accuracy of eucalyptus was only 0.03, which has the problem of over fitting. In conclusion, modeling using only hyperspectral data will have an impact on the estimation results of eucalyptus AGB. This is because for tall tree species, height features are also an important factor affecting the estimation accuracy of AGB.
- (b)
- AGB models of different tree species were constructed based on multi-source feature fusion. From the results of feature screening, it can be concluded that the optimal features of Chinese firs and pine trees included the features of two data sources. Eucalyptus AGB had the best correlation with LiDAR point cloud data. The top features of other broadleaved trees were the features extracted from hyperspectral data. The training accuracy of the AGB model for each tree species was more than 0.72, and the verification accuracy was quite different. However, after feature fusion, the verification accuracy of Chinese firs and pine trees was improved. The results showed that AGB estimation and mapping in areas with complex tree species composition and high structural heterogeneity must be modeled by tree species. For coniferous trees, the AGB model constructed by combining airborne LiDAR height features and hyperspectral texture features had higher accuracy. The optimal features of the broadleaved tree AGB model will have different choices according to different tree species. For tall broadleaved trees, the AGB model based on airborne LiDAR height features had higher accuracy. Meanwhile, the AGB model for pure forests, such as Chinese firs, pine trees and eucalyptuses, can also be based on the above conclusions.
Author Contributions
Funding
Acknowledgments
Conflicts of Interest
References
- Fassnacht, F.; Hartig, F.; Latifi, H.; Berger, C.; Hernández, J.; Corvalán, P.; Koch, B. Importance of sample size, data type and prediction method for remote sensing-based estimations of aboveground forest biomass. Remote Sens. Environ. 2014, 154, 102–114. [Google Scholar] [CrossRef]
- Castillo, J.A.A.; Apan, A.A.; Maraseni, T.N.; Salmo, S.G., III. Estimation and mapping of above-ground biomass of mangrove forests and their replacement land uses in the Philippines using Sentinel imagery. ISPRS J. Photogramm. Remote Sens. 2017, 134, 70–85. [Google Scholar] [CrossRef]
- Ratle, F.; Camps-Valls, G.; Weston, J. Semisupervised neural networks for efficient hyperspectral image classification. IEEE Trans. Geosci. Remote Sens. 2010, 48, 2271–2282. [Google Scholar] [CrossRef]
- García, M.; Riaño, D.; Chuvieco, E.; Danson, F.M. Estimating biomass carbon stocks for a Mediterranean forest in central Spain using LiDAR height and intensity data. Remote Sens. Environ. 2010, 114, 816–830. [Google Scholar] [CrossRef]
- Propastin, P. Modifying geographically weighted regression for estimating aboveground biomass in tropical rainforests by multispectral remote sensing data. Int. J. Appl. Earth Obs. Geoinf. 2012, 18, 82–90. [Google Scholar] [CrossRef]
- Kankare, V.; Vastaranta, M.; Holopainen, M.; Räty, M.; Yu, X.; Hyyppä, J.; Hyyppä, H.; Alho, P.; Viitala, R. Retrieval of forest aboveground biomass and stem volume with airborne scanning LiDAR. Remote Sens. 2013, 5, 2257–2274. [Google Scholar] [CrossRef] [Green Version]
- Cutler, M.; Boyd, D.; Foody, G.; Vetrivel, A. Estimating tropical forest biomass with a combination of SAR image texture and Landsat TM data: An assessment of predictions between regions. ISPRS J. Photogramm. Remote Sens. 2012, 70, 66–77. [Google Scholar] [CrossRef] [Green Version]
- Estornell, J.; Ruiz, L.; Velázquez-Martí, B.; Fernández-Sarría, A. Estimation of shrub biomass by airborne LiDAR data in small forest stands. For. Ecol. Manag. 2011, 262, 1697–1703. [Google Scholar] [CrossRef] [Green Version]
- Güneralp, İ.; Filippi, A.M.; Randall, J. Estimation of floodplain aboveground biomass using multispectral remote sensing and nonparametric modeling. Int. J. Appl. Earth Obs. Geoinf. 2014, 33, 119–126. [Google Scholar] [CrossRef]
- Wallis, C.I.; Homeier, J.; Peña, J.; Brandl, R.; Farwig, N.; Bendix, J. Modeling tropical montane forest biomass, productivity and canopy traits with multispectral remote sensing data. Remote Sens. Environ. 2019, 225, 77–92. [Google Scholar] [CrossRef]
- Liu, Y.; Gong, W.; Xing, Y.; Hu, X.; Gong, J. Estimation of the forest stand mean height and aboveground biomass in Northeast China using SAR Sentinel-1B, multispectral Sentinel-2A, and DEM imagery. ISPRS J. Photogramm. Remote Sens. 2019, 151, 277–289. [Google Scholar] [CrossRef]
- Wittke, S.; Yu, X.; Karjalainen, M.; Hyyppä, J.; Puttonen, E. Comparison of two-dimensional multitemporal Sentinel-2 data with three-dimensional remote sensing data sources for forest inventory parameter estimation over a boreal forest. Int. J. Appl. Earth Obs. Geoinf. 2019, 76, 167–178. [Google Scholar] [CrossRef]
- Zhong, Y.; Zhang, L. An adaptive artificial immune network for supervised classification of multi-/hyperspectral remote sensing imagery. IEEE Trans. Geosci. Remote Sens. 2011, 50, 894–909. [Google Scholar] [CrossRef]
- Brantley, S.T.; Zinnert, J.C.; Young, D.R. Application of hyperspectral vegetation indices to detect variations in high leaf area index temperate shrub thicket canopies. Remote Sens. Environ. 2011, 115, 514–523. [Google Scholar] [CrossRef] [Green Version]
- Van der Meer, F.D.; Van der Werff, H.M.; Van Ruitenbeek, F.J.; Hecker, C.A.; Bakker, W.H.; Noomen, M.F.; Van Der Meijde, M.; Carranza, E.J.M.; De Smeth, J.B.; Woldai, T. Multi-and hyperspectral geologic remote sensing: A review. Int. J. Appl. Earth Obs. Geoinf. 2012, 14, 112–128. [Google Scholar] [CrossRef]
- Halme, E.; Pellikka, P.; Mõttus, M. Utility of hyperspectral compared to multispectral remote sensing data in estimating forest biomass and structure variables in Finnish boreal forest. Int. J. Appl. Earth Obs. Geoinf. 2019, 83, 101942. [Google Scholar] [CrossRef]
- Cooper, S.; Okujeni, A.; Pflugmacher, D.; van der Linden, S.; Hostert, P. Combining simulated hyperspectral EnMAP and Landsat time series for forest aboveground biomass mapping. Int. J. Appl. Earth Obs. Geoinf. 2021, 98, 102307. [Google Scholar] [CrossRef]
- Koch, B. Status and future of laser scanning, synthetic aperture radar and hyperspectral remote sensing data for forest biomass assessment. ISPRS J. Photogramm. Remote Sens. 2010, 65, 581–590. [Google Scholar] [CrossRef]
- Silva, C.A.; Klauberg, C.; Hudak, A.T.; Vierling, L.A.; Liesenberg, V.; Carvalho, S.P.E.; Rodriguez, L.C. A principal component approach for predicting the stem volume in Eucalyptus plantations in Brazil using airborne LiDAR data. For. Int. J. For. Res. 2016, 89, 422–433. [Google Scholar] [CrossRef]
- Fassnacht, F.E.; Latifi, H.; Hartig, F. Using synthetic data to evaluate the benefits of large field plots for forest biomass estimation with LiDAR. Remote Sens. Environ. 2018, 213, 115–128. [Google Scholar] [CrossRef]
- Cao, L.; Coops, N.C.; Sun, Y.; Ruan, H.; Wang, G.; Dai, J.; She, G. Estimating canopy structure and biomass in bamboo forests using airborne LiDAR data. ISPRS J. Photogramm. Remote Sens. 2019, 148, 114–129. [Google Scholar] [CrossRef]
- Luo, S.; Wang, C.; Xi, X.; Pan, F.; Peng, D.; Zou, J.; Nie, S.; Qin, H. Fusion of airborne LiDAR data and hyperspectral imagery for aboveground and belowground forest biomass estimation. Ecol. Indic. 2017, 73, 378–387. [Google Scholar] [CrossRef]
- Wu, Z.; Dye, D.; Vogel, J.; Middleton, B. Estimating forest and woodland aboveground biomass using active and passive remote sensing. Photogramm. Eng. Remote Sens. 2016, 82, 271–281. [Google Scholar] [CrossRef]
- García, M.; Saatchi, S.; Ustin, S.; Balzter, H. Modelling forest canopy height by integrating airborne LiDAR samples with satellite Radar and multispectral imagery. Int. J. Appl. Earth Obs. Geoinf. 2018, 66, 159–173. [Google Scholar] [CrossRef]
- Abutaleb, K.; Newete, S.W.; Mangwanya, S.; Adam, E.; Byrne, M.J. Mapping eucalypts trees using high resolution multispectral images: A study comparing WorldView 2 vs. SPOT 7. Egypt. J. Remote Sens. Space Sci. 2021, 24, 333–342. [Google Scholar] [CrossRef]
- Baccini, A.; Laporte, N.; Goetz, S.; Sun, M.; Dong, H. A first map of tropical Africa’s above-ground biomass derived from satellite imagery. Environ. Res. Lett. 2008, 3, 045011. [Google Scholar] [CrossRef] [Green Version]
- Boudreau, J.; Nelson, R.F.; Margolis, H.A.; Beaudoin, A.; Guindon, L.; Kimes, D.S. Regional aboveground forest biomass using airborne and spaceborne LiDAR in Québec. Remote Sens. Environ. 2008, 112, 3876–3890. [Google Scholar] [CrossRef]
- Chen, G.; Hay, G.J. A support vector regression approach to estimate forest biophysical parameters at the object level using airborne LiDAR transects and quickbird data. Photogramm. Eng. Remote Sens. 2011, 77, 733–741. [Google Scholar] [CrossRef] [Green Version]
- Laurin, G.V.; Chen, Q.; Lindsell, J.A.; Coomes, D.A.; Del Frate, F.; Guerriero, L.; Pirotti, F.; Valentini, R. Aboveground biomass estimation in an African tropical forest with LiDAR and hyperspectral data. ISPRS J. Photogramm. Remote Sens. 2014, 89, 49–58. [Google Scholar] [CrossRef]
- Li, L.; Guo, Q.; Tao, S.; Kelly, M.; Xu, G. LiDAR with multi-temporal MODIS provide a means to upscale predictions of forest biomass. ISPRS J. Photogramm. Remote Sens. 2015, 102, 198–208. [Google Scholar] [CrossRef]
- De Almeida, C.T.; Galvao, L.S.; Ometto, J.P.H.B.; Jacon, A.D.; de Souza Pereira, F.R.; Sato, L.Y.; Lopes, A.P.; de Alencastro Graça, P.M.L.; de Jesus Silva, C.V.; Ferreira-Ferreira, J. Combining LiDAR and hyperspectral data for aboveground biomass modeling in the Brazilian Amazon using different regression algorithms. Remote Sens. Environ. 2019, 232, 111323. [Google Scholar] [CrossRef]
- Wang, D.; Wan, B.; Liu, J.; Su, Y.; Guo, Q.; Qiu, P.; Wu, X. Estimating aboveground biomass of the mangrove forests on northeast Hainan Island in China using an upscaling method from field plots, UAV-LiDAR data and Sentinel-2 imagery. Int. J. Appl. Earth Obs. Geoinf. 2020, 85, 101986. [Google Scholar] [CrossRef]
- Gao, L.; Zhang, X. Aboveground biomass estimation of plantation with complex forest stand structure using multiple features from airborne laser scanning point cloud data. Forests 2021, 12, 1713. [Google Scholar] [CrossRef]
- Guo, B.; Gunn, S.R.; Damper, R.I.; Nelson, J.D. Customizing kernel functions for SVM-based hyperspectral image classification. IEEE Trans. Image Process. 2008, 17, 622–629. [Google Scholar] [CrossRef] [Green Version]
- Fauvel, M.; Tarabalka, Y.; Benediktsson, J.A.; Chanussot, J.; Tilton, J.C. Advances in spectral-spatial classification of hyperspectral images. Proc. IEEE 2012, 101, 652–675. [Google Scholar] [CrossRef] [Green Version]
- Soenen, S.A.; Peddle, D.R.; Coburn, C.A. SCS+ C: A modified sun-canopy-sensor topographic correction in forested terrain. IEEE Trans. Geosci. Remote Sens. 2005, 43, 2148–2159. [Google Scholar] [CrossRef]
- Yang, X. Cover: Use of LIDAR elevation data to construct a high-resolution digital terrain model for an estuarine marsh area. Int. J. Remote Sens. 2005, 26, 5163–5166. [Google Scholar] [CrossRef]
- Zhou, S.; Liu, X.; Wang, C.; Yang, B. Non-iterative denoising algorithm based on a dual threshold for a 3D point cloud. Opt. Lasers Eng. 2020, 126, 105921. [Google Scholar] [CrossRef]
- Gorgens, E.B.; Valbuena, R.; Rodriguez, L.C.E. A method for optimizing height threshold when computing airborne laser scanning metrics. Photogramm. Eng. Remote Sens. 2017, 83, 343–350. [Google Scholar] [CrossRef]
- Zhang, Y.; Lyu, X. A three-dimensional diffusion filtering model establishment and analysis for point cloud intensity noise. J. Comput. Inf. Sci. Eng. 2017, 17, 011010. [Google Scholar] [CrossRef]
- Bayram, E.; Frossard, P.; Vural, E.; Alatan, A. Analysis of airborne LiDAR point clouds with spectral graph filtering. IEEE Geosci. Remote Sens. Lett. 2018, 15, 1284–1288. [Google Scholar] [CrossRef] [Green Version]
- Liu, H.; Wu, C. Developing a scene-based triangulated irregular network (TIN) technique for individual tree crown reconstruction with LiDAR data. Forests 2019, 11, 28. [Google Scholar] [CrossRef] [Green Version]
- Polat, N.; Uysal, M.; Toprak, A.S. An investigation of DEM generation process based on LiDAR data filtering, decimation, and interpolation methods for an urban area. Measurement 2015, 75, 50–56. [Google Scholar] [CrossRef]
- Mutanga, O.; Skidmore, A.K. Narrow band vegetation indices overcome the saturation problem in biomass estimation. Int. J. Remote Sens. 2004, 25, 3999–4014. [Google Scholar] [CrossRef]
- Behmann, J.; Steinrücken, J.; Plümer, L. Detection of early plant stress responses in hyperspectral images. ISPRS J. Photogramm. Remote Sens. 2014, 93, 98–111. [Google Scholar] [CrossRef]
- Tong, X.; Duan, L.; Liu, T.; Singh, V.P. Combined use of in situ hyperspectral vegetation indices for estimating pasture biomass at peak productive period for harvest decision. Precis. Agric. 2019, 20, 477–495. [Google Scholar] [CrossRef]
- Aasen, H.; Burkart, A.; Bolten, A.; Bareth, G. Generating 3D hyperspectral information with lightweight UAV snapshot cameras for vegetation monitoring: From camera calibration to quality assurance. ISPRS J. Photogramm. Remote Sens. 2015, 108, 245–259. [Google Scholar] [CrossRef]
- Rai, H.M.; Chatterjee, K. Hybrid adaptive algorithm based on wavelet transform and independent component analysis for denoising of MRI images. Measurement 2019, 144, 72–82. [Google Scholar] [CrossRef]
- Bi, B.; Zeng, L.; Shen, K.; Jiang, H. An effective edge extraction method using improved local binary pattern for blurry digital radiography images. NDT E Int. 2013, 53, 26–30. [Google Scholar] [CrossRef]
- Chen, W.; Zhao, J.; Cao, C.; Tian, H. Shrub biomass estimation in semi-arid sandland ecosystem based on remote sensing technology. Glob. Ecol. Conserv. 2018, 16, e00479. [Google Scholar] [CrossRef]
- Sun, Q. Research on the driving factors of energy carbon footprint in Liaoning province using random forest algorithm. Appl. Ecol. Environ. Res. 2019, 17, 8381–8394. [Google Scholar] [CrossRef]






| Tree Species | Forest Age (Year) | DBH (cm) | Tree Height (m) | Stem Density (n·ha−1) |
|---|---|---|---|---|
| Chinese fir | 26 ± 5 | 26.9 ± 22.1 | 18.8 ± 13.4 | 2098 ± 1634 |
| Pine Tree | 14 ± 7 | 12.7 ± 6.6 | 6.2 ± 6.0 | 1211 ± 667 |
| Eucalyptus | 15 ± 13 | 17.8 ± 14.8 | 19.2 ± 17.9 | 1610 ± 1034 |
| Other broadleaved tree | 24 ± 16 | 27.2 ± 22.9 | 14.9 ± 10.7 | 1373 ± 806 |
| Parameters | Value |
|---|---|
| Spectral range (nm) | 400~1000 |
| Spectral resolution (nm) | 3.3 |
| Field angle (°) | 37.7 |
| Instantaneous field angle (mrad) | 0.646 |
| Focal length (mm) | 18.1 |
| Number of spatial pixels | 1024 |
| Spectral sampling interval (nm) | 4.6 |
| Quantized value (bits) | 12 |
| Number of bands | 125 |
| Type | Name |
|---|---|
| Spectral reflectance | Band1, Band2…Band125 |
| First derivative | X1st1, X1st2…X1st125 |
| Second derivative | X2nd1, X2nd2…X2nd125 |
| Type | Name | Formula |
|---|---|---|
| Broad-band greenness index | Normalized differential vegetation index (NDVI) | |
| Enhanced vegetation index (EVI) | ||
| Narrow-band greenness index | Red edge normalized difference vegetation index (NDVI705) | |
| NDVI1 | ||
| NDVI2 | ||
| Soil adjust vegetation index (SAVI) | ||
| SAVI2 | ||
| Light utilization index | Photochemical reflectance index (PRI) | |
| Other indexes | Transformed chlorophyll absorption in reflectance index (TCARI670.700) | |
| Optimized soil-Adjusted vegetation index (OSAVI670.800) | ||
| Modified chlorophyll absorption in reflectance index (MCARI) | ||
| OSAVI | ||
| SARVI |
| Type | Name | Formula |
|---|---|---|
| Entropy | entropy1, entropy2…entropy125 | |
| Second moment | second.moment1, second.moment2…second.moment125 | |
| Variance | variance1, variance2…variance125 | |
| Mean | mean1, mean2…mean125 | |
| Correlation | correlation1, correlation2…correlation125 | |
| Homogeneity | homogeneity1, homogeneity2…homogeneity125 | |
| Contrast | contrast1, contrast2…contrast125 | |
| Dissimilarity | dissimilarity1, dissimilarity2…dissimilarity125 |
| Types | Name | Describing |
|---|---|---|
| Spectral feature | (BT1, BT2…BT125) | Spectral features of two-dimensional wavelet transform |
| Texture feature | Horizontal texture (Hor1, Hor2…Hor125) | Horizontal texture of two-dimensional wavelet transform |
| Vertical texture (Ver1, Ver2…Ver125) | Vertical texture of two-dimensional wavelet transform | |
| Approximate texture (App1, App2…App125) | Approximate texture of two-dimensional wavelet transform | |
| Diagonal texture (Dia1, Dia2…Dia125) | Diagonal texture of two-dimensional wavelet transform | |
| Edge feature | (Edg1, Edg2…Edg125) | Edge texture of mathematical morphology analysis |
| Tree Species | Modeling after Two-Levels Screening | Training Accuracy R2 | Verification Accuracy R2 | RMSE (t/hm2) | MAE (t/hm2) |
|---|---|---|---|---|---|
| Chinese fir | Y = 94.98 + 46900.41 × 2nd-14 − 71056.38 × 1st-49 − 3306.91 × 1st-93 | 0.89 | 0.38 | 9.67 | 7.43 |
| Pine tree | Y = 90.93 − 111797.85 × 2nd-51 − 19166.65 × 2nd-95 + 203276.65 × Dia117 | 0.84 | 0.79 | 20.02 | 14.37 |
| Eucalyptus | Y = −54.84 + 25089.15 × Band46 − 14272.49 × Band65 + 508.42 × Band104 + 350052.48 × Ver6 + 1791491.57 × Ver22 − 378751.92 × Ver38 | 0.78 | 0.03 | 350.14 | 194.55 |
| Other broadleaved tree | Y = 139.3 −3498000 × Ver19 | 0.89 | 0.13 | 128.47 | 94.53 |
| Tree Species | Modeling after Three-Levels Screening | Training Accuracy R2 | Verification Accuracy R2 | RMSE (t/hm2) | MAE (t/hm2) |
|---|---|---|---|---|---|
| Chinese fir | Y = 96.25 − 5680.31 × 2nd-71 − 6762.93 × 1st-93 − 0.34 × H-variance | 0.78 | 0.44 | 11.02 | 9.15 |
| Pine tree | Y = 92.72 − 92027.59 × 2nd-51 − 9579.86 × 2nd-95 + 166851.96 × Dia117 − 5.62 × H-K | 0.95 | 0.91 | 12.94 | 8.95 |
| Eucalyptus | Y = −28.6 + 3.6 × H50 + 5.0 × Hc40 | 0.72 | 0.71 | 50.75 | 25.48 |
| Other broadleaved tree | Y = 139.3 − 3498000 × Ver19 | 0.89 | 0.13 | 128.47 | 94.53 |
Publisher’s Note: MDPI stays neutral with regard to jurisdictional claims in published maps and institutional affiliations. |
© 2022 by the authors. Licensee MDPI, Basel, Switzerland. This article is an open access article distributed under the terms and conditions of the Creative Commons Attribution (CC BY) license (https://creativecommons.org/licenses/by/4.0/).
Share and Cite
Gao, L.; Chai, G.; Zhang, X. Above-Ground Biomass Estimation of Plantation with Different Tree Species Using Airborne LiDAR and Hyperspectral Data. Remote Sens. 2022, 14, 2568. https://doi.org/10.3390/rs14112568
Gao L, Chai G, Zhang X. Above-Ground Biomass Estimation of Plantation with Different Tree Species Using Airborne LiDAR and Hyperspectral Data. Remote Sensing. 2022; 14(11):2568. https://doi.org/10.3390/rs14112568
Chicago/Turabian StyleGao, Linghan, Guoqi Chai, and Xiaoli Zhang. 2022. "Above-Ground Biomass Estimation of Plantation with Different Tree Species Using Airborne LiDAR and Hyperspectral Data" Remote Sensing 14, no. 11: 2568. https://doi.org/10.3390/rs14112568
APA StyleGao, L., Chai, G., & Zhang, X. (2022). Above-Ground Biomass Estimation of Plantation with Different Tree Species Using Airborne LiDAR and Hyperspectral Data. Remote Sensing, 14(11), 2568. https://doi.org/10.3390/rs14112568

