Influence of Atmospheric Scattering on the Accuracy of Laser Altimetry of the GF-7 Satellite and Corrections
Abstract
:1. Introduction
2. Data and Methods
2.1. Atmospheric Scattering Error
2.2. Principle of Fine Cloud Detection in Laser Footprint Image
2.3. Fitting Multiple Regression Models Using Machine Learning
3. Results
3.1. Overview of GF-7 Data
3.2. Identifying Atmospheric Scattering
3.2.1. Atmospheric Scattering in Land Areas
3.2.2. Atmospheric Scattering in Water Areas
3.2.3. Analysis of Data Characteristics Influenced by Atmospheric Scattering
3.3. Atmospheric Scattering Error Correction Scheme
3.3.1. Establishing a Look-Up Table
3.3.2. Atmospheric Scattering Error Correction Using the MLP Model
4. Conclusions
- We systematically combed the atmospheric scattering identification and correction schemes adopted by existing laser altimetry systems and analyzed feasible atmospheric scattering identification and correction methods according to the characteristics of the GF-7 data.
- We found that the GF-7 laser data were affected by atmospheric scattering and complex terrain. Nearly 40% of the data did not receive echoes, whereas 18.47% of the received data were affected by atmospheric scattering, which can lead to meter-scale maximum height deviations that considerably affect the laser data availability.
- The influence of atmospheric scattering on the laser data was analyzed. The results indicate that a weak correlation exists between atmospheric scattering and cloud cover, entropy, waveform SNR, terrain slope, and changes in pulse width.
- Using the statistics of long-term time series data, we found that the atmospheric scattering effect of the GF-7 data had obvious seasonal variations. The errors from April to September were large (~20 cm), whereas the errors were small from October to March (~10 cm).
- Based on the above conclusions, and according to the characteristics of the GF-7 data, we proposed two scattering correction methods: a look-up table and MLP model construction. The results indicate that the look-up table can correct the atmospheric scattering error, and the data availability after correction reached 16.67% and 26.09% for land and water areas, respectively. A disadvantage of the look-up table is that a few laser points not scattered by the atmosphere were corrected in error. The atmospheric scattering identification and correction model established using MLP improved the data availability to 21% and 30% for land and water areas, respectively, which is ~5% higher than those of the look-up table. Thus, the identification accuracies, which were low due to atmospheric scattering, were improved.
Author Contributions
Funding
Data Availability Statement
Acknowledgments
Conflicts of Interest
References
- Li, G.; Tang, X.; Zhang, C.; Zhang, C. Multi-criteria constraint algorithm for selecting ICESat/GLAS data as elevation control points. J. Remote Sens. 2017, 21, 96–104. [Google Scholar]
- Tang, X.; Li, G. Development and prospect of laser altimetry satellite. Space Int. 2017, 11, 13–18. (In Chinese) [Google Scholar] [CrossRef]
- Zwally, H.; Schutz, B.; Abdalati, W.; Abshire, J.; Bentley, C.; Brenner, A.; Bufton, J.; Dezio, J.; Hancock, D.; Harding, D.; et al. ICESat’s laser measurements of polar ice, atmosphere, ocean, and land. J. Geodyn. 2002, 34, 405–445. [Google Scholar] [CrossRef] [Green Version]
- Wang, X.; Cheng, X.; Gong, P.; Huang, H.; Li, Z.; Li, X. Earth science applications of ICESat/GLAS: A review. Int. J. Remote Sens. 2011, 32, 8837–8864. [Google Scholar] [CrossRef]
- Li, G.; Guo, J.; Pei, L.; Zhang, S.; Tang, X.; Yao, J. Extraction and Analysis of the Three-Dimensional Features of Crevasses in the Amery Ice Shelf Based on ICESat-2 ATL06 Data. IEEE J. Sel. Top. Appl. Earth Obs. Remote Sens. 2021, 14, 5796–5806. [Google Scholar] [CrossRef]
- Yang, F.; Wen, J.; Wang, W.L. Application progress and prospect of ICESat and ICESat-2. Chin. J. Polar Res. 2011, 23, 138–148. [Google Scholar]
- Yu, A.W.; Stephen, M.A.; Li, S.X.; Shaw, G.B.; Seas, A.; Dowdye, E.; Troupaki, E.; Liiva, P.; Poulios, D.; Mascetti, K. Space laser transmitter development for ICESat-2 mission. In Proceedings of the Solid State Lasers XIX: Technology and Devices, San Francisco, CA, USA, 24–28 January 2010; Volume 7578, p. 757809. [Google Scholar]
- Xie, D.; Li, G.; Zhao, Y.; Yang, X.; Tang, X.; Fu, A. GEDI space-based laser altimetry system and its application in the United States. Space Int. 2018, 12, 39–42. (In Chinese) [Google Scholar]
- Li, G.; Tang, X. Analysis and Validation of ZY-3 02 Satellite Laser Altimetry Data. Acta Geodet. Cart. Sin. 2017, 46, 1939–1949. [Google Scholar]
- Li, G.; Gao, X.; Chen, J.; Zhao, Y.; Mo, F.; Zhang, Y. Data quality analysis of ZY-3 02 satellite laser altimeter. J. Remote Sens. 2019, 23, 1159–1166. (In Chinese) [Google Scholar] [CrossRef]
- Tang, X.; Xie, J.; Liu, R.; Huang, G.; Zhao, C.; Zhen, Y.; Tang, H.; Dou, X. Overview of the GFLaser Altimeter System Mission. Earth Space Sci. 2019, 7. (In Chinese) [Google Scholar]
- Li, G.; Guo, J.; Tang, X.; Ye, F.; Zuo, Z.; Liu, Z.; Chen, J.; Xue, Y. Preliminary Quality Analysis of Gf-7 Satellite Laser Altimeter Full Waveform Data. Int. Arch. Photogramm. Remote Sens. Spat. Inf. Sci. 2020, 43, 129–134. [Google Scholar] [CrossRef]
- Smith, D.E.; Zuber, M.T.; Neumann, G.; Lemoine, F.G.; Mazarico, E.; Torrence, M.H.; McGarry, J.F.; Rowlands, D.D.; Head, J.W.; Duxbury, T.H.; et al. Initial observations from the Lunar Orbiter Laser Altimeter (LOLA). Geophys. Res. Lett. 2010, 37, 1–6. [Google Scholar] [CrossRef]
- Head, J.W.; Kreslavsky, M.; Hiesinger, H.; Ivanov, M.; Pratt, S.; Seibert, N.; Smith, D.E.; Zuber, M.T. Oceans in the past history of Mars: Tests for their presence using Mars Orbiter Laser Altimeter (MOLA) data. Geophys. Res. Lett. 2013, 25, 4401–4404. [Google Scholar] [CrossRef] [Green Version]
- Li, G. Earth Observing Satellite Laser Altimeter Data Processing Method and Engineer Practice; Wuhan University: Wuhan, China, 2017. [Google Scholar]
- Zhang, Y.; Sun, X. Analysis on the Influence Factors of Laser Active Detection Technology. Semicond. Optoelectron. 2016, 37, 882–885. [Google Scholar]
- Yang, R.; Ma, C.; Han, X.; Su, Z.; Jian, D. Study of the attenuation characteristics of laser propagation in the atmosphere. Infrared Laser Eng. 2007, 36, 415–418. [Google Scholar]
- Platt, C.M.R. Remote Sounding of High Clouds. III: Monte Carlo Calculations of Multiple-Scattered Lidar Returns. J. Atmos. Sci. 1981, 38, 156–167. [Google Scholar] [CrossRef] [Green Version]
- Mahesh, A.; Spinhirne, J.; Duda, D.; Eloranta, E. Atmospheric multiple scattering effects on GLAS altimetry. II. Analysis of expected errors in Antarctic altitude measurements. IEEE Trans. Geosci. Remote Sens. 2002, 40, 2353–2362. [Google Scholar] [CrossRef]
- Lancaster, R.S.; Spinhirne, J.D.; Palm, S.P. Laser pulse reflectance of the ocean surface from the GLAS satellite lidar. Geophys. Res. Lett. 2005, 32, 109–127. [Google Scholar] [CrossRef]
- Brenner, A.C.; DiMarzio, J.P.; Zwally, H.J. Precision and Accuracy of Satellite Radar and Laser Altimeter Data Over the Continental Ice Sheets. IEEE Trans. Geosci. Remote Sens. 2007, 45, 321–331. [Google Scholar] [CrossRef]
- Chen, S.; Li, Z.; Chen, M.; Hu, L.; Zhou, H. Influence of atmospheric multiple scattering effects on the range bias for satellite laser altimeter. Infrared Laser Eng. 2012, 41, 2522–2526. [Google Scholar]
- Yao, J.; Gao, X.; Li, G.; Yang, X.; Lu, J.; Li, C. Cloud optical depth inversion based on ICESat/GLAS echo energy data. Infrared Laser Eng. 2019, 48, 132–140. [Google Scholar]
- Tang, X.; Yao, J.; Li, G. Influence of cloud scattering on satellite laser altimetry data and its correction. Appl. Optics 2020, 59, 4064–4075. [Google Scholar] [CrossRef] [PubMed]
- Duda, D.; Spinhirne, J.; Eloranta, E. Atmospheric multiple scattering effects on GLAS altimetry. I. Calculations of single pulse bias. IEEE Trans. Geosci. Remote Sens. 2001, 39, 92–101. [Google Scholar] [CrossRef]
- Yang, Y.; Marshak, A.; Palm, S.P.; Wang, Z.; Schaaf, C. Assessment of Cloud Screening With Apparent Surface Reflectance in Support of the ICESat-2 Mission. IEEE Trans. Geosci. Remote Sens. 2013, 51, 1037–1045. [Google Scholar] [CrossRef]
- Michelle, H.; Story, S.; Yi, D. Algorithm Theoretical Basis Document for GEDI Transmit and Receive Waveform Processing for L1 and L2 Products, Goddard Space Flight Center. 2019. Available online: https://gedi.umd.edu (accessed on 12 December 2021).
- Yao, J.; Tang, X.; Li, G.; Guo, J.; Chen, J.; Yang, X.; Ai, B. Cloud detection of GF-7 satellite laser footprint image. IET Image Process. 2021, 5, 1–8. [Google Scholar] [CrossRef]
- Badrinarayanan, V.; Kendall, A.; Cipolla, R. SegNet: A Deep Convolutional Encoder-Decoder Architecture for Image Segmentation. IEEE Trans. Pattern Anal. Mach. Intell. 2017, 39, 2481–2495. [Google Scholar] [CrossRef]
- Ronneberger, O.; Fischer, P.; Brox, T. U-Net: Convolutional networks for biomedical image segmentation. In International Conference on Medical Image Computing and Computer-Assisted Intervention; Springer: Cham, Switzerland, 2015; pp. 234–241. [Google Scholar] [CrossRef] [Green Version]
- Buhlmann, P.; Yu, B. Additive Logistic Regression: A Statistical View of Boosting: Discussion. Ann. Statistics 2000, 28, 377–386. [Google Scholar]
- Zuo, Z.; Tang, X.; Li, G.; Ma, Y.; Zhang, W.; Li, S. Inversion of Terrain Slope and Roughness with Satellite Laser Altimeter Full-Waveform Data Assisted by Shuttle Radar Topographic Mission. Remote Sens. 2021, 13, 424. [Google Scholar] [CrossRef]
- Abutaleb, A.S. Automatic thresholding of gray-level pictures using two-dimensional entropy. Comput. Vision Graph. Image Process. 1989, 47, 22–32. [Google Scholar] [CrossRef]
- Huang, T. Analysis of ICESat/GLAS Waveform and Identification of Its Observation upon Water. J. Yangtze River Sci. Res. Inst. 2018, 35, 159–162. (In Chinese) [Google Scholar]













| Product | Laser Footprint Image | Waveform | ||
|---|---|---|---|---|
| Parameters | Image type | panchromatic | Frequency of laser repetition | 3 Hz |
| Image size | 550 × 550 pixels | Energy | 100–180 mJ | |
| Spectral range | 400–800 nm and 1064 nm | Wavelength | 1064 nm | |
| Number of quantization bits of image | 14 bits | Pulse width | 4–8 ns | |
| spatial resolution | 3.2 m | Waveform length | 400 ns | |
| Sample data | ![]() | ![]() | ||
| Payload | GLAS | CALIOP | CATS | ELA | GEDI | ATLAS | SLA | CASAL |
|---|---|---|---|---|---|---|---|---|
| Data available from years | 2003 | 2006 | 2015 | 2016 | 2018 | 2019 | 2019 | 2021 |
| Satellite | ICESat-1 | CALIPSO | ISS | ZY3-02 | ISS | ICESat-2 | GF-7 | TECSIMS |
| Detection target | Surface elevation | Cloud/Aerosol | Cloud/Aerosol | Elevation reference point | Surface elevation and Forest biomass | Surface elevation | Elevation reference point | Height of forest and atmosphere |
| Satellite R&D institution/country | NASA | NASA | NASA | China | NASA | NASA | China | China |
| Orbit height [km] | 600 | 700 | 405 | 505 | 405 | 500 | 500 | 506 |
| Telescope diameter [m] | 1.0 | 1.0 | 0.6 | 0.21 | 0.8 | 0.8 | 0.6 | - |
| Wavelength [nm] | 532, 1064 | 532, 1064 | 355, 532, 1064 | 1064 | 1064 | 532 | 1064 | 532, 1064 |
| Laser repetition frequency [kHz] | 0.04 | 0.02 | 4 | 0.002 | 0.242 | 10 | 0.003 0.006 | VEG: 0.04 ATM: 0.02 |
| Single pulse energy [mJ] | 35–75 | 110 | 2–3 | 200 | 10 | 0.04–0.12 | 100–180 | VEG: 70 ATM: 110 |
| Laser footprint diameter [m] | 70 | - | - | 75 | 25 | 17.5 | <30 | 25–30 |
| Number of beams | 1 | 1 | 1 | 1 | 4 | 6 | 2 | VEG: 5 ATM: 1 |
| Data acquisition mode | Linear mode | Linear mode | Single-photon mode | Linear mode | Linear mode | Single-photon mode | Linear mode | Linear mode |
| Resolution of atmospheric data [m] | 76.8 | 30 | 60 | - | 0.15 | 30 | - | 30 |
| Atmospheric detection capability | Yes | Yes | Yes | No | Yes | Yes | No | Yes |
| Optical depth inversion algorithm | Threshold method + slope method | Threshold method + slope method | Threshold method + slope method | None | Threshold method + slope method | Other data | Laser footprint image | Threshold method + slope method |
| Atmospheric scattering error correction method | Monte Carlo simulation | Monte Carlo simulation | Monte Carlo simulation | None | Monte Carlo simulation | Other data | Pending research | Pending research |
| Project | Data Screening Standard |
|---|---|
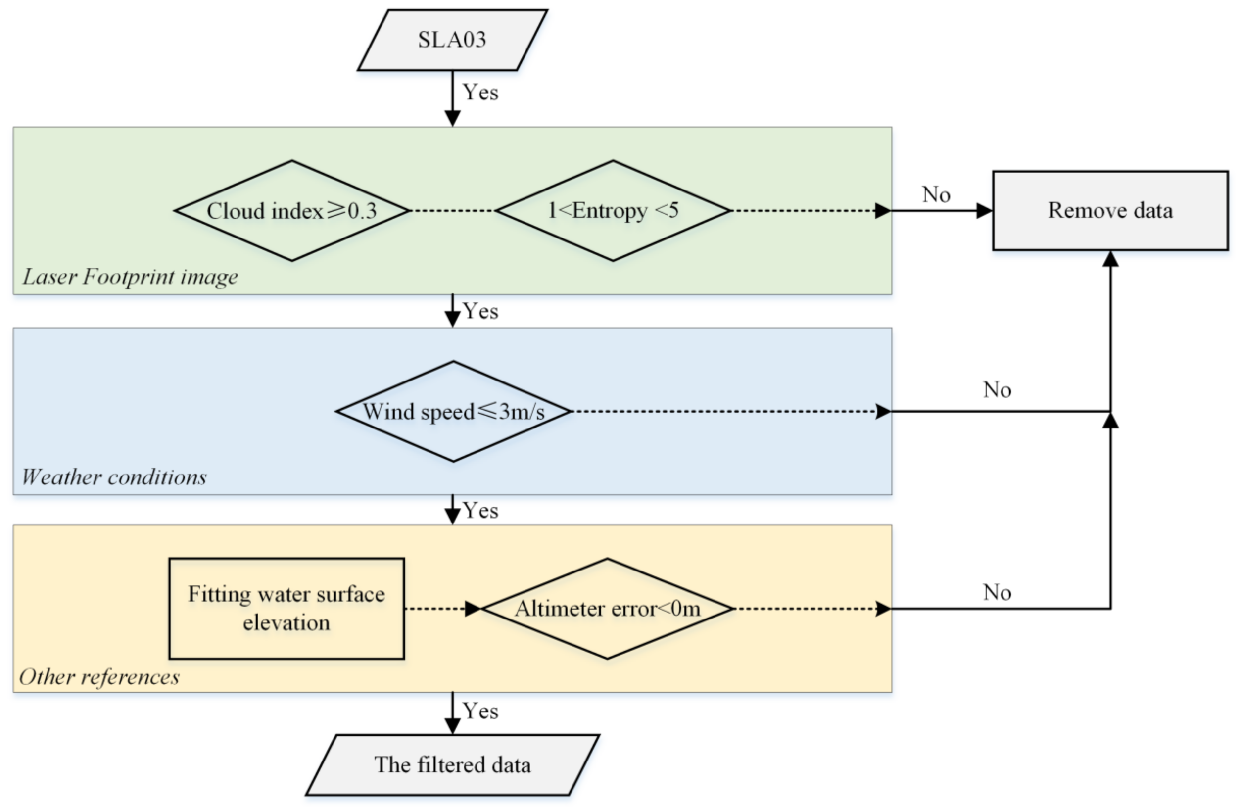
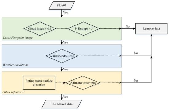
| Number of effective laser points | The laser device emits laser pulses to the target ground object. However, the echo signal may not return to the field of view due to various reasons (such as reflection and scattering angles). Currently, only laser index numbers are available in SLA01 products (no received waveform is available). When the laser data in the SLA01 file have a received waveform, we determined that the current laser point had an echo. Otherwise, we determined that the current laser point did not have an echo. |
| Number of effective LFIs | When the laser exits, the LFC will expose the exit spot and background objects simultaneously and image them. However, the radiation quality of the obtained LFI is poor, due to imaging errors and overexposure, which is defined as an invalid LFI. Several experiments were conducted using LFIs from March and April 2020, and the effects of entropy and other indicators on the radiation quality of the LFIs were statistically analyzed. The results indicated that entropy had a good effect on evaluating the LFIs. LFIs with entropies of less than five were marked as invalid images, whereas those with entropies greater than or equal to 5 were marked as valid images. |
| Number of laser points affected by clouds | As described in Section 2.2, fine cloud detection was performed based on the LFIs to determine whether the laser propagation path was affected by clouds. |
| Data Acquisition Time | Orbit Number | Laser Points (%) | LFIs Affected by Clouds (%) | Laser Points Affected by Clouds (%) | |||
|---|---|---|---|---|---|---|---|
| Rec Waveform | Non-Rec Waveform | Valid | Invalid | Yes | No | ||
| November 2019 | 36 | 61.37 | 38.63 | 84.09 | 15.91 | 14.49 | 85.51 |
| December 2019 | 127 | 53.74 | 46.26 | 77.51 | 22.49 | 13.89 | 86.11 |
| March 2020 | 61 | 66.68 | 33.32 | 73.25 | 26.75 | 17.47 | 82.53 |
| April 2020 | 102 | 56.26 | 43.74 | 69.32 | 30.68 | 23.93 | 76.07 |
| May 2020 | 198 | 56.06 | 43.94 | 66.48 | 33.52 | 24.36 | 75.64 |
| June 2020 | 224 | 52.67 | 47.33 | 64.98 | 35.01 | 23.67 | 76.33 |
| July 2020 | 212 | 50.66 | 49.34 | 61.80 | 38.20 | 25.42 | 74.58 |
| August 2020 | 145 | 61.63 | 38.36 | 67.70 | 32.30 | 20.04 | 79.96 |
| September 2020 | 241 | 66.91 | 33.09 | 71.42 | 28.52 | 15.32 | 84.68 |
| October 2020 | 169 | 64.29 | 35.71 | 72.03 | 27.97 | 14.83 | 85.17 |
| November 2020 | 189 | 63.99 | 36.01 | 70.61 | 29.39 | 16.11 | 83.89 |
| December 2020 | 256 | 62.17 | 37.83 | 71.72 | 28.28 | 16.27 | 83.73 |
| January 2021 | 98 | 65.38 | 34.62 | 70.70 | 29.30 | 12.62 | 87.38 |
| February 2021 | 228 | 63.97 | 36.03 | 59.69 | 40.31 | 15.69 | 84.31 |
| March 2021 | 246 | 64.27 | 35.73 | 57.15 | 42.85 | 19.44 | 80.56 |
| Data | Parameter | Description |
|---|---|---|
| Echo Waveform | m_Gauss_Num ≤ 3 | Indicates the number of wave peaks. The more complex the local object, the larger the parameter value. |
| m_Wf_Saturation [32] = 0 | Indicates that the waveform is saturated, which is caused by the peak power of the return pulse exceeding the linear dynamic range of the receiver and causing waveform distortion. If this parameter is 0, the waveform is normal. If this parameter is 1, the waveform is saturated. | |
| m_Slope [32] ≤ 3 | Represents the terrain slope, which is the terrain slope parameter for the spot based on the inversion of the echo waveform. | |
| LFI | m_LFI_Cloud ≥ 0.3 | Cloud amount on LFI obtained based on the method in Section 2.2. |
| 1 ≤ Entropy [33] ≤ 5 | Based on LFI determination and representation, the information content of the gray distribution aggregation features in the image, which are used to evaluate the overall quality of the LFI and help determine whether the laser is affected by clouds. |
| Time | Orbit Number | Area | Number of Laser Points |
|---|---|---|---|
| 9 July 2020 | 3786 | Angzicuo Lake | 13 |
| 13 July 2020 | 3844 | Wulungu Lake | 19 |
| 28 September 2020 | 5015 | Qinghai Lake | 50 |
| 1 October 2020 | 5063 | Bangecuo Lake | 4 |
| 1 October 2020 | 5063 | Guomangcuo Lake | 5 |
| 20 October 2020 | 5355 | Zharinanmucuo Lake | 10 |
| 20 October 2020 | 5355 | Dajiacuo Lake | 7 |
| Laser Index | LFI | Cloud Area | Altimeter Error (m) | SNR | Pulse Width Variation (ns) |
|---|---|---|---|---|---|
| 935669085 | ![]() | ![]() | 1778.07 | 20 | 38 |
| 956738713 | ![]() | ![]() | 2119.77 | 21 | 20 |
| 1217661981 | ![]() | ![]() | 4759.12 | 23 | 15 |
| Laser Index | LFI | Cloud Index | Entropy | Altimeter Error (m) | SNR | Slope | Pulse Width Variation (ns) |
|---|---|---|---|---|---|---|---|
| 954423849 | ![]() | 0.84 | 4.54 | −0.57 | 31 | 0.79 | 1.08 |
| 1038372098 | ![]() | 0.63 | 3.85 | −0.17 | 27 | 0.49 | 0.69 |
| 1041510226 | ![]() | 0.38 | 4.54 | −0.13 | 24 | 0.37 | 0.53 |
| Flag | Winter (April–September) | Non-Winter (October–March) | ||
|---|---|---|---|---|
| Median | Mean | Median | Mean | |
| All clouds | 5.03 | 6.55 | 9.51 | 10.45 |
| τ < 2 | 3.85 | 4.76 | 9.17 | 8.42 |
| τ < 1 | 3.09 | 3.62 | 5.45 | 5.67 |
| τ < 0.5 | 2.49 | 2.75 | 3.14 | 3.48 |
| τ < 0.1 | 1.19 | 1.22 | 1.71 | 1.71 |
| Quality Evaluation Flag | Description |
|---|---|
| 1 | Entropy < 1 or cloud index > 0.5 |
| 2 | 1 ≤ entropy ≤ 5 and 0.3 ≤ cloud index ≤ 0.5 |
| 3 | 1 ≤ entropy ≤ 5 and cloud index ≤ 0.3 |
| 4 | entropy ≥ 5 and 0.3 ≤ cloud index ≤ 0.5 |
| 5 | entropy ≥ 5 and cloud index ≤ 0.3 |
| Flag | Winter (October–March) | Non-Winter (April–September) | ||
|---|---|---|---|---|
| Median | Mean | Median | Mean | |
| All clouds | 5.25 | 7.02 | 17.30 | 17.67 |
| 2 | 5.25 | 7.36 | 15.35 | 15.72 |
| 3 | 12.80 | 9.54 | 16.94 | 13.25 |
| 4 | 12.00 | 10.68 | 19.60 | 20.45 |
| 5 | 12.80 | 11.51 | 25.25 | 25.66 |
| Experimental Area | Total Points | Atmospheric Scattering (%) | Utilization (%) |
|---|---|---|---|
| Land area | 240 | 29.58 | 16.67 |
| Water area | 115 | 40.87 | 26.09 |
| Experimental Area | Total Points | Atmospheric Scattering (%) | Utilization (%) |
|---|---|---|---|
| Land area | 2000 | 30 | 21 |
| Water area | 1000 | 41 | 30 |
| Other area | 188 | 42 | 25 |
Publisher’s Note: MDPI stays neutral with regard to jurisdictional claims in published maps and institutional affiliations. |
© 2021 by the authors. Licensee MDPI, Basel, Switzerland. This article is an open access article distributed under the terms and conditions of the Creative Commons Attribution (CC BY) license (https://creativecommons.org/licenses/by/4.0/).
Share and Cite
Yao, J.; Tang, X.; Li, G.; Chen, J.; Zuo, Z.; Ai, B.; Zhang, S.; Guo, J. Influence of Atmospheric Scattering on the Accuracy of Laser Altimetry of the GF-7 Satellite and Corrections. Remote Sens. 2022, 14, 129. https://doi.org/10.3390/rs14010129
Yao J, Tang X, Li G, Chen J, Zuo Z, Ai B, Zhang S, Guo J. Influence of Atmospheric Scattering on the Accuracy of Laser Altimetry of the GF-7 Satellite and Corrections. Remote Sensing. 2022; 14(1):129. https://doi.org/10.3390/rs14010129
Chicago/Turabian StyleYao, Jiaqi, Xinming Tang, Guoyuan Li, Jiyi Chen, Zhiqiang Zuo, Bo Ai, Shuaitai Zhang, and Jinquan Guo. 2022. "Influence of Atmospheric Scattering on the Accuracy of Laser Altimetry of the GF-7 Satellite and Corrections" Remote Sensing 14, no. 1: 129. https://doi.org/10.3390/rs14010129
APA StyleYao, J., Tang, X., Li, G., Chen, J., Zuo, Z., Ai, B., Zhang, S., & Guo, J. (2022). Influence of Atmospheric Scattering on the Accuracy of Laser Altimetry of the GF-7 Satellite and Corrections. Remote Sensing, 14(1), 129. https://doi.org/10.3390/rs14010129












